Enhanced Sensitivity and Altered EEG Patterns During General Anesthesia in BTBR Mice, a Model of Autism
Highlights
- BTBR mice show increased sensitivity to sevoflurane anesthesia compared with C57BL/6J mice.
- EEG analysis demonstrates earlier burst suppression and anteriorization of theta power in BTBR mice.
- These findings suggest altered EEG and cortical response patterns to volatile anesthetics in an autism mouse model.
- The results support further investigation into whether EEG-based anesthetic monitoring may be useful in ASD-relevant settings.
Abstract
1. Introduction
2. Materials and Methods
2.1. Animals
2.2. Measurement of MACsevo
2.3. Measurement of RRsevo
2.4. EEG Electrode Implantation and Recording
2.5. EEG Analysis, Burst-Suppression Quantification, and Topographical Mapping
2.6. Study Design
2.7. Statistical Analysis
3. Results
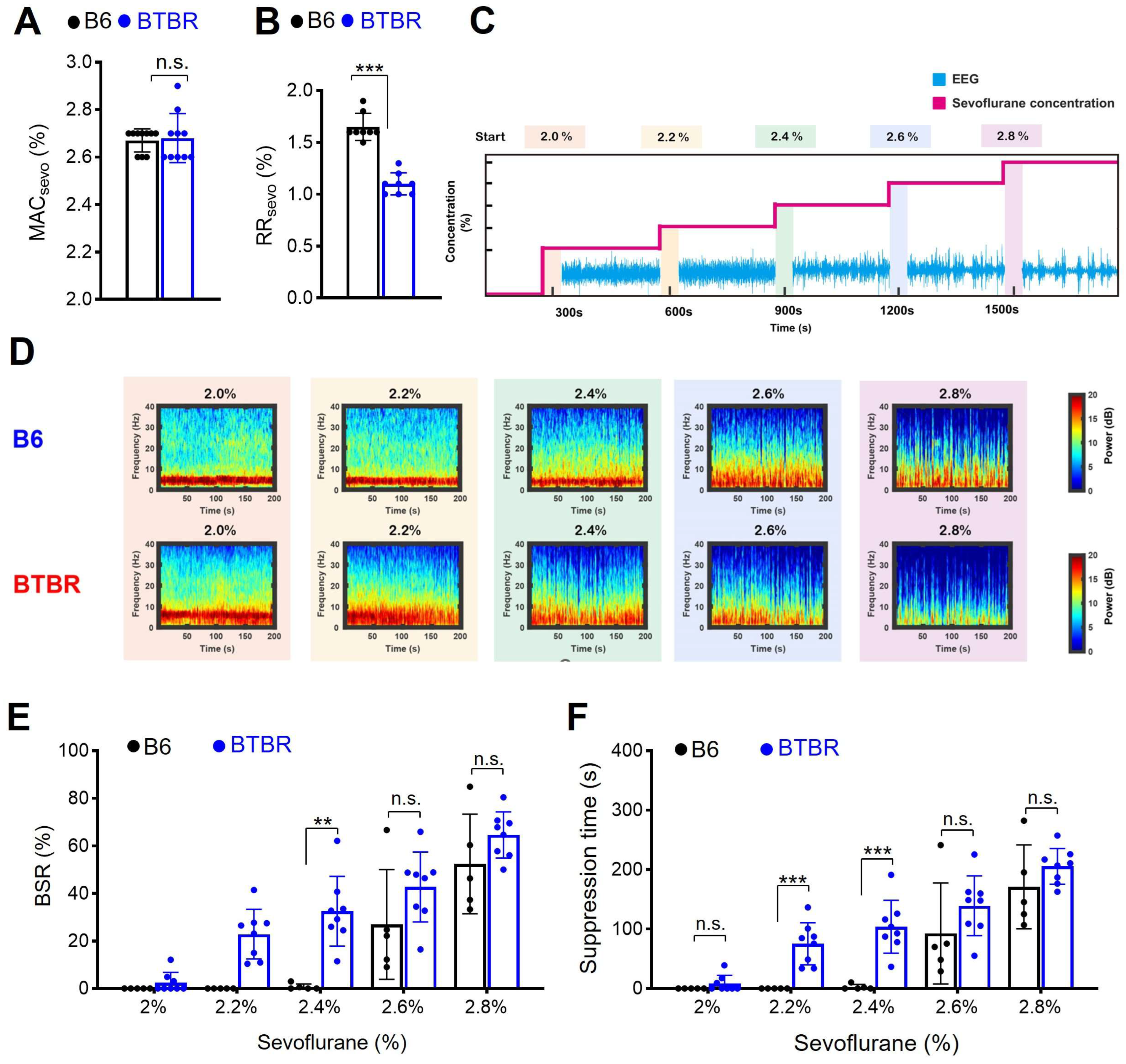
3.1. Differential Behavioral Sensitivity to Sevoflurane in BTBR and B6 Mice
3.2. Sevoflurane-Induced Burst Suppression Appears at a Lower Sevoflurane Concentration in BTBR Mice
3.3. Rapid Anterior Theta Shift in BTBR Mice Compared to B6 Mice During Sevoflurane Anesthesia
4. Discussion
5. Conclusions
Author Contributions
Funding
Institutional Review Board Statement
Data Availability Statement
Acknowledgments
Conflicts of Interest
References
- Association, A.P. DSM-5 Diagnostic Classification. In Diagnostic and Statistical Manual of Mental Disorders, 5th ed.; American Psychiatric Association: Washington, DC, USA, 2013. [Google Scholar]
- Shaw, K.A.; Williams, S.; Patrick, M.E.; Valencia-Prado, M.; Durkin, M.S.; Howerton, E.M.; Ladd-Acosta, C.M.; Pas, E.T.; Bakian, A.V.; Bartholomew, P.; et al. Prevalence and Early Identification of Autism Spectrum Disorder Among Children Aged 4 and 8 Years—Autism and Developmental Disabilities Monitoring Network, 16 Sites, United States, 2022. MMWR Surveill. Summ. 2025, 74, 1–22. [Google Scholar] [CrossRef]
- Grove, J.; Ripke, S.; Als, T.D.; Mattheisen, M.; Walters, R.K.; Won, H.; Pallesen, J.; Agerbo, E.; Andreassen, O.A.; Anney, R.; et al. Identification of common genetic risk variants for autism spectrum disorder. Nat. Genet. 2019, 51, 431–444. [Google Scholar] [CrossRef]
- Sharma, S.R.; Gonda, X.; Tarazi, F.I. Autism Spectrum Disorder: Classification, diagnosis and therapy. Pharmacol. Ther. 2018, 190, 91–104. [Google Scholar] [CrossRef]
- Riquelme, I.; Hatem, S.M.; Montoya, P. Abnormal Pressure Pain, Touch Sensitivity, Proprioception, and Manual Dexterity in Children with Autism Spectrum Disorders. Neural Plast. 2016, 2016, 1723401. [Google Scholar] [CrossRef]
- Vlassakova, B.G.; Emmanouil, D.E. Perioperative considerations in children with autism spectrum disorder. Curr. Opin. Anaesthesiol. 2016, 29, 359–366. [Google Scholar] [CrossRef]
- Taghizadeh, N.; Heard, G.; Davidson, A.; Williams, K.; Story, D. The experiences of children with autism spectrum disorder, their caregivers and health care providers during day procedure: A mixed methods study. Paediatr. Anaesth. 2019, 29, 927–937. [Google Scholar] [CrossRef]
- Reddy, S.; Deutsch, N. Behavioral and Emotional Disorders in Children and Their Anesthetic Implications. Children 2020, 7, 253. [Google Scholar] [CrossRef]
- O’Brien, E.M.; Stricker, P.A.; Harris, K.A.; Liu, H.; Griffis, H.; Muhly, W.T. Perioperative Management and Outcomes in Patients with Autism Spectrum Disorder: A Retrospective Cohort Study. Anesth. Analg. 2024, 138, 438–446. [Google Scholar] [CrossRef]
- Brown, S.; Rabenstein, K.; Doherty, M. Autism and anaesthesia: A simple framework for everyday practice. BJA Educ. 2024, 24, 129–137. [Google Scholar] [CrossRef]
- Whippey, A.; Bernstein, L.M.; O’Rourke, D.; Reddy, D. Enhanced perioperative management of children with autism: A pilot study. Can. J. Anesth./J. Can. D’anesthésie 2019, 66, 1184–1193. [Google Scholar] [CrossRef]
- Lee, E.; Lee, J.; Kim, E. Excitation/Inhibition Imbalance in Animal Models of Autism Spectrum Disorders. Biol. Psychiatry 2017, 81, 838–847. [Google Scholar] [CrossRef]
- Port, R.G.; Oberman, L.M.; Roberts, T.P. Revisiting the excitation/inhibition imbalance hypothesis of ASD through a clinical lens. Br. J. Radiol. 2019, 92, 20180944. [Google Scholar] [CrossRef]
- Gaetz, W.; Bloy, L.; Wang, D.J.; Port, R.G.; Blaskey, L.; Levy, S.E.; Roberts, T.P. GABA estimation in the brains of children on the autism spectrum: Measurement precision and regional cortical variation. Neuroimage 2014, 86, 1–9. [Google Scholar] [CrossRef]
- Puts, N.A.J.; Wodka, E.L.; Harris, A.D.; Crocetti, D.; Tommerdahl, M.; Mostofsky, S.H.; Edden, R.A.E. Reduced GABA and altered somatosensory function in children with autism spectrum disorder. Autism Res. 2017, 10, 608–619. [Google Scholar] [CrossRef]
- Han, S.; Tai, C.; Jones, C.J.; Scheuer, T.; Catterall, W.A. Enhancement of inhibitory neurotransmission by GABAA receptors having alpha2,3-subunits ameliorates behavioral deficits in a mouse model of autism. Neuron 2014, 81, 1282–1289. [Google Scholar] [CrossRef]
- Han, S.; Tai, C.; Westenbroek, R.E.; Yu, F.H.; Cheah, C.S.; Potter, G.B.; Rubenstein, J.L.; Scheuer, T.; de la Iglesia, H.O.; Catterall, W.A. Autistic-like behaviour in Scn1a+/− mice and rescue by enhanced GABA-mediated neurotransmission. Nature 2012, 489, 385–390. [Google Scholar] [CrossRef]
- Cui, J.; Park, J.; Ju, X.; Lee, Y.; Hong, B.; Ahn, J.; Kim, Y.H.; Ko, Y.; Yoon, S.H.; Lim, C.; et al. General Anesthesia During Neurodevelopment Reduces Autistic Behavior in Adult BTBR Mice, a Murine Model of Autism. Front. Cell Neurosci. 2021, 15, 772047. [Google Scholar] [CrossRef]
- Meyza, K.Z.; Blanchard, D.C. The BTBR mouse model of idiopathic autism—Current view on mechanisms. Neurosci. Biobehav. Rev. 2017, 76, 99–110. [Google Scholar] [CrossRef]
- Garcia, P.S.; Kolesky, S.E.; Jenkins, A. General anesthetic actions on GABA(A) receptors. Curr. Neuropharmacol. 2010, 8, 2–9. [Google Scholar] [CrossRef]
- Franks, N.P. General anaesthesia: From molecular targets to neuronal pathways of sleep and arousal. Nat. Rev. Neurosci. 2008, 9, 370–386. [Google Scholar] [CrossRef]
- Hemmings, H.C.; Akabas, M.H.; Goldstein, P.A.; Trudell, J.R.; Orser, B.A.; Harrison, N.L. Emerging molecular mechanisms of general anesthetic action. Trends Pharmacol. Sci. 2005, 26, 503–510. [Google Scholar] [CrossRef] [PubMed]
- Li, C.; Schaefer, M.; Gray, C.; Yang, Y.; Furmanski, O.; Liu, S.; Worley, P.; Mintz, C.D.; Tao, F.; Johns, R.A. Sensitivity to isoflurane anesthesia increases in autism spectrum disorder Shank3(+/c) mutant mouse model. Neurotoxicol. Teratol. 2017, 60, 69–74. [Google Scholar] [CrossRef] [PubMed]
- Ichinose, F.; Mi, W.-d.; Miyazaki, M.; Onouchi, T.; Goto, T.; Morita, S. Lack of Correlation between the Reduction of Sevoflurane MAC and the Cerebellar Cyclic GMP Concentrations in Mice Treated with 7-Nitroindazole. Anesthesiology 1998, 89, 143–148. [Google Scholar] [CrossRef] [PubMed]
- Lee, S.; Lee, E.; Kim, R.; Kim, J.; Lee, S.; Park, H.; Yang, E.; Kim, H.; Kim, E. Shank2 Deletion in Parvalbumin Neurons Leads to Moderate Hyperactivity, Enhanced Self-Grooming and Suppressed Seizure Susceptibility in Mice. Front. Mol. Neurosci. 2018, 11, 209. [Google Scholar] [CrossRef]
- Wang, D.; Huang, Y.; Wang, X.; Chen, X.; Li, J.; Zhang, S.; Wu, J.; Liu, D.; Ma, D.; Mei, W. Circadian differences in emergence from volatile anaesthesia in mice: Involvement of the locus coeruleus noradrenergic system. Br. J. Anaesth. 2020, 125, 548–559. [Google Scholar] [CrossRef]
- van den Brink, I.; van de Pol, F.; Vaneker, M.; Kox, M.; Schellekens, W.J.; Ritskes-Hoitinga, M.; Scheffer, G.J. Mechanical ventilation of mice under general anesthesia during experimental procedures. Lab. Anim. 2013, 42, 253–257. [Google Scholar] [CrossRef]
- Bokil, H.; Andrews, P.; Kulkarni, J.E.; Mehta, S.; Mitra, P.P. Chronux: A platform for analyzing neural signals. J. Neurosci. Methods 2010, 192, 146–151. [Google Scholar] [CrossRef]
- Kenny, J.D.; Westover, M.B.; Ching, S.; Brown, E.N.; Solt, K. Propofol and sevoflurane induce distinct burst suppression patterns in rats. Front. Syst. Neurosci. 2014, 8, 237. [Google Scholar] [CrossRef]
- Wang, D.; Guo, Q.; Liu, D.; Kong, X.-X.; Xu, Z.; Zhou, Y.; Su, Y.; Dai, F.; Ding, H.-L.; Cao, J.-L. Association Between Burst-Suppression Latency and Burst-Suppression Ratio Under Isoflurane or Adjuvant Drugs with Isoflurane Anesthesia in Mice. Front. Pharmacol. 2021, 12, 740012. [Google Scholar] [CrossRef]
- Baillet, S.; Friston, K.; Oostenveld, R. Academic Software Applications for Electromagnetic Brain Mapping Using MEG and EEG. Comput. Intell. Neurosci. 2011, 2011, 972050. [Google Scholar] [CrossRef]
- Han, H.-B.; Kim, B.; Kim, Y.; Jeong, Y.; Choi, J.H. Nine-day continuous recording of EEG and 2-hour of high-density EEG under chronic sleep restriction in mice. Sci. Data 2022, 9, 225. [Google Scholar] [CrossRef] [PubMed]
- Pilge, S.; Jordan, D.; Kreuzer, M.; Kochs, E.F.; Schneider, G. Burst suppression-MAC and burst suppression-CP50 as measures of cerebral effects of anaesthetics. Br. J. Anaesth. 2014, 112, 1067–1074. [Google Scholar] [CrossRef] [PubMed]
- Jameson, L.C.; Sloan, T.B. Using EEG to monitor anesthesia drug effects during surgery. J. Clin. Monit. Comput. 2006, 20, 445–472. [Google Scholar] [CrossRef] [PubMed]
- Akeju, O.; Hamilos, A.E.; Song, A.H.; Pavone, K.J.; Purdon, P.L.; Brown, E.N. GABAA circuit mechanisms are associated with ether anesthesia-induced unconsciousness. Clin. Neurophysiol. 2016, 127, 2472–2481. [Google Scholar] [CrossRef]
- Pal, D.; Silverstein, B.H.; Sharba, L.; Li, D.; Hambrecht-Wiedbusch, V.S.; Hudetz, A.G.; Mashour, G.A. Propofol, Sevoflurane, and Ketamine Induce a Reversible Increase in Delta-Gamma and Theta-Gamma Phase-Amplitude Coupling in Frontal Cortex of Rat. Front. Syst. Neurosci. 2017, 11, 41. [Google Scholar] [CrossRef]
- Radovanovic, L.; Novakovic, A.; Petrovic, J.; Saponjic, J. Different Alterations of Hippocampal and Reticulo-Thalamic GABAergic Parvalbumin-Expressing Interneurons Underlie Different States of Unconsciousness. Int. J. Mol. Sci. 2023, 24, 6769. [Google Scholar] [CrossRef]
- Hooshmandi, M.; Ho-Tieng, D.; Lister, K.C.; Cai, W.; Wong, C.; Brown, N.; Fan, J.; Hovhannisyan, V.; Uttam, S.; Prager-Khoutorsky, M.; et al. Postnatal downregulation of Fmr1 in microglia promotes microglial reactivity and causes behavioural alterations in female mice. Mol. Autism 2025, 16, 17. [Google Scholar] [CrossRef]
- Montagni, E.; Ambrosone, M.; Martello, A.; Curti, L.; Polverini, F.; Baroncelli, L.; Mannaioni, G.; Pavone, F.S.; Masi, A.; Allegra Mascaro, A.L. Age-dependent cortical overconnectivity in Shank3 mice is reversed by anesthesia. Transl. Psychiatry 2025, 15, 154. [Google Scholar] [CrossRef]
- Eger, E.I., 2nd; Saidman, L.J.; Brandstater, B. Minimum alveolar anesthetic concentration: A standard of anesthetic potency. Anesthesiology 1965, 26, 756–763. [Google Scholar] [CrossRef]
- Rampil, I.J.; Mason, P.; Singh, H. Anesthetic potency (MAC) is independent of forebrain structures in the rat. Anesthesiology 1993, 78, 707–712. [Google Scholar] [CrossRef]
- Sonner, J.M.; Antognini, J.F.; Dutton, R.C.; Flood, P.; Gray, A.T.; Harris, R.A.; Homanics, G.E.; Kendig, J.; Orser, B.; Raines, D.E.; et al. Inhaled anesthetics and immobility: Mechanisms, mysteries, and minimum alveolar anesthetic concentration. Anesth. Analg. 2003, 97, 718–740. [Google Scholar] [CrossRef] [PubMed]
- Ueyama, H.; Hagihira, S.; Takashina, M.; Nakae, A.; Mashimo, T. Pregnancy does not enhance volatile anesthetic sensitivity on the brain: An electroencephalographic analysis study. Anesthesiology 2010, 113, 577–584. [Google Scholar] [CrossRef] [PubMed]
- Purdon, P.L.; Sampson, A.; Pavone, K.J.; Brown, E.N. Clinical Electroencephalography for Anesthesiologists. Anesthesiology 2015, 123, 937–960. [Google Scholar] [CrossRef] [PubMed]
- Brown, E.N.; Lydic, R.; Schiff, N.D. General Anesthesia, Sleep, and Coma. N. Engl. J. Med. 2010, 363, 2638–2650. [Google Scholar] [CrossRef]
- Buzsáki, G. Theta Oscillations in the Hippocampus. Neuron 2002, 33, 325–340. [Google Scholar] [CrossRef]
- Cavanagh, J.F.; Frank, M.J. Frontal theta as a mechanism for cognitive control. Trends Cogn. Sci. 2014, 18, 414–421. [Google Scholar] [CrossRef]
- Chander, D.; García, P.S.; Maccoll, J.N.; Illing, S.; Sleigh, J.W. Electroencephalographic Variation during End Maintenance and Emergence from Surgical Anesthesia. PLoS ONE 2014, 9, e106291. [Google Scholar] [CrossRef]
- Vijayan, S.; Ching, S.; Purdon, P.L.; Brown, E.N.; Kopell, N.J. Thalamocortical Mechanisms for the Anteriorization of Alpha Rhythms during Propofol-Induced Unconsciousness. J. Neurosci. 2013, 33, 11070–11075. [Google Scholar] [CrossRef]
- Wildes, T.S.; Mickle, A.M.; Ben Abdallah, A.; Maybrier, H.R.; Oberhaus, J.; Budelier, T.P.; Kronzer, A.; McKinnon, S.L.; Park, D.; Torres, B.A.; et al. Effect of Electroencephalography-Guided Anesthetic Administration on Postoperative Delirium Among Older Adults Undergoing Major Surgery: The ENGAGES Randomized Clinical Trial. JAMA 2019, 321, 473–483. [Google Scholar] [CrossRef]
- Evered, L.A.; Chan, M.T.V.; Han, R.; Chu, M.H.M.; Cheng, B.P.; Scott, D.A.; Pryor, K.O.; Sessler, D.I.; Veselis, R.; Frampton, C.; et al. Anaesthetic depth and delirium after major surgery: A randomised clinical trial. Br. J. Anaesth. 2021, 127, 704–712. [Google Scholar] [CrossRef]
- Shinohe, A.; Hashimoto, K.; Nakamura, K.; Tsujii, M.; Iwata, Y.; Tsuchiya, K.J.; Sekine, Y.; Suda, S.; Suzuki, K.; Sugihara, G.; et al. Increased serum levels of glutamate in adult patients with autism. Prog. Neuropsychopharmacol. Biol. Psychiatry 2006, 30, 1472–1477. [Google Scholar] [CrossRef]



Disclaimer/Publisher’s Note: The statements, opinions and data contained in all publications are solely those of the individual author(s) and contributor(s) and not of MDPI and/or the editor(s). MDPI and/or the editor(s) disclaim responsibility for any injury to people or property resulting from any ideas, methods, instructions or products referred to in the content. |
© 2026 by the authors. Licensee MDPI, Basel, Switzerland. This article is an open access article distributed under the terms and conditions of the Creative Commons Attribution (CC BY) license.
Share and Cite
Kim, Y.; Lee, S.; Kim, S.-E.; Kim, Y.; Ju, X.; Lee, Y.; Zhang, T.; Kim, J.; Choi, S.; Heo, J.Y.; et al. Enhanced Sensitivity and Altered EEG Patterns During General Anesthesia in BTBR Mice, a Model of Autism. Brain Sci. 2026, 16, 391. https://doi.org/10.3390/brainsci16040391
Kim Y, Lee S, Kim S-E, Kim Y, Ju X, Lee Y, Zhang T, Kim J, Choi S, Heo JY, et al. Enhanced Sensitivity and Altered EEG Patterns During General Anesthesia in BTBR Mice, a Model of Autism. Brain Sciences. 2026; 16(4):391. https://doi.org/10.3390/brainsci16040391
Chicago/Turabian StyleKim, Yeonsu, Seounghun Lee, Seong-Eun Kim, Yeojung Kim, Xianshu Ju, Yulim Lee, Tao Zhang, Juyeon Kim, Sungho Choi, Jun Young Heo, and et al. 2026. "Enhanced Sensitivity and Altered EEG Patterns During General Anesthesia in BTBR Mice, a Model of Autism" Brain Sciences 16, no. 4: 391. https://doi.org/10.3390/brainsci16040391
APA StyleKim, Y., Lee, S., Kim, S.-E., Kim, Y., Ju, X., Lee, Y., Zhang, T., Kim, J., Choi, S., Heo, J. Y., Chung, W., & Park, J. (2026). Enhanced Sensitivity and Altered EEG Patterns During General Anesthesia in BTBR Mice, a Model of Autism. Brain Sciences, 16(4), 391. https://doi.org/10.3390/brainsci16040391

