Wayfinding with Impaired Vision: Preferences for Cues, Strategies, and Aids (Part I—Perspectives from Visually Impaired Individuals)
Abstract
1. Introduction
2. Materials and Methods
2.1. Sample
2.2. Procedure
2.3. Design of the Interview Protocol
2.4. Data Analysis
2.4.1. Pre-Processing
2.4.2. Thematic Analysis
2.4.3. Theme Development and Thematic Map Design
2.4.4. Focus Group
3. Results
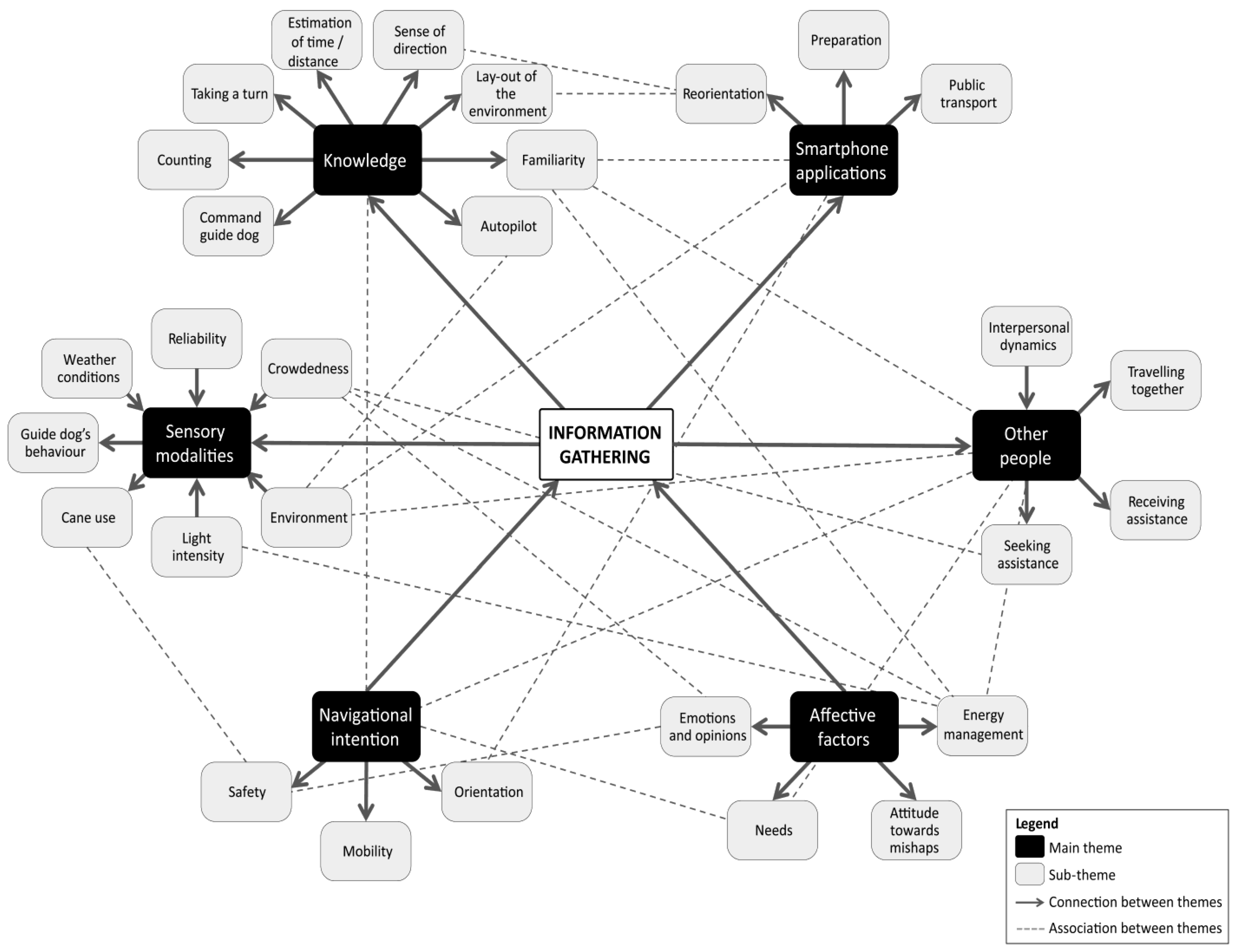
3.1. Theme Overview
3.2. Wayfinding Cues
3.3. Sensory Modalities
3.3.1. Hearing
“Well, then it’s just- and I like taking the time for that, and then I walk, and then I orient myself on the sounds I hear. Yeah, for example the train or children playing, because you know ‘hey, I am close to a playground here and that is on such and such side of the village’. And then I know, I know kind of where I am.”—pp02
“And I also have a very good navigation: the neighbours’ parrot. No, that’s really- I’m serious! When I just lived here, yeah, that sounds a bit stupid, but that is really- really fun and handy. It is fun and functional. That, that, that parrot will whistle like [makes bird sounds], then I already know like ‘okay, I think I’m getting close to the stairs now’.”—pp03
3.3.2. Touch
“I happen to know that they’re there. Yeah, but yeah, my dog will go around it of course, but if I could feel it with my cane I would- at some point I would just stick my hand out and try to feel if I could walk around it.”—pp05
3.3.3. Residual Vision
“And then, yeah, you walk straight on until yeah, I try to immediately think and kind of visualise the route a bit. But until you arrive at a doormat and with a door that opens automatically, you hear it open, so that, that helps, and if I’m lucky, I see something like, like light, that comes from outside. When it’s light outside at least.”—pp08
3.3.4. Olfaction
“I think, if you walk more in a, in a village or an actual shopping street, you do a lot more with your sense of smell. Also what I just said. Like, you know where a butcher is, so you know, like, I’m in the right place. You know where the [well-known Dutch variety store] is, you know where a, a, a drugstore, that you do a lot more with your, with your sense of smell and less with your sense of touch. I think, I know that for sure, yes.”—pp04
3.3.5. Vestibular and Proprioceptive Cues
“Another example: when I take my waste to the container, that container is about 50 m away. Now I can start counting the steps, but almost at the corner the street is a bit elevated. I feel it in my legs, it elevates a bit and then I know ‘oh, now I’m at the corner’.”—pp01
3.3.6. Cane Use
“I mainly also use my cane for that if I indeed have to cross the street. And of course there’s a step down and a step up, you know? Step down at the sidewalk, cross the street, step up at the sidewalk. I definitely use my cane well for that, because that height, those heights can vary quite a bit. Right?”—pp09
3.3.7. Guide Dog
“Then I pay attention to my feet, to paths, how I walk, with my cane. That I swing my cane back and forth, that I can also feel ‘oh yeah, there, that’s about where I have to go left’. And that’s also a nice one: on the path where I walk into the forest, halfway I know that my dog always goes for a drink. Always.”—pp05
3.3.8. Environment
3.3.9. Weather Conditions
3.3.10. Light Intensity
3.3.11. Crowdedness
3.3.12. Reliability
3.4. Knowledge
3.4.1. Autopilot
“I walk back kind of based on my sense of touch. I pick up my stick again and I walk back to the secretariat or do other things. And they say ‘how do you do that, because you can’t actually see anything?’. I say ‘well, I still have some residual vision, but I know exactly where I am when I take two steps from the kitchen’ and I don’t count them consciously anymore, but you just know where that table is. It’s so, very automatic.”—pp04
3.4.2. Layout of the Environment
“Or I hear a- Well, a very simple example: in our town [residential area], you have [street name 1] and [street name 2]. There is about 40 m between them, but they are connected to each other by means of an alley with a roof on both sides. And if you walk past and then a car happens to pass by in that other street, then you hear that and then you know ‘oh, this is where I have to go’.”—pp01
3.4.3. Taking a Turn
3.4.4. Familiarity
“And if you don’t know the way, then- but I did have assistance now, but yeah, then, you, you have a certain expectation pattern in your head, right? Often. And if you forget that there are those stupid three steps at [station], yeah, then it is often also, also, yeah, it does something to you, you know. Like yeah, yeah, it slurps energy again, so [laughs]. […] But that assistant ‘oh, there are some steps here’. But yeah, when she says ‘steps’, steps up, steps down? That’s quite a difference. Yeah, steps down are more risky than steps up.”—pp10
“It’s just that when there is a truck in front, and I get a little bit of that smell, then you start to doubt, because that truck should never have been there in your experience. […] I didn’t hear any sound from the truck, and then you pass it and the smell of the cheese-nut store comes up. And then you go and check by feeling the gutter to see if you have the idea of the gutter, if you are on the right track.”—pp01
3.4.5. Sense of Direction
“And yes, that is when I am not sure about the direction. That is it in particular. [thinks]. That I then just- [thinks]. And it can be because of the position of the sun or indeed the compass that I then go in a certain direction. I am- I think that I am always aware of the direction I am more or less walking in, or whether I am walking towards the north, or the west or the east. And I think, I think that I always have that in the back of my mind.”—pp11
3.4.6. Command Guide Dog
“Yes, then you just walk quickly and then I say to my dog when I think I’m almost there, ‘find stairs’, of course you have a command for that too. And then when, when I know that there, he now walks kind of to the middle of the platform, I know we’re almost there. And then of course you use your cane again to feel “oh, here are stairs, right”. Treat for the dog.”—pp10
3.4.7. Counting
3.4.8. Estimation of Time and Distance
“I do a lot by ear. For example, if you are on a route, that you have to go past a kind of overhang and it takes forever and it takes forever before you come across the overhang. Then you think ‘shit, we had to go to that overhang, because then, I always heard that’, but then you are not, and then you know ‘hey, I am going the wrong way!’.”—pp02
3.5. Other People
3.5.1. Assistance
“But yeah, in [city], I really don’t know any, really no directions. Really not. Well, then I just ask ‘would you please-’, well, and then I’ll figure out ‘my train arrives at that platform at such and such a time’, say, ‘and I come with a, a white, with a white labrador’, like ‘can you come and pick me up?’. No, I’m not going to do that, then I’m just going to ask.”—pp05
“Because I myself also have a bit like, well, that’s nice, independent, you have to do that too, but sometimes it is also easy to, to let yourself be carried along because you, carried along, taken along, because it also saves energy that you can then use for your theatre in this case.”—pp03
3.5.2. Interpersonal Dynamics
“And then I have found that ticket and then I still don’t know anything. Then I have to ask ‘what ticket number do you have?’, ‘I have number 90’, well, then I have number 91. But nothing else is said. So you keep a very close eye on that man. You’re gonna talk to him. And only when he is gone is it my turn.”—pp06
3.6. Smartphone Applications
“Which, especially in which direction I should walk. So the BlindSquare that, that also says ‘five past twelve’, right. That, that, that with the hands of the clock where you should go. I just really like that. Which, especially which direction you should walk. And how many meters it is. […] So in- the meters I find very important, which direction I should go. So with the hands of the clock of which direction you should walk. Whatever is around me, I have all those settings, I have a lot turned off.”—pp04
3.6.1. Preparation
3.6.2. Public Transport
3.6.3. Reorientation
3.7. Affective Factors
3.7.1. Energy and Concentration
3.7.2. Emotions and Opinions
3.7.3. Needs
3.7.4. Attitude Towards Mishaps
“Also accept that things can sometimes go wrong, because I think that is a very important one: accept that things can also go wrong and especially don’t blame yourself. Yes is a, yes, I think, I think that every blind person in the beginning- that’s what I think, or it must be just me, I always got angry a lot in the beginning, like “watch where you’re going, man!”, while you actually couldn’t.”—pp01
3.8. Navigational Intention
3.8.1. Orientation
3.8.2. Mobility
“If I walk on the wrong side of the road, you often have these parking bays, or then you have to- it’s a bit of a narrow sidewalk, or, or you know, that kind of thing. So if I know my way around and I know the best side of the street to walk, then I always take the easiest side, of course.”—pp11
3.8.3. Safety
“I am careful, though. Because I also know from experience, crossing a pedestrian crossing is not a guarantee that you will survive. So I do also try to look left and right, and to listen: is something there? Because also, yeah, what I, yeah, there it is again, cyclists. I hardly ever hear those.”—pp09
4. Discussion
5. Conclusions
Author Contributions
Funding
Institutional Review Board Statement
Informed Consent Statement
Data Availability Statement
Acknowledgments
Conflicts of Interest
Abbreviations
| VIP | Visually impaired person |
| O&M | Orientation and mobility |
Appendix A. Interview Protocol (Translated)
- [If no (not read):] Read the letter aloud.
- [If yes:] That’s great, thank you. I would now also like to provide some information verbally, and then see if you have any questions, is that all right?
- [If yes:] I have a consent form here which states what you are giving consent for if you participate in this study, and you can give your consent by putting your name on the form just above where you feel the set square on the form. Would you mind reviewing the form? If there are any questions or comments, I would be happy to hear them.
- ○
- [Read aloud if necessary.]
- [If no:] Would it be all right if I wrote down your answers instead of recording?
- ○
- [If yes: Write down the answers as accurately as possible and continue with the text below].
- ○
- [If no: reproduce the data yourself as accurately as possible afterwards.]
- [If yes: answer questions.]
- [If no:] If any questions come up, you can ask them at any time. I will now turn on the audio recording and we can get started! Are you ready?
- 1.
- Could you start by telling me something about yourself—who are you, what do you do in your daily life?
- 2.
- Have you ever participated in an interview before?
- [If yes]: Do you remember what kind of questions you were asked then?
- [If no]: Right, a new experience! Exciting?
- 3.
- So, today’s interview is about navigation. Would you like to tell me something about what your week looks like, specifically the days when you go outside to go somewhere such as work, hobbies, friends, shops, events?
- To which of these occasions do you travel yourself on your own using public transport?
- Choose a location; this becomes location X in the follow-up questions.
- If no journeys are made using public transport, replace ‘public transport’ with the alternative means of independent travel (walking, bicycle, scooter). Skip Substantive Questions 2 and 3.
- When was the last time you travelled to a new location on your own using public transport?[Possible follow-up questions:]
- Where were you going then?
- How long ago was that?
- How often do you travel to new locations?
- If a complete answer is given immediately: Right, completely clear, thank you.
- If there is no recollection, ask follow-up questions:
- Is there a reason why you don’t often go to new locations on your own using public transport?
- Would you like to travel to new locations on your own?
- Why/why not?
- What would make it easier for you to travel to new locations?
- Now I would like to ask more questions about more familiar journeys for you. You said earlier that you travel to X weekly using public transport. I would like to go through your journey to X with you in the upcoming questions, is that all right?
- [If yes: continue.]
- [If no: choose another location together.]
- Imagine you are planning to go to X. What does the preparation for that look like from the moment you decide to go to X until the moment you want to step out of the door?[Possible follow-up questions:]
- What kind of things do you take with you?
- What kind of information do you look up about the route(s), journey, or location(s)?
- How does the preparation for unfamiliar routes or locations differ compared to familiar routes or locations?
- How do you look up that information?
- How do you find your way to the front door?
- And then the journey to the station or bus stop. You step outside. Can you take me through what that is like for you, what are things you pay attention to when navigating there?[Possible follow-up questions:]
- What are things you see (if applicable)?
- What are things you hear?
- What are things you feel?
- Is there any other information that you haven’t mentioned yet that you use to find your way or know where you are?
- How do you find your way to the correct train or bus?
- Then the train/bus arrives. Can you tell me…
- …how you find your way to the doors?
- …how you handle your ticket?
- …how you find an empty spot?
- …what you pay attention to during the bus journey?
- Sight
- Hearing
- Touch
- …how you know you are at the correct stop to get off?
- …what you do when you have reached the correct station or stop and want to get off?
- When you have gotten off, you are in a new environment and want to make your way to the new location [if public transport]//You arrive in the area of X and want to make your way to the destination [if walking/cycling/scooter].Would you mentally recall as vividly as possible for me how you experienced that route from the stop to the location, and can you tell me what you paid attention to during your journey from the stop to the location to find and maintain the right way?[Possible follow-up questions:]
- What are things you see on the way to X (if applicable)?
- What are things you hear?
- What are things you feel?
- How do you find your way to the entrance?
- And then the last part of the journey: you have arrived at location X, and then still need to get to the correct room within X. How do you approach that?
- Suppose that at some point you have taken a wrong turn on the way to X. How would you notice that?[Possible follow-up questions:]
- How would you try to get back on the right route?
- Would you say that you have a preferred sense?
- If yes: which one and why?
- If no: why not?
- An hour has now passed, and that means we have come to the end of the interview. Are there any matters that you think we have missed, or are there other things you would also like to share?
- [If yes: let participant make additions].
- [If no]: Shall we end the interview then? I will now turn off the audio recording and would like to thank you very much for your time and participation!
Conclusion[Give a summary of the main points talked about.]We will create an anonymised text file from the audio recording and then analyse it together with the text files from other interviews to see if we can discover certain patterns.When we have completed all the interviews, we want to share the results in a newsletter by email. Would you also like to receive that newsletter? This would be a one-off newsletter. It is not yet known exactly when it will be sent, but it will certainly take several months, as we still need to process the results.- Are there any other things about the research that are not about the content that you still want to mention?
- How do you feel/How did you experience being interviewed?
[After completion, researcher updates their reflexivity journal and field notes.]
Appendix B. Case Summaries
Appendix B.1. Case 01
Appendix B.2. Case 02
Appendix B.3. Case 03
Appendix B.4. Case 04
Appendix B.5. Case 05
Appendix B.6. Case 06
Appendix B.7. Case 07
Appendix B.8. Case 08
Appendix B.9. Case 09
Appendix B.10. Case 10
Appendix B.11. Case 11
References
- Montello, D.R. Navigation. In The Cambridge Handbook of Visuospatial Thinking; Shah, P., Miyake, A., Eds.; Cambridge University Press: Cambridge, UK, 2005; pp. 257–294. [Google Scholar] [CrossRef]
- Wiener, J.M.; Büchner, S.J.; Hölscher, C. Taxonomy of human wayfinding tasks: A knowledge-based approach. Spat. Cogn. Comput. 2009, 9, 152–165. [Google Scholar] [CrossRef]
- Farr, A.C.; Kleinschmidt, T.; Yarlagadda, P.; Mengersen, K. Wayfinding: A simple concept, a complex process. Transp. Rev. 2012, 32, 715–743. [Google Scholar] [CrossRef]
- Hegarty, M.; He, C.; Boone, A.P.; Yu, S.; Jacobs, E.G.; Chrastil, E.R. Understanding differences in wayfinding strategies. Top. Cogn. Sci. 2022, 15, 102–119. [Google Scholar] [CrossRef]
- Iftikhar, H.; Luximon, Y. Wayfinding information syntheses: A study of wayfinding efficiency and behavior in complex outdoor institutional environment. Health Environ. Res. Des. J. 2022, 16, 250–267. [Google Scholar] [CrossRef]
- Lawton, C.A. Environmental psychology journal of strategies for indoor wayfinding: The role of orientation. J. Environ. Psychol. 1996, 16, 137–145. [Google Scholar] [CrossRef]
- Schinazi, V.R.; Thrash, T.; Chebat, D.R. Spatial navigation by congenitally blind individuals. Wiley Interdiscip. Rev. Cogn. Sci. 2016, 7, 37–58. [Google Scholar] [CrossRef]
- Werkhoven, P.; Van Erp, J.B.F.; Philippi, T.G. Navigating virtual mazes: The benefits of audiovisual landmarks. Displays 2014, 35, 110–117. [Google Scholar] [CrossRef]
- Hoogsteen, K.M.P.; Szpiro, S.; Kreiman, G.; Peli, E. Beyond the cane: Describing urban scenes to blind people for mobility tasks. ACM Trans. Access. Comput. (TACCESS) 2022, 15, 20. [Google Scholar] [CrossRef]
- Wolbers, T.; Hegarty, M. What determines our navigational abilities? Trends Cogn. Sci. 2010, 14, 138–146. [Google Scholar] [CrossRef]
- Ekstrom, A.D. Why vision is important to how we navigate. Hippocampus 2015, 25, 731–735. [Google Scholar] [CrossRef]
- Giudice, N.A. Navigating without vision: Principles of blind spatial cognition. In Handbook of Behavioral & Cognitive Geography; Montello, D.R., Ed.; Edward Elgar Publishing: Cheltenham, UK, 2018; Available online: https://www.e-elgar.com/shop/gbp/handbook-of-behavioral-and-cognitive-geography-9781784717537.html?srsltid=AfmBOorbTv3wxMg6ZZBa_WroN2_2qH1w4_RbkDyvTLXTpNXlS75XVZ8F (accessed on 23 February 2023).
- Hutmacher, F. Why is there so much more research on vision than on any other sensory modality? Front. Psychol. 2019, 10, 2246. [Google Scholar] [CrossRef]
- Patla, A.E. Understanding the roles of vision in the control of human locomotion. Gait Posture 1997, 5, 54–69. [Google Scholar] [CrossRef]
- Shayman, C.S.; McCracken, M.K.; Finney, H.C.; Fino, P.C.; Stefanucci, J.K.; Creem-Regehr, S.H. Integration of auditory and visual cues in spatial navigation under normal and impaired viewing conditions. J. Vis. 2024, 24, 7. [Google Scholar] [CrossRef]
- Stavropoulos, A.; Lakshminarasimhan, K.J.; Laurens, J.; Pitkow, X.; Angelaki, D. Influence of sensory modality and control dynamics on human path integration. eLife 2022, 11, e63405. [Google Scholar] [CrossRef]
- Bilal Salih, H.E.; Takeda, K.; Kobayashi, H.; Kakizawa, T.; Kawamoto, M.; Zempo, K. Use of auditory cues and other strategies as sources of spatial information for people with visual impairment when navigating unfamiliar environments. Int. J. Environ. Res. Public Health 2022, 19, 3151. [Google Scholar] [CrossRef]
- Bulk, L.Y.; Smith, A.; Nimmon, L.; Jarus, T. A closer look at opportunities for blind adults: Impacts of stigmatization and ocularcentrism. Br. J. Vis. Impair. 2020, 38, 270–283. [Google Scholar] [CrossRef]
- Gupta, M.; Abdolrahmani, A.; Edwards, E.; Cortez, M.; Tumang, A.; Majali, Y.; Lazaga, M.; Tarra, S.; Patil, P.; Kuber, R.; et al. Towards more universal wayfinding technologies: Navigation preferences across disabilities. In Proceedings of the Conference on Human Factors in Computing Systems, Honolulu, HI, USA, 25–30 April 2020. [Google Scholar] [CrossRef]
- Havik, E.M.; Melis-Dankers, B.J.M.; Steyvers, F.J.J.M.; Kooijman, A.C. Accessibility of Shared Space for visually impaired persons: An inventory in the Netherlands. Br. J. Vis. Impair. 2012, 30, 132–148. [Google Scholar] [CrossRef]
- Park, K.; Esfahani, H.N.; Novack, V.L.; Sheen, J.; Hadayeghi, H.; Song, Z.; Christensen, K. Impacts of disability on daily travel behaviour: A systematic review. Transp. Rev. 2023, 43, 178–203. [Google Scholar] [CrossRef]
- Parkin, J.; Smithies, N. Accounting for the needs of blind and visually impaired people in public realm design. J. Urban Des. 2012, 17, 135–149. [Google Scholar] [CrossRef]
- Saha, M.; Fiannaca, A.J.; Kneisel, M.; Cutrell, E.; Morris, M.R. Closing the gap: Designing for the last-few-meters wayfinding problem for people with visual impairments. In Proceedings of the ASSETS 2019—21st International ACM SIGACCESS Conference on Computers and Accessibility, Pittsburgh, PA, USA, 28–30 October 2019; pp. 222–235. [Google Scholar] [CrossRef]
- Williams, M.A.; Hurst, A.; Kane, S.K. Pray before you step out. In Proceedings of the 15th International ACMSIGACCESS Conference on Computers and Accessibility (ASSETS’13), Bellevue, WA, USA, 21–23 October 2013; pp. 1–8. [Google Scholar] [CrossRef]
- Augestad, L.B. Self-concept and self-esteem among children and young adults with visual impairment: A systematic review. Cogent Psychol. 2017, 4, 1319652. [Google Scholar] [CrossRef]
- Brouwer, D.M.; Sadlo, G.; Winding, K.; Hanneman, M.I.G. Limitations in mobility: Experiences of visually impaired older people. Br. J. Occup. Ther. 2008, 71, 414–421. [Google Scholar] [CrossRef]
- Demmin, D.L.; Silverstein, S.M. Visual impairment and mental health: Unmet needs and treatment options. Clin. Ophthalmol. 2020, 14, 4229–4251. [Google Scholar] [CrossRef]
- Low, W.Y.; Cao, M.; De Vos, J.; Hickman, R. The journey experience of visually impaired people on public transport in London. Transp. Policy 2020, 97, 137–148. [Google Scholar] [CrossRef]
- Middleton, J.; Byles, H. Interdependent temporalities and the everyday mobilities of visually impaired young people. Geoforum 2019, 102, 76–85. [Google Scholar] [CrossRef]
- Prandi, C.; Barricelli, B.R.; Mirri, S.; Fogli, D. Accessible wayfinding and navigation: A systematic mapping study. Univers. Access Inf. Soc. 2023, 22, 185–212. [Google Scholar] [CrossRef]
- World Health Organisation. Global Report on Health Equity for Persons with Disabilities. 2022. Available online: https://www.who.int/publications/i/item/9789240063600 (accessed on 1 November 2022).
- United Nations. Convention on the Rights of Persons with Disabilities (CRPD)—Article 9. 2006. Available online: https://social.desa.un.org/issues/disability/crpd/article-9-accessibility (accessed on 1 November 2022).
- Seetharaman, K.; Mahmood, A.; Rikhtehgaran, F.; Akbarnejad, G.; Chishtie, F.; Prescott, M.; Chung, A.; Mortenson, W.B. Influence of the built environment on community mobility of people living with visual disabilities: A scoping review. Urban Plan. Transp. Res. 2024, 12, 2296891. [Google Scholar] [CrossRef]
- Gori, M.; Sandini, G.; Martinoli, C.; Burr, D.C. Impairment of auditory spatial localization in congenitally blind human subjects. Brain 2014, 137, 288–293. [Google Scholar] [CrossRef]
- Kolarik, A.J.; Pardhan, S.; Moore, B.C.J. A framework to account for the effects of visual loss on human auditory abilities. Psychol. Rev. 2021, 128, 913–935. [Google Scholar] [CrossRef]
- Sabourin, C.J.; Merrikhi, Y.; Lomber, S.G. Do blind people hear better? Trends Cogn. Sci. 2022, 26, 999–1012. [Google Scholar] [CrossRef]
- Pasqualotto, A.; Proulx, M.J. The role of visual experience for the neural basis of spatial cognition. Neurosci. Biobehav. Rev. 2012, 36, 1179–1187. [Google Scholar] [CrossRef]
- Koutsoklenis, A.; Papadopoulos, K. Haptic Cues Used for Outdoor Wayfinding by Individuals with Visual Impairments. J. Vis. Impair. Blind. 2014, 108, 692–702. [Google Scholar] [CrossRef]
- Koutsoklenis, A.; Papadopoulos, K. Olfactory Cues Used for Wayfinding in Urban Environments by Individuals with Visual Impairments. J. Vis. Impair. Blind. 2011, 105, 43–53. [Google Scholar] [CrossRef]
- Koutsoklenis, A.; Papadopoulos, K. Auditory Cues Used for Wayfinding in Urban Environments by Individuals with Visual Impairments. J. Vis. Impair. Blind. 2011, 105, 703–714. [Google Scholar] [CrossRef]
- Afrooz, A.E.; Hanaee, T.; Parolin, B. Wayfinding performance of visually impaired pedestrians in an urban area. In Proceedings of the REAL CORP 2012 Tagungsband, Schwechat, Austria, 14–16 May 2012; Available online: https://corp.at/archive/CORP2012_15.pdf (accessed on 16 July 2025).
- Kan-Kilic, D.; Dogan, F. Way-finding strategies of blind persons in urban scale. PsyCh J. 2017, 6, 303–315. [Google Scholar] [CrossRef]
- Šakaja, L. The non-visual image of the city: How blind and visually impaired white cane users conceptualize urban space. Soc. Cult. Geogr. 2020, 21, 862–886. [Google Scholar] [CrossRef]
- Wang, M.; Dommes, A.; Renaudin, V.; Zhu, N. Analysis of spatial landmarks for seamless urban navigation of visually impaired people. IEEE J. Indoor Seamless Position. Navig. 2023, 1, 93–103. [Google Scholar] [CrossRef]
- Zimmermann-Janschitz, S.; Mandl, B.; Dückelmann, A. Clustering the mobility needs of persons with visual impairment or legal blindness. Transp. Res. Rec. 2017, 2650, 66–73. [Google Scholar] [CrossRef]
- Bradley, N.A.; Dunlop, M.D. An experimental investigation into wayfinding directions for visually impaired people. Pers. Ubiquitous Comput. 2005, 9, 395–403. [Google Scholar] [CrossRef]
- Isazade, V. Advancement in navigation technologies and their potential for the visually impaired: A comprehensive review. Spat. Inf. Res. 2023, 31, 547–558. [Google Scholar] [CrossRef]
- Messaoudi, M.D.; Menelas, B.A.J.; Mcheick, H. Review of Navigation Assistive Tools and Technologies for the Visually Impaired. Sensors 2022, 22, 7888. [Google Scholar] [CrossRef]
- Walle, H.; De Runz, C.; Serres, B.; Venturini, G. A survey on recent advances in AI and vision-based methods for helping and guiding visually impaired people. Appl. Sci. 2022, 12, 2308. [Google Scholar] [CrossRef]
- Zheng, X.; Maredi, A.; Zahabi, M. A scoping literature review and content analysis of navigation apps for blind and visually impaired users. Proc. Hum. Factors Ergon. Soc. 2022, 66, 2295–2299. [Google Scholar] [CrossRef]
- Dandona, L.; Dandona, R. Revision of visual impairment definitions in the International Statistical Classification of Disease. BMC Med. 2006, 4, 7. [Google Scholar] [CrossRef]
- Braun, V.; Clarke, V. Successful Qualitative Research a Practical Guide for Beginners; SAGE Publications: Thousand Oaks, CA, USA, 2013; Available online: https://uk.sagepub.com/en-gb/eur/successful-qualitative-research/book233059 (accessed on 29 October 2022).
- Braun, V.; Clarke, V. Toward good practice in thematic analysis: Avoiding common problems and be(com)ing a knowing researcher. Int. J. Transgender Health 2023, 24, 1–6. [Google Scholar] [CrossRef] [PubMed]
- Castillo-Montoya, M. Preparing for interview research: The interview protocol refinement framework. Qual. Rep. 2016, 21, 811–831. [Google Scholar] [CrossRef]
- Kici, G.; Westhoff, K. Evaluation of requirements for the assessment and construction of interview guides in psychological assessment. Eur. J. Psychol. Assess. 2004, 20, 83–98. [Google Scholar] [CrossRef]
- Amberscript, B.V. Amberscript [Computer Software]. (n.d.). Available online: https://www.amberscript.com (accessed on 28 October 2025).
- Braun, V.; Clarke, V. Using thematic analysis in psychology. Qual. Res. Psychol. 2006, 3, 77–101. [Google Scholar] [CrossRef]
- QSR International. NVivo 14—Qualitative Analysis Software. 2023. Available online: https://www.qsrinternational.com/nvivo-qualitative-data-analysis-software/home (accessed on 24 March 2023).
- Hennink, M.; Kaiser, B.N. Sample sizes for saturation in qualitative research: A systematic review of empirical tests. Soc. Sci. Med. 2022, 292, 114523. [Google Scholar] [CrossRef] [PubMed]
- Weller, S.C.; Vickers, B.; Bernard, H.R.; Blackburn, A.M.; Borgatti, S.; Gravlee, C.C.; Johnson, J.C. Open-ended interview questions and saturation. PLoS ONE 2018, 13, e0198606. [Google Scholar] [CrossRef]
- O’Connor, C.; Joffe, H. Intercoder reliability in qualitative research: Debates and practical guidelines. Int. J. Qual. Methods 2020, 19, 1609406919899220. [Google Scholar] [CrossRef]
- Cole, R. Inter-rater reliability methods in qualitative case study research. Sociol. Methods Res. 2024, 53, 1944–1975. [Google Scholar] [CrossRef]
- Castelli, L.; Latini Corazzini, L.; Geminiani, G.C. Spatial navigation in large-scale virtual environments: Gender differences in survey tasks. Comput. Hum. Behav. 2008, 24, 1643–1667. [Google Scholar] [CrossRef]
- Waller, D.; Lippa, Y. Landmarks as beacons and associative cues: Their role in route learning. Mem. Cogn. 2007, 35, 910–924. [Google Scholar] [CrossRef]
- Karimpur, H.; Hamburger, K. Multimodal integration of spatial information: The influence of object-related factors and self-reported strategies. Front. Psychol. 2016, 7, 1443. [Google Scholar] [CrossRef]
- Rey-Galindo, J.A.; Rizo-Corona, L.; González-Muñoz, E.L.; Aceves-González, C. Environmental information for people with visual impairment in Mexico—Or what they need and how they use it. Appl. Ergon. 2020, 85, 103079. [Google Scholar] [CrossRef] [PubMed]
- Baganz, B. Report on Number of Guide Dogs in Europe; European Guide Dog Federation: Priors Marston, UK, 2013. Available online: https://www.egdfed.org/media/1039/number-of-guide-dogs-report.pdf (accessed on 25 June 2025).
- Furtado, A.; Bastos, F.M. U.S. and European freight railways: The differences that matter. J. Transp. Res. Forum 2013, 52, 65–84. [Google Scholar] [CrossRef]
- Buehler, R. Determinants of transport mode choice: A comparison of Germany and the USA. J. Transp. Geogr. 2011, 19, 644–657. [Google Scholar] [CrossRef]
- Zijlstra, G.A.R.; Ballemans, J.; Kempen, G.I.J.M. Orientation and mobility training for adults with low vision: A new standardized approach. Clin. Rehabil. 2013, 27, 3–18. [Google Scholar] [CrossRef]
- Kuriakose, B.; Ness, I.M.; Tengstedt, M.Å.; Svendsen, J.M.; Bjørseth, T.; Pradhan, B.L.; Shrestha, R. Turn Left Turn Right—Delving type and modality of instructions in navigation assistant systems for people with visual impairments. Int. J. Hum. Comput. Stud. 2023, 179, 103098. [Google Scholar] [CrossRef]
- Zafar, S.; Asif, M.; Ahmad MBin Ghazal, T.M.; Faiz, T.; Ahmad, M.; Khan, M.A. Assistive devices analysis for visually impaired persons: A review on taxonomy. IEEE Access 2022, 10, 13354–13366. [Google Scholar] [CrossRef]
- Havik, E.M.; Steyvers, F.J.J.M.; Kooijman, A.C.; Melis-Dankers, B.J.M.; Kooijman, A.C. Accessibility of shared space for visually impaired persons: A comparative field study. Br. J. Vis. Impair. 2015, 33, 96–110. [Google Scholar] [CrossRef]
- Blokland, D.P.H.; Van Loef, M.J.E.; Van der Stoep, N.; Postma, A.; Overvliet, K.E. Wayfinding with impaired vision: Preferences for cues, strategies, and aids. Part II—Perspectives from Orientation & Mobility instructors. Brain Sci. 2026, 16, 6. [Google Scholar]





| Participant | Aged Between | Main Diagnose(s) | Onset of the Impairment | Current Residual Vision (Left; Right) and Visual Field Description | Type of Aid(s) | Public Transport Activity | Additional Symptoms |
|---|---|---|---|---|---|---|---|
| 01 | 60–70 | Glaucoma; Retinal detachment | Late onset (diagnosed at age 57) | None; None | White cane (previous: symbol cane), smartphone, camera glasses, wireless keyboard | Makes use of taxis. Avoids buses. | Sometimes fully black vision, sometimes fully white vision |
| 02 | 50–60 | Glaucoma; Corneal abnormality | Congenital | None; 1/300 ellipse shaped visual field, very blurry | White cane, smartphone (previous: guide dog) | Travels by train and bus. Avoids taxis. | Light sensitivity |
| 03 | 40–50 | Bilateral anophthalmia | Congenital | None; None | White cane (previous: guide dog) | Mainly travels by train, sometimes by bus. | None |
| 04 | 40–50 | Diabetic retinopathy | Late onset (diagnosed at age 37) | None only light-dark; 3–5%, spots in upper visual field | White cane, guide dog, smartphone, contrast glasses | Travels by bus and train. Only uses taxis in unfamiliar environments. | Less sensitivity in foot soles |
| 05 | 40–50 | Retinal detachment | Early onset (diagnosed at age 15) | 1%, only light-dark, very blurry; None | White cane, guide dog, smartphone | Mainly travels by bus, and sometimes by train. | Light sensitivity |
| 06 | 70–80 | Glaucoma; Pigmentary retinitis | Congenital with progressive decline | None; None | White cane, guide dog, smartphone, reading glasses | Makes use of trams, trains, buses and taxis. | None |
| 07 | 50–60 | Nystagmus | Congenital | 12–15%; 12–15% | Smartphone, loupe glasses | Drives a light quadricycle and rides a bicycle (weekly), and sometimes travels by train (a few times a year). | Light sensitivity |
| 08 | 30–40 | Cataract; Optic nerve damage (right eye) | Congenital | 0,2%, tunnel vision; None, only light-dark | White cane (ball tip) | Travels by bus and train. | None |
| 09 | 60–70 | Vasculitis (right eye); Retinal detachment (left eye); Foveal damage (left eye) | Late onset (diagnosed at age 55) | 10-12%, blurry, tunnel vision; None | White cane, smartphone | Travels by bus or train (almost daily). | Light sensitivity |
| 10 | 50–60 | Retinitis pigmentosa | Congenital with progressive decline | 0,3%, only light-dark; 0,3%, only light-dark | White cane, guide dog, smartphone, cap, sunglasses | Travels by bus and train (a few times per month). | Light sensitivity |
| 11 | 50–60 | Cone dystrophy | Late onset (diagnosed at age 50) | 0% central, 10% periphery; 0% central, 10% periphery | Smartphone, cap, sunglasses | Travels by train (once every two months), and sometimes by tram or bus. | Light sensitivity |
Disclaimer/Publisher’s Note: The statements, opinions and data contained in all publications are solely those of the individual author(s) and contributor(s) and not of MDPI and/or the editor(s). MDPI and/or the editor(s) disclaim responsibility for any injury to people or property resulting from any ideas, methods, instructions or products referred to in the content. |
© 2025 by the authors. Licensee MDPI, Basel, Switzerland. This article is an open access article distributed under the terms and conditions of the Creative Commons Attribution (CC BY) license.
Share and Cite
Blokland, D.P.H.; van Loef, M.J.E.; van der Stoep, N.; Postma, A.; Overvliet, K.E. Wayfinding with Impaired Vision: Preferences for Cues, Strategies, and Aids (Part I—Perspectives from Visually Impaired Individuals). Brain Sci. 2026, 16, 13. https://doi.org/10.3390/brainsci16010013
Blokland DPH, van Loef MJE, van der Stoep N, Postma A, Overvliet KE. Wayfinding with Impaired Vision: Preferences for Cues, Strategies, and Aids (Part I—Perspectives from Visually Impaired Individuals). Brain Sciences. 2026; 16(1):13. https://doi.org/10.3390/brainsci16010013
Chicago/Turabian StyleBlokland, Dominique P. H., Maartje J. E. van Loef, Nathan van der Stoep, Albert Postma, and Krista E. Overvliet. 2026. "Wayfinding with Impaired Vision: Preferences for Cues, Strategies, and Aids (Part I—Perspectives from Visually Impaired Individuals)" Brain Sciences 16, no. 1: 13. https://doi.org/10.3390/brainsci16010013
APA StyleBlokland, D. P. H., van Loef, M. J. E., van der Stoep, N., Postma, A., & Overvliet, K. E. (2026). Wayfinding with Impaired Vision: Preferences for Cues, Strategies, and Aids (Part I—Perspectives from Visually Impaired Individuals). Brain Sciences, 16(1), 13. https://doi.org/10.3390/brainsci16010013

