Does Body Memory Exist? A Review of Models, Approaches and Recent Findings Useful for Neurorehabilitation
Abstract
1. Introduction
2. Definitions and Nature of Body Memory
3. Explicative Models of Body Memory
4. Research and Experimental Tasks on Body Memory
- (1)
- Recreating the same processes used during the encoding phase (for example, in terms of body posture, position in space, etc.) can help improve memory retrieval. If memories are simulations that reconstruct the original event along with its sensorimotor components, then activating those components during recall should help speed up the retrieval process [53].
- (2)
- Tasks involving the same neural resources as those involved during recall are expected to slow down the retrieval process. Essentially, the sensorimotor simulation may be hindered by another task that engages the same sensorimotor resources [54].
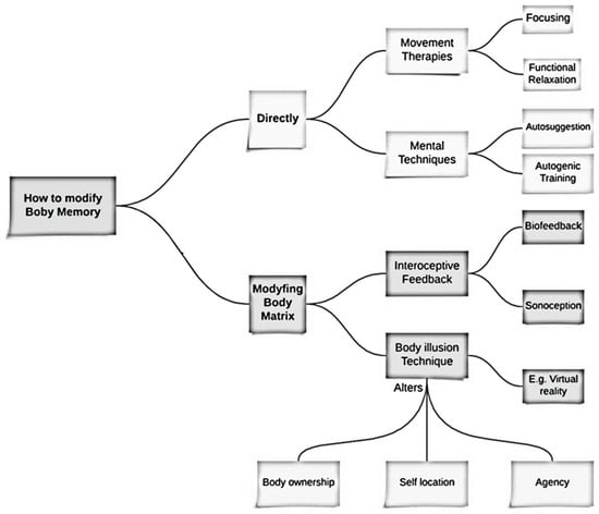
5. Rehabilitation Approaches and Body Memory
- (1)
- The inability to connect bodily signals with their potential consequences (pleasant or aversive);
- (2)
- The impairment in the ability to use new inputs from real-time perception to update the body matrix.
- (1)
- (2)
6. Discussion
Author Contributions
Funding
Institutional Review Board Statement
Informed Consent Statement
Data Availability Statement
Conflicts of Interest
References
- De Vignemont, F. Bodily Awareness. In The Stanford Encyclopedia of Philosophy (Summer 2016 Edition); Zalta, E.N., Ed.; The Metaphysics Research Lab: Stanford, CA, USA, 2016. [Google Scholar]
- Riva, G. The Neuroscience of Body Memory: From the Self through the Space to the Others. Cortex 2018, 104, 241–260. [Google Scholar] [CrossRef] [PubMed]
- Palermo, L.; Di Vita, A.; Piccardi, L.; Traballesi, M.; Guariglia, C. Bottom-up and Top-down Processes in Body Representation: A Study of Brain-Damaged and Amputee Patients. Neuropsychology 2014, 28, 772. [Google Scholar] [CrossRef] [PubMed]
- Bassolino, M. Representation and Perception of the Body in Space, 2nd ed.; Elsevier: Amsterdam, The Netherlands, 2021; Volume 1–3, ISBN 9780128196410. [Google Scholar]
- Sattin, D.; Parma, C.; Lunetta, C.; Zulueta, A.; Lanzone, J.; Giani, L.; Vassallo, M.; Picozzi, M.; Parati, E.A. An Overview of the Body Schema and Body Image: Theoretical Models, Methodological Settings and Pitfalls for Rehabilitation of Persons with Neurological Disorders. Brain Sci. 2023, 13, 1410. [Google Scholar] [CrossRef] [PubMed]
- Koch, S.C.; Caldwell, C.; Fuchs, T. On Body Memory and Embodied Therapy. Body Mov. Danc. Psychother. 2013, 8, 82–94. [Google Scholar] [CrossRef]
- Repetto, C.; Riva, G. The Neuroscience of Body Memory: Recent Findings and Conceptual Advances. Excli. J. 2023, 22, 191–206. [Google Scholar] [CrossRef] [PubMed]
- Cascella, M.; Al Khalili, Y. Short-Term Memory Impairment; StatPearls Publishing: Boston, MA, USA, 2023. [Google Scholar]
- Baddeley, A.D.; Hitch, G.J.; Allen, R.J. From Short-Term Store to Multicomponent Working Memory: The Role of the Modal Model. Mem Cogn. 2019, 47, 575–588. [Google Scholar] [CrossRef] [PubMed]
- Renoult, L.; Rugg, M.D. An Historical Perspective on Endel Tulving’s Episodic-Semantic Distinction. Neuropsychologia 2020, 139, 107366. [Google Scholar] [CrossRef] [PubMed]
- Koch, S.C.; Fuchs, T.; Summa, M. Body Memory and Kinesthetic Body Feedback: The Impact of Light versus Strong Movement Qualities on Affect and Cognition. Mem. Stud. 2014, 7, 272–284. [Google Scholar] [CrossRef]
- Fuchs, T. The Memory of the Body. 2003. Available online: http://www.klinikum.uni-heidelberg.de/fileadmin/zpm/psychatrie/ppp2004/manuskript/fuchs.pd (accessed on 29 March 2024).
- Panhofer, H. Body Memory and Its Recuperation through Movement. In The Oxford Handbook of Dance and Wellbeing; Oxford University Press: Oxford, UK, 2017; pp. 115–127. [Google Scholar] [CrossRef]
- Jansen, P. Implicit Body Memory. In Body Memory, Metaphor and Movement; Koch, S.C., Fuchs, T., Summa, M., Eds.; John Benjamins: Amsterdam, The Netherlands, 2012; pp. 115–120. [Google Scholar]
- Fuchs, T. The Phenomenology of Body Memory. In Body Memory, Metaphor and Movement.; Koch, S.C., Fuchs, T., Summa, M., Müller, C., Eds.; John Benjamins Publishing Company: Amsterdam, The Netherlands, 2012; pp. 9–22. [Google Scholar]
- Gentsch, A.; Kuehn, E. Clinical Manifestations of Body Memories: The Impact of Past Bodily Experiences on Mental Health. Brain Sci. 2022, 12, 594. [Google Scholar] [CrossRef]
- Merleau-Ponty, M. Phenomenology of Perception; Routledge: London, UK, 1962. [Google Scholar]
- Blanke, O. Multisensory Brain Mechanisms of Bodily Self-Consciousness. Nat. Rev. Neurosci. 2012, 13, 556–571. [Google Scholar] [CrossRef]
- Blanke, O.; Slater, M.; Serino, A. Behavioral, Neural, and Computational Principles of Bodily Self-Consciousness. Neuron 2015, 88, 145–166. [Google Scholar] [CrossRef] [PubMed]
- Pazzaglia, M.; Zantedeschi, M. Plasticity and Awareness of Bodily Distortion. Neural Plast. 2016, 2016, 9834340. [Google Scholar] [CrossRef] [PubMed]
- Riva, G. Neurobiology of Anorexia Nervosa: Serotonin Dysfunctions Link Self-Starvation with Body Image Disturbances through an Impaired Body Memory. Front. Hum. Neurosci. 2016, 10, 600. [Google Scholar] [CrossRef] [PubMed]
- Luberto, C.M.; Cotton, S.; McLeish, A.C.; Mingione, C.J. Mindfulness Skills and Emotion Regulation: TheMediating Role of Coping Self-Efficacy. Mindfulness 2015, 5, 373–380. [Google Scholar] [CrossRef]
- Gaudio, S.; Quattrocchi, C.C. Neural Basis of a Multidimensional Model of Body Image Distortion in Anorexia Nervosa. Neurosci. Biobehav. Rev. 2012, 36, 1839–1847. [Google Scholar] [CrossRef] [PubMed]
- de Haan, E.H.F.; Dijkerman, H.C. Somatosensation in the Brain: A Theoretical Re-Evaluation and a New Model. Trends Cogn Sci. 2020, 24, 529–541. [Google Scholar] [CrossRef]
- Polanyi, M. The Tacit Dimension; Routledge & Kegan Paul: London, UK, 1967. [Google Scholar]
- Schacter, D. Implicit Memory: History and Current Status. J. Exp. Psychol. 1987, 13, 501–518. [Google Scholar] [CrossRef]
- Schacter, D. Searching for Memory: The Brain, the Mind, and the Past; Basic Books: New York, NY, USA, 1996. [Google Scholar]
- Bergson, H. Matière et Mémoire. Essai Sur La Relation Du Corps à L’esprit.; Presses Universitaires de France (PUF): Paris, France, 2007. [Google Scholar]
- Casey, E. Remembering. A Phenomenological Study; Indiana University Press: Bloomington, IN, USA, 2000. [Google Scholar]
- O’Shaughnessy, B. Consciousness and the World; Oxford University Press: New York, NY, USA, 2000. [Google Scholar]
- Brugger, P.; Kollias, S.S.; Müri, R.M.; Crelier, G.; Hepp-Reymond, M.C.; Regard, M. Beyond Re-Membering: Phantom Sensations of Congenitally Absent Limbs. Proc. Natl. Acad. Sci. USA 2000, 97, 6167–6172. [Google Scholar] [CrossRef] [PubMed]
- Melzack, R.; Israel, R.; Lacroix, R.; Schultz, G. Phantom Limbs in People with Congenital Limb Deficiency or Amputation in Early Childhood. Brain 1997, 120 Pt 9, 1603–1620. [Google Scholar] [CrossRef]
- Thelen, E. Motor Development as Foundation and Future of Developmental Psychology. Int. J. Behav. Dev. 2000, 24, 385–397. [Google Scholar] [CrossRef]
- Stern, D.N. The Interpersonal World of the Infant: A View from Psychoanalysis and Developmental Psychology; Basic Books: New York, NY, USA, 1985. [Google Scholar]
- Van der Hart, O.; Nijenhuis, E.R.S.; Steele, K. The Haunted Self: Structural Dissociation and the Treatment of Chronic Traumatization; W. W. Norton & Company: New York, NY, USA; London, UK, 2006. [Google Scholar]
- Merleau-Ponty, M. Le Visible et L’invisible; Éditions Gallimard: Paris, France, 1964. [Google Scholar]
- Fuchs, T. Gibt Es Eine Leibliche Persönlichkeitsstruktur? Ein Phänomenologisch-Psychodynamischer Ansatz. Psychodyn. Psychother. 2006, 5, 109–117. [Google Scholar]
- Kolter, A.; Ladewig, S.; Summa, H.; Müller, C.; Koch, S.; Fuchs, T. Body Memory and the Emergence of Metaphor in Movement and Speech. An Interdisciplinary Case Study. In Body Memory, Metaphor and Movement; Koch, S.C., Fuchs, T., Summa, M., Eds.; John Benjamins: Amsterdam, The Netherlands, 2012; pp. 201–226. [Google Scholar]
- Koch, S.C. Testing Fuchs’ Taxonomy of Body Memory—A Content Analysis of Interview Data. In Body Memory, Metaphor and Movement; Koch, S.C., Fuchs, T., Summa, M., Eds.; John Benjamins: Amsterdam, The Netherlands, 2012; pp. 84–171. [Google Scholar]
- Claparède, E. Reconnaissance et Moitié. Arch. Psychol. 1911, 11, 79–90. [Google Scholar]
- Galvez-Pol, A.; Forster, B.; Calvo-Merino, B. Beyond Action Observation: Neurobehavioral Mechanisms of Memory for Visually Perceived Bodies and Actions. Neurosci Biobehav. Rev. 2020, 116, 508–518. [Google Scholar] [CrossRef] [PubMed]
- Barsalou, L.W. Perceptual Symbol Systems. Behav. Brain Sci. 1999, 22, 577–660. [Google Scholar] [CrossRef] [PubMed]
- Barsalou, L.W. Grounded Cognition. Annu. Rev. Psychol. 2008, 59, 617–645. [Google Scholar] [CrossRef] [PubMed]
- Edelman, G. The Remembered Present: A Biological Theory of Consciousness; Basic Books: New York, NY, USA, 1989. [Google Scholar]
- Glenberg, A.M.; Witt, J.K.; Metcalfe, J. From the Revolution to Embodiment: 25 Years of Cognitive Psychology. Perspect. Psychol. Sci. 2013, 8, 573–585. [Google Scholar] [CrossRef] [PubMed]
- Fodor, J.A.; Pylyshyn, Z.W. Connectionism and Cognitive Architecture: A Critical Analysis. Cognition 1988, 28, 3–71. [Google Scholar] [CrossRef]
- Kolers, P.A.; Roediger, H.L., III. Procedures of Mind. J. Verbal Learn. Verbal Behav. 1984, 23, 425–449. [Google Scholar] [CrossRef]
- Bermeitinger, C.; Kiefer, M. Embodied Concepts. In Body Memory, Metaphor and Movement; Koch, S.C., Fuchs, T., Summa, M., Eds.; John Benjamins: Amsterdam, The Netherlands, 2012; pp. 121–140. [Google Scholar]
- Suitner, C.; Koch, S.; Bachmeier, K.; Maass, A.; Koch, S.; Fuchs, T.; Summa, M.; Müller, C. Dynamic Embodimnet and Its Functional Role. A Body Feedback Perspective. In Body Memory, Metaphor and Movement; Koch, S.C., Fuchs, T., Summa, M., Eds.; John Benjamins: Amsterdam, The Netherlands, 2012; pp. 155–170. [Google Scholar]
- Summa, M.; Koch, S.C.; Fuchs, T.; Müller, C. (Eds.) Body Memory—An Integration. In Body Memory, Metaphor and Movement; John Benjamins: Amsterdam, The Netherlands, 2012; pp. 417–444. [Google Scholar]
- Ianì, F. Embodied Memories: Reviewing the Role of the Body in Memory Processes. Psychon. Bull. Rev. 2019, 26, 1747–1766. [Google Scholar] [CrossRef]
- Dijkstra, K.; Kaschak, M.P.; Zwaan, R.A. Body Posture Facilitates Retrieval of Autobiographical Memories. Cognition 2007, 102, 139–149. [Google Scholar] [CrossRef]
- Dijkstra, K.; Zwaan, R.A. Memory and Action. In The Routledge Handbook of Embodied Cognition; Shapiro, A., Ed.; Taylor & Francis Books: Abingdon, UK, 2014; pp. 296–305. [Google Scholar]
- Dijkstra, K.; Post, L. Mechanisms of Embodiment. Front. Psychol. 2015, 6, 1525. [Google Scholar] [CrossRef] [PubMed]
- Holm, L.; Mäntylä, T. Memory for Scenes: Refixations Reflect Retrieval. Mem. Cognit. 2007, 35, 1664–1674. [Google Scholar] [CrossRef]
- Laeng, B.; Bloem, I.M.; D’Ascenzo, S.; Tommasi, L. Scrutinizing Visual Images: The Role of Gaze in Mental Imagery and Memory. Cognition 2014, 131, 263–283. [Google Scholar] [CrossRef] [PubMed]
- Kelly, S.D.; Manning, S.M.; Rodak, S. Gesture Gives a Hand to Language and Learning: Perspectives from Cognitive Neuroscience, Developmental Psychology and Education. Lang. Linguist. Compass 2008, 2, 569–588. [Google Scholar] [CrossRef]
- Krauss, R.M. Why Do We Gesture When We Speak? Curr. Dir. Psychol. Sci. 1998, 7, 54–60. [Google Scholar] [CrossRef]
- McNeill, D. Hand and Mind: What Gestures Reveal about Thought; University of Chicago Press: Chicago, IL, USA, 1992. [Google Scholar]
- Kelly, S.D.; Barr, D.J.; Church, R.B.; Lynch, K. Offering a Hand to Pragmatic Understanding: The Role of Speech and Gesture in Comprehension Andmemory. J. Mem. Lang. 1999, 40, 577–592. [Google Scholar] [CrossRef]
- Rimé, B. The Elimination of Visible Behaviour from Social Inter-Actions: Effects on Verbal, Nonverbal and Interpersonal Variables. Eur. J. Soc. Psychol. 1982, 12, 113–129. [Google Scholar] [CrossRef]
- Iverson, J.M.; Goldin-Meadow, S. Why People Gesture When They Speak. Nature 1998, 396, 228. [Google Scholar] [CrossRef]
- Morsella, E.; Krauss, R.M. The Role of Gestures in Spatial Working Memory and Speech. Am. J. Psychol. 2004, 117, 411–424. [Google Scholar] [CrossRef]
- Wesp, R.; Hesse, J.; Keutmann, D.; Wheaton, K. Gestures Maintain Spatial Imagery. Am. J. Psychol. 2001, 114, 591–600. [Google Scholar] [CrossRef]
- Cutica, I.; Bucciarelli, M. The Deep versus the Shallow: Effects Ofco-Speech Gestures in Learning from Discourse. Cogn. Sci. 2008, 32, 921–935. [Google Scholar] [CrossRef] [PubMed]
- Cutica, I.; Ianì, F.; Bucciarelli, M. Learning from Text Benefits from Enactment. Mem. Cognit. 2014, 42, 1026–1037. [Google Scholar] [CrossRef] [PubMed]
- Cook, S.W.; Yip, T.K.; Goldin-Meadow, S. Gesturing Makes Memories That Last. J. Mem. Lang. 2010, 63, 465–475. [Google Scholar] [CrossRef]
- Riskind, J.H. Nonverbal Expressions and the Accessibility of Life Experience Memories: A Congruence Hypothesis. Soc. Cogn. 1983, 2, 62–86. [Google Scholar] [CrossRef]
- Michalak, J.; Rohde, K.; Troje, N.F. How We Walk Affects What We Remember: Gait Modifications through Biofeedback Change Negative Affective Memory Bias. J. Behav. Ther. Exp. Psychiatry 2015, 46, 121–125. [Google Scholar] [CrossRef] [PubMed]
- Arminjon, M.; Preissmann, D.; Chmetz, F.; Duraku, A.; Ansermet, F.; Magistretti, P.J. Embodied Memory: Unconscious Smiling Modulates Emotional Evaluation of Episodic Memories. Front. Psychol. 2015, 6, 650. [Google Scholar] [CrossRef] [PubMed]
- Wilkes, C.; Kydd, R.; Sagar, M.; Broadbent, E. Upright Posture Improves Affect and Fatigue in People with Depressive Symptoms. J. Behav. Ther. Exp. Psychiatry 2017, 54, 143–149. [Google Scholar] [CrossRef]
- Northoff, G.; Zilio, F. From Shorter to Longer Timescales: Converging Integrated Information Theory (IIT) with the Temporo-Spatial Theory of Consciousness (TTC). Entropy 2022, 24, 270. [Google Scholar] [CrossRef]
- Moseley, G.L.; Gallace, A.; Spence, C. Bodily Illusions in Health and Disease: Physiological and Clinical Perspectives and the Concept of a Cortical “Body Matrix”. Neurosci. Biobehav. Rev. 2012, 36, 34–46. [Google Scholar] [CrossRef]
- Dijkerman, C.; Lenggenhager, B. The Body and Cognition: The Relation between Body Representations and Higher Level Cognitive and Social Processes. Cortex 2018, 104, 133–139. [Google Scholar] [CrossRef]
- Riva, G. Embodied Medicine: What Human-Computer Confluence Can Offer to Health Care. In Human Computer Confluence: Transforming Human Experience through Symbiotic Technologies; Gaggioli, A., Ferscha, A., Riva, G., Dunne, S., Viaud-delmon, I., Eds.; De Gruyter Open: Warsaw, Poland, 2016; pp. 55–79. [Google Scholar]
- Azevedo, R.T.; Ainley, V.; Tsakiris, M. Cardio-Visual Integration Modulates the Subjective Perception of Affectively Neutral Stimuli. Int. J. Psychophysiol. 2016, 99, 10–17. [Google Scholar] [CrossRef] [PubMed]
- Azevedo, R.T.; Bennett, N.; Bilicki, A.; Hooper, J.; Markopoulou, F.; Tsakiris, M. The Calming Effect of a New Wearable Device during the Anticipation of Public Speech. Sci. Rep. 2017, 7, 2285. [Google Scholar] [CrossRef] [PubMed]
- Suzuki, K.; Garfinkel, S.N.; Critchley, H.D.; Seth, A.K. Multisensory Integration across Exteroceptive and Interoceptive Domains Modulates Self-Experience in the Rubber-Hand Illusion. Neuropsychologia 2013, 51, 2909–2917. [Google Scholar] [CrossRef] [PubMed]
- Serino, S.; Pedroli, E.; Keizer, A.; Triberti, S.; Dakanalis, A.; Pallavicini, F.; Chirico, A.; Riva, G. Virtual Reality Body Swapping: A Tool for Modifying the Allocentric Memory of the Body. Cyberpsychol. Behav. Soc. Netw. 2016, 19, 127–133. [Google Scholar] [CrossRef] [PubMed]
- Serino, S.; Dakanalis, A. Bodily Illusions and Weight-Related Disorders: Clinical Insights from Experimental Research. Ann. Phys. Rehabil. Med. 2016, 60, 217–219. [Google Scholar] [CrossRef] [PubMed]
- Schoenberg, P.L.A.; David, A.S. Biofeedback for Psychiatric Disorders: A Systematic Review. Appl. Psychophysiol. Biofeedback 2014, 39, 109–135. [Google Scholar] [CrossRef]
- Riva, G.; Serino, S.; Di Lernia, D.; Pavone, E.F.; Dakanalis, A. Embodied Medicine: Mens Sana in Corpore Virtuale Sano. Front. Hum. Neurosci. 2017, 11, 120. [Google Scholar] [CrossRef] [PubMed]
- Serino, S.; Scarpina, F.; Keizer, A.; Pedroli, E.; Dakanalis, A.; Castelnuovo, G.; Chirico, A.; Novelli, M.; Gaudio, S.; Riva, G. A Novel Technique for Improving Bodily Experience in a Non-Operable Super-Super Obesity Case. Front. Psychol. 2016, 7, 837. [Google Scholar] [CrossRef][Green Version]
- Eberhard-Kaechele, M. Memory, Metaphor, and Mirroring in Movement Therapy with Trauma Patients. In Body Memory, Metaphor and Movement; Koch, S.C., Fuchs, T., Summa, M., Müller, C., Eds.; John Benjamins Publishing Company: Amsterdam, The Netherlands, 2012; pp. 267–288. [Google Scholar]
- Loew, T.H.; Sohn, R.; Martus, P.; Tritt, K.; Rechlin, T. Functional Relaxation as a Somatopsychotherapeutic Intervention: A Prospective Controlled Study. Altern. Ther. Health Med. 2000, 6, 70–75. [Google Scholar]
- Gendlin, E.T. Focusing-Oriented Psychotherapy: A Handbook of the Experiential Method; Guilford Publications: New York, NY, USA, 1996. [Google Scholar]
- Kruithoff, E. Focusing, Felt Sensing, and Body Memory. In Body Memory, Metaphor and Movement; Koch, S.C., Fuchs, T., Summa, M., Eds.; John Benjamins Publishing Company: Amsterdam, The Netherlands, 2012; pp. 387–392. [Google Scholar]
- Gendlin, E.T. Comment on Thomas Fuchs: The Time of the Explicating Process. In Body Memory, Metaphor, and Movement; Koch, S.C., Fuchs, T., Summa, M., Eds.; John Benjamins: Amsterdam, The Netherlands, 2012; pp. 73–81. [Google Scholar]
- Caldwell, C. Sensation, Movement, and Emotion: Explicit Procedures for Implicit Memories. In Body Memory, Metaphor and Movement; Koch, S.C., Fuchs, T., Summa, M., Eds.; John Benjamins: Amsterdam, The Netherlands, 2012; pp. 255–265. [Google Scholar]
- Summa, M. Zwischen Erinnern Und Vergessen. Implizites Leibgedachtnis Und Das Selbst Am Beispiel Der Demenz Erkrankungen. Phanomenologische Forschungen 2011, 2011, 155–174. [Google Scholar] [CrossRef]
- Bergh, O.V.D.; Witthöft, M.; Petersen, S.; Brown, R.J. Symptoms and the Body: Taking the Inferential Leap. Neurosci. Biobehav. Rev. 2017, 74, 185–203. [Google Scholar] [CrossRef] [PubMed]
- Myga, K.A.; Kuehn, E.; Azanon, E. Autosuggestion: A Cognitive Process That Empowers Your Brain? Exp. Brain Res. 2021, 240, 381–394. [Google Scholar] [CrossRef] [PubMed]
- Riva, G.; Wiederhold, B.K.; Mantovani, F. Neuroscience of Virtual Reality: From Virtual Exposure to Embodied Medicine. Cyberpsychol. Behav. Soc. Netw. 2019, 22, 82–96. [Google Scholar] [CrossRef] [PubMed]
- Diersch, N.; Wolbers, T. The Potential of Virtual Reality for Spatial Navigation Research across the Adult Lifespan. J. Exp. Biol. 2019, 222, jeb187252. [Google Scholar] [CrossRef] [PubMed]
- Hofmann, S.M.; Klotzsche, F.; Mariola, A.; Nikulin, V.; Villringer, A.; Gaebler, M. Decoding Subjective Emotional Arousal from EEG during an Immersive Virtual Reality Experience. eLife 2021, 10, e64812. [Google Scholar] [CrossRef] [PubMed]
- de Klerk, C.C.J.M.; Filippetti, M.L.; Rigato, S. The Development of Body Representations: An Associative Learning Account. Proc. R. Soc. B 2021, 288, 20210070. [Google Scholar] [CrossRef] [PubMed]
- de Vignemont, F. Body Schema and Body Image-Pros and Cons. Neuropsychologia 2010, 48, 669–680. [Google Scholar] [CrossRef]
- de Vignemont, F. A Review of Shaun Gallagher, How the Body Shapes the Mind. Psyche 2006, 12, 1–7. [Google Scholar]
- LeDoux, J.E.; Lau, H. Seeing Consciousness through the Lens of Memory. Curr. Biol. 2020, 30, R1018–R1022. [Google Scholar] [CrossRef]
- Chalmers, D.J. Availability: The Cognitive Basis of Experience. Behav. Brain Sci. 1997, 20, 148–149. [Google Scholar] [CrossRef]
- Vallar, G.; Papagno, C. Manuale Di Neuropsicologia Clinica. Clinica Ed Elementi Di Riabilitazione, 3rd ed.; Ser, M., Ed.; Il Mulino: New York, NY, USA, 2018. [Google Scholar]
- Gallace, A.; Spence, C. Touch with the Future: The Sense of Touch from Cognitive Neuroscience to Virtual Reality; Oxford University Press: Oxford, UK, 2014. [Google Scholar]
- Sedda, A.; Tonin, D.; Salvato, G.; Gandola, M.; Bottini, G. Left Caloric Vestibular Stimulation as a Tool to Reveal Implicit and Explicit Parameters of Body Representation. Conscious. Cogn. 2016, 41, 1–9. [Google Scholar] [CrossRef] [PubMed]
- Clark, A. Surfing Uncertainty: Prediction, Action, and the Embodied Mind; Oxford University Press: Oxford, UK, 2016. [Google Scholar]
- Feldman, H.; Friston, K.J. Attention, Uncertainty, and Free-Energy. Front. Hum. Neurosci. 2010, 4, 215. [Google Scholar] [CrossRef] [PubMed]
- Samad, M.; Chung, A.J.; Shams, L. Perception of Body Ownership Is Driven by Bayesian Sensory Inference. PLoS ONE 2015, 10, e0117178. [Google Scholar] [CrossRef]
- Talsma, D. Predictive Coding and Multisensory Integration: An Attentional Account of the Multisensory Mind. Front Integr Neurosci. 2015, 9, 19. [Google Scholar] [CrossRef] [PubMed]
- Talsma, D.; Senkowski, D.; Soto-Faraco, S.; Woldorff, M.G. The Multifaceted Interplay between Attention and Multisensory Integration. Trends Cogn. Sci. 2010, 14, 400–410. [Google Scholar] [CrossRef]
- Riva, G. Out of My Real Body: Cognitive Neuroscience Meets Eating Disorders. Front. Hum. Neurosci. 2014, 8, 236. [Google Scholar] [CrossRef]

| Body Memory Taxonomy of Fuchs | Implications | |
|---|---|---|
| Habitual/procedural body memory | It consists of patterns of movement and perception, habits and dealing with instruments and other skills that have been formed by repetition and automation, like driving a car, playing an instrument, biking, etc. |
|
| Situational/situated body memory | It consists of the involuntary emergence of images and sensible impressions, which are mostly affectively and emotionally charged. |
|
| Intercorporeal body memory | It is constituted by non-verbal interactions determined by earlier experience, which is implicitly and unconsciously present in every encounter. |
|
| Incorporative body memory | It is based, in particular, on the “interiorization” of the gaze of the other. |
|
| Traumatic body memory | Refers to the impact traumatic experiences have on the present. |
|
| Six Body Representations in Relation to the Development of the Self (From Riva) | |
|---|---|
| Sentient Body | An invariant spatial structure topologically defined that, starting during fetal life, integrates the signals of the interoceptive homeostatic system with pro-prioceptive and vestibular sensations. The experiential outcome of this representation is minimal phenomenal self-hood, the experience of being present in a sentient body distinguished from the external world. |
| Spatial Body | The integration in an egocentric frame of reference coming from afferent sensory information, i.e., retinal, somaesthetic, proprioceptive, vestibular, and auditory information. The experiential outcome of this representation is self-location (i.e., experiencing where “I” am). |
| Active Body | The integration in an egocentric frame of afferent sensory information with efferent movement’s information thanks to the visuomotor synchrony of the stimuli. It is the process of being able to perceive visual and proprioceptive information as integrated. The experiential outcome of this representation is agency, the experience of controlling bodily actions. |
| Personal Body | The integration of the different components of the body in a coherent whole-body representation. The experiential outcome of this representation is whole-body ownership (Me), the subjective experience of owning a whole body. |
| Objectified Body | A third-person representation of one’s own body. The experiential outcome of this representation is the objectified self (the sense of mine), the objectified sense of what belongs to the self, including the reflective experience of being exposed and visible to others. It is the precursor of the autobiographical self. |
| Social Body | The integration in an allocentric frame of the objectified body with social rules and narratives related to the body. It is the result of the comparison between the “actual body” and the “ideal body”, according to social rules. The experiential outcome of this representation is the body satisfaction/dissatisfaction generated by the reflective experience of having a body in agreement/disagreement with social norms (Ideal Me). |
Disclaimer/Publisher’s Note: The statements, opinions and data contained in all publications are solely those of the individual author(s) and contributor(s) and not of MDPI and/or the editor(s). MDPI and/or the editor(s) disclaim responsibility for any injury to people or property resulting from any ideas, methods, instructions or products referred to in the content. |
© 2024 by the authors. Licensee MDPI, Basel, Switzerland. This article is an open access article distributed under the terms and conditions of the Creative Commons Attribution (CC BY) license (https://creativecommons.org/licenses/by/4.0/).
Share and Cite
Parma, C.; Doria, F.; Zulueta, A.; Boscarino, M.; Giani, L.; Lunetta, C.; Parati, E.A.; Picozzi, M.; Sattin, D. Does Body Memory Exist? A Review of Models, Approaches and Recent Findings Useful for Neurorehabilitation. Brain Sci. 2024, 14, 542. https://doi.org/10.3390/brainsci14060542
Parma C, Doria F, Zulueta A, Boscarino M, Giani L, Lunetta C, Parati EA, Picozzi M, Sattin D. Does Body Memory Exist? A Review of Models, Approaches and Recent Findings Useful for Neurorehabilitation. Brain Sciences. 2024; 14(6):542. https://doi.org/10.3390/brainsci14060542
Chicago/Turabian StyleParma, Chiara, Federica Doria, Aida Zulueta, Marilisa Boscarino, Luca Giani, Christian Lunetta, Eugenio Agostino Parati, Mario Picozzi, and Davide Sattin. 2024. "Does Body Memory Exist? A Review of Models, Approaches and Recent Findings Useful for Neurorehabilitation" Brain Sciences 14, no. 6: 542. https://doi.org/10.3390/brainsci14060542
APA StyleParma, C., Doria, F., Zulueta, A., Boscarino, M., Giani, L., Lunetta, C., Parati, E. A., Picozzi, M., & Sattin, D. (2024). Does Body Memory Exist? A Review of Models, Approaches and Recent Findings Useful for Neurorehabilitation. Brain Sciences, 14(6), 542. https://doi.org/10.3390/brainsci14060542

