The Role of p38 Mitogen-Activated Protein Kinase-Mediated F-Actin in the Acupuncture-Induced Mitigation of Inflammatory Pain in Arthritic Rats
Abstract
1. Introduction
2. Materials and Methods
2.1. Animals
2.2. Environmental Adaptation and Grouping
- Group I (control group): Normal rats with gripping and holding only;
- Group II (CFA group): Arthritic rats with gripping and holding only;
- Group III (MA group): Arthritic rats treated with minimum acupuncture without lifting and thrusting manipulations;
- Group IV (LTM group): Arthritic rats treated with acupuncture lifting and thrusting manipulations;
- Group V (LTM + p38− group): Arthritic rats treated with acupuncture manipulations simultaneously with p38 antagonist injection.
2.3. Establishment of Arthritic Rat Model
2.4. Acupuncture Treatment
2.5. p38 Antagonist Injection
2.6. Behavioral Testing
2.7. ELISA Assay
2.8. Total RNA Extraction and Quantitative Real-Time RT-PCR (qRT-PCR)
2.9. Immunofluorescence
2.10. Statistical Analysis
3. Results
3.1. Effects of Acupuncture on Pain Threshold
3.2. Effects of Acupuncture on the Expression of Localized Inflammatory Factors
3.3. Effects of Acupuncture on p38 mRNA Expression in the Acupoint Area
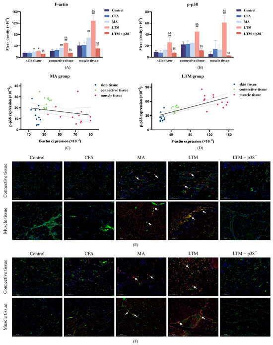
3.4. Effects of Acupuncture on the Expression of F-Actin and p-p38 in Fibroblasts of the Acupoint Area
4. Discussion
5. Conclusions
Supplementary Materials
Author Contributions
Funding
Institutional Review Board Statement
Informed Consent Statement
Data Availability Statement
Acknowledgments
Conflicts of Interest
References
- Smith, C.A.; Collins, C.T.; Levett, K.M.; Armour, M.; Dahlen, H.G.; Tan, A.L.; Mesgarpour, B. Acupuncture or acupressure for pain management during labour. Cochrane Database Syst. Rev. 2020, 2, CD009232. [Google Scholar] [CrossRef] [PubMed]
- Li, Y.H.; Fang, Z.P.; Gu, N.; Bai, F.H.; Ma, Y.Y.; Dong, H.L.; Yang, Q.Z.; Xiong, L.Z. Inhibition of chemokine CX3CL1 in spinal cord mediates the electroacupuncture-induced suppression of inflammatory pain. J. Pain Res. 2019, 12, 2663–2672. [Google Scholar] [CrossRef] [PubMed]
- Oh, J.E.; Kim, S.N. Anti-Inflammatory Effects of Acupuncture at ST36 Point: A Literature Review in Animal Studies. Front. Immunol. 2022, 12, 813748. [Google Scholar] [CrossRef] [PubMed]
- Ang, L.; Kim, H.J.; Heo, J.W.; Choi, T.Y.; Lee, H.W.; Kim, J.I.; Lee, M.S. Acupuncture for the treatment of trigeminal neuralgia: A systematic review and meta-analysis. Complement. Ther. Clin. 2023, 52, 101763. [Google Scholar] [CrossRef]
- Han, K.H.; Cho, K.H.; Han, C.; Cui, S.Q.; Lin, L.L.Y.; Baek, H.Y.; Kim, J. The effectiveness and safety of acupuncture treatment on sciatica: A systematic review and meta-analysis. Complement. Ther. Med. 2022, 71, 102872. [Google Scholar] [CrossRef] [PubMed]
- He, Y.H.; Guo, X.F.; May, B.H.; Zhang, A.L.; Liu, Y.H.; Lu, C.J.; Mao, J.J.; Xue, C.C.; Zhang, H.B. Clinical Evidence for Association of Acupuncture and Acupressure With Improved Cancer Pain A Systematic Review and Meta-Analysis. JAMA Oncol. 2020, 6, 271–278. [Google Scholar] [CrossRef] [PubMed]
- Chou, R.; Qaseem, A.; Snow, V.; Casey, D.; Cross, J.T.; Shekelle, P.; Owens, D.K. Diagnosis and treatment of low back pain: A joint clinical practice guideline from the American college of physicians and the American pain society. Ann. Intern. Med. 2007, 147, 478–491. [Google Scholar] [CrossRef] [PubMed]
- Mao, J.J.; Ismaila, N.; Bao, T.; Barton, D.; Ben-Arye, E.; Garland, E.L.; Greenlee, H.; Leblanc, T.; Lee, R.T.; Lopez, A.M.; et al. Integrative Medicine for Pain Management in Oncology: Society for Integrative Oncology-ASCO Guideline. J. Clin. Oncol. 2022, 40, 3998–4024. [Google Scholar] [CrossRef] [PubMed]
- Kreiner, D.S.; Matz, P.; Bono, C.M.; Cho, C.H.; Easa, J.E.; Ghiselli, G.; Ghogawala, Z.; Reitman, C.A.; Resnick, D.K.; Watters, W.C.; et al. Guideline summary review: An evidence-based clinical guideline for the diagnosis and treatment of low back pain. Spine J. 2020, 20, 998–1024. [Google Scholar] [CrossRef]
- Yu, H.T.; Li, X.; Lei, X.Y.; Wang, J. Modulation Effect of Acupuncture on Functional Brain Networks and Classification of Its Manipulation With EEG Signals. IEEE Trans. Neural Syst. Rehabil. Eng. 2019, 27, 1973–1984. [Google Scholar] [CrossRef]
- Xu, G.; Xi, Q.H.; Tang, W.C.; Liu, T.Y.; Gao, M.; Li, S.X.; Wen, J.L.; Yang, H.Y. Effect of different twirling and rotating acupuncture manipulation techniques on the blood flow perfusion at acupoints. J. Tradit. Chin. Med. 2019, 39, 730–739. [Google Scholar] [PubMed]
- Zhou, T.; Wang, J.; Han, C.X.; Torao, I.; Guo, Y. Analysis of interspike interval of dorsal horn neurons evoked by different needle manipulations at ST36. Acupunct. Med. 2014, 32, 43–50. [Google Scholar] [CrossRef] [PubMed]
- Gong, Y.N.; Li, N.C.; Lv, Z.X.; Zhang, K.; Zhang, Y.F.; Yang, T.; Wang, H.; Zhao, X.; Chen, Z.L.; Dou, B.M.; et al. The neuro-immune microenvironment of acupoints-initiation of acupuncture effectiveness. J. Leukoc. Biol. 2020, 108, 189–198. [Google Scholar] [CrossRef] [PubMed]
- Langevin, H.M.; Yandow, J.A. Relationship of acupuncture points and meridians to connective tissue planes. Anat. Rec. 2002, 269, 257–265. [Google Scholar] [CrossRef] [PubMed]
- Langevin, H.M.; Bouffard, N.A.; Badger, G.J.; Iatridis, J.C.; Howe, A.K. Dynamic fibroblast cytoskeletal response to subcutaneous tissue stretch ex vivo and in vivo. Am. J. Physiol. Cell Physiol. 2005, 288, C747–C756. [Google Scholar] [CrossRef] [PubMed]
- Wang, F.; Fan, S.D.; Cui, G.W.; Cheng, H.J.; Shi, S.; Wang, Q.L.; Wang, L.N.; Shen, X.Y. Skin fibroblasts’ alteration after Acupuncture on LI11 in Rabbits with bacteria endotoxin induced fever. Acupunct. Electro Ther. Res. 2021, 45, 125–135. [Google Scholar] [CrossRef]
- Weihs, A.M.; Fuchs, C.; Teuschl, A.H.; Hartinger, J.; Slezak, P.; Mittermayr, R.; Redl, H.; Junger, W.G.; Sitte, H.H.; Rünzler, D. Shock Wave Treatment Enhances Cell Proliferation and Improves Wound Healing by ATP Release-coupled Extracellular Signal-regulated Kinase (ERK) Activation. J. Biol. Chem. 2014, 289, 27090–27104. [Google Scholar] [CrossRef] [PubMed]
- Yu, T.C.; Junger, W.G.; Yuan, C.J.; Jin, A.; Zhao, Y.; Zheng, X.Q.; Zeng, Y.J.; Liu, J.G. Shockwaves increase T-cell proliferation and IL-2 expression through ATP release, P2X7 receptors, and FAK activation. Am. J. Physiol. Cell Physiol. 2010, 298, C457–C464. [Google Scholar] [CrossRef]
- Xu, P.; Zhang, B.; Deng, B.; Luo, Q.; Song, G. Mechanical stretch facilitates tenomodulin expression to induce tenocyte migration via MAPK signaling pathway. Arch. Biochem. Biophys. 2023, 734, 109486. [Google Scholar] [CrossRef]
- Wang, J.H.; Liu, Y.J.; Guo, Y.S.; Liu, C.; Yang, Y.P.; Fan, X.X.; Yang, H.L.; Liu, Y.G.; Ma, T. Function and inhibition of P38 MAP kinase signaling: Targeting multiple inflammation diseases. Biochem. Pharmacol. 2024, 220, 115973. [Google Scholar] [CrossRef]
- Hoffman, L.; Jensen, C.C.; Yoshigi, M.; Beckerle, M. Mechanical signals activate p38 MAPK pathway-dependent reinforcement of actin via mechanosensitive HspB1. Mol. Biol. Cell 2017, 28, 2661–2675. [Google Scholar] [CrossRef] [PubMed]
- Chen, Y.; Liu, K.; Qin, Y.; Chen, S.; Guan, G.; Huang, Y.; Chen, Y.; Mo, Z. Effects of Pereskia aculeate Miller Petroleum Ether Extract on Complete Freund’s Adjuvant-Induced Rheumatoid Arthritis in Rats and its Potential Molecular Mechanisms. Front. Pharmacol. 2022, 13, 869810. [Google Scholar] [CrossRef] [PubMed]
- Yu, S.; Xu, B. Experimental Acupuncture Science; People’s Medical Publishing House: Beijing, China, 2021; Volume 3. [Google Scholar]
- Yang, X.-Y.; Shi, G.-X.; Li, Q.-Q.; Zhang, Z.-H.; Xu, Q.; Liu, C.-Z. Characterization of Deqi Sensation and Acupuncture Effect. Evid. Based Complement. Altern. Med. 2013, 2013, 319734. [Google Scholar] [CrossRef] [PubMed]
- Wang, F.; Cui, G.-W.; Kuai, L.; Xu, J.-M.; Zhang, T.-T.; Cheng, H.-J.; Dong, H.-S.; Dong, G.-R. Role of Acupoint Area Collagen Fibers in Anti-Inflammation of Acupuncture Lifting and Thrusting Manipulation. Evid. Based Complement. Altern. Med. 2017, 2017, 2813437. [Google Scholar] [CrossRef] [PubMed]
- Deuis, J.R.; Dvorakova, L.S.; Vetter, I. Methods Used to Evaluate Pain Behaviors in Rodents. Front. Mol. Neurosci. 2017, 10, 284. [Google Scholar] [CrossRef] [PubMed]
- Minett, M.S.; Quick, K.; Wood, J.N. Behavioral Measures of Pain Thresholds. Curr. Protoc. Mouse Biol. 2011, 1, 383–412. [Google Scholar] [CrossRef] [PubMed]
- Modi, A.D.; Parekh, A.; Pancholi, Y.N. Evaluating pain behaviours: Widely used mechanical and thermal methods in rodents. Behav. Brain Res. 2023, 446, 114417. [Google Scholar] [CrossRef] [PubMed]
- Yalcin, I.; Charlet, A.; Freund-Mercier, M.J.; Barrot, M.; Poisbeau, P. Differentiating Thermal Allodynia and Hyperalgesia Using Dynamic Hot and Cold Plate in Rodents. J. Pain 2009, 10, 767–773. [Google Scholar] [CrossRef] [PubMed]
- Chong, G.O.; Han, H.S.; Lee, S.D.; Lee, Y.H. Improvement in RNA quantity and quality in cervico-vaginal cytology. Virol. J. 2020, 17, 8. [Google Scholar] [CrossRef]
- Verma, A.; Ihler, G.M. Activation of Rac, Cdc42 and other downstream signalling molecules by Bartonella bacilliformis during entry into human endothelial cells. Cell Microbiol. 2002, 4, 557–569. [Google Scholar] [CrossRef]
- Gao, F.; Xiang, H.-C.; Li, H.-p.; Jia, M.; Pan, X.-l.; Pan, H.-L.; Li, M. Electroacupuncture inhibits NLRP3 inflammasome activation through CB2 receptors in inflammatory pain. Brain Behav. Immun. 2018, 67, 91–100. [Google Scholar] [CrossRef] [PubMed]
- Chen, T.; Zhang, W.W.; Chu, Y.X.; Wang, Y.Q. Acupuncture for Pain Management: Molecular Mechanisms of Action. Am. J. Chin. Med. 2020, 48, 793–811. [Google Scholar] [CrossRef]
- Du, G.-H.; Yuan, T.-Y.; Du, L.-D.; Zhang, Y.-X. The Potential of Traditional Chinese Medicine in the Treatment and Modulation of Pain. Adv. Pharmacol. Pharm. 2016, 75, 325–361. [Google Scholar] [CrossRef]
- Yu, W.; Ma, L.; Tian, Y.; Zhang, Z.; Mu, J.; Sun, T.; Qian, X. Study on Characteristics of Acupuncture Formulas for Inflammatory Pain Based on Integration of Complex Network Analysis and Data Mining. World Sci. Technol. Mod. Tradit. Chin. Med. Mater. Medica 2022, 24, 4402–4410. [Google Scholar]
- Chen, W.H.; Hsieh, C.L.; Huang, C.P.; Lin, T.J.; Tzen, J.T.; Ho, T.Y.; Lin, Y.W. Acid-sensing ion channel 3 mediates peripheral anti-hyperalgesia effects of acupuncture in mice inflammatory pain. J. Biomed. Sci. 2011, 18, 82. [Google Scholar] [CrossRef] [PubMed]
- Wang, Q.; Yang, J.; Wang, H.; Shan, B.; Yin, C.; Yu, H.; Zhang, X.; Dong, Z.; Yu, Y.; Zhao, R.; et al. Fibroblast growth factor 13 stabilizes microtubules to promote Na(+) channel function in nociceptive DRG neurons and modulates inflammatory pain. J. Adv. Res. 2021, 31, 97–111. [Google Scholar] [CrossRef] [PubMed]
- Yue, W.W.S.; Yuan, L.; Braz, J.M.; Basbaum, A.I.; Julius, D. TRPV1 drugs alter core body temperature via central projections of primary afferent sensory neurons. Elife 2022, 11, e80139. [Google Scholar] [CrossRef] [PubMed]
- Li, W.; Liu, J.; Chen, A.; Dai, D.; Zhao, T.; Liu, Q.; Song, J.; Xiong, L.; Gao, X.F. Shared nociceptive dorsal root ganglion neurons participating in acupoint sensitization. Front. Mol. Neurosci. 2022, 15, 974007. [Google Scholar] [CrossRef] [PubMed]
- Molkentin, J.D.; Bugg, D.; Ghearing, N.; Dorn, L.E.; Kim, P.; Sargent, M.A.; Gunaje, J.; Otsu, K.; Davis, J. Fibroblast-Specific Genetic Manipulation of p38 Mitogen-Activated Protein Kinase In Vivo Reveals Its Central Regulatory Role in Fibrosis. Circulation 2017, 136, 549–561. [Google Scholar] [CrossRef]
- Machado, T.R.; Machado, T.R.; Pascutti, P.G. The p38 MAPK Inhibitors and Their Role in Inflammatory Diseases. Chemistryselect 2021, 6, 5729–5742. [Google Scholar] [CrossRef]
- Wang, Y.J.; Che, M.X.; Xin, J.G.; Zheng, Z.; Li, J.B.; Zhang, S.K. The role of IL-1β and TNF-α in intervertebral disc degeneration. Biomed. Pharmacother. 2020, 131, 110660. [Google Scholar] [CrossRef] [PubMed]
- Yong, H.Y.; Koh, M.S.; Moon, A. The p38 MAPK inhibitors for the treatment of inflammatory diseases and cancer. Expert Opin. Investig. Drugs 2009, 18, 1893–1905. [Google Scholar] [CrossRef] [PubMed]
- Escós, A.; Risco, A.; Alsina-Beauchamp, D.; Cuenda, A. p38γ and p38δ Mitogen Activated Protein Kinases (MAPKs), New Stars in the MAPK Galaxy. Front. Cell Dev. Biol. 2016, 4, 31. [Google Scholar] [CrossRef]
- Phan, T.; Zhang, X.H.; Rosen, S.; Melstrom, L.G. P38 kinase in gastrointestinal cancers. Cancer Gene Ther. 2023, 30, 1181–1189. [Google Scholar] [CrossRef] [PubMed]
- Arthur, J.S.C.; Ley, S.C. Mitogen-activated protein kinases in innate immunity. Nat. Rev. Immunol. 2013, 13, 679–692. [Google Scholar] [CrossRef] [PubMed]
- Hammaker, D.; Boyle, D.L.; Topolewski, K.; Firestein, G.S. Differential regulation of anti-inflammatory genes by p38 MAP kinase and MAP kinase kinase 6. J. Inflamm. 2014, 11, 14. [Google Scholar] [CrossRef][Green Version]
- Goldman, N.; Chandler-Militello, D.; Langevin, H.M.; Nedergaard, M.; Takano, T. Purine receptor mediated actin cytoskeleton remodeling of human fibroblasts. Cell Calcium 2013, 53, 297–301. [Google Scholar] [CrossRef]
- Plikus, M.V.; Wang, X.J.; Sinha, S.; Forte, E.; Thompson, S.M.; Herzog, E.L.; Driskell, R.R.; Rosenthal, N.; Biernaskie, J.; Horsley, V. Fibroblasts: Origins, definitions, and functions in health and disease. Cell 2021, 184, 3852–3872. [Google Scholar] [CrossRef]
- de Almeida, M.D.; Guerra, F.D.; de Oliveira, L.P.; Vieira, C.P.; Pimentel, E.R. A hypothesis for the anti-inflammatory and mechanotransduction molecular mechanisms underlying acupuncture tendon healing. Acupunct. Med. 2014, 32, 178–182. [Google Scholar] [CrossRef]
- Kostenko, S.; Johannessen, M.; Moens, U. PKA-induced F-actin rearrangement requires phosphorylation of Hsp27 by the MAPKAP kinase MK5. Cell. Signal. 2009, 21, 712–718. [Google Scholar] [CrossRef]
- Huang, D.S.; Li, X.J.; Sun, L.; Huang, P.; Ying, H.; Wang, H.; Wu, J.R.; Song, H.Y. Regulation of Hippo signalling by p38 signalling. J. Mol. Cell Biol. 2016, 8, 328–337. [Google Scholar] [CrossRef] [PubMed]
- Fu, J.; Lin, X.; Dou, B.; Li, Y.; Fan, Z.; Liu, Q.; Guo, Y. Research Progress on the Role and Mechanism of Connective Tissue in the Initiation of Acupuncture Effects in Acupoint Areas. World Chin. Med. 2023, 18, 2988–2992. [Google Scholar]





| Name | Accession No | Amplicon Size (bp) | Sequence (5′–3′) |
|---|---|---|---|
| rat p38 | NM_031020.2 | 92 | Forward: GGT GTG TGC TGC TTT TGA TAC Reverse: TCC TTT TGG CGT GAA TGA |
| rat β-actin | NM_031144.3 | 155 | Forward: CCT CTA TGC CAA CAC AGT Reverse: AGC CAC CAA TCC ACA CAG |
| Variation | SS | df | MS | H | p-Value |
|---|---|---|---|---|---|
| Intervention | 126,910.188 | 4 | 31727.547 | 9.581 | 0.048 |
| Time | 150,485.038 | 4 | 37621.260 | 11.361 | 0.023 |
| Intervention × Time | 75,197.775 | 16 | 4699.861 | 5.677 | 0.991 |
| Variation | SS | df | MS | F | p-Value |
|---|---|---|---|---|---|
| Intervention | 4963.924 | 4 | 1240.981 | 38.753 | <0.001 |
| Time | 4588.384 | 4 | 1147.096 | 24.368 | <0.001 |
| Intervention × Time | 1476.109 | 16 | 92.257 | 3.040 | <0.001 |
Disclaimer/Publisher’s Note: The statements, opinions and data contained in all publications are solely those of the individual author(s) and contributor(s) and not of MDPI and/or the editor(s). MDPI and/or the editor(s) disclaim responsibility for any injury to people or property resulting from any ideas, methods, instructions or products referred to in the content. |
© 2024 by the authors. Licensee MDPI, Basel, Switzerland. This article is an open access article distributed under the terms and conditions of the Creative Commons Attribution (CC BY) license (https://creativecommons.org/licenses/by/4.0/).
Share and Cite
Zhou, X.; Zhang, Y.-C.; Lu, K.-Q.; Xiao, R.; Tang, W.-C.; Wang, F. The Role of p38 Mitogen-Activated Protein Kinase-Mediated F-Actin in the Acupuncture-Induced Mitigation of Inflammatory Pain in Arthritic Rats. Brain Sci. 2024, 14, 380. https://doi.org/10.3390/brainsci14040380
Zhou X, Zhang Y-C, Lu K-Q, Xiao R, Tang W-C, Wang F. The Role of p38 Mitogen-Activated Protein Kinase-Mediated F-Actin in the Acupuncture-Induced Mitigation of Inflammatory Pain in Arthritic Rats. Brain Sciences. 2024; 14(4):380. https://doi.org/10.3390/brainsci14040380
Chicago/Turabian StyleZhou, Xu, Yu-Chen Zhang, Kai-Qiu Lu, Ran Xiao, Wen-Chao Tang, and Fan Wang. 2024. "The Role of p38 Mitogen-Activated Protein Kinase-Mediated F-Actin in the Acupuncture-Induced Mitigation of Inflammatory Pain in Arthritic Rats" Brain Sciences 14, no. 4: 380. https://doi.org/10.3390/brainsci14040380
APA StyleZhou, X., Zhang, Y.-C., Lu, K.-Q., Xiao, R., Tang, W.-C., & Wang, F. (2024). The Role of p38 Mitogen-Activated Protein Kinase-Mediated F-Actin in the Acupuncture-Induced Mitigation of Inflammatory Pain in Arthritic Rats. Brain Sciences, 14(4), 380. https://doi.org/10.3390/brainsci14040380

