Metabolomics Analysis of DRG and Serum in the CCI Model of Mice
Abstract
1. Introduction
2. Materials and Methods
2.1. Animals
2.2. CCI Model
2.3. Behavior Test
2.4. Sample Preparation
2.5. Analysis Conditions of GC/LC-MS
2.6. Data Preprocessing and Statistical Analysis of GC/LC-MS
3. Results
3.1. Behavioral Changes in the Mice
3.2. Typical Metabolic Spectrums of the DRG and Serum
3.3. The Differences between the CCI and Sham Groups in the DRG and Serum
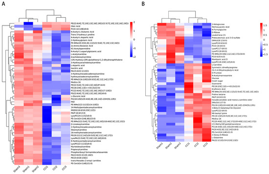
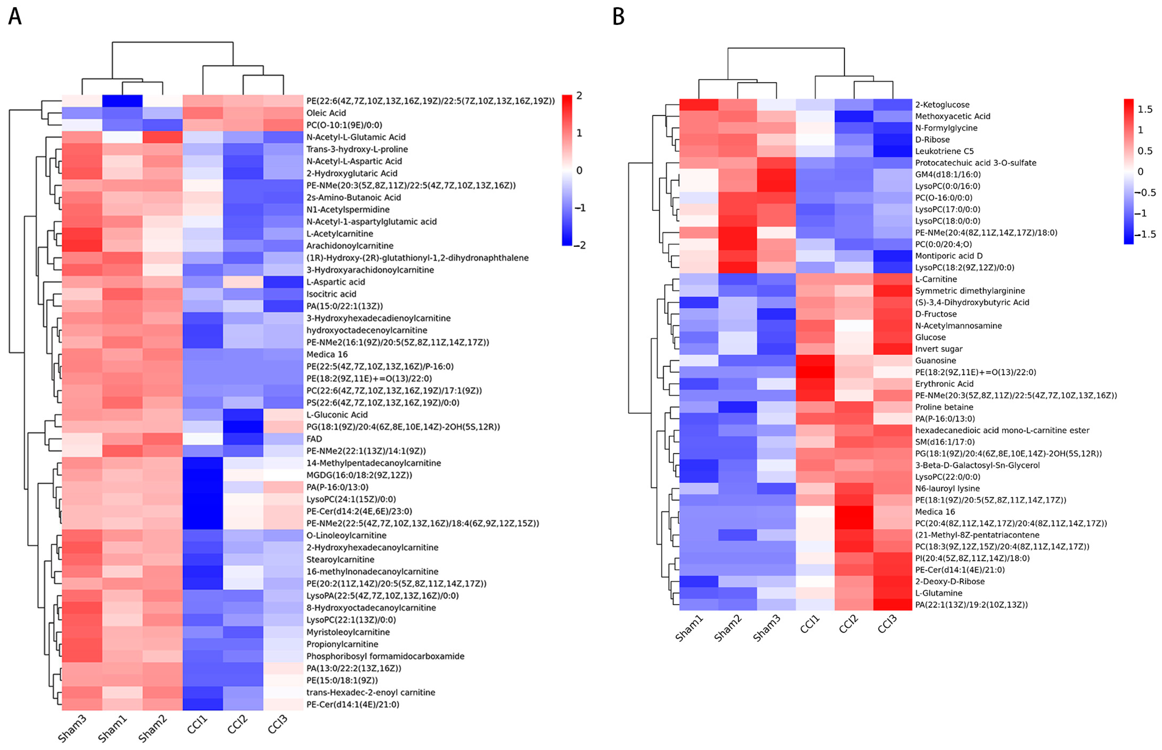
3.4. The Differential Metabolites between the CCI and Sham Groups in the DRG and Serum
3.5. The Differential Metabolic Pathways between the CCI and Sham Groups in the DRG and Serum
4. Discussion
5. Conclusions
Supplementary Materials
Author Contributions
Funding
Institutional Review Board Statement
Informed Consent Statement
Data Availability Statement
Acknowledgments
Conflicts of Interest
References
- Jensen, T.S.; Baron, R.; Haanpää, M.; Kalso, E.; Loeser, J.D.; Rice, A.S.; Treede, R.-D. A new definition of neuropathic pain. Pain 2011, 152, 2204–2205. [Google Scholar] [CrossRef] [PubMed]
- van Hecke, O.; Austin, S.K.; Khan, R.A.; Smith, B.H.; Torrance, N. Neuropathic pain in the general population: A systematic review of epidemiological studies. Pain 2014, 155, 654–662. [Google Scholar] [CrossRef] [PubMed]
- Baron, R.; Binder, A.; Wasner, G. Neuropathic pain: Diagnosis, pathophysiological mechanisms, and treatment. Lancet Neurol. 2010, 9, 807–819. [Google Scholar] [CrossRef] [PubMed]
- Scholz, J.; Finnerup, N.B.; Attal, N.; Aziz, Q.; Baron, R.; Bennett, M.I.; Benoliel, R.; Cohen, M.; Cruccu, G.; Davis, K.D.; et al. The IASP classification of chronic pain for ICD-11: Chronic neuropathic pain. Pain 2019, 160, 53–59. [Google Scholar] [CrossRef] [PubMed]
- Wang, R.; Li, B.; Lam, S.M.; Shui, G. Integration of lipidomics and metabolomics for in-depth understanding of cellular mechanism and disease progression. J. Genet. Genom. 2020, 47, 69–83. [Google Scholar] [CrossRef]
- Zhang, A.; Sun, H.; Wang, P.; Han, Y.; Wang, X. Modern analytical techniques in metabolomics analysis. Analyst 2012, 137, 293–300. [Google Scholar] [CrossRef]
- Khodadadi, M.; Pourfarzam, M. A review of strategies for untargeted urinary metabolomic analysis using gas chromatography–mass spectrometry. Metabolomics 2020, 16, 66. [Google Scholar] [CrossRef]
- Wang, K.; Wang, S.; Chen, Y.; Wu, D.; Hu, X.; Lu, Y.; Wang, L.; Bao, L.; Li, C.; Zhang, X. Single-cell transcriptomic analysis of somatosensory neurons uncovers temporal development of neuropathic pain. Cell Res. 2021, 31, 904–918. [Google Scholar] [CrossRef]
- Wilkerson, J.L.; Jiang, J.; Felix, J.S.; Bray, J.K.; da Silva, L.; Gharaibeh, R.Z.; McMahon, L.R.; Schmittgen, T.D. Alterations in mouse spinal cord and sciatic nerve microRNAs after the chronic constriction injury (CCI) model of neuropathic pain. Neurosci. Lett. 2020, 731, 135029. [Google Scholar] [CrossRef]
- Chaplan, S.R.; Bach, F.W.; Pogrel, J.W.; Chung, J.M.; Yaksh, T.L. Quantitative assessment of tactile allodynia in the rat paw. J. Neurosci. Methods 1994, 53, 55–63. [Google Scholar] [CrossRef]
- Osman, C.; Voelker, D.R.; Langer, T. Making heads or tails of phospholipids in mitochondria. J. Cell Biol. 2011, 192, 7–16. [Google Scholar] [CrossRef] [PubMed]
- Chakraborty, G.; Drivas, A.; Ledeen, R. The phosphoinositide signaling cycle in myelin requires cooperative interaction with the axon. Neurochem. Res. 1999, 24, 249–254. [Google Scholar] [CrossRef] [PubMed]
- Naffaa, V.; Magny, R.; Regazzetti, A.; Van Steenwinckel, J.; Gressens, P.; Laprévote, O.; Auzeil, N.; Schang, A.-L. Shift in phospholipid and fatty acid contents accompanies brain myelination. Biochimie 2022, 203, 20–31. [Google Scholar] [CrossRef] [PubMed]
- Poitelon, Y.; Kopec, A.M.; Belin, S. Myelin Fat Facts: An Overview of Lipids and Fatty Acid Metabolism. Cells 2020, 9, 812. [Google Scholar] [CrossRef]
- Taveggia, C.; Feltri, M.L.; Wrabetz, L. Signals to promote myelin formation and repair. Nat. Rev. Neurol. 2010, 6, 276–287. [Google Scholar] [CrossRef]
- Yan, B.; Liu, Q.; Ding, X.; Lin, Y.; Jiao, X.; Wu, Y.; Miao, H.; Zhou, C. SIRT3-Mediated CypD-K166 Deacetylation Alleviates Neuropathic Pain by Improving Mitochondrial Dysfunction and Inhibiting Oxidative Stress. Oxidative Med. Cell. Longev. 2022, 2022, 4722647. [Google Scholar] [CrossRef]
- Ding, Y.; Qi, J. Sensory root demyelination: Transforming touch into pain. Glia 2022, 70, 397–413. [Google Scholar] [CrossRef]
- Moffett, J.R.; Ross, B.; Arun, P.; Madhavarao, C.N.; Namboodiri, A.M. N-Acetylaspartate in the CNS: From neurodiagnostics to neurobiology. Prog. Neurobiol. 2007, 81, 89–131. [Google Scholar] [CrossRef]
- Maudsley, A.A.; Govind, V.; Levin, B.; Saigal, G.; Harris, L.; Sheriff, S. Distributions of Magnetic Resonance Diffusion and Spectroscopy Measures with Traumatic Brain Injury. J. Neurotrauma 2015, 32, 1056–1063. [Google Scholar] [CrossRef]
- Maudsley, A.A.; Govind, V.; Saigal, G.; Gold, S.G.; Harris, L.; Sheriff, S. Longitudinal MR Spectroscopy Shows Altered Metabolism in Traumatic Brain Injury. J. Neuroimaging 2017, 27, 562–569. [Google Scholar] [CrossRef]
- Chang, L.; Munsaka, S.M.; Kraft-Terry, S.; Ernst, T. Magnetic resonance spectroscopy to assess neuroinflammation and neuropathic pain. J. Neuroimmune Pharmacol. 2013, 8, 576–593. [Google Scholar] [CrossRef] [PubMed]
- Doty, M.; Yun, S.; Wang, Y.; Hu, M.; Cassidy, M.; Hall, B.; Kulkarni, A.B. Integrative multiomic analyses of dorsal root ganglia in diabetic neuropathic pain using proteomics, phospho-proteomics, and metabolomics. Sci. Rep. 2022, 12, 17012. [Google Scholar] [CrossRef] [PubMed]
- Neale, J.H.; Olszewski, R.T.; Zuo, D.; Janczura, K.J.; Profaci, C.P.; Lavin, K.M.; Madore, J.C.; Bzdega, T. Advances in understanding the peptide neurotransmitter NAAG and appearance of a new member of the NAAG neuropeptide family. J. Neurochem. 2011, 118, 490–498. [Google Scholar] [CrossRef] [PubMed]
- Neale, J.; Olszewski, R.; Gehl, L.; Wroblewska, B.; Bzdega, T. The neurotransmitter N-acetylaspartylglutamate in models of pain, ALS, diabetic neuropathy, CNS injury and schizophrenia. Trends Pharmacol. Sci. 2005, 26, 477–484. [Google Scholar] [CrossRef]
- Sadasivan, S.; Waghray, A.; Larner, S.F.; Dunn, W.A.; Hayes, R.L.; Wang, K.K.W. Amino acid starvation induced autophagic cell death in PC-12 cells: Evidence for activation of caspase-3 but not calpain-1. Apoptosis 2006, 11, 1573–1582. [Google Scholar] [CrossRef]
- Sato, H.; Takado, Y.; Toyoda, S.; Tsukamoto-Yasui, M.; Minatohara, K.; Takuwa, H.; Urushihata, T.; Takahashi, M.; Shimojo, M.; Ono, M.; et al. Neurodegenerative processes accelerated by protein malnutrition and decelerated by essential amino acids in a tauopathy mouse model. Sci. Adv. 2021, 7, eabd5046. [Google Scholar] [CrossRef]
- Suraweera, A.; Münch, C.; Hanssum, A.; Bertolotti, A. Failure of Amino Acid Homeostasis Causes Cell Death following Proteasome Inhibition. Mol. Cell 2012, 48, 242–253. [Google Scholar] [CrossRef]
- Avila-Martin, G.; Galan-Arriero, I.; Gómez-Soriano, J.; Taylor, J. Treatment of Rat Spinal Cord Injury with the Neurotrophic Factor Albumin-Oleic Acid: Translational Application for Paralysis, Spasticity and Pain. PLoS ONE 2011, 6, e26107. [Google Scholar] [CrossRef]
- Galán-Arriero, I.; Serrano-Muñoz, D.; Gómez-Soriano, J.; Goicoechea, C.; Taylor, J.; Velasco, A.; Ávila-Martín, G. The role of Omega-3 and Omega-9 fatty acids for the treatment of neuropathic pain after neurotrauma. Biochim. Biophys. Acta (BBA) Biomembr. 2017, 1859, 1629–1635. [Google Scholar] [CrossRef]
- Rodríguez-Rodríguez, R.A.; Tabernero, A.; Velasco, A.; Lavado, E.M.; Medina, J.M. The neurotrophic effect of oleic acid includes dendritic differentiation and the expression of the neuronal basic helix-loop-helix transcription factor NeuroD2. J. Neurochem. 2004, 88, 1041–1051. [Google Scholar] [CrossRef]
- Hasadsri, L.; Wang, B.H.; Lee, J.V.; Erdman, J.W.; Llano, D.A.; Barbey, A.K.; Wszalek, T.; Sharrock, M.F.; Wang, H.; Lucke-Wold, B.P.; et al. Omega-3 Fatty Acids as a Putative Treatment for Traumatic Brain Injury. J. Neurotrauma 2013, 30, 897–906. [Google Scholar] [CrossRef] [PubMed]
- Zhang, X.; Koronowski, K.B.; Li, L.; Freeman, B.A.; Woodcock, S.; de Groat, W.C. Nitro-oleic acid desensitizes TRPA1 and TRPV1 agonist responses in adult rat DRG neurons. Exp. Neurol. 2014, 251, 12–21. [Google Scholar] [CrossRef] [PubMed]
- Breuer, S.; Pech, K.; Buss, A.; Spitzer, C.; Ozols, J.; Hol, E.M.; Heussen, N.; Noth, J.; Schwaiger, F.-W.; Schmitt, A.B. Regulation of stearoyl-CoA desaturase-1 after central and peripheral nerve lesions. BMC Neurosci. 2004, 5, 15. [Google Scholar] [CrossRef][Green Version]
- Oh, Y.T.; Lee, J.Y.; Lee, J.; Kim, H.; Yoon, K.-S.; Choe, W.; Kang, I. Oleic acid reduces lipopolysaccharide-induced expression of iNOS and COX-2 in BV2 murine microglial cells: Possible involvement of reactive oxygen species, p38 MAPK, and IKK/NF-κB signaling pathways. Neurosci. Lett. 2009, 464, 93–97. [Google Scholar] [CrossRef] [PubMed]
- Xiang, S.; Wang, Y.; Qian, S.; Li, J.; Jin, Y.; Ding, X.; Xu, T. The association between dietary inflammation index and the risk of rheumatoid arthritis in Americans. Clin. Rheumatol. 2022, 41, 2647–2658. [Google Scholar] [CrossRef]
- Indiveri, C.; Iacobazzi, V.; Tonazzi, A.; Giangregorio, N.; Infantino, V.; Convertini, P.; Console, L.; Palmieri, F. The mitochondrial carnitine/acylcarnitine carrier: Function, structure and physiopathology. Mol. Asp. Med. 2011, 32, 223–233. [Google Scholar] [CrossRef]
- Tonazzi, A.; Mantovani, C.; Colella, M.; Terenghi, G.; Indiveri, C. Localization of Mitochondrial Carnitine/Acylcarnitine Translocase in Sensory Neurons from Rat Dorsal Root Ganglia. Neurochem. Res. 2013, 38, 2535–2541. [Google Scholar] [CrossRef]
- Lin, H.-C.; Huang, Y.-H.; Chao, T.-H.H.; Lin, W.-Y.; Sun, W.-Z.; Yen, C.-T. Gabapentin Reverses Central Hypersensitivity and Suppresses Medial Prefrontal Cortical Glucose Metabolism in Rats with Neuropathic Pain. Mol. Pain 2014, 10, 63. [Google Scholar] [CrossRef]
- Jiang, M.; Chen, X.; Zhang, L.; Liu, W.; Yu, X.; Wang, Z.; Zheng, M. Electroacupuncture suppresses glucose metabolism and GLUT-3 expression in medial prefrontal cortical in rats with neuropathic pain. Biol. Res. 2021, 54, 24. [Google Scholar] [CrossRef]
- Mantyselka, P.; Miettola, J.; Niskanen, L.; Kumpusalo, E. Glucose regulation and chronic pain at multiple sites. Rheumatology 2008, 47, 1235–1238. [Google Scholar] [CrossRef]
- Schreiber, A.K. Diabetic neuropathic pain: Physiopathology and treatment. World J. Diabetes 2015, 6, 432–444. [Google Scholar] [CrossRef] [PubMed]
- Yuan, Y.; Yu, Y.; Klauda, J.B. Simulations of Diabetic and Non-Diabetic Peripheral Nerve Myelin Lipid Bilayers. J. Phys. Chem. B 2021, 125, 6201–6213. [Google Scholar] [CrossRef]
- Cermenati, G.; Abbiati, F.; Cermenati, S.; Brioschi, E.; Volonterio, A.; Cavaletti, G.; Saez, E.; De Fabiani, E.; Crestani, M.; Garcia-Segura, L.M.; et al. Diabetes-induced myelin abnormalities are associated with an altered lipid pattern: Protective effects of LXR activation. J. Lipid Res. 2012, 53, 300–310. [Google Scholar] [CrossRef] [PubMed]
- Maddox, E.K.; Massoni, S.C.; Hoffart, C.M.; Takata, Y. Dietary Effects on Pain Symptoms in Patients with Fibromyalgia Syndrome: Systematic Review and Future Directions. Nutrients 2023, 15, 716. [Google Scholar] [CrossRef]
- Cuevas-Cervera, M.; Perez-Montilla, J.J.; Gonzalez-Muñoz, A.; Garcia-Rios, M.C.; Navarro-Ledesma, S. The Effectiveness of Intermittent Fasting, Time Restricted Feeding, Caloric Restriction, a Ketogenic Diet and the Mediterranean Diet as Part of the Treatment Plan to Improve Health and Chronic Musculoskeletal Pain: A Systematic Review. Int. J. Environ. Res. Public Health 2022, 19, 6698. [Google Scholar] [CrossRef]
- Gonzalez-Alvarez, M.E.; Sanchez-Romero, E.A.; Turroni, S.; Fernandez-Carnero, J.; Villafañe, J.H. Correlation between the Altered Gut Microbiome and Lifestyle Interventions in Chronic Widespread Pain Patients: A Systematic Review. Medicina 2023, 59, 256. [Google Scholar] [CrossRef] [PubMed]







| DRG | Serum | |||
|---|---|---|---|---|
| Parameters | GC-MS | LC-MS | GC-MS | LC-MS |
| R2X(cum) | 0.720 | 0.730 | 0.718 | 0.781 |
| R2Y(cum) | 1.000 | 1.000 | 1.000 | 1.000 |
| Q2(cum) | 0.887 | 0.932 | 0.848 | 0.879 |
| Metabolites | VIP | p-Value | log2 (FC) | FC | Data Class | |
|---|---|---|---|---|---|---|
| Organic acids and derivatives | N-Acetyl-L-Aspartic Acid (NAA) | 2.032 | 0.015 | −0.679 | 0.625 | GC |
| 2s-Amino-Butanoic Acid | 1.643 | 0.047 | −0.478 | 0.718 | GC | |
| N-Acetyl-L-Glutamic Acid | 1.452 | 0.045 | −0.373 | 0.772 | GC | |
| L-Gluconic Acid | 1.586 | 0.047 | −0.459 | 0.727 | GC | |
| 2-Hydroxyglutaric Acid | 1.662 | 0.021 | −0.467 | 0.724 | GC | |
| N-Acetyl-1-aspartylglutamic acid (NAAG) | 7.209 | 0.022 | −0.502 | 0.706 | LC | |
| L-Aspartic acid | 4.407 | 0.046 | −0.447 | 0.734 | LC | |
| (1R)-Hydroxy-(2R)-glutathionyl-1,2-dihydronaphthalene | 2.331 | 0.007 | −0.524 | 0.695 | LC | |
| Trans-3-hydroxy-L-proline | 1.152 | 0.002 | −0.529 | 0.693 | LC | |
| N1-Acetylspermidine | 1.236 | 0.040 | −0.518 | 0.698 | LC | |
| Isocitric acid | 4.202 | 0.006 | −0.412 | 0.752 | LC | |
| Lipids and lipid-like molecules | Oleic Acid | 4.172 | 0.002 | 2.623 | 6.160 | GC |
| 14-Methylpentadecanoylcarnitine | 8.562 | 0.044 | −0.346 | 0.787 | LC | |
| 16-methylnonadecanoylcarnitine | 2.403 | 0.027 | −0.547 | 0.685 | LC | |
| 2-Hydroxyhexadecanoylcarnitine | 9.042 | 0.008 | −0.361 | 0.778 | LC | |
| 3-Hydroxyhexadecadienoylcarnitine | 1.165 | 0.001 | −0.835 | 0.561 | LC | |
| 3-Hydroxyarachidonoylcarnitine | 1.430 | 0.016 | −0.488 | 0.713 | LC | |
| 8-Hydroxyoctadecanoylcarnitine | 6.045 | 0.007 | −0.426 | 0.744 | LC | |
| Arachidonoylcarnitine | 5.844 | 0.043 | −0.354 | 0.782 | LC | |
| hydroxyoctadecenoylcarnitine | 2.967 | 0.003 | −0.473 | 0.721 | LC | |
| Propionylcarnitine | 3.042 | 0.013 | −0.839 | 0.559 | LC | |
| Stearoylcarnitine | 9.281 | 0.010 | −0.416 | 0.749 | LC | |
| trans-Hexadec-2-enoyl carnitine | 4.306 | 0.027 | −0.436 | 0.739 | LC | |
| MGDG(16:0/18:2(9Z,12Z)) | 5.015 | 0.009 | −2.552 | 0.171 | LC | |
| Myristoleoylcarnitine | 3.411 | 0.007 | −0.546 | 0.685 | LC | |
| L-Acetylcarnitine | 10.425 | 0.038 | −0.643 | 0.640 | LC | |
| LysoPA(22:5(4Z,7Z,10Z,13Z,16Z)/0:0) | 1.847 | 0.015 | −3.526 | 0.087 | LC | |
| LysoPC(22:1(13Z)/0:0) | 1.746 | 0.012 | −1.101 | 0.466 | LC | |
| LysoPC(24:1(15Z)/0:0) | 2.291 | 0.027 | −4.447 | 0.046 | LC | |
| O-Linoleoylcarnitine | 6.888 | 0.002 | −0.633 | 0.645 | LC | |
| PA(13:0/22:2(13Z,16Z)) | 1.508 | 0.030 | −8.663 | 0.002 | LC | |
| PA(15:0/22:1(13Z)) | 1.221 | 0.003 | −0.955 | 0.516 | LC | |
| PA(P-16:0/13:0) | 7.741 | 0.027 | −2.308 | 0.202 | LC | |
| PC(22:6(4Z,7Z,10Z,13Z,16Z,19Z)/17:1(9Z)) | 6.316 | 0.015 | −9.492 | 0.001 | LC | |
| PE(15:0/18:1(9Z)) | 2.907 | 0.010 | −10.981 | 0.000 | LC | |
| PE(20:2(11Z,14Z)/20:5(5Z,8Z,11Z,14Z,17Z)) | 2.908 | 0.037 | −12.171 | 0.000 | LC | |
| PE(22:5(4Z,7Z,10Z,13Z,16Z)/P-16:0) | 1.239 | 0.046 | −23.919 | 0.000 | LC | |
| PE(22:6(4Z,7Z,10Z,13Z,16Z,19Z)/22:5(7Z,10Z,13Z,16Z,19Z)) | 2.854 | 0.024 | 1.446 | 2.725 | LC | |
| PE-Cer(d14:1(4E)/21:0) | 4.508 | 0.044 | −4.718 | 0.038 | LC | |
| PE-Cer(d14:2(4E,6E)/23:0) | 1.866 | 0.011 | −2.636 | 0.161 | LC | |
| PE-NMe(20:3(5Z,8Z,11Z)/22:5(4Z,7Z,10Z,13Z,16Z)) | 1.501 | 0.013 | −10.238 | 0.001 | LC | |
| PE-NMe2(16:1(9Z)/20:5(5Z,8Z,11Z,14Z,17Z)) | 1.821 | 0.030 | −5.815 | 0.018 | LC | |
| PE-NMe2(22:5(4Z,7Z,10Z,13Z,16Z)/18:4(6Z,9Z,12Z,15Z)) | 2.677 | 0.047 | −1.459 | 0.364 | LC | |
| PE-NMe2(22:1(13Z)/14:1(9Z)) | 1.060 | 0.018 | −0.304 | 0.810 | LC | |
| PC(O-10:1(9E)/0:0) | 1.308 | 0.009 | 0.727 | 1.656 | LC | |
| PS(22:6(4Z,7Z,10Z,13Z,16Z,19Z)/0:0) | 2.492 | 0.001 | −0.257 | 0.837 | LC | |
| Medica 16 | 6.398 | 0.009 | −7.468 | 0.006 | LC | |
| Phosphoribosyl formamidocarboxamide | 2.393 | 0.026 | −1.570 | 0.337 | LC | |
| Nucleosides | FAD | 1.949 | 0.043 | −0.217 | 0.860 | LC |
| and | PE(18:2(9Z,11E)+=O(13)/22:0) | 1.546 | 0.031 | −24.503 | 0.000 | LC |
| others | PG(18:1(9Z)/20:4(6Z,8E,10E,14Z)-2OH(5S,12R)) | 1.768 | 0.005 | −2.866 | 0.137 | LC |
| Metabolites | VIP | p-Value | log2 (FC) | FC | Data Class | |
|---|---|---|---|---|---|---|
| Organic acids and derivatives | (S)-3,4-Dihydroxybutyric Acid | 1.433 | 0.006 | 0.589 | 1.505 | GC |
| L-Glutamine | 3.172 | 0.029 | 2.380 | 5.204 | GC | |
| Methoxyacetic Acid | 1.654 | 0.022 | −0.850 | 0.555 | GC | |
| N-Formylglycine | 1.362 | 0.023 | −0.573 | 0.672 | GC | |
| L-Carnitine | 6.030 | 0.002 | 0.481 | 1.396 | LC | |
| Leukotriene C5 | 4.168 | 0.019 | −0.484 | 0.715 | LC | |
| Proline betaine | 1.449 | 0.014 | 0.517 | 1.431 | LC | |
| Protocatechuic acid 3-O-sulfate | 1.048 | 0.001 | −0.911 | 0.532 | LC | |
| Symmetric dimethylarginine | 1.136 | 0.017 | 0.617 | 1.533 | LC | |
| Carbohydrates | 2-Deoxy-D-Ribose | 2.222 | 0.045 | 1.521 | 2.870 | GC |
| 2-Ketoglucose | 1.385 | 0.047 | −0.638 | 0.642 | GC | |
| D-Ribose | 1.101 | 0.031 | −0.389 | 0.764 | GC | |
| Erythronic Acid | 1.405 | 0.032 | 0.611 | 1.527 | GC | |
| Glucose | 1.478 | 0.026 | 0.663 | 1.583 | GC | |
| N-Acetylmannosamine | 1.274 | 0.025 | 0.496 | 1.410 | GC | |
| D-Fructose | 5.918 | 0.010 | 0.339 | 1.265 | LC | |
| Invert sugar | 2.296 | 0.037 | 0.410 | 1.328 | LC | |
| Lipids and lipid-like | 3-Beta-D-Galactosyl-Sn-Glycerol | 1.400 | 0.012 | 0.582 | 1.497 | GC |
| (21-Methyl-8Z-pentatriacontene | 1.526 | 0.022 | 0.426 | 1.344 | LC | |
| molecules | GM4(d18:1/16:0) | 11.617 | 0.023 | −0.527 | 0.694 | LC |
| hexadecanedioic acid mono-L-carnitine ester | 2.327 | 0.001 | 2.928 | 7.612 | LC | |
| LysoPC(0:0/16:0) | 20.970 | 0.024 | −0.415 | 0.750 | LC | |
| LysoPC(17:0/0:0) | 1.008 | 0.009 | −0.377 | 0.770 | LC | |
| LysoPC(18:0/0:0) | 5.459 | 0.016 | −0.301 | 0.812 | LC | |
| LysoPC(18:2(9Z,12Z)/0:0) | 2.495 | 0.037 | −0.377 | 0.770 | LC | |
| LysoPC(22:0/0:0) | 2.696 | 0.006 | 2.161 | 4.473 | LC | |
| Medica 16 | 1.381 | 0.042 | 7.823 | 226.438 | LC | |
| Montiporic acid D | 1.224 | 0.036 | −0.544 | 0.686 | LC | |
| N6-lauroyl lysine | 1.290 | 0.007 | 0.278 | 1.213 | LC | |
| PA(22:1(13Z)/19:2(10Z,13Z)) | 1.278 | 0.048 | 1.090 | 2.129 | LC | |
| PA(P-16:0/13:0) | 2.816 | 0.020 | 2.471 | 5.543 | LC | |
| PC(0:0/20:4;O) | 1.087 | 0.027 | −0.581 | 0.668 | LC | |
| PC(18:3(9Z,12Z,15Z)/20:4(8Z,11Z,14Z,17Z)) | 4.044 | 0.026 | 13.300 | ### | LC | |
| PC(20:4(8Z,11Z,14Z,17Z)/20:4(8Z,11Z,14Z,17Z)) | 3.861 | 0.032 | 9.718 | 842.057 | LC | |
| PC(O-16:0/0:0) | 1.592 | 0.034 | −0.329 | 0.796 | LC | |
| PE(18:1(9Z)/20:5(5Z,8Z,11Z,14Z,17Z)) | 5.844 | 0.002 | 8.141 | 282.319 | LC | |
| PE-Cer(d14:1(4E)/21:0) | 1.536 | 0.039 | 26.618 | ### | LC | |
| PE-NMe(20:3(5Z,8Z,11Z)/22:5(4Z,7Z,10Z,13Z,16Z)) | 1.784 | 0.011 | 11.105 | 2202.369 | LC | |
| PE-NMe(20:4(8Z,11Z,14Z,17Z)/18:0) | 5.221 | 0.018 | −1.535 | 0.345 | LC | |
| PI(20:4(5Z,8Z,11Z,14Z)/18:0) | 5.069 | 0.011 | 9.040 | 526.430 | LC | |
| SM(d16:1/17:0) | 4.910 | 0.007 | 2.992 | 7.956 | LC | |
| Nucleosides and others | Guanosine | 3.322 | 0.040 | 2.412 | 5.324 | GC |
| PE(18:2(9Z,11E)+ = O(13)/22:0) | 1.728 | 0.038 | 6.857 | 115.920 | LC | |
| PG(18:1(9Z)/20:4(6Z,8E,10E,14Z)-2OH(5S,12R)) | 1.628 | 0.001 | 3.281 | 9.717 | LC |
| Pathway Name | Hit | Match Status | p-Value | FDR | Rich Factor |
|---|---|---|---|---|---|
| Alanine, aspartate, and glutamate metabolism | N-Acetyl-L-Aspartic Acid, N-Acetyl-1-aspartylglutamic acid, L-Aspartic acid | 3/38 | 0.00023 | 0.00796 | 0.10714 |
| Arginine biosynthesis | N-Acetyl-L-Glutamic Acid, L-Aspartic acid | 2/23 | 0.00462 | 0.07847 | 0.08696 |
| Central carbon metabolism in cancer | L-Aspartic acid, Isocitric acid | 2/37 | 0.01171 | 0.11442 | 0.05405 |
| Autophagy—other | PE (polytypes) | 1/3 | 0.01355 | 0.11442 | 0.33333 |
| Kaposi sarcoma-associated herpesvirus infection | PE (polytypes) | 1/5 | 0.02248 | 0.11442 | 0.20000 |
| Neuroactive ligand–receptor interaction | N-Acetyl-1-aspartylglutamic acid, L-Aspartic acid | 2/53 | 0.02323 | 0.11442 | 0.03774 |
| Glycerophospholipid metabolism | PE, LysoPC (polytypes) | 2/56 | 0.02575 | 0.11442 | 0.03571 |
| Autophagy—animal | PE (polytypes) | 1/6 | 0.02692 | 0.11442 | 0.16667 |
| Cysteine and methionine metabolism | 2s-Amino-Butanoic Acid, L-Aspartic acid | 2/66 | 0.03494 | 0.13200 | 0.03030 |
| Choline metabolism in cancer | LysoPC (polytypes) | 1/11 | 0.04884 | 0.16605 | 0.09091 |
| Annotation | Hit | Match Status | Row p | FDR | Rich Factor |
|---|---|---|---|---|---|
| Pentose phosphate pathway | 2-Deoxy-D-Ribose, Glucose, D-Ribose | 3/36 | 0.00050 | 0.02744 | 0.08333 |
| Choline metabolism in cancer | LysoPC, PC (polytypes) | 2/11 | 0.00104 | 0.02849 | 0.18182 |
| Glycerophospholipid metabolism | LysoPC, PC, PE (polytypes) | 3/56 | 0.00183 | 0.03360 | 0.05357 |
| Mineral absorption | Glucose, L-Glutamine | 2/29 | 0.00729 | 0.08020 | 0.06897 |
| Non-alcoholic fatty liver disease | Glucose | 1/2 | 0.00905 | 0.08171 | 0.50000 |
| Central carbon metabolism in cancer | Glucose, L-Glutamine | 2/37 | 0.01171 | 0.08171 | 0.05405 |
| Diabetic cardiomyopathy | Glucose, L-Carnitine | 2/39 | 0.01296 | 0.08171 | 0.05128 |
| Autophagy—other | PE (polytypes) | 1/3 | 0.01355 | 0.08171 | 0.33333 |
| Insulin signaling pathway | Glucose | 1/4 | 0.01803 | 0.08262 | 0.25000 |
| FoxO signaling pathway | Glucose | 1/5 | 0.02248 | 0.08833 | 0.20000 |
| Kaposi sarcoma-associated herpesvirus infection | Glucose | 1/5 | 0.02248 | 0.08833 | 0.20000 |
| Autophagy—animal | Glucose | 1/6 | 0.02692 | 0.09255 | 0.16667 |
| Type II diabetes mellitus | Glucose | 1/6 | 0.02692 | 0.09255 | 0.16667 |
| Glutamatergic synapse | Glucose | 1/8 | 0.03575 | 0.11565 | 0.12500 |
| GABAergic synapse | Glucose | 1/9 | 0.04013 | 0.11616 | 0.11111 |
| AGE-RAGE signaling pathway in diabetic complications | Glucose | 1/9 | 0.04013 | 0.11616 | 0.11111 |
| Prolactin signaling pathway | Glucose | 1/11 | 0.04884 | 0.13431 | 0.09091 |
Disclaimer/Publisher’s Note: The statements, opinions and data contained in all publications are solely those of the individual author(s) and contributor(s) and not of MDPI and/or the editor(s). MDPI and/or the editor(s) disclaim responsibility for any injury to people or property resulting from any ideas, methods, instructions or products referred to in the content. |
© 2023 by the authors. Licensee MDPI, Basel, Switzerland. This article is an open access article distributed under the terms and conditions of the Creative Commons Attribution (CC BY) license (https://creativecommons.org/licenses/by/4.0/).
Share and Cite
Lu, K.; Fang, B.; Liu, Y.; Xu, F.; Zhou, C.; Wang, L.; Chen, L.; Huang, L. Metabolomics Analysis of DRG and Serum in the CCI Model of Mice. Brain Sci. 2023, 13, 1224. https://doi.org/10.3390/brainsci13081224
Lu K, Fang B, Liu Y, Xu F, Zhou C, Wang L, Chen L, Huang L. Metabolomics Analysis of DRG and Serum in the CCI Model of Mice. Brain Sciences. 2023; 13(8):1224. https://doi.org/10.3390/brainsci13081224
Chicago/Turabian StyleLu, Kaimei, Bin Fang, Yuqi Liu, Fangxia Xu, Chengcheng Zhou, Lijuan Wang, Lianhua Chen, and Lina Huang. 2023. "Metabolomics Analysis of DRG and Serum in the CCI Model of Mice" Brain Sciences 13, no. 8: 1224. https://doi.org/10.3390/brainsci13081224
APA StyleLu, K., Fang, B., Liu, Y., Xu, F., Zhou, C., Wang, L., Chen, L., & Huang, L. (2023). Metabolomics Analysis of DRG and Serum in the CCI Model of Mice. Brain Sciences, 13(8), 1224. https://doi.org/10.3390/brainsci13081224

