A Brain Controlled Command-Line Interface to Enhance the Accessibility of Severe Motor Disabled People to Personnel Computer
Abstract
1. Introduction
- Crowding effect:t his problem arises when a target object is surrounded by similar objects, making determining the target difficult for the user. Inaccurate character distribution could cause such a problem.
- Adjacency problem: this problem arises near the target, when the non-target flash and attract the user to produce the P300. It can be reduced by increasing the gap between the matrix elements and reducing the matrix size.
- Fatigue: users feel tired when concentrating for a long time. It can be solved by increasing the communication rate for typing a good design of the visual paradigms.
- The signal amplifier devices permit the validation of the application according to the online approach.
- The signal processing system allows the analysis of the P300 signals and translates them to commands.
- The command-line interface performs the appropriate actions on the personal computer.
2. Materials and Methods
2.1. System Architecture
2.1.1. Brain Controlled O.S. Command-Line Interface Architecture
- Graphical User Interface: It shows that the user has submitted commands, which are predicted by the P300-speller and displays the result and the status of such commands.
- Keyboard Controller: It enables users to enter text and messages using a virtual keyboard. This component is enriched by an auto-complete component that minimizes typing characters by the user.
- Mouse Controller: It enables the user to control the mouse movements by translating P300-Speller mouse commands to mouse movement services, including moving the mouse up, down, left, and right.
- Lexical Analyzer: It is responsible for parsing the commands entered by the user. It breaks the different commands entered by the user in the form of sentences into a series of tokens (lexemes). The generated tokens will be sent to the syntax analyzer.
- Syntax Analyzer: It parses a stream of tokens generated by the lexical analyzer and verifies whether the provided stream is grammatically correct or not. If so, the corresponding action of the Command-Line API is called. Otherwise, an error message is displayed.
- Command Line API: The main interface includes all the functions that the application provides, such as file system commands and O.S. commands.
- Files Library: It enables the interaction with the file system of the O.S. It allows benefiting from functionalities, such as files and directories management functions, e.g., creating, deleting, renaming, moving, and copying files.
- Disks Library: It is responsible for enabling disk driver activities provided by the system, such as Scan disks, erasing disks, organizing disks, and showing information about disk storage.
- System Library: It enables the interaction with the operating system to manage date and time, set the system configuration, and display the system history.
- Process API: It enables the interaction with the O.S. processes manager. It allows for controlling, managing, and monitoring active and background processes. It permits submitting statements to run/terminate a process, list running processes, and manage paths.
2.1.2. Graphical User Interface
- A P300-Speller command matrix: The bottom of Figure 2 represents the different symbols/commands or characters that the user may enter. This command matrix enables the typing of character strings and activates the mouse controller.
- An input area: It shows the characters entered by the user using the P300-Speller main command/symbol matrix.
- A feedback area: This area shows the results of the commands submitted by the user and the system error messages.
2.1.3. Auto-Complete Functionality
- It speeds up the interaction between the user and the computer by reducing the number of characters to be typed to enter a command.
- It helps the user by suggesting a list of available commands or file/directory/process/pathnames. As shown in Figure 3, the user may rename and move a file from its location by typing a few characters.
2.1.4. Moving the Mouse on the User’s Screen
2.1.5. Structure of a Command-line Interface
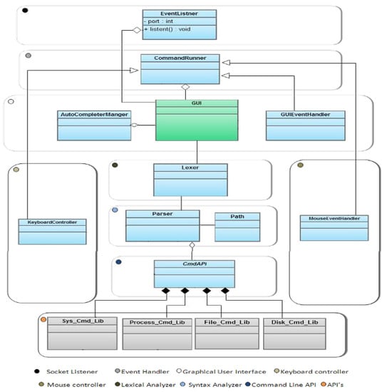
2.1.6. Class Diagram
- EventListener: it is responsible for listening to a specific port to receive the command from BCI2000. Then, the command is printed at GUI.
- CommandRuner: it allows binding objects of different classes and analyzing its methods and parameters. Then, it locks up to the appropriate object and invokes the appropriate method based on what the user typed.
- GUI: it is the user interface for the system in which the inputs and outputs are printed for the user.
- AutoCompleterManger: it is responsible for listening to the text field and determining which auto-completer should activate according to what the user typed. The auto-completer feature is composed of these classes:
- AutoCompleter is responsible for initializing the listener and the actions listener.
- FileAutoCompleter extends from the AutoCompleter class. It shows the available files and directories of the file system that start with the current path typed by the user.
- CommandAutoCompleter extends from the AutoCompleter class. It shows the available commands that start with the current input.
- GUIEventHandler: It has functions that accept any characters and then insert them into the text area.
- MouseEventHandler: It has a function that accepts mouse events, segments the GUI to different regions, and moves the mouse cursor to this region. The GUI segmentation will continue until we reach an appropriate size.
- KeyboardController: It has an adapter that will receive keyboard commands and convert them to keyboard events for other applications such as notepad.
- Lexer: it is responsible for accepting a command and converting it to tokens.
- Parser: is responsible for analyzing the commands, which are made of a sequence of tokens, to determine their grammatical structure by respecting a given formal grammar.
- Path: it has functions that deal with the file system path. The parser class uses it.
- CmdAPI: it is an abstract layer above the APIs. It called the appropriate method of the APIs.
- Disk_Cmd_Lib: it has functions that deal with Disks operations.
- File_Cmd_Lib: it has functions that deal with the operations of files and directories.
- Process_Cmd_Lib: it has functions that deal with the process’s operations.
- Sys_Cmd_Lib: it has functions that deal with the functions of the system.
2.2. Signal Processing Methodology
2.2.1. Terminology and Annotations
- : It corresponds to the rank (first, second, third, etc.) of the intensification in a sequence S.
- : It is the identifier of the row/column of M which was intensified.
2.2.2. Settings
2.3. Pre-Processing and Feature Extraction
2.4. Classification Strategy
3. Results
3.1. Offline Testing
3.2. Online Testing
4. Discussion
5. Conclusions
Author Contributions
Funding
Institutional Review Board Statement
Informed Consent Statement
Data Availability Statement
Conflicts of Interest
References
- Pasqualotto, E.; Matuz, T.; Federici, S.; Ruf, C.A.; Bartl, M.; Belardinelli, M.O.; Birbaumer, N.; Halder, S. Usability and Workload of Access Technology for People with Severe Motor Impairment. Neurorehabilit. Neural Repair 2015, 29, 950–957. [Google Scholar] [CrossRef] [PubMed]
- Azhar, M.A.H.B.; Casey, A.; Sakel, M. A Cost-effective BCI Assisted Technology Framework for Neurorehabilitation. In Proceedings of the Seventh International Conference on Global Health Challenges, Athens, Greece, 18–22 November 2018; pp. 31–37, ISBN 978-1-61208-682-8. [Google Scholar]
- Belwafi, K.; Ghaffari, F.; Djemal, R.; Romain, O. A Hardware/Software Prototype of EEG-based BCI System for Home Device Control. J. Signal Process. Syst. 2016, 89, 263–279. [Google Scholar] [CrossRef]
- Katona, J. Examination and comparison of the EEG based attention test with CPT and T.O.V.A. In Proceedings of the 2014 IEEE 15th International Symposium on Computational Intelligence and Informatics (CINTI), Budapest, Hungary, 19–21 November 2014; pp. 117–120. [Google Scholar] [CrossRef]
- Cowley, B.U.; Juurmaa, K.; Palomäki, J. Reduced Power in Fronto-Parietal Theta EEG Linked to Impaired Attention-Sampling in Adult ADHD. Eneuro 2021, 9, ENEURO.0028–21.2021. [Google Scholar] [CrossRef] [PubMed]
- Wolpaw, J.R.; Birbaumer, N.; McFarland, D.J.; Pfurtscheller, G.; Vaughan, T.M. Brain–computer interfaces for communication and control. Clin. Neurophysiol. 2002, 113, 767–791. [Google Scholar] [CrossRef]
- Hashimoto, T.; Kashii, S.; Kikuchi, M.; Honda, Y.; Nagamine, T.; Shibasaki, H. Temporal profile of visual evoked responses to pattern-reversal stimulation analyzed with a whole-head magnetometer. Exp. Brain Res. 1999, 125, 375–382. [Google Scholar] [CrossRef]
- Graimann, B.; Allison, B.Z.; Pfurtscheller, G. Brain-Computer Interfaces: Revolutionizing Human-Computer Interaction; Springer Science & Business Media: Berlin/Heidelberg, Germany, 2010. [Google Scholar]
- Kawala-Sterniuk, A.; Browarska, N.; Al-Bakri, A.; Pelc, M.; Zygarlicki, J.; Sidikova, M.; Martinek, R.; Gorzelanczyk, E.J. Summary of over Fifty Years with Brain-Computer Interfaces—A Review. Brain Sci. 2021, 11, 43. [Google Scholar] [CrossRef]
- Chabuda, A.; Durka, P.; Zygierewicz, J. High Frequency SSVEP-BCI with Hardware Stimuli Control and Phase-Synchronized Comb Filter. IEEE Trans. Neural Syst. Rehabil. Eng. 2018, 26, 344–352. [Google Scholar] [CrossRef]
- Diaz, C.F.B.; Olaya, A.F.R. A Novel Method based on Regularized Logistic Regression and CCA for P300 Detection using a Reduced Number of EEG Trials. IEEE Lat. Am. Trans. 2020, 18, 2147–2154. [Google Scholar] [CrossRef]
- Haider, A.; Fazel-Rezai, R. Application of P300 Event-Related Potential in Brain-Computer Interface. In Event-Related Potentials and Evoked Potentials; Sittiprapaporn, P., Ed.; IntechOpen: London, UK, 2017. [Google Scholar] [CrossRef]
- Small, G.W.; Lee, J.; Kaufman, A.; Jalil, J.; Siddarth, P.; Gaddipati, H.; Moody, T.D.; Bookheimer, S.Y. Brain health consequences of digital technology use. Dialogues Clin. Neurosci. 2020, 22, 179–187. [Google Scholar] [CrossRef]
- Belwafi, K.; Romain, O.; Gannouni, S.; Ghaffari, F.; Djemal, R.; Ouni, B. An embedded implementation based on adaptive filter bank for brain–computer interface systems. J. Neurosci. Methods 2018, 305, 1–16. [Google Scholar] [CrossRef]
- Belwafi, K.; Djemal, R.; Ghaffari, F.; Romain, O. An adaptive EEG filtering approach to maximize the classification accuracy in motor imagery. In Proceedings of the 2014 IEEE Symposium on Computational Intelligence, Cognitive Algorithms, Mind, and Brain (CCMB), Orlando, FL, USA, 9–12 December 2014; pp. 121–126. [Google Scholar] [CrossRef]
- Belwafi, K.; Gannouni, S.; Aboalsamh, H. Embedded Brain Computer Interface: State-of-the-Art in Research. Sensors 2021, 21, 4293. [Google Scholar] [CrossRef] [PubMed]
- Fazel-Rezai, R. Recent Advances in Brain-Computer Interface Systems; Intechopen: London, UK, 2011. [Google Scholar]
- Jiang, L.; Stocco, A.; Losey, D.M.; Abernethy, J.A.; Prat, C.S.; Rao, R.P.N. BrainNet: A Multi-Person Brain-to-Brain Interface for Direct Collaboration Between Brains. Sci. Rep. 2019, 9, 6115. [Google Scholar] [CrossRef] [PubMed]
- Velasco-Alvarez, F.; Ron-Angevin, R.; Lopez-Gordo, M.A. BCI-Based Navigation in Virtual and Real Environments. In Advances in Computational Intelligence; Springer: Berlin/Heidelberg, Germany, 2013; pp. 404–412. [Google Scholar] [CrossRef]
- Rusanu, O.A.; Cristea, L.; Luculescu, M.C.; Cotfas, P.A.; Cotfas, D.T. Virtual keyboard based on a brain-computer interface. IOP Conf. Ser. Mater. Sci. Eng. 2019, 514, 012020. [Google Scholar] [CrossRef]
- Irimia, D.; Ortner, R.; Krausz, G.; Guger, C.; Poboroniuc, M. BCI Application in Robotics Control. IFAC Proc. Vol. 2012, 45, 1869–1874. [Google Scholar] [CrossRef]
- Wang, H.; Li, T.; Huang, Z. Remote control of an electrical car with SSVEP-Based BCI. In Proceedings of the 2010 IEEE International Conference on Information Theory and Information Security, Beijing, China, 17–19 December 2010. [Google Scholar] [CrossRef]
- Ashari, R.B.; Al-Bidewi, I.A.; Kamel, M.I. Design and simulation of virtual telephone keypad control based on brain computer interface (BCI) with very high transfer rates. Alex. Eng. J. 2011, 50, 49–56. [Google Scholar] [CrossRef][Green Version]
- Pan, K.; Li, L.; Zhang, L.; Li, S.; Yang, Z.; Guo, Y. A Noninvasive BCI System for 2D Cursor Control Using a Spectral-Temporal Long Short-Term Memory Network. Front. Comput. Neurosci. 2022, 16, 799019. [Google Scholar] [CrossRef]
- Wolpaw, J.; Birbaumer, N.; Heetderks, W.; McFarland, D.; Peckham, P.; Schalk, G.; Donchin, E.; Quatrano, L.; Robinson, C.; Vaughan, T. Brain-computer interface technology: A review of the first international meeting. IEEE Trans. Rehabil. Eng. 2000, 8, 164–173. [Google Scholar] [CrossRef]
- Belwafi, K.; Gannouni, S.; Aboalsamh, H.; Mathkour, H.; Belghith, A. A dynamic and self-adaptive classification algorithm for motor imagery EEG signals. J. Neurosci. Methods 2019, 327, 108346. [Google Scholar] [CrossRef]
- Yanti, D.K.; Yusoff, M.Z.; Asirvadam, V.S. Single-Trial Visual Evoked Potential Extraction Using Partial Least-Squares-Based Approach. IEEE J. Biomed. Health Informatics 2016, 20, 82–90. [Google Scholar] [CrossRef]
- Lotte, F.; Bougrain, L.; Cichocki, A.; Clerc, M.; Congedo, M.; Rakotomamonjy, A.; Yger, F. A review of classification algorithms for EEG-based brain–computer interfaces: A 10 year update. J. Neural Eng. 2018, 15, 031005. [Google Scholar] [CrossRef]
- Bai, L.; Yu, T.; Li, Y. A brain computer interface-based explorer. J. Neurosci. Methods 2015, 244, 2–7. [Google Scholar] [CrossRef] [PubMed]
- He, S.; Zhou, Y.; Yu, T.; Zhang, R.; Huang, Q.; Chuai, L.; Mustafa, M.U.; Gu, Z.; Yu, Z.L.; Tan, H.; et al. EEG- and EOG-Based Asynchronous Hybrid BCI: A System Integrating a Speller, a Web Browser, an E-Mail Client, and a File Explorer. IEEE Trans. Neural Syst. Rehabil. Eng. 2020, 28, 519–530. [Google Scholar] [CrossRef] [PubMed]
- Spüler, M.; Rosenstiel, W.; Bogdan, M. Online Adaptation of a c-VEP Brain-Computer Interface(BCI) Based on Error-Related Potentials and Unsupervised Learning. PLoS ONE 2012, 7, e51077. [Google Scholar] [CrossRef] [PubMed]








| RCP | SCP | CBP | RBP | |
|---|---|---|---|---|
| Accuracy | Medium | Low | Very high | High |
| Adjacency problem | ![]() | ![]() | × | × |
| Crowding Effect | ![]() | ![]() | ![]() | × |
| Double flash | ![]() | × | × | × |
| Parameter | Notation | Formula | Value |
|---|---|---|---|
| The number of rows of the command Matrix M. | n | 6 | |
| The number of columns of the command Matrix M. | m | 6 | |
| The number of signals during a single sequence S. | 12 | ||
| The number of sequences S in a single selection . | 15 | ||
| The number of post-stimulus signals during a single selection. | 180 | ||
| The number of selections (per subject) of the training dataset. | 85 | ||
| The number of post-stimulus signals (per subject) of the training dataset. | 15,300 | ||
| The number of selections (per subject) of the testing dataset. | 100 | ||
| The number of post-stimulus signals (per subject) of the testing dataset. | 18,000 |
| Subject | LDA | SVM | PLS | REG |
|---|---|---|---|---|
| Subject A | 93 | 96 | 94 | 94 |
| Subject B | 92 | 93 | 94 | 94 |
| Winner of BCI Competition | ||||
|---|---|---|---|---|
| Subject | Proposed Method | 1st | 2nd | 3rd |
| Subject A | 96 | 96 | 90.5 | 80 |
| Subject B | 93 | 95 | 90.5 | 80 |
Publisher’s Note: MDPI stays neutral with regard to jurisdictional claims in published maps and institutional affiliations. |
© 2022 by the authors. Licensee MDPI, Basel, Switzerland. This article is an open access article distributed under the terms and conditions of the Creative Commons Attribution (CC BY) license (https://creativecommons.org/licenses/by/4.0/).
Share and Cite
Gannouni, S.; Belwafi, K.; Al-Sulmi, M.R.; Al-Farhood, M.D.; Al-Obaid, O.A.; Al-Awadh, A.M.; Aboalsamh, H.; Belghith, A. A Brain Controlled Command-Line Interface to Enhance the Accessibility of Severe Motor Disabled People to Personnel Computer. Brain Sci. 2022, 12, 926. https://doi.org/10.3390/brainsci12070926
Gannouni S, Belwafi K, Al-Sulmi MR, Al-Farhood MD, Al-Obaid OA, Al-Awadh AM, Aboalsamh H, Belghith A. A Brain Controlled Command-Line Interface to Enhance the Accessibility of Severe Motor Disabled People to Personnel Computer. Brain Sciences. 2022; 12(7):926. https://doi.org/10.3390/brainsci12070926
Chicago/Turabian StyleGannouni, Sofien, Kais Belwafi, Mohammad Reshood Al-Sulmi, Meshal Dawood Al-Farhood, Omar Ali Al-Obaid, Abdullah Mohammed Al-Awadh, Hatim Aboalsamh, and Abdelfettah Belghith. 2022. "A Brain Controlled Command-Line Interface to Enhance the Accessibility of Severe Motor Disabled People to Personnel Computer" Brain Sciences 12, no. 7: 926. https://doi.org/10.3390/brainsci12070926
APA StyleGannouni, S., Belwafi, K., Al-Sulmi, M. R., Al-Farhood, M. D., Al-Obaid, O. A., Al-Awadh, A. M., Aboalsamh, H., & Belghith, A. (2022). A Brain Controlled Command-Line Interface to Enhance the Accessibility of Severe Motor Disabled People to Personnel Computer. Brain Sciences, 12(7), 926. https://doi.org/10.3390/brainsci12070926


