Physical Therapy Exercises for Sleep Disorders in a Rehabilitation Setting for Neurological Patients: A Systematic Review and Meta-Analysis
Abstract
1. Introduction
2. Materials and Methods
2.1. Search Strategy and Eligibility Criteria
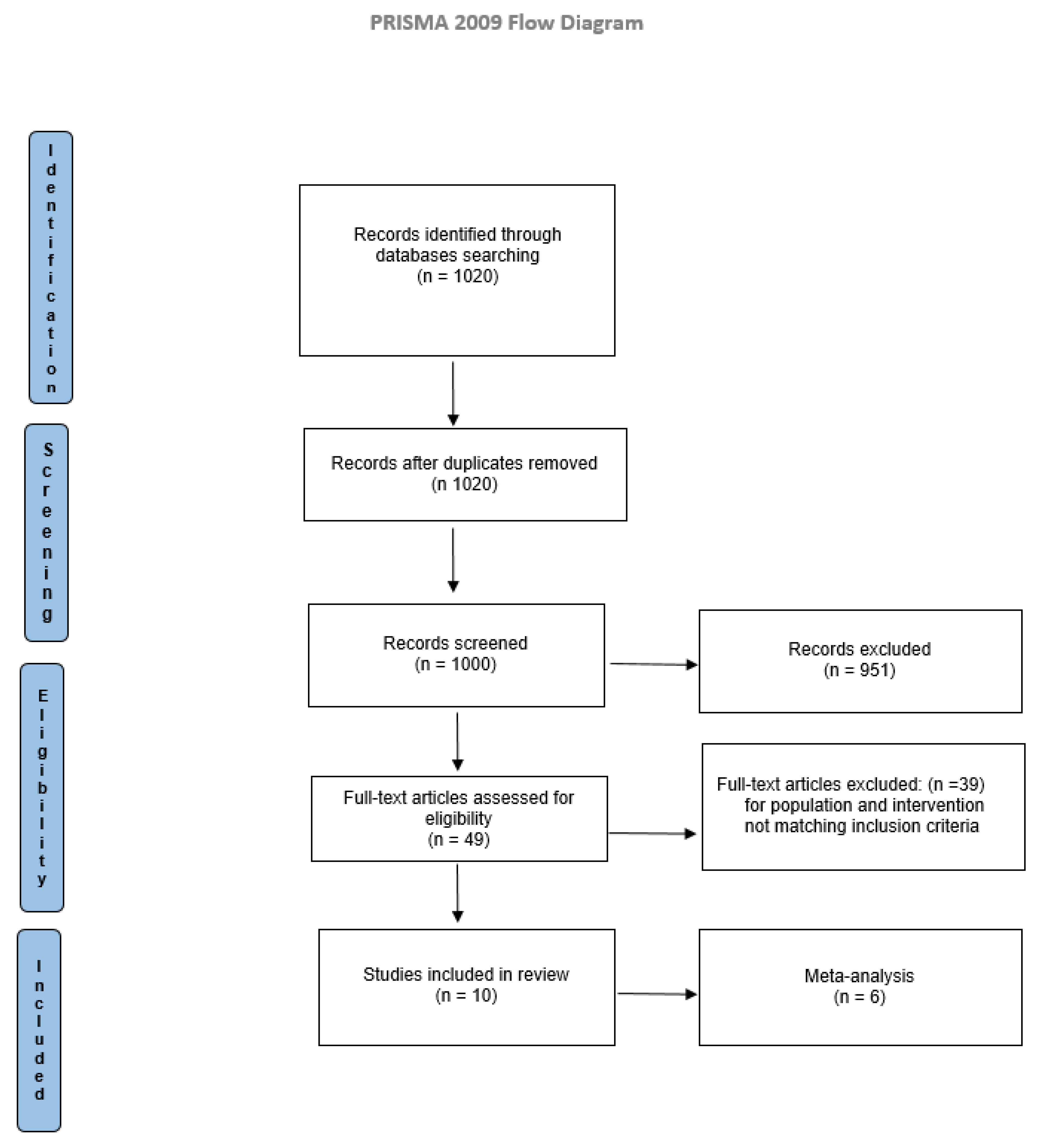
2.2. Study Selection and Data Collection Process
2.3. Risk of Bias
2.4. Data Synthesis
3. Results
3.1. Meta-Analysis
3.1.1. Comparison Assessed with the Pittsburgh Sleep Quality Index (PSQI)
3.1.2. Comparison Assessed with the Fatigue Severity Scale (FSS)
3.1.3. Comparison Assessed with the Insomnia Severity Index (ISI)
3.1.4. Comparison Assessed with Wake after Sleep Onset (WASO) Minutes
3.1.5. Comparison Assessed with Sleep Efficiency
3.1.6. Comparison Assessed with the Total Sleep Time (TST) Minutes
4. Discussion
Limitations of the Current Review
5. Conclusions
Author Contributions
Funding
Institutional Review Board Statement
Informed Consent Statement
Data Availability Statement
Conflicts of Interest
Appendix A
- Sleep disorder* AND physical therapy
- Sleep disorder* AND rehabilitation
- Sleep disorder* AND physiotherapy
References
- Pavlova, M.K.; Latreille, V. Sleep Disorders. Am. J. Med. 2019, 132, 292–299. [Google Scholar] [CrossRef]
- Nissen, C.; Piosczyk, H.; Holz, J.; Maier, J.G.; Frase, L.; Sterr, A.; Riemann, D.; Feige, B. Sleep is more than rest for plasticity in the human cortex. Sleep 2021, 44, zsaa216. [Google Scholar] [CrossRef] [PubMed]
- Tempesta, D.; Socci, V.; De Gennaro, L.; Ferrara, M. Sleep and emotional processing. Sleep Med. Rev. 2018, 40, 183–195. [Google Scholar] [CrossRef]
- Troynikov, O.; Watson, C.G.; Nawaz, N. Sleep environments and sleep physiology: A review. J. Therm Biol. 2018, 78, 192–203. [Google Scholar] [CrossRef]
- Dyken, M.E.; Afifi, A.K.; Lin-Dyken, D.C. Sleep-related problems in neurologic diseases. Chest 2012, 141, 528–544. [Google Scholar] [CrossRef]
- Pasic, Z.; Smajlovic, D.; Dostovic, Z.; Kojic, B.; Selmanovic, S. Incidence and types of sleep disorders in patients with stroke. Med. Arh. 2011, 65, 225–227. [Google Scholar] [CrossRef] [PubMed]
- Shen, Y.; Huang, J.Y.; Li, J.; Liu, C.F. Excessive Daytime Sleepiness in Parkinson's Disease: Clinical Implications and Management. Chin. Med. J. 2018, 131, 974–981. [Google Scholar] [CrossRef] [PubMed]
- Anderson, K. Sleep disturbance and neurological disease. Clin. Med. 2011, 11, 271–274. [Google Scholar]
- Knie, B.; Mitra, M.T.; Logishetty, K.; Chaudhuri, K.R. Excessive daytime sleepiness in patients with Parkinson's disease. CNS Drugs 2011, 25, 203–212. [Google Scholar] [CrossRef] [PubMed]
- Reading, P.J. Sleep disorders in neurology. Pract Neurol. 2010, 10, 300–309. [Google Scholar] [CrossRef]
- Bonnì, S.; Ponzo, V.; Tramontano, M.; Martino Cinnera, A.; Caltagirone, C.; Koch, G.; Peppe, A. Neurophysiological and clinical effects of blindfolded balance training (BBT) in Parkinson's disease patients: A preliminary study. Eur J. Phys. Rehabil. Med. 2019, 55, 176–182. [Google Scholar] [CrossRef]
- Devos, H.; Alissa, N.; Lynch, S.; Sadeghi, M.; Akinwuntan, A.E.; Siengsukon, C. Real-time assessment of daytime sleepiness in drivers with multiple sclerosis. Mult. Scler. Relat. Disord. 2021, 47, 102607. [Google Scholar] [CrossRef]
- Braley, T.J.; Boudreau, E.A. Sleep Disorders in Multiple Sclerosis. Curr. Neurol. Neurosci. Rep. 2016, 16, 50. [Google Scholar] [CrossRef]
- Albrecht, J.S.; Wickwire, E.M. Sleep disturbances among older adults following traumatic brain injury. Int. Rev. Psychiatry 2020, 32, 31–38. [Google Scholar] [CrossRef] [PubMed]
- Wolfe, L.F.; Sahni, A.S.; Attarian, H. Sleep disorders in traumatic brain injury. NeuroRehabilitation 2018, 43, 257–266. [Google Scholar] [CrossRef]
- Pérez-Carbonell, L.; Bashir, S. Narrative review of sleep and stroke. J. Thorac Dis. 2020, 12 (Suppl. 2), S176–S190. [Google Scholar] [CrossRef] [PubMed]
- Mims, K.N.; Kirsch, D. Sleep and Stroke. Sleep Med. Clin. 2016, 11, 39–51. [Google Scholar] [CrossRef] [PubMed]
- Stewart, N.H.; Arora, V.M. Sleep in Hospitalized Older Adults. Sleep Med. Clin. 2018, 13, 127–135. [Google Scholar] [CrossRef] [PubMed]
- Wesselius, H.M.; van den Ende, E.S.; Alsma, J.; Ter Maaten, J.C.; Schuit, S.C.E.; Stassen, P.M.; de Vries, O.J.; Kaasjager, K.H.A.H.; Haak, H.R.; van Doormaal, F.F.; et al. Onderzoeks Consortium Acute Geneeskunde” Acute Medicine Research Consortium. Quality and Quantity of Sleep and Factors Associated With Sleep Disturbance in Hospitalized Patients. JAMA Intern. Med. 2018, 178, 1201–1208. [Google Scholar] [CrossRef] [PubMed]
- Kalmbach, D.A.; Conroy, D.A.; Falk, H.; Rao, V.; Roy, D.; Peters, M.E.; Van Meter, T.E.; Korley, F.K. Poor sleep is linked to impeded recovery from traumatic brain injury. Sleep 2018, 41, zsy147. [Google Scholar] [CrossRef]
- Drerup, M.; Roth, A.; Kane, A.; Sullivan, A.B. Therapeutic Approaches to Insomnia and Fatigue in Patients with Multiple Sclerosis. Nat. Sci. Sleep. 2021, 13, 201–207. [Google Scholar] [CrossRef] [PubMed]
- Fleming, M.K.; Smejka, T.; Henderson Slater, D.; van Gils, V.; Garratt, E.; Yilmaz Kara, E.; Johansen-Berg, H. Sleep Disruption After Brain Injury Is Associated With Worse Motor Outcomes and Slower Functional Recovery. Neurorehabil. Neural Repair 2020, 34, 661–671. [Google Scholar] [CrossRef] [PubMed]
- Wiseman-Hakes, C.; Murray, B.; Moineddin, R.; Rochon, E.; Cullen, N.; Gargaro, J.; Colantonio, A. Evaluating the impact of treatment for sleep/wake disorders on recovery of cognition and communication in adults with chronic TBI. Brain Inj. 2013, 27, 1364–1376. [Google Scholar] [CrossRef] [PubMed]
- Tassorelli, C.; Tramontano, M.; Berlangieri, M.; Schweiger, V.; D'Ippolito, M.; Palmerini, V.; Bonazza, S.; Rosa, R.; Cerbo, R.; Buzzi, M.G. Assessing and treating primary headaches and cranio-facial pain in patients undergoing rehabilitation for neurological diseases. J. Headache Pain 2017, 18, 99. [Google Scholar] [CrossRef]
- Iddagoda, M.T.; Inderjeeth, C.A.; Chan, K.; Raymond, W.D. Post-stroke sleep disturbances and rehabilitation outcomes: A prospective cohort study. Intern. Med. J. 2020, 50, 208–213. [Google Scholar] [CrossRef]
- Duss, S.B.; Seiler, A.; Schmidt, M.H.; Pace, M.; Adamantidis, A.; Müri, R.M.; Bassetti, C.L. The role of sleep in recovery following ischemic stroke: A review of human and animal data. Neurobiol. Sleep Circadian Rhythm. 2016, 2, 94–105. [Google Scholar] [CrossRef] [PubMed]
- Cramer, S.C.; Sur, M.; Dobkin, B.H.; O'Brien, C.; Sanger, T.D.; Trojanowski, J.Q.; Rumsey, J.M.; Hicks, R.; Cameron, J.; Chen, D.; et al. Harnessing neuroplasticity for clinical applications. Brain 2011, 134, 1591–1609. [Google Scholar] [CrossRef] [PubMed]
- Siengsukon, C.F.; Al-Dughmi, M.; Stevens, S. Sleep Health Promotion: Practical Information for Physical Therapists. Phys. Ther. 2017, 97, 826–836. [Google Scholar] [CrossRef]
- Caltagirone, C.; Piras, F.; Imbriani, P. Handbook of Neurorehabilitation and Principles of Neurology. Giunti Psychom. Florence Italy. 2021. [Google Scholar]
- Abad, V.C.; Guilleminault, C. Diagnosis and treatment of sleep disorders: A brief review for clinicians. Dialogues Clin. Neurosci. 2003, 5, 371–388. [Google Scholar] [CrossRef]
- Larson, E.B. Sleep Disorders in Neurorehabilitation. Sleep Med. Clin. 2012, 7, 587–595. [Google Scholar] [CrossRef]
- Kredlow, M.A.; Capozzoli, M.C.; Hearon, B.A.; Calkins, A.W.; Otto, M.W. The effects of physical activity on sleep: A meta-analytic review. J. Behav. Med. 2015, 38, 427–449. [Google Scholar] [CrossRef] [PubMed]
- Uchida, S.; Shioda, K.; Morita, Y.; Kubota, C.; Ganeko, M.; Takeda, N. Exercise effects on sleep physiology. Front. Neurol. 2012, 3, 48. [Google Scholar] [CrossRef]
- Kubitz, K.A.; Landers, D.M.; Petruzzello, S.J.; Han, M. The effects of acute and chronic exercise on sleep. A meta-analytic review. Sports Med. 1996, 21, 277–291. [Google Scholar] [CrossRef]
- Reynolds, G.O.; Otto, M.W.; Ellis, T.D.; Cronin-Golomb, A. The Therapeutic Potential of Exercise to Improve Mood, Cognition, and Sleep in Parkinson's Disease. Mov. Disord. 2016, 31, 23–38. [Google Scholar] [CrossRef] [PubMed]
- Amara, A.W.; Memon, A.A. Effects of Exercise on Non-motor Symptoms in Parkinson's Disease. Clin. Ther. 2018, 40, 8–15. [Google Scholar] [CrossRef] [PubMed]
- Cusso, M.E.; Donald, K.J.; Khoo, T.K. The Impact of Physical Activity on Non-Motor Symptoms in Parkinson's Disease: A Systematic Review. Front. Med. 2016, 3, 35. [Google Scholar] [CrossRef]
- Memon, A.A.; Coleman, J.J.; Amara, A.W. Effects of exercise on sleep in neurodegenerative disease. Neurobiol. Dis. 2020, 140, 104859. [Google Scholar] [CrossRef] [PubMed]
- Moher, D.; Liberati, A.; Tetzlaff, J.; Altman, D.G. PRISMA Group. Preferred reporting items for systematic reviews and meta-analyses: The PRISMA statement. BMJ 2009, 339, b2535. [Google Scholar] [CrossRef]
- Higgins, J.P.T.; Thomas, J.; Chandler, J.; Cumpston, M.; Li, T.; Page, M.J.; Welch, V.A. Cochrane Handbook for Systematic Reviews of Interventions Version 6.2. Cochrane 2020. Available online: www.training.cochrane.org/handbook (accessed on 1 February 2021).
- Singh, A.; Danda, D.; Hussain, S.; Najmi, A.K.; Mathew, A.; Goel, R.; Lakhan, S.E.; Tajudheen, B.; Antony, B. Efficacy and safety of tocilizumab in treatment of Takayasu arteritis: A systematic review of randomized controlled trials. Mod. Rheumatol. 2021, 31, 197–204. [Google Scholar] [CrossRef]
- Tramontano, M.; Russo, V.; Spitoni, G.F.; Ciancarelli, I.; Paolucci, S.; Manzari, L.; Morone, G. Efficacy of Vestibular Rehabilitation in Patients With Neurologic Disorders: A Systematic Review. Arch. Phys. Med. Rehabil. 2021, 102, 1379–1389. [Google Scholar] [CrossRef]
- Fulk, G.; Duncan, P.; Klingman, K.J. Sleep problems worsen health-related quality of life and participation during the first 12 months of stroke rehabilitation. Clin. Rehabil. 2020, 34, 1400–1408. [Google Scholar] [CrossRef] [PubMed]
- Amara, A.W.; Wood, K.H.; Joop, A.; Memon, R.A.; Pilkington, J.; Tuggle, S.C.; Reams, J.; Barrett, M.J.; Edwards, D.A.; Weltman, A.L.; et al. Randomized, Controlled Trial of Exercise on Objective and Subjective Sleep in Parkinson's Disease. Mov. Disord. 2020, 35, 947–958. [Google Scholar] [CrossRef] [PubMed]
- Al-Sharman, A.; Khalil, H.; El-Salem, K.; Aldughmi, M.; Aburub, A. The effects of aerobic exercise on sleep quality measures and sleep-related biomarkers in individuals with Multiple Sclerosis: A pilot randomised controlled trial. NeuroRehabilitation 2019, 45, 107–115. [Google Scholar] [CrossRef]
- Sadeghi Bahmani, D.; Razazian, N.; Farnia, V.; Alikhani, M.; Tatari, F.; Brand, S. Compared to an active control condition, in persons with multiple sclerosis two different types of exercise training improved sleep and depression, but not fatigue, paresthesia, and intolerance of uncertainty. Mult. Scler. Relat. Disord. 2019, 36, 101356. [Google Scholar] [CrossRef]
- Silva-Batista, C.; de Brito, L.C.; Corcos, D.M.; Roschel, H.; de Mello, M.T.; Piemonte, M.E.P.; Tricoli, V.; Ugrinowitsch, C. Resistance Training Improves Sleep Quality in Subjects With Moderate Parkinson's Disease. J. Strength Cond. Res. 2017, 31, 2270–2277. [Google Scholar] [CrossRef] [PubMed]
- Wang, W.; Sawada, M.; Noriyama, Y.; Arita, K.; Ota, T.; Sadamatsu, M.; Kiyotou, R.; Hirai, M.; Kishimoto, T. Tai Chi exercise versus rehabilitation for the elderly with cerebral vascular disorder: A single-blinded randomized controlled trial. Psychogeriatrics 2010, 10, 160–166. [Google Scholar] [CrossRef] [PubMed]
- Nascimento, C.M.; Ayan, C.; Cancela, J.M.; Gobbi, L.T.; Gobbi, S.; Stella, F. Effect of a multimodal exercise program on sleep disturbances and instrumental activities of daily living performance on Parkinson's and Alzheimer's disease patients. Geriatr. Gerontol. Int. 2014, 14, 259–266. [Google Scholar] [CrossRef] [PubMed]
- De Mello, M.T.; Silva, A.C.; Esteves, A.M.; Tufik, S. Reduction of periodic leg movement in individuals with paraplegia following aerobic physical exercise. Spinal Cord 2002, 40, 646–649. [Google Scholar] [CrossRef][Green Version]
- Colledge, F.; Brand, S.; Pühse, U.; Holsboer-Trachsler, E.; Zimmerer, S.; Schleith, R.; Gerber, M. A Twelve-Week Moderate Exercise Programme Improved Symptoms of Depression, Insomnia, and Verbal Learning in Post-Aneurysmal Subarachnoid Haemorrhage Patients: A Comparison with Meningioma Patients and Healthy Controls. Neuropsychobiology 2017, 76, 59–71. [Google Scholar] [CrossRef]
- Tidman, M.; Skotzke, E. Effects of a community-based exercise program on mobility, balance, cognition, sleep, activities of daily living, and quality of life in PD: A pilot study. Neurodegener. Dis. Manag. 2020, 10, 27–39. [Google Scholar] [CrossRef] [PubMed]
- Castelnuovo, G.; Giusti, E.M.; Manzoni, G.M.; Saviola, D.; Gabrielli, S.; Lacerenza, M.; Pietrabissa, G.; Cattivelli, R.; Spatola, C.A.M.; Rossi, A.; et al. What Is the Role of the Placebo Effect for Pain Relief in Neurorehabilitation? Clinical Implications From the Italian Consensus Conference on Pain in Neurorehabilitation. Front. Neurol. 2018, 9, 310. [Google Scholar] [CrossRef] [PubMed]
- Bargiotas, P.; Lachenmayerm, M.L.; Schreier, D.R.; Mathis, J.; Bassetti, C.L. Sleepiness and sleepiness perception in patients with Parkinson's disease: A clinical and electrophysiological study. Sleep 2019, 42, zsz004. [Google Scholar] [CrossRef] [PubMed]
- Morone, G.; Paolucci, S.; Mattia, D.; Pichiorri, F.; Tramontano, M.; Iosa, M. The 3Ts of the new millennium neurorehabilitation gym: Therapy, technology, translationality. Expert Rev. Med. Dev. 2016, 13, 785–787. [Google Scholar] [CrossRef]


low risk of bias,
high risk of bias.
low risk of bias,
high risk of bias.
| Author, Year | Study Type | Population | Intervention | Comparison | Outcome Measures | Setting |
|---|---|---|---|---|---|---|
| Tidman, 2020 [52] | One-group pre-test and post-test | PD (n = 22) Hoehn and Yahr stage between 1 and 3 Mean age 72.95 ± 7.8 years | Community-based exercise program (rotation, flexibility, coordination, balance, and timing in response to demonstration by class instructors). Duration: 60 min a day, 3 times/week, for 8 weeks. | NA | - ESS | Tertiary center |
| Fulk, 2020 [43] | RCT | Stroke (n = 408) Group no sleep problem (NSP): 310 Sleep problems with no-to-minimal impact on function (SP-NMI): 64 Sleep problems with moderate or quiet impact on function (SP-MQBI): 34 Mean age 62.0 ± 12.7 years | NSP: locomotor training with body weight support (at 2 months post stroke). SP-MQBI: late locomotor training with body weight support (at 6 months post stroke). Duration: between 30 and 36 sessions, 3 times/week for 12 to 16 weeks, each session lasting 90 min. | SP-NMI: home exercise program (at 2 months post-stroke) Duration: between 30 and 36 sessions, 3 times/week for 12 to 16 weeks, each session lasting 90 min | - SIS - Self-reported impact of sleep problems on health-related quality of life (questionnaire) | Hospital |
| Amara, 2020 [44] | RCT | PD (n = 55) Resistance training (RT): 27 Sleep hygiene intervention (SHI): 28 Hoehn and Yahr stages between 2 and 3 Age ≥ 45 years | RT: combination of resistance training and body weight functional mobility exercises with limited rest intervals that we previously used in PD to challenge strength, power, balance, and endurance. After a familiarization session, resistance training volume and intensity progressed during a ramp-up phase over the first 4 sessions by increasing the number of sets (i.e., first day, 1 set; second day, 1 set; third day, 2 sets; and fourth day, 3 sets). Thereafter, RT intensity/training loads targeted 10 repetitions maximum (10 RM) in sessions 1 and 3 each week. For session 2, resistance loads were reduced by ~30%, with greater emphasis on maximizing the speed of movement during the concentric phase (eccentric phase was controlled/slowed) for 12 repetitions/set. Duration: 3 times/week for 16 weeks. | SHI: Participants randomized to the sleep hygiene intervention received suggestions for improving sleep hygiene through discussion with a board-certified sleep medicine physician. Duration: 30–60 min + telephone call every 4 weeks to address any questions about sleep hygiene measures | - PSG - PSQI - ESS - FSS - PVT | Tertiary center |
| Al-Sharman, 2019 [45] | RCT | MS (n = 40) Moderate-intensity aerobic exercise (MAE) program = 20 Home exercise program = 20 EDSS score of 3–5.5 PSQI > 5 Duration of disease: 9.6 ± 8.49 (MAE); 5.43 ± 4.2 (HEP) Mean age: 38.7 ± 13 years (MAE); 31.9 ± 10 years (HEP) | MAE: MAE + stretching exercises before and after each exercise session. Duration: 18 sessions, 3 times/week for 6 weeks. Each session lasted approximately 50–60 min + 15 min before and after each exercise session (stretching exercises). | HEP: home exercise program + stretching exercises before and after each exercise session Duration: 18 sessions, 3 times/week for 6 weeks, each session lasting approximately 50–60 min + 15 min before and after each exercise session (stretching exercises) | - PSQI - ISI - Actigraphy (Actigraph wGT3X-BT, Pensacola, FL, USA) - Biomarkers (melatonin, cortisol) | Hospital |
| Sadeghi Bahmani, 2019 [46] | RCT | MS (n = 71) Endurance training (ET): 24 Coordinative training (CT): 26 Active control condition (ACC): 21 Female; EDSS < 6; age range 18-65 years | ET: endurance training 25–35 min on a treadmill, exercise bicycle, or walking/jogging with individual pauses of 1–2 min, followed by 5 min of cooling down. CT: 30–45 min/session. 5 min of warming up, exercises focused on CT as balancing on a small bar, mirroring and imitating instructors’ movements, balancing balls, mirroring participants’ bouncing with balls of different sizes, surfaces, and weights, “football-tennis,” balancing with closed eyes on a rope on the floor, and similar exercises. Duration: 3 times/week for about 45–60 min for 8 consecutive weeks. | ACC: active control condition met 3 times/week for 30–45 min/session at the hospital center to ensure that frequency, duration, and the degree of social contacts of the control condition were identical to the endurance and resistance training conditions Duration: 3 times/week for about 45–60 min for 8 consecutive weeks | - ISI - BDI-FS - FSS | University hospital |
| Colledge, 2017 [51] | Exploratory pre–post-test investigation with a 6-month follow-up | Stroke (n = 48) Aneurysmal subarachnoid hemorrhage (aSAH) Mean age 58.5 ± 12.4 years | Individualized exercise program with a total energy expenditure of 17.5 kcal/kg/week for each participant (walking techniques, explained flexibility and motor skill learning tasks, and taught behavioral skills). Duration: 3–5 times/week over 12 weeks. Single exercise sessions lasted between 30 and 45 min. | NA | Night sleep EEG (Fp2-A1; electro-oculogram; electromyogram; SOMNOwatchTM, Randersacker, Germany) | University hospital |
| Silva-Batista, 2017 [47] | RCT | PD (n = 22) Resistance training (RT): 11 No exercises (NE): 11 Hoehn and Yahr stage between 2 and 3 Not presenting diagnosis for insomnia Age range 64–75 years | RT: 5 resistance exercises (leg-press, latissimus dorsi pull-down, ankle plantar flexion, chest-press, and half-squat), twice a week. Warm-up on a cycle ergometer (20–40 rpm). A linear periodization in which the training load progressed from high-volume, low-intensity to low-volume, high-intensity loads over 12 weeks was implemented in an attempt to maximize training adaptations. An interval of 2 min was allowed between exercises and sets. Duration: 24 sessions, 2 times/week for 3 months, each session lasting 50 min. | NE: no exercise training activities | - PSQI - Knee extensor peak torque (isokinetic dynamometer Biodex System 3; Biodex Medical Systems, Shirley, NY, USA) | Tertiary center |
| Nascimento, 2014 [49] | No randomized controlled trial | PD (n = 34) Multimodal exercise program (MEP): 17 Standard medical care (SMC): 17 Hoehn and Yahr stages 1 through 3 Mean age 67.05 years | G1: multimodal exercise program to stimulate aerobic metabolism: warm-up, muscular resistance, balance and motor coordination, and aerobic fitness. Duration: 1 session/week for 6 months, each session lasting 60 min | SMC: standard medical care routine | - PIAQ - MSQ | University clinical center |
| Wang, 2010 [48] | RCT | Stroke (n = 34) Tai chi (TC): 17 Non-resistance training (NRT): 17 Intracerebral hemorrhage, subarachnoid hemorrhage, or cerebral infarction Age ≥ 50 years | TC: tai chi program based on classical Yang style (warm-up, practice, cool down). Duration: once a week for 12 weeks, each session lasting 50 min. | NRT: rehabilitation program Non-resistance training (such as walking and/or standing and resistance training using exercise machines and Thera-Band Tubing Duration: once a week for 12 weeks, each session lasting 80 min | - 60-item GHQ - PSQI | Hospital |
| De Mello, 2002 [50] | No controlled trial | SCI (n = 13) Males; spinal cord injury between T7 and T12 and total injury to the upper motoneurons Clinically stable Mean age 31.6 ±8.3 years | Aerobic physical exercise: The protocol of the maximum effort test consisted of a 2 min warm-up with a load of 25 watts in 5 watts/min load increments until exhaustion, with 3 min of active recovery at a load of 25 watts. The mean rotation speed was 70 ± 80 rpm. Duration: 45 days of consecutive sessions, 3 times/week, each session lasting a mean of 30 min. | - PSG (Oxford/Medilog 8 channels) (3 EEG channels, 2 EOG channels, and 3 EMG channels) | Clinical center |
| Author, Year | Study Type | Selection | Treatment Protocol | Outcome(s) | Total (0 to 7) |
|---|---|---|---|---|---|
| Tidman, 2020 [52] | One-group pre-test and post-test | * | ** | *** | 6/7 |
| Fulk, 2020 [43] | Cross-sectional secondary analysis of longitudinal data | * | * | *** | 5/7 |
| Colledge, 2017 [51] | Exploratory pre–post-test investigation with a 6-month follow-up | * | * | *** | 5/7 |
| De Mello, 2002 [50] | No controlled trial | ** | *** | 5/7 | |
| Nascimento, 2014 [49] | No controlled trial | ** | * | *** | 6/7 |
Publisher’s Note: MDPI stays neutral with regard to jurisdictional claims in published maps and institutional affiliations. |
© 2021 by the authors. Licensee MDPI, Basel, Switzerland. This article is an open access article distributed under the terms and conditions of the Creative Commons Attribution (CC BY) license (https://creativecommons.org/licenses/by/4.0/).
Share and Cite
Tramontano, M.; De Angelis, S.; Galeoto, G.; Cucinotta, M.C.; Lisi, D.; Botta, R.M.; D’ippolito, M.; Morone, G.; Buzzi, M.G. Physical Therapy Exercises for Sleep Disorders in a Rehabilitation Setting for Neurological Patients: A Systematic Review and Meta-Analysis. Brain Sci. 2021, 11, 1176. https://doi.org/10.3390/brainsci11091176
Tramontano M, De Angelis S, Galeoto G, Cucinotta MC, Lisi D, Botta RM, D’ippolito M, Morone G, Buzzi MG. Physical Therapy Exercises for Sleep Disorders in a Rehabilitation Setting for Neurological Patients: A Systematic Review and Meta-Analysis. Brain Sciences. 2021; 11(9):1176. https://doi.org/10.3390/brainsci11091176
Chicago/Turabian StyleTramontano, Marco, Sara De Angelis, Giovanni Galeoto, Maria Carmela Cucinotta, Danilo Lisi, Riccardo Maria Botta, Mariagrazia D’ippolito, Giovanni Morone, and Maria Gabriella Buzzi. 2021. "Physical Therapy Exercises for Sleep Disorders in a Rehabilitation Setting for Neurological Patients: A Systematic Review and Meta-Analysis" Brain Sciences 11, no. 9: 1176. https://doi.org/10.3390/brainsci11091176
APA StyleTramontano, M., De Angelis, S., Galeoto, G., Cucinotta, M. C., Lisi, D., Botta, R. M., D’ippolito, M., Morone, G., & Buzzi, M. G. (2021). Physical Therapy Exercises for Sleep Disorders in a Rehabilitation Setting for Neurological Patients: A Systematic Review and Meta-Analysis. Brain Sciences, 11(9), 1176. https://doi.org/10.3390/brainsci11091176

