Split-Attention U-Net: A Fully Convolutional Network for Robust Multi-Label Segmentation from Brain MRI
Abstract
1. Introduction
2. Materials and Methods
2.1. Subjects
2.2. Pre-Processing and Augmentation
2.2.1. Pre-Processing
2.2.2. Data Augmentation for Training
- Gaussian noise: Zero mean noise for standard deviation randomly chosen from the range 0 to 0.2
- Bias field: Uniformly distributed in the range −0.5 to 0.5
- Affine transform: A scale factor range of 0.9 to 1.1, rotation degree range of −10 to 10, trilinear interpolation (shearing and translation were not applied)
- Elastic deformation: A probabilistic spin was given to the basic affine transform. Since the affine transform is linear, the image is uniformly deformed as linearity. On the other hand, elastic deformation deforms the image in different directions for each pixel. It is also common in medical imaging data since these are data observed in living things. [55] The parameter is pre-defined as seven control points for each axis X, Y, and Z.
2.3. SAU-Net Architecture
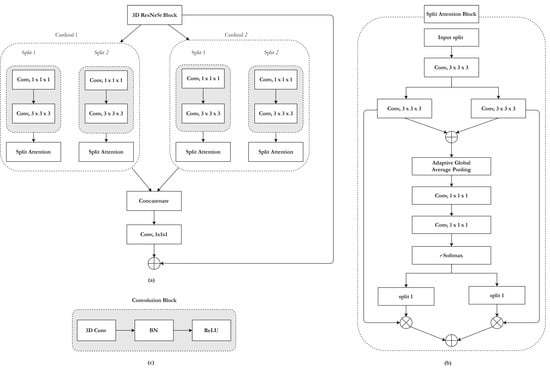
2.3.1. ResNeSt Block with Split-Attention
- ResNeSt block (Figure 2a): The representations of a cardinal group are concatenated along the channel dimension. As in existing residual blocks, the split-attention module’s final output is produced by a shortcut connection. For blocks with a stride, an appropriate transformation is applied to the shortcut connection to align the output shapes.
- Split-attention (Figure 2b): An integrated representation for each cardinal group can be obtained by combining it via an element-wise summation across multiple split layers [58,59]. Global semantic information with channel-wise features can be gathered by global average pooling across spatial dimensions [58,59]. A weighted combination of the cardinal group representation is aggregated using channel-wise softmax, where each feature map channel is produced using a weighted combination over split features.
2.3.2. Skip Pathways with Pyramid Levels
2.3.3. Classifier Block
2.4. Training with Limited Annotated Data
2.5. Aggregation
2.6. Experimental Settings
2.7. Metrics for Evaluation
- Dice overlap score: A statistical index which measures the similarity between the segmented region () and ground truth (). The higher the estimate, the better the estimator. This score has become arguably the most commonly used index in the evaluation of image segmentation, as follows:
- Average symmetric surface distance (ASSD): The average of the distances from every point on the boundary () of the segmented region to the boundary () of the ground truth. The lower the estimate, the better the estimator.where is the Euclidean distance [66].
- (Average intra-session coefficient of variation): The measurement of n total average variance for volume estimation was performed between two sessions of one paired scan set. The provides the extent of variability in the mean value. The average intra-session coefficient of variation is computed as:where and are the th session measurements and mean of each pair of scan sets.
- (total coefficient of variation): The coefficient of variation in volume estimates within the total variance over n scans per subject. The is computed as:where and are the th measurements of scans and mean of total scans per subject.
2.8. Statistical Analysis
- Accuracy: We measured using Dice overlap and ASSD for the selected 18 mixed datasets and used the mean and standard deviation for evaluation.
- Speed: The atlas-based methods brought the results of the QuickNAT, and the rest of the methods measured the runtime of the final segmentation result after the pre-processing, inference, and post-processing were completed.
- Device inter-variability: In Table 2, we show the acquired MRI scans according to ten MRI scanners, and conducted training and evaluation. These are necessary for robust training, and it is essential to show consistent performance for different devices. We evaluated the device inter-variability by comparing the overall mean Dice overlap and standard deviation.
- Intra-session variability: This dataset was released to test the reliability of automated whole brain segmentation algorithms in estimating volumes of brain regions (excluding the corpus callosum) with 32 structure labels using a test–retest protocol. In this dataset, 47 MRI T1 scan pairs were taken on the same device with an interval of time between each scan (that is, two scans per session). All the scans were acquired over a period of six weeks (40.94 ± 4.51 days). We analyzed the of the overall 47-pair scan set. Ideally, as volume atrophy is almost insignificant within a period of 30 days, the coefficient of variation in the estimates should be zero.
- Multi-center variability: In this experiment, we validated the reliability and robustness of estimating volumes across scans acquired from multiple centers. To do this, we used images from the ChinaSet Multi-Center dataset. This dataset includes scans from three patients who traveled to 12 different medical centers in China. Each of the 12 imaging centers used MRI scanners manufactured by the same vendors (different scanning parameters). We analyzed the of the total variance over 12 scans per subject.
2.9. Training Setup
3. Results
3.1. Results of Segmentation Performance
3.1.1. Accuracy
3.1.2. Qualitative Analysis
3.1.3. Speed
3.2. Results of Segmentation Reliability
3.2.1. Device Inter-Variability
3.2.2. Intra-Session Reliability: CoRR-BNU1
3.2.3. Multi-Center Reliability: ChinaSet Multi-Center
4. Discussion
4.1. Comparison with Deep-Learning Methods
4.2. Pre-Training with Auxiliary Labels
4.3. Architectural Design for Deep Learning
4.4. Segmentation Performance
4.5. Segmentation Reliability
4.6. Limitations
5. Conclusions
Author Contributions
Funding
Conflicts of Interest
References
- Giedd, J.N.; Blumenthal, J.; Jeffries, N.O.; Castellanos, F.X.; Liu, H.; Zijdenbos, A.; Paus, T.; Evans, A.C.; Rapoport, J.L. Brain development during childhood and adolescence: A longitudinal MRI study. Nat. Neurosci. 1999, 2, 861–863. [Google Scholar] [CrossRef] [PubMed]
- Shaw, P.; Greenstein, D.; Lerch, J.; Clasen, L.; Lenroot, R.; Gogtay, N.; Evans, A.; Rapoport, J.; Giedd, J. Intellectual ability and cortical development in children and adolescents. Nat. Cell Biol. 2006, 440, 676–679. [Google Scholar] [CrossRef] [PubMed]
- Alexander-Bloch, A.F.; Giedd, J.N.; Bullmore, E.T. Imaging structural co-variance between human brain regions. Nat. Rev. Neurosci. 2013, 14, 322–336. [Google Scholar] [CrossRef] [PubMed]
- Lerch, J.P.; Van Der Kouwe, A.J.; Raznahan, A.; Paus, T.; Johansen-Berg, H.; Miller, K.L.; Smith, S.M.; Fischl, B.; Sotiropoulos, S.N. Studying neuroanatomy using MRI. Nat. Neurosci. 2017, 20, 314–326. [Google Scholar] [CrossRef] [PubMed]
- Pham, D.L.; Xu, C.; Prince, J.L. Current Methods in Medical Image Segmentation. Annu. Rev. Biomed. Eng. 2000, 2, 315–337. [Google Scholar] [CrossRef]
- Gass, T.; Székely, G.; Goksel, O. Semi-supervised Segmentation Using Multiple Segmentation Hypotheses from a Single Atlas. In International MICCAI Workshop on Medical Computer Vision; Springer: Berlin/Heidelberg, Germany, 2013; Volume 7766, pp. 29–37. [Google Scholar]
- Wu, M.; Rosano, C.; Lopez-Garcia, P.; Carter, C.S.; Aizenstein, H.J. Optimum template selection for atlas-based segmentation. NeuroImage 2007, 34, 1612–1618. [Google Scholar] [CrossRef]
- Doan, N.T.; De Xivry, J.O.; Macq, B. Effect of inter-subject variation on the accuracy of atlas-based segmentation applied to human brain structures. In Proceedings of the Medical Imaging 2010: Image Processing, San Diego, CA, USA, 12 March 2010. [Google Scholar] [CrossRef]
- Iglesias, J.E.; Sabuncu, M.R. Multi-atlas segmentation of biomedical images: A survey. Med. Image Anal. 2015, 24, 205–219. [Google Scholar] [CrossRef]
- Heckemann, R.A.; Hajnal, J.V.; Aljabar, P.; Rueckert, D.; Hammers, A. Automatic anatomical brain MRI segmentation combining label propagation and decision fusion. NeuroImage 2006, 33, 115–126. [Google Scholar] [CrossRef]
- Rohlfing, T.; Russakoff, D.B.; Maurer, C.R. Performance-Based Classifier Combination in Atlas-Based Image Segmentation Using Expectation-Maximization Parameter Estimation. IEEE Trans. Med. Imaging 2004, 23, 983–994. [Google Scholar] [CrossRef]
- Asman, A.J.; Landman, B.A. Non-local statistical label fusion for multi-atlas segmentation. Med. Image Anal. 2013, 17, 194–208. [Google Scholar] [CrossRef]
- Bai, W.; Shi, W.; O’Regan, D.P.; Tong, T.; Wang, H.; Jamil-Copley, S.; Peters, N.S.; Rueckert, D. A Probabilistic Patch-Based Label Fusion Model for Multi-Atlas Segmentation with Registration Refinement: Application to Cardiac MR Images. IEEE Trans. Med. Imaging 2013, 32, 1302–1315. [Google Scholar] [CrossRef] [PubMed]
- Coupé, P.; Manjón, J.V.; Fonov, V.; Pruessner, J.; Robles, M.; Collins, D.L. Patch-based segmentation using expert priors: Application to hippocampus and ventricle segmentation. NeuroImage 2011, 54, 940–954. [Google Scholar] [CrossRef] [PubMed]
- Wang, H.; Yushkevich, P.A. Multi-atlas segmentation with joint label fusion and corrective learning—An open source implementation. Front. Aging Neurosci. 2013, 7, 27. [Google Scholar] [CrossRef] [PubMed]
- Wu, G.; Kim, M.; Sanroma, G.; Wang, Q.; Munsell, B.C.; Shen, D. Hierarchical multi-atlas label fusion with multi-scale feature representation and label-specific patch partition. NeuroImage 2015, 106, 34–46. [Google Scholar] [CrossRef] [PubMed]
- Eskildsen, S.F.; Coupé, P.; Fonov, V.; Manjón, J.V.; Leung, K.K.; Guizard, N.; Wassef, S.N.; Østergaard, L.R.; Collins, D.L. BEaST: Brain extraction based on nonlocal segmentation technique. NeuroImage 2012, 59, 2362–2373. [Google Scholar] [CrossRef] [PubMed]
- Wolz, R.; Aljabar, P.; Hajnal, J.V.; Hammers, A.; Rueckert, D. LEAP: Learning embeddings for atlas propagation. NeuroImage 2010, 49, 1316–1325. [Google Scholar] [CrossRef] [PubMed]
- Asman, A.J.; Huo, Y.; Plassard, A.J.; Landman, B.A. Multi-atlas learner fusion: An efficient segmentation approach for large-scale data. Med. Image Anal. 2015, 26, 82–91. [Google Scholar] [CrossRef]
- Bai, W.; Shi, W.; Ledig, C.; Rueckert, D. Multi-atlas segmentation with augmented features for cardiac MR images. Med. Image Anal. 2015, 19, 98–109. [Google Scholar] [CrossRef]
- Tong, T.; Wolz, R.; Coupé, P.; Hajnal, J.V.; Rueckert, D. Segmentation of MR images via discriminative dictionary learning and sparse coding: Application to hippocampus labeling. NeuroImage 2013, 76, 11–23. [Google Scholar] [CrossRef]
- Vakalopoulou, M.; Chassagnon, G.; Bus, N.; Marini, R.; Zacharaki, E.I.; Revel, M.-P.; Paragios, N. AtlasNet: Multi-atlas Non-linear Deep Networks for Medical Image Segmentation. In International Conference on Medical Image Computing and Computer-Assisted Intervention; Springer: Berlin/Heidelberg, Germany, 2018; pp. 658–666. [Google Scholar]
- Wang, H.; Kakrania, D.; Tang, H.; Prasanna, P.; Syeda-Mahmood, T.F. Fast anatomy segmentation by combining coarse scale multi-atlas label fusion with fine scale corrective learning. Comput. Med. Imaging Graph. 2018, 68, 16–24. [Google Scholar] [CrossRef]
- Ronneberger, O.; Fischer, P.; Brox, T. U-Net: Convolutional Networks for Biomedical Image Segmentation. In International Conference on Medical Image Computing and Computer-Assisted Intervention; Springer: Berlin/Heidelberg, Germany, 2015. [Google Scholar]
- Milletari, F.; Navab, N.; Ahmadi, S.-A. V-Net: Fully Convolutional Neural Networks for Volumetric Medical Image Segmentation. In Proceedings of the 2016 Fourth International Conference on 3D Vision (3DV), Stanford, CA, USA, 25–28 October 2016; pp. 565–571. [Google Scholar]
- De Brebisson, A.; Montana, G. Deep neural networks for anatomical brain segmentation. In Proceedings of the 2015 IEEE Conference on Computer Vision and Pattern Recognition Workshops (CVPRW), Boston, MA, USA, 7–12 June 2015; pp. 20–28. [Google Scholar]
- Mehta, R.; Majumdar, A.; Sivaswamy, J. BrainSegNet: A convolutional neural network architecture for automated segmentation of human brain structures. J. Med. Imaging 2017, 4, 024003. [Google Scholar] [CrossRef] [PubMed]
- Wachinger, C.; Reuter, M.; Klein, T. DeepNAT: Deep convolutional neural network for segmenting neuroanatomy. NeuroImage 2018, 170, 434–445. [Google Scholar] [CrossRef] [PubMed]
- Roy, A.G.; Conjeti, S.; Navab, N.; Wachinger, C. QuickNAT: A fully convolutional network for quick and accurate segmentation of neuroanatomy. NeuroImage 2019, 186, 713–727. [Google Scholar] [CrossRef]
- Henschel, L.; Conjeti, S.; Estrada, S.; Diers, K.; Fischl, B.; Reuter, M. FastSurfer—A fast and accurate deep learning based neuroimaging pipeline. NeuroImage 2020, 219, 117012. [Google Scholar] [CrossRef]
- Rajchl, M.; Pawlowski, N.; Rueckert, D.; Matthews, P.M.; Glocker, B. Neuronet: Fast and robust reproduction of multiple brain image segmentation pipelines. arXiv 2018, arXiv:1806.04224. [Google Scholar]
- Ganaye, P.-A.; Sdika, M.; Benoit-Cattin, H. Semi-supervised Learning for Segmentation Under Semantic Constraint. In International Conference on Medical Image Computing and Computer-Assisted Intervention; Springer: Berlin/Heidelberg, Germany, 2018; pp. 595–602. [Google Scholar]
- Brett, M.; Johnsrude, I.S.; Owen, A.M. The problem of functional localization in the human brain. Nat. Rev. Neurosci. 2002, 3, 243–249. [Google Scholar] [CrossRef]
- Li, W.; Wang, G.; Fidon, L.; Ourselin, S.; Cardoso, M.J.; Vercauteren, T. On the Compactness, Efficiency, and Representation of 3D Convolutional Networks: Brain Parcellation as a Pretext Task. In International Conference on Information Processing in Medical Imaging; Springer: Berlin/Heidelberg, Germany, 2017; pp. 348–360. [Google Scholar]
- Huo, Y.; Xu, Z.; Xiong, Y.; Aboud, K.; Parvathaneni, P.; Bao, S.; Bermudez, C.; Resnick, S.M.; Cutting, L.E.; Landman, B.A. 3D whole brain segmentation using spatially localized atlas network tiles. NeuroImage 2019, 194, 105–119. [Google Scholar] [CrossRef]
- Zhang, H.; Wu, C.; Zhang, Z.; Zhu, Y.; Zhang, Z.; Lin, H.; Sun, Y.; He, T.; Mueller, J.; Manmatha, R.J. Resnest: Split-attention networks. arXiv 2020, arXiv:2004.08955. [Google Scholar]
- Zhou, Z.; Siddiquee, M.M.R.; Liang, N.T.J. Unet++: A nested u-net architecture for medical image segmentation. In Deep Learning in Medical Image Analysis and Multimodal Learning for Clinical Decision Support; Springer: Berlin/Heidelberg, Germany, 2018; pp. 3–11. [Google Scholar]
- Ioffe, S.; Szegedy, C. Batch normalization: Accelerating deep network training by reducing internal covariate shift. arXiv 2015, arXiv:1502.03167. [Google Scholar]
- LeCun, Y.; Bengio, Y.; Hinton, G. Deep learning. Nature 2015, 521, 436–444. [Google Scholar] [CrossRef]
- Fischl, B. FreeSurfer. Neuroimage 2012, 62, 774–781. [Google Scholar] [CrossRef] [PubMed]
- Multi-Atlas Labeling Challenge (MALC). Available online: http://www.neuromorphometrics.com/2012_MICCAI_Challenge_Data.html (accessed on 15 September 2020).
- Access Data and Samples. Available online: http://adni.loni.usc.edu/data-samples/access-data/ (accessed on 12 August 2019).
- What Is the Connectome Coordination Facility. Available online: https://www.humanconnectome.org/ (accessed on 22 July 2019).
- Parkinson’s Progression Markers Initiative. Available online: https://www.ppmi-info.org/access-data-specimens/download-data/ (accessed on 6 March 2019).
- News & Publications. Available online: http://adni.loni.usc.edu/aibl-australian-imaging-biomarkers-and-lifestyle-study-of-ageing-18-month-data-now-released/ (accessed on 13 August 2019).
- Kang, N.W.; Choi, W.H.; Jung, W.S.; Um, Y.H.; Lee, C.U.; Lim, H.K. Impact of Amyloid Burden on Regional Functional Synchronization in the Cognitively Normal Older Adults. Sci. Rep. 2017, 7, 14690. [Google Scholar] [CrossRef] [PubMed]
- Consortium for Reliability and Reproducibility (CoRR). Available online: http://fcon_1000.projects.nitrc.org/indi/CoRR/html/bnu_1.html (accessed on 11 September 2020).
- Figshare. Available online: https://figshare.com/articles/Multicenter_dataset_of_multishell_diffusion_magnetic_resonance_imaging_in_healthy_traveling_adults_with_identical_setting/8851955/6 (accessed on 11 September 2020).
- Beare, R.; Lowekamp, B.; Yaniv, Z. Image Segmentation, Registration and Characterization in R with SimpleITK. J. Stat. Softw. 2018, 86, 1–35. [Google Scholar] [CrossRef] [PubMed]
- Evans, A.C.; Collins, D.L.; Mills, S.R.; Brown, E.D.; Kelly, R.L.; Peters, T.M. 3D statistical neuroanatomical models from 305 MRI volumes. In Proceedings of the 1993 IEEE Conference Record Nuclear Science Symposium and Medical Imaging Conference, San Francisco, CA, USA, 31 October–6 November 1993. [Google Scholar]
- Lowekamp, B.C.; Chen, D.T.; Ibáñez, L.; Blezek, D. The design of SimpleITK. Front. Neuroinform. 2013, 7, 45. [Google Scholar] [CrossRef] [PubMed]
- Yaniv, Z.R.; Lowekamp, B.C.; Johnson, H.J.; Beare, R. SimpleITK Image-Analysis Notebooks: A Collaborative Environment for Education and Reproducible Research. J. Digit. Imaging 2017, 31, 290–303. [Google Scholar] [CrossRef] [PubMed]
- Nyul, L.; Udupa, J.; Zhang, X. New variants of a method of MRI scale standardization. IEEE Trans. Med. Imaging 2000, 19, 143–150. [Google Scholar] [CrossRef] [PubMed]
- Pérez-García, F.; Sparks, R.; Ourselin, S. TorchIO: A Python library for efficient loading, preprocessing, augmentation and patch-based sampling of medical images in deep learning. arXiv 2020, arXiv:2003.04696. [Google Scholar]
- Simard, P.Y.; Steinkraus, D.; Platt, J.C. Best practices for convolutional neural networks applied to visual document analysis. In Proceedings of the Icdar, Edinburgh, UK, 6 August 2003. [Google Scholar]
- Liu, H.; Brock, A.; Simonyan, A.; Le, Q.V. Evolving Normalization-Activation Layers. arXiv 2020, arXiv:2004.02967. [Google Scholar]
- Xie, S.; Girshick, R.; Dollár, P.; Tu, Z.; He, K. Aggregated residual transformations for deep neural networks. In Proceedings of the IEEE Conference on Computer Vision and Pattern Recognition, Honolulu, HI, USA, 21–26 July 2017. [Google Scholar]
- Hu, J.; Shen, L.; Sun, G. Squeeze-and-excitation networks. In Proceedings of the IEEE Conference on Computer Vision and Pattern Recognition, Salt Lake City, UT, USA, 18–22 June 2018. [Google Scholar]
- Li, X.; Wang, W.; Hu, X.; Yang, J. Selective Kernel Networks. In Proceedings of the 2019 IEEE/CVF Conference on Computer Vision and Pattern Recognition (CVPR), Long Beach, CA, USA, 16–20 June 2019; pp. 510–519. [Google Scholar]
- Gibson, E.; Li, W.; Sudre, C.H.; Fidon, L.; Shakir, D.I.; Wang, G.; Eaton-Rosen, Z.; Gray, R.; Doel, T.; Hu, Y.; et al. NiftyNet: A deep-learning platform for medical imaging. Comput. Methods Programs Biomed. 2018, 158, 113–122. [Google Scholar] [CrossRef]
- GitHub. Available online: https://github.com/ai-med/quickNAT_pytorch (accessed on 5 October 2020).
- GitHub. Available online: https://github.com/Deep-MI/FastSurfer (accessed on 5 October 2020).
- Sorensen, T.A. A method of establishing groups of equal amplitude in plant sociology based on similarity of species content and its application to analyses of the vegetation on Danish commons. Biol. Skar. 1948, 5, 1–34. [Google Scholar]
- Heimann, T.; Van Ginneken, B.; Styner, M.A.; Arzhaeva, Y.; Aurich, V.; Bauer, C.; Beck, A.; Becker, C.; Beichel, R.; Bekes, G.; et al. Comparison and Evaluation of Methods for Liver Segmentation from CT Datasets. IEEE Trans. Med. Imaging 2009, 28, 1251–1265. [Google Scholar] [CrossRef] [PubMed]
- MacLaren, J.; Han, Z.; Vos, S.B.; Fischbein, N.; Bammer, R. Reliability of brain volume measurements: A test-retest dataset. Sci. Data 2014, 1, 140037. [Google Scholar] [CrossRef] [PubMed]
- Arya, S.; Mount, D.; Netanyahu, N.S.; Silverman, R.; Wu, A.Y. An optimal algorithm for approximate nearest neighbor searching fixed dimensions. J. ACM 1998, 45, 891–923. [Google Scholar] [CrossRef]
- Rubinstein, R.Y.; Kroese, D.P. The Cross-Entropy Method: A Unified Approach to Combinatorial Optimization, Monte-Carlo Simulation and Machine Learning; Springer Science & Business Media: Berlin/Heidelberg, Germany, 2013. [Google Scholar]
- Loshchilov, I.; Hutter, F. Decoupled Weight Decay Regularization. arXiv 2017, arXiv:1711.05101. [Google Scholar]
- Reddi, S.J.; Kale, S.; Kumar, S. On the convergence of adam and beyond. arXiv 2019, arXiv:1904.09237. [Google Scholar]
- Avants, B.B.; Tustison, N.; Song, G. Advanced normalization tools (ANTS). Insight J. 2009, 2, 1–35. [Google Scholar]
- Dey, R.; Hong, Y. CompNet: Complementary Segmentation Network for Brain MRI Extraction. In International Conference on Medical Image Computing and Computer-Assisted Intervention; Springer: Berlin/Heidelberg, Germany, 2018; pp. 628–636. [Google Scholar]
- Wong, K.C.L.; Moradi, M.; Tang, H.; Syeda-Mahmood, T. 3D Segmentation with Exponential Logarithmic Loss for Highly Unbalanced Object Sizes. In International Conference on Medical Image Computing and Computer-Assisted Intervention; Springer: Berlin/Heidelberg, Germany, 2018; pp. 612–619. [Google Scholar]
- Klein, A.; Ghosh, S.S.; Bao, F.S.; Giard, J.; Häme, Y.; Stavsky, E.; Lee, N.; Rossa, B.; Reuter, M.; Neto, E.C.; et al. Mindboggling morphometry of human brains. PLoS Comput. Biol. 2017, 13, e1005350. [Google Scholar] [CrossRef]








| Dataset | No. of Subjects | Scanner Type | Matrix Size | Pixel Spacing (mm) | Annotations | Purpose |
|---|---|---|---|---|---|---|
| IXI | 17 | T1 | 256 × 256 × 256 | 1.0 × 1.0 × 1.0 | 33 labels | All |
| ADNI | 207 | “ | “ | “ | “ | “ |
| HCP | 30 | “ | “ | “ | “ | “ |
| PPMI | 8 | “ | “ | “ | “ | “ |
| AIBL | 14 | “ | “ | “ | “ | “ |
| CABI | 24 | “ | “ | “ | “ | “ |
| Total mixed dataset | 300 | “ | “ | “ | “ | “ |
| CoRR-BNU1 | 47 | “ | 144 × 256 × 256 | 1.3 × 1.0 × 1.0 | None | Only testing |
| ChinaSet Multi-Center | 3 | “ | 240 × 256 × 256 | 1.0 × 1.0 × 1.2 | None | Only testing |
| Total testing only dataset | 50 |
| MRI Scanner | No. of Subjects | Pre-Training | Fine-Tuning | Testing | Description |
|---|---|---|---|---|---|
| Intera | 30 | 25 | 3 | 2 | Philips Intera 3.0T |
| Prisma fit | “ | “ | “ | “ | Siemens 3.0T Magnetom Prisma Fit |
| Ingenia | “ | “ | “ | “ | Philips MRI Ingenia 3.0T |
| Signa HDxt | “ | “ | “ | “ | GE Signa HDxt 3.0T MR system |
| Signa HDx | “ | “ | “ | “ | GE Signa HDx 3.0T MRI system |
| Achieva | “ | “ | “ | “ | Philips Achieva 3.0T MRI system |
| DISCOVERY MR750 | “ | “ | “ | “ | GE Discovery™ MR750 3.0T system |
| TrioTim | “ | “ | “ | “ | Siemens 3.0T Trio TIM MRI scanner |
| Verio | “ | “ | “ | “ | Siemens 3.0T MAGNETOM Verio |
| SKYRA | “ | “ | “ | Siemens 3.0T MAGNETOM Skyra |
| Evaluation | Experiment | Testing | Purpose of Experiment |
|---|---|---|---|
| Segmentation Performance | Accuracy | Selected mixed dataset for testing only (18) * | Comparison of Dice overlap and ASSD scores with other methods |
| Qualitative Analysis | “ | Comparison of segmentation quality with other methods | |
| Speed | “ | Comparison of runtime speed with other methods | |
| Segmentation Reliability | Device Inter-Variability | “ | Inter-scan reliability with nine MRI scanners |
| Intra-Session Reliability | CoRR-BNU1 (47) | Intra-session reliability with two scans per session (same scanner) | |
| Multi-Center Reliability | ChinaSet Multi-Center (3) | Reliability across 12 locations with same scanners |
| Method | Dice overlap | ASSD (mm) |
|---|---|---|
| U-Net | 0.892 ± 0.049 * | 0.557 ± 0.326 * |
| U-Net++ | 0.884 ± 0.061 * | 0.584 ± 0.334 * |
| QuickNAT | 0.845 ± 0.080 * | 0.663 ± 0.167 * |
| FastSurfer | 0.884 ± 0.062 | 0.564 ± 0.332 * |
| SAU-Net pre-trained | 0.887 ± 0.064 | 0.479 ± 0.159 |
| SAU-Net fine-tuned | 0.897 ± 0.056 | 0.433 ± 0.136 |
| MRI Scanner | SAU-Net Fine-Tuned | SAU-Net Pre-Trained | U-Net | U-Net++ | FastSurfer | QuickNAT |
|---|---|---|---|---|---|---|
| Intera | 0.907 ± 0.055 | 0.892 ± 0.077 | 0.901 ± 0.055 | 0.894 ± 0.068 | 0.904 ± 0.073 | 0.851 ± 0.103 |
| Prisma fit | 0.891 ± 0.073 | 0.898 ± 0.051 | 0.900 ± 0.039 | 0.898 ± 0.048 | 0.902 ± 0.049 | 0.846 ± 0.076 |
| Ingenia | 0.903 ± 0.054 | 0.877 ± 0.129 | 0.878 ± 0.121 | 0.877 ± 0.111 | 0.876 ± 0.129 | 0.837 ± 0.134 |
| Signa HDxt | 0.884 ± 0.110 | 0.883 ± 0.064 | 0.890 ± 0.055 | 0.882 ± 0.062 | 0.875 ± 0.073 | 0.842 ± 0.085 |
| Signa HDx | 0.894 ± 0.053 | 0.875 ± 0.100 | 0.872 ± 0.100 | 0.897 ± 0.055 | 0.910 ± 0.044 | 0.857 ± 0.069 |
| Achieva | 0.917 ± 0.044 | 0.901 ± 0.058 | 0.900 ± 0.055 | 0.895 ± 0.057 | 0.901 ± 0.058 | 0.852 ± 0.079 |
| DISCOVERY MR750 | 0.899 ± 0.056 | 0.882 ± 0.072 | 0.883 ± 0.064 | 0.873 ± 0.081 | 0.885 ± 0.076 | 0.837 ± 0.102 |
| TrioTim | 0.899 ± 0.061 | 0.891 ± 0.061 | 0.900 ± 0.047 | 0.885 ± 0.07 | 0.896 ± 0.054 | 0.860 ± 0.069 |
| Verio | 0.898 ± 0.068 | 0.885 ± 0.076 | 0.888 ± 0.064 | 0.879 ± 0.073 | 0.880 ± 0.074 | 0.877 ± 0.074 |
| Total | 0.897 ± 0.056 | 0.887 ± 0.064 | 0.892 ± 0.049 | 0.884 ± 0.049 | 0.884 ± 0.062 | 0.845 ± 0.080 |
| Structure | Volume (cc) | |||
|---|---|---|---|---|
| SAU-Net | FastSurfer | SAU-Net | FastSurfer | |
| Cerebral WM Left | 224.703 | 238.169 | 0.294 | 2.553 |
| Cerebral WM Right | 231.598 | 238.053 | 0.357 | 2.496 |
| Lateral Ventricle Left | 7.158 | 6.632 | 1.737 | 6.509 |
| Lateral Ventricle Right | 6.716 | 5.534 | 1.688 | 6.622 |
| Caudate Left | 3.969 | 3.839 | 1.026 | 3.291 |
| Caudate Right | 3.457 | 3.996 | 1.196 | 3.551 |
| Accumbens Left | 0.559 | 0.66 | 3.905 | 3.599 |
| Accumbens Right | 0.668 | 0.654 | 2.793 | 4.37 |
| Putamen Left | 5.697 | 5.514 | 1.104 | 2.537 |
| Putamen Right | 5.726 | 5.579 | 0.832 | 2.479 |
| Amygdala Left | 2.049 | 1.75 | 1.967 | 2.827 |
| Amygdala Right | 2.02 | 1.865 | 1.502 | 2.872 |
| Hippocampus Left | 4.123 | 4.243 | 1.132 | 2.524 |
| Hippocampus Right | 4.544 | 4.421 | 1.082 | 2.355 |
| Pallidum Left | 2.063 | 2.174 | 3.648 | 2.872 |
| Pallidum Right | 1.885 | 2.124 | 2.29 | 2.766 |
| Thalamus Left | 8.255 | 7.972 | 1.057 | 1.997 |
| Thalamus Right | 7.275 | 7.855 | 0.781 | 1.95 |
| Structure | ||||||
|---|---|---|---|---|---|---|
| Subject 1 | Subject 2 | Subject 3 | ||||
| SAU-Net | FastSurfer | SAU-Net | FastSurfer | SAU-Net | FastSurfer | |
| Cerebral WM Left | 1.126 | 1.32 | 1.979 | 2.354 | 1.887 | 2.105 |
| Cerebral WM Right | 0.885 | 1.235 | 1.554 | 2.018 | 2.004 | 2.286 |
| Lateral Ventricle Left | 4.965 | 4.776 | 2.812 | 3.088 | 4.151 | 5.213 |
| Lateral Ventricle Right | 5.571 | 5.978 | 2.106 | 3.239 | 3.639 | 4.215 |
| Caudate Left | 1.601 | 1.789 | 1.807 | 2.674 | 2.323 | 1.366 |
| Caudate Right | 1.782 | 1.603 | 1.39 | 1.081 | 1.262 | 1.742 |
| Accumbens Left | 7.341 | 12.679 | 4.492 | 7.089 | 5.828 | 4.597 |
| Accumbens Right | 8.481 | 8.024 | 7.64 | 6.688 | 8.72 | 7.082 |
| Putamen Left | 2.636 | 2.707 | 1.562 | 1.401 | 1.737 | 2.58 |
| Putamen Right | 1.725 | 2.038 | 1.082 | 1.202 | 1.519 | 2.042 |
| Amygdala Left | 8.943 | 3.86 | 2.941 | 4.843 | 4.999 | 5.077 |
| Amygdala Right | 11.01 | 8.474 | 3.599 | 3.693 | 7.719 | 3.229 |
| Hippocampus Left | 3.288 | 1.669 | 1.577 | 1.861 | 2.273 | 1.467 |
| Hippocampus Right | 3.958 | 3.64 | 3.04 | 2.101 | 3.553 | 3.295 |
| Pallidum Left | 4.989 | 4.657 | 5.515 | 3.046 | 7.811 | 3.57 |
| Pallidum Right | 2.86 | 2.658 | 3.725 | 2.961 | 7.26 | 5.007 |
| Thalamus Left | 0.822 | 1.085 | 1.694 | 1.726 | 2.217 | 1.279 |
| Thalamus Right | 2.523 | 2.541 | 1.785 | 1.094 | 3.152 | 2.438 |
Publisher’s Note: MDPI stays neutral with regard to jurisdictional claims in published maps and institutional affiliations. |
© 2020 by the authors. Licensee MDPI, Basel, Switzerland. This article is an open access article distributed under the terms and conditions of the Creative Commons Attribution (CC BY) license (http://creativecommons.org/licenses/by/4.0/).
Share and Cite
Lee, M.; Kim, J.; EY Kim, R.; Kim, H.G.; Oh, S.W.; Lee, M.K.; Wang, S.-M.; Kim, N.-Y.; Kang, D.W.; Rieu, Z.; et al. Split-Attention U-Net: A Fully Convolutional Network for Robust Multi-Label Segmentation from Brain MRI. Brain Sci. 2020, 10, 974. https://doi.org/10.3390/brainsci10120974
Lee M, Kim J, EY Kim R, Kim HG, Oh SW, Lee MK, Wang S-M, Kim N-Y, Kang DW, Rieu Z, et al. Split-Attention U-Net: A Fully Convolutional Network for Robust Multi-Label Segmentation from Brain MRI. Brain Sciences. 2020; 10(12):974. https://doi.org/10.3390/brainsci10120974
Chicago/Turabian StyleLee, Minho, JeeYoung Kim, Regina EY Kim, Hyun Gi Kim, Se Won Oh, Min Kyoung Lee, Sheng-Min Wang, Nak-Young Kim, Dong Woo Kang, ZunHyan Rieu, and et al. 2020. "Split-Attention U-Net: A Fully Convolutional Network for Robust Multi-Label Segmentation from Brain MRI" Brain Sciences 10, no. 12: 974. https://doi.org/10.3390/brainsci10120974
APA StyleLee, M., Kim, J., EY Kim, R., Kim, H. G., Oh, S. W., Lee, M. K., Wang, S.-M., Kim, N.-Y., Kang, D. W., Rieu, Z., Yong, J. H., Kim, D., & Lim, H. K. (2020). Split-Attention U-Net: A Fully Convolutional Network for Robust Multi-Label Segmentation from Brain MRI. Brain Sciences, 10(12), 974. https://doi.org/10.3390/brainsci10120974

