Autonomous Soil Water Content Sensors Based on Bipolar Transistors Encapsulated in Porous Ceramic Blocks
Abstract
1. Introduction
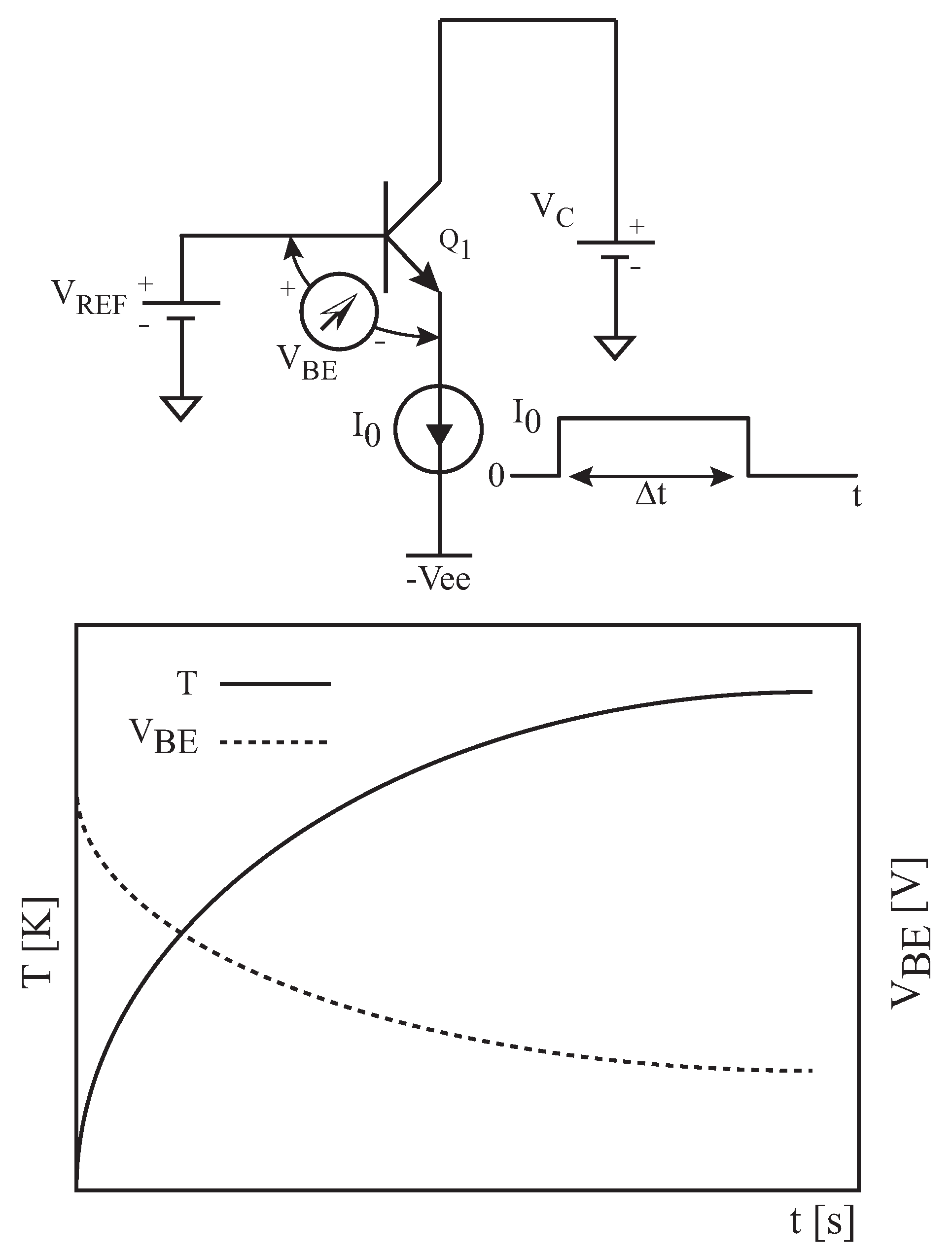
2. Principle of Operation of the Single Transistor Soil Water Content Sensor
3. Signal Conditioning Circuit
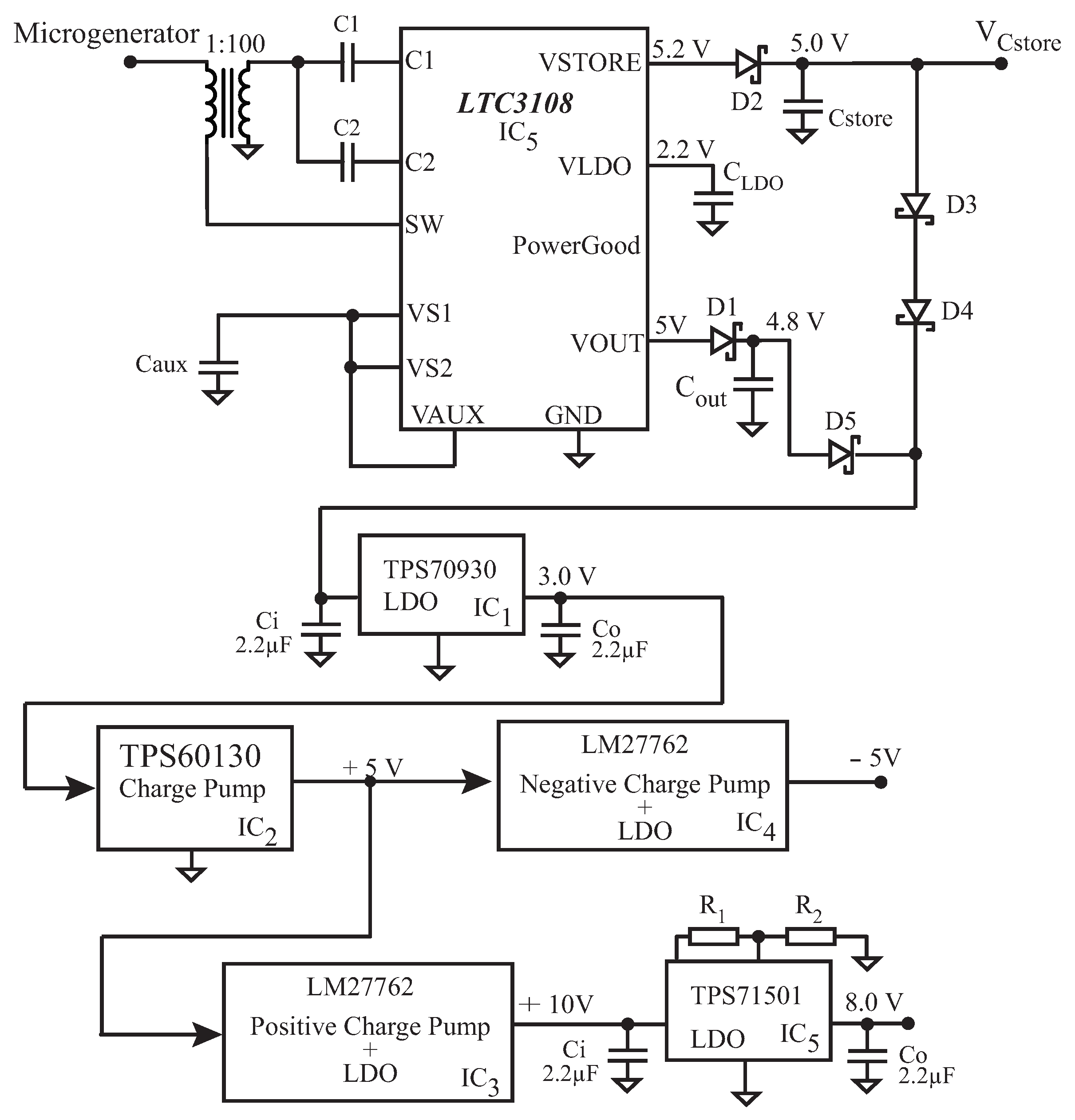
3.1. Power Management Circuits
3.2. Sensor Biasing and Heat Pulse Circuit
4. Materials and Methods
Sensor Construction
5. Test Protocol
5.1. Measurement with the Sensor Not Inserted in the Soil
5.2. Measurement with the Sensor Inserted in the Soil
5.3. Repeatability Tests
6. Conclusions
Author Contributions
Funding
Conflicts of Interest
Abbreviations
| A/D | Analog-to-digital |
| BHPP | Button heat pulse probe |
| Value of the supercapacitor | |
| DHPP | Dual heat pulse probe |
| E | Energy in the heat pulse |
| Collector current | |
| Thermal conductivity of the soil | |
| NMOS | N channel MOS transistor |
| Heat input per unity length of the heater | |
| RTC | Real-time clock |
| S | Sensitivity of the sensor |
| T | Temperature in C |
| SHPP | Single heat pulse probe |
| Initial time of heat pulse | |
| Final time of heat pulse | |
| Initial temperature of the sensor | |
| Final temperature of the sensor | |
| Base to emitter voltage | |
| Silicon bandgap at 0 K | |
| Output voltage of the DC-DC converter | |
| Temperature-stable voltage reference | |
| Collector to base voltage | |
| Collector to emitter voltage | |
| Constant dependent on the fabrication process of bipolar transistors | |
| Linear part of the thermal coefficient of | |
| Temperature difference between the hot and cold side of a TEG | |
| Current gain in the common emitter | |
| Soil water content | |
| Constant dependent on the fabrication process of bipolar transistors | |
| Linear part of the thermal coefficient of | |
| Duration of the heat pulse |
References
- Brase, T. Precision Agriculture; Thomson Delmar Learning: New York, NY, USA, 2006. [Google Scholar]
- Rivers, M.; Coles, N.; Zia, H.; Harris, N.R.; Yates, R. How Could Sensor Networks Help With Agricultural Water Management Issues? Optimizing Irrigation Scheduling Through Networked Soil-Moisture Sensors. In Proceedings of the IEEE Sensors Applications Symposium (SAS), Zadar, Croatia, 13–15 April 2015. [Google Scholar]
- Pelletier, M.G.; Schartz, R.C.; Holt, G.A.; Wanjura, J.D.; Green, T.R. Frequency Domain Probe Design for High Frequency Sensing of Soil Moisture. Agriculture 2016, 4, 60. [Google Scholar] [CrossRef]
- Hanson, B.R.; Peters, D.; Orloff, S. Effectiveness of tensiometers and electrical resistance sensors varies with soil conditions. Calif. Agric. 2000, 54, 47–50. [Google Scholar] [CrossRef]
- Kamai, T.; Kluitenberg, G.J.; Hopmans, J.W. Design and numerical analysis of a button heat pulse probe for soil water content measurement. Vadose Zone J. 2009, 8, 167–173. [Google Scholar] [CrossRef]
- França, M.; Morais, F.; Carvalhaes-Dias, P.; Duarte, L.; Siqueira Dias, J. A Multiprobe Heat Pulse Sensor for Soil Moisture Measurement Based on PCB Technology. IEEE Trans. Instrum. Meas. 2019, 68, 606–613. [Google Scholar] [CrossRef]
- Valente, A.; Morais, R.; Couto, C.; Correia, J.H. Modeling, simulation and testing of a silicon soil moisture sensor based on the dual-probe heat-pulse method. Sens. Actuators A Phys. 2004, 115, 434–439. [Google Scholar] [CrossRef]
- Li, M.; Si, B.C.; Hub, W.; Dyckc, M. Single-Probe Heat Pulse Method for Soil Water Content Determination: Comparison of Methods. Vadose Zone J. 2016, 7. [Google Scholar] [CrossRef]
- Shiozawa, S.; Campbell, G. Soil thermal conductivity. Remote Sens. Rev. 1990, 5, 301–310. [Google Scholar] [CrossRef]
- Dias, P.C.; Cadavid, D.; Ortega, S.; Ruiz, A.; França, M.B.; Morais, F.J.; Ferreira, E.; Cabot, A. Autonomous soil moisture sensor based on nanostructured thermosensitive resistors powered by an integrated thermoelectric generator. Sens. Actuators A Phys. 2016, 239, 1–7. [Google Scholar] [CrossRef]
- Phene, C.J.; Hoffmna, G.J.; Rawlins, S. Measuring soil matric potential in situ by sensing heat dissipation within a porous body. Soil Sci. Soc. Am. Proc. 1971, 35, 27–33. [Google Scholar] [CrossRef]
- Costa, E.F.; Oliveira, N.E.; Morais, F.J.O.; Carvalhaes-Dias, P.; Duarte, L.; Cabot, A.; Siqueira Dias, J. A Self-Powered and Autonomous Fringing Field Capacitive Sensor Integrated into a Micro Sprinkler Spinner to Measure Soil Water Content. Sensors 2017, 17, 575. [Google Scholar] [CrossRef] [PubMed]
- Dias, P.C.; Roque, W.; Ferreira, E.; Siqueira Dias, J.A. A high sensitivity single-probe heat pulse soil moisture sensor based on a single npn junction transistor. Comput. Electron. Agric. 2013, 96, 139–147. [Google Scholar] [CrossRef]
- Dias, P.C.; Morais, F.J.M.; França, M.B.; Ferreira, E.C.; Cabot, A. Autonomous Multi-sensor System Powered by a Solar Thermoelectric Energy Harvester with Ultra-Low Power Management Circuit. IEEE Trans. Instrum. Meas. 2015. [Google Scholar] [CrossRef]
- Meijer, G. Integrated Circuits and Components for Bandgap References and Temperature Transducers. Ph.D. Thesis, TU Delft, Delft, The Netherlands, 1982. [Google Scholar]
- Carvalhaes-Dias, P.; Guimaraes, H.L.; Siqueira Dias, J.A. High Precision PTAT current source based on the Meijer cell. Int. J. Electron. 2017, 104, 2099–2110. [Google Scholar] [CrossRef]
- De Vries, D. Thermal properties of soil. In Physics of Plant Environment; van Wijk, W.R., Ed.; John Wiley and Sons: New York, NY, USA, 1963; pp. 210–234. [Google Scholar]
- Kluitenberg, G.; Bristow, K.; Das, B. Error analysis of the heat pulse method for measuring soil heat capacity, diffusivity and conductivity. Soil Sci. Soc. Am. J. 1995, 59, 719–726. [Google Scholar] [CrossRef]
- Carvalhaes-Dias, P.; Cabot, A.; Siqueira Dias, J. Evaluation of the Thermoelectric Energy Harvesting Potential at Different Latitudes Using Solar Flat Panels Systems with Buried Heat Sink. Appl. Sci. 2018, 8, 2641. [Google Scholar] [CrossRef]
- Dias, P.; Morais, F.; França, M. Temperature-stable heat pulse driver circuit for low-voltage single supply soil moisture sensors based on junction transistors. Electron. Lett. 2016, 52, 208–210. [Google Scholar] [CrossRef]
- Flint, A.; Campbell, G.; Ellet, K.; Calissendorff, C. Calibration and Temperature Correction of Heat Dissipation Matric Potential Sensors. Soil Sci. Soc. Am. J. 2002, 66, 1439–1445. [Google Scholar] [CrossRef]
- Campbell, G. Thermal Resistivity of Porous Materials (Soils) Change with Changes in Density, Water Content, Temperature and Composition. In Proceedings of the Pittcon Conference & Expo 2016, Atlanta, GA, USA, 6–10 March 2016. [Google Scholar]
- Benevenute, P.; Passos, L.A.; Melo, L.B.; Silva, E.A.; Oliveira, G.C. Synthetic polymers on water retention and pore distribution in a clayey latosol. Rev. Sci. Agrar. 2016, 17, 24–30. [Google Scholar]
- Richards, L.A. Methods of Soil Analysis—Physical and Mineralogical Properties, Including Statistics of Measurements and Sampling; The American Society of Agronomy: Madison, WI, USA, 1965. [Google Scholar]








| Sensor # | ||||
|---|---|---|---|---|
| Condition | Saturated | Dry | Saturated | Dry |
| Meas. #1 | 865.49 | 859.45 | 866.68 | 859.08 |
| Meas. #2 | 865.40 | 860.18 | 867.14 | 859.17 |
| Meas. #3 | 864.89 | 859.86 | 867.09 | 859.22 |
| Meas. #4 | 865.12 | 860.09 | 866.64 | 858.58 |
| Meas. #5 | 864.89 | 860.05 | 866.27 | 858.76 |
| Avg. | 865.16 | 859.93 | 866.76 | 858.96 |
| Std. Dev. () | 0.28 | 0.29 | 0.36 | 0.28 |
© 2019 by the authors. Licensee MDPI, Basel, Switzerland. This article is an open access article distributed under the terms and conditions of the Creative Commons Attribution (CC BY) license (http://creativecommons.org/licenses/by/4.0/).
Share and Cite
Carvalhaes-Dias, P.; Morais, F.J.O.; Duarte, L.F.C.; Cabot, A.; Siqueira Dias, J.A. Autonomous Soil Water Content Sensors Based on Bipolar Transistors Encapsulated in Porous Ceramic Blocks. Appl. Sci. 2019, 9, 1211. https://doi.org/10.3390/app9061211
Carvalhaes-Dias P, Morais FJO, Duarte LFC, Cabot A, Siqueira Dias JA. Autonomous Soil Water Content Sensors Based on Bipolar Transistors Encapsulated in Porous Ceramic Blocks. Applied Sciences. 2019; 9(6):1211. https://doi.org/10.3390/app9061211
Chicago/Turabian StyleCarvalhaes-Dias, Pedro, Flávio J.O. Morais, Luís F. C. Duarte, Andreu Cabot, and J. A. Siqueira Dias. 2019. "Autonomous Soil Water Content Sensors Based on Bipolar Transistors Encapsulated in Porous Ceramic Blocks" Applied Sciences 9, no. 6: 1211. https://doi.org/10.3390/app9061211
APA StyleCarvalhaes-Dias, P., Morais, F. J. O., Duarte, L. F. C., Cabot, A., & Siqueira Dias, J. A. (2019). Autonomous Soil Water Content Sensors Based on Bipolar Transistors Encapsulated in Porous Ceramic Blocks. Applied Sciences, 9(6), 1211. https://doi.org/10.3390/app9061211

