A Systematic Review of Oxygen Therapy for the Management of Medication-Related Osteonecrosis of the Jaw (MRONJ)
Abstract
1. Introduction
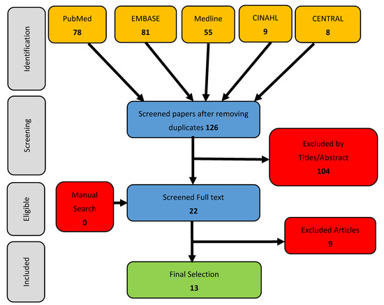
2. Material and Methods
- (1)
- Verify the study eligibility derived from the inclusion/exclusion criteria.
- (2)
- Carry out the methodological quality assessment.
- (3)
- Extract data on study characteristics and outcomes for the included studies.
3. Criteria for Inclusion in this Review
3.1. Types of Studies
3.2. Types of Participants
3.3. Types of Interventions
3.4. Objectives
4. Types of Outcome Measures
- ➢
- Primary outcomes
- Healing of MRONJ as indicated by one or more of the following indicators:
- ○
- Improvement in the clinical grade of the lesions according to the AAOMS staging of MRONJ (Table 3).
- ○
- Wound healing (yes or no).
- ○
- Plain film radiological examination (improvement of sclerotic changes, mottling and bone fragmentation, improvement of formed sequestrum or persistent extraction sockets), computed tomography (CT) scan, magnetic resonance imaging (MRI) (surface area of the bone disease, localisation, evidence of bone marrow disease), positron emission tomography (PET)/CT imaging (decreased abnormal focal uptake) [37].
- ○
- Healing of sinus tract or deep periodontal pockets.
- Rate of progression of MRONJ
- ➢
- Secondary outcomes
- Quality of life (QoL).
- Time-to-event.
- Rate of complications and side effects of the intervention.
5. Data Extracted
6. Review Quality Assessment Data
7. Results
7.1. List of Excluded Studies
7.2. HBO Study Analysis
7.3. OT Study Analysis
8. Risk of Bias and Review Quality Assessment
9. Discussion
- Diagnosis and staging of the disease should be assessed with standardised reproducible scales and should be calibrated amongst the clinicians involved in the study.
- If randomisation is feasible, it should be carried out and described in sufficient detail to allow an assessment of whether it produced comparable groups.
- Common, quantifiable and clinically relevant endpoints (time to complete wound healing, pain, specific investigations, treatment acceptability and participant satisfaction) should be described in a sufficiently detailed manner.
- A long follow-up period of at least six months is essential if treatment effects on indolent, often long-standing MRONJ sites, are to be detected.
10. Conclusions
Author Contributions
Funding
Acknowledgments
Conflicts of Interest
References
- Coleman, R.; Body, J.J.; Aapro, M.; Hadji, P.; Herrstedt, J. Bone health in cancer patients: ESMO clinical practice guidelines. Ann. Oncol. 2014, 25 (Suppl. 3), iii124–iii137. [Google Scholar] [CrossRef] [PubMed]
- Hanley, D.A.; McClung, M.R.; Davison, K.S.; Dian, L.; Harris, S.T.; Miller, P.D.; Lewiecki, E.M.; Kendler, L.K.; Writing Group for the Western Osteoporosis Alliance. Western osteoporosis alliance clinical practice series: Evaluating the balance of benefits and risks of long-term osteoporosis therapies. Am. J. Med. 2017, 130, 862.e1–862.e7. [Google Scholar] [CrossRef] [PubMed]
- Ruggiero, S.L.; Mehrotra, B.; Rosenberg, T.J.; Engroff, S.L. Osteonecrosis of the jaws associated with the use of bisphosphonates: A review of 63 cases. J. Oral Maxillofac. Surg. 2004, 62, 527–534. [Google Scholar] [CrossRef] [PubMed]
- Sivolella, S.; Lumachi, F.; Stellini, F.; Favero, L. Denosumab and anti-angiogenetic drug-related osteonecrosis of the jaw: An uncommon but potentially severe disease. Anticancer Res. 2013, 33, 1793–1798. [Google Scholar] [PubMed]
- Brunello, A.; Saia, G.; Bedogni, A.; Scaglione, D.; Basso, U. Worsening of osteonecrosis of the jaw during treatment with sunitinib in a patient with metastatic renal cell carcinoma. Bone 2009, 44, 173–175. [Google Scholar] [CrossRef] [PubMed]
- Ruggiero, S.L.; Dodson, T.B.; Fantasia, J.; Goodday, R.; Aghaloo, T.; Mehrotra, B.; O’Ryan, F. American Association of Oral and Maxillofacial Surgeons position paper on medication-related osteonecrosis of the jaw—2014 update. J. Oral Maxillofac. Surg. 2014, 72, 1938–1956. [Google Scholar] [CrossRef] [PubMed]
- Rosella, D.; Papi, P.; Giardino, R.; Cicalini, E.; Piccoli, L.; Pompa, G. Medication-related osteonecrosis of the jaw: Clinical and practical guidelines. J. Int. Soc. Prev. Community Dent. 2016, 6, 97–104. [Google Scholar] [PubMed]
- Ruggiero, S.L.; Dodson, T.B.; Assael, L.A.; Landesberg, R.; Marx, R.E.; Mehrotra, B. American Association of Oral and Maxillofacial Surgeons position paper on bisphosphonate-related osteonecrosis of the jaws–2009 update. J. Oral Maxillofac. Surg. 2009, 67, 2–12. [Google Scholar] [PubMed]
- Mawardi, H.; Treister, N.; Richardson, P.; Anderson, K.; Munshi, N.; Faiella, R.A.; Woo, S.B. Sinus tracts–an early sign of bisphosphonate-associated osteonecrosis of the jaws? J. Oral Maxillofac. Surg. 2009, 67, 593–601. [Google Scholar] [CrossRef]
- Campisi, G.; Lo Russo, L.; Agrillo, A.; Vescovi, P.; Fusco, V.; Bedogni, A. BRONJ expert panel recommendation of the Italian Societies for Maxillofacial Surgery (SICMF) and Oral Pathology and Medicine (SIPMO) on Bisphosphonate-Related Osteonecrosis of the Jaws: Risk assessment, preventive strategies and dental management. Ital. J. Maxillofac. Surg. 2011, 22, 103–124. [Google Scholar]
- Vahtsevanos, K.; Kyrgidis, A.; Verrou, E.; Katodritou, E.; Triaridis, S.; Andreadis, C.G.; Boukovinas, I.; Koloutsos, G.E.; Teleioudis, Z.; Kitikidou, K.; et al. Longitudinal cohort study of risk factors in cancer patients of bisphosphonate-related osteonecrosis of the jaw. J. Clin. Oncol. 2009, 27, 5356–5362. [Google Scholar] [CrossRef] [PubMed]
- Saad, F.; Brown, J.E.; Van Poznak, C.; Ibrahim, T.; Stemmer, S.M.; Stopeck, A.T.; Diel, I.J.; Takahashi, S.; Shore, N.; Henry, D.H.; et al. Incidence, risk factors, and outcomes of osteonecrosis of the jaw: Integrated analysis from three blinded active controlled phase III trials in cancer patients with bone metastases. Ann. Oncol. 2012, 23, 1341–1347. [Google Scholar] [CrossRef] [PubMed]
- Heufelder, M.J.; Hendricks, J.; Remmerbach, T.; Frerich, B.; Hemprich, A.; Wilde, F. Principles of oral surgery for prevention of bisphosphonate-related osteonecrosis of the jaw. Oral Surg. Oral Med. Oral Pathol. Oral Radiol. 2014, 117, e429–e435. [Google Scholar] [CrossRef] [PubMed]
- Voss, P.J.; Joshi Oshero, J.; Kovalova-Müller, A.; Veigel Merino, E.A.; Sauerbier, S.; Al-Jamali, J.; Lemound, J.; Metzger, M.C.; Schmelzeisen, R. Surgical treatment of bisphosphonate-associated osteonecrosis of the jaw: Technical report and follow up of 21 patients. J. Craniomaxillofac. Surg. 2012, 40, 719–725. [Google Scholar] [CrossRef] [PubMed]
- Marx, R.E.; Sawatari, Y.; Fortin, M.; Broumand, V. Bisphosphonate-induced exposed bone (osteonecrosis/osteopetrosis) of the jaws: Risk factors, recognition, prevention, and treatment. J. Oral Maxillofac. Surg. 2005, 63, 1567–1575. [Google Scholar] [CrossRef] [PubMed]
- Marx, R.E. A new concept in the treatment of osteoradionecrosis. J. Oral Maxillofac. Surg. 1983, 41, 351. [Google Scholar] [CrossRef]
- Knighton, D.R.; Fiegel, V.D.; Halverson, T.; Schneider, S.; Brown, T.; Wells, C.L. Oxygen as an antibiotic. The effect of inspired oxygen on bacterial clearance. Arch. Surg. 1990, 125, 97. [Google Scholar] [CrossRef]
- Seidler, V.; Linetskiy, I.; Hubálková, H.; Staňková, H.; Šmucler, R.; Mazánek, J. Ozone and its usage in general medicine and dentistry. A review article. Prague Med. Rep. 2008, 109, 5–13. [Google Scholar]
- Boykin, J.V., Jr.; Baylis, C. Hyperbaric oxygen therapy mediates increased nitric oxide production associated with wound healing: A preliminary study. Adv. Skin Wound Care 2007, 20, 382. [Google Scholar] [CrossRef]
- Allen, B.W.; Demchenko, I.T.; Piantadosi, C.A. Two faces of nitric oxide: Implications for cellular mechanisms of oxygen toxicity. J. Appl. Physiol. 2009, 106, 662. [Google Scholar] [CrossRef]
- Lee, N.K.; Choi, Y.G.; Baik, J.Y.; Han, S.Y.; Jeong, D.-W.; Bae, Y.S.; Kim, N.; Lee, S.Y. A crucial role for reactive oxygen species in RANKL-induced osteoclast differentiation. Blood 2005, 106, 852. [Google Scholar] [CrossRef]
- Bai, X.C.; Lu, D.; Liu, A.L.; Zhang, Z.M.; Li, X.M.; Zou, Z.P.; Zeng, W.S.; Cheng, B.L.; Luo, S.Q. Reactive oxygen species stimulates receptor activator of NF-kappaB ligand expression in osteoblast. J. Biol. Chem. 2005, 280, 17497. [Google Scholar] [CrossRef] [PubMed]
- Reddy, S.V. Regulatory mechanisms operative in osteoclasts. Crit. Rev. Eukaryot. Gene Expr. 2004, 14, 255. [Google Scholar] [CrossRef] [PubMed]
- Van’t Hof, R.J.; Ralston, S.H. Nitric oxide and bone. Immunology 2001, 103, 255. [Google Scholar] [CrossRef] [PubMed]
- Khosla, S. Minireview: The OPG/RANKL/RANK system. Endocrinology 2001, 142, 5050. [Google Scholar] [CrossRef] [PubMed]
- Li, Z.; Liu, W.; Kang, Z.; Lv, S.; Han, C.; Yun, L.; Sun, X.; Zhang, J. Mechanism of hyperbaric oxygen preconditioning in neonatal hypoxia-ischemia rat model. Brain Res. 2008, 1196, 151. [Google Scholar] [CrossRef]
- Thom, S.R.; Bhopale, V.M.; Velazquez, O.C.; Goldstein, L.J.; Thom, L.H.; Buerk, D.G. Stem cell mobilization by hyperbaric oxygen. Am. J. Physiol.-Heart Circ. Physiol. 2006, 290, H1378. [Google Scholar] [CrossRef]
- Lee, C.C.; Chen, S.C.; Tsai, S.C.; Wang, B.W.; Liu, Y.C.; Lee, H.M.; Shyu, K.G. Hyperbaric oxygen induces VEGF expression through ERK, JNK and c-Jun/AP-1 activation in human umbilical vein endothelial cells. J. Biomed. Sci. 2006, 13, 143. [Google Scholar] [CrossRef]
- Gutsaeva, D.R.; Suliman, H.B.; Carraway, M.S.; Demchenko, I.T.; Piantadosi, C.A. Oxygen-induced mitochondrial biogenesis in the rat hippocampus. Neuroscience 2006, 137, 493. [Google Scholar] [CrossRef]
- Bocci, V. Ozone as Janus: This controversial gas can be either toxic or medically useful. Mediat. Inflamm. 2004, 13, 3–11. [Google Scholar] [CrossRef]
- Bocci, V.A. Scientific and medical aspects of ozone therapy. State of the Art. Arch. Med. Res. 2006, 37, 425–435. [Google Scholar] [CrossRef]
- Re, L.; Maysouf, M.N.; Menéndez, S.; León, O.S.; Sánchez, G.M.; Hernández, F. Ozone therapy: Clinical and basic evidence of its therapeutic potential. Arch. Med. Res. 2008, 39, 17–26. [Google Scholar] [CrossRef]
- Gracer, R.I.; Bocci, V. Can the combination of localized “proliferative therapy” with “minor ozonated autohemotherapy” restore the natural healing process? Med. Hypotheses 2005, 65, 752–759. [Google Scholar] [CrossRef] [PubMed]
- Bhusari, B.M.; Mahajan, R.; Rajbhoj, S.; Shah, P. Reactive Oxygen Species & Its Role in Periodontal Disease. J. Dent. Med. Sci. 2014, 13, 52–59. [Google Scholar]
- Cardoso, C.C.; Carvalho, J.C.; Ovando, E.C.; Macedo, S.B.; Dall’Aglio, R.; Ferreira, L.R. Action of ozonized water in preclinical inflammatory models. Pharmacol. Res. 2000, 42, 51–54. [Google Scholar] [CrossRef]
- Liberati, A.; Altman, D.G.; Tetzlaff, J.; Mulrow, C.; Gøtzsche, P.C.; Ioannidis, J.P.; Clarke, M.; Devereaux, P.J.; Kleijnen, J.; Moher, D. The PRISMA statement for reporting systematic reviews andmeta-analyses of studies that evaluate healthcare interventions: Explanation and elaboration. Br. Med. J. 2009, 339, b2700. [Google Scholar] [CrossRef]
- Raje, N.; Woo, S.B.; Hande, K.; Yap, J.T.; Richardson, P.G.; Vallet, S.; Treister, N.; Hideshima, T.; Sheehy, N.; Chhetri, S.; et al. Clinical, radiographic, and biochemical characterization of multiple myeloma patients with osteonecrosis of the jaw. Clin. Cancer Res. 2008, 14, 2387–2395. [Google Scholar] [CrossRef]
- Higgins, J.P.T.; Green, S. (Eds.) Cochrane Handbook for Systematic Reviews of Interventions Version 5.1.0; updated March 2011; The Cochrane Collaboration, 2011; Available online: www.cochrane-handbook.org (accessed on 22 December 2018).
- Riley, D.S.; Barber, M.S.; Kienle, G.S.; Aronson, J.K.; von Schoen-Angerer, T.; Tugwell, P.; Kiene, H.; Helfand, M.; Altman, D.G.; Sox, H.; et al. CARE guidelines for case reports: Explanation and elaboration document. J. Clin. Epidemiol. 2017, 89, 218–235. [Google Scholar] [CrossRef]
- Moga, C.; Guo, B.; Schopflocher, D.; Harstall, C. Development of a Quality Appraisal Tool for Case Series Studies Using a Modified Delphi Technique. 2012. Available online: https://www.ihe.ca/publications/development-of-a-quality-appraisal-tool-for-case-series-studies-using-a-modified-delphi-technique.pdf (accessed on 22 December 2018).
- Shimura, K.; Shimazaki, C.; Taniguchi, K.; Akamatsu, S.; Okamoto, M.; Uchida, R.; Nomura, K.I.; Inaba, T.; Horiike, S.; Kanamura, N. Hyperbaric oxygen in addition to antibiotic therapy is effective for bisphosphonate-inducedosteonecrosis of the jaw in a patient with multiple myeloma. Int. J. Hematol. 2006, 84, 343–345. [Google Scholar] [CrossRef]
- Lee, C.Y.; David, T.; Nishime, M. Use of platelet-rich plasma in the management of oral biphosphonate-associated osteonecrosisof the jaw: A report of 2 cases. J. Oral. Implantol. 2007, 33, 371–382. [Google Scholar] [CrossRef]
- Freiberger, J.J.; Padilla-Burgos, R.; Chhoeu, A.H.; Kraft, K.H.; Boneta, O.; Moon, R.E.; Piantadosi, C.A. Hyperbaric oxygen treatment and bisphosphonate-induced osteonecrosis of the jaw: A case series. J. Oral Maxillofac. Surg. 2007, 65, 1321–1327. [Google Scholar] [CrossRef]
- Lee, C.Y.; Pien, F.D.; Suzuki, J.B. Identification and treatment of bisphosphonate-associated actinomycotic osteonecrosis of the jaws. Implant Dent. 2011, 20, 331–336. [Google Scholar] [CrossRef]
- Freiberger, J.J.; Padilla-Burgos, R.; McGraw, T.; Suliman, H.B.; Kraft, K.H.; Stolp, B.W.; Moon, R.E.; Piantadosi, C.A. What is the role of hyperbaric oxygen in the management of bisphosphonate-relatedosteonecrosis of the jaw: A randomized controlled trial of hyperbaric oxygen as an adjunct to surgery and antibiotics. J. Oral Maxillofac. Surg. 2012, 70, 1573–1583. [Google Scholar] [CrossRef]
- Fatema, C.N.; Sato, J.; Yamazaki, Y.; Hata, H.; Hattori, N.; Shiga, T.; Tamaki, N.; Kitagawa, Y. FDG-PET may predict the effectiveness of hyperbaric oxygen therapy in a patient with bisphosphonate-related osteonecrosis of the jaw: Report of a case. Odontology 2015, 103, 105–108. [Google Scholar] [CrossRef]
- Agrillo, A.; Petrucci, M.T.; Tedaldi, M.; Mustazza, M.C.; Marino, S.M.; Gallucci, C.; Iannetti, G. New therapeutic protocol in the treatment of avascular necrosis of the jaws. J. Craniofac. Surg. 2006, 17, 1080–1083. [Google Scholar] [CrossRef]
- Agrillo, A.; Ungari, C.; Filiaci, F.; Priore, P.; Iannetti, G. Ozone therapy in the treatment of avascular bisphosphonate-related jaw osteonecrosis. J. Craniofac. Surg. 2007, 18, 1071–1075. [Google Scholar] [CrossRef]
- Ripamonti, C.I.; Cislaghi, E.; Mariani, L.; Maniezzo, M. Efficacy and safety of medical ozone (O(3)) delivered in oil suspension applications for the treatment of osteonecrosis of the jaw in patients with bone metastases treated with bisphosphonates: Preliminary results of a phase I-II study. Oral Oncol. 2011, 47, 185–190. [Google Scholar] [CrossRef]
- Agrillo, A.; Filiaci, F.; Ramieri, V.; Riccardi, E.; Quarato, D.; Rinna, C.; Gennaro, P.; Cascino, F.; Mitro, V.; Ungari, C. Bisphosphonate-related osteonecrosis of the jaw (BRONJ): 5 year experience in the treatment of 131 cases with ozone therapy. Eur. Rev. Med. Pharmacol. Sci. 2012, 16, 1741–1747. [Google Scholar]
- Ripamonti, C.I.; Maniezzo, M.; Boldini, S.; Pessi, M.A.; Mariani, L.; Cislaghi, E. Efficacy and tolerability of medical ozone gas insufflations in patients with osteonecrosis of the jaw treated with bisphosphonates Preliminary data: Medical ozone gas insufflation in treating ONJ lesions. J. Bone Oncol. 2012, 1, 81–87. [Google Scholar] [CrossRef]
- Brakus, I.; Brakus, R.B.; Poljak, K.; Zore, I.F. Aquacel® Ag and Ozone in Bisphosphonate Induced Osteonecrosis of the Jaws (BIONJ) Therapy: A Case Report. Acta Stomatal. Croat. 2013, 47, 241–245. [Google Scholar] [CrossRef]
- Brozoski, M.A.; Lemos, C.A.; Da Graça Naclério-Homem, M.; Deboni, M.C. Adjuvant aqueous ozone in the treatment of bisphosphonate induced necrosis of the jaws: Report of two cases and long-term follow-up. Minerva Stomatol. 2014, 63, 35–41. [Google Scholar]
- Henry, D.H.; Costa, L.; Goldwasser, F.; Hirsh, V.; Hungria, V.; Prausova, J.; Scagliotti, G.V.; Sleeboom, H.; Spencer, A.; Vadhan-Raj, S. Randomized, double-blind study of denosumab versus zoledronic acid in the treatment of bone metastases in patients with advanced cancer (excluding breast and prostate cancer) or multiple myeloma. J. Clin. Oncol. 2011, 29, 1125–1132. [Google Scholar] [CrossRef]
- Fung, P.P.L.; Bedogni, G.; Bedogni, A.; Petrie, A.; Porter, S.; Campisi, G.; Bagan, J.; Fusco, V.; Saia, G.; Acham, S. Time to onset of bisphosphonate-related osteonecrosis of the jaws: A multicenter retrospective cohort study. Oral Dis. 2017, 23, 477–483. [Google Scholar] [CrossRef]
- Stockmann, P.; Vairaktaris, E.; Wehrhan, F.; Seiss, M.; Schwarz, S.; Spriewald, B.; Neukam, F.-W.; Nkenke, E. Osteotomy and primary wound closure in bisphosphonate-associated osteonecrosis of the jaw: A prospective clinical study with 12 months follow-up. Support. Care Cancer 2010, 18, 449–460. [Google Scholar] [CrossRef]
- Petrucci, M.T.; Gallucci, C.; Agrillo, A.; Mustazza, M.C.; Foà, R. Role of ozone therapy in the treatment of osteonecrosis of the jaws in multiple myeloma patients. Haematologica 2007, 92, 1289–1290. [Google Scholar] [CrossRef]
- Agrillo, A.; Sassano, P.; Rinna, C.; Priore, P.; Iannetti, G. Ozone therapy in extractive surgery on patients treated with bisphosphonates. J. Craniofac. Surg. 2007, 18, 1068–1070. [Google Scholar] [CrossRef]
- Yamazaki, Y.; Kitagawa, Y.; Hata, H.; Abe, T.; Murai, C.; Shiga, T.; Tamaki, N. Use of FDG PET to evaluate hyperbaric oxygen therapy for bisphosphonate-related osteonecrosis of the jaw. Clin. Nucl. Med. 2010, 35, 590–591. [Google Scholar] [CrossRef]
- Karakinaris, G.; Triantafillidou, K. Bisphosphonate-related osteonecrosis of the jaws. Treatment protocol including hyperbaric oxygen therapy and surgical intervention. Oral Oncol. 2013, 49, S80–S92. [Google Scholar]
- Salcedo Gil, C.A.; Iriarte Ortabe, J.I.; Pastor Fortea, M.J.; Lasa Menendez, V.; Batle Vidal, J.M. Hyperbaric oxygen as an adjuntive therapy in the treatment of bisphosphonate related osteonecrosis of the jaws. Int. J. Oral Maxillofac. Surg. 2013, 42, 1190. [Google Scholar]
- Zaslavskaya, N.; Drobyshev, A.; Volkow, A.; Dikopova, N.; Shipkova, T. Efficiency of ozone-therapy in the treatment of bisphosphonate-related osteonecrosis of the jaws in patients with malignant diseases. Int. J. Oral Maxillofac. Surg. 2013, 42, 1192. [Google Scholar] [CrossRef]
- Asaka, T.; Kitagawa, Y.; Hata, H.; Sato, J.; Satoh, A.; Miyakoshi, M. The usefulness of FDG-PET for monitoring hyperbaric oxygen therapy in treatment of bisphosphonate-related osteonecrosis of jaws (BRONJ). J. Oral Maxillofac. Surg. 2014, 72, e90. [Google Scholar] [CrossRef]
- Hamada, S. Surgical treatment with hyperbaric oxygen in the management of bisphosphonate related osteonecrosis of jaw. J. Oral Maxillofac. Surg. 2014, 72, e91–e92. [Google Scholar] [CrossRef]
- Yahoo, A.L.; Soares, A.L.; Bortolotti, C.; Gil, D.G.; Gadelha, M.E.; Teixeira, C.H. The use of medicinal ozone in the treatment of maxillary bone necrosis medications related (MRNOJ). Support. Care Cancer 2018, 26, LB029. [Google Scholar]

| Pharmacologic Active Ingredient | Formulation | Route of Administration | Indication and Frequency |
|---|---|---|---|
| Alendronic acid (sodium salt) | Tab 70 mg Tab 10 mg | PO | Treatment of postmenopausal osteoporosis (70 mg/week) Treatment of osteoporosis in men (70 mg/week) Treatment and prevention of osteoporosis induced by glucocorticoids (70 mg/week) |
| Alendronic acid + cholecalciferol | Tab 70 mg/5600 UI | PO | Treatment of postmenopausal osteoporosis in patients with unsupplemented vitamin D deficit (70 mg/week) |
| Ibandronic acid (monosodium salt monohydrate) | Tab 50 mg Btl 6 mg/6 mL Tab 150 mg Btl 3 mg/3 mL | PO IV PO IV | Prevention of SREs in breast cancer patients with bone metastases (50 mg/day p.o. or 6 mg every 3–4 weeks iv.) Treatment of hypercalcemia of malignancy Treatment of postmenopausal osteoporosis in patients at high risk of fracture (150 mg/4 weeks p.o. or 3 mg every 3 months iv.) |
| Neridronate acid (sodium salt) | Btl 25 mg/2 mL Btl 100 mg/8 mL | IV/IM. IV | Osteogenesis imperfecta (2 mg/kg/3 months) Treatment of Paget’s disease (different schedules) |
| Risedronic acid | Tab 35 mg Tab 5 mg | PO | Treatment of postmenopausal osteoporosis (35 mg weekly or 5 mg daily) Treatment and prevention of osteoporosis induced by glucocorticoids (35 mg weekly or 5 mg daily) Treatment of Paget’s disease |
| Zoledronic acid (monohydrate) | Btl 4 mg/5 mL Btl 5 mg/100 mL | IV IV | Prevention of SREs in cancer patients with bone metastases or MM (4 mg every 3–4 weeks). Treatment of hypercalcemia of malignancy Treatment of osteoporosis in postmenopausal women, in men at increased risk of fracture, including those with a recent hip fracture from minor trauma (5 mg once per year) Treatment of Paget’s disease |
| Denosumab | Btl 120 mg Btl 60 mg | SC SC | Prevention of SREs in cancer patients with bone metastases (120 mg every 4 weeks) Treatment of hypercalcemia of malignancy. Osteoporosis (60 mg sc. every 6 months) |
| Pharmacologic Active Ingredient | Formulation | Route of Administration | Indication and Frequency |
|---|---|---|---|
| Bevacizumab | Btl 400 mg Btl 100 mg | IV | Metastatic breast cancer (10 mg/kg every 2 weeks or 15 mg/kg every 3 weeks); colorectal cancer (5 mg/kg or 10 mg/kg every 2 weeks); lung/ovarian cancer (7.5 mg/kg or 15 mg/kg every 3 weeks); renal cell cancer (10 mg/kg every 2 weeks); glioblastoma (10 mg/kg every 2 weeks) |
| Sunitinib | Tab 12.5 mg | PO | Renal cell cancer, GISTs and neuroendocrine tumours (50 mg/day for 4 weeks) |
| Sorafenib | Tab 200 mg | PO | Renal cell cancer (800 mg/day) |
| Pazopanib | Tab 200 mg Tab 400 mg | PO | Renal cell cancer (200–800 mg/day) |
| Thalidomide | Tab 50 mg | PO | Myeloma (400 mg/day for 6 weeks) |
| Lenalidomide | Tab 5, 10, 15 and 25 mg | PO | Myeloma (tailored doses) |
| Everolimus | Tab 5 and 10 mg | PO | Renal cell cancer, breast cancer (10 mg every day) |
| Temsirolimus | Btl 30 mg | IV | Renal cell cancer (25 mg every week) |
| Stage | MRONJ Clinical Findings |
|---|---|
| At risk category | No apparent necrotic bone in patients who have been treated with either oral or IV bisphosphonates |
| Stage 0 | No clinical evidence of necrotic bone, but non-specific clinical findings, radiographic changes and symptoms |
| Stage 1 | Exposed and necrotic bone, or fistulae that probes to bone, in patients who are asymptomatic and have no evidence of infection |
| Stage 2 | Exposed and necrotic bone, or fistulae that probes to bone, associated with infection as evidenced by pain and erythema in the region of the exposed bone with or without purulent drainage |
| Stage 3 | Exposed and necrotic bone or a fistula that probes to bone in patients with pain, infection, and one or more of the following: exposed and necrotic bone extending beyond the region of alveolar bone,(i.e., inferior border and ramus in the mandible, maxillary sinus and zygoma in the maxilla) resulting in pathologic fracture, extra-oral fistula, oral antral/oral nasal communication or osteolysis extending to the inferior border of the mandible of sinus floor |
| Stage | MRONJ Features |
|---|---|
| Stage 1 | Focal ONJ Clinical signs and symptoms: bone exposure, sudden dental mobility, non-healing post-extraction socket, mucosal fistula, swelling, abscess formation, trismus and gross mandible deformity hypoesthesia/paraesthesia of the lips CT signs: increased bone density limited to the alveolar bone region (trabecular thickening and focal osteosclerosis), with or without the following signs: markedly thickened and sclerotic lamina dura, persisting alveolar socket and cortical disruption |
| Stage 2 | Diffuse ONJ Clinical signs and symptoms: same as stage 1 CT signs: increased bone density extended to the basal bone (diffuse osteosclerosis), with or without the following signs: prominence of the inferior alveolar nerve canal, periosteal reaction, sinusitis, sequestra formation and oro-antral fistula |
| Stage 3 | Complicated ONJ Same as stage 2, with one or more of the following: Clinical signs and symptoms: extra-oral fistula, displaced mandibular stumps and nasal leakage of fluids CT signs: osteosclerosis of adjacent bones (zygoma and hard palate), pathologic mandibular fracture and osteolysis extending to the sinus floor |
| Authors | Type of Intervention | Number of Patients | Type of Drug | Type of Study | Outcome |
|---|---|---|---|---|---|
| Petrucci et al. 2007 [57] | OT + Surgery | 12 | IV-BP | Letter to editor | 8 patients (75%) achieved complete resolution of ONJ, and 4 (25%) achieved improvement with persistence of lesion |
| Agrillo et al. 2007 [58] | OT prevention strategy for dental extraction | 15 | NR | Case Series | No development of ONJ |
| Yamazaki et al. 2010 [59] | HBO | 1 | Oral BP | Abstract | Improvement with persistence of lesion |
| Karakinaris et al. 2013 [60] | HBO + Drug holiday + Surgery | 25 | Unclear | Poster/Presentation | All patients free from ONJ |
| Salcedo Gil et al. 2013 [61] | Retrospective Comparative (HBO group vs. No-HBO group) as adjuvant therapy | 15 HBO Vs 15 No-HBO | BP | Poster/Presentation | Significant improvement with persistence of lesion and or stabilization |
| Zaslavskaya et al. 2013 [62] | OT + removal of sequestrum | 30 | IV-BP | Poster/Presentation | All patients free from ONJ |
| Asaka 2014 [63] | HBO + Minimal surgery | 8 | NR | Poster/Presentation | All patients presented good clinical and radiological result |
| Hamada 2014 [64] | HBO + Surgery + stopping BP | 3 | IV-BP and Oral BP | Poster/Presentation | All patients free from ONJ |
| Yahoo et al. 2018 [65] | OT + Surgery | 2 | One on DZB and one on IV-BP | Poster Presentation | All patients free from ONJ |
| Author(s) | Type of Study | Total Number of Patients | Level of Evidence |
|---|---|---|---|
| Shimura et al. 2006 [41] | CR | 1 | Level 5 |
| Lee et al. 2007 [42] | CS | 2 | Level 4 |
| Freiberger et al. 2007 [43] | CS | 16 | Level 4 |
| Lee et al. 2011 [44] | CS | 13 | Level 4 |
| Freiberger et al. 2012 [45] | RCT | 49; (3 patients died at early stage of study) | Level 2 |
| Fatema et al. 2015 [46] | CR | 1 | Level 5 |
| Study | Patient Numbers | Age/Sex | Triggering Cause | Site of the Necrosis Involved |
|---|---|---|---|---|
| Shimura et al. 2006 [41] | 1 | 60 M | Spontaneous | 1 in mandible |
| Lee et al. 2007 [42] | 2 | 84 F 76 M | Dental implant; Bone graft surgery | 1 in the maxilla; 1 in the mandible |
| Freiberger et al. 2007 [43] | 16 | 63 F, 69 F, 57 M, 53 M, 70 M, 45 F, 62 M, 59 M, 78 F, 56 M, 52 M, 52 F, 72 M, 77 M, 43 F, 63 M (total patients 6 female and 10 male) | NR | 12 in the mandible; 2 in the maxilla; 2 in both maxilla and mandible |
| Lee et al. 2011 [44] | 13 | 62 M, 87 M, 54 F, 81 F, 68 M, 75 F, 70 F, 70 F, 57 F, 83 F, 76 M, 74 F, 62 F (total patients 4 male and 9 female) | NR | NR |
| Freiberger et al. 2012 [45] | 27 (StC-group), 22 (HBO-StC group). Total Patients 46 3 early dead during study (2 on the StC StC-group and 1 on the HBO-StC group). | (mean age, 66 years; 57% female) | NR | NR |
| Fatema et al. 2015 [46] | 1 | 80 F | Dental extraction | 1 in the mandible |
| Study | Type of Drug | Indication for Drug Therapy | Time of Drug Exposure |
|---|---|---|---|
| Shimura et al. 2006 [41] | MI | MM × 1 | 32 months |
| Lee et al. 2007 [42] | 2 × ALD | OP × 2 | 1 in more than 108 months; 1 NR |
| Freiberger et al. 2007 [43] | 2 ZOL +PAM 7 ZOL 6 BP (unknown) 1 PAM | BC × 3 MM × 10 Macroglobulinemia × 1 SC × 1 PC × 1 | Unclear |
| Lee et al. 2011 [44] | ZOL × 3 ALD × 6 RES × 3 IBA × 1 | OP × 7 MM × 1 PC × 3 nHL × 2 | NR |
| Freiberger et al. 2012 [45] | Unclear | OP (C-group × 5; S-group × 3); MM (C-group × 9; S-group × 10); BC (C-group × 7; S-group × 5); Other indication (C-group × 6; S-group × 4) | Unclear |
| Fatema et al. 2015 [46] | RES | OP | 24 months |
| Study | Type of Intervention | Number of Cycles Pre-Operative | Number of Cycles Post-Operative | AAOMS Staging of Disease |
|---|---|---|---|---|
| Shimura et al. 2006 [41] | HBO + clarithromycin and levofloxacin followed by dexamethasone at 20 mg daily for 4 days. | N/A | N/A | Stage 2 |
| Lee et al. 2007 [42] | Sequestrectomy + PRP | No1 case 20 HBO at 2.4 atmospheres pressure for 90 min The other case no HBO (due to medical condition) No 2 case NR | No1 10 HBO at the conclusion of surgical treatment The other case no HBO (due to medical condition) No 2 case NR | NR |
| Freiberger et al. 2007 [43] | 11 × Debridement 1 × Resection 4 × just HBO | Unclear | Unclear | NR |
| Lee et al. 2011 [44] | Unclear | NR | NR | Stage 0 × 4 Stage I × 1 Stage 2 × 5 Stage 3 × 3 |
| Freiberger et al. 2012 [45] | StC (surgery + ABX + MW) × 21 (Control Group) HBO + StC (surgery + ABX + MW) × 25 (Study Group) | 0 | 40 | NR |
| Fatema et al. 2015 [46] | Drug Holiday + ABX + surgery | 20 | 10 | Stage 2 |
| Study | Follow-up Time | Type of Special Investigation Used during Patients’ Follow-up | Treatment Complications during the Study | MRONJ Status after Treatment at the End of Follow up |
|---|---|---|---|---|
| Shimura et al. 2006 [41] | NR | NR | Patient developed acute otitis media (HBO interrupted and re-started) | Stable |
| Lee et al. 2007 [42] | 9 months | CT × 1 NR × 1 | - | Complete resolution |
| Freiberger et al. 2007 [43] | From 1 to 32 months | NR | PPC × 1 Multiple surgery × 2 HBO therapy more than one time × 4 | Remission 8 (50%) Stable 2 (12.5%) Progression 6 (37.5) |
| Lee et al. 2011 [44] | NR | NR | NR | NR |
| Freiberger et al. 2012 [45] | 24 months | NR | Fatality × 3 (after 3 months); HBO declined × 1; Immediate Crossover to HBO Group × 2; Late Crossover to HBO × 3 | 17 of 25 (68%) improved * |
| Fatema et al. 2015 [46] | NR | NR | - | Complete resolution |
| Author(s) | Type of Study | Total Number of Patients | Level of Evidence |
|---|---|---|---|
| Agrillo et al. 2006 [47] | CS | 30 | Level 4 |
| Agrillo et al. 2007 [48] | CS | 33 | Level 4 |
| Ripamonti et al. 2011 [49] | CS | 10 | Level 4 |
| Agrillo et al. 2012 [50] | CS | 131 | Level 4 |
| Ripamonti et al. 2012 [51] | CS | 24 | Level 4 |
| Brakus et al. 2013 [52] | CR | 1 | Level 5 |
| Brozoski et al. 2014 [53] | CS | 2 | Level 4 |
| Study | Age/Sex | MRONJ Aetiology | Site of Necrosis |
|---|---|---|---|
| Agrillo et al. 2006 [47] | 10 M and 20 F, age ranging from 46 to 79 years old (mean age was 63 years) | Unclear | 7 patients (23.3%) in the maxilla; 18 patients (60%) in the mandible; 5 patients presented with exposed necrotic bone in both maxilla and mandible (16.7%). |
| Agrillo et al. 2007 [48] | Unclear | Unclear | Unclear |
| Ripamonti et al. 2011 [49] | 2 M and 8 F, age ranging from 53 to 77 years old (mean age 65 years old) | 8 patients after extraction; 2 from prosthetic dentures | 9 in the mandible and 1 in the maxilla |
| Agrillo et al. 2012 [50] | 49 M and 82 F, age ranging from 38 and 82 years old (mean age was 60 years old). | 70 (52%) came after dental extraction with exposure of necrotic bone in the same area. 36 (27.5%) spontaneous exposure of alveolar bone. 25 patients NR | 43 patients (33%) in the maxilla; 73 patients (55.2%) in the mandible; 15 patients presented with exposed necrotic bone in both maxilla and mandible (11.8%) |
| Ripamonti et al. 2012 [51] | 12 M and 12 F, age ranging 41–80 years old (mean age 62.5 years old) | NR | NR |
| Brakus et al. 2013 [52] | 1 F, 68-year-old | Dental extraction | Maxilla |
| Brozoski et al. 2014 [53] | 1 M, 68-year-old; 1 F, 62-year-old | 2 patients, dental extraction | 1 Maxilla; 1 Mandible |
| Study | Type of Drug | Indication for Drug Therapy | Time of Drug Exposure |
|---|---|---|---|
| Agrillo et al. 2006 [47] | NR | 23 × MM 5 × BC 1 × UC 1 × PC | NR |
| Agrillo et al. 2007 [48] | NR | NR | NR |
| Ripamonti et al. 2011 [49] | 9 × ZOL 1 × PAM | 6 × BC 2 × MM 1 × PC 1 × nHL | NR |
| Agrillo et al. 2012 [50] | NR | 56 × MM 41 × BC 11 × LC 8 × PC 8 × RC 7 × OP, Lymphoma and TC | NR |
| Ripamonti et al. 2012 [51] | 24 × ZOL | 11 × BC 4 × PC 4 × LC 3 × OP 2 × MM | Ranging from 10 to 18 months |
| Brakus et al. 2013 [52] | PAM | BC | 42 months |
| Brozoski et al. 2014 [53] | 1 × ZOL 1 × ALD + RES | 1 × PC 1 × OP | 21 months ZOL; 48 months ALD + 24 months RES. |
| Study | Type of Intervention | Number of Cycles Pre-Operative | Number of Cycles Post-Operative | AAOMS Staging of Disease |
|---|---|---|---|---|
| Agrillo et al. 2006 [47] | Surgical debridement + ABX | Unclear | Unclear | Stage 1 |
| Agrillo et al. 2007 [48] | Surgical debridement | 1 (8 session of 3 min); OT + ABX + antifungal | 1 (8 session of 3 min); OT + ABX + antifungal + Vitamin C | NR |
| Ripamonti et al. 2011 [49] | ABX + ultrasonic scaling | 3 to10 applications of OT oil (mean applications were 5.5) | None | NR (Weitzman et al. 2007 staging utilised) |
| Agrillo et al. 2012 [50] | Curettage or sequestrectomy | None | Unclear | NR |
| Ripamonti et al. 2012 [51] | ABX followed by SENB and/or sequestrectomy | 3 to 38 applications of OT gas (mean applications were 11) | None | No AAOMS used (Weitzman et al. 2007) |
| Brakus et al. 2013 [52] | Debridement + ABX (initially); eventually radical surgery | 7 applications | None | Stage 2 |
| Brozoski et al. 2014 [53] | Mouthwash + Surgical debridement | Unclear | None | Stage 2 × 1 Stage NR × 1 |
| Study | Follow-up Time | Type of Special Investigation Used during Patient’s Follow-Up | Treatment Complications during the Study | MRONJ Status after Treatment at the End of Follow-Up |
|---|---|---|---|---|
| Agrillo et al. 2006 [47] | NR | NR | NR | NR |
| Agrillo et al. 2007 [48] | 7 months | NR | NR | 18 patients (54%) completed healing of the lesion; 10 patients (30%) experienced reduction of the lesion dimension; 5 patients (16%) showed no clinically relevant improvement outcomes on the lesion. |
| Ripamonti et al. 2011 [49] | 8 months | NR | None | All patients have shown sign of healing of the lesion. |
| Agrillo et al. 2012 [50] | Unclear | NR | 37 patients withdrawn from the research | 57 patients had complete resolution (60%); 28 patients had reduction of the dimension of lesions (30%); 9 patients (10%) showed no clinically relevant improvement outcomes on the lesion. |
| Ripamonti et al. 2012 [51] | Range 12 to 36 months (mean 18 months) | NR | 7 patients interrupted the treatment with OT for disease progression and 1 for fear of an experimental therapy. | 16 patients have shown complete resolution of the MRONJ. |
| Brakus et al. 2013 [52] | Unclear | Unclear | None | Reduction of the dimension of lesions. |
| Brozoski et al. 2014 [53] | 36 months × 1 18 months × 1 | OPG | None | Complete resolution. |
© 2019 by the authors. Licensee MDPI, Basel, Switzerland. This article is an open access article distributed under the terms and conditions of the Creative Commons Attribution (CC BY) license (http://creativecommons.org/licenses/by/4.0/).
Share and Cite
Sacco, R.; Leeson, R.; Nissan, J.; Olate, S.; Bettoni Cruz de Castro, C.H.; Acocella, A.; Lalli, A. A Systematic Review of Oxygen Therapy for the Management of Medication-Related Osteonecrosis of the Jaw (MRONJ). Appl. Sci. 2019, 9, 1026. https://doi.org/10.3390/app9051026
Sacco R, Leeson R, Nissan J, Olate S, Bettoni Cruz de Castro CH, Acocella A, Lalli A. A Systematic Review of Oxygen Therapy for the Management of Medication-Related Osteonecrosis of the Jaw (MRONJ). Applied Sciences. 2019; 9(5):1026. https://doi.org/10.3390/app9051026
Chicago/Turabian StyleSacco, Roberto, Racheal Leeson, Joseph Nissan, Sergio Olate, Carlos Henrique Bettoni Cruz de Castro, Alessandro Acocella, and Anand Lalli. 2019. "A Systematic Review of Oxygen Therapy for the Management of Medication-Related Osteonecrosis of the Jaw (MRONJ)" Applied Sciences 9, no. 5: 1026. https://doi.org/10.3390/app9051026
APA StyleSacco, R., Leeson, R., Nissan, J., Olate, S., Bettoni Cruz de Castro, C. H., Acocella, A., & Lalli, A. (2019). A Systematic Review of Oxygen Therapy for the Management of Medication-Related Osteonecrosis of the Jaw (MRONJ). Applied Sciences, 9(5), 1026. https://doi.org/10.3390/app9051026

