Time Coding OTDM MIMO System Based on Singular Value Decomposition for 5G Applications
Abstract
1. Introduction
2. System Model and Analysis
2.1. STC OTDM Transmitter
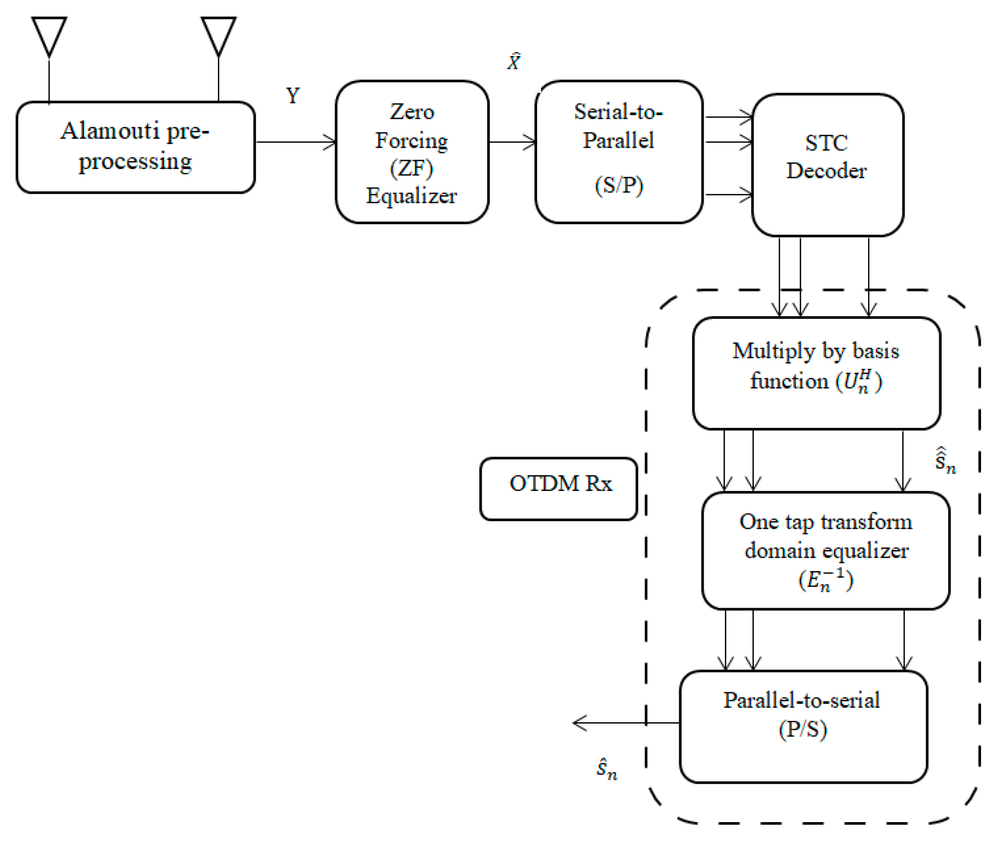
2.2. STC OTDM Receiver
2.3. BER Analysis
3. Simulation Results
3.1. Effect of Modulation Scheme
3.2. Effect of Subcarriers
3.3. Effect of Channel Taps
4. Conclusions
Author Contributions
Funding
Conflicts of Interest
References
- Vij, S.; Jain, A. 5G: Evolution of a secure mobile technology. In Proceedings of the 2016 3rd International Conference on Computing for Sustainable Global Development (INDIACom), New Delhi, India, 16–18 March 2016; pp. 2192–2196. [Google Scholar]
- Yang, N.; Wang, L.; Geraci, G.; Elkashlan, M.; Yuan, J.; Renzo, M.D. Safeguarding 5G wireless communication networks using physical layer security. IEEE Commun. Mag. 2015, 53, 20–27. [Google Scholar] [CrossRef]
- Gerzaguet, R.; Medjahdi, Y.; Demmer, D.; Zayani, R.; Dor, J.B.; Shaiek, H.; Roviras, D. Comparison of promising candidate waveforms for 5G: WLOA-OFDM versus BF-OFDM. In Proceedings of the 2017 International Symposium on Wireless Communication Systems (ISWCS), Bologna, Italy, 28–31 August 2017; pp. 355–359. [Google Scholar]
- Boroujeny, B.F.; Moradi, H. OFDM inspired waveforms for 5G. IEEE Commun. Surv. Tutor. 2016, 18, 2474–2492. [Google Scholar] [CrossRef]
- Goldsmith, A. Wireless Communications; Cambridge University Press: Cambridge, UK, 2005. [Google Scholar]
- Li, Y.; Stüber, G.L. Orthogonal Frequency Division Multiplexing for Wireless Communications; Springer: New York, NY, USA, 2006. [Google Scholar]
- Bharti, P.K.; Rawat, P. Alamouti-STBC based performance estimation of multi Tx and Rx antenna over MIMO-OFDM. In Proceedings of the 2018 2nd International Conference on Trends in Electronics and Informatics (ICOEI), Tirunelveli, India, 11–12 May 2018; pp. 1277–1281. [Google Scholar]
- Alamouti, S. A simple transmit diversity technique for wireless communications. IEEE J. Sel. Areas Commun. 1998, 16, 1451–1458. [Google Scholar] [CrossRef]
- Fernando, N.; Hong, Y.; Viterbo, E. MIMO self-heterodyne OFDM. IEEE Trans. Veh. Technol. 2015, 65, 1271–1280. [Google Scholar] [CrossRef]
- Fernando, N.; Hong, Y.; Viterbo, E. Self-heterodyne OFDM transmission for frequency selective channels. IEEE Trans. Commun. 2013, 61, 1936–1946. [Google Scholar] [CrossRef][Green Version]
- Bariah, L.; Al-Dweik, A.; Muhaidat, S. On the performance of non-orthogonal multiple access systems with imperfect successive interference cancellation. In Proceedings of the 2018 IEEE International Conference on Communications Workshops (ICC Workshops), Kansas City, MO, USA, 20–24 May 2018; pp. 1–6. [Google Scholar]
- Ghaffari, A.; Leonardon, M.; Cassagne, A.; Leroux, C.; Savaria, Y. Toward high-performance implementation of 5G SCMA algorithms. IEEE J. Mag. 2019, 7, 10402–10414. [Google Scholar] [CrossRef]
- Hadani, R.; Rakib, S.; Molisch, A.F.; Ibars, C.; Monk, A.; Tsatsanis, M.; Delfeld, J.; Goldsmith, A.; Calderbank, R. Orthogonal time frequency space (OTFS) modulation for millimeter-wave communications systems. In Proceedings of the 2017 IEEE MTT-S International Microwave Symposium (IMS), Honololu, HI, USA, 4–9 June 2017; pp. 681–683. [Google Scholar]
- Hamamreh, J.M.; Arslan, H. Secure orthogonal transform division multiplexing (OTDM) waveform for 5G and beyond. IEEE Commun. Lett. 2017, 21, 1191–1194. [Google Scholar] [CrossRef]
- Alluhaibi, O.; Nair, M.; Hazzaa, A.; Mihbarey, A.; Wang, J. 3D beamforming for 5G millimeter wave systems using singular value decomposition and particle swarm optimization approaches. In Proceedings of the 2018 International Conference on Information and Communication Technology Convergence (ICTC), Jeju Island, Korea, 17–19 October 2018; pp. 15–19. [Google Scholar]
- Sadinov, S.M. Simulation study of M-ARY QAM modulation techniques using Matlab/Simulink. In Proceedings of the 2017 40th International Convention on Information and Communication Technology, Electronics and Microelectronics (MIPRO), Opatija, Croatia, 22–26 May 2017; pp. 547–554. [Google Scholar]
- Golub, G.H.; Van Loan, C.F. Matrix Computations; The Johns Hopkins University Press: Baltimore, MD, USA, 2013. [Google Scholar]







| Type of Channel | Rayleigh Fading Channel |
|---|---|
| Number of channel taps, L | 6, 12 and 15 |
| Type of modulation | QPSK, 64-QAM and 256-QAM |
| Number of subcarrier, N | 16, 64 and 128 |
| SNR (dB) | |||||||||
|---|---|---|---|---|---|---|---|---|---|
| L | 9 | 12 | 15 | ||||||
| N | 16 | 64 | 128 | 16 | 64 | 128 | 16 | 64 | 128 |
| QPSK | |||||||||
| OFDM | 26.5 | 27 | 27 | 26.8 | 27 | 27 | 26.4 | 26.6 | 26.8 |
| STC OFDM | 10.7 | 11 | 11 | 10.7 | 10.9 | 10.9 | 10.9 | 11 | 11 |
| OTDM | 16 | 22 | 24 | 14 | 21 | 23.2 | 13.4 | 20 | 22.4 |
| STC OTDM | 10 | 10.1 | 10.1 | 10 | 10.01 | 10.01 | 10 | 10.01 | 10.01 |
| 64-QAM | |||||||||
| OFDM | 34 | 35 | 35 | 35 | 35.2 | 35.1 | 35.2 | 35.3 | 35.4 |
| STC OFDM | 23 | 23 | 23 | 23.2 | 23.15 | 23.1 | 23.2 | 23 | 23 |
| OTDM | 27.5 | 31 | 31.4 | 26.4 | 32.7 | 32.7 | 25.4 | 31.5 | 33 |
| STC OTDM | 22.3 | 22.4 | 22.4 | 22.2 | 22.4 | 22.4 | 22 | 22.3 | 22.4 |
| 256-QAM | |||||||||
| OFDM | 37.7 | 38.5 | 39 | 38.5 | 39 | 39.3 | 39.8 | 39.9 | 38.6 |
| STC OFDM | 28.3 | 28.5 | 28.7 | 28.2 | 28.4 | 28.29 | 29 | 28.89 | 28.96 |
| OTDM | 32.5 | 37 | 37.4 | 31 | 36.8 | 37 | 32 | 36 | 37 |
| STC OTDM | 28.2 | 28.3 | 28.32 | 28 | 28.2 | 28.28 | 28.1 | 28.12 | 28.2 |
© 2019 by the authors. Licensee MDPI, Basel, Switzerland. This article is an open access article distributed under the terms and conditions of the Creative Commons Attribution (CC BY) license (http://creativecommons.org/licenses/by/4.0/).
Share and Cite
Aly, R.M.; Zaki, A.; Badawi, W.K.; Aly, M.H. Time Coding OTDM MIMO System Based on Singular Value Decomposition for 5G Applications. Appl. Sci. 2019, 9, 2691. https://doi.org/10.3390/app9132691
Aly RM, Zaki A, Badawi WK, Aly MH. Time Coding OTDM MIMO System Based on Singular Value Decomposition for 5G Applications. Applied Sciences. 2019; 9(13):2691. https://doi.org/10.3390/app9132691
Chicago/Turabian StyleAly, Rana M., Amira Zaki, Waleed K. Badawi, and Moustafa H. Aly. 2019. "Time Coding OTDM MIMO System Based on Singular Value Decomposition for 5G Applications" Applied Sciences 9, no. 13: 2691. https://doi.org/10.3390/app9132691
APA StyleAly, R. M., Zaki, A., Badawi, W. K., & Aly, M. H. (2019). Time Coding OTDM MIMO System Based on Singular Value Decomposition for 5G Applications. Applied Sciences, 9(13), 2691. https://doi.org/10.3390/app9132691

