A Vision Servo System for Automated Harvest of Sweet Pepper in Korean Greenhouse Environment
Abstract
1. Introduction
2. Material and Methods
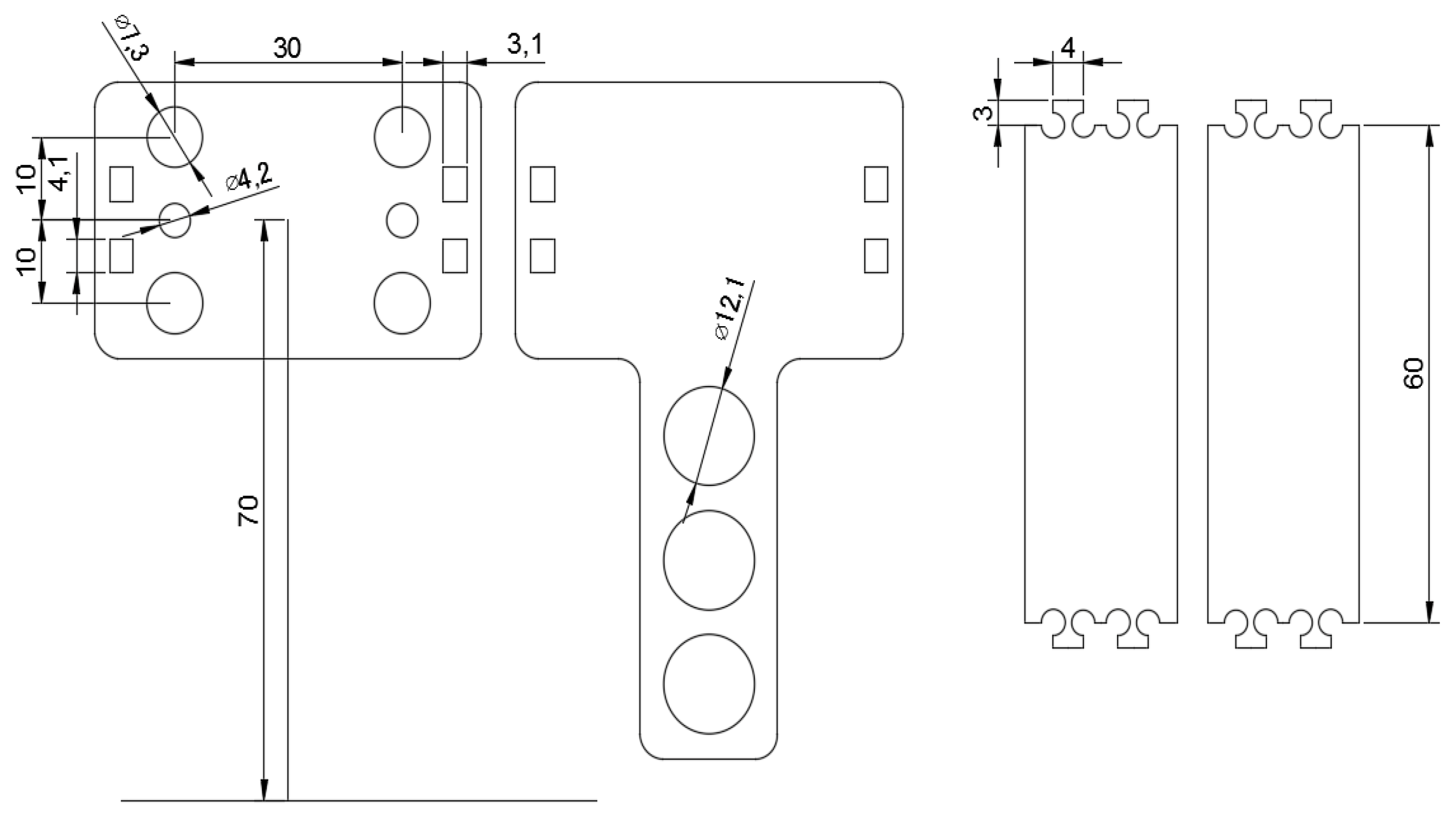
2.1. Hardware Composition
2.2. Sweet Pepper Recognition
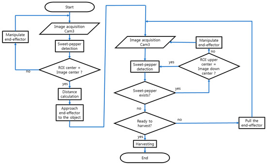
2.3. Vison Servo Control
2.4. Harvest Experiment
3. Results and Discussion
3.1. Sweet Pepper Recognition
3.2. Set-Up of Control Variables
3.3. The Result of Harvest Experiment
4. Conclusions
Author Contributions
Funding
Conflicts of Interest
Nomenclature
| The pose relation between end-effector and a camera | |
| The pose relation between a camera and an object | |
| Angle for the change of X | |
| Calculated angle of control pulse |
References
- Bac, C.W.; Roorda, T.; Reshef, R.; Berman, S.; Hemming, J.; Henten, E.J.V. Analysis of a motion planning problem for sweet pepper harvesting in a dense obstacle environment. Biosyst. Eng. 2016, 146, 85–97. [Google Scholar] [CrossRef]
- MAFRA (Ministry of Agriculture, Food and Rural Affairs). Press Releases. Available online: http://www.mafra.go.kr/mafra/293/subview.do?enc=Zm5jdDF8QEB8JTJGYmJzJTJGbWFmcmElMkY2OCUyRjMxNzM0NyUyRmFydGNsVmlldy5kbyUzRg%3D%3D (accessed on 13 April 2018).
- KATI (Korea Agricultural Trade Information). Press Releases. Available online: http://www.kati.net/board/reportORpubilcationView.do?board_seq=86624&menu_dept2=49&menu_dept3=53 (accessed on 27 July 2018).
- Kim, J.; Oh, N.; Huh, J. Supply and Demand of Hired Farm Labour and Policy, 1st ed.; Korea Rural Economic Institute: Naju-si, South Korea, 2014; pp. 35–49. [Google Scholar]
- Oh, S.; Ahn, Y.; Ma, J. Enhancing Competitiveness in Paprika Export Logistics -Focused on the Case Study of Company A. Korea Logist. Rev. 2016, 26, 65–75. [Google Scholar] [CrossRef]
- Kim, Y.; Choi, K.; Kim, S. Current Status and the Way Forward for Fruit Harvesting Mechanization. In Proceedings of the KSAM & UMRC 2017 Spring Conference, Gunwi-Gun, South Korea, 7 April 2017. [Google Scholar]
- Ha, Y.; Kim, T. Development of Oriental Melon Harvesting Robot in Greenhouse Cultivation. Prot. Hortic. Plant Fact. 2014, 23, 123–130. [Google Scholar] [CrossRef]
- Hwang, H.; Kim, S. Development of Multi-functional Tele-operative Modular Robotic System for Greenhouse Watermelon. In Proceedings of the 2003 IEEE/ASME International Conference on Advanced intelligent Mechatronics, Kobe, Japan, 20 July 2003. [Google Scholar] [CrossRef]
- Min, B.; Moon, J.; Lee, D. Development of an End-effector for Cucumber Robotic Harvester. J. Bio-Environ. Control 2003, 12, 63–67. [Google Scholar]
- Min, B.; Moon, J.; Lee, D. Development of the Manipulator of a Cucumber Robotic Harvester. J. Bio-Environ. Control. 2003, 12, 57–62. [Google Scholar]
- Bachche, S. Deliberation on Design Strategies of Automatic Harvesting Systems: A Survey. Robotics 2015, 4, 194–222. [Google Scholar] [CrossRef]
- Lin, G.; Tang, Y.; Zou, X.; Xiong, J.; Li, J. Guava Detection and Pose Estimation Using a Low-Cost RGB-D Sensor in the Field. Sensors (Basel) 2019, 19, 428. [Google Scholar] [CrossRef] [PubMed]
- Shelhamer, E.; Long, J.; Darrell, T. Fully Convolutional Networks for Semantic Segmentation. IEEE Trans. Pattern Anal. Mach. Intell. 2017, 39, 640–651. [Google Scholar] [CrossRef]
- Ostovar, A.; Ringdahl, O.; Hellstrom, T. Adaptive Image Thresholding of Yellow Peppers for a Harvesting Robot. Robotics 2018, 7, 11. [Google Scholar] [CrossRef]
- Wang, C.; Tang, Y.; Zou, X.; Luo, L.; Chen, X. Recognition and Matching of Clustered Mature Litchi Fruits Using Binocular Charge-Coupled Device (CCD) Color Camers. Sensors 2017, 17, 2564. [Google Scholar] [CrossRef]
- Sa, I.; Lehnert, C.; English, A.; McCool, C.; Dayoub, F.; Upcroft, B.; Perez, T. Peduncle Detection of Sweet Pepper for Autonomous Crop Harvesting—Combined Color and 3-D Information. Robot. Autom. Lett. 2017, 2, 765–772. [Google Scholar] [CrossRef]
- Kitamura, S.; Oka, K. A Recognition Method for Sweet Pepper Fruit Using LED Light Reflections. SICE J. Control. Meas. Syst. Integr. 2009, 2, 255–260. [Google Scholar] [CrossRef]
- Xiong, Y.; Peng, C.; Grimstad, L.; From, P.; Isler, V. Development and Field Evaluation of a Strawberry Harvesting Robot with a Cable-driven Gripper. Comput. Electron. Agric. 2019, 157, 392–402. [Google Scholar] [CrossRef]
- Barth, R.; Hemming, J.; Henten, E. Angle Estimation between Plant Parts for Grasp Optimization in Harvest Robots. Biosyst. Eng. 2019, 183, 26–46. [Google Scholar] [CrossRef]
- Hutchinson, S.; Hager, G.D.; Corke, P.I. A Tutorial on Visual servo Control. IEEE Trans. Robot. Autom. 1996, 12, 651–670. [Google Scholar] [CrossRef]
- Yu, I.; You, H.; Um, Y.; Cho, M.; Kwon, J. Structural Design of Plastic Greenhouse for Paprika Cultivation. In Proceedings of the Korean Society for Bio-Environment Control 2009 Spring Conference & Symposium, Jeju-si, South Korea, 13 June 2009. [Google Scholar]
- Myung, D. Analysis of Growing Condition and Greenhouse Environment to Improve Paprika Production in Korea. Ph.D. Thesis, Chonnam National University, Gwangju, South Korea, 2016. [Google Scholar]
- Kim, H.; Ku, Y.; Lee, J.; Kang, J.; Bae, J. Comparison Plant Growth and Fruit Setting among Sweet Pepper Cultivars of Red Line. J. Bio-Environ. Control 2012, 21, 247–251. [Google Scholar]
- MAFRA (Ministry of Agriculture, Food and Rural Affairs). Golden Seed Project Detailed Plan Report; MAFRA: Sejong-si, South Korea, 2013.
- Um, Y.; Choi, C.; Seo, T.; Lee, J.; Jang, Y.; Lee, S.; Oh, S.; Lee, H. Comparison of Growth Characteristics and Yield by Sweet Pepper Varieties at Glass Greenhouse in Reclaimed Land and Farms. J. Agric. Life Sci. 2013, 47, 33–41. [Google Scholar] [CrossRef]
- Barnea, E.; Mairon, R.; Shahar, O. Colour-agnostic Shape-based 3D Fruit Detection for Crop Harvesting Robots. Biosyst. Eng. 2016, 146, 57–70. [Google Scholar] [CrossRef]
- Rumelhart, D.; Hinton, G.; Williams, R. Learning Representations by Back-propagating Errors. Nature 1986, 323, 533–536. [Google Scholar] [CrossRef]
- Riedmiller, M.; Braun, H. A Direct Adaptive Method for Faster Backpropagation learning: The RPROP Algorithm. In Proceedings of the IEEE International Conference on Neural Networks, San Francisco, CA, USA, 28 March–1 April 1993; Volume 1, pp. 586–591. [Google Scholar]
- Nguyen, D.; Widrow, B. Improving the learning speed of 2-layer neural networks by choosing initial values of the adaptive weights. In Proceedings of the 1990 IJCNN International Joint Conference on Neural Networks, San Diego, CA, USA, 17–21 June 1990; Volume 3, pp. 21–26. [Google Scholar] [CrossRef]
- Mirchandani, G.; Cao, W. On Hidden Nodes for Neural Nets. IEEE Trans. Circuits Syst. 1989, 36, 661–664. [Google Scholar] [CrossRef]
- Corke, P. Visual Control of Robot Manipulators-a Review. In Visual Servoing, Robotics and Automated Systems, 1st ed.; Hashimoto, K., Ed.; World Scientific: Singapore, 1993; Volume 7, pp. 1–31. [Google Scholar]
- Hartley, R.; Zisserman, A. Multiple View Geometry in Computer Vision, 2nd ed.; Cambridge University Press: Cambridge, UK, 2003; pp. 237–361. [Google Scholar]
- Joung, K.; Jin, H.; An, J.; Yoon, H.; Oh, S.; Lim, C.; Um, Y.; Kim, H.; Hong, K.; Park, S. Analysis of Growth Characteristics and Yield Pattern of ‘Cupra’ and ‘Fiesta’ Paprika for Yield Prediction. Prot. Hortic. Plant Fact. 2018, 27, 349–355. [Google Scholar] [CrossRef]






















| No. | 90 mm | 110 mm | 130 mm | 150 mm |
|---|---|---|---|---|
| 1 | 127 | 109 | 101 | 102 |
| 2 | 126 | 108 | 105 | 98 |
| 3 | 143 | 109 | 104 | 102 |
| 4 | 128 | 107 | 101 | 100 |
| 5 | 134 | 104 | 106 | 100 |
| 6 | 108 | 106 | 102 | 98 |
| 7 | 123 | 105 | 101 | 97 |
| 8 | 125 | 104 | 98 | 94 |
| 9 | 130 | 107 | 103 | 99 |
| 10 | 128 | 105 | 102 | 101 |
| Average | 127.2 | 106.4 | 102.3 | 99.1 |
| No. | Error x (pixel) | Error y (pixel) | Control Count |
|---|---|---|---|
| 1 | 0 | 5 | 3 |
| 2 | −1 | 7 | 4 |
| 3 | −1 | 0 | 4 |
| 4 | −6 | 10 | 3 |
| 5 | −10 | 5 | 3 |
| 6 | 9 | 4 | 3 |
| 7 | −2 | 7 | 3 |
| 8 | 1 | −3 | 8 |
| 9 | 3 | 1 | 3 |
| 10 | 6 | 3 | 5 |
| 11 | −2 | −5 | 3 |
| 12 | −5 | 5 | 3 |
| 13 | −5 | 2 | 4 |
| 14 | 3 | −9 | 6 |
| 15 | −3 | 9 | 6 |
| 16 | 4 | 2 | 7 |
| 17 | −9 | 1 | 5 |
| 18 | −2 | 7 | 3 |
| 19 | 2 | 3 | 3 |
| 20 | 9 | 1 | 4 |
| Average | −0.45 | 2.75 | 4.15 |
| 0–3 mm | 3–6 mm | ||||
| Try | Success | Rate | Try | Success | Rate |
| 2 | 0 | 0% | 5 | 1 | 20% |
| 6–9 mm | ~9 mm | ||||
| Try | Success | Rate | Try | Success | Rate |
| 15 | 9 | 60% | 8 | 6 | 75% |
© 2019 by the authors. Licensee MDPI, Basel, Switzerland. This article is an open access article distributed under the terms and conditions of the Creative Commons Attribution (CC BY) license (http://creativecommons.org/licenses/by/4.0/).
Share and Cite
Lee, B.; Kam, D.; Min, B.; Hwa, J.; Oh, S. A Vision Servo System for Automated Harvest of Sweet Pepper in Korean Greenhouse Environment. Appl. Sci. 2019, 9, 2395. https://doi.org/10.3390/app9122395
Lee B, Kam D, Min B, Hwa J, Oh S. A Vision Servo System for Automated Harvest of Sweet Pepper in Korean Greenhouse Environment. Applied Sciences. 2019; 9(12):2395. https://doi.org/10.3390/app9122395
Chicago/Turabian StyleLee, BongKi, DongHwan Kam, ByeongRo Min, JiHo Hwa, and SeBu Oh. 2019. "A Vision Servo System for Automated Harvest of Sweet Pepper in Korean Greenhouse Environment" Applied Sciences 9, no. 12: 2395. https://doi.org/10.3390/app9122395
APA StyleLee, B., Kam, D., Min, B., Hwa, J., & Oh, S. (2019). A Vision Servo System for Automated Harvest of Sweet Pepper in Korean Greenhouse Environment. Applied Sciences, 9(12), 2395. https://doi.org/10.3390/app9122395
