Dynamic Optimization Using Local Collocation Methods and Improved Multiresolution Technique
Abstract
1. Introduction
2. Problem Statement and Local Collocation Methods
3. Improved Multiresolution Technique
3.1. New Generalized Dyadic Meshes
3.2. Slope Analysis of Control Variable
3.3. Improved Multiresolution Technique
- (1)
- Solve the discretized dynamic optimization problem on mesh Gold with χold as the initial values for the NLP variables. If I ≥ Imax, terminate; otherwise move on to the next step.
- (2)
- Refine the mesh Gold via the following steps (step 2a to step 2f):
- (a)
- Let .
- (b)
- Initialize Gint = V0, N, , and j = −1.
- (c)
- Mesh refinement algorithm I (MRA-I).
- (d)
- Mesh refinement algorithm II (MRA-II).
- (e)
- Mesh refinement algorithm III (MRA-III).
- (f)
- The refined mesh is Gnew = Gint, with the control values Φnew = Φint.
- (3)
- Set I = I + 1. If Gnew is the same as Gold, stop; otherwise, renew χold by interpolating the NLP solution that is solved in step 1 on Gnew, set Gold = Gnew, and go to step 1.
4. Numerical Examples
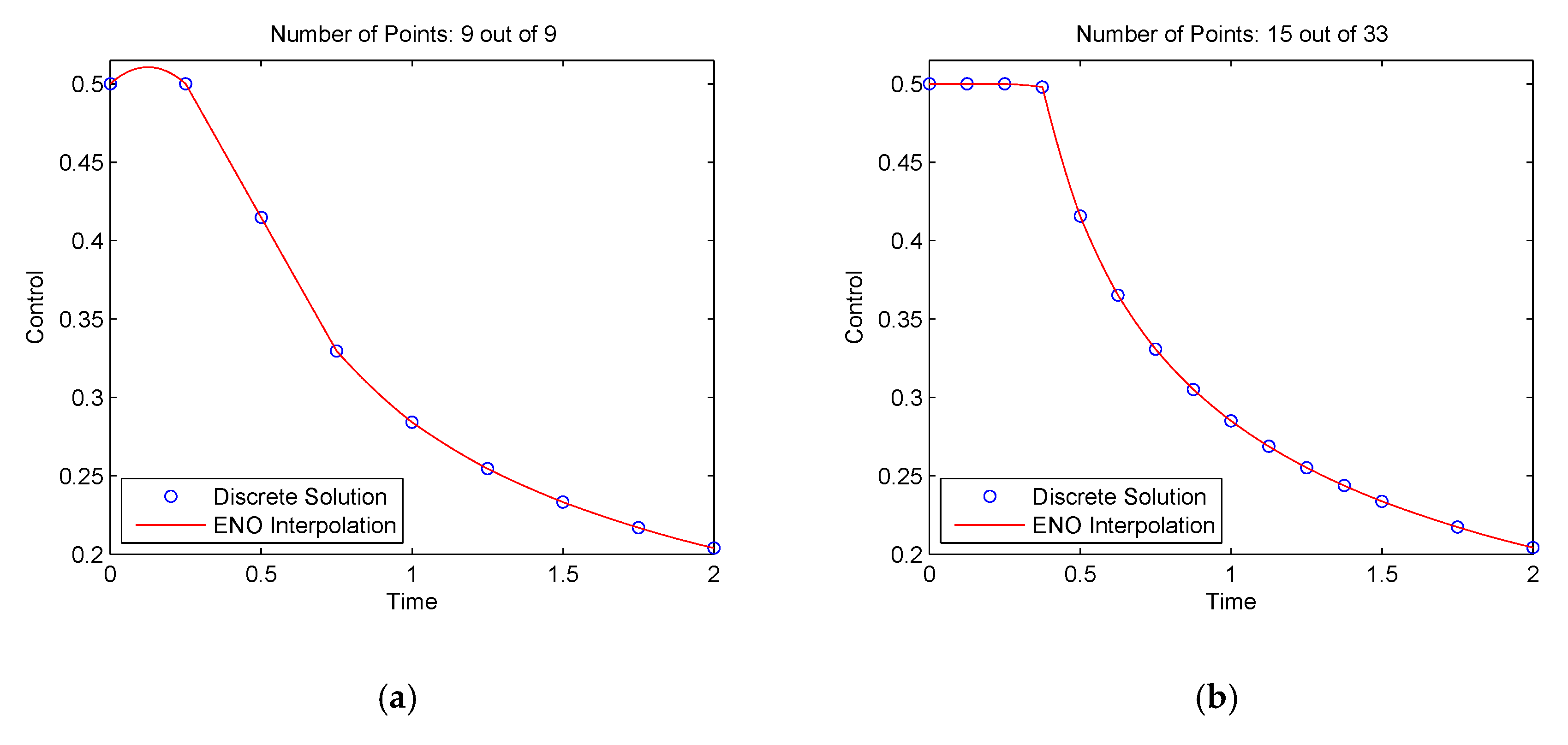
4.1. Simple Chemical Reaction Problem
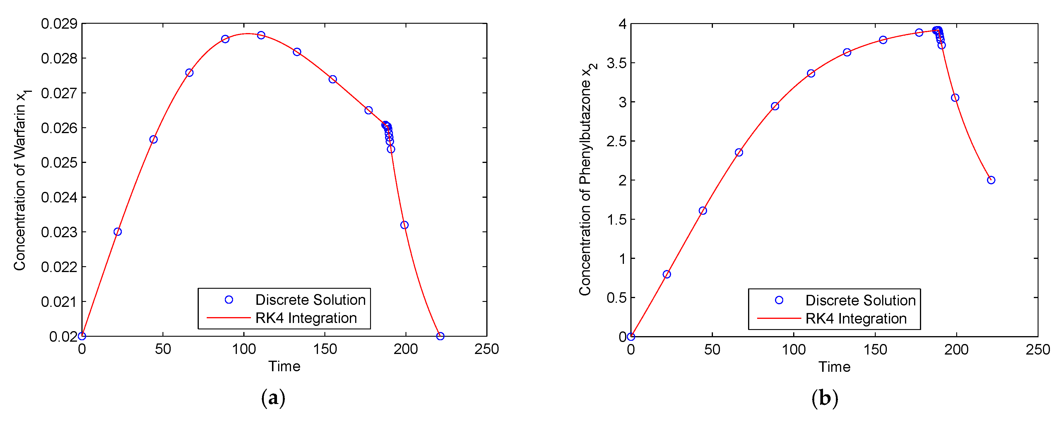
4.2. Drug Displacement Problem
4.3. Williams‒Otto Semi-Batch Reactor Control Problem
5. Conclusions
Author Contributions
Funding
Conflicts of Interest
References
- Fahroo, F.; Ross, I.M. Direct Trajectory Optimization by a Chebyshev Pseudospectral Method. J. Guid. Control Dyn. 2002, 25, 160–166. [Google Scholar] [CrossRef]
- David, B. A Gauss Pseudospectral Transcription for Optimal Control. Ph.D. Thesis, Massachusetts Institute of Technology, Cambridge, UK, 2005. [Google Scholar]
- Betts, J.T. Practical Methods for Optimal Control and Estimation Using Nonlinear Programming, Advances in Design and Control Series; Soc. for Industrial and Applied Mathematics: Philadelphia, PA, USA, 2009. [Google Scholar]
- Bryson, A.E.; Ho, Y.C. Applied Optimal Control: Optimization, Estimation, and Control; Hemisphere Pub. Corp.: Washington, DC, USA, 1975. [Google Scholar]
- Hannemann-Tamás, R.; Marquardt, W. How to Verify Optimal Controls Computed by Direct Shooting Methods?—A Tutorial. J. Process. Control 2012, 22, 494–507. [Google Scholar] [CrossRef]
- Grant, M.J.; Braun, R.D. Rapid Indirect Trajectory Optimization for Conceptual Design of Hypersonic Missions. J. Spacecr. Rocket. 2015, 52, 177–182. [Google Scholar] [CrossRef]
- Gill, P.E.; Murray, W.; Saunders, M.A. SNOPT: An SQP Algorithm for Large-Scale Constrained Optimization. Siam Rev. 2005, 47, 99–131. [Google Scholar] [CrossRef]
- Biegler, L.T.; Zavala, V.M. Large-Scale Nonlinear Programming Using IPOPT: An Integrating Framework for Enterprise-Wide Dynamic Optimization. Comput Chem. Eng. 2009, 33, 575–582. [Google Scholar] [CrossRef]
- Polak, E. An Historical Survey of Computational Methods in Optimal Control. Siam Rev. 1973, 15, 553–584. [Google Scholar] [CrossRef]
- Betts, J.T. Survey of Numerical Methods for Trajectory Optimization. J. Guid. Control Dyn. 1998, 21, 193–207. [Google Scholar] [CrossRef]
- Biegler, L.T. An Overview of Simultaneous Strategies for Dynamic Optimization. Chem. Eng. Process. Process Intensif. 2007, 46, 1043–1053. [Google Scholar] [CrossRef]
- Rao, A.V. A Survey of Numerical Methods for Optimal Control. Adv. Astron. Sci. 2009, 135, 497–528. [Google Scholar]
- Bock, H.G.; Plitt, K.J. A Multiple Shooting Algorithm for Direct Solution of Optimal Control Problems. In Proceedings of the IFAC World Congress, Budapest, Hungary, 2–6 July 1984. [Google Scholar]
- Assassa, F.; Marquardt, W. Dynamic Optimization Using Adaptive Direct Multiple Shooting. Comput. Chem. Eng. 2014, 60, 242–259. [Google Scholar] [CrossRef]
- Lu, P. Inverse Dynamics Approach to Trajectory Optimization for an Aerospace Plane. J. Guid. Control Dyn. 1993, 16, 726–732. [Google Scholar] [CrossRef]
- Huntington, G.T. Advancement and Analysis of a Gauss Pseudospectral Transcription for Optimal Control Problems; Massachusetts Institute of Technology: Cambridge, MA, USA, 2007. [Google Scholar]
- Schlegel, M.; Stockmann, K.; Binder, T.; Marquardt, W. Dynamic Optimization Using Adaptive Control Vector Parameterization. Comput. Chem. Eng. 2005, 29, 1731–1751. [Google Scholar] [CrossRef]
- Binder, T.; Cruse, A.; Villar, C.; Marquardt, W. Dynamic Optimization Using a Wavelet Based Adaptive Control Vector Parameterization Strategy. Comput. Chem. Eng. 2000, 24, 1201–1207. [Google Scholar] [CrossRef]
- Banga, J.R.; Balsa-Canto, E.; Moles, C.G.; Alonso, A.A. Dynamic Optimization of Bioprocesses: Efficient and Robust Numerical Strategies. J. Biotechnol. 2005, 117, 407–419. [Google Scholar] [CrossRef] [PubMed]
- Hannemann, R.; Marquardt, W. Continuous and Discrete Composite Adjoints for the Hessian of the Lagrangian in Shooting Algorithms for Dynamic Optimization. Siam J. Sci. Comput. 2010, 31, 4675–4695. [Google Scholar] [CrossRef]
- Liu, P.; Li, G.; Liu, X.; Zhang, Z. Novel Non-Uniform Adaptive Grid Refinement Control Parameterization Approach for Biochemical Processes Optimization. Biochem. Eng. J. 2016, 111, 63–74. [Google Scholar] [CrossRef]
- Wang, L.; Liu, X.; Zhang, Z. A New Sensitivity-Based Adaptive Control Vector Parameterization Approach for Dynamic Optimization of Bioprocesses. Bioprocess. Biosyst. Eng. 2017, 40, 181–189. [Google Scholar] [CrossRef] [PubMed]
- Tsay, C.; Pattison, R.C.; Baldea, M. A Pseudo-Transient Optimization Framework for Periodic Processes: Pressure Swing Adsorption and Simulated Moving Bed Chromatography. Aiche J. 2018, 64, 2982–2996. [Google Scholar] [CrossRef]
- Patrascu, M.; Barton, P.I. Optimal Campaigns in End-To-End Continuous Pharmaceuticals Manufacturing. Part 2: Dynamic Optimization. Chem. Eng. Process. Process Intensif. 2018, 125, 124–132. [Google Scholar] [CrossRef]
- Jain, S.; Tsiotras, P. Multiresolution-Based Direct Trajectory Optimization. In Proceedings of the 46th IEEE Conference on Decision and Control, Piscataway, NJ, USA, 12–14 December 2007. [Google Scholar]
- Jain, S.; Tsiotras, P. Trajectory Optimization Using Multiresolution Techniques. J. Guid. Control Dyn. 2008, 31, 1424–1436. [Google Scholar] [CrossRef]
- Zhao, J.; Li, S. Modified Multiresolution Technique for Mesh Refinement in Numerical Optimal Control. J. Guid. Control Dyn. 2017, 40, 3328–3338. [Google Scholar] [CrossRef]
- Zhao, Y.; Tsiotras, P. Density Functions for Mesh Refinement in Numerical Optimal Control. J. Guid. Control Dyn. 2011, 34, 271–277. [Google Scholar] [CrossRef]
- Schwartz, A.L. Theory and Implementation of Numerical Methods Based on Runge-Kutta Integration for Solving Optimal Control Problems. Ph.D. Thesis, University of California, Berkeley, CA, USA, 1996. [Google Scholar]
- Betts, J.T.; Huffman, W.P. Mesh Refinement in Direct Transcription Methods for Optimal Control. Optim. Control Appl. Methods 1998, 19, 1–21. [Google Scholar] [CrossRef]
- Betts, J.T.; Biehn, N.; Campbell, S.L.; Huffman, W.P. Compensating for Order Variation in Mesh Refinement for Direct Transcription Methods. J. Comput. Appl. Math. 2000, 125, 147–158. [Google Scholar] [CrossRef]
- Ross, I.M.; Fahroo, F. Pseudospectral Knotting Methods for Solving Optimal Control Problems. J. Guid. Control Dyn. 2004, 27, 397–405. [Google Scholar] [CrossRef]
- Gong, Q.; Fahroo, F.; Ross, I.M. Spectral Algorithm for Pseudospectral Methods in Optimal Control. J. Guid. Control Dyn. 2008, 31, 460–471. [Google Scholar] [CrossRef]
- Darby, C.L.; Hager, W.W.; Rao, A.V. An hp-Adaptive Pseudospectral Method for Solving Optimal Control Problems. Optim. Control Appl. Methods 2011, 32, 476–502. [Google Scholar] [CrossRef]
- Darby, C.L.; Hager, W.W.; Rao, A.V. Direct Trajectory Optimization Using a Variable Low-Order Adaptive Pseudospectral Method. J. Spacecr. Rocket. 2011, 48, 433–445. [Google Scholar] [CrossRef]
- Patterson, M.A.; Hager, W.W.; Rao, A.V. A ph Mesh Refinement Method for Optimal Control. Optim. Control Appl. Methods 2015, 36, 398–421. [Google Scholar] [CrossRef]
- Liu, F.; Hager, W.W.; Rao, A.V. Adaptive Mesh Refinement Method for Optimal Control Using Decay Rates of Legendre Polynomial Coefficients. IEEE Trans Control Syst. Technol. 2017, 26, 1475–1483. [Google Scholar] [CrossRef]
- Liu, F.; Hager, W.W.; Rao, A.V. Adaptive Mesh Refinement Method for Optimal Control Using Nonsmoothness Detection and Mesh Size Reduction. J. Franklin Inst. 2015, 352, 4081–4106. [Google Scholar] [CrossRef]
- Harten, A.; Engquist, B.; Osher, S.; Chakravarthy, S.R. Uniformly High Order Accurate Essentially Non-Oscillatory Schemes. III. J. Comput. Phys. 1997, 131, 3–47. [Google Scholar] [CrossRef]
- Maurer, H.; Wiegand, M. Numerical Solution of a Drug Displacement Problem with Bounded State Variables. Optim. Control Appl. Methods 1992, 13, 43–55. [Google Scholar] [CrossRef]
- Rump, S.M. INTLAB—INTerval LABoratory. In Developments in Reliable Computing; Csendes, T., Ed.; Kluwer: Dordrecht, The Netherlands, 1999; pp. 77–104. ISBN 978-94-017-1247-7. [Google Scholar]
- Assassa, F.; Marquardt, W. Exploitation of the Control Switching Structure in Multi-Stage Optimal Control Problems by Adaptive Shooting Methods. Comput. Chem. Eng. 2015, 73, 82–101. [Google Scholar] [CrossRef]
- Patterson, M.A.; Rao, A.V. GPOPS–II: A MATLAB Software for Solving Multiple-Phase Optimal Control Problems Using hp-Adaptive Gaussian Quadrature Collocation Methods and Sparse Nonlinear Programming. ACM Trans. Math. 2014, 41, 1–37. [Google Scholar] [CrossRef]
- Patterson, M.A.; Rao, A.V. Exploiting Sparsity in Direct Collocation Pseudospectral Methods for Solving Optimal Control Problems. J. Spacecr. Rocket. 2012, 49, 364–377. [Google Scholar] [CrossRef]
- Sayood, K. Introduction to Data Compression; Morgan Kaufmann Publishers: Burlington, MA, USA, 2018. [Google Scholar]













| Method | Objective 1 | Mesh Iterations | Mesh Points | Max Resolution | CPU Time (s) |
|---|---|---|---|---|---|
| The proposed method | 4768.313612 | 8 | 101 | 2561 | 10.7 |
| The proposed method (ignoring MRA-III) | 4768.313475 | 8 | 162 | 2561 | 21.5 |
| GPOPS-II [35] | 4768.313425 | 13 | 309 | — | 21.1 |
© 2018 by the authors. Licensee MDPI, Basel, Switzerland. This article is an open access article distributed under the terms and conditions of the Creative Commons Attribution (CC BY) license (http://creativecommons.org/licenses/by/4.0/).
Share and Cite
Zhao, J.; Shang, T. Dynamic Optimization Using Local Collocation Methods and Improved Multiresolution Technique. Appl. Sci. 2018, 8, 1680. https://doi.org/10.3390/app8091680
Zhao J, Shang T. Dynamic Optimization Using Local Collocation Methods and Improved Multiresolution Technique. Applied Sciences. 2018; 8(9):1680. https://doi.org/10.3390/app8091680
Chicago/Turabian StyleZhao, Jisong, and Teng Shang. 2018. "Dynamic Optimization Using Local Collocation Methods and Improved Multiresolution Technique" Applied Sciences 8, no. 9: 1680. https://doi.org/10.3390/app8091680
APA StyleZhao, J., & Shang, T. (2018). Dynamic Optimization Using Local Collocation Methods and Improved Multiresolution Technique. Applied Sciences, 8(9), 1680. https://doi.org/10.3390/app8091680
