A Single-Stage High-Power-Factor Light-Emitting Diode (LED) Driver with Coupled Inductors for Streetlight Applications
Abstract
:1. Introduction
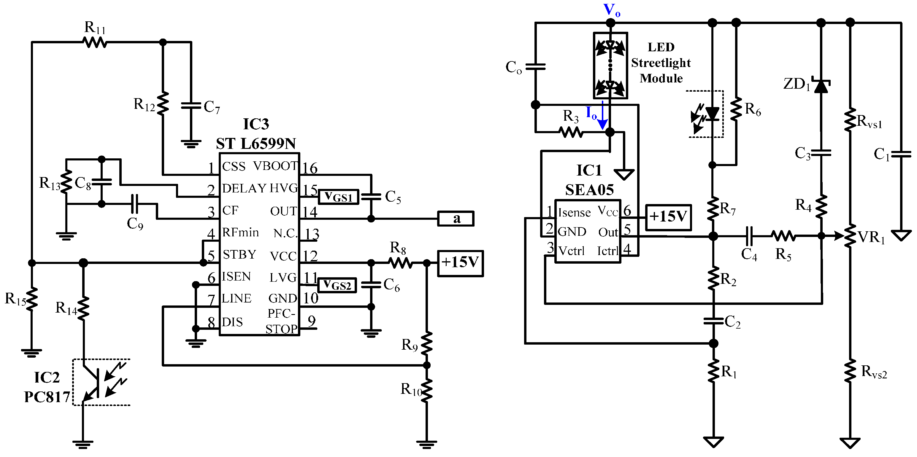
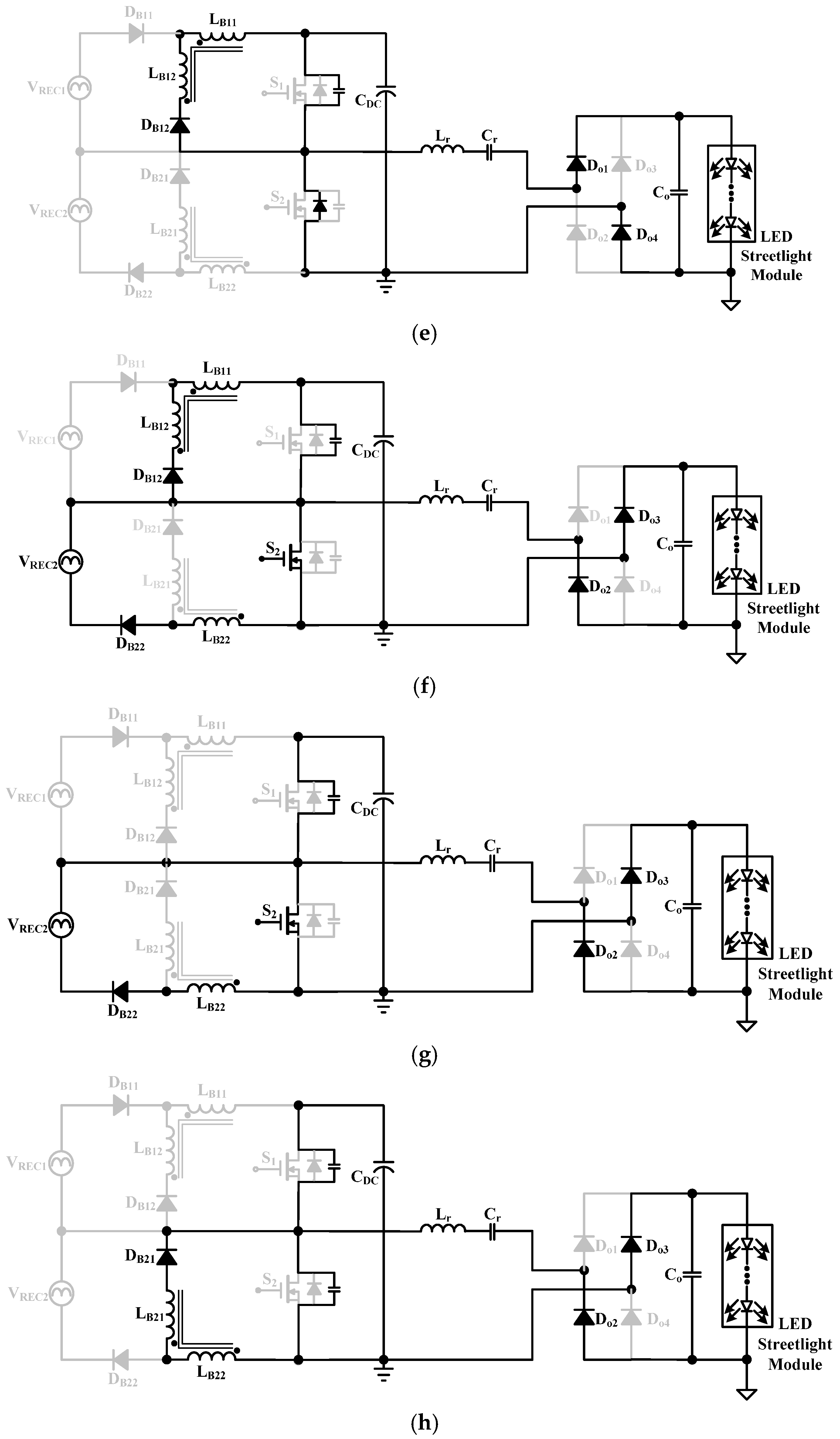
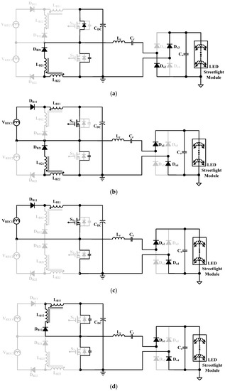
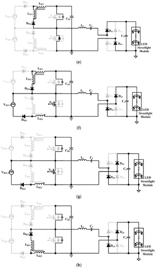
2. Descriptions and Operational Modes Analysis of the Presented Single-Stage LED Driver
- (a)
- Since the switching frequencies of the two switches S1 and S2 are much higher than those of the utility-line voltage vAC, the sinusoidal utility-line voltage can be considered as a constant value for each high-frequency switching period.
- (b)
- VREC1 and VREC2, respectively, represent the rectified input voltage sources for the capacitors Cin1 and Cin2.
- (c)
- Power switches are complementarily operated, and their inherent body diodes and drain-source capacitors (CDS1 and CDS2) are considered.
- (d)
- The conducting voltage drops of diodes DB11, DB12, DB21, DB22, Do1, Do2, Do3 and Do4 are neglected.
- (e)
- Coupled inductors (including LB11 and LB12; LB21 and LB22) are designed to be operated in DCM for naturally achieving PFC.
3. Design Equations of Key Circuit Components in the Presented LED Driver
3.1. Design of Coupled Inductors LB11, LB12, LB21 and LB22
3.2. Design of Resonant Inductor Lr and Resonant Capacitor Cr
3.3. Design of Input Low-Pass Filter
4. Experimental Results
5. Conclusions
Acknowledgments
Author Contributions
Conflicts of Interest
References
- Schubert, E.F. Light-Emitting Diodes; Cambridge University Press: Cambridge, UK, 2006. [Google Scholar]
- Energy-Efficient Solutions for Offline LED Lighting and General Illumination. Available online: http://www.mouser.com/pdfDocs/STMicro_OFFLINE-GENERAL_ILLUMINATION_A.pdf (accessed on 5 October 2012).
- LED Lighting Solutions. Available online: http://www.onsemi.cn/pub_link/Collateral/BRD8034-D.PDF (accessed on 16 March 2013).
- Liang, T.J.; Tseng, W.J.; Chen, J.F.; Wu, J.P. A novel line frequency multistage conduction LED driver with high power factor. IEEE Trans. Power Electron. 2015, 30, 5103–5115. [Google Scholar] [CrossRef]
- Chen, Y.S.; Liang, T.J.; Chen, K.H.; Juang, J.N. Study and implementation of high frequency pulse LED driver with self-oscillating circuit. In Proceedings of the 2011 IEEE International Symposium on Circuits and Systems (ISCAS), Rio de Janeiro, Brazil, 15–18 May 2011; pp. 498–501.
- Moo, C.S.; Chen, Y.J.; Yang, W.C. An efficient driver for dimmable LED lighting. IEEE Trans. Power Electron. 2012, 27, 4613–4618. [Google Scholar] [CrossRef]
- Cheng, H.L.; Lin, C.W. Design and implementation of a high-power-factor LED driver with zero-voltage switching-on characteristics. IEEE Trans. Power Electron. 2014, 29, 4949–4958. [Google Scholar] [CrossRef]
- Cheng, H.L.; Chang, Y.N.; Cheng, C.A.; Chang, C.H.; Lin, Y.H. High-power-factor dimmable LED driver with low-frequency pulse-width modulation. IET Power Electron. 2016, 9, 2139–2146. [Google Scholar] [CrossRef]
- Sauerlander, G.; Hente, D.; Radermacher, H.; Waffenschmidt, E.; Jacobs, J. Driver electronics for LEDs. In Proceedings of the IEEE 41th IAS Annual Meeting, Tampa, FL, USA, 8–12 October 2006; pp. 2621–2626.
- Hui, S.Y.R.; Qin, Y.X. General photo-electro-thermal theory for light-emitting diodes (LED) systems. IEEE Trans. Power Electron. 2009, 24, 1967–1976. [Google Scholar] [CrossRef]
- Cheng, H.L.; Lin, C.W.; Chang, Y.N.; Hsieh, Y.C. A high-power-factor LED driver with zero-voltage switching-on characteristics. In Proceedings of the IEEE 10th International Conference on Power Electronics and Drive Systems, Kitakyushu, Japan, 22–25 April 2013; pp. 334–339.
- Chang, C.H.; Cheng, C.A.; Jinno, M.; Cheng, H.L. An interleaved single-stage LLC resonant converter used for multi-channel LED driving. In Proceedings of the IEEE ECCE-Asia IPEC-Hiroshima, Hiroshima, Japan, 18–21 May 2014; pp. 3333–3340.
- Sebastian, J.; Lamar, D.G.; Arias, M.; Rodriguez, M.; Hernando, M.M. A very simple control strategy for power factor correctors driving high-brigtness LEDs. In Proceedings of the IEEE APEC, Austin, TX, USA, 24–28 February 2008; pp. 537–543.
- Zhou, K.; Zhang, J.G.; Yuvaraj, S.; Weng, D.F. Quasi-active power factor correction circuit for HB LED driver. IEEE Trans. Power Electron. 2008, 23, 1410–1415. [Google Scholar] [CrossRef]
- Chang, Y.N.; Kuo, C.M.; Cheng, H.L.; Lee, C.R. Design of dimmable LED lighting driving circuit for battery power source. In Proceedings of the IEEE 10th International Conference on Power Electronics and Drive Systems, Kitakyushu, Japan, 22–25 April 2013; pp. 1168–1172.
- Cheng, C.A.; Cheng, H.L.; Yang, F.L.; Ku, C.W. Single-stage driver for supplying high-power light-emitting-diodes with universal utility-line input voltages. IET Power Electron. 2012, 5, 1614–1623. [Google Scholar] [CrossRef]
- Long, X.; Liao, R.; Zhou, J. Development of street lighting system-based novel high-brightness LED modules. IET Optoelectron. 2009, 3, 40–46. [Google Scholar] [CrossRef]
- Cheng, C.A.; Cheng, H.L.; Chang, C.H.; Yang, F.L.; Chung, T.Y. A single-stage LED driver for street-lighting applications with interleaving PFC feature. In Proceedings of the IEEE International Symposium on Next-Generation Electronics, Kaohsiung, Taiwan, 25–26 February 2013; pp. 150–152.
- W AC/DC LED Driver. Available online: http://www.ti.com/lit/ml/slur086/slur086.pdf (accessed on 15 March 2013).
- Cheng, C.A.; Chang, C.H.; Cheng, H.L.; Tseng, C.H. A novel single-stage LED driver with coupled inductors and interleaved-PFC. In Proceedings of the IEEE ICPE ECCE-Asia, Seoul, Korea, 1–5 June 2015; pp. 1240–1245.
- Kazimierczuk, M.K.; Czarkowski, D. Resonant Power Converters; John Wiley & Sons, Inc.: Hoboken, NJ, USA, 1995. [Google Scholar]



















| Parameter | Value |
|---|---|
| Input Utility-Line Voltage vAC | 220 V ± 5% (rms) |
| Output Rated Power PO | 165 W |
| Output Rated Voltage VO | 235 V |
| Output Rated Current IO | 700 mA |
| Component | Value |
|---|---|
| Capacitors Cin1, Cin2 | 330 nF Component |
| Inductors LB11, LB12, LB21, LB22 | 505 μH |
| Diodes DB11, DB12, DB21, DB22 | C3D10060 |
| Power Switches S1, S2 | STP20NM60 |
| DC-Linked Capacitor CDC | 100 μF/450 V |
| Resonant Inductor Lr | 133 μH |
| Resonant Capacitor Cr | 1.22 μF |
| Diodes Do1, Do2, D03, D04 | MUR460 |
| Output Capacitor Co | 220 μF/400 V |
| Filter Inductor Lf | 2.5 mH |
| Filter Capacitor Cf | 2 μF |
| Input Voltage (rms) | Voltage Ripple (%) | Current Ripple (%) |
|---|---|---|
| 210 V | 0.75 | 9.14 |
| 215 V | 0.75 | 9.73 |
| 220 V | 0.79 | 9.28 |
| 225 V | 0.75 | 9 |
| 230 V | 0.83 | 8.99 |
| Output Load Current | 0.7 A | 0.6 A | 0.5 A | 0.4 A | 0.3 A |
|---|---|---|---|---|---|
| Equivalent Load Resistor | 336 Ω | 392 Ω | 470 Ω | 588 Ω | 783 Ω |
| Measured Output Voltage | 235.31 V | 234.91 V | 235.31 V | 234.86 V | 235.34 V |
| Measured Efficiency | 90.22% | 89.39% | 87.82% | 86.59% | 86.51% |
| Item | Presented LED Driver in [18] | Proposed LED Driver |
|---|---|---|
| Circuit topology | Single-stage (integrating a interleaved boost PFC converter with a half-bridge LLC resonant converter) | Single-stage (integrating a interleaved buck-boost PFC converter with coupled inductors and a half-bridge-type series-resonant converter cascaded with a full-bridge rectifier) |
| Operating in Utility-Line Voltage Range | 90~130 V | 210~230 V |
| Output Rated Power | 144 W (36 V/4 A) | 165 W (235 V/0.7 A) |
| Power Switches | 2 (S1, S2) | 2 (S1, S2) |
| Diodes | 8 (D1~D6, DB1, DB2) | 12 (Dr1~Dr4, DB11~DB22, Do1~Do4) |
| Capacitors | 6 (Cf, Cin1, Cin2, CB, Cr, Co) | 6 (Cf, Cin1, Cin2, CDC, Cr, Co) |
| Inductors | 4 (Lf, LB1, LB2, Lr) | 4 (Lf, LB11 and LB12, LB21 and LB22, Lr) |
| Transformer | 1 (with a magnetic inductor Lm) | 0 |
| Measured power factor | 0.99 (at 110 V) | 0.992 (at 220 V) |
| Measured current THD | 10% (at 110 V) | 6.55% (at 220 V) |
| Measured efficiency | 88% (at 110 V) | 90.22% (at 220 V) |
© 2017 by the authors. Licensee MDPI, Basel, Switzerland. This article is an open access article distributed under the terms and conditions of the Creative Commons Attribution (CC BY) license ( http://creativecommons.org/licenses/by/4.0/).
Share and Cite
Cheng, C.-A.; Chang, C.-H.; Cheng, H.-L.; Tseng, C.-H.; Chung, T.-Y. A Single-Stage High-Power-Factor Light-Emitting Diode (LED) Driver with Coupled Inductors for Streetlight Applications. Appl. Sci. 2017, 7, 167. https://doi.org/10.3390/app7020167
Cheng C-A, Chang C-H, Cheng H-L, Tseng C-H, Chung T-Y. A Single-Stage High-Power-Factor Light-Emitting Diode (LED) Driver with Coupled Inductors for Streetlight Applications. Applied Sciences. 2017; 7(2):167. https://doi.org/10.3390/app7020167
Chicago/Turabian StyleCheng, Chun-An, Chien-Hsuan Chang, Hung-Liang Cheng, Ching-Hsien Tseng, and Tsung-Yuan Chung. 2017. "A Single-Stage High-Power-Factor Light-Emitting Diode (LED) Driver with Coupled Inductors for Streetlight Applications" Applied Sciences 7, no. 2: 167. https://doi.org/10.3390/app7020167
APA StyleCheng, C.-A., Chang, C.-H., Cheng, H.-L., Tseng, C.-H., & Chung, T.-Y. (2017). A Single-Stage High-Power-Factor Light-Emitting Diode (LED) Driver with Coupled Inductors for Streetlight Applications. Applied Sciences, 7(2), 167. https://doi.org/10.3390/app7020167

