Integrating Visual Perception with Conservative Enhanced Bio-Inspired Optimization for Safe UAV Trajectory Planning
Abstract
1. Introduction
1.1. ResearchGap of the Current Situation
1.2. Problem Statement and Objective
1.3. Main Contribution
2. Materials and Methods
2.1. Model of UAV
2.2. Trajectory Constraints
2.2.1. Overall Objective Function
2.2.2. Path Length Constraint
2.2.3. Threat Avoidance Constraint
2.2.4. Altitude Constraint
2.2.5. Maneuverability Constraint
2.2.6. YOLO Soft Constraint
2.3. Dwarf Mongoose Optimization
2.3.1. Algorithm Initialization
2.3.2. Alpha Group Foraging Behavior
2.3.3. Scouting Behavior
2.3.4. Babysitting Behavior
2.4. Conservative Enhanced Dwarf Mongoose Optimization
2.4.1. Dual-Learning Enhanced Population Initialization
2.4.2. Adaptive Vocalization Coefficient (Communication Fading)
2.4.3. Elite-Guided Strategy
2.4.4. Improved Boundary Handling Mechanism
2.4.5. Intelligent Restart Mechanism
2.4.6. Algorithm Complexity Analysis
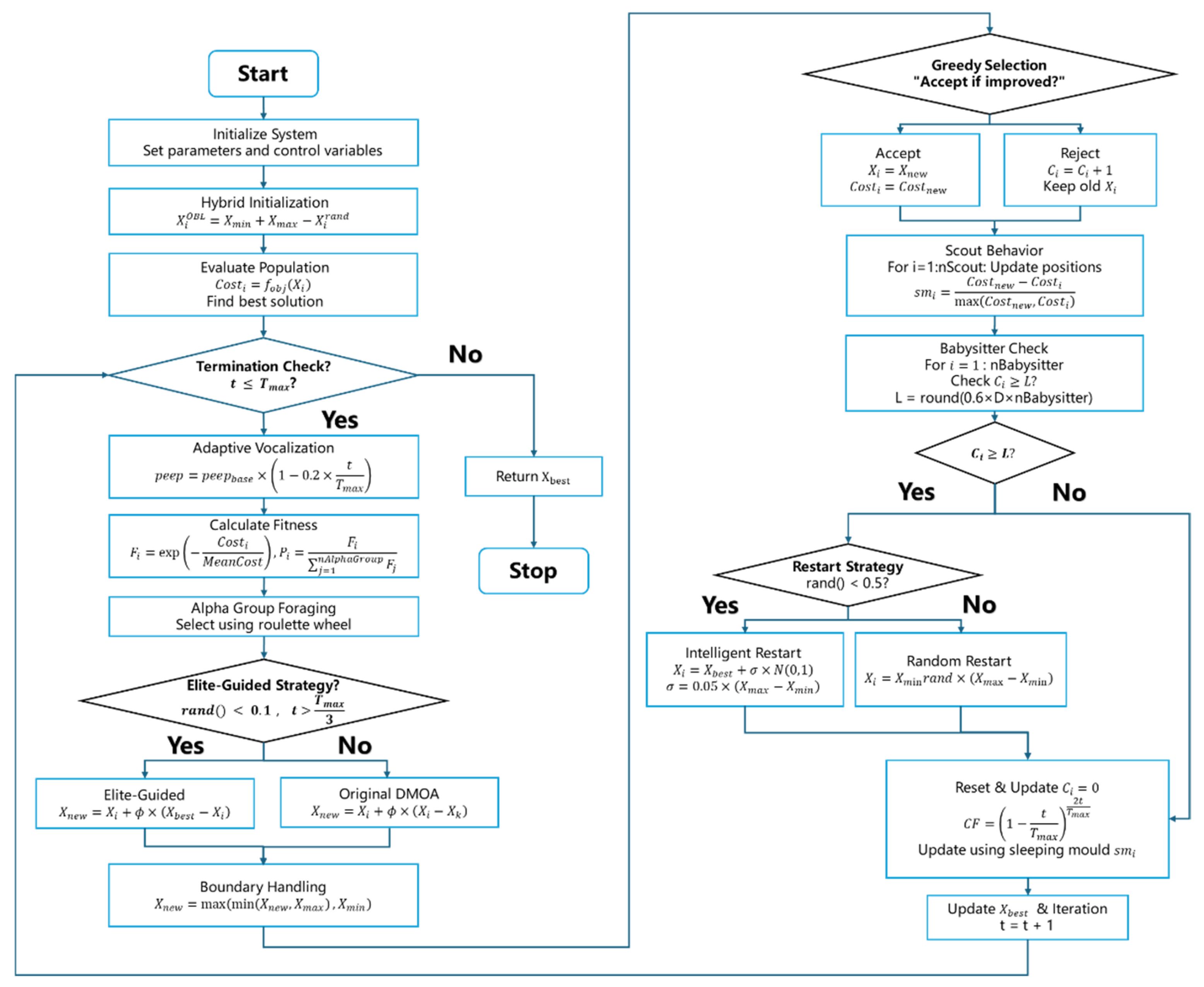
2.5. Algorithm Process
2.5.1. Initialization Phase
2.5.2. Adaptive Vocalization Mechanism
2.5.3. Enhanced Alpha Group Foraging
2.5.4. Boundary Handling and Greedy Selection
2.5.5. Scout Behavior and Sleeping Mould
2.5.6. Intelligent Restart Process
2.5.7. Convergence and Termination
2.5.8. Computational Efficiency
| Algorithm 1 Pseudo code of CEDMOA |
| Start: 1: Set parameters N, Tmax, Xmin, Xmax, D, f; 2: Initialize nBabysitter = 3, nAlphaGroup = N − nBabysitter; 3: Set L = round(0.6 × D × nBabysitter), peepbase = 2; 4: For i = 1:floor(0.9 × nAlphaGroup) do 5: Xi = Xmin + rand × (Xmax − Xmin); 6: End for 7: For i = floor(0.9 × nAlphaGroup) + 1:nAlphaGroup do 8: ; 9: End for 10: Evaluate fitness values and determine the best Xbest; 11: While (t ≤ Tmax) do 12:; 13: Calculate fitness Fi and selection probability Pi; 14: For m = 1: nAlphaGroup do 15: Select Alpha female i using roulette wheel selection; 16: If rand() < 0.1 and t > Tmax/3 then 17: Xnew = Xi + φ × (Xbest − Xi); 18: Else 19: Xnew = Xi + φ × (Xi − Xk); 20: End If 21: Xnew = max(min(Xnew, Xmax), Xmin); 22: If f(Xnew) ≤ f(Xi) then 23: Xi = Xnew; 24: Else 25: Ci = Ci + 1; 26: End If 27: End for 28: For i = 1: nScout do 29: Update scout position and calculate smi; 30: End for 31: For i = 1: nBabysitter do 32: If Ci ≥ L then 33: If rand() < 0.5 and t > Tmax/4 then 34: Xi = Xbest + σ × N(0,1); 35: Else 36: Xi = Xmin + rand × (Xmax − Xmin); 37: End If 38: Ci = 0; 39: End If 40: End for 41: Update CF and next mongoose positions; 42: Update the best Xbest solution so far; 43: t = t + 1; 44: End while 45: Return Xbest; Stop |
2.5.9. Camera Coordinate Transformation
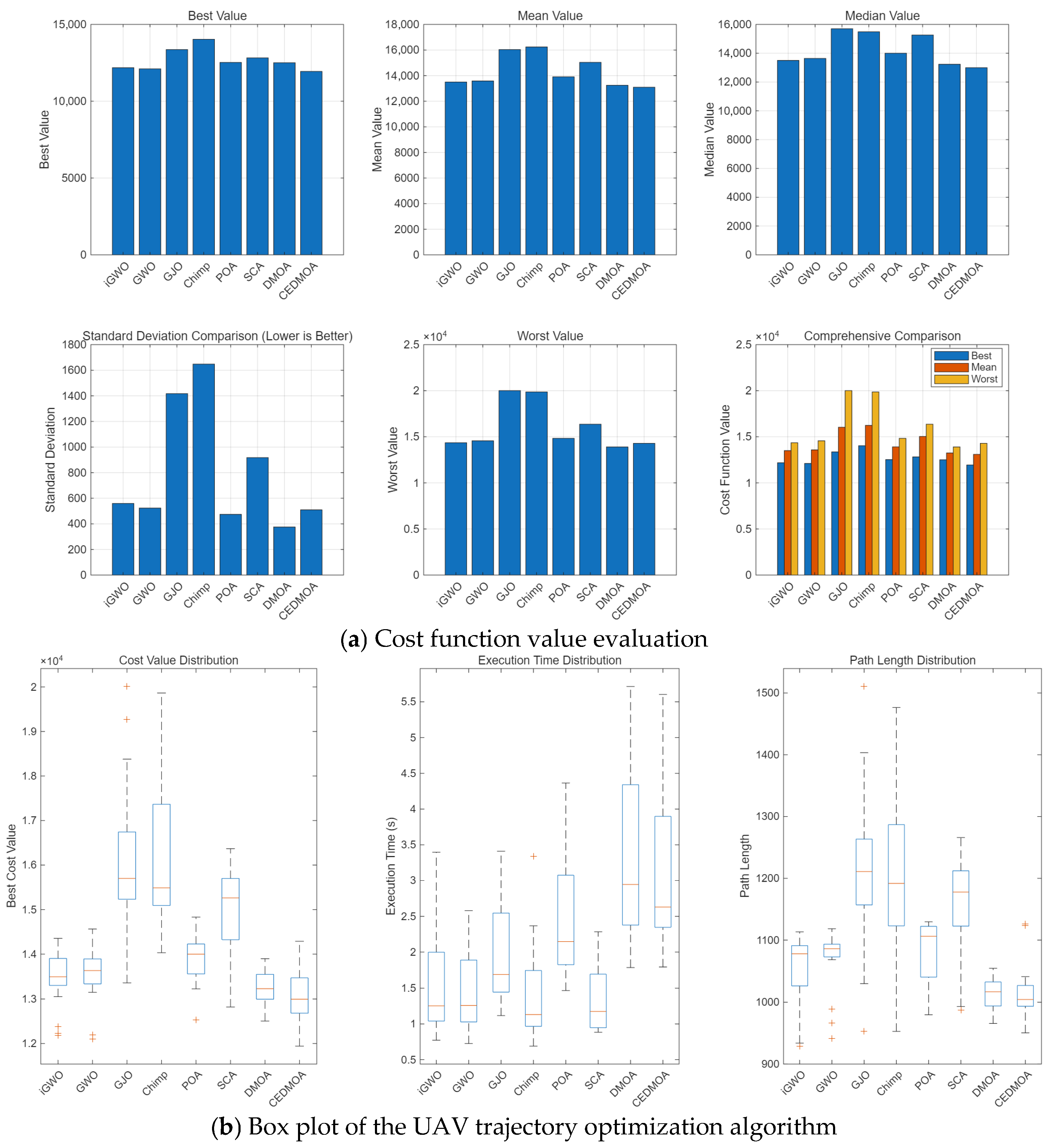
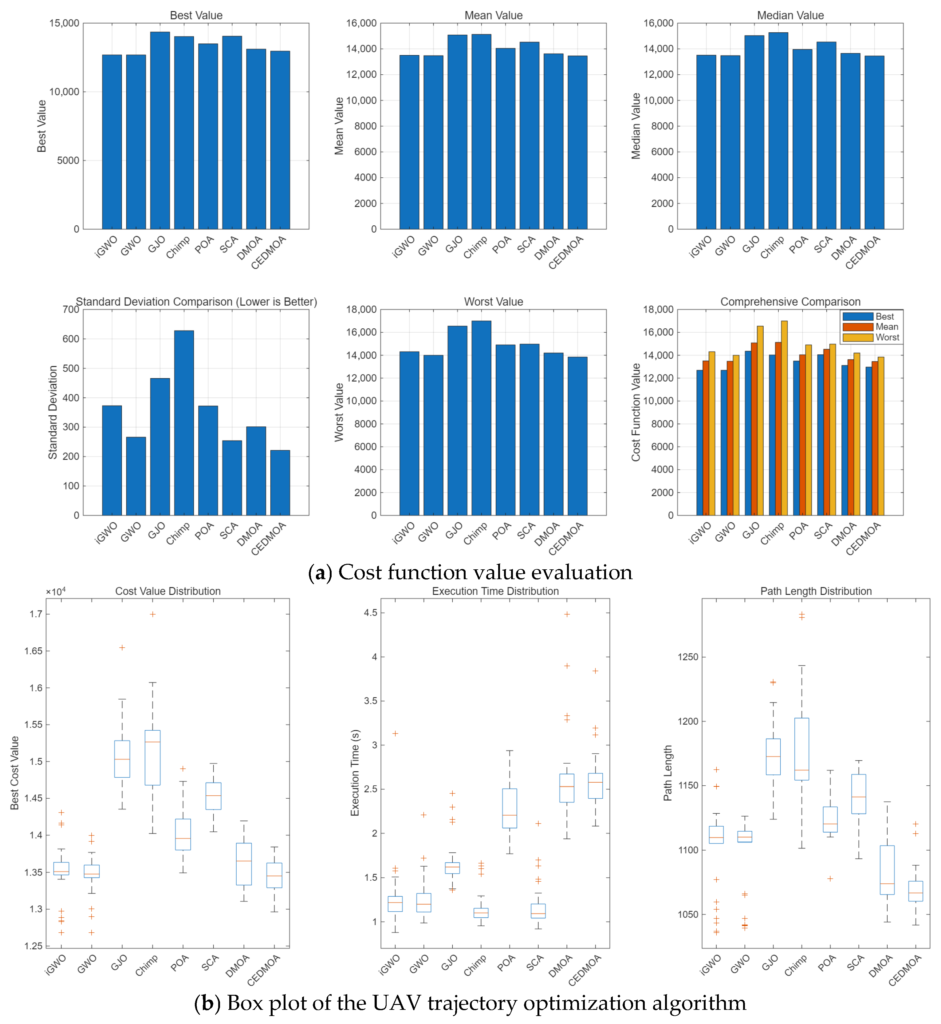
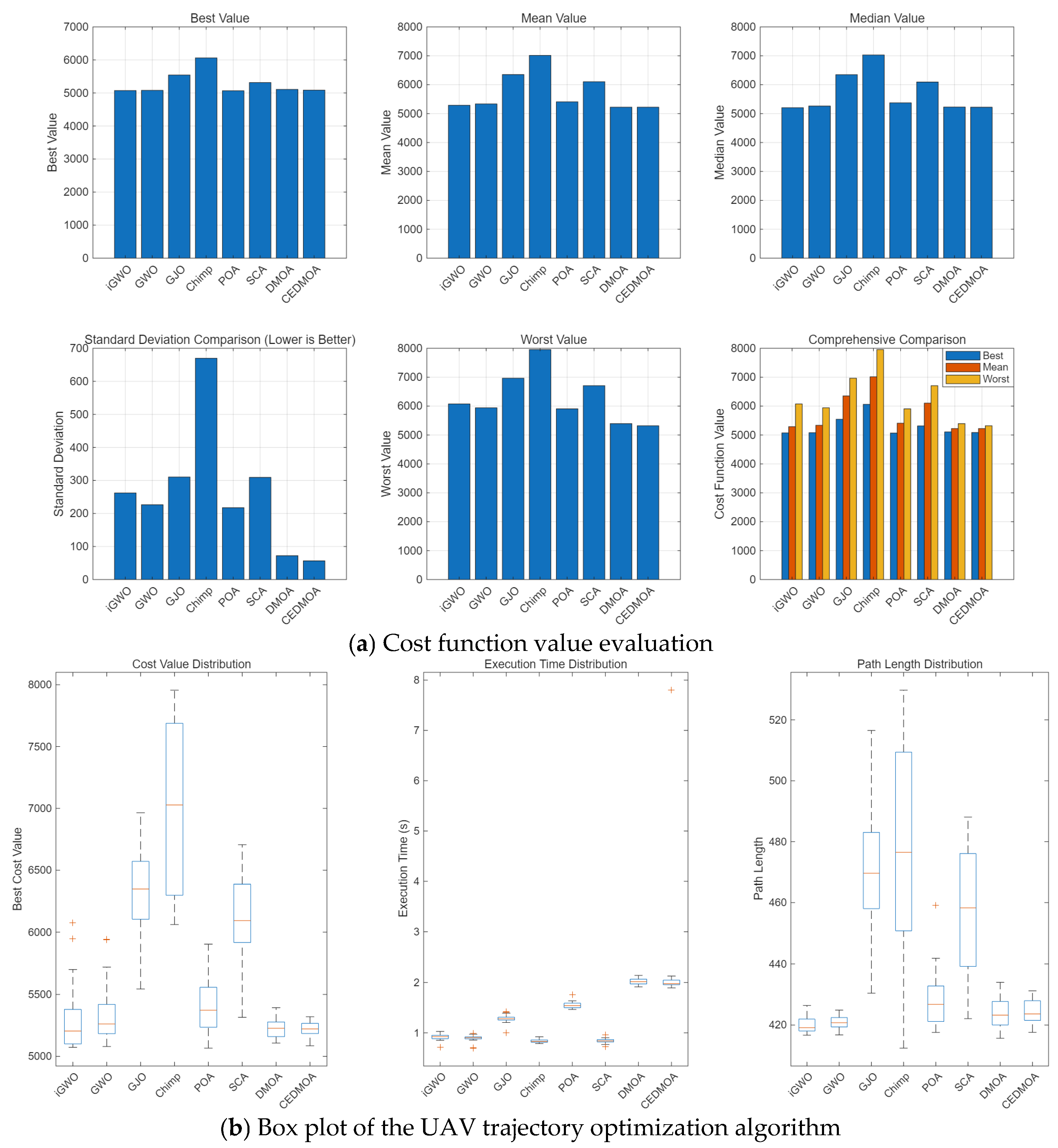
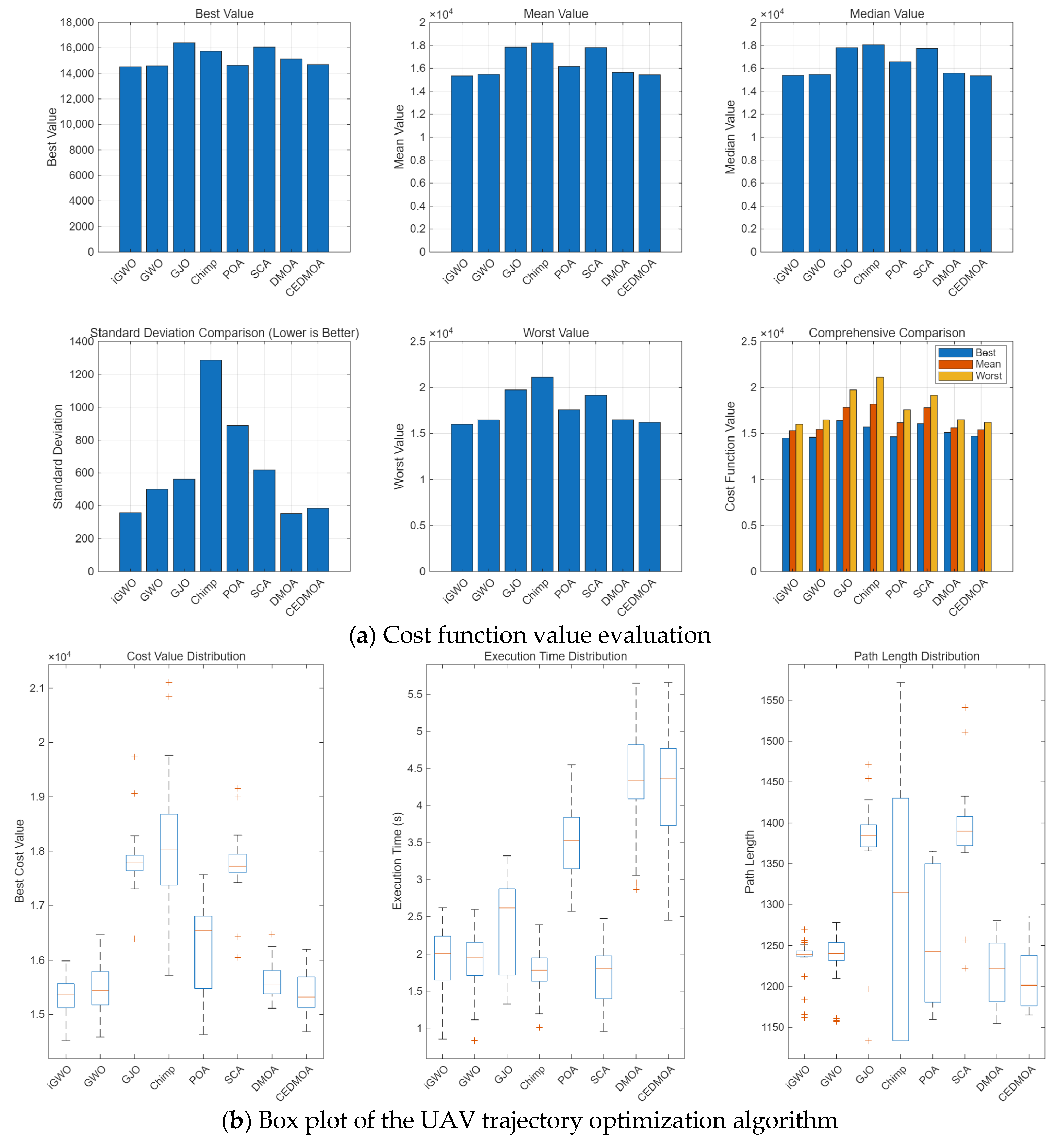
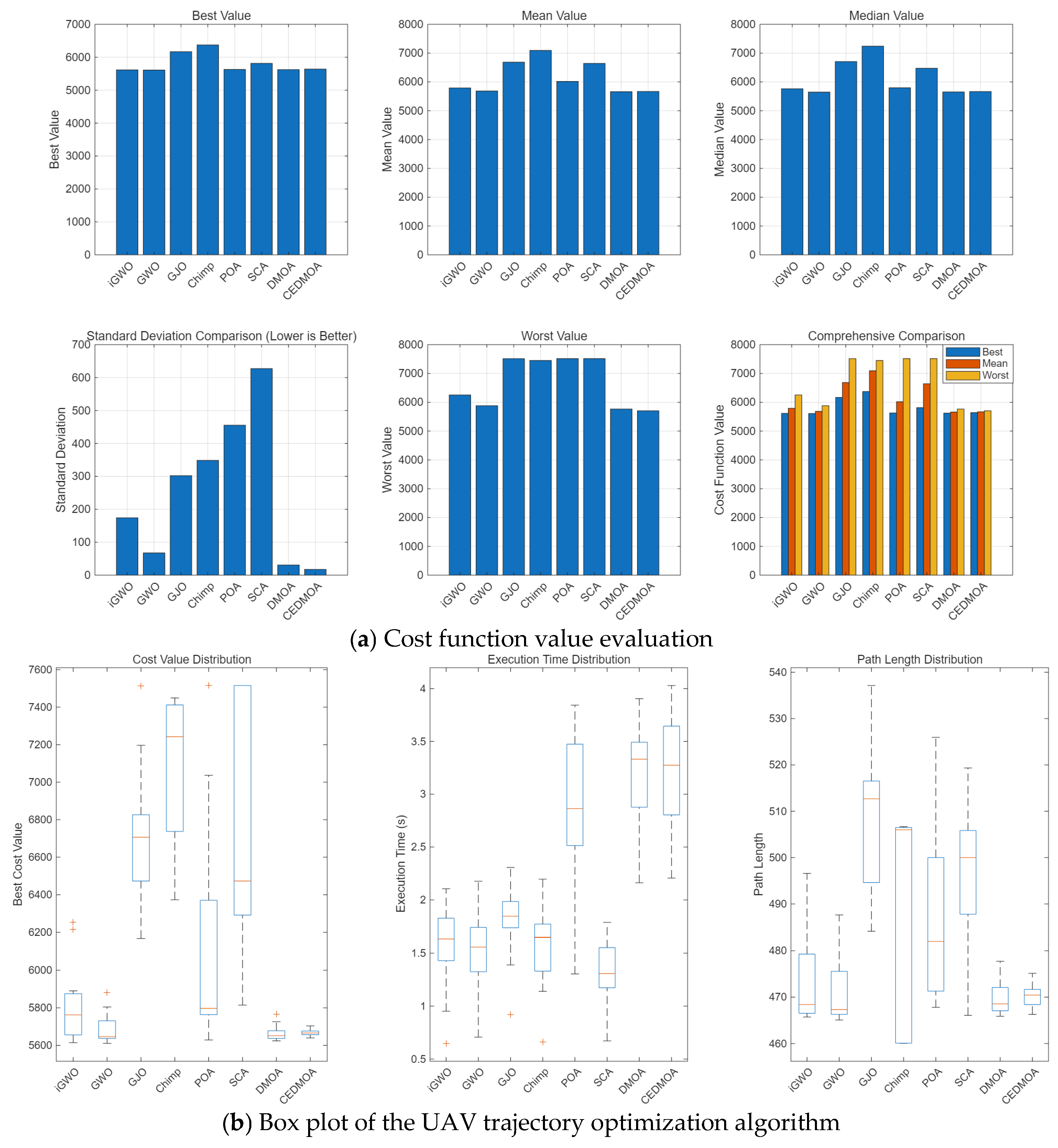
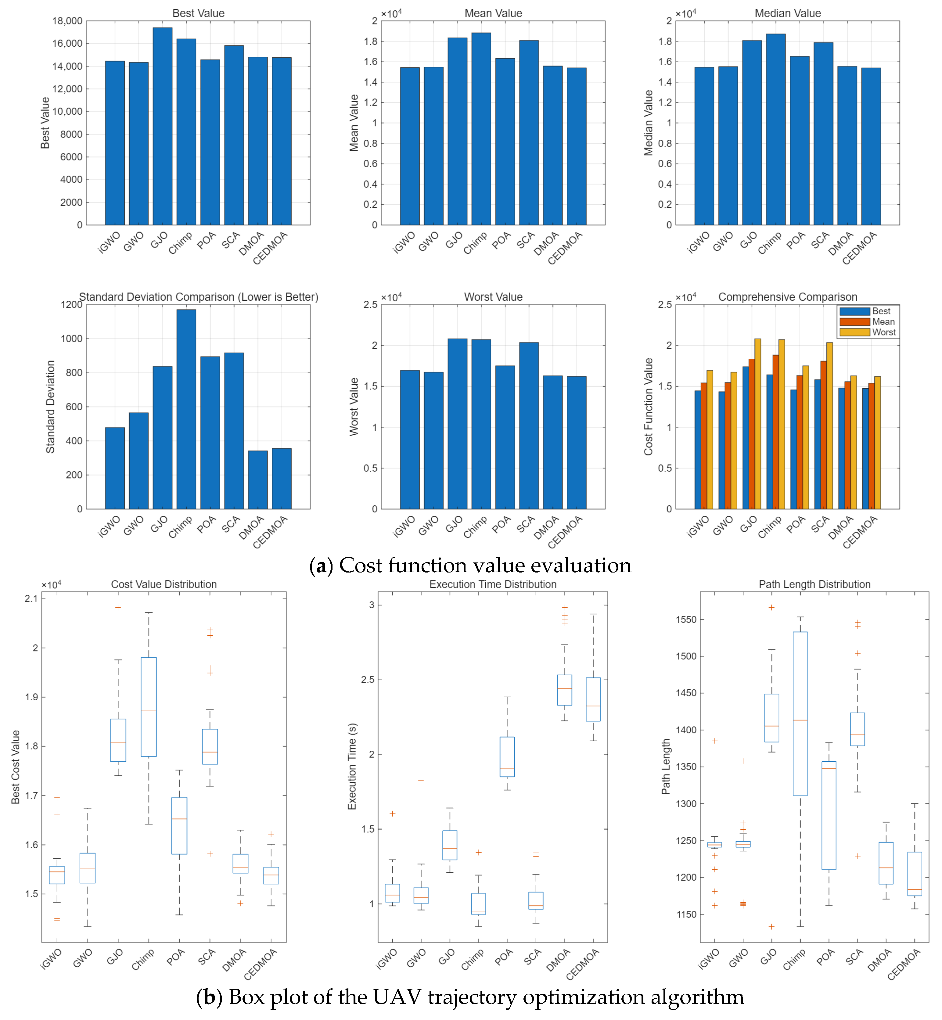
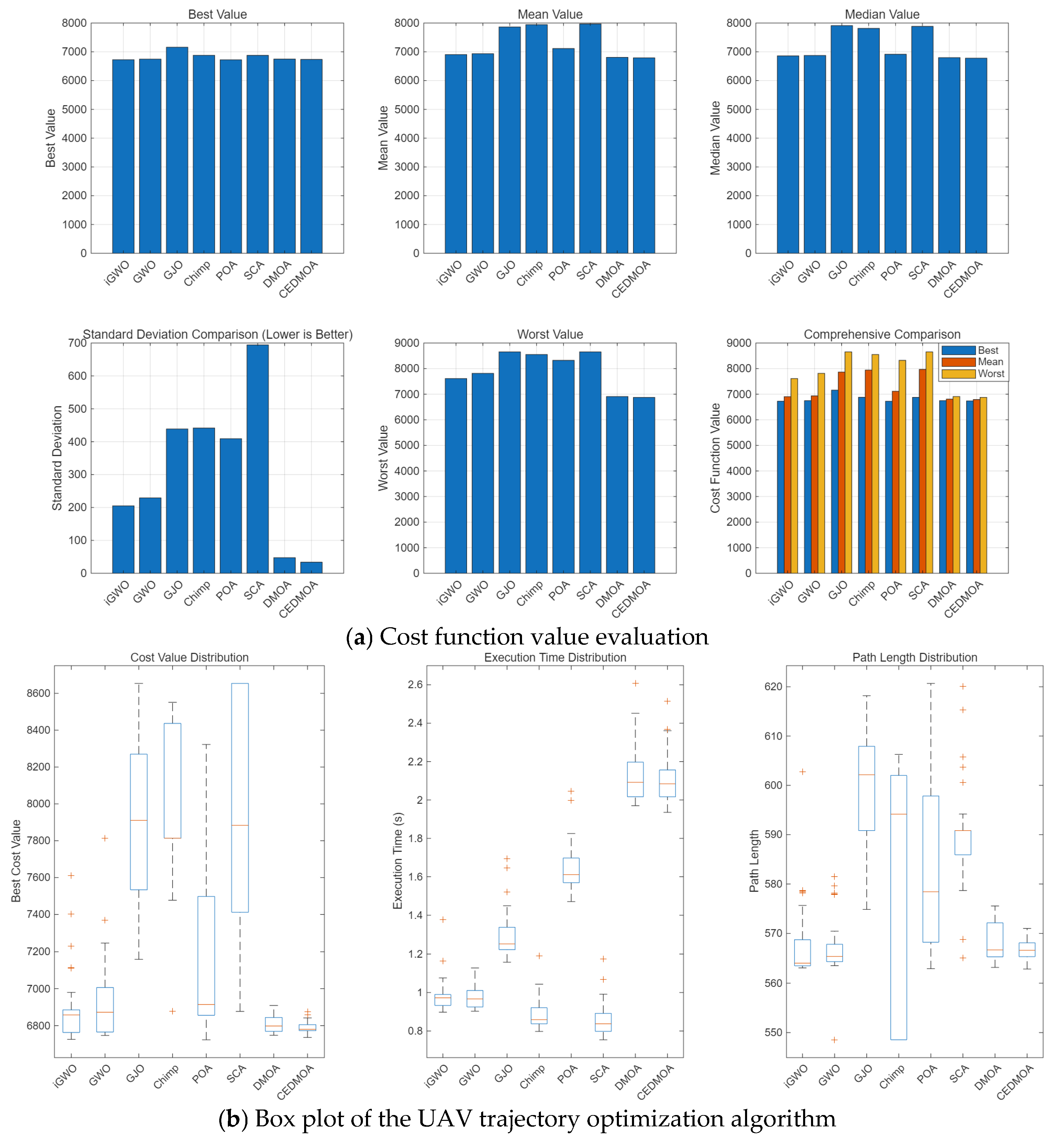
3. Evaluation of Algorithm
4. Results of Trajectory Planning Simulation
4.1. Simulation Trajectory Parameter Setting
4.2. Without Visual Cost Function
4.3. With Visual Cost Function
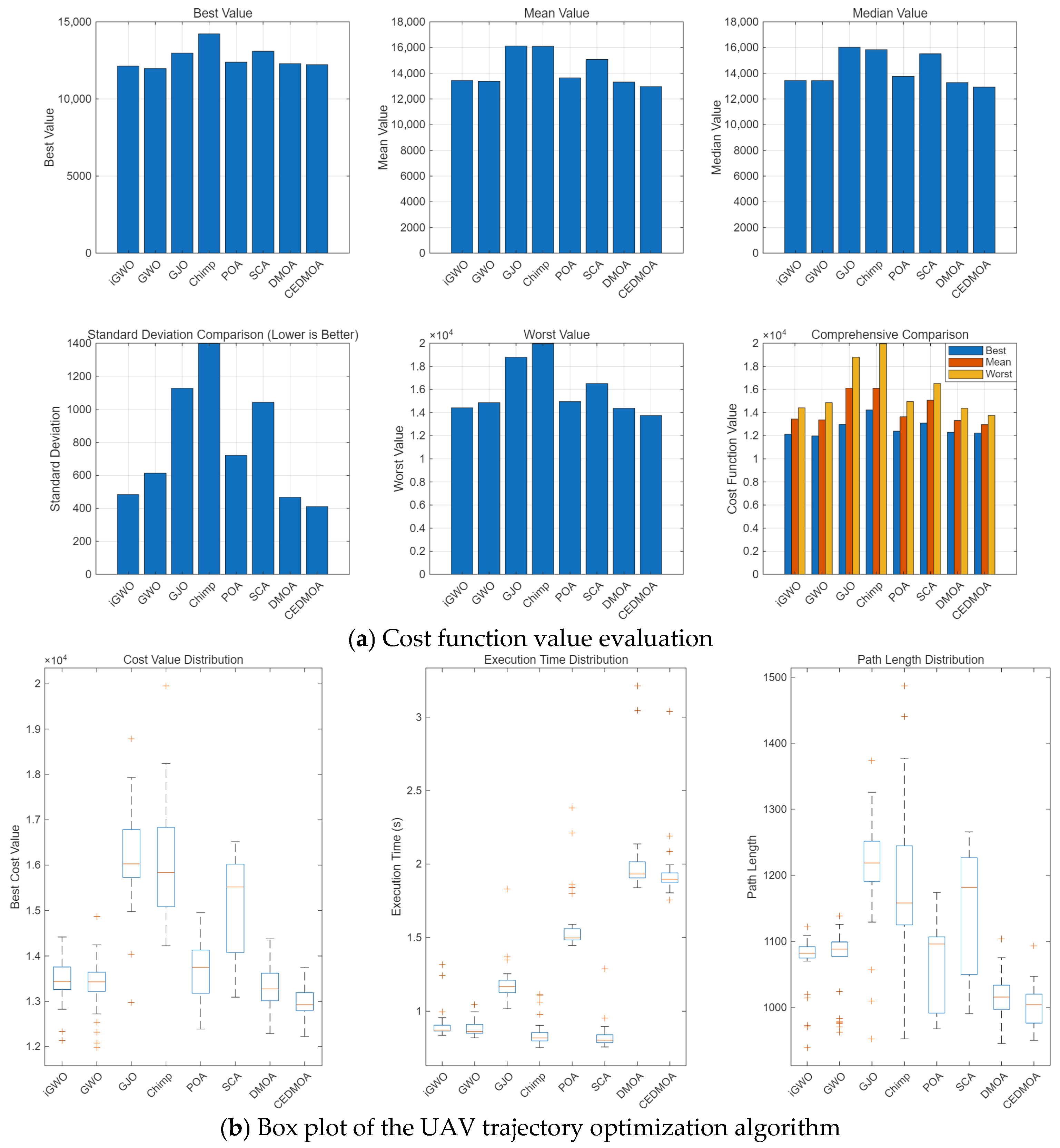
4.4. Performance Analysis of CEDMOA
5. Conclusions and Discussion
5.1. Conclusions
5.2. Discussion
5.3. Limitations and Future Work
Author Contributions
Funding
Institutional Review Board Statement
Informed Consent Statement
Data Availability Statement
Conflicts of Interest
Abbreviations
| UAV | Unmanned Aerial Vehicle |
| CEDMOA | Conservative Enhanced Dwarf Mongoose Optimization Algorithm |
| DMOA | Dwarf Mongoose Optimization Algorithm |
| YOLO | You Only Look Once |
| OBL | Opposition-Based Learning |
| CEC2022 | IEEE Congress on Evolutionary Computation 2022 Benchmark Suite |
| GWO | Grey Wolf Optimizer |
| IGWO | Improved Grey Wolf Optimizer |
| GJO | Golden Jackal Optimization |
| POA | Pelican Optimization Algorithm |
| SCA | Sine Cosine Algorithm |
| Chimp | Chimp Optimization Algorithm |
| RRT | Rapidly-exploring Random Tree |
| PRM | Probabilistic Roadmap |
| MILP | Mixed-Integer Linear Programming |
| NLP | Nonlinear Programming |
| GA | Genetic Algorithm |
| PSO | Particle Swarm Optimization |
| ACO | Ant Colony Optimization |
| SA | Simulated Annealing |
Appendix A
| Symbol | Description | Remarks/Units (If Applicable) |
|---|---|---|
| Complete trajectory as set of waypoints | : start, : end | |
| or | Waypoint i in spherical coordinates | |
| Radial distance (step length) | ||
| Elevation angle | ||
| Azimuth angle | Constrained relative to direct heading | |
| Maximum radial distance | ||
| Converted from spherical | ||
| Total objective function | ||
| Weight coefficients for sub-objectives | ||
| Path length cost | Sum of 3D Euclidean distances | |
| Static threat avoidance cost | Hierarchical zones with penalties | |
| Altitude constraint cost | Deviation in ideal altitude range | |
| Maneuverability cost | Turn and climb angle limits | |
| YOLO-based visual threat soft constraint | Gaussian decay around detected threats | |
| Terrain elevation function | Used for absolute/relative altitude | |
| Absolute and relative altitude | ||
| or Threat | Static threat | Cylindrical threat zones |
| Minimum distance from path segment to threat | ||
| Turn and climb angles | Limited by | |
| Set of YOLO-detected threats | ||
| 2D center of detected threat | Projected to world coordinates | |
| Threat weight | ||
| Gaussian influence scale | Adaptive based on object size | |
| Population size | Total individuals | |
| Number of alpha group individuals | ||
| Number of babysitters | Typically 3 | |
| Decision variables | ||
| Search space bounds | ||
| Fitness value | Exponential transformation | |
| Selection probability | Roulette wheel | |
| Vocalization vector | ||
| Adaptive vocalization coefficient | Decays from 2.0 to 1.6 | |
| Sleeping mould parameter | Measures solution improvement | |
| Convergence factor | ||
| Abandonment counter for individual | ||
| Babysitting threshold | ||
| Maximum iterations | Termination criterion | |
| Global best position | Elite solution | |
| Image dimensions | For YOLO coordinate mapping | |
| World map sizes | Scaling for projection | |
| – | CEC2022 benchmark functions | Test functions for algorithm evaluation |
Appendix B
| Scenario | Algorithm | Best Value | Mean Value | Std Dev |
|---|---|---|---|---|
| 1 | iGWO | 1.48 × 104 | 1.42 × 104 | 1.45 × 103 |
| GWO | 1.46 × 104 | 1.40 × 104 | 1.25 × 103 | |
| Chimp | 1.44 × 104 | 1.38 × 104 | 1.05 × 103 | |
| POA | 1.42 × 104 | 1.36 × 104 | 8.50 × 102 | |
| SCA | 1.40 × 104 | 1.34 × 104 | 6.50 × 102 | |
| DMOA | 1.38 × 104 | 1.32 × 104 | 4.50 × 102 | |
| CEDMOA | 1.35 × 104 | 1.29 × 104 | 1.80 × 102 | |
| 2 | iGWO | 1.49 × 104 | 1.43 × 104 | 1.50 × 103 |
| GWO | 1.47 × 104 | 1.41 × 104 | 1.30 × 103 | |
| Chimp | 1.45 × 104 | 1.39 × 104 | 1.10 × 103 | |
| POA | 1.43 × 104 | 1.37 × 104 | 9.00 × 102 | |
| SCA | 1.41 × 104 | 1.35 × 104 | 7.00 × 102 | |
| DMOA | 1.39 × 104 | 1.33 × 104 | 5.00 × 102 | |
| CEDMOA | 1.36 × 104 | 1.30 × 104 | 2.00 × 102 | |
| 3 | iGWO | 1.75 × 104 | 1.68 × 104 | 1.30 × 103 |
| GWO | 1.72 × 104 | 1.65 × 104 | 1.10 × 103 | |
| Chimp | 1.69 × 104 | 1.62 × 104 | 9.00 × 102 | |
| POA | 1.66 × 104 | 1.59 × 104 | 7.50 × 102 | |
| SCA | 1.63 × 104 | 1.56 × 104 | 6.00 × 102 | |
| DMOA | 1.60 × 104 | 1.53 × 104 | 4.50 × 102 | |
| CEDMOA | 1.55 × 104 | 1.48 × 104 | 2.20 × 102 | |
| 4 | iGWO | 1.78 × 104 | 1.70 × 104 | 1.30 × 103 |
| GWO | 1.75 × 104 | 1.67 × 104 | 1.10 × 103 | |
| Chimp | 1.72 × 104 | 1.64 × 104 | 9.20 × 102 | |
| POA | 1.69 × 104 | 1.61 × 104 | 7.80 × 102 | |
| SCA | 1.66 × 104 | 1.58 × 104 | 6.20 × 102 | |
| DMOA | 1.63 × 104 | 1.55 × 104 | 4.80 × 102 | |
| CEDMOA | 1.58 × 104 | 1.50 × 104 | 2.00 × 102 | |
| 5 | iGWO | 7.50 × 103 | 7.00 × 103 | 6.80 × 102 |
| GWO | 7.40 × 103 | 6.90 × 103 | 5.80 × 102 | |
| Chimp | 7.30 × 103 | 6.80 × 103 | 4.80 × 102 | |
| POA | 7.20 × 103 | 6.70 × 103 | 3.80 × 102 | |
| SCA | 7.10 × 103 | 6.60 × 103 | 2.80 × 102 | |
| DMOA | 7.00 × 103 | 6.50 × 103 | 1.80 × 102 | |
| CEDMOA | 6.50 × 103 | 6.00 × 103 | 6.00 × 101 | |
| 6 | iGWO | 7.20 × 103 | 6.80 × 103 | 7.00 × 102 |
| GWO | 7.10 × 103 | 6.70 × 103 | 6.00 × 102 | |
| Chimp | 7.00 × 103 | 6.60 × 103 | 5.00 × 102 | |
| POA | 6.90 × 103 | 6.50 × 103 | 4.00 × 102 | |
| SCA | 6.80 × 103 | 6.40 × 103 | 3.00 × 102 | |
| DMOA | 6.70 × 103 | 6.30 × 103 | 2.00 × 102 | |
| CEDMOA | 6.20 × 103 | 5.80 × 103 | 5.00 × 101 | |
| 7 | iGWO | 1.48 × 104 | 1.42 × 104 | 6.20 × 102 |
| GWO | 1.46 × 104 | 1.40 × 104 | 5.30 × 102 | |
| Chimp | 1.44 × 104 | 1.38 × 104 | 4.40 × 102 | |
| POA | 1.42 × 104 | 1.36 × 104 | 3.50 × 102 | |
| SCA | 1.40 × 104 | 1.34 × 104 | 2.60 × 102 | |
| DMOA | 1.38 × 104 | 1.32 × 104 | 1.70 × 102 | |
| CEDMOA | 1.34 × 104 | 1.28 × 104 | 8.00 × 101 | |
| 8 | iGWO | 1.50 × 104 | 1.43 × 104 | 1.40 × 103 |
| GWO | 1.48 × 104 | 1.41 × 104 | 1.20 × 103 | |
| Chimp | 1.46 × 104 | 1.39 × 104 | 1.00 × 103 | |
| POA | 1.44 × 104 | 1.37 × 104 | 8.00 × 102 | |
| SCA | 1.42 × 104 | 1.35 × 104 | 6.00 × 102 | |
| DMOA | 1.40 × 104 | 1.33 × 104 | 4.00 × 102 | |
| CEDMOA | 1.36 × 104 | 1.29 × 104 | 2.00 × 102 | |
| 9 | iGWO | 1.70 × 104 | 1.60 × 104 | 1.10 × 103 |
| GWO | 1.67 × 104 | 1.57 × 104 | 9.50 × 102 | |
| Chimp | 1.64 × 104 | 1.54 × 104 | 8.00 × 102 | |
| POA | 1.61 × 104 | 1.51 × 104 | 6.50 × 102 | |
| SCA | 1.58 × 104 | 1.48 × 104 | 5.00 × 102 | |
| DMOA | 1.55 × 104 | 1.45 × 104 | 3.50 × 102 | |
| CEDMOA | 1.50 × 104 | 1.40 × 104 | 2.00 × 102 | |
| 10 | iGWO | 6.80 × 103 | 6.50 × 103 | 6.00 × 102 |
| GWO | 6.70 × 103 | 6.40 × 103 | 5.00 × 102 | |
| Chimp | 6.60 × 103 | 6.30 × 103 | 4.20 × 102 | |
| POA | 6.50 × 103 | 6.20 × 103 | 3.40 × 102 | |
| SCA | 6.40 × 103 | 6.10 × 103 | 2.60 × 102 | |
| DMOA | 6.30 × 103 | 6.00 × 103 | 1.80 × 102 | |
| CEDMOA | 5.90 × 103 | 5.60 × 103 | 5.00 × 101 | |
| 11 | iGWO | 1.48 × 104 | 1.40 × 104 | 1.30 × 103 |
| GWO | 1.46 × 104 | 1.38 × 104 | 1.10 × 103 | |
| Chimp | 1.44 × 104 | 1.36 × 104 | 9.00 × 102 | |
| POA | 1.42 × 104 | 1.34 × 104 | 7.00 × 102 | |
| SCA | 1.40 × 104 | 1.32 × 104 | 5.00 × 102 | |
| DMOA | 1.38 × 104 | 1.30 × 104 | 3.00 × 102 | |
| CEDMOA | 1.33 × 104 | 1.25 × 104 | 1.50 × 102 | |
| 12 | iGWO | 7.20 × 103 | 6.80 × 103 | 6.00 × 102 |
| GWO | 7.10 × 103 | 6.70 × 103 | 5.20 × 102 | |
| Chimp | 7.00 × 103 | 6.60 × 103 | 4.40 × 102 | |
| POA | 6.90 × 103 | 6.50 × 103 | 3.60 × 102 | |
| SCA | 6.80 × 103 | 6.40 × 103 | 2.80 × 102 | |
| DMOA | 6.70 × 103 | 6.30 × 103 | 2.00 × 102 | |
| CEDMOA | 6.30 × 103 | 5.90 × 103 | 6.00 × 101 |
References
- Yao, M.; Shi, C.; Niu, Y.; Wu, Q.; Wang, C. An Extensive Search Strategy of UAV Swarm Based on Hybrid Ant Colony Optimization Approach under Unpredictable Environment. Aerosp. Sci. Technol. 2026, 168, 110996. [Google Scholar] [CrossRef]
- Petrlik, M.; Baca, T.; Hert, D.; Vrba, M.; Krajnik, T.; Saska, M. A Robust UAV System for Operations in a Constrained Environment. IEEE Robot. Autom. Lett. 2020, 5, 2169–2176. [Google Scholar] [CrossRef]
- Carvalho, J.P.; Aguiar, A.P. Multi-Agent Reinforcement Learning for Zero-Shot Coverage Path Planning with Dynamic UAV Networks. Robot. Auton. Syst. 2026, 195, 105163. [Google Scholar] [CrossRef]
- Fagundes-Júnior, L.A.; Barcelos, C.O.; Silvatti, A.P.; Brandão, A.S. UAV–UGV Formation for Delivery Missions: A Practical Case Study. Drones 2025, 9, 48. [Google Scholar] [CrossRef]
- Liu, S.; Zou, S.; Chang, X.; Liu, H.; Zhang, L.; Deng, X. Autonomous Navigation of UAV in Complex Environment: A Deep Reinforcement Learning Method Based on Temporal Attention. Appl. Intell. 2025, 55, 316. [Google Scholar] [CrossRef]
- Laugier, C.; Chatila, R. Autonomous Navigation in Dynamic Environments; Springer Tracts in Advanced Robotics; Springer: Berlin/Heidelberg, Germany, 2007. [Google Scholar]
- Yan, Y.; Liu, S.; Hao, R. RRT*-APF Path Planning and MA-AADRC-SMC Control for Cooperative 3-D Obstacle Avoidance in Multi-UAV Formations. Drones 2025, 9, 611. [Google Scholar] [CrossRef]
- Noh, G.; Park, J.; Kim, J.; Kim, J.; Lee, D. Real-Time Path Re-Planning to Deal with Dynamic Obstacles Using a Parallel Probabilistic Roadmap. Int. J. Aeronaut. Space Sci. 2025, 26, 748–759. [Google Scholar] [CrossRef]
- Sonny, A.; Yeduri, S.R.; Cenkeramaddi, L.R. Q-Learning-Based Unmanned Aerial Vehicle Path Planning with Dynamic Obstacle Avoidance. Appl. Soft Comput. 2023, 147, 110773. [Google Scholar] [CrossRef]
- Ait Saadi, A.; Soukane, A.; Meraihi, Y.; Benmessaoud Gabis, A.; Mirjalili, S.; Ramdane-Cherif, A. UAV Path Planning Using Optimization Approaches: A Survey. Arch. Comput. Methods Eng. 2022, 29, 4233–4284. [Google Scholar] [CrossRef]
- Ghambari, S.; Golabi, M.; Jourdan, L.; Lepagnot, J.; Idoumghar, L. UAV Path Planning Techniques: A Survey. RAIRO Oper. Res. 2024, 58, 2951–2989. [Google Scholar] [CrossRef]
- Khial, N.; Allahham, M.S.; Mhaisen, N.; Ismail, L.; Mabrok, M.; Mohamed, A. DRONE-RL: Dynamic Reinforcement Learning for Online Navigation of UAVs in Evolving Environments. Knowl.-Based Syst. 2026, 334, 115147. [Google Scholar] [CrossRef]
- Lian, F.; Li, B.; Du, D.; Zhu, H.; Yang, Q. A Reinforcement Learning Framework for Energy-Optimal UAV Path Planning in Wind Fields. Pattern Recognit. 2026, 173, 112912. [Google Scholar] [CrossRef]
- Yang, Y.; Xiong, X.; Yan, Y. UAV Formation Trajectory Planning Algorithms: A Review. Drones 2023, 7, 62. [Google Scholar] [CrossRef]
- That, V.; Muy, S.; Lee, J.-R. Multi-UAV-Aided Power-up and Data Collection: Multi-Agent DQL with Genetic Algorithm Approach. Expert Syst. Appl. 2026, 297, 129401. [Google Scholar] [CrossRef]
- Li, H.; Chen, H.; Wang, M.; Li, J.; Kang, H.; Guan, Y.; Lin, X. Multi-Objective Deployment Optimization for Integrated Sensing and Communication-Enabled Unmanned Aerial Vehicle Swarm. Eng. Appl. Artif. Intell. 2025, 162, 112368. [Google Scholar] [CrossRef]
- Zheng, J.; Tan, J.; Chen, G. Research on UAV Coverage Path Planning in Building Visual Inspection. J. Build. Eng. 2025, 111, 113556. [Google Scholar] [CrossRef]
- Yan, M.; Zhang, Y.; Chan, C.A.; Gygax, A.F.; Li, C. Secure Task Offloading Strategy Optimization of UAV-Aided Outdoor Mobile High-Definition Live Streaming. Chin. J. Aeronaut. 2025, 38, 103454. [Google Scholar] [CrossRef]
- Qadir, Z.; Bilal, M.; Liu, G.; Xu, X. Autonomous Trajectory Optimization for UAVs in Disaster Zone Using Henry Gas Optimization Scheme. arXiv 2025, arXiv:2506.15910. [Google Scholar] [CrossRef]
- Wang, X.; Zhao, H.; Han, T.; Zhou, H.; Li, C. A Grey Wolf Optimizer Using Gaussian Estimation of Distribution and Its Application in the Multi-UAV Multi-Target Urban Tracking Problem. Appl. Soft Comput. 2019, 78, 240–260. [Google Scholar] [CrossRef]
- Liu, X.; Ding, L.; Musa, A.T.; Wu, H. Three-Dimensional Trajectory Planning for Unmanned Aerial Vehicles Using an Enhanced Crowned Porcupine Optimization Algorithm. Int. J. Aeronaut. Space Sci. 2025, 26, 2927–2950. [Google Scholar] [CrossRef]
- Wu, Y. A Survey on Population-Based Meta-Heuristic Algorithms for Motion Planning of Aircraft. Swarm Evol. Comput. 2021, 62, 100844. [Google Scholar] [CrossRef]
- Wang, W.; Tian, J. Dynamic UAV Path Planning in Mountainous Terrain Utilizing an Arithmetic Optimization Algorithm Incorporating Adaptive Thermal Conduction Search and Elite Population Genetic Strategies. Aerosp. Sci. Technol. 2026, 168, 110950. [Google Scholar] [CrossRef]
- Tenniche, N.; Mendil, B. New Compact Water Cycle Algorithm-Based Trajectory Planning and Control Frameworks for Indoor Assistant UAVs. Aerosp. Sci. Technol. 2025, 167, 110684. [Google Scholar] [CrossRef]
- Wang, Y.; Li, K.; Han, Y.; Ge, F.; Xu, W.; Liu, L. Tracking a Dynamic Invading Target by UAV in Oilfield Inspection via an Improved Bat Algorithm. Appl. Soft Comput. 2020, 90, 106150. [Google Scholar] [CrossRef]
- Deilam Salehi, E.; Fazli, M. Late Acceptance Hill Climbing Based Algorithm for Unmanned Aerial Vehicles (UAV) Path Planning Problem. Appl. Soft Comput. 2025, 170, 112651. [Google Scholar] [CrossRef]
- Chang, Y.; Cheng, Y.; Manzoor, U.; Murray, J. A Review of UAV Autonomous Navigation in GPS-Denied Environments. Robot. Auton. Syst. 2023, 170, 104533. [Google Scholar] [CrossRef]
- Agushaka, J.O.; Ezugwu, A.E.; Abualigah, L. Dwarf Mongoose Optimization Algorithm. Comput. Methods Appl. Mech. Eng. 2022, 391, 114570. [Google Scholar] [CrossRef]
- Jiao, C.; Yu, K.; Zhou, Q. An Opposition-Based Learning Adaptive Chaotic Particle Swarm Optimization Algorithm. J. Bionic Eng. 2024, 21, 3076–3097. [Google Scholar] [CrossRef]
- Kern, J.M.; Radford, A.N. Anthropogenic Noise Disrupts Use of Vocal Information about Predation Risk. Environ. Pollut. 2016, 218, 988–995. [Google Scholar] [CrossRef] [PubMed]
- Mirjalili, S.; Mirjalili, S.M.; Lewis, A. Grey Wolf Optimizer. Adv. Eng. Softw. 2014, 69, 46–61. [Google Scholar] [CrossRef]
- Chopra, N.; Mohsin Ansari, M. Golden Jackal Optimization: A Novel Nature-Inspired Optimizer for Engineering Applications. Expert Syst. Appl. 2022, 198, 116924. [Google Scholar] [CrossRef]
- Trojovský, P.; Dehghani, M. Pelican Optimization Algorithm: A Novel Nature-Inspired Algorithm for Engineering Applications. Sensors 2022, 22, 855. [Google Scholar] [CrossRef] [PubMed]
- Liakos, P.; Papakonstantinopoulou, K.; Kotidis, Y. Chimp: Efficient Lossless Floating Point Compression for Time Series Databases. Proc. VLDB Endow. 2022, 15, 3058–3070. [Google Scholar] [CrossRef]





















| Zones | Range Formula | Calculation Rules |
|---|---|---|
| Core Threat Zone | Absolute no-fly zone/Entry results in infinite penalty | |
| Aircraft Safety Zone | Safety zone considering UAV physical dimensions/Hard constraint boundary | |
| Buffer Safety Zone | Soft constraint zone providing additional safety margin/Progressive penalty function |
| Function | Num | Dim | Search Scope |
|---|---|---|---|
| F1 | 10~20 | [−100,100] | |
| F2 | 10~20 | [−100,100] | |
| F3 | 10~20 | [−100,100] | |
| F4 | 10~20 | [−100,100] | |
| F5 | 10~20 | [−100,100] | |
| F6 | 10~20 | [−100,100] | |
| F7 | 10~20 | [−100,100] | |
| F8 | 10~20 | [−100,100] | |
| F9 | 10~20 | [−100,100] |
| Simulation | Obstacles | Way Points | Target | Max Iterations |
|---|---|---|---|---|
| Verification 1 & 7 | A4 | 10 | (100,100,50) → (900,700,150) | 300 |
| Verification 2 & 8 | A4 | 10 | (500,500,50) → (900,700,150) | 300 |
| Verification 3 & 9 | B6 | 10 | (100,100,50) → (850,600,150) | 300 |
| Verification 4 & 10 | B6 | 10 | (500,500,50) → (900,700,150) | 300 |
| Verification 5 & 11 | C8 | 10 | (100,50,100) → (950,800,100) | 300 |
| Verification 6 & 12 | C8 | 10 | (500,500,50) → (900,700,150) | 300 |
| Configuration | Threat ID | Center (x,y) | Radius R | Height z |
|---|---|---|---|---|
| A4 | 1 | (300,250) | 80 | 100 |
| 2 | (700,500) | 80 | 150 | |
| 3 | (550,300) | 70 | 150 | |
| 4 | (400,500) | 70 | 150 | |
| B6 | 1 | (250,350) | 80 | 150 |
| 2 | (700,550) | 70 | 105 | |
| 3 | (600,350) | 80 | 150 | |
| 4 | (400,500) | 70 | 150 | |
| 5 | (550,750) | 70 | 150 | |
| 6 | (400,200) | 80 | 150 | |
| C8 | 1 | (200,200) | 60 | 100 |
| 2 | (400,190) | 70 | 125 | |
| 3 | (750,300) | 80 | 150 | |
| 4 | (400,650) | 80 | 150 | |
| 5 | (500,350) | 80 | 150 | |
| 6 | (300,400) | 80 | 150 | |
| 7 | (600,700) | 70 | 100 | |
| 8 | (650,500) | 80 | 130 |
Disclaimer/Publisher’s Note: The statements, opinions and data contained in all publications are solely those of the individual author(s) and contributor(s) and not of MDPI and/or the editor(s). MDPI and/or the editor(s) disclaim responsibility for any injury to people or property resulting from any ideas, methods, instructions or products referred to in the content. |
© 2026 by the authors. Licensee MDPI, Basel, Switzerland. This article is an open access article distributed under the terms and conditions of the Creative Commons Attribution (CC BY) license.
Share and Cite
Gao, Q.; Qu, Z.; Zhang, Q.; Shang, Y. Integrating Visual Perception with Conservative Enhanced Bio-Inspired Optimization for Safe UAV Trajectory Planning. Appl. Sci. 2026, 16, 3245. https://doi.org/10.3390/app16073245
Gao Q, Qu Z, Zhang Q, Shang Y. Integrating Visual Perception with Conservative Enhanced Bio-Inspired Optimization for Safe UAV Trajectory Planning. Applied Sciences. 2026; 16(7):3245. https://doi.org/10.3390/app16073245
Chicago/Turabian StyleGao, Qiushuang, Zhenshen Qu, Qihang Zhang, and Yuhao Shang. 2026. "Integrating Visual Perception with Conservative Enhanced Bio-Inspired Optimization for Safe UAV Trajectory Planning" Applied Sciences 16, no. 7: 3245. https://doi.org/10.3390/app16073245
APA StyleGao, Q., Qu, Z., Zhang, Q., & Shang, Y. (2026). Integrating Visual Perception with Conservative Enhanced Bio-Inspired Optimization for Safe UAV Trajectory Planning. Applied Sciences, 16(7), 3245. https://doi.org/10.3390/app16073245

