Next Article in Journal
Study on the Mechanism of Freeze–Thaw Cycling Effects on Soil Aggregate Stability and Pore Structure Evolution
Previous Article in Journal
Analysis of Dynamic Characteristics for Robust Control of the Single Suspension Electromagnet System on a Flexible Beam
 
 
Font Type:
Arial Georgia Verdana
Font Size:
Aa Aa Aa
Line Spacing:
Column Width:
Background:
Article

An Exploratory Analysis of Geometric Alignments on Lane Departure Behaviors at Loop Ramps

1
School of Civil Engineering, Suzhou University of Science and Technology, Suzhou 215009, China
2
Engineering Research Center of Ecological Road Technology Industrialization (Jiangsu), Suzhou 215009, China
3
Qinghai Transportation Construction Management Co., Ltd., No. 26 Wenjing Street, Xining 810023, China
4
College of Transport & Communications, Shanghai Maritime University, No. 1550, Haigang Avenue, Shanghai 201306, China
*
Authors to whom correspondence should be addressed.
Appl. Sci. 2026, 16(5), 2582; https://doi.org/10.3390/app16052582
Submission received: 2 February 2026 / Revised: 4 March 2026 / Accepted: 5 March 2026 / Published: 8 March 2026

Featured Application

This article established a relationship model between geometric alignment design elements and lane departure behaviors at loop ramps. The research results can be used for optimizing the design of loop ramp alignment and improving safety.

Abstract

Lane departure can cause lateral vehicle collisions and, in severe cases, lead to vehicles running off the road. Such incidents often occur on curved sections and ramps. This study focuses on loop ramps. To quantify the impact of geometric alignment characteristics of loop ramps on lane departure behaviors, unmanned aerial vehicle (UAVs) aerial photography was used to collect operation videos of 10 loop ramps at 6 interchanges, and 762 pieces of vehicle trajectory data under free-flow conditions were extracted based on DataFromSky. Combined with the indicators of equivalent radius and trajectory design curvature difference, vehicle trajectories were systematically classified into three patterns via k-means clustering: in the direction of centrifugal force (IDCF), against the direction of centrifugal force (ADCF), and no-offset normal driving (NOND). A multinomial logistic regression model was constructed to analyze the influence of loop ramp geometric alignment characteristics on departure behaviors. The results show that for the horizontal alignment elements of loop ramps, an increase in circular curve radius, a decrease in circular curve length, and a decrease in the length of the transition curve entering the circular curve all increase the risk of IDCF; conversely, the increase in these geometric parameters tend to increase the risk of ADCF. For the vertical alignment elements, there is a significant nonlinear negative correlation between the adjacent maximum gradient difference and lane departure behaviors. For the cross-section of loop ramps, widening can significantly suppress the risk of IDCF but slightly increase the risk of ADCF. This study reveals the synergistic influence mechanism of the three-dimensional (horizontal, vertical, and cross-sectional) geometric characteristics of combined alignments on lane departure behaviors at interchange loop ramps.

1. Introduction

According to the World Health Organization’s report, there were an estimated 1.19 million road traffic deaths in 2021, and road traffic crashes are the leading cause of death for individuals ages 5–29 [1]. The road safety situation remains severe in the world, especially in developing countries. There were about 59,280 road traffic deaths in China in 2024, with a decline compared to previous years [2]. Interchanges, as critical nodes in road networks, play a role in converting traffic flow. However, due to complex geometric configurations and traffic organization, interchanges are usually crash-prone areas [3,4,5]. In particular, at interchange ramps, where the design speed is lower than the mainline and geometric alignment conditions are more complex, crashes usually occur more frequently than on the freeway mainline. Statistics show that over 30% of freeway crashes occur at interchange ramps, although ramps account for less than 5% of total freeway systems [6,7]. Reducing crash rates in interchange ramp zones is pivotal to enhancing road traffic safety.
The typical interchange ramp types can be classified as diagonal, one-quadrant ramps, loops and semi-direct connections, outer connections and direct connections [8]. Loop ramps, as key components of trumpet, cloverleaf, and leaf-shaped interchanges, can enable vehicles to turn left to avoid conflicts with straight vehicles, and they are widely used in practical engineering. However, due to their large turning angles and small radii, the operating environment of loop ramps is more complex, which usually results in higher crash rates than diamond or other ramp types [9,10]. Li et al. used the UC-win/Road software to simulate interchange safety and found that the speed change amplitude and rate of dangerous driving behavior on sharp turns of small-radius loop ramps were higher than those on semi-direct left-turn ramps and direct right-turn ramps, indicating that loop ramps were high-risk areas [11]. McCatt et al. conducted a systematic analysis of interstate ramp crashes in northern Virginia and found that run-off-road, rear-end, and sideswipe/cutoff crashes were the most common, accounting for 95% of all ramp crashes [12]. Liu and Ye pointed out that lane departures and run-off-road incidents were the most common types of interstate freeway ramp crashes, often occurring in adverse weather, at night, or on curved sections of ramps [13]. Wang et al. analyzed crashes at the Honghuawan interchange and found that the crash frequency at loop ramps was higher, mainly involving vehicle collisions with barriers on the outer side of ramp curves [14].
According to the Federal Highway Administration (FHWA), a lane departure crash refers to a crash where “a vehicle crosses an edge line or a centerline or otherwise leaves the traveled path” [15]. Unintended lane departure is an important cause of road fatalities due to collisions, with approximately 40% to 50% of traffic crashes related to lane departures [16,17]. Sawtelle et al. analyzed traffic crashes in Maine and found that lane departure crashes accounted for over 70% of roadway fatalities [18,19]. Research showed that many of these crashes caused by lane departures often occurred on horizontal curves and ramps [20,21]. In particular, on loop ramps, lane departures are a common crash type due to their complex geometric alignments. However, although loop ramps have been in use for a long time, current research on their design, safety, and performance characteristics is limited [22]. Few studies have been conducted to analyze lane departures on loop ramps.
Identifying and quantifying the impact of various geometric design elements on different lane departure behaviors can assist in the safety design of loop ramps. This study analyzes the lane departure behavior of cars on loop ramps based on vehicle trajectories obtained from drone aerial videos. It mainly answers the following two questions:
  • Q1: Will there be lane departure behavior while driving along loop ramps, and how is it specifically offset?
  • Q2: Which geometric alignment elements affect the lane departure incidents of loop ramps?
The rest of this article is organized as follows: Section 2 provides a literature review on loop ramp safety and lane departure incidents, Section 3 proposes the process of data collection and processing, Section 4 discusses the trajectory curvature characteristics and lane departure behavior along loop ramps, Section 5 establishes a lane departure model with a multinomial logistic model, and Section 6 discusses the results. The final section summarizes the analysis, findings and future work.

2. Literature Review

In this section, an overview of previous studies on loop ramp safety and lane departure is provided. Further, the research gap and the objectives of this paper are presented.

2.1. Studies on Loop Ramp Safety

Previous loop ramp safety research has primarily focused on geometric alignment design, crash analysis and vehicle operating characteristics. According to the AASHTO criteria, loop ramps usually employ compound circles or spiral transition curves with a design speed generally not exceeding 50 km/h. Higher design speeds need a bigger radius of the circular curve, which can lead to a significant increase in cost and land use [8]. Torbic et al. investigated the relationship between the speed and lane position of vehicles and key design elements of loop ramps, and they provided recommended lane and shoulder widths for entrance and exit loop ramps [23]. Some scholars also used simulation software to analyze the crash causes of loop ramps. Zhang et al. used TruckSim to simulate the factors causing semi-trailer rollovers while driving on interchange loop ramps and found that vehicle speed, the height of the cargo’s center of gravity, tractor and semi-trailer interaction, and the curve radius of the loop ramp all had an impact on semi-trailer rollover [24]. Wang et al. used CarSim and TruckSim to simulate and analyze the influencing factors of vehicle sideslip and rollover on loop ramps and found that when the radius of the loop ramp is between 60–65 m, the vehicle speed should not exceed 50 km/h to ensure driving safety and comfort [14].
Research on the operating characteristics of vehicles driving along loop ramps has mainly focused on trajectory, speed and lateral acceleration. Fan et al. used lateral acceleration and road centerline offset as indicators and evaluated the safety level of the horizontal curve radius of off-ramps with a driving simulator equipped with the UC win/Road software. Their results indicated that vehicles were inclined to run to the left side more often than to the right side; meanwhile, the standard deviation of the offset from the centerline experienced a growing tendency in pace with ramp curvature [25]. Frarah et al. analyzed speed behavior when negotiating different types of ramps, and established speed prediction models. It was found that the distance along the ramp significantly affected driving speeds and had the largest impact on indirect connections (loop ramps). In addition, the curvature, superelevation, longitudinal slope, road width, and vehicle type also significantly affected driving speeds [4]. Zhang et al. analyzed the speed and trajectory characteristics of vehicles on exit loop ramps and established a safety evaluation model for exit loop ramps based on lateral distance and collision time, but the model did not consider the influence of vertical alignments [26]. Lateral acceleration was an indicator of driver discomfort, run-off-road incidents and overturning [27,28]. Pothukuchi et al. analyzed lateral acceleration for various ramp types (diagonal, loop, and semi-direct) and developed safety charts for different geometric design of ramps [3]. Their results indicated that a radius of at least 95 m was required to maintain a speed of 40 km/h and safe lateral acceleration when the loop ramp was longer than 200 m. Rahmani et al. used the maximum lateral acceleration in loops as a Surrogate Safety Measure (SSM) and established a risk evaluation model along with a new parameter, the a/b ratio, to determine the general shape of loop bodies [29].

2.2. Studies on Lane Departure

There are many factors that can cause lane departure incidents, including geometric design elements of the road (such as curve radius, lane width, etc.) [30,31], driving behavior (such as speeding, improper steering operations, etc.) [32,33], lighting conditions [34,35], weather conditions [18,19], driver characteristics [36], and traffic conditions [37]. The geometric conditions of road alignment, as an important trigger for lane departure crashes, directly affect the driver’s speed control and steering operations. The correlation between lane departure incidents and road alignment parameters has always been a research focus in the field of traffic safety.
Some scholars have analyzed the impact of alignment elements on lane departure incidents through lane departure crash data. Jalier and Zhou found that horizontal curvature was the core significant variable affecting the frequency of run-off-road incidents [38]. Hamilton et al. used data from the SHRP 2 Road Information Database (RID) 2.0 and used negative binomial regression modeling to investigate the correlation between design consistency indicators and the expected number of roadway departure crashes. Their research found that roadway departure crashes were not only related to the radius of the curve itself and the radius of upstream and downstream curves but also to the ratio of the length of upstream and downstream tangents to the radius of the studied curve [39]. Donnell et al. also used SHRP2 (RID 2.0) to analyze roadway departure incidents at horizontal curve sections on two-lane rural highways and found that the expected number of roadway departure crashes was associated with the horizontal curve radius, radii of adjacent horizontal curves, tangent lengths between curves, and side friction demand on horizontal curves [40]. Rahman et al. analyzed the crash data of rural two-lane highways in Louisiana and found that the narrower the lane width and shoulder width, the higher the probability of roadway departure crashes occurring. Compared with tangents, rural two-lane highways with a radius of 501–1000 feet had the highest odds of roadway departure crashes occurring [41].
Vehicle trajectory is the basis for analyzing lane departure behavior, and some scholars have conducted in-depth analyses of lane departure based on vehicle trajectory data obtained through driving simulations and real vehicle experiments. Based on driving simulation experiments on mountainous freeways, Chen et al. found that curve turning direction (left turn, right turn), curvature difference in upstream 300 m section, whether travelling on inner/outer lanes, or whether travelling uphill/downhill affected lane departure behavior. Specifically, the greater the curvature difference in the upstream 300 m section, the higher the probability of lane departure incidents. The lane being an outer lane increased the probability of left deviation from the lane, while the lane being an inner lane increased the probability of right deviation from the lane. The impact of geometric alignment factors on lane departure incidents was greater than the impact of drivers [42]. Similarly, Wang et al. analyzed the micro-driving behavior of speed and lane departure under different combinations of curves through driving simulations and found that on downslope curves and sag curves, speed change behavior should be paid more attention, while on upslope curves and crest curves, lane departure behavior should be paid more attention [43]. Guo et al. used UC WinRoad to simulate the impact of geometric alignment on lane departure incidents on a four-lane freeway. Their research showed that the curve radius, slope and curve direction influenced lane departure behavior. In addition, there was more risk when turning right than left [44]. Kuniyuki et al. analyzed the required initial operation and driving maneuvers in curves depending on the traveling speed with a kinematics simulation for motorcycle dynamics, and they found that road alignment with longitudinal slope and superelevation are more susceptible to the effects of variable steering torque factors and that a slight steering wobble can easily lead to lane departure on hilly and mountainous roads [45]. Fu et al. proposed spatial curvature and torsion as parameters to describe the spatial geometric characteristics of highway alignments. Based on real vehicle experiments, they analyzed the impact of spatial geometrical changes on lane departure behavior. The results showed that a sudden change in spatial curvature had a significant impact on lane departure behavior, and the combined effect of a sudden change in torsion and spatial curvature on lane departure behavior was mainly determined by the direction of the sudden change in torsion [46].

2.3. Research Gap and Objectives

The review of the literature shows that geometry characteristics are important factors for lane departure incidents. A small curve radius and a short curve length increase lane offset risk [47,48]. Due to the complex horizontal and vertical alignments on loop ramps and the large speed difference with the mainline, the proportion and consequences of crashes caused by lane departure are often more severe. Current studies on lane departure incidents are mostly focused on rural two-lane highways or hilly and mountainous roads. However, no significant research has been conducted on lane departure behavior on loop ramps. To fill the research gap and enhance interchange loop ramp safety, this study focused on analyzing lane departure incidents experienced by passenger cars on loop ramps.
Driving simulation technology can simulate some scenarios that cannot be achieved in reality, but it also has certain limitations, mainly manifested in the difficulty of accurately reproducing the impact of actual road environments on driving behavior and the lack of support from large-scale vehicle trajectory data. Therefore, its applicability in engineering design and in the revision of standards and specifications is limited [49]. The use of UAVs to capture high-altitude images of traffic flow and extract high-precision vehicle trajectories and traffic flow data using computer recognition technology is a commonly used data acquisition method [50,51]. Compared to the other methods, this approach offers the advantage of rapid data collection and provides detailed vehicle operation data in real scenes without impacting driving behavior [29]. This study used a UAV to obtain the trajectory data of passenger cars on loop ramps.
The primary research objectives of this research are to (1) analyze the lane departure behaviors of passenger cars traveling along loop ramps and (2) establish a relationship model between lane departure incidents and the geometric alignment elements of loop ramps.

3. Data Collection and Processing

The following subsections describe the data collection and processing in three steps: first, the data collection location is outlined; then, data collection based on a UAV and extraction with DataFromSky are presented; finally, the section describes data preprocessing steps such as cubic spline interpolation and Savitzky–Golay filtering for curvature calculation.

3.1. Data Collection Location

In this study, a total of 10 small-radius loop ramps at 6 interchanges, including Youxin Interchange, Luzhi Interchange, Huangqiao Interchange, Waihe Bridge Interchange, Shanggaolu Interchange and Xinzhuang Interchange, were selected for the investigation. The spatial distribution of the survey points is shown in Figure 1. The 10 loop ramps were selected based on the unified design speed (40 km/h) and typical small-radius characteristics (50~90 m) of interchange loop ramps in Suzhou, covering both single and double lanes as well as uphill and downhill driving conditions, to ensure the representativeness of the research sample. The overall views and coding of each loop ramp are presented in Figure 2.
Based on the collected construction drawing design data of the interchanges, the main geometric alignment design parameters of each small-radius loop ramp were compiled and are summarized in Table 1. The design speed of all small-radius loop ramps is 40 km/h, with the circular curve radius ranging from 50 m to 90 m. Ramps A–F are single-lane ones, while ramps G–J are double-lane ones.

3.2. Data Collection and Extraction

A DJI Mavic Air 2 UAV (manufactured by SZ DJI Technology Co., Ltd., Shenzhen, Guangdong, China) was used to capture continuous video data of vehicles within the small-radius loop ramps via high-altitude fixed-point hovering aerial photography. The shooting period was set as 14:00 to 15:00 on weekdays, which is a typical off-peak period with free-flow traffic conditions. The single shooting duration was 5 min, with a total shooting duration of approximately 30 to 40 min per interchange, resulting in a total of 225 min of valid collected video footage. The DataFromSky intelligent traffic analysis platform was employed to extract vehicle operation parameters from the aerial videos, including vehicle type, trajectory coordinates (x, y), speed v, longitudinal acceleration aT, and lateral acceleration aL, as shown in Figure 3.
To understand lane departure behavior adaptation when negotiating loop ramps, detailed trajectory data of free-moving vehicles are needed. Only free-moving vehicles were chosen since the main target is to understand how the loop ramp geometric design affects the lane departure, i.e., excluding the impact of leading and following vehicles. In this study, a free-moving vehicle is defined as maintaining a headway of at least 3 s with the preceding and following vehicles [52]. A total of 762 valid vehicle trajectories were finally extracted.
Table 2 shows the sorted partial operation data of a certain vehicle. Based on the vehicle trajectory coordinate point sets output by DataFromSky (developed by DataFromSky, a company based in Ljubljana, Slovenia.), the straight-line distance of vehicle position coordinates was used as the vehicle travel distance in adjacent time periods, calculated as follows:
Δ s i = ( x i + 1 x i ) 2 + ( y i + 1 y i ) 2
By accumulating Δ s i , the cumulative travel mileage of the vehicle s was generated.

3.3. Data Preprocessing

Cubic spline interpolation functions were used to interpolate the x and y coordinates separately, constructing cubic spline curves for x and y. This approach avoids the Runge phenomenon of high-order global interpolation while ensuring continuity of the second derivative, thus guaranteeing a smooth change in curvature. Based on this, the curvature corresponding to each vehicle trajectory was calculated using Equation (2), as shown in Figure 4.
k = d x d t d 2 y d t 2 d y d t d 2 x d t 2 d x d t 2 + d y d t 2 3 2
Through trial calculations, the optimal calculation accuracy was achieved when the time interval between adjacent calculation points was 0.2 s and the distance between adjacent trajectory points was 1.2 to 2 m. Therefore, in this study, trajectory points with an interval of 1.5 m were selected for curvature calculation, and then the Savitzky–Golay filtering algorithm was applied to smooth the vehicle trajectory curvature data, as shown in Figure 5.
To eliminate the interference of noise on the results during the curvature calculation process, the Savitzky–Golay (S-G) filtering method was adopted in this study to smooth the raw curvature data. Based on the principle of local polynomial least squares fitting, this method can effectively suppress noise while preserving the trend characteristics of data and is thus suitable for engineering data such as curvature, where noise is easily introduced by derivative operations. The specific processing procedure is as follows: First, the raw curvature data were converted into a sequence form k 0 , k 1 , , k n 1 (where n is the total amount of data). Subsequently, the filtering window length was set to nine (i.e., the neighborhood of each point to be smoothed includes four forward data points, four backward data points and the point itself, totaling nine points), and a third-order polynomial was used for local fitting. For each point k j ( j = 0 , 1 , , n 1 ) to be smoothed, a cubic polynomial model was constructed within its neighborhood window k j 4 , , k j , , k j + 4 :
κ ^ x = a 0 + a 1 x + a 2 x 2 + a 3 x 3
where x is the relative index of the data within the window, taking values of 4 , 3 , , 0 , , 3 , 4 , and a 0 , a 1 , a 2 , a 3 are the polynomial coefficients.
The coefficients were solved by minimizing the sum of squared residuals between the actual and predicted values within the window, and the predicted value at x = 0 (i.e., κ ^ 0 = a 0 ) was taken as the smoothed result of k j .
The effect of S-G filtering is jointly determined by the window length and polynomial order: a window length of nine was selected in this study, which achieves a balance between noise suppression and detail preservation; a polynomial order of three was chosen, which can effectively retain the local variation law of curvature while avoiding the risk of overfitting. Through the above processing, random noise in the raw curvature data is significantly suppressed, and the smoothed data can better reflect the authentic curvature characteristics of interchange alignments, providing a reliable basis for subsequent alignment evaluation and optimization. An example of smoothing processing is shown in Figure 5.

4. Analysis of Lane Departure Behaviors Along Loop Ramps

This section analyzes trajectory curvature characteristics of passenger cars driving along loop ramps and introduces the concept of equivalent radius to equivalently and quantitatively describe the trajectory geometrical characteristics. Finally, lane departure behaviors along loop ramps are divided into three types.

4.1. Analysis of Trajectory Curvature Characteristics

To further analyze the trajectory curvature characteristics of vehicles traveling along the curved sections of small-radius loop ramps, the characteristic percentile values of trajectory curvature for all vehicles driving on different loop ramps were calculated, as shown in Figure 6. The green line in the figure represents the design curvature. Further analysis revealed the following findings:
  • The trajectory curvature curves of all vehicles on the transition curve sections exhibit a relatively smooth variation trend, which generally increases or decreases gradually with the increase in travel distance. Among them, the low-percentile curves show a relatively slow variation rate, indicating that the corresponding drivers perform steering operations in a gentler and more progressive manner; in contrast, the high-percentile curves have a faster variation rate, reflecting that some drivers adjust the steering amplitude more rapidly during this stage with relatively aggressive driving behaviors.
  • A comparison of uphill loop ramps (Figure 6b,c,e–g,j) shows that the trajectory curvature of vehicles on the entry sections of transition curves is more concentrated overall than that on the exit sections of transition curves; a comparison of downhill loop ramps (Figure 6a,d,h,i) indicates that the trajectory curvature of vehicles on the exit sections of transition curves is more concentrated overall than that on the entry sections of transition curves.
  • The percentile lines of vehicle trajectory curvature on the circular curve sections of small-radius loop ramps fluctuate around the design curvature line, which demonstrates that when vehicles travel on a continuously curved path, drivers need to fine-tune the steering angle constantly to maintain driving within the lane. The 50th percentile trajectory curvature line is the closest to the ramp design curvature line. The trajectory curvature on the circular curve sections is more discrete overall than that on the transition curve sections.
  • Notably, the trajectory curvature curves of most vehicles on the circular curve sections of ramps exhibit the phenomena of peak delay and early decline, i.e., the trajectory curvature reaches its peak with a delay after passing the start of the circular curve (HY) and begins to decline in advance before reaching the end of the circular curve (YH). From the perspective of driving behavior science, in actual driving, some drivers tend to adopt a “progressive steering” strategy, gradually increasing the steering angle after entering the circular curve instead of completing the steering operation on the preceding transition curve section. When drivers negotiate a curve at a high speed, they need to reduce the speed first to decrease the centrifugal force and then adjust the steering angle, which results in an earlier occurrence of the trajectory curvature peak at the YH point. Vehicles in the low-percentile group are driven with a more conservative style and smoother steering operations, and the phenomenon of delayed peak arrival is slightly less pronounced than that of vehicles in the high-percentile group.
Figure 6. Comparison between vehicle trajectory curvature and design curvature of small-radius loop ramps. (a) Ramp A (downhill, 70 m); (b) ramp B (uphill, 70 m); (c) ramp C (downhill, 90 m); (d) ramp D (uphill, 90 m); (e) ramp E (downhill, 58.5 m); (f) ramp F (uphill, 50 m); (g) ramp G (downhill, 60 m); (h) ramp H (uphill, 60 m); (i) ramp I (downhill, 60 m); (j) ramp J (uphill, 60 m).
Figure 6. Comparison between vehicle trajectory curvature and design curvature of small-radius loop ramps. (a) Ramp A (downhill, 70 m); (b) ramp B (uphill, 70 m); (c) ramp C (downhill, 90 m); (d) ramp D (uphill, 90 m); (e) ramp E (downhill, 58.5 m); (f) ramp F (uphill, 50 m); (g) ramp G (downhill, 60 m); (h) ramp H (uphill, 60 m); (i) ramp I (downhill, 60 m); (j) ramp J (uphill, 60 m).
Applsci 16 02582 g006aApplsci 16 02582 g006b

4.2. Trajectory Equivalent Quantitative Description Indicators

It can be seen from the vehicle trajectory curvature diagram in Figure 6 that when vehicles travel on small-radius loop ramps, their trajectory curvature exhibits significant time-varying fluctuation characteristics. Since it is difficult to effectively characterize the complete driving mode characteristics of drivers with single-point curvature sampling, this study introduces the concept of equivalent radius to equivalently and quantitatively describe the trajectory geometric characteristics [53], and its calculation is shown in Equation (4):
R t e = 1 k t e = 1 1 n Σ i = 1 n k i
where k t e is the equivalent curvature, i.e., the average value of the trajectory curvature on the circular curve section of the loop ramp; k i is the curvature value at trajectory point i ; and n is the number of trajectory coordinate points falling within the range of the circular curve section, i.e., the data points of the trajectory line within the HY−YH range in Figure 7.
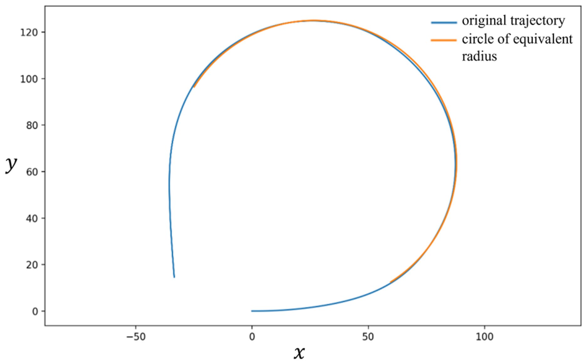
In Figure 8, the blue line represents the actual driving trajectory of a certain vehicle on the small-radius loop ramp. After calculating the original vehicle trajectory data according to Equation (3), the equivalent radius is obtained, and the equivalent radius circle is drawn with the yellow line. It can be clearly observed that the equivalent radius correction method effectively converts the original trajectory line with oscillating fluctuations in the circular curve area into a standard circular curve trajectory with consistent geometry and a fixed radius. This processing significantly improves the clarity and reliability of the trajectory geometric characteristics, providing an analytical basis for the subsequent determination of lane deviation behavior.

4.3. Classification of Lane Departure Behaviors

Whether the deviation direction is consistent with the centrifugal force direction when vehicles travel along small-radius curved sections directly affects the characteristics of lane deviation behaviors [43]. According to the consistency between the deviation direction and the centrifugal force direction, lane deviation behaviors can be divided into three types: no-offset normal driving (NOND), in the direction of centrifugal force (IDCF), and against the direction of centrifugal force (ADCF), as shown in Figure 9. Among them, deviation in the direction of centrifugal force means that the direction of lane deviation is consistent with that of centrifugal force; deviation against the direction of centrifugal force means that the direction of lane deviation is opposite to that of centrifugal force.
The difference between the equivalent radius of the trajectory line and the design radius of the circular curve Δ R t e , j is adopted to further quantify the degree of lane departure, which is calculated as follows:
Δ R t e , j = R t e , j R d
where R t e , j is the equivalent radius of the j -th vehicle trajectory line on the circular curve section of the loop ramp, j   =   1 , 2 , , m , and m is the number of valid trajectory lines on a certain loop ramp; R d is the design radius of the circular curve of the loop ramp.
To comprehensively evaluate the influence of loop ramp alignment on vehicle trajectories, the standard departure σ j and range J j of the trajectory design curvature difference Δ k i , j at each point ( i ) on the j -th vehicle trajectory curve of each loop ramp were also considered, which are calculated as follows:
Δ k i , j = k i , j k d i , j
σ j = 1 n 1 i = 1 n Δ k i , j Δ k j ¯ 2
J j = k m a x , j k m i n , j
The calculation results are shown in Table 3, with the mean value of the difference between the equivalent radius of the trajectory line and the design radius of the circular curve Δ R t e , j being −0.073856 m. Based on Δ R t e , j , σ j and J j , the vehicle trajectories were classified into three categories using the k-means clustering algorithm, and the cluster centers are presented in Table 4.
It can be seen from the cluster centers in Table 4 that the value of Δ R t e , j for Cluster 1 is −1.83126, with the equivalent radius significantly smaller than the design radius of the ramp circular curve, which is determined as a departure in the direction of centrifugal force (IDCF). The value of Δ R t e , j for Cluster 2 is close to 0, indicating a negligible departure between the equivalent radius and the design radius of the ramp circular curve, which means the vehicles basically travel along the lane center; in addition, the curvature dispersion is the lowest with balanced trajectory fluctuations, so it is determined as no-offset normal driving (NOND). The value of Δ R t e , j for Cluster 3 is 2.70503, with the equivalent radius significantly larger than the design radius of the ramp circular curve, which is determined as a departure against the direction of centrifugal force (ADCF).
The equivalent radius of the trajectory of normally driving vehicles is still slightly larger than the design radius of the ramp circular curve, and the departure magnitude of ADCF behavior is significantly greater than that of IDCF behavior, indicating that most vehicles tend to travel in the direction against the centrifugal force, and the ADCF departure behavior is more severe. Both the standard deviation and range of Δ k i , j for IDCF behavior are larger than those for ADCF behavior, suggesting that IDCF departure behavior has higher instability.
The clustering results are shown in Figure 10. No-offset normal driving (NOND) accounts for the largest proportion on the loop ramps, reaching 48.25%; departure in the direction of centrifugal force (IDCF) ranks second, accounting for 35.66%; and departure against the direction of centrifugal force (ADCF) accounts for 16.08%. It can be concluded that lane departure behavior of vehicles traveling along loop ramps is more likely to be IDCF behavior, which is consistent with the conclusion drawn from the driving simulation of mountainous freeways in reference [43].

5. Establishment of Lane Departure Model

In this section, the type of lane departure behavior is taken as the dependent variable, the key design parameters of loop ramps are selected as independent variables, and the multinomial logistic regression model is applied to establish the relationship between lane departure behavior and geometric alignment parameters of loop ramps.

5.1. Multinomial Logistic Model

A multinomial logistic model can be adopted when the dependent variable is a discrete variable with more than two categories. For a dependent variable with m = 2, 3, …, M categories, taking the M-th category as the reference group, each log(odds ratio) is a comparison between a specific dependent variable category and the reference group. The expression of the model is as follows:
log Pr ( y = m ) Pr ( y = M ) = α m + k = 1 K β m k x k
where Pr is the occurrence probability of the dependent variable; α is the intercept term; β m k is the coefficient of the k-th independent variable, indicating that for each 1-unit change by x k in the independent variable, the odds ratio changes by exp( β m k ) units; and x k (i = 1, 2, …, k) is the combined geometric alignment design characteristic variable of the alignment.
In this study, the dependent variable is a three-category variable (y = 1 for IDCF, y = 2 for NOND, y = 3 for ADCF), with NOND set as the reference group. The model expression for the probability of ADCF is as follows:
log ( Pr ( y = 1 ) Pr ( y = 2 ) ) = α 1 + k = 1 K β 1 k x k
The model expression for the probability of IDCF is as follows:
log ( Pr ( y = 3 ) Pr ( y = 2 ) ) = α 3 + k = 3 K β 3 k x k
The significance level is set at α = 0.05. If the p-value of the significance test for an independent variable is less than 0.05, the variable is considered statistically significant.
The Akaike Information Criterion (AIC) is an indicator for evaluating the goodness of fit of a statistical model, where a lower value indicates a better model fit. The calculation formula for the AIC is as follows:
A I C = ( 2 ln L   ) + 2 q + s
where ln L is the logarithm of the maximum likelihood value of the model; q is the number of independent variables in the model; and s is the number of categories of the dependent variable minus one. For the three-category logistic regression in this study, s = 3 − 1 = 2. The AIC penalizes the number of explanatory variables in a model, meaning that a larger number of independent variables does not necessarily result in a better model fit. The inclusion of certain variables may increase the AIC value and deteriorate the model fit, which indicates that such variables should not be included in the model. Based on the same dataset, the AIC can be used for variable selection and comparison of multiple models.

5.2. Selection of Independent Variables

To quantify the influence of the geometric alignment characteristics of small-radius loop ramp sections on lane departure behaviors, the alignment design parameters of the horizontal, vertical and cross-sections were comprehensively selected. Among them, the horizontal alignment parameters include the circular curve radius R , circular curve length L c , length of the entering transition curve L 1 , length of the exiting transition curve L 2 , curvature change rate at the transition-to-curve point k T C , curvature change rate at the curve-to-transition point k C T , and the vertical alignment parameters, including the maximum gradient G max , minimum gradient G min , adjacent maximum gradient difference G d i f f , gradient direction G d i r and number of grade change points on the circular curve N g c ; according to existing studies, lane width and superelevation affect the spatial distribution characteristics of vehicle trajectories and driving safety [54]; thus, two variables of lane width W and maximum superelevation I h were selected for the cross-section.
The definitions and descriptions of each independent variable are shown in Table 5 and Table 6 below.

5.3. Model Establishment

First, a logistic model was established for each geometric characteristic variable with lane departure behavior, respectively, to analyze and compare their significance.
Second, reasonable combinations were determined for the significant single variables for modeling, and variable selection and model optimization were performed by comparing AIC values.
The model finally identified six significant variables: circular curve radius R , circular curve length L c , length of the entering transition curve L 1 , length of the exiting transition curve L 2 , lane width W , and adjacent maximum gradient difference G d i f f . Among these, G d i f f was a categorical variable, with G d i f f = 3 as the reference group. The AIC value of the model was 115.376, indicating an excellent model fit. The model parameter estimation results are shown in Table 7.
To evaluate the generalization ability of the multinomial logistic regression model, this study adopted the Bootstrap method for internal validation (with 200 iterations, B = 200, and loop ramps as the integral sampling units) and corrected the original performance indicators by calculating the model optimism. Given that the sample only contained 762 vehicle trajectories from 10 loop ramps, the sample size at the loop ramp level was limited, resulting in insufficient stability in the partitioning of traditional cross-validation. Meanwhile, the trajectory data have an inherent correlation within each loop ramp, and random partitioning would violate the independent and identically distributed (i.i.d.) assumption. By conducting sampling with replacement on loop ramps, the Bootstrap method not only fully preserves the clustering structure of the data but also stably estimates the variability in model performance by generating a large number of simulated samples. This method quantifies and corrects the optimistic bias of the apparent performance by calculating the difference between the training performance on each resampled sample and the test performance on the original data, thus obtaining corrected indicators that are closer to the true generalization ability of the model. As a nonparametric method, the Bootstrap method is independent of data distribution assumptions, making it suitable for complex traffic trajectory data. In the absence of external validation data, it provides a robust internal validation scheme for assessing the generalization ability of the model.
The validation results showed that the original overall accuracy was 69.28%, the average optimism was 4.50%, and the corrected overall accuracy reached 64.78%; the original Kappa coefficient was 0.4528, with the corrected value at 0.4050. For each behavior category, the corrected accuracies of in the direction of centrifugal force (IDCF, Category 1), o-offset normal driving (NOND, Category 2), and against the direction of centrifugal force (ADCF, Category 3) were 56.55%, 84.00%, and 55.69%, respectively, with the changes relative to the original accuracies being −4.60%, 8.00%, and 0.50% in sequence (note: the change value is calculated as corrected accuracy minus original accuracy; a negative value indicates that the original accuracy is underestimated with an improvement in the corrected indicators, while a positive value means that the original accuracy is overestimated with a decline in the corrected indicators). Among them, the corrected accuracy of Category 2 slightly decreased but still remained at a high level above 80%, indicating that the model has a robust predictive effect on normal driving, the dominant driving behavior. The negative optimism of Category 1 suggests that the original fitting result of the model for this category was underestimated, and no overfitting phenomenon occurred. Overall, the model exhibited stable performance in internal validation with no serious overfitting issues. Both the corrected overall accuracy and classification consistency were at a reasonable level, and the model can be reliably used for the subsequent analysis of the influence of loop ramp geometric alignment indicators on lane departure behaviors.

6. Discussion

It can be seen from Table 7 that the circular curve radius R is a significant variable for both IDCF and ADCF, with parameter estimation coefficients of 0.65 and −1.5 and corresponding odds ratios (Exp(B)) of 1.916 and 0.214, respectively. An increase in the circular curve radius leads to a higher risk of IDCF and a lower risk of ADCF, indicating that drivers are less inclined to cut the corner when negotiating loop ramps with a larger circular curve radius. This conclusion is somewhat inconsistent with the findings of reference [55] that the risk of run-off-road crashes is higher on sharp curve sections. Such a discrepancy may stem from the unique driving environment of loop ramps: drivers usually have a clear expectation of the upcoming turn before entering a loop ramp and will adjust their speed and trajectory in advance. This mental preparation and active operation may to a certain extent alter the traditional correlation between sharp curves and departure risk.
The circular curve length L c has a significant effect on both IDCF and ADCF, with parameter estimation coefficients of −0.062 and 0.122, and corresponding odds ratios (Exp(B)) of 0.94 and 1.129, respectively. An increase in the circular curve length slightly reduces the risk of IDCF but significantly increases the risk of ADCF, indicating that on loop ramps with longer circular curves, drivers tend to exit the curve more quickly and thus adopt corner-cutting behaviors, demonstrating a more aggressive driving style. Compared with the longest group (333.88 m), each group with a length of 272.68 m or less had a significantly lower risk of adverse centrifugal force deviation (ADCF) (p < 0.05). Therefore, excessively long circular curves may not be detrimental to the operational safety of loop ramps, and it is recommended to control them below 270 m.
The length of the entering transition curve L 1 also has a significant effect on both IDCF and ADCF, with parameter estimation coefficients of −0.241 and 0.524 and corresponding odds ratios (Exp(B)) of 0.808 and 1.681, respectively. A longer entering transition curve is associated with a lower risk of IDCF and a higher risk of ADCF. This conclusion is similar to the effect of circular curve length L c , but the magnitude of L 1 ’s impact on lane departure is relatively greater.
The length of the exiting transition curve L 2 only has a significant effect on ADCF, with a parameter estimation coefficient of 0.183 and a corresponding odds ratio (Exp(B)) of 1.198. For every 10 m increase in L 2 , the risk of ADCF increases by approximately 120%, while it has no significant effect on IDCF. Compared to other geometric parameters, the impact of L 2 on lane departure is relatively minor and can be considered a secondary factor in design.
Lane width W exerts a significant effect on both IDCF and ADCF, with parameter estimation coefficients of 1.1 and −4.472 and corresponding odds ratios (Exp(B)) of 3.003 and 0.011, respectively. An increase in W leads to a slight rise in the risk of IDCF but a significant suppression of the risk of ADCF. The underlying reason may be that on narrower lanes, the lateral tolerance space for drivers is limited, which is more likely to induce corner-cutting behaviors.
When the adjacent maximum gradient difference G d i f f was incorporated into the model as a continuous variable, it had no significant effect on lane departure behavior. However, when G d i f f was categorized at intervals of 1%, 1.5% and 2% (covering the minimum and maximum values of the sample), the variable categorized at the 1.5% interval exhibited a significant effect on departure behaviors. Based on this, G d i f f was divided into three levels: small gradient difference (2~3.5%), moderate gradient difference (3.5~5%), and large gradient difference (5~6.5%). With the large gradient difference as the reference group, the model results showed that the small gradient difference had a significant negative effect on both IDCF and ADCF (i.e., compared with the large gradient difference for the reference group, the small gradient difference significantly reduced the risks of both types of departure). This indicates that a smaller adjacent gradient difference is associated with a lower degree of lane departure, which may improve the safety of loop ramps. A forest plot of the model parameter estimates is shown in Figure 11.

7. Conclusions, Limitations and Future Research

Based on the 762 free-flow vehicle trajectories of 10 loop ramps extracted from UAV aerial video, this paper classifies lane departure behaviors into three types—no-offset normal driving (NOND), departure in the direction of centrifugal force (IDCF) and departure against the direction of centrifugal force (ADCF)—according to the relative direction between departure and centrifugal force. Combined with the indicators of equivalent radius and trajectory design curvature difference, the lane departure types of the extracted vehicle trajectories were obtained via the k-means clustering algorithm. It is found that IDCF is more common than ADCF on small-radius loop ramps, while the departure magnitude of ADCF is larger.
A multinomial logistic regression model was established to reveal the relationship between lane departure behaviors and alignment design parameters on small-radius loop ramps, uncovering the influence mechanisms and differences in geometric alignment design on different types of lane departure behaviors. The results show that horizontal alignment design parameters have a significant impact on lane departure behaviors, which is mainly reflected in the fact that an increase in circular curve radius, a decrease in circular curve length and a decrease in the length of the transition curve entering the circular curve of loop ramps all increase the risk of IDCF; on the contrary, an increase in these geometric parameters tends to raise the risk of ADCF. Among the studied horizontal geometric parameters, the circular curve radius exerts the most significant and dominant effect on the risk of lane departure incidents.
This paper also analyzes the impacts of vertical and cross-sectional geometric design parameters on lane departure behaviors. It is found that there is a significant nonlinear negative correlation between the adjacent maximum gradient difference and lane departure behaviors. At the cross-sectional level, road widening can significantly suppress the risk of ADCF but slightly increase the risk of IDCF. Therefore, the geometric alignment design of loop ramps at interchanges needs to conduct collaborative optimization of vertical and cross-section design synchronously while considering horizontal design. Specifically, the connection of adjacent gradients should be carefully handled in the vertical section; the layout of the lane width should be balanced in the cross-section, as an excessively narrow lane will aggravate the risk of ADCF, while an excessively wide lane may induce the risk of IDCF.
This study has the following limitations and thus offers areas of future research:
  • The findings of the study depict the lane departure behavior at loop ramps with 762 passenger cars’ trajectories in Suzhou, China. Caution should be employed when extrapolating the findings to other states. Future research may use more driver and interchange samples from different locations to evaluate the lane departure behavior of loop ramps in order to determine the study’s transferability.
  • Further, the effect of other critical influencing parameters can be explored, such as different ramp types, driver demographic data (e.g., age, experience), vehicle types (e.g., truck, trailer), pavement conditions, and environmental factors, as this could provide valuable insights into driver behavior when passing through interchange ramps.
  • To gain a more precise and comprehensive understanding of lane departure behavior at loop ramps, future research should focus on conducting studies at a disaggregate level. In addition, in order to better understand their relationship, it is necessary to conduct in-depth quantitative research on how the geometric elements of loop ramps affect lane departure to clarify the design range of alignments. It is difficult to obtain a large loop ramp configuration in reality, and driving simulation technology can be used for analysis to enhance the universality and engineering application value of research conclusions.

Author Contributions

Conceptualization, Z.L., X.W. and T.G.; methodology, X.W. and T.G.; formal analysis, T.G., Z.D., Y.W. and S.C.; investigation, Z.D., Y.W. and S.C.; writing—original draft preparation, T.G., Z.D., Y.W., S.C. and X.W.; writing—review and editing, T.G., Z.L. and X.W.; visualization, Z.D., Y.W. and S.C.; supervision, X.W.; project administration, Z.L., X.W. and T.G.; funding acquisition, X.W. and T.G. All authors have read and agreed to the published version of the manuscript.

Funding

This study was funded by the National Natural Science Foundation of China, grant number 51808370; the Key Laboratory of Road and Traffic Engineering of the Ministry of Education, Tongji University, grant number K201806; the Soft Science Research Program of Shanghai Science and Technology Commission, grant number 25692104000; the Holographic Perception-Based Risk Assessment and Safety Management Technology for Plateau Freight Road Traffic, Qinghai Transportation Construction Management Co., Ltd., and the Natural Science Foundation of the Jiangsu Higher Education Institutions of China, grant number 21KJB580021.

Institutional Review Board Statement

Not applicable.

Informed Consent Statement

Not applicable.

Data Availability Statement

The data that support the findings of this study are available on request from the corresponding author [X.W.] upon reasonable request.

Acknowledgments

We sincerely thank the reviewers for their rigorous comments and constructive suggestions, which have significantly enhanced this manuscript. We also extend our gratitude to the editorial team for their patient guidance and efficient handling of the submission process.

Conflicts of Interest

Author Zeyang Li was employed by Qinghai Transportation Construction Management Co., Ltd. The remaining authors declare that the research was conducted in the absence of any commercial or financial relationships that could be construed as a potential conflict of interest.

References

  1. World Health Organization. Road Traffic Injuries. Available online: https://www.who.int/news-room/fact-sheets/detail/road-traffic-injuries (accessed on 13 December 2023).
  2. National Bureau of Statistics of China. China Statistical Yearbook 2024; China Statistics Press: Beijing, China, 2024. Available online: https://data.stats.gov.cn/easyquery.htm?cn=C01&zb=A0S0D02&sj=2024 (accessed on 13 December 2023).
  3. Pothukuchi, S.; Pawar, D.S. Modeling lateral acceleration on ramp curves of service interchanges in India: An instrumented-vehicle study. J. Transp. Eng. A Syst. 2021, 147, 04021089. [Google Scholar] [CrossRef]
  4. Farah, H.; Daamen, W.; Hoogendoorn, S. How do drivers negotiate horizontal ramp curves in system interchanges in the Netherlands? Saf. Sci. 2019, 119, 58–69. [Google Scholar] [CrossRef]
  5. Wang, L.; Abdel-Aty, M. Microscopic safety evaluation and prediction for freeway-to-freeway interchange ramps. Transp. Res. Rec. 2016, 2583, 56–64. [Google Scholar] [CrossRef]
  6. Zhang, Y.; Xie, Y.; Li, L. Crash frequency analysis of different types of urban roadway segments using generalized additive model. J. Saf. Res. 2012, 43, 107–114. [Google Scholar] [CrossRef] [PubMed]
  7. Pan, B.H.; Gao, J.Q.; Huo, Y.F. A Probability Model of Interchange Vehicle Diverging Choice Behaviors. China J. Highw. Transp. 2017, 34, 115–120. [Google Scholar]
  8. AASHTO. A Policy on Geometric Design of Highways and Streets, 7th ed.; American Association of State Highway and Transportation Officials: Washington, DC, USA, 2018. [Google Scholar]
  9. Bauer, K.M.; Harwood, D.W. Statistical Models of Accidents on Interchange Ramps and Speed-Change Lanes; Report FHWA-RD-97-106; Federal Highway Administration: Washington, DC, USA, 1998. [Google Scholar]
  10. Torbic, D.J.; Brewer, M.A. Enhanced design guidelines for interchange loop ramps. Transp. Res. Rec. 2018, 2672, 20–33. [Google Scholar] [CrossRef]
  11. Li, Q.Q.; Zhang, H.B.; Sun, G.H.; Han, Y.; Liu, H.J. Safety Analysis of Symmetric Double-Loop Deformed Cloverleaf Interchange. Highway 2025, 70, 303–311. [Google Scholar]
  12. McCartt, A.T.; Northrup, V.S.; Retting, R.A. Types and characteristics of ramp-related motor vehicle crashes on urban interstate roadways in Northern Virginia. J. Saf. Res. 2004, 35, 107–114. [Google Scholar] [CrossRef]
  13. Liu, C.; Ye, T.J. Run-Off-Road Crashes: An On-Scene Perspective; Report HS-811 500; National Center for Statistics and Analysis: Washington, DC, USA, 2011. [Google Scholar]
  14. Wang, S.; Dou, T.; Xu, J. Accident formation mechanism and prevention at ring ramp of part cloverleaf interchange in expressway. Sci. Technol. Eng. 2022, 22, 4572–4580. [Google Scholar]
  15. Federal Highway Administration. Roadway Departure Safety. 2022. Available online: https://safety.fhwa.dot.gov/roadway_dept/ (accessed on 5 May 2024).
  16. Narote, S.P.; Bhujbal, P.N.; Narote, A.S.; Dhane, D.M. A review of recent advances in lane detection and departure warning system. Pattern Recognit. 2018, 73, 216–234. [Google Scholar] [CrossRef]
  17. Wei, Z.; Wang, Q.; Wang, H.; Chen, W.; Lian, X. Predictive control for lane departure prevention with two-stage warning based on coordination of active steering and differential braking. Automot. Eng. 2019, 41, 934–943. [Google Scholar]
  18. Sawtelle, A.; Shirazi, M.; Garder, P.E.; Rubin, J. Driver, roadway, and weather factors on severity of lane departure crashes in Maine. J. Saf. Res. 2023, 84, 306–315. [Google Scholar] [CrossRef]
  19. Sawtelle, A.; Shirazi, M.; Garder, P.E.; Rubin, J. Exploring the impact of seasonal weather factors on frequency of lane-departure crashes in Maine. J. Transp. Saf. Secur. 2023, 15, 445–466. [Google Scholar] [CrossRef]
  20. Vergara, E.; Aviles-Ordonez, J.; Xie, Y.; Shirazi, M. Understanding speeding behavior on Interstate horizontal curves and ramps using networkwide probe data. J. Saf. Res. 2024, 90, 371–380. [Google Scholar] [CrossRef] [PubMed]
  21. Hossain, A.; Das, S.; Sun, X.; Hasan, A.S.; Jalayer, M.; Rahman, M.A. A hybrid data mining framework to investigate roadway departure crashes on rural two-lane Highways: Applying Fast and Frugal Tree with Association Rules Mining. Accid. Anal. Prev. 2025, 217, 108066. [Google Scholar] [CrossRef]
  22. Torbic, D.J.; Harwood, D.W.; Bauer, K.M. Application of highway safety manual method for ramp crash prediction to loop and diamond ramps. Transp. Res. Rec. 2017, 2636, 43–52. [Google Scholar] [CrossRef]
  23. Torbic, D.J.; Lucas, L.M.; Harwood, D.W.; Brewer, M.A.; Park, E.S.; Avelar, R.; Pratt, M.P.; Abu-Odeh, A.; Depwe, E.; Rau, K. Design of Interchange Loop Ramps and Pavement/Shoulder Cross-Slope Breaks; Transportation Research Board: Washington, DC, USA, 2017. [Google Scholar] [CrossRef]
  24. Zhang, S.; Yang, X.; Liu, Y.; Wang, L.; Li, P.; Li, H.; Luo, Y.; Li, Y.; Liu, Q. TruckSim-based study of the rollover accident mechanisms of container semitrailers on freeway interchange loop ramps. PLoS ONE 2024, 19, e0309139. [Google Scholar] [CrossRef]
  25. Fan, L.; Lu, L.; Deng, W.; Lu, J.J. Role of vehicle trajectory and lateral acceleration in designing horizontal curve radius of off-ramp: A driving simulator based study. Adv. Transp. Stud. 2015, 36, 119–132. [Google Scholar] [CrossRef]
  26. Zhang, M.; Chen, J.; Zhang, C.; Wang, S.; Xiao, F. Aerial photography data-based method for evaluating traffic safety of highway exit loop ramps. J. Chang’an Univ. (Nat. Sci. Ed.) 2024, 44, 108–118. [Google Scholar] [CrossRef]
  27. Wang, X.; Wang, T.; Tarko, A.; Tremont, P.J. The influence of combined alignments on lateral acceleration on mountainous freeways: A driving simulator study. Accid. Anal. Prev. 2015, 76, 110–117. [Google Scholar] [CrossRef]
  28. Wang, L.; Abdel-Aty, M.; Lee, J.; Shi, Q. Analysis of real-time crash risk for expressway ramps using traffic, geometric, trip generation, and socio-demographic predictors. Accid. Anal. Prev. 2019, 122, 378–384. [Google Scholar] [CrossRef]
  29. Rahmani, O.; Tehrani, H.G.; Aghayan, I. Enhancing highway loop safety level through proactive risk-based assessment of geometric configuration using lateral acceleration. Traffic Inj. Prev. 2025, 26, 128–138. [Google Scholar] [CrossRef] [PubMed]
  30. Steyer, R.; Sossoumihen, A.; Weise, G. Traffic safety on two-lane rural roads—New concepts and findings. In Proceedings of the 2nd International Symposium on Highway Geometric Design, Mainz, Germany, 14–17 June 2000; Transportation Research Board, Federal Highway Administration: Washington, DC, USA, 2000; pp. 299–312. [Google Scholar]
  31. Chen, Y.; Quddus, M.; Wang, X. Impact of combined alignments on lane departure: A simulator study for mountainous freeways. Transp. Res. Part C Emerg. Technol. 2018, 86, 346–359. [Google Scholar] [CrossRef]
  32. Alvarez, M.V. Using Probe Data to Study Speeding on Interstate Horizontal Curves and Ramps. Master’s Thesis, University of Maine, Orono, ME, USA, 2025. Available online: https://digitalcommons.library.umaine.edu/etd/4130 (accessed on 9 May 2024).
  33. Council, F.M.; Reurings, M.; Srinivasan, R.; Masten, S.; Carter, D. Development of a Speeding-Related Crash Typology; FHWA-HRT-10-024; U.S. Department of Transportation, Federal Highway Administration, Office of Safety Research and Development: McLean, VA, USA, 2010; 107p. [Google Scholar]
  34. Al-Bdairi, N.S.S.; Hernandez, S.; Anderson, J. Contributing factors to runoff-road crashes involving large trucks under lighted and dark conditions. J. Transp. Eng. A Syst. 2018, 144, 04017066. [Google Scholar] [CrossRef]
  35. Hossain, A.; Sun, X.; Islam, S.; Alam, S.; Mahmud Hossain, M. Identifying roadway departure crash patterns on rural two-lane highways under different lighting conditions: Association knowledge using data mining approach. J. Saf. Res. 2023, 85, 52–65. [Google Scholar] [CrossRef]
  36. Hossain, A.; Sun, X.; Islam, S.; Rahman, A.; Das, S. Single-vehicle roadway departure crashes at rural two-lane highway curved segments: A diagnosis using pattern recognition. Int. J. Transp. Sci. Technol. 2024, 15, 298–318. [Google Scholar] [CrossRef]
  37. Islam, M.; Pande, A. Analysis of single-vehicle roadway departure crashes on rural curved segments accounting for unobserved heterogeneity. Transp. Res. Rec. 2020, 2674, 146–157. [Google Scholar] [CrossRef]
  38. Jalayer, M.; Zhou, H. Overview of Safety Countermeasures for Roadway Departure Crashes. ITE J. 2016, 86, 39–46. [Google Scholar]
  39. Hamilton, I.; Himes, S.; Porter, R.J.; Donnell, E. Safety Evaluation of Horizontal Alignment Design Consistency on Rural Two-Lane Highways. Transp. Res. Rec. 2019, 2673, 628–636. [Google Scholar] [CrossRef]
  40. Donnell, E.T.; Porter, R.J.; Li, L.; Hamilton, I.; Himes, S.C.; Wood, J.S. Reducing Roadway Departure Crashes at Horizontal Curve Sections on Two-Lane Rural Highways; FHWA-SA-19-005; U.S. Department of Transportation, Federal Highway Administration, Office of Safety: Washington, DC, USA, 2019; 170 p. [Google Scholar]
  41. Rahman, M.A.; Sun, X.; Das, S.; Khanal, S. Exploring the influential factors of roadway departure crashes on rural two-lane highways with logit model and association rules mining. Int. J. Transp. Sci. Technol. 2021, 10, 167–183. [Google Scholar] [CrossRef]
  42. Chen, Y.X.; Wang, X.S. Effects of combined alignments of mountainous freeways on lane departure. China J. Highw. Transp. 2018, 31, 98–104. [Google Scholar]
  43. Wang, X.; Wei, X.; Wang, X. Investigating Micro-Driving Behavior of Combined Horizontal and Vertical Curves Using an RF Model and SHAP Analysis. Appl. Sci. 2024, 14, 2369. [Google Scholar] [CrossRef]
  44. Guo, W.; Ren, M.; Tan, J.; Mao, Y. Impact of Road Alignment on Lane Departure: A Driving Simulator Study. In Green, Smart and Connected Transportation Systems: Proceedings of the 9th International Conference on Green Intelligent Transportation Systems and Safety; Lecture Notes in Electrical Engineering 617; Springer Singapore: Singapore, 2020; pp. 779–798. [Google Scholar]
  45. Kuniyuki, H.; Takechi, S. Analysis of Lane Departure Caused by Inadequate Motorcycle Driving Maneuvers Due to Road Alignment; Technical Paper; SAE International: Warrendale, PA, USA, 2025; pp. 1–8. [Google Scholar] [CrossRef]
  46. Fu, Z.S.; He, S.J.; Du, J.T.; Ge, T. Effects of Spatial Geometric Mutation of Highway Alignments on Lane Departure at Curved Sections. China J. Highw. Transp. 2019, 32, 6–9. [Google Scholar] [CrossRef]
  47. Liu, J.; Chakraborty, R.; Somvanshi, S.; Das, S. Impact of operating speed, roadway curvature, and precipitation on roadway departure risk in rural two-lane roads. Travel Behav. Soc. 2025, 41, 101055. [Google Scholar] [CrossRef]
  48. Liu, L. Lane Offset Survey for One-Lane Horizontal Curvatures Using Binocular Stereo Vision Measurement System. J. Surv. Eng. 2021, 147, 04021017.1–04021017.17. [Google Scholar] [CrossRef]
  49. Chen, Z.; Wu, S.; Dai, Z. A study of vehicle lateral position characteristics and passenger cars’ special lane width on expressways. Eng. Rep. 2024, 6, e12753. [Google Scholar] [CrossRef]
  50. Gu, X.; Abdel-Aty, M.; Xiang, Q. Utilizing UAV video data for in-depth analysis of drivers crash risk at interchange merging areas. Accid. Anal. Prev. 2019, 123, 159–169. [Google Scholar] [CrossRef] [PubMed]
  51. Bhattarai, N.; Lin, C.; Zhang, Y. In-depth investigation of contributing factors of fatal/severe-injury crashes at highway merging areas using machine learning classification methods. J. Traffic Transp. Eng. (Engl. Ed.) 2025, 12, 434–446. [Google Scholar] [CrossRef]
  52. Hoogendoorn, S. Vehicle-type and lane-specific free speed distributions on motorways a novel estimation approach using censored observations. Transp. Res. Rec. 2005, 1934, 148–156. [Google Scholar] [CrossRef]
  53. Xu, J.; Chen, Y.; Zhang, X.B. Trajectory curvature characteristics and vehicle cornering methods on hairpin curve sections. J. Southwest Jiaotong Univ. 2021, 6, 1143–1152. [Google Scholar]
  54. Roh, J.; Kim, H.B.; Seo, M.I. Increasing Superelevation on Freeway Interchange Ramp based on Running Speed. Int. J. Highway Eng. 2016, 18, 161–171. [Google Scholar] [CrossRef]
  55. Choueiri, E.M.; Lamm, R.; Kloeckner, J.H.; Mailaender, T. Safety Aspects of Individual Design Elements and Their Interactions on Two-Lane Highways: International Perspective. Transp. Res. Rec. 1994, 1445, 34–46. [Google Scholar]
Figure 1. Spatial distribution map of data collection points.
Figure 1. Spatial distribution map of data collection points.
Applsci 16 02582 g001
Figure 2. Overall views and coding of small-radius loop ramps. (a) Youxin Interchange; (b) Luzhi Interchange; (c) Huangqiao Interchange; (d) Waihe Bridge Interchange; (e) Shanggao Road Interchange; (f) Xinzhuang Interchange.
Figure 2. Overall views and coding of small-radius loop ramps. (a) Youxin Interchange; (b) Luzhi Interchange; (c) Huangqiao Interchange; (d) Waihe Bridge Interchange; (e) Shanggao Road Interchange; (f) Xinzhuang Interchange.
Applsci 16 02582 g002
Figure 3. Schematic diagram of vehicle trajectory extraction.
Figure 3. Schematic diagram of vehicle trajectory extraction.
Applsci 16 02582 g003
Figure 4. Schematic diagram of trajectory curvature calculation.
Figure 4. Schematic diagram of trajectory curvature calculation.
Applsci 16 02582 g004
Figure 5. Example of Savitzky–Golay smoothing processing for trajectory curvature.
Figure 5. Example of Savitzky–Golay smoothing processing for trajectory curvature.
Applsci 16 02582 g005
Figure 7. Schematic diagram of equivalent radius calculation range.
Figure 7. Schematic diagram of equivalent radius calculation range.
Applsci 16 02582 g007
Figure 8. Schematic diagram of trajectory corrected by equivalent radius.
Figure 8. Schematic diagram of trajectory corrected by equivalent radius.
Applsci 16 02582 g008
Figure 9. Classification of lane departure behaviors. (a) IDCF; (b) NOND; (c) ADCF.
Figure 9. Classification of lane departure behaviors. (a) IDCF; (b) NOND; (c) ADCF.
Applsci 16 02582 g009
Figure 10. Cluster results of lane departure behaviors.
Figure 10. Cluster results of lane departure behaviors.
Applsci 16 02582 g010
Figure 11. Forest plot of model parameter estimations.
Figure 11. Forest plot of model parameter estimations.
Applsci 16 02582 g011
Table 1. Main geometric parameters of small-radius loop ramps.
Table 1. Main geometric parameters of small-radius loop ramps.
No.ABCDEFGHIJ
Gradient Direction/mdownhilluphilluphilldownhilluphilluphilluphilldownhilldownhilluphill
Circular Curve Radius/m7070909058.55060606060
Entering Transition/m72.01134.41134.44122.561.2438.38950506060
Exiting Transition Curve Length/m237.7351.43111.11111.1161.24139.9750506058.134
Circular Curve Length/m187.79224.15272.68333.88219.34183.017228.51231.993217.542232.51
Maximum Gradient/%−0.23.523.720.414.833.63.3633.5
Minimum Gradient/%−2.820.2−0.64−3.78−1.67−0.650.27−2.14−3.5−3
Adjacent Maximum Gradient Difference/%2.621.874.364.196.473.653.875.55.8375.7528
Lane Width/m443.53.54.544.9 + 4.44.9 + 4.43.5 + 3.53.5 + 3.5
Maximum Superelevation/%4466444444
Table 2. Example of extracted data.
Table 2. Example of extracted data.
x/my/mv/km·h−1aT/m·s−2aL/m·s−2t/sAngle/Rad
257,7533,458,26945.474−0.10950.2461225.82565.5296
257,753.33,458,26945.47660.02590.3271225.8595.5293
257,753.63,458,26845.48510.00350.2633225.89235.5291
257,753.93,458,26845.4909−0.00870.3432225.92575.5286
257,754.23,458,26845.49990.06450.413225.95915.5276
257,754.53,458,26745.5083−0.0060.3563225.99245.5272
Table 3. Statistical description of lane departure parameters.
Table 3. Statistical description of lane departure parameters.
Descriptive VariableMeanStandard DeviationMinimumMaximum
Δ R t e , j −0.0738561.77335−4.8973913.25111
σ j 0.002040.000540.000870.00408
J j 0.010670.003210.003550.02582
Table 4. Statistical description of trajectory k-means cluster centers.
Table 4. Statistical description of trajectory k-means cluster centers.
Descriptive VariableCluster 1 (IDCF)Cluster 2 (NOND)Cluster 3 (ADCF)
Δ R t e , j −1.831260.223352.70503
σ j 0.002300.001960.00221
J j 0.011610.010430.01119
Table 5. Statistics for alignment variables (continuous variable).
Table 5. Statistics for alignment variables (continuous variable).
VariablesDescriptionMeanS.DMinMax
R (m)Radius of Circular Curve67.49012.8175090
L c (m)Length of Circular Curve233.16735.576183.017333.879
L 1 (m)Length of Entering Transition Curve80.53334.91738.389134.444
L 2 (m)Length of Exiting Transition Curve89.12953.64950237.73
k T C (10−4 m−1)Curvature Change Rate at Transition-to-Curve Point1.1540.7840.33.04
k C T (10−4 m−1)Curvature Change Rate at Curve-to-Transition Point1.2070.6750.212.07
G max (%)Maximum Gradient2.4921.47−0.23.72
G min (%)Minimum Gradient−1.8531.33−3.780.2
N g c Number of Grade Change Points on Circular Curve1.280.76902
W (m)Lane Width3.9530.5173.54.9
I h (%)Maximum Superelevation4.440.82746
Table 6. Statistics for alignment variables (classified variable).
Table 6. Statistics for alignment variables (classified variable).
VariablesDescriptionClassificationPercentage/%
G d i r Direction of gradient=1 if uphill67.8
=0 if downhill32.2
G d i f f Adjacent maximum gradient difference=1 if small (2–3.5%)17.3
=2 if medium (3.5–5%)36
=3 if large (5–6.5%)46.7
N l a n e Number of lanes=1 if single-lane59.6
=0 if dual-lane40.4
Table 7. Statistical description of model parameter estimation results.
Table 7. Statistical description of model parameter estimation results.
Independent Variable ADCFAIC
BpExp(B)
IDCF
(y = 1)
R 0.65<0.0011.916115.376
L c −0.062<0.0010.94
L 1 −0.241<0.0010.808
W 1.1<0.0013.003
G d i f f = 1−7.9980.0050.000336
ADCF
(y = 3)
R −1.50.0080.214
L c 0.1220.0041.129
L 1 0.5240.0151.681
L 2 0.1830.0241.198
W −4.472<0.0010.011
G d i f f = 1−18.2740.0471.1583 × 10−8
Disclaimer/Publisher’s Note: The statements, opinions and data contained in all publications are solely those of the individual author(s) and contributor(s) and not of MDPI and/or the editor(s). MDPI and/or the editor(s) disclaim responsibility for any injury to people or property resulting from any ideas, methods, instructions or products referred to in the content.

Share and Cite

MDPI and ACS Style

Ge, T.; Dai, Z.; Wang, Y.; Cai, S.; Li, Z.; Wang, X. An Exploratory Analysis of Geometric Alignments on Lane Departure Behaviors at Loop Ramps. Appl. Sci. 2026, 16, 2582. https://doi.org/10.3390/app16052582

AMA Style

Ge T, Dai Z, Wang Y, Cai S, Li Z, Wang X. An Exploratory Analysis of Geometric Alignments on Lane Departure Behaviors at Loop Ramps. Applied Sciences. 2026; 16(5):2582. https://doi.org/10.3390/app16052582

Chicago/Turabian Style

Ge, Ting, Zhuying Dai, Yuhan Wang, Sen Cai, Zeyang Li, and Xiaomeng Wang. 2026. "An Exploratory Analysis of Geometric Alignments on Lane Departure Behaviors at Loop Ramps" Applied Sciences 16, no. 5: 2582. https://doi.org/10.3390/app16052582

APA Style

Ge, T., Dai, Z., Wang, Y., Cai, S., Li, Z., & Wang, X. (2026). An Exploratory Analysis of Geometric Alignments on Lane Departure Behaviors at Loop Ramps. Applied Sciences, 16(5), 2582. https://doi.org/10.3390/app16052582

Note that from the first issue of 2016, this journal uses article numbers instead of page numbers. See further details here.

Article Metrics

Back to TopTop