Next Article in Journal
Hydraulic Performance and Capillary Irrigation Feasibility of a Novel Drainage System for Green Roofs
Previous Article in Journal
A Histological Assessment of Bone Augmentation of a Knife-Edge Alveolar Ridge by the Umbrella-Screw Tent Technique Using a Xenograft Compound with Polynucleotide-Hyaluronic Acid—A Case Report
 
 
Font Type:
Arial Georgia Verdana
Font Size:
Aa Aa Aa
Line Spacing:
Column Width:
Background:
Article

Process Mining in Digital Dental Laboratories: Identifying Iterations Through Actions and Digital Artefacts

1
Faculty of Mechanical Engineering and Naval Architecture, University of Zagreb, Ivana Lučića 5, 10000 Zagreb, Croatia
2
Neo Dens Ltd., 10000 Zagreb, Croatia
*
Author to whom correspondence should be addressed.
Appl. Sci. 2026, 16(5), 2291; https://doi.org/10.3390/app16052291
Submission received: 23 January 2026 / Revised: 19 February 2026 / Accepted: 24 February 2026 / Published: 27 February 2026

Abstract

Digitalization has reshaped dental laboratory processes through digital tools and artefacts supporting clinician–laboratory collaboration; however, repeated iterations still increase coordination effort and extend delivery times. This study examined how the custom abutment process was executed in a dental laboratory and identified where and why iterations occurred during computer-aided design (CAD) modelling, design verification, and manufacturing preparation. Ten completed orders were selected, and their event log information was analyzed using process mining in Disco, complemented by contextual inquiry with domain practitioners. The analysis reconstructed observed execution from order initiation to delivery and derived a reference representation summarizing the most frequently observed ordering of actions. Across the ten orders analyzed, nine exhibited at least one iteration. Iterations were most frequently observed as returns between CAD modelling and design verification and occurred in four orders, while rescanning occurred in two orders due to insufficient or incompatible initial scan information. Contextual inquiry linked repeated action sequences to changes in digital artefacts and communication exchanges, indicating that iterations were associated with incomplete information or differences in interpretation across roles. The findings show that combining process mining with contextual inquiry enables the identification of iterations and clarifies the conditions under which they emerge.

1. Introduction

In many organizations, understanding how processes are executed in practice is essential for improving collaboration, communication, and work coordination [1]. A process can be understood as an organized set of events and actions that collectively lead to an outcome within an organization [2]. Such processes are often represented through process models that provide a reference description of how work is expected to proceed under standard conditions, including an intended ordering of steps [3]. However, observed execution frequently diverges from this reference description [1]. Steps may be repeated, delayed, or replaced, and additional actions may be recorded in response to new information or communication problems, influencing both the collaboration among roles and the process outcome. One common source of such divergence is iteration, understood here as a return to earlier steps to revise an outcome in response to feedback or newly available information [4]. In product development, iterations are common because interdependent steps can require revisiting earlier steps to adjust prior outputs [5,6]. While these iterations may improve verification, they also extend the process and cause delays that affect collaboration and time delivery. Each return to an earlier step requires additional information exchange and review, which lengthens the overall duration and increases the likelihood of bottlenecks (i.e., points in the process where accumulated work or information dependencies slow down subsequent execution) [7].
Understanding where and why iterations occur is therefore important to analyzing how information and roles interact during process execution. Traditional process analysis methods, such as interviews or model mapping, provide useful accounts of perceived work practices, but they rely on retrospective and interpretive reporting and may not capture how actions are carried out as work unfolds. For this reason, such accounts are often complemented with trace-based sources that record process execution as it occurs and can be used to verify and refine subjective descriptions. The increasing digitalization of organizational processes has made it possible to examine recorded traces known as event logs. Event logs contain sequences of recorded actions linked to individual process orders, providing an opportunity to compare real execution with the intended reference process. This possibility has ultimately led to the development of process mining.
Wil van der Aalst [8] described process mining as a set of techniques that use event logs to discover, analyze, and improve processes. Later research, including Mans et al. [9] and Rozinat [10], showed how process discovery (the reconstruction of a process model from recorded event logs) and conformance checking (the comparison between recorded process execution and a reference process model) can be used to identify where actual behavior diverges from the reference process and how process models can be refined based on these insights. Studies also demonstrated that process mining can reconstruct observed process execution from recorded event logs, providing insight into how process phases are carried out and where iterations occur [11]. Beyond locating iterations, analysis of recurring execution patterns has shown that iterations can differ in their role within the process, including whether they reflect expected variation or indicate weaknesses in process control [12].
Although existing work demonstrates the ability of process mining to locate and classify iterations, it typically emphasizes the ordering and frequency of recorded actions, offering less insight into the situational context surrounding the emergence of these patterns. Pentland et al. [1] addressed this limitation by emphasizing that contextual information, such as who performed an action, what resources were used, and under which circumstances, must be considered to understand the meaning of observed process behavior. This approach has shown that including context makes process analysis more informative and better suited to explain collaboration and decision-making. Similar conclusions indicate that combining digital traces with qualitative observation helps to explain differences in clinicians’ performance related to the difficulty of individual clinical orders and the setup of the digital process [13]. Taken together, these insights suggest that process analysis requires both behavioral and contextual understanding to explain how observed processes evolve and how iterations arise. This need for combined structural and contextual analysis is particularly evident in healthcare-related domains, such as dentistry, where processes involve multiple roles and depend on digital tools. For a long time, dentistry was performed in an analogue procedure. Patient information was recorded on paper, communication between clinicians and dental laboratories occurred by phone or fax, impressions of teeth were poured in plaster, and models were manually waxed. In recent years, digital technologies have transformed many of these phases. Intraoral scanners capture digital impressions that generate detailed 3D models of the patient’s teeth. These models are processed in computer-aided design (CAD) tools for digital restoration design, which are then transferred to computer-aided manufacturing (CAM) tools for physical fabrication. These changes have created digital dental processes that enable clinicians, technicians, and engineers to collaborate through shared digital artefacts. However, they have introduced new interdependencies between actions, sometimes resulting in iteration when problems in the process occur. Mans et al. [14] were the first to apply process mining in this context, analyzing a crown-on-implant process across one dental practice and one laboratory. Their study demonstrated the potential of process mining to uncover how dental processes operate across organization boundaries. Since their research, digital dentistry has evolved considerably, with laboratories now collaborating with multiple clinicians, design engineers, and external scanning providers. Analyzing orders that vary in their clinical inputs, artefact quality, and collaboration patterns provides a more representative view of contemporary dental process execution and aligns with the argument that variation in recorded traces supports understanding of organizational processes [1]. Building on these arguments, the aim of this study is to analyze a digital dental laboratory process to identify where iterations occur during the design and manufacturing of custom abutments and which additional phases arise when execution departs from the reference process description. The methodological gap motivating this study is summarized in Table 1, which shows that multi-order trace-based process reconstruction is rarely combined with artefact-centered contextual interpretation in analyses of digital dental laboratory processes. To address this aim, process mining is used to reconstruct observed sequences of actions across multiple orders and to locate recurring return paths to earlier phases. These structural findings are complemented by contextual inquiry with domain practitioners, which supports the interpretation and validation of identified iterations by linking them to the associated digital artefacts and process-related communication. By combining these sources, the study provides a contextual, multi-order account of iteration behavior in digital dental processes and demonstrates how process mining can support exploratory identification and explanation of repeated phases within collaborative design and manufacturing.
The paper is structured as follows: Section 2 reviews research on digital dental laboratory processes and trace-based process analysis, including process mining. Section 3 describes the research methodology, structured around the sequential stages of order selection, event log information preparation, process mining analysis, and contextual inquiry used to support interpretation of identified iterations. Section 4 outlines the results of the analyzed orders, followed by Section 5, which discusses their implications in relation to previous studies. Finally, Section 6 concludes by summarizing the contributions and suggesting directions for future research.

2. Background

To position this study within existing research, this section reviews literature on digital trace data and digital restorative processes in prosthodontics relevant to custom abutment orders. It explains how actions performed using digital tools are recorded, outlines the process phases and the associated digital artefacts of the digital restorative process examined in this study, and introduces process mining as the methodology used to reconstruct recorded action sequences.

2.1. Understanding and Analysing Digital Processes

Dumas et al. [2] defined a business process as a collection of events and actions that collectively lead to an outcome that delivers value to customers. Within organizations, processes are often represented through prescriptive models that describe an intended ordering of process phases. However, observed execution frequently diverges from this reference structure, including repeated actions, omitted actions, and returns to previously performed actions [15]. Restorative processes performed using digital tools generate trace data that record sequences of performed actions. These traces can be examined to compare formally described process structures with the action sequences recorded in the event log [1]. In this study, iteration is operationalized as a return to a previously recorded action within the same order trace, identified through repeated transitions between recorded actions in the event log. This definition aligns with design and development processes in which interdependent actions can require revisiting earlier work when new information becomes available. Unger and Eppinger [5] demonstrated that such returns emerge when dependencies between information, tasks, and decisions require a previous phase to be revisited for adjustment. Similarly, Wynn et al. [6] explained that iteration is not an anomaly in design and development processes and is often necessary for aligning intermediate outputs with new knowledge or changing requirements. They differentiated between planned iterations, which are intentionally embedded to improve outcomes, and unplanned iterations, which result from incomplete information or mismatches in information exchange. Although iteration enables refinement, it also extends the duration of the process and can create bottlenecks that affect collaboration across involved roles [7]. Identifying iteration is therefore necessary for understanding how digital processes operate and why their execution differs from the planned order of phases. Research in engineering design further highlights that digital processes are characterized by strong interdependencies among phases. McMahon [16] described how the increasing integration of digital tools in engineering processes has intensified the exchange of information across design phases. Eppinger et al. [4] illustrated through their model-based method that identifying dependencies between phases supports identification of potential feedback loops and repeated actions. Prosthodontics provides a relevant application domain because digital technologies restructure collaboration across scanning, design, verification, and manufacturing phases; the next section summarizes this process as the reference structure for the present analysis.

2.2. Digital Processes in Prosthodontics

The restorative process in prosthodontics typically follows a sequence of connected process phases that begin with order initiation and order registration, followed by scanning, digital design, manufacturing, verification, and delivery to the clinic, as seen in Figure 1.
Within this sequence, digital tools have progressively replaced conventional techniques. CAD/CAM have been integrated into restorative dentistry for decades and structure this process by introducing digital artefacts that carry information from scanning through fabrication and delivery [17]. Depending on the organizational arrangement, design and production may be performed within a laboratory that receives orders from external clinics or within a more integrated clinic–laboratory organization. Order initiation is mediated by prescription documentation. Afzal et al. [18] showed that the prescription document, often referred to as a work authorization form, is central in structuring the communication between the clinic and the laboratory and that incomplete or ambiguous forms are strongly associated with delays and misunderstandings. Such documents can be understood as boundary objects [19,20] that support collaboration across professional boundaries while also allowing interpretation differences that can lead to rework.
Within the digital restorative process examined here, intraoral scanning transforms clinical information into a digital scan file that forms the input for CAD modelling and subsequent verification. Nagy et al. [21] showed that scanner performance varies across devices and arch regions, with reduced accuracy in posterior areas increasing the likelihood of downstream iterations. Comparative studies reported similar findings, noting that reliability tends to decrease as the scanned area expands, particularly in complete-arch acquisition (i.e., capturing the full dental arch in a single scan) [22,23]. Systematic reviews confirmed that scanning is critical in implant-supported prosthetics because inaccuracies introduced at this stage can extend through later design and manufacturing phases [24], although other studies reported consistency comparable to conventional impressions [25] and acceptable repeatability of abutment positioning under controlled conditions [26].
Once scans are obtained, they must be registered and associated with order information. Obădan et al. [27] emphasized that entering information such as implant system, tooth position, and clinical requirements is essential for organizing digital records; without systematic registration, order information becomes fragmented, making later verification and retrospective evaluation difficult.
Following information acquisition through intraoral scanning, the CAD modelling phase integrates scan geometry with clinical requirements and material parameters to produce a digital model of the restoration. Dawood et al. [28] identified CAD as the phase where clinical intentions are transformed into digital restorations, and Gallo et al. [29] showed that variation in design parameters has measurable consequences for clinical adaptation and aesthetic outcomes.
The models generated using CAD are subsequently subject to validation. Ruhstorfer et al. [30] identified design approval as a phase in which laboratory work must be reviewed against clinical requirements. Their review of multiple studies showed that corrections at this step were frequent, particularly when soft tissue conditions had not been fully represented in digital design. Such revisions often require returning to earlier phases of design to adjust parameters or regenerate geometries. Verification therefore represents a point of close interaction between clinicians and technicians, ensuring that digital designs correspond to clinical needs before manufacturing continues.
Following validation, the process advances to the manufacturing phase based on the approved CAD models. Dawood et al. [28] described how digital design files are transformed into physical components through milling or additive manufacturing, noting that this transition from digital to material form requires careful adjustment of material parameters and machine settings. More recently, Altwaijri et al. [31] examined the mechanical implications of design and manufacturing techniques, concluding that variations in fit and preload arise not only from fabrication tolerances but also from design decisions made in earlier phases of the process.
Quality control has been identified as a recurring phase rather than a final check. Mans et al. [14] found in their process mining study that verification points were reported as recurring bottlenecks, indicating that laboratory checks recur within the recorded execution. This resonates with the emphasis in restorative dentistry reviews that long-span or complex restorations require additional verification phases to ensure alignment and stability before delivery.
The culmination of the process is delivery to the clinic and clinical fitting. Nagy et al. [21] emphasized that delivery and fitting provide a final check of the preceding sequence of design and production. Finally, Obădan et al. [27] concluded that systematic archival of order forms, scan information, and CAD outputs is critical for traceability, quality assurance, and future research.

2.3. Approaches to Process Analysis

The analysis of processes is central to understanding how work unfolds within and across organizations. Early approaches relied on interviews, observations, and manual mapping to construct process models. Depending on their analytical purpose, such models may be descriptive, documenting how work is carried out in practice, or prescriptive, specifying how work is intended to proceed as a proposed process structure [32]. While these methods provide insights into organizational routines, they are limited by their dependence on interpretive accounts and their restricted ability to capture the detailed ordering and timing of actions as execution unfolds. Eppinger et al. [4] demonstrated that analyzing dependencies among phases can reveal potential loops, rework, and collaboration challenges, but without detailed records of performed actions, such analyses remain approximations rather than representations of observed execution.
To strengthen evidence on actual process behavior, researchers have developed approaches that document and examine how actions occur in practice. McMahon [16] described how engineering design process models evolved from static flowcharts into dynamic representations that incorporate information exchange, feedback, and decision points. Complementary work further emphasized that tracing information flows can reveal how dependencies between roles and tools shape phase progression and where collaboration-related difficulties may arise [5]. As processes become increasingly mediated by digital tools, recorded traces of execution can be examined rather than relying only on retrospective descriptions [1]. Such traces are commonly stored as event logs that document which action occurred within an order, who performed it, and when it was recorded. For each order, the event log contains a sequence of recorded actions. Process mining is applied to the event log to reconstruct these sequences and identify repeated transitions. However, trace reconstruction describes what was recorded and does not explain the organizational or informational conditions associated with returns to previously recorded actions [1]. Furniss et al. [13] illustrated this need by combining trace evidence with cognitive analysis to link variations in clinicians’ actions to task demands and professional routines.
In product development, Shafqat et al. [7] emphasized that unplanned iterations can reveal dependencies or risks not anticipated in a prescriptive process description and that examining iterations can inform changes supporting collaboration and communication. Similarly, Blakstad and Tingsborg [33] argued that iterative development methods provide insight into how feedback loops contribute to innovation and adaptation across project phases.
Overall, contemporary process analysis increasingly integrates model-based reasoning, contextual understanding, and digital evidence. Van der Aalst [8] noted that converting event logs into interpretable models requires robust techniques that represent control-flow and behavioral patterns. Process mining addresses this challenge by connecting event logs with process models to discover, monitor, and compare observed execution with an expected reference process. The following section therefore focuses on process mining as the methodology used in this paper and outlines its principles, techniques, and relevance for analyzing digital dental processes.

2.4. Overview of Process Mining

Process mining connects recorded action information to process models to study how processes are executed in practice. Van der Aalst defines the field as a set of techniques that use event logs to discover, check, and enrich models of observed processes, thereby linking information science and process science [3,8]. In this context, an event log refers to a structured record of process orders in which each recorded event denotes the occurrence of an action within a specific order. Each event is linked to an order identifier and typically includes an ordering attribute, most often a timestamp. Many logs also include the role or role associated with the action, together with additional order attributes that support interpretation of the recorded sequence. The event granularity depends on the tool and the purpose of recording. In some systems, events reflect granular tool-supported actions, such as assigning an order, generating a design representation, or completing a verification step. In other systems, events represent phase changes, such as an order moving from design to verification or from manufacturing preparation to quality control. Event logs originate from a wide range of information systems. Event logs originate from multiple information systems, including process-aware systems (e.g., process management, order handling, and enterprise resource planning (ERP)) and domain-specific tools used in clinics and dental laboratories [14,34]. Because dental orders often involve several independent organizations, relevant records may be split across systems; process mining provides a way to reconstruct end-to-end behavior across these boundaries [14]. From event logs, a process model can be discovered that reflects the ordering of actions observed in recorded execution. If a reference process description exists, event log information can be used for conformance checking, meaning comparison of recorded execution with a reference process description to locate alignments and departures in the observed ordering. Models can also be enriched using event log attributes, for example by adding frequencies or time-related annotations when reliable ordering attributes are available [3,8,14].
Across these purposes, different model representations can be used to relate event logs and process models, depending on the chosen abstraction and the analytical question. The discovery literature commonly reports Petri nets, process trees, heuristic and causal nets, and directly-follows graphs as alternative ways of representing the ordering of actions observed in the same recorded information [8,34,35]. In addition, organizational and performance perspectives can be derived from the same event logs to examine which roles executed which actions and where delays occur during process execution [3,34].
Tools operationalize these techniques. In academic research contexts, ProM (Eindhoven University of Technology, Eindhoven, The Netherlands) is the reference tool, offering hundreds of plug-ins for discovery, conformance, and enhancement on standard input formats such as XES [3]. Commercial platforms provide scalable discovery and visual analytics; examples include Disco, Celonis, and others, which typically render directly-follows graphs with frequency and delay annotations to support interactive filtering and comparison of variants [8]. In this study, we use Disco (Fluxicon, Eindhoven, The Netherlands) to reconstruct the sequence of actions in digital dental laboratory orders and to highlight returns to earlier phases that indicate iteration while drawing on the ProM literature to interpret model abstractions and conformance concepts.
Compared with business intelligence dashboards that focus on aggregate indicators, process mining looks inside the process and traces how actions, roles, and records are connected across time for each order [10,14]. This makes it suitable for examining where a process diverges from its intended order, which phases tend to repeat, and which conditions precede returns to earlier actions. The studies included in Table 1 were selected because they examine digital prosthodontic process phases and digital artefacts, use trace-based data where available (i.e., event logs recorded during process execution), and report phenomena related to returns in execution sequences, including corrections, repeated verification, or bottlenecks. Table 1 summarizes these studies by reporting their process scope, data sources, reported indicators, and stated or implied limitations, to make the relationship between prior studies and the contribution of the present study explicit.
Table 1. Prior studies on digital prosthodontic processes and trace-based process analysis: process scope, data sources, indicators, and limitations.
Table 1. Prior studies on digital prosthodontic processes and trace-based process analysis: process scope, data sources, indicators, and limitations.
StudyProcess/Object AnalyzedData SourceIndicators/Outputs ReportedLimitations Stated/Implied
Mans et al. [14]Crown-on-implant process across clinic and laboratoryEvent log data from clinical and laboratory systems (trace-based), analyzed with process miningProcess model and bottleneck-related observations; repeated verification points reported as recurring featuresLimited number of organizations and a narrow process scope; limited interpretation of how returns relate to digital artefact
Afzal et al. [18] Prescription documentation in clinic–laboratory collaborationSurvey data on work authorization forms and communication outcomesAssociations between incomplete prescriptions and delays or misunderstandingsNo event-log trace of execution; cannot localize returns within recorded action sequences
Nagy et al. [21] Intraoral scanning performance in prosthodontic contextsEmpirical measurements of scanning performance and accuracyScanner performance differences across devices and arch regions; implications for downstream outcomesNot trace-based; does not reconstruct process execution or iteration patterns across phases
Dawood et al. [28] Digital restorative process (CAD and CAM integration)Narrative review of CAD and CAM useDescription of the transition from CAD outputs to manufacturing inputsNo execution traces recorded per order; cannot quantify or localize iterations in practice
Ruhstorfer et al. [30] Design approval and corrections in digital processReview of studies on approval and correction behaviorApproval as a recurring checkpoint; corrections frequently reported under specific clinical conditionsDoes not connect corrections to recorded action sequences; limited cross-order trace comparability
Altwaijri et al. [31] Design and manufacturing influences on fit and preloadEmpirical and comparative studies of design and manufacturing approachesMechanical implications of manufacturing and upstream design choicesFocused on outcome measures; not suited to reconstruct iteration loops and communication triggers
Obădan et al. [27] Order information registration and traceability of digital recordsPractice-oriented analysis of registration and record organizationImportance of structured registration for later verification and evaluationDoes not provide event-log reconstruction of sequence, returns, or iteration patterns associated with specific roles
Pentland et al. [1] Process analysis with digital trace data (general)Conceptual and empirical work on digital trace use in process researchArgument that traces interpretation requires context such as role, resources, and conditionsGeneral rather than domain-specific; does not specify how iteration is identified in order traces
Furniss et al. [13] Digital health record processes with contextual interpretationTrace evidence combined with qualitative or cognitive analysisDemonstrates why trace patterns require contextual interpretationNot dental laboratory specific; does not define a prosthodontic phase structure or versions of associated digital artefacts
As Table 1 shows, prior studies examine digital prosthodontic processes either through narrative or empirical accounts of specific phases and artefacts, or through reconstruction of recorded execution using event log data. Studies that rely on non-trace evidence (e.g., surveys, empirical performance measurements, narrative reviews) do not localize returns within recorded action sequences. Studies that use event log data reconstruct execution sequences but provide limited interpretation of how repeated action patterns relate to changes in digital artefacts or to communication between roles. The present study addresses this gap by combining multi-order event log reconstruction with contextual interpretation grounded in practitioner walkthroughs and inspection of digital artefacts.

3. Methodology

The aim of this study is to analyze how the custom abutment process is carried out in practice within a dental laboratory and to identify where and why iterations occur during design and manufacturing. To address this aim, the study adopts an exploratory research design grounded in process-oriented analysis of execution recorded through digital tools. Process mining is applied as the primary analytical method to reconstruct and examine observed execution based on information recorded in the exported event log. This methodology supports systematic analysis of action sequences across multiple orders and enables identification of repetition and variation in recorded execution without presupposing strict compliance with a predefined process model [3,8]. Given the exploratory scope of the study, the methodological focus was placed on understanding how process execution unfolds in practice rather than on statistical generalization or predictive modelling.
Figure 2 summarizes the methodology. The figure illustrates the progression from order selection and preparation of event log information through process mining–based reconstruction and identification of iterative action patterns, to contextual inquiry conducted to support interpretation of the identified iterations. Each phase builds on the output of the previous one, forming a coherent analytical sequence. The methodological steps illustrated in Figure 2 also structure the organization of the Methodology Section.

3.1. Research Context and Order Selection

Custom abutments connect a dental implant to the final prosthetic restoration (Figure 3). They transmit mechanical load while shaping the transgingival profile that supports the surrounding tissue and provide the interface for restorations such as crowns or bridges [36].
The custom abutment design process was selected because of three reasons. First, it involves multiple interdependent process phases that span design, verification and manufacturing, making it suitable for examining process execution and iteration. Second, the process relies heavily on digital artefacts, such as intraoral scans, CAD models and manufacturing files, which are systematically recorded and therefore observable through event log information. Third, custom abutments are routinely produced on an order-by-order basis, allowing each order to be treated as a distinct process order while maintaining a comparable overall process structure.
The study was conducted within the context of a dental laboratory that receives clinical orders from external clinics and processes them through design and manufacturing actions performed by specialized roles within the laboratory. Each order submitted by a clinician initiates a sequence of actions recorded in the laboratory case management tool, including intake of submitted order information, design work, manufacturing preparation, and quality verification. These actions are carried out by dental technicians and design engineers using shared digital tools and digital artefacts, while collaboration with clinicians occurs at defined process phases, particularly during order clarification and design verification. This context was selected because it represents a digitally integrated prosthodontic process in which multiple roles contribute to execution of an order through shared digital artefacts and representations. These include order documentation and stated requirements, intraoral scan files, design files and model representations, and manufacturing-related outputs that are generated and reviewed as the order progresses. The process relies on the transformation and review of these digital artefacts, through which design-relevant information is represented, revised, and validated. Communication is examined in this study through documented exchanges associated with order clarification and design verification, in which information is requested, clarified, or confirmed between clinicians and laboratory roles. These exchanges were used to interpret why returns occurred in the recorded action sequences.
All orders analyzed were processed within the same dental laboratory. The laboratory roles remained consistent across orders; however, not all orders were handled by the same individual clinicians or technicians. While the organizational context was constant and the same set of digital tools was used across all orders, the clinicians submitting orders varied, and laboratory work was performed by a small group of qualified technicians and one design engineer.
Ten custom abutment orders were selected retrospectively from the laboratory’s archived digital order records using purposeful sampling, consistent with exploratory multiple-order research designs that prioritize in-depth process examination over statistical generalization [37]. The orders were drawn from orders completed within the two-year period preceding the export of the order data. The available archive did not support reliable enumeration of all custom abutment orders within the two-year window; the ten orders are therefore reported as a purposive sample selected for documented returns and artefact completeness rather than as a population-representative sample. Orders were included if they contained (a) the laboratory status timeline recorded in the order management tool (event log) and (b) the associated digital artefacts required for interpretation of the recorded execution, including order documentation, intraoral scan files, CAD model files, and 3D HTML visualizations used during design verification. In addition, orders were included if the event log contained at least one repeated transition between recorded actions that indicates a return to a previously performed action during the same order, with returns most observed between CAD modelling and design verification, or as a return to scanning following a rescan request. When more than ten orders met these criteria, selection was limited to the ten orders with the most complete combination of event log records and associated artefacts, to support consistent cross-order interpretation. Prior to export, identifiers of clinics, clinicians, and patients were removed from the event log and from the associated digital artefacts. The analysis used retrospective operational records generated during routine laboratory work and did not involve access to patient-identifiable information or any intervention in clinical care.
For each order, multiple sources of information were examined, including order records and digital artefacts generated during process execution. Together, these sources provided insight into both the sequence of process phases and the contextual conditions under which iterations occurred. All information sources originated from routine laboratory processes and were collected retrospectively after order completion. The order documentation constituted the formal entry point of each order and specified the clinical and technical requirements defined by the clinician, such as implant platform, tooth position and abutment type. These specifications framed the initial information requirements for the laboratory and represented the first structured exchange between the clinician and laboratory roles. Digital scans comprised intraoral impressions of the maxilla, mandible and gingiva and provided the geometric basis for subsequent design actions. These scans were produced using standard intraoral scanning procedures and stored as part of the order record. During the design phase, 3D HTML visualizations were used by the CAD tool to support design review. These visualizations allowed clinicians and design engineers to inspect the proposed abutment geometry, rotate and zoom the model, and add comments linked to specific regions of the design. In addition to the 3D visualizations, static images were exchanged during order-related discussions. These images included reference photographs and annotated screenshots used to communicate design adjustments, clarify aesthetic expectations or resolve ambiguities that could not be sufficiently addressed through the 3D representation alone. Written communication between clinicians and laboratory roles was examined to provide contextual information for interpreting process iterations. These exchanges were not treated as event records in the process mining analysis but were used to understand when additional information was requested, when design decisions were reconsidered and how collaboration between roles influenced the progression of process phases.
In addition to these order materials, the laboratory provided a structured record of process execution referred to internally as a status timeline, which corresponds to an event log in process mining terminology. The event log originated from the laboratory’s order management tool and constituted the primary source for reconstructing observed execution. It contained records of actions performed within each order, together with the associated role and order identifier. Because the same action label can appear multiple times within a single order, the recorded ordering supports reconstruction of the process phase progression and identification of repeated sequences associated with returns. To support interpretation of recorded sequences, event log information was examined in relation to digital artefacts generated during execution. These artefacts included intraoral scan files, intermediate STL files used to transfer geometry between tools, evolving CAD models, and 3D HTML visualizations used during design verification. Considering event log information together with these artefacts enabled interpretation of repeated action sequences in terms of changes in information content, collaboration between roles, and communication-related adjustments.

3.2. Event Log Information Preprocessing

The event log information used in this study was derived from routine laboratory operations and reflected information generated during the execution of custom abutment processes. Each trace in the exported event log corresponded to one custom abutment order processed by the laboratory. The recorded information captured sequences of actions performed within an order, together with associated role labels and order identifiers and provided the basis for subsequent process reconstruction. Prior to analysis, the event log required preprocessing to ensure that actions could be compared consistently across orders. Although the original records already included action labels and ordering information, inconsistencies were observed that reflected differences in terminology, overlapping records generated by parallel tool interactions, and variations in how actions were recorded, ranging from broad process actions to internal status changes. Ordering information was treated as the recorded sequence of status changes within each order rather than as a time-based measure of execution. These inconsistencies are typical of event information generated in operational industrial contexts rather than for analytical purposes. Preprocessing therefore focused on harmonizing action labels, resolving duplicate or overlapping records, and aligning recorded actions to a consistent action-label set suitable for process mining analysis. To make preprocessing reproducible, we applied a rule-based protocol that specifies how action labels were harmonized, how duplicate or overlapping records were consolidated, and which attributes were retained for analysis. The protocol was designed to maintain the recorded ordering of events within each order while reducing label fragmentation that could otherwise be misread as repeated work.
Each order trace in the exported event log was reviewed to ensure that recorded actions followed a plausible progression of the process phases. During this review, instances of duplicate or overlapping action records were identified, including around transitions between scanning, case creation, and design allocation. These overlaps were attributed to parallel tool interactions associated with the same ongoing work rather than to iterations in execution, such as returns to earlier phases for revision or re-verification. For example, in some orders the allocation of an order to design personnel appeared multiple times under slightly different labels due to concurrent updates generated by internal collaboration tools. These records were unified under a single action label to ensure consistent interpretation across orders. Duplicate or overlapping records were treated as logging artefacts when they represented repeated registration of the same recorded action within the same order, without an intervening recorded action that indicates progression to a different step of the process. In these situations, consecutive identical action labels were consolidated into a single event so that repeated registration within the tool was not counted as repetition of work. Records were not consolidated when the recorded sequence showed a return to an action after at least one different recorded action had occurred in between, because this pattern indicates a re-entry into a previously performed action during the same order and constitutes the iteration behavior examined in this study. In addition, action labels were originally recorded in the laboratory’s native language. For the purposes of analysis and comparability, all labels were translated and standardized into English while preserving their original semantic meaning. Label harmonization followed two rules. Labels were merged only when they denoted sub-status labels within the same phase and did not represent a change to a different recorded action. Labels were retained as separate when they represented different recorded actions that can form return paths, including transitions between CAD modelling and design verification. A traceable mapping between original tool labels and the harmonized analytical labels was maintained during preprocessing to ensure consistency across orders.
After individual preprocessing, the ten event logs corresponding to the analyzed orders were merged into a single consolidated event log for analysis. Consolidation was applied only to sub-status labels that denote internal tool states recorded during manufacturing preparation and was not applied to actions that can form return paths in the recorded action sequence.
In this paper, an action is a recorded event label in the event log. Sub-status labels that denote internal tool states recorded during manufacturing preparation were grouped under a single action label. For example, records labelled CAM in preparation, CAM in pending, CAM in progress, and CAM in machine were grouped under the label CAM, because these labels denote internal tool states rather than distinct action types used to identify a return to a previously performed action in the recorded action sequence. Repeated occurrences of sub-status labels were treated as repeated recording within the tool rather than as separate re-entries into an earlier recorded action.
The resulting event log contained a harmonized set of action labels covering the recorded actions used in the analysis, including order initiation, scanning, order creation, design allocation, CAD modelling, design verification, CAM milling, quality control, and delivery. These labels were defined as analytical categories based on laboratory documentation and preliminary inspection of recorded actions. They served as a reference structure for comparing execution across orders rather than as a formal reference process specification.
For each recorded action, the event log included an order identifier, an action label, and an associated role. This structure supported reconstruction of action sequences within each order and enabled comparison of patterns across orders. Because all recorded actions were linked to order identifiers, the process mining analysis examined each order trace separately and did not model interactions between concurrent orders. Effects mediated through shared resources or workload allocation therefore fall outside what can be inferred from the exported event log and are considered a limitation of the analysis.
Timestamps were not used as an ordering attribute in the analysis. In the order management tool, time fields can be updated asynchronously and may reflect delayed confirmation rather than the time of task execution. To avoid introducing bias from these updates, preprocessing relied on the recorded sequence of status changes within each order. This choice was checked against the examined order records and associated digital artefacts used for contextual interpretation, which supported the plausibility of the recorded action ordering when compared with documented work progression.
Prior to importing the consolidated event log into Disco, the attributes used for process reconstruction were specified. Order identifiers and action labels were used to derive observed action sequences, while roles were retained to support contextual interpretation without influencing the reconstructed structure. This preprocessing ensured that orders were examined at a comparable analytical granularity and supported consistent identification of recurring patterns and iterations across the analyzed orders.

3.3. Process Mining

Process mining was applied to analyze how the custom abutment process was executed across multiple orders handled by the same dental laboratory. No inferential statistical analysis was conducted. Given the exploratory scope of the study, process mining was applied as a descriptive and comparative technique to reconstruct observed execution patterns and identify returns to previously recorded actions within an order trace, rather than to test statistical hypotheses. The analysis focused on comparing observed process execution across orders that shared a common reference process structure but differed in their execution conditions, such as incoming order characteristics, information completeness, and interaction patterns between clinicians and laboratory roles. This design allowed process mining to be used not for compliance checking, but for examining how variations in execution relate to the occurrence of iterations within the same organizational process. The inclusion of multiple orders enabled comparison of process execution under varying contextual conditions while holding the organizational context constant and using the same set of digital tools across all orders. Differences between orders therefore reflected variations in process execution rather than differences in institutional arrangements or technological infrastructure. Analyzing such variation across comparable orders is consistent with multiple-order research designs, which emphasize cross-order comparison as a means of identifying recurring return patterns rather than order-specific idiosyncrasies [37,38]. In the context of process mining, variation in recorded action sequences provides a basis for examining how iterations emerge in relation to information availability, collaboration demands, and role interactions during process execution. Within this study, process mining was used to reconstruct observed sequences of actions for each order and to identify repeated patterns of execution across orders. By comparing these observed patterns, it was possible to distinguish process phases in which execution remained stable from those in which iterations frequently occurred. This analytical focus supports interpretation of how differences in execution conditions influence iteration behavior, without assuming that all orders follow an identical trajectory through the process. For this analysis, the process mining tool Disco was used. Disco supports the derivation of process models from event log information by representing higher-frequency action sequences as central paths and lower-frequency sequences as peripheral paths, which enabled identification of stable execution patterns and recurrent iterations across the analyzed orders [39]. In this study, Disco was used to visualize and analyze the combined event log comprising all ten orders. Based on the preprocessed event log information, the tool reconstructed a process model representing observed sequences of actions across orders. The resulting process map provided a structured overview of how actions were ordered and how frequently specific sequences occurred during process execution. In the process map, transitions between actions were represented as directed connections, with visual emphasis reflecting their relative frequency across orders. Iterations were identified where execution paths returned to previously observed actions before progressing further. These repeated patterns were interpreted in relation to the reference process description defined earlier in the methodology. Within the process mining analysis, iterations were operationalized as returns to previously recorded actions within the same order trace. Identification of such returns was based on repeated sequences in the reconstructed process execution, rather than on assumptions about their causes or consequences. The analysis therefore focused on locating recurring action patterns and loops in the observed execution that indicated additional cycles within the process. These recurring patterns served as analytical markers for selecting process phases for further examination. Rather than interpreting their meaning at this stage, the identified iterations were used to structure the subsequent analysis, in which they were examined in relation to associated digital artefacts and communication records. This separation ensured that the process mining analysis remained descriptive and focused on recorded ordering and return paths, while interpretation of why returns occurred was addressed in the next stage. The iterations identified through process mining were subsequently examined in relation to associated digital artefacts and communication records to support their interpretation. For each order, relevant artefacts generated during process execution, including intraoral scans, CAD models, and three-dimensional (3D) visualizations, were reviewed to assess how information content changed across repeated actions. These artefacts were used to trace whether iterations coincided with design modifications, verification actions, or other adjustments reflected in successive versions of the same information object. Written communication exchanged between clinicians, dental technicians, and design engineers was also examined to contextualize the identified iterations. These exchanges were reviewed to determine whether repeated actions were associated with requests for clarification, additional information, confirmation of design decisions, or other collaboration-related interactions between roles. Rather than attributing iterations to a predefined set of causes, the analysis used these contextual materials to characterize the conditions under which repeated action sequences occurred. By combining the structural patterns identified through process mining with contextual evidence derived from artefacts and communication, the analysis related observed process behavior to the situational conditions in which it unfolded. This integrative approach provided the basis for an order-based interpretation of how iterations emerged across the analyzed orders, without presupposing their intent or normative role within the process.

3.4. Contextual Inquiry

Contextual inquiry was employed to support interpretation of returns identified in process mining and to check that these patterns reflected documented work practices rather than logging artefacts. Contextual inquiry is a qualitative research method originally developed within contextual design and is characterized by observation and dialogue with practitioners while they review routine work artefacts and describe performed tasks [40]. In this study, contextual inquiry was used to clarify the meaning of iterative action patterns revealed by the process mining analysis and to ensure that these patterns reflected meaningful work practices rather than artefacts of logging or modelling. While process mining identified where returns occurred in the recorded action sequences across orders, it did not explain the situational conditions under which these iterations emerged. Contextual inquiry therefore served as a complementary method for interpreting process mining results by providing practitioner perspectives on information requirements, communication exchanges, and collaboration between roles during process execution.
Three contextual inquiry sessions were conducted with domain roles directly involved in the custom abutment process. The participants included one design engineer and two dental technicians, representing the laboratory roles responsible for design-related decisions and execution. They were selected because they routinely perform the relevant process phases, are familiar with end-to-end order progression from order entry and design allocation to design verification and manufacturing preparation and were involved in work practices reflected in the analyzed event log and associated artefacts. Within the laboratory, a single order is typically handled through collaboration between dental technicians and, when required by order characteristics that exceed routine technician handling, a design engineer, while clinical input is provided by clinicians outside the laboratory during phases such as order clarification and design verification.
The number of sessions was set to ensure coverage of the laboratory roles engaged in the process and to support interpretation of identified iterations through practitioner accounts. This choice consists of methodological guidance on contextual inquiry and closely related expert-focused qualitative approaches, which note that a small number of well-chosen knowledgeable participants can be sufficient to capture the essential structure of a narrowly scoped work practice [40]. Empirical work on thematic saturation further indicates that, when participant expertise is homogeneous and the focus is tightly defined, saturation can occur within a small number of interviews [41].
Each contextual inquiry session focused on completed process orders that had been previously analyzed through process mining. For each session, participants were asked to walk through one full order from initiation to completion, describing their actions, decisions, and use of digital artefacts at each process phase. To support recall and to align discussion with the analyzed execution, the researcher used order-specific materials derived from the process mining analysis to indicate which phases contained repeated action sequences. These materials were used as prompts for discussion rather than as evaluative feedback, with the intention of eliciting participants’ explanations of what occurred and why, not of seeking confirmation of the process mining output. In addition to the full-order walkthrough, participants were presented with selected orders and specific phases in which iterations had been identified. During these walkthroughs, they explained why particular actions were repeated, what information was missing or required at the time, how communication with clinicians was initiated or adjusted, and how collaboration between roles influenced decisions to revisit earlier actions. The inquiry sessions were anchored in concrete digital artefacts, including intraoral scans, CAD models, and 3D visualizations, which enabled the researcher to link practitioners’ accounts to observable changes in information objects across iterations. This artefact-centered approach supported interpretation of how iterative action patterns observed in the event log related to design revisions, verification actions, and collaboration within the laboratory. Contextual inquiry therefore served both validation and interpretative functions within the methodological framework of the study. It supported assessment of whether iterations identified through process mining corresponded to meaningful aspects of execution and provided contextual explanations of how they emerged in relation to information handling, communication exchanges, and collaboration between roles. The sessions were documented through written field notes taken during the walkthroughs and were consolidated immediately after each session into a structured summary linked to the discussed orders and artefacts. The resulting insights were used to contextualize the process mining findings in the results analysis and to support an empirically grounded interpretation of why returns occurred in the custom abutment process.
The research was carried out by the author team. Access to laboratory records was provided for research purposes. The analysis was performed by the research team, and none of the authors had operational responsibility for processing the analyzed orders.

4. Results

The results use process mining applied to the exported event log and contextual inquiry to describe how the custom abutment process was executed across the analyzed orders and to explain where repeated action sequences occurred. Iterations were identified in the reconstructed action sequences as returns to previously recorded actions within the same order trace and were subsequently interpreted using associated digital artefacts and documented exchanges. Section 4.2 complements the visual process map with quantitative reporting based on counts of returns in the recorded action sequences; duration-based indicators are not reported because timestamps were not used as execution-time measures in this dataset (Section 3.2). The analysis therefore focused on how artefacts were used and transformed through specific actions, including changes visible in successive scan files, CAD models, and 3D design representations, together with the collaboration and communication surrounding these changes. This analysis distinguishes repeated actions linked to artefact revision and verification from repeated actions linked to coordination demands, without treating all repetition as rework. The following sections present the results in three phases. First, the reconstructed process model is described to establish the reference structure of observed execution. Second, iterations identified through process mining are reported as returns between recorded actions and as repeated segments within order traces. Third, selected iterations are examined in more detail using contextual inquiry to explain how information requirements, communication problems, and collaboration between clinicians, dental technicians, and design engineers contributed to their emergence.

4.1. Process Discovery

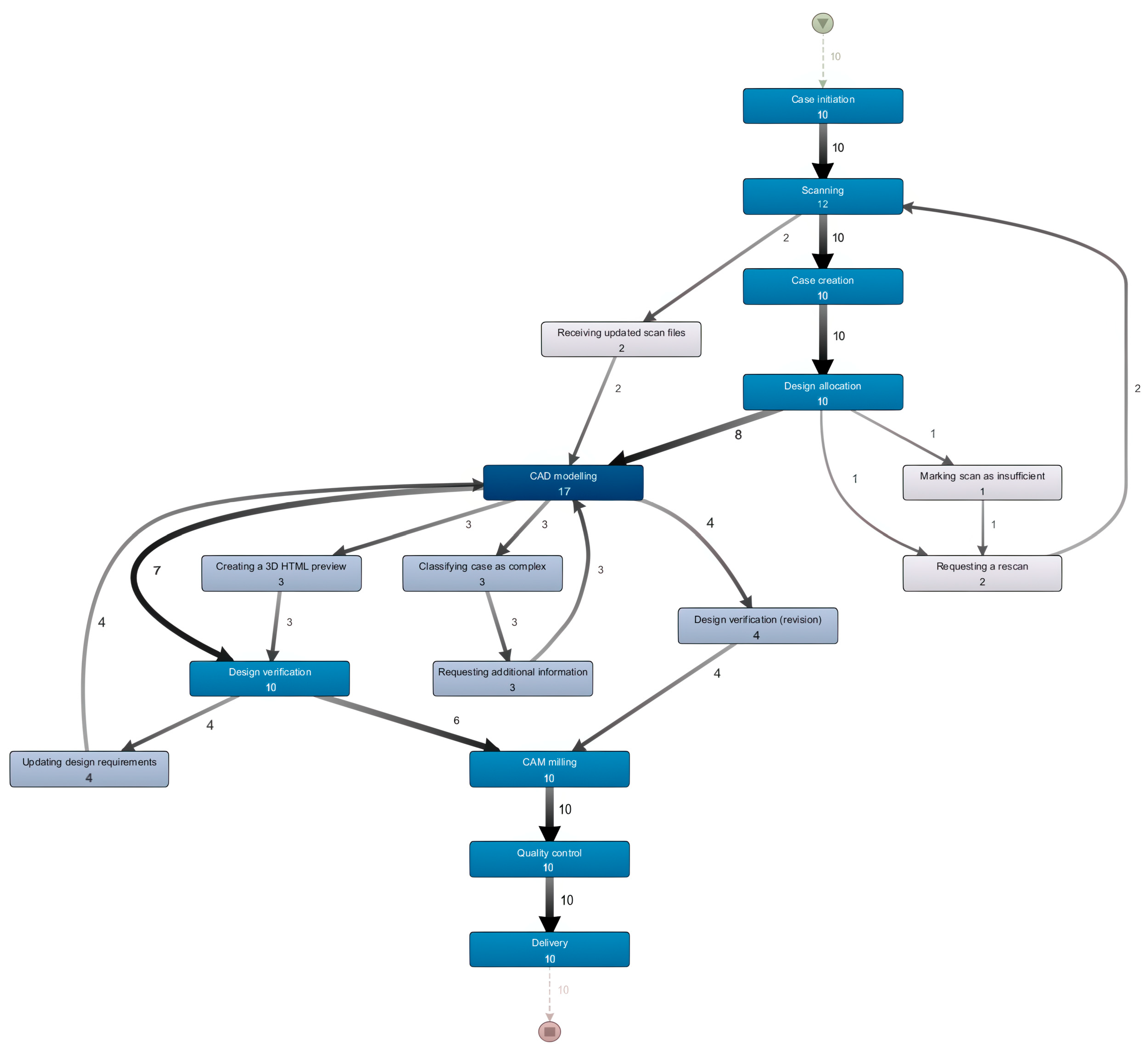
The exported event log was imported into Disco to reconstruct a process model representing the highest-frequency ordering of actions across the analyzed orders. Figure 4a shows the reconstructed process model for a representative order trace that follows the highest-frequency ordering from case initiation to delivery. Each node corresponds to an action category derived from the event log, and directed connections indicate the observed ordering between actions. The numerical values associated with the connections indicate how often a given transition occurred across the analyzed orders. In the illustrative order trace shown in Figure 4a, execution follows this ordering without returns to earlier actions. Figure 4b–d illustrate digital artefacts associated with specific process phases. Figure 4b shows the intraoral scanning phase performed at the clinic, during which digital impressions of the dentition and implant region are acquired and stored as scan files that serve as the geometric basis for subsequent design-related actions. Figure 4c illustrates the CAD modelling phase, in which the custom abutment geometry is developed in a dental CAD tool (ExoCAD GmbH, Darmstadt, Germany), resulting in a 3D design representation that may subsequently be reviewed and revised. Figure 4d presents a quality control report generated during CAM milling, documenting dimensional checks and verification outcomes prior to delivery.
Although Figure 4a depicts an order trace without iteration, the same highest-frequency ordering of actions was identified across all ten orders in the event log. This reference representation is descriptive rather than prescriptive: it summarizes the action ordering that appeared most frequently in the recorded execution and is not intended to represent an idealized sequence. A prescriptive process description, derived from laboratory procedures and documentation, is reported separately in the methodology and provides the basis for subsequent comparison with observed execution. Departures from this ordering occurred through additional action occurrences or alternative transition paths, which are examined in the following section as indicators of iteration within process execution.
The reconstructed process model comprises a sequence of process phases that structure execution of a custom abutment order in the laboratory. The process begins with order initiation at the clinic, where a clinician submits an order through a digital form specifying treatment-related requirements. This order documentation provides the initial information basis for subsequent laboratory actions and establishes the order identifier used throughout execution. The next phase is scanning, which is conducted in the clinic using intraoral scanning. The resulting scan files provide the geometric representation of the dentition and implant region used in subsequent design-related actions. All analyzed orders in this study relied on intraoral scanning, which ensured that the same acquisition approach underpinned the observed execution across orders. Following scanning, the process proceeds to order creation, which constitutes an administrative phase in which the laboratory registers the incoming order in its internal collaboration tool and establishes the order record for managing order-related information and files. This phase does not represent design work itself, but it is required to enable subsequent allocation and traceability within the laboratory. In the design allocation phase, the laboratory responsible role assigns the order to the practitioner who will carry out the design-related work. Contextual inquiry indicated that allocation is performed by a senior dental technician based on an initial review of order documentation and expected design effort. The allocation may assign the order either to a dental technician or to a design engineer, depending on the anticipated modelling requirements. The CAD modelling phase covers the development of the abutment geometry in the CAD tool used by the laboratory. This phase results in one or more successive design representations that may later be subject to verification and modification. The subsequent design verification phase involves review of the proposed design in collaboration with the clinician. If verification results in requests for changes, execution returns to CAD modelling, forming an iteration examined in the following section.

4.2. Aggregated Process Map and Iteration Patterns

An aggregated process map was generated from the event log. Iterations were identified through descriptive trace comparison by examining each order trace for returns to actions that had already been recorded earlier in the same order. The term conformance refers here to this descriptive comparison of observed ordering in the event log.
The reconstructed model generated from the exported event log is presented in Figure 5. It illustrates the aggregated ordering across all ten analyzed orders, capturing both the highest-frequency ordering and the return paths that appeared in recorded execution. Each box represents an identified action, and the numbers within the boxes indicate how many orders include that action. The arrows show the order of execution, with their thickness corresponding to the frequency of transitions between actions. The color intensity indicates how often an action appears across all orders; dark blue boxes represent actions present in every order, while lighter nodes represent actions present in a subset of orders.
To complement the visual evidence in Figure 5, we report counts of returns observed in the recorded action sequences. Across the ten orders analyzed, nine contained at least one return to a previously performed action within the same order trace. Returns between CAD modelling and design verification occurred in four orders. Returns to scanning following a rescan request occurred in two orders and were associated with insufficient or incompatible initial scan information. In the aggregated process map in Figure 5, the transition frequencies include four occurrences of ‘Design verification (revision)’ and two occurrences of ‘Requesting a rescan’, consistent with the distribution across orders reported above.
Consistent with the counts summarized above, returns occurred around scanning and at the transition between CAD modelling and design verification. Duration-based indicators are not reported because timestamps in the source tool may reflect delayed status confirmation rather than task execution time (Section 3.2).
A return from design allocation to scanning via rescan was observed in two orders, but it was not handled in the same way in both instances. In one order, the event log also contained an explicit action for marking the scan as insufficient, whereas in the other order the need for rescanning was reflected only through the rescan-related transition and the subsequent replacement of scan artefacts. Iterations were also observed between CAD modelling and design verification, often accompanied by intermediate actions, including case classification, requests for additional information, and updates to design requirements. These connections indicate points where execution returned to earlier phases to revise the design before progressing toward manufacturing preparation.
Although the aggregated process map shows similar ordering across orders, contextual inquiry indicated different conditions associated with returns. Order 1 followed the most frequently observed action ordering and did not return to any previously recorded action. Orders 2 and 3 both included returns to earlier stages, but the triggers differed. In Order 2, a return to scanning was initiated after deficiencies in the captured implant region became apparent during CAD modelling, linking the return to insufficient geometric information at acquisition. In Order 3, the return occurred between design verification and CAD modelling following clinician feedback on the proposed design representation, reflecting reinterpretation of clinical intent rather than incomplete scan data. Order 4 demonstrated a return between design verification and CAD modelling linked to terminology misalignment between the laboratory and the clinician, where clarification during verification resulted in design revision. Orders 5, 6, and 7 exhibited repeated CAD modelling actions without preceding rescanning and were classified as complex due to geometric constraints or multi-unit configurations; returns in these orders were associated with internal collaboration between dental technicians and the design engineer and with successive refinement of design representations prior to verification. Order 8 involved a configuration in which abutments were not parallelized, requiring corrective adjustment after verification of spatial alignment. Orders 9 and 10 followed the dominant observed ordering with minor deviations limited to additional verification-related actions that did not lead to returns to scanning or additional returns between CAD modelling and design verification.
These observations indicate that scanning and the transition between CAD modelling and design verification were recurrent locations of returns in the analyzed execution. Information deficiencies, interpretation differences, or geometric constraints detected at these stages were most likely to trigger returns to earlier actions. In contrast, the recorded sequences did not show returns from manufacturing preparation or quality control to earlier actions in the orders analyzed.
The digital artefacts and order documentation examined support interpretation of returns by making visible information gaps and mismatches between submitted inputs and design constraints. Returns around scanning and design verification indicate that incomplete or inconsistent information at these points can require revision before manufacturing proceeds. From the process perspective, this indicates that structured order documentation and a documented check of scan content prior to CAD modelling can reduce the need for returns in comparable orders. These statements are derived from the analyzed orders and should be interpreted as process-related implications rather than clinical treatment guidance.
Figure 5 localizes where returns occur in the recorded execution, while the following section explains the conditions under which these returns emerged using artefact inspection and practitioner walkthroughs.

4.3. Contextual Explanation of Iteration Behavior

Contextual inquiry was used to interpret how returns identified through process mining were handled in routine laboratory practice. The sessions examined the conditions under which repeated actions occurred, how digital artefacts were reviewed and revised in those situations, and how clinicians, dental technicians, and design engineers collaborated during the relevant process phases. Three sessions were conducted with domain practitioners who were involved in executing the analyzed orders. The participants included a senior dental technician, a design engineer, and a dental technician, who were familiar with the end-to-end digital process from order entry to delivery. Their roles provided complementary perspectives on design allocation, CAD modelling practices, design verification interactions, and communication with clinicians.
During the sessions, orders with returns identified in the event log were examined in detail. Each session was conducted as an individual walkthrough with one participant and followed a complete order trace while revisiting process segments where returns to earlier actions had been identified. Event log sequences were used to structure the discussion, and associated digital artefacts were examined to support explanation and validation: intraoral scans, successive CAD model versions, 3D design visualizations, and images exchanged during verification and clarification. Participants indicated that some iterations could be traced to ambiguities or gaps in the information available at earlier points in the process. For example, when rescanning occurred, participants explained that the initial scan did not adequately capture the implant region or soft tissue contours required for design, despite appearing acceptable at an initial check. These shortcomings only became apparent during the CAD modelling phase, when geometric constraints or alignment issues emerged. The return to scanning was therefore not initiated by error detection during scanning, but by information requirements that became visible only during subsequent actions. Iterations between CAD modelling and design verification were also associated with differences in interpretation of clinical intent. The inquiry sessions showed that design verification requests often stemmed from implicit expectations held by clinicians that were not explicitly documented in the original order. These expectations became visible only when clinicians reviewed the 3D design representations. Participants explained that design revisions in these orders reflected negotiation and clarification rather than correction of incorrect designs. Successive CAD model versions served as artefacts through which these interpretations were aligned. In orders involving complex geometries or multi-unit restorations, repeated CAD actions were explained by the need for internal collaboration within the laboratory. Contextual inquiry indicated that such iterations often involved informal consultation between dental technicians and design engineers, particularly when standard modelling approaches were insufficient. These interactions were not represented as separate events in the log but were visible in successive changes to CAD models and intermediate design representations. The artefacts supported coordination across roles by providing a shared basis for reviewing revisions. Communication records indicated that some iterations were initiated proactively by laboratory personnel based on anticipated verification feedback or prior experience with similar orders, rather than being triggered by explicit clarification requests. These anticipatory adjustments resulted in repeated actions that appeared as iterations in the process model but were described by participants as adjustments made before verification to reduce the likelihood of additional revision requests. Across the analyzed orders, contextual inquiry indicated that iterations were associated with evolving information requirements, interpretation of digital artefacts, and coordination between roles. Process mining identified where returns occurred in the recorded action sequences, while contextual inquiry explained how and why these returns occurred in practice. Linking patterns in the event log to changes in digital artefacts and practitioner accounts supported interpretation of iterations without treating all repetition as rework or error.

5. Discussion

The aim of this study was to examine how the custom abutment process is executed in a digital dental laboratory and to identify where and why iterations occur during design and manufacturing. In addition to reporting order-specific observations, the paper illustrates an analysis that combines event log information, process mining, and artefact-based interpretation to examine iteration behavior in comparable digitally mediated laboratory processes. Based on event log information and process mining, the analysis reconstructed the observed ordering of process segments and identified returns to previously recorded actions, which were interpreted in relation to role annotations and associated digital artefacts. The following discussion interprets these patterns in relation to how digital dental laboratory processes are carried out in practice and what the identified iterations indicate about collaboration across roles and phases.

5.1. Iterations Across Process Phases of Dental Abutment Design in a Dental Laboratory

Previous studies have described iteration as an integral part of product development processes, serving both as a means of refinement and as a response to uncertainty [5,6]. The results of this study support these findings within the context of digital dental laboratories, where iterations were not exceptions but recurring characteristics of process execution. The observed returns to previous phases, particularly within the CAD modelling and design verification phases, illustrate how interdependent actions require repeated validation and adjustment before a design can progress to manufacturing. This behavior reflects the interdependencies described by Unger and Eppinger [42], in which feedback loops support integration of new information into the evolving artefact. However, while prior research often approached iteration as an intentional element of design, the current study showed that returns occurred as unplanned reactions to information gaps or collaboration problems. This aligns with Shafqat et al. [7], who distinguish between planned and unplanned design iterations, emphasizing that unplanned ones usually arise when communication or information transfer between roles is disrupted. In orders 2, 3 and 8, returns to the CAD modelling phase followed incomplete or inconsistent input from clinicians, suggesting that the reliability of artefacts exchanged between roles directly affects the stability of process progression. These findings therefore expand on Shafqat et al.’s [7] conclusions by demonstrating how unplanned iterations manifest in digitally mediated laboratory processes, where inter-organizational communication and artefact exchange are central. Compared to the process described by Mans et al. [14], who analyzed a single clinic–laboratory interaction, the inclusion of multiple clinicians in this study revealed that iteration patterns persist even when digital tools are standardized within one laboratory. This suggests that iterations observed relative to the reference process are not explained solely by laboratory-internal execution but are also associated with the collaborative character of digital dental design. Even when shared digital tools and representations are used, variations in artefact quality, interpretation, and timing lead to repeated revisions across process phases. Consistent with the view that process traces require contextualization [1], the observed returns reflected situated adjustments to evolving conditions rather than a breakdown of the process. An additional insight emerging from the analysis concerns the relationship between the process phase in which an iteration occurs and the form that the iteration takes. In earlier phases, such as scanning and order initiation, iterations were rare and usually resulted from missing or unclear information. In contrast, during CAD modelling and design verification, returns were frequent and more substantial, reflecting the increasing interpretative load on the roles involved. These findings partially confirm Wynn et al. [6], who observed that iteration tends to accumulate in process segments where integrating distributed information is required; in the dental context, this corresponds to the points where laboratory technicians translate clinical intent into manufacturable geometry by reconciling digital impressions, design files, and clinical notes. From a clinical perspective, abutment quality is primarily shaped in the phases that define and validate geometry before manufacturing: intraoral scanning, CAD modelling, and design verification. Scan files constrain what can be modelled, and incomplete capture of the implant platform region, soft tissue contours, or occlusal context can constrain subsequent design options, with limitations sometimes becoming apparent only during CAD modelling or design verification [21,22,23,24]. CAD modelling is the phase in which abutment geometry is specified and adjusted prior to manufacturing, and prior work has discussed how digitally designed and CAD/CAM-fabricated components relate to prosthetic processes and outcomes, including comparisons between customized CAD/CAM abutments and stock solutions [28,29]. Design verification is the phase in which the proposed geometry is reviewed with the clinician before manufacturing, and recent systematic evidence has discussed the clinical relevance of abutment-related design decisions for peri-implant conditions and aesthetic outcomes when comparing customized and conventional components [30]. In contrast, returns from manufacturing preparation or quality control to earlier recorded actions were not observed in the analyzed orders, which indicates that quality-relevant variation was introduced predominantly upstream, where clinical information is translated into geometry and then approved for production.

5.2. The Role of Artefacts in Shaping Iteration and Collaboration Between Roles and Actions

The results show that specific artefacts support translation of clinical intent into manufacturable abutments and influence where returns occur in the recorded execution. This accords with the view of boundary objects, namely documents or representations that different communities can use for coordinated action while retaining their own interpretations [19,20]. In the analyzed orders, the work authorization form functioned as the first shared artefact used for clinic–laboratory coordination. Its content framed the initial scope and parameters of design, which matches survey evidence that incomplete prescriptions are associated with delays and misunderstandings between clinics and laboratories [18]. When mandatory fields were missing or ambiguous, clinicians or laboratory roles requested clarification and the recorded sequence returned to earlier actions within the same order trace. Digital impressions and registration files formed the second set of boundary artefacts. Prior studies indicate that scanner performance varies across devices and arch segments, and that errors at this phase propagate to later actions in implant-supported prosthetics [21,22,23,24]. The present study is consistent with this pattern. Where scan coverage or labelling did not meet the needs of design, the CAD modelling phase paused, and a new scan or an additional description was requested. These returns reflected an interpretive alignment process in which roles reconciled geometric evidence with the order requirements recorded in the work authorization form. Within design, CAD models and associated 3D previews were the central artefacts. Earlier literature describes CAD as the locus where clinical objectives are translated into digital restorations, with design choices affecting adaptation and esthetic outcome [28,29]. The results show that use of a 3D HTML preview was more common in orders that required additional explanation of design intent, especially under complex geometry or when multiple implants were involved. In these orders, the preview supported review exchanges between clinicians and laboratory roles, making specific features inspectable and thus enabling targeted requests for change. This mirrors evidence from computer-supported cooperative work and design research that shared visual artefacts can structure collaboration and reduce interpretive gaps [19,43]. Design verification relied on CAD outputs, screenshots, and short notes. Systematic reviews point out that approval often triggers corrections when soft tissue conditions or space constraints have not been fully represented in the digital design [30]. The present results are consistent with this observation. Returns from design verification to CAD modelling occurred when abutment emergence or insertion paths were questioned. In one order, non-parallel abutments prompted a return to adjust angulation before manufacturing. These patterns align with the distinction between planned and unplanned iterations in design processes, where planned returns are built into approval phases while unplanned ones arise from gaps in shared understanding or information quality [7]. Manufacturing artefacts, including CAM files and material settings, introduced their own constraints. Prior work shows that fitness and preload are influenced not only by fabrication tolerances but also by upstream design choices [31]. Our orders showed pauses or returns at the hand-off from design to production when toolpath limits or stock selection revealed mismatches with the intended geometry. Taken together, these observations indicate that returns can be reduced by strengthening information content and interpretability in the artefacts that coordinate clinic–laboratory work. Order documentation can be structured to reduce interpretive ambiguity by requiring explicit entries for implant system parameters, intended prosthetic configuration, and design-relevant constraints, because incomplete prescriptions have been associated with misunderstandings and delays in clinic–laboratory collaboration [18]. Scan quality control can be implemented as a completeness check focused on the implant region and surrounding soft tissue contours, because omissions at acquisition propagate to later phases and may only become visible when modelling constraints are encountered [21,22,23,24]. Design verification can be supported by linking clinician feedback to identifiable regions of the 3D representation, so that requested changes are recorded as explicit, traceable constraints, which supports consistent interpretation during verification exchanges and reduces the likelihood of returns caused by missing or ambiguous specifications [7]. These measures do not remove iteration as a normal part of design refinement, but they target the recurring conditions under which unplanned returns emerged in the analyzed orders. These insights depend on combining event log-based reconstruction with contextual inquiry. Interviews can elicit explanation, but they do not reliably reveal where iterations recur across analyzed orders, how repeatedly specific action sequences recur, or how variation in artefact states aligns with those returns. Event log information provides a comparable cross-order trace of execution, while contextual inquiry supplies the situated meaning needed to interpret why the same structural pattern manifests differently across orders.
Taken together, the pattern that emerges is that iterations cluster around points where artefacts must bridge professional perspectives. Importantly, the combined approach did not merely confirm that iterations occur; it made their distribution and recurrence visible in the recorded action sequences and in successive versions of digital artefacts. Iteration loops that appeared similar in the process model were shown through artefact inspection and practitioner walkthroughs to stem from different informational deficiencies (e.g., scan insufficiency versus ambiguity in the work authorization form versus verification-driven design refinement). This distinction is difficult to establish through unstructured interviews because participants tend to describe iteration in design as a single phenomenon rather than as returns associated with different boundary artefacts. The work authorization form links clinical intent and laboratory planning. Scans link intraoral conditions and geometric modelling. CAD models and 3D previews link digital geometry and shared evaluation. CAM files link digital intent and physical realization. At each of these boundaries, the artefact both enables progress and exposes differences in interpretation, which is consistent with Pentland et al. [1], who argue that process traces gain meaning only when contextualized by who acted, with what, and under which conditions. The observed returns therefore reflect not only error correction but also the collaborative work required to make artefacts actionable across roles and actions. The contextual inquiry sessions also served as a plausibility check on model completeness: practitioners confirmed that the recurring process segments and return paths in the reconstructed model reflected routine execution, and they specified which activities were not captured in the event log because they were performed outside the order management tool (e.g., ad hoc clarifications or informal checks). This triangulation supported interpretation of the aggregated process map as a trace of tool-recorded execution rather than as an exhaustive representation of all work. Future work can examine communication problems around these boundary artefacts. Future work can examine how roles formulate requests, how artefacts are referenced when proposing changes, and which moments in the process benefit from structured templates or shared visual support. This direction follows Furniss et al. [13], who combined digital traces with qualitative observation to explain variation in clinician behavior, and it aims to deepen the understanding of how specific artefacts shape iteration in digital dental processes.

5.3. Limitations and Future Work

This exploratory study reconstructed and interpreted recorded process execution within a single dental laboratory using a purposive sample of ten custom abutment orders. The available archive did not support reliable enumeration of all custom abutment orders within the sampling window; the orders analyzed are therefore reported as a purposive sample selected for documented returns and artefact completeness rather than as a population-representative sample. The ten orders support cross-order comparison of how associated digital artefacts, recorded actions in the event log, and role annotations relate to returns within order traces. However, the sample size does not support generalization to other laboratories or product types. Future studies should expand the database to include a broader range of orders, materials, and clinical contexts. A larger set of orders would enable comparison between laboratories with different organizational structures and degrees of digital integration and would support assessment of whether similar return patterns occur under different conditions.
A further limitation concerns the available information sources. The event log used in this study was exported from the laboratory order management tool and reflects only actions recorded in that tool. Interactions that were not recorded in the tool, including informal clarifications and verbal design discussions, were not available for analysis and restricted interpretation of some recorded sequences. Pentland et al. [1] noted that digital traces alone do not explain the meaning of actions without contextual information. Future work could combine process mining with additional data sources, including communication tool logs or structured observational notes, to improve interpretation of returns and the conditions under which they occur. Future work can also examine AI-based support for documentation quality, consistency checking, and traceability across the clinic–laboratory boundary. In digital processes, clinicians and laboratory roles exchange requirements through order documentation and three-dimensional representations and missing or inconsistent information may become visible only when CAD modelling or design verification is performed, which can lead to returns to earlier recorded actions. Before CAD modelling, AI-based checks could add file-set screening beyond the current tool configuration by identifying missing or inconsistent inputs and flagging patterns associated with returns in the analyzed orders, including incomplete capture of the implant platform region, missing antagonist scans or bite registration, and inconsistencies between documented implant system parameters and the submitted scan context. During order entry, AI-based checks could compare structured order fields with free-text notes and attached artefacts to detect missing implant system parameters, mismatches in tooth position, and contradictions between documentation elements. Prior to design verification, AI-based checks could compare the CAD model with documented order constraints and highlight mismatches that, in the analyzed orders, were associated with returns between CAD modelling and design verification. When clinician feedback is exchanged, AI-based functions could support traceability by linking written comments to identifiable regions of the 3D HTML visualization and maintaining a structured list of unresolved clarification items. In the recorded action sequences, AI-based functions could support interpretation by grouping return patterns and relating them to artefact versions and documented exchanges, to clarify which documented information conditions preceded returns. Where the order documentation includes clinical notes relevant to soft-tissue or bone status, AI-based functions could map these notes to explicit CAD design constraints or parameter checks that require confirmation before manufacturing (for example, a note indicating thin gingival biotype or reduced bone support could trigger a flagged constraint to review emergence profile and margin placement during CAD modelling and design verification). These functions should support human review within established clinical and laboratory responsibilities rather than replace them.
In addition to data availability and documentation constraints, the analysis is also shaped by tool-specific choices in process mining. The analysis used Disco to derive an aggregated process map from the event log and to support visualization of recorded ordering and returns. This tool choice also imposes constraints. Aggregation and filtering can suppress low-frequency return patterns, and the resulting paths depend on which recorded actions are included after preprocessing and on how action labels are harmonized. Future work can therefore repeat the reconstruction with additional process mining tools (e.g., ProM or Celonis) and compare whether the same return patterns are obtained under different discoveries and filtering configurations. A further limitation is that the paper examines a single product type (custom abutments), which restricts transfer of findings to other dental restorations. Future studies can extend the analysis to other restoration types, including crowns, bridges, and multi-unit frameworks, to examine whether comparable returns occur under different order characteristics and manufacturing requirements. In addition, future work could combine trace-based analysis with parametric modelling tools (e.g., ShapeDiver) to test how specified design parameters affect downstream modelling and verification steps, and whether parameter changes are associated with returns in the recorded sequences.

6. Conclusions

This study examined how digitally mediated processes are executed in a dental laboratory, with a focus on identifying where and why iterations occur during the design and manufacturing preparation of custom abutments. Using event log information analyzed through process mining in Disco, the study reconstructed observed process execution from order initiation to delivery and identified returns to previously recorded actions within the same order trace. Returns were observed at points where clinical requirements and technical design work were aligned, particularly during order entry and registration, CAD modelling, and design verification. These returns reflected the need to refine inputs, resolve ambiguities, or revise design representations, indicating that cross-role collaboration influences process execution. Further findings show that iterations are not attributable only to technical issues but also arise from incomplete information and differences in interpretation between roles. Digital artefacts such as order documentation, CAD models, and verification representations played a dual role in enabling collaboration while also creating opportunities for misunderstanding when their information content was insufficiently specified.
By linking recurring action sequences in event logs to changes in artefacts and practitioner explanations, the study provides a trace-based account of how and where iterations emerge in the observed laboratory process. Despite the limited number of analyzed orders, it contributes (i) an empirically grounded reference representation of observed process execution, (ii) a structured identification of return patterns across orders, and (iii) contextual evidence showing how information gaps and artefact-mediated interpretation contribute to repeated phases. Future research should expand the order base and further integrate process mining with qualitative inquiry to examine how collaboration practices and communication exchanges can be strengthened to prevent avoidable iterations and support more predictable execution in digital dental laboratory work.

Author Contributions

Conceptualization, I.H., P.K., T.M. and S.Š.; methodology, I.H., P.K., T.M. and S.Š.; tool, I.H.; validation, P.K., T.M. and S.Š.; formal analysis, I.H.; investigation, I.H.; resources, S.Š., P.K.; information curation, I.H.; writing—original draft preparation, I.H.; writing—review and editing, I.H., P.K., T.M. and S.Š.; visualization, I.H.; supervision, S.Š.; project administration, S.Š.; funding acquisition, S.Š. All authors have read and agreed to the published version of the manuscript.

Funding

This research was funded by the Croatian National Recovery and Resilience Plan 2021–2026 (NPOO), project NPOO.C3.2.R3-I1.04.0121: Generative Design for Mass Personalization of Dental Implantoprosthetic Abutments (GENKON).

Institutional Review Board Statement

Not applicable.

Informed Consent Statement

Not applicable.

Data Availability Statement

The raw information supporting the conclusions of this article will be made available by the authors on request.

Acknowledgments

The authors would like to thank Neo Dens Ltd. (Zagreb, Croatia) for providing access to process data and digital artefacts that made this study possible. The authors also gratefully acknowledge the participants who were involved in the contextual inquiry sessions and generously shared their time, expertise, and insights into routine laboratory practice.

Conflicts of Interest

Author Petar Kosec was employed by the Neo Dens Ltd. The remaining author declare that the research was conducted in the absence of any commercial or financial relationships that could be construed as a potential conflict of interest.

Abbreviations

The following abbreviations are used in this manuscript:
CADComputer-aided design
CAMComputer-aided manufacturing
PDMProduct data management
ERPEnterprise resource planning

References

  1. Pentland, B.T.; Recker, J.; Wolf, J.; Wyner, G. Bringing Context Inside Process Research with Digital Trace Data. J. Assoc. Inf. Syst. 2020, 21, 1214–1236. [Google Scholar] [CrossRef]
  2. Dumas, M.; La Rosa, M.; Mendling, J.; Reijers, H.A. Fundamentals of Business Process Management; Springer: Berlin, Germany, 2018. [Google Scholar] [CrossRef]
  3. van der Aalst, W.M.P. Process Discovery from Event Data: Relating Models and Logs through Abstractions. Wiley Interdiscip. Rev. Data Min. Knowl. Discov. 2018, 8, e1244. [Google Scholar] [CrossRef]
  4. Eppinger, S.D.; Whitney, D.E.; Smith, R.P.; Gebala, D.A. A Model-Based Method for Organizing Tasks in Product Development. Res. Eng. Des. 1994, 6, 1–13. [Google Scholar] [CrossRef]
  5. Unger, D.W.; Eppinger, S.D. Comparing Product Development Processes and Managing Risk. Int. J. Prod. Dev. 2009, 8, 382. [Google Scholar] [CrossRef]
  6. Wynn, D.C.; Eckert, C.M. Perspectives on Iteration in Design and Development. Res. Eng. Des. 2017, 28, 153–184. [Google Scholar] [CrossRef]
  7. Shafqat, A.; Oehmen, J.; Welo, T. Planning Unplanned Design Iterations Using Risk Management and Learning Strategies. J. Eng. Des. 2022, 33, 120–143. [Google Scholar] [CrossRef]
  8. Huser, V. Process Mining: Discovery, Conformance and Enhancement of Business Processes. J. Biomed. Inform. 2012, 45, 1018–1019. [Google Scholar] [CrossRef]
  9. Mans, R.S.; van der Aalst, W.M.P.; Vanwersch, R.J.B. Process Mining in Healthcare: Evaluating and Exploiting Operational Healthcare Processes; Springer International Publishing: Cham, Switzerland, 2015. [Google Scholar]
  10. Rozinat, A. Process Mining: Conformance and Extension. Ph.D. Thesis, Eindhoven University of Technology, Eindhoven, The Netherlands, 2010. [Google Scholar]
  11. da Silva, L.F.N. Process Mining: Application to a Case Study. Master’s Thesis, University of Porto, Porto, Portugal, 2014. [Google Scholar]
  12. Swinnen, J.; Depaire, B.; Jans, M.J.; Vanhoof, K. Business Process Management Workshops, BPM 2011 International Workshops, Clermont-Ferrand, France, August 29, 2011, Revised Selected Papers, Part I; Springer: Berlin/Heidelberg, Germany, 2012; pp. 87–98. [Google Scholar] [CrossRef]
  13. Furniss, S.K.; Burton, M.M.; Grando, A.; Larson, D.W.; Kaufman, D.R. Integrating Process Mining and Cognitive Analysis to Study EHR Workflow. AMIA Annu. Symp. Proc. 2017, 2016, 580. [Google Scholar]
  14. Mans, R.; Reijers, H.; Genuchten, M.V.; Wismeijer, D. Mining Processes in Dentistry. In Proceedings of the 2nd ACM SIGHIT International Health Informatics Symposium; ACM: Miami, FL, USA, 2012; pp. 379–388. [Google Scholar]
  15. Pentland, B.; Feldman, M.S. Organizational Routines as a Unit of Analysis. Ind. Corp. Chang. 2005, 14, 793–815. [Google Scholar] [CrossRef]
  16. McMahon, C. Design Informatics: Supporting Engineering Design Processes with Information Technology. J. Indian Inst. Sci. 2016, 95, 365–378. [Google Scholar]
  17. Davidowitz, G.; Kotick, P.G. The Use of CAD/CAM in Dentistry. Dent. Clin. N. Am. 2011, 55, 559–570. [Google Scholar] [CrossRef]
  18. Afzal, H.; Ahmed, N.; Lal, A.; Al-Aali, K.A.; Alrabiah, M.; Alhamdan, M.M.; Albahaqi, A.; Sharaf, A.; Vohra, F.; Abduljabbar, T. Assessment of Communication Quality through Work Authorization between Dentists and Dental Technicians in Fixed and Removable Prosthodontics. Appl. Sci. 2022, 12, 6263. [Google Scholar] [CrossRef]
  19. Pratt, W.; Reddy, M.C.; McDonald, D.W.; Tarczy-Hornoch, P.; Gennari, J.H. Incorporating Ideas from Computer-Supported Cooperative Work. J. Biomed. Inform. 2004, 37, 128–137. [Google Scholar] [CrossRef]
  20. Star, S.L.; Griesemer, J.R. Institutional Ecology, “Translations” and Boundary Objects: Amateurs and Professionals in Berkeley’s Museum of Vertebrate Zoology. Soc. Stud. Sci. 1989, 19, 387–420. [Google Scholar] [CrossRef]
  21. Nagy, P.; Szurok, L. Full Digital Implant Process Utilizing the One-Abutment One-Time Concept. J. Dent. 2022, 121, 104030. [Google Scholar] [CrossRef]
  22. Park, G.-H.; Son, K.; Lee, K.-B. Feasibility of Using an Intraoral Scanner for a Complete-Arch Digital Scan. J. Prosthet. Dent. 2019, 121, 803–810. [Google Scholar] [CrossRef]
  23. Kim, R.J.-Y.; Park, J.-M.; Shim, J.-S. Accuracy of 9 Intraoral Scanners for Complete-Arch Image Acquisition: A Qualitative and Quantitative Evaluation. J. Prosthet. Dent. 2018, 120, 895–903.e1. [Google Scholar] [CrossRef] [PubMed]
  24. Wulfman, C.; Naveau, A.; Rignon-Bret, C. Digital Scanning for Complete-Arch Implant-Supported Restorations: A Systematic Review. J. Prosthet. Dent. 2020, 124, 161–167. [Google Scholar] [CrossRef]
  25. Ender, A.; Attin, T.; Mehl, A. In Vivo Precision of Conventional and Digital Methods of Obtaining Complete-Arch Dental Impressions. J. Prosthet. Dent. 2016, 115, 313–320. [Google Scholar] [CrossRef]
  26. Fukazawa, S.; Odaira, C.; Kondo, H. Investigation of Accuracy and Reproducibility of Abutment Position by Intraoral Scanners. J. Prosthodont. Res. 2017, 61, 450–459. [Google Scholar] [CrossRef]
  27. Obădan, M.E.; Mitruț, I.; Ionescu, M.; Obădan, F.; Târtea, D.A.; Popescu, M.A.; Popescu, S.M.; Smarandache, A.M.; Manolea, H.O. Clinical Efficacy Analysis of the Personalization of Prosthetic Abutments in Implant Supported Restorations in Comparison to Available Standard Titanium Abutments. J. Pers. Med. 2023, 13, 1402. [Google Scholar] [CrossRef]
  28. Dawood, A.; Marti, B.M.; Sauret-Jackson, V.; Darwood, A. 3D Printing in Dentistry. Br. Dent. J. 2015, 219, 521–529. [Google Scholar] [CrossRef] [PubMed]
  29. Gallo, S.; Pascadopoli, M.; Pellegrini, M.; Pulicari, F.; Manfredini, M.; Zampetti, P.; Spadari, F.; Maiorana, C.; Scribante, A. CAD/CAM Abutments versus Stock Abutments: An Update Review. Prosthesis 2022, 4, 468–479. [Google Scholar] [CrossRef]
  30. Ruhstorfer, M.; Güth, J.-F.; Stimmelmayr, M.; Waltenberger, L.; Schubert, O.; Graf, T. Systematic Review of Peri-Implant Conditions and Aesthetic Outcomes of Customized versus Conventional Healing Abutments. Int. J. Implant. Dent. 2024, 10, 61. [Google Scholar] [CrossRef]
  31. Altwaijri, S.; Alotaibi, H.; Alnassar, T.M.; Aldegheishem, A. Influence of Digital Manufacturing and Abutment Design on Full-Arch Implant Prostheses—An In Vitro Study. Materials 2025, 18, 3543. [Google Scholar] [CrossRef] [PubMed]
  32. Blessing, L.T.M.; Chakrabarti, A. DRM, a Design Research Methodology; Springer: Berlin/Heidelberg, Germany, 2009. [Google Scholar]
  33. Blakstad, K.J.; Tingsborg, O. The Iterative Development Method: Its Aspects and Effect on Innovation Within New Product Development. Ph.D. Thesis, Uppsala University, Uppsala, Sweden, 2023. [Google Scholar]
  34. Hofstede, A.T.; Dumas, M.; van der Aalst, W. Process-Aware Information Systems: Bridging People and Tool Through Process Technology; Wiley-Interscience: Hoboken, NJ, USA, 2005. [Google Scholar]
  35. van der Werf, J.M.E.M.; van Dongen, B.F.; Hurkens, C.A.J.; Serebrenik, A. Process Discovery Using Integer Linear Programming. Fundam. Informaticae 2009, 94, 387–412. [Google Scholar] [CrossRef]
  36. Kosec, P.; Gulin, F.; Škec, S. Towards Mass Personalization in Dentistry: Analysis of Dental CAD Tools. In Proceedings of the Computer Aided Design ’24 Proceedings, Eger, Hungary, 15–18 October 2024. [Google Scholar]
  37. Yin, R.K. Applications of Case Study Research, 2nd ed.; Sage: Thousand Oaks, CA, USA, 2008. [Google Scholar]
  38. Eisenhardt, K.M. Building Theories from Case Study Research. Acad. Manag. Rev. 1989, 14, 532–550. [Google Scholar] [CrossRef]
  39. Günther, C.W.; van der Aalst, W.M.P. Fuzzy Mining—Adaptive Process Simplification Based on Multiperspective Metrics. In Proceedings of the Business Process Management, Brisbane, Australia, 24–28 September 2007; Springer: Berlin/Heidelberg, Germany, 2007. [Google Scholar] [CrossRef]
  40. Holtzblatt, K.; Beyer, H. Contextual Design: Design for Life; Morgan Kaufmann: San Francisco, CA, USA, 2016. [Google Scholar]
  41. Crandall, B.; Klein, G.A.; Hoffman, R.R. Working Minds: A Practitioner’s Guide to Cognitive Task Analysis; The MIT Press: Cambridge, MA, USA, 2006. [Google Scholar]
  42. Unger, D.; Eppinger, S. Improving Product Development Process Design: A Method for Managing Information Flows, Risks, and Iterations. J. Eng. Des. 2011, 22, 689–699. [Google Scholar] [CrossRef]
  43. Maier, A.M.; Eckert, C.M.; Clarkson, P.J. Roles Influencing Communication in Collaborative Design. J. Eng. Des. 2021, 32, 671–702. [Google Scholar] [CrossRef]
Figure 1. Digital restorative process in prosthodontics. Arrows indicate the sequential progression of process phases from case initiation and order registration to delivery.
Figure 1. Digital restorative process in prosthodontics. Arrows indicate the sequential progression of process phases from case initiation and order registration to delivery.
Applsci 16 02291 g001
Figure 2. Overview of the study methodology. The grey arrows indicate the sequential progression of methodological stages. Each boxed element represents a methodological phase, and the bullet points summarize the primary output of each stage.
Figure 2. Overview of the study methodology. The grey arrows indicate the sequential progression of methodological stages. Each boxed element represents a methodological phase, and the bullet points summarize the primary output of each stage.
Applsci 16 02291 g002
Figure 3. Implant abutment assembly.
Figure 3. Implant abutment assembly.
Applsci 16 02291 g003
Figure 4. Reference process model of custom abutment design and representative digital process: (a) Process model reconstructed from event logs (nodes represent recorded actions, and arrows indicate the direction of execution); (b) Intraoral scanning procedure performed with an intraoral scanner; (c) CAD modelling phase in ExoCAD (computer-aided design tool); (d) Quality control report generated in WM ExaCT Analysis (industrial computed tomography analysis software) using eXact M computer tomography workstation (WENZEL Metrology GmbH, Wiesthal, Germany).
Figure 4. Reference process model of custom abutment design and representative digital process: (a) Process model reconstructed from event logs (nodes represent recorded actions, and arrows indicate the direction of execution); (b) Intraoral scanning procedure performed with an intraoral scanner; (c) CAD modelling phase in ExoCAD (computer-aided design tool); (d) Quality control report generated in WM ExaCT Analysis (industrial computed tomography analysis software) using eXact M computer tomography workstation (WENZEL Metrology GmbH, Wiesthal, Germany).
Applsci 16 02291 g004
Figure 5. Aggregated process map of all analyzed orders showing transition frequencies and return paths in the digital dental process (generated in Disco). Nodes represent recorded actions; numbers inside nodes indicate how many orders include that action. Arrows represent observed transitions between actions, with numbers indicating transition frequency across orders and line thickness reflecting relative occurrence. Color intensity indicates whether an action appears in all or only some analyzed orders.
Figure 5. Aggregated process map of all analyzed orders showing transition frequencies and return paths in the digital dental process (generated in Disco). Nodes represent recorded actions; numbers inside nodes indicate how many orders include that action. Arrows represent observed transitions between actions, with numbers indicating transition frequency across orders and line thickness reflecting relative occurrence. Color intensity indicates whether an action appears in all or only some analyzed orders.
Applsci 16 02291 g005
Disclaimer/Publisher’s Note: The statements, opinions and data contained in all publications are solely those of the individual author(s) and contributor(s) and not of MDPI and/or the editor(s). MDPI and/or the editor(s) disclaim responsibility for any injury to people or property resulting from any ideas, methods, instructions or products referred to in the content.

Share and Cite

MDPI and ACS Style

Huić, I.; Kosec, P.; Martinec, T.; Škec, S. Process Mining in Digital Dental Laboratories: Identifying Iterations Through Actions and Digital Artefacts. Appl. Sci. 2026, 16, 2291. https://doi.org/10.3390/app16052291

AMA Style

Huić I, Kosec P, Martinec T, Škec S. Process Mining in Digital Dental Laboratories: Identifying Iterations Through Actions and Digital Artefacts. Applied Sciences. 2026; 16(5):2291. https://doi.org/10.3390/app16052291

Chicago/Turabian Style

Huić, Iris, Petar Kosec, Tomislav Martinec, and Stanko Škec. 2026. "Process Mining in Digital Dental Laboratories: Identifying Iterations Through Actions and Digital Artefacts" Applied Sciences 16, no. 5: 2291. https://doi.org/10.3390/app16052291

APA Style

Huić, I., Kosec, P., Martinec, T., & Škec, S. (2026). Process Mining in Digital Dental Laboratories: Identifying Iterations Through Actions and Digital Artefacts. Applied Sciences, 16(5), 2291. https://doi.org/10.3390/app16052291

Note that from the first issue of 2016, this journal uses article numbers instead of page numbers. See further details here.

Article Metrics

Back to TopTop