The Numerical Model of a PV System Supported by Experimental Validation
Abstract
1. Introduction
2. Experimental Investigations
3. Methods and Models
- The effects of temperature and irradiance on the parameters Voc and Isc;
- Computation of the reverse saturation current I0 under STCs;
- Numerical generation of the I–V characteristics for each operating point;
- Determination of the maximum power point (MPP);
- Explicit inclusion of additional loss factors (inverter, soiling, mounting angle);
- Error analysis between simulated and measured power.
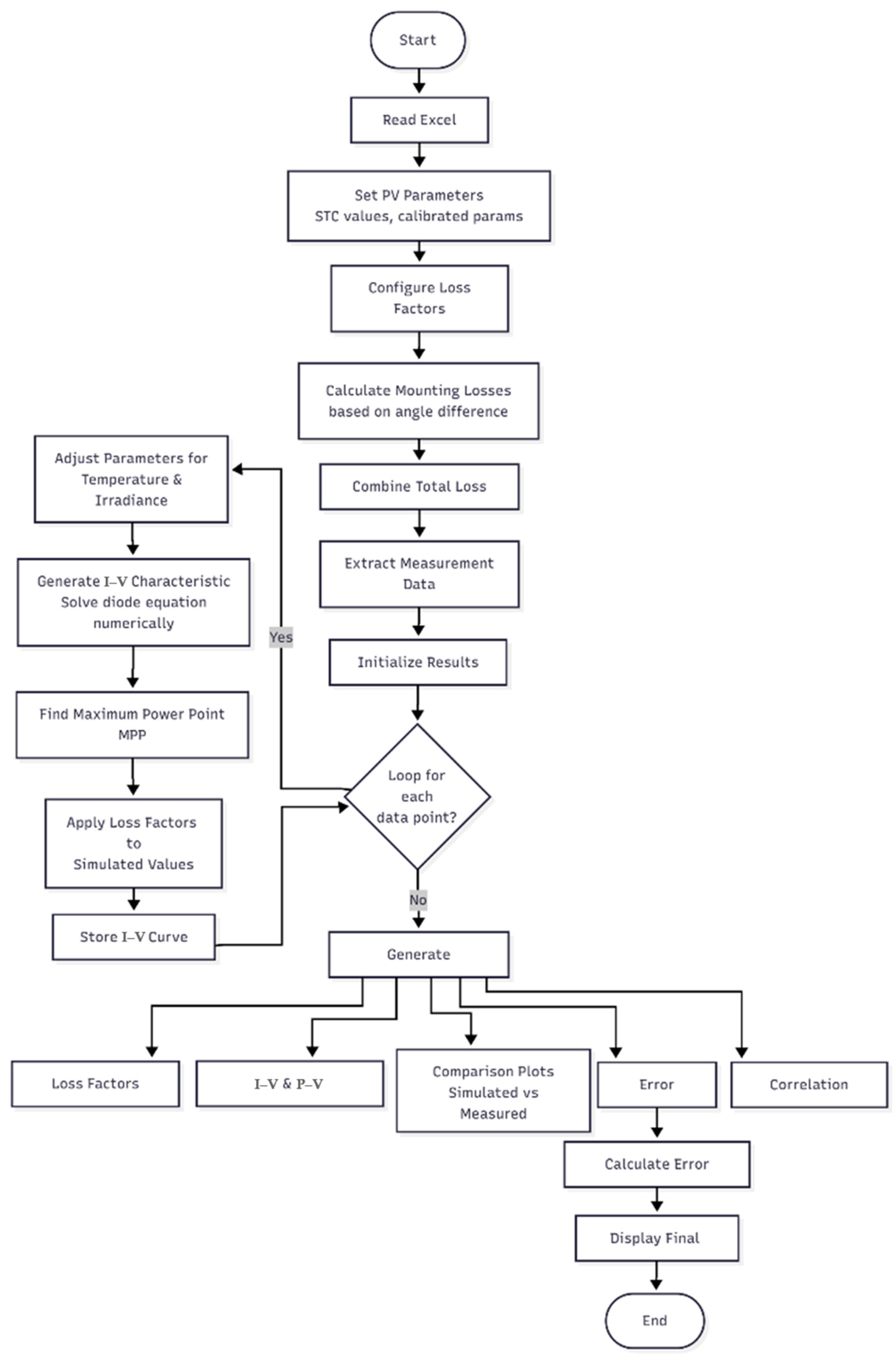
3.1. Input Data and Model Parameters
- The measurement timestamp (string);
- The cell or module temperature ;
- The irradiance in the module plane ;
- The measured string voltage ;
- The measured current ;
- The measured power .
- , open-circuit voltage of the module;
- , short-circuit current;
- , number of cells in series per module;
- , number of PV modules connected in series.
- ;
- .
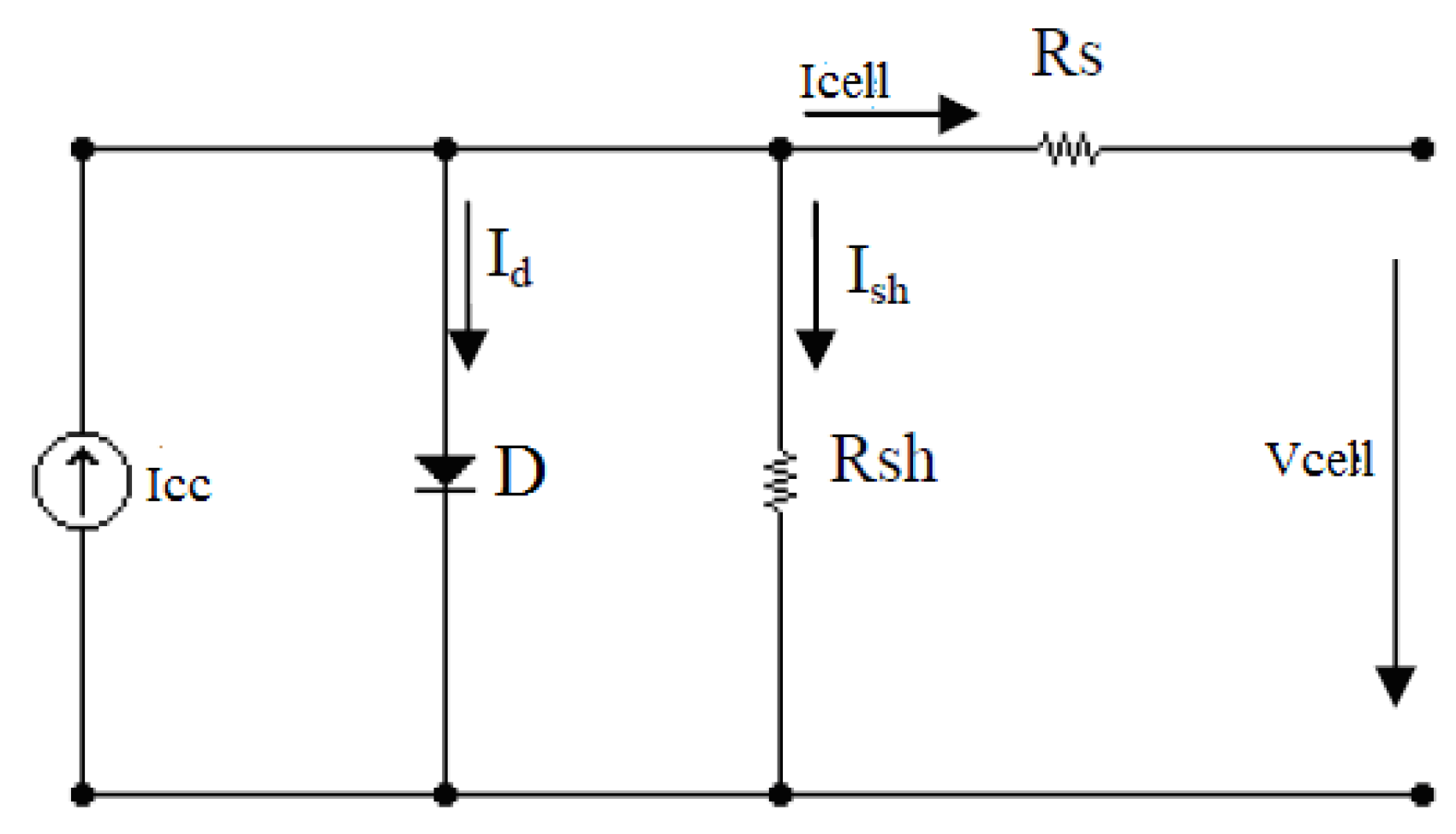
- —series resistance;
- —shunt (parallel) resistance;
- —diode ideality factor;
- —electron charge;
- —Boltzmann constant.
- i = 1, 2, …, N iterates through the rows of the Excel file.
- Each i corresponds to an instant time : with its associated temperature , irradiance , and measured values , , .
- For a given time , a complete I–V curve is generated, typically consisting of 500 voltage–current sample points.
- j = 1, 2, …, 500 indexes these points on the I–V curve: .
3.2. Correction of Parameters for Temperature and Irradiance
3.3. Determination of the Reverse Saturation Current and Photocurrent
- —the reverse saturation current of the diode at time .
3.4. Numerical Generation of the I–V Characteristic
- —current through the branch (since the branches are identical in parallel, the total string current is also );
- , , , , —parameters defined previously.
3.5. Determination of MPP and Application of Loss Factors
3.5.1. Modeling Losses Due to Installation Angle
3.5.2. Total Loss Factor
- inverter efficiency: ;
- soiling losses: (base scenario).
3.5.3. Simulation of Terminal Quantities
3.6. Comparative Analysis and Error Indicators
- Time evolution of temperature, irradiance, voltage, current, and power (simulated vs. measured);
- I–V and P–V characteristics at representative times (start, middle, end of day, plus intermediate moments);
- Cumulative effect of losses and sensitivity of efficiency to tilt angle variations;
- Error dependencies between experimental and simulated values.
3.6.1. Pointwise Errors
- Relative voltage error
- Relative current error
- Relative power error
3.6.2. Global Error Indicators
- Power Mean Absolute Error (MAE):
- Power Root Mean Square Error (RMSE):
- Power Mean Relative Error (MRE):where
- —is the total number of measured points.
3.7. Numerical Results Obtained from Simulation
- Tcell—photovoltaic cell temperature;
- G—irradiance at the cell level;
- Vsim—DC voltage at the inverter input;
- Isim—current at the inverter input;
- Psim—power at the inverter input.
4. Discussions
4.1. I–V and P–V Characteristics
4.2. Temporal Variation in Voltage, Current and Power
4.2.1. Voltage Variation
4.2.2. Current Variation
4.2.3. Power Variation
4.3. Error Analysis
4.4. Effect of Mounting Angle and Aggregate Losses
5. Conclusions
Author Contributions
Funding
Institutional Review Board Statement
Informed Consent Statement
Data Availability Statement
Acknowledgments
Conflicts of Interest
References
- De Soto, W.; Klein, S.A.; Beckman, W.A. Improvement and Validation of a Model for Photovoltaic Array Performance. Sol. Energy 2006, 80, 78–88. [Google Scholar] [CrossRef]
- Ding, K.; Bian, X.G.; Liu, H.H.; Peng, T. A MATLAB-Simulink-Based PV Module Model and Its Application Under Conditions of Non-uniform Irradiance. IEEE Trans. Energy Conv. 2012, 27, 864–872. [Google Scholar] [CrossRef]
- Attivissimo, F.; Di Nisio, A.; Spadavecchia, M. Characterization and Testing of a Tool for Photovoltaic Panel Modeling. IEEE Trans. Instr. Meas. 2011, 60, 1613–1622. [Google Scholar]
- Xiao, W.; Edwin, F.F.; Spagnuolo, G.; Jatskevich, J. Efficient Approaches for Modeling and Simulating Photovoltaic Power Systems. IEEE J. Photovolt. 2013, 3, 500–508. [Google Scholar] [CrossRef]
- Mahmoud, Y.; El-Saadany, E.F. A Photovoltaic Model With Reduced Computational Time. IEEE Trans. Ind. Electron. 2015, 62, 3534–3544. [Google Scholar] [CrossRef]
- Bizzarri, F.; Bongiorno, M.; Brambilla, A.; Gruosso, G.; Gajani, G.S. Model of Photovoltaic Power Plants for Performance Analysis and Production Forecast. IEEE Trans. Sustain. Energy 2013, 4, 278–285. [Google Scholar] [CrossRef]
- Tarasenko, A.B.; Kiseleva, S.V.; Popel, O.S.; Semen, F.; Gabderakhmanova, T.; Avezova, N.R.; Simonov, V.M.; Suleimanov, M.Z. Comparative Analysis of Simulation Models for Network Photovoltaic Power Plants. Appl. Sol. Energy 2020, 56, 212–218. [Google Scholar] [CrossRef]
- Rasheed, M.; Shihab, S.; Taha Rashid, T.; Maalej, O. Numerical Simulation of Photovoltaic Cell. J. Al-Qadisiyah Comput. Sci. Math. 2021, 13, 79–86. [Google Scholar] [CrossRef]
- Bouraiou, A.; Hamouda, M.; Chaker, A.; Sadok, M.; Mostefaui, M.; Lachtar, S. Modeling and Simulation of Photovoltaic Module and Array Based on One and Two Diode Model Using Matlab/Simulink. Energy Procedia 2015, 75, 376–383. [Google Scholar] [CrossRef][Green Version]
- Bastidas-Rodriguez, J.D.; Cruz-Duarte, J.M.; Correa, R. Mismatched Series–Parallel Photovoltaic Generator Modeling: An Implicit Current–Voltage Approach. IEEE J. Photovolt. 2019, 9, 768–774. [Google Scholar] [CrossRef]
- Benyadry, S.; Halimi, M.; Khouya, A. Soiling impact and cleaning techniques for optimizing photovoltaic and concentrated solar power production: A state-of-the-art review. Energy Environ. 2024, 35, 1637–1669. [Google Scholar] [CrossRef]
- Hasan, K.; Yousuf, S.B.; Tushar, M.S.H.K.; Das, B.K.; Das, P.; Islam, M.S. Effects of different environmental and operational factors on the PV performance: A comprehensive review. Energy Sci. Eng. 2021, 10, 656–675. [Google Scholar] [CrossRef]
- Alimi, O.A.; Meyer, E.L.; Olayiwola, O.I. Solar photovoltaic modules’ performance reliability and degradation analysis—A review. Energies 2022, 15, 5964. [Google Scholar] [CrossRef]
- Boussaibo, A.; Kamta, M.; Kayem, J.; Toader, D.; Haragus, S.; Maghet, A. Characterization of photovoltaic pumping system model without battery storage by MATLAB/Simulink. In Proceedings of the 9th International Symposium on Advanced Topics in Electrical Engineering (ATEE), Bucharest, Romania, 7–9 May 2015. [Google Scholar]
- Toader, D.; Solea, C.; Greconici, M.; Vintan, M.; Tatai, I.; Vesa, D. Numerical Mathematical Model for the Analysis of the Transient Regime Caused by a Phase-to-Earth Fault. Appl. Sci. 2025, 15, 9389. [Google Scholar] [CrossRef]
- EN IEC 60904-3:2019; Photovoltaic Devices—Part 3: Measurement Principles for Terrestrial Photovoltaic (PV) Solar Devices with Reference Spectral Irradiance Data. CENELEC: Brussels, Belgium, 2019.
- DIN EN 60584-1:2014-07; Thermocouples—Part 1: EMF Specifications and Tolerances. DIN Media (Beuth Verlag): Berlin, Germany, 2014.
- ISO 9060:2018; Solar Energy—Specification and Classification of Instruments for Measuring Hemispherical Solar and Direct Solar Radiation. ISO: Geneva, Switzerland, 2018.
- IEC 61724-1:2021; Photovoltaic System Performance—Part 1: Monitoring. IEC: Geneva, Switzerland, 2021.
- Available online: https://oss.soliscloud.com/templet/SolisCloud%20Platform%20API%20Document%20V2.0.2.pdf (accessed on 8 July 2024).
- ISO/IEC 27001:2022; Information Security, Cybersecurity and Privacy Protection—Information Security Management Systems—Requirements. ISO: Geneva, Switzerland, 2022.
- Regulation (EU) 2016/679; Regulation (EU) 2016/679 of the European Parliament and of the Council of 27 April 2016 (General Data Protection Regulation). Publications Office of the European Union: Luxembourg, Luxembourg, 2016.
- Available online: https://www.solisinverters.au/uploads/files/202506/Solis_Manual_S6-EH3P%2829%2C9-50%29K-H-AU_V1%2C2%2820250624%29.pdf (accessed on 8 July 2025).
- The MathWorks, Inc. MATLAB, R2024b, The MathWorks, Inc.: Natick, MA, USA, 2024.
- Diantoro, M.; Suprayogi, T.; Hidayat, A.; Taufiq, A.; Fuad, A.; Suryana, R. Equation Fit Analyses for Solar Cell Parameters from I-V Curves, Proceedings. In Proceedings of the Fifteen International Conference on Thermal Engineering: Theory and Applications, Tashkent, Uzbekistan, 28 May–1 June 2024. [Google Scholar] [CrossRef]
- Shaheen, A.M.; Ginidi, A.R.; El-Sehiemy, R.A.; Ghoneinm, S.M. A Forensic-Based Investigation Algorithm for Parameter Extraction of Solar Cell Models. IEEE Access 2020, 9, 1–20. [Google Scholar] [CrossRef]
- Chunfu, Z.; Jincheng, Z.; Yue, H.; Zhenhua, L.; Chunxiang, Z. A simple and efficient solar cell parameter extraction method from a single current-voltage curve. J. Appl. Phys. 2011, 110, 64504. [Google Scholar] [CrossRef]
- Sandrolini, L.; Artioli, M.; Reggiani, U. Numerical Method for Extraction of Photovoltaic Modules Double-Diode Model Parameters through Cluster Analysis. Appl. Energy 2010, 87, 442–451. [Google Scholar] [CrossRef]
- Meyer, M.L. Extraction of Saturation Current and Ideality Factor from Measuring Voc and Isc of Photovoltaic Modules. Int. J. Photoenergy 2017, 1, 8479487. [Google Scholar] [CrossRef]
- Available online: https://en.risen.com/uploads/20240416/Risen_TDS%20for%20P-type%20Single%20Glass%20Modules-20240416.pdf (accessed on 8 July 2024).
- Ma, T.; Zhao, J.; Li, Z. Mathematical modelling and sensitivity analysis of solar photovoltaic panel integrated with phase change material. Appl. Energy 2018, 228, 1147–1158. [Google Scholar] [CrossRef]
- King, D.L.; Boyson, W.E.; Kratochvil, J.A. Photovoltaic Array Performance Model; Report No. SAND2004-3535; Sandia National Laboratories: Albuquerque, NM, USA, 2004. [Google Scholar]
- Cotfas, D.T.; Cotfas, P.A.; Machidon, O.M. Study of Temperature Coefficients for Parameters of Photovoltaic Cells. Int. J. Photoenergy 2018, 2018, 5945602. [Google Scholar] [CrossRef]
- Available online: https://re.jrc.ec.europa.eu/pvg_tools/en/tools.html (accessed on 12 July 2024).














| Model Number | RSM144-7-455M | |
|---|---|---|
| STC | NOCT | |
| Rated power in Watts—Pmax (Wp) | 455 | 342.5 |
| Open-circuit Voltage—Voc (V) | 49.80 | 46.61 |
| Short-circuit Current—Isc (A) | 11.60 | 9.51 |
| Maximum power Voltage—Vmpp (V) | 41.40 | 38.10 |
| Maximum power Current—Impp (A) | 11 | 8.99 |
| Module Efficiency (%) | 20.6 | 20.6 |
| Input DC | Parameter Value | Output AC | Parameter Value |
|---|---|---|---|
| Recommended max PV power | 45 kW | Rated output power | 30 kW |
| Max input voltage | 1100 V | Max. apparent output power | 33 kVA |
| Rated voltage | 600 V | Max. output power | 33 kW |
| Start-up voltage | 180 V | Rated grid voltage | 3/N/PE, 220 V/380–400 V |
| MPPT voltage range | 200–1000 V | Rated grid frequency | 50 Hz–60 Hz |
| Max. input current | 32 A | Rated grid output current | 50.1 A/47.6 A |
| Max. short-circuit current | 40 A | Power factor | >0.99 (0.8 leading–0.8 lagging) |
| MPPT number/Max. input strings number | 3/6 | Max efficiency | 98.6% |
| (a) | ||||||
| No. | Hour | Tcell (°C) | G (W/m2) | Vmeas. (V) | Imeas. (A) | Pmeas. (W) |
| 1 | 7 | 24.20 | 118.4 | 779.5 | 1 | 779.5 |
| 2 | 7.30 | 26.14 | 154.8 | 779.4 | 1.4 | 1091.16 |
| 3 | 8 | 33.37 | 334.6 | 755.2 | 3.5 | 2643.2 |
| 4 | 8.30 | 37.41 | 439.5 | 747.9 | 4.2 | 3141.18 |
| 5 | 9 | 41.84 | 551.6 | 731.9 | 5.4 | 3952.26 |
| 6 | 9.30 | 46.45 | 644.9 | 723.5 | 6.4 | 4630.4 |
| 7 | 10 | 50.37 | 715.93 | 715.5 | 7.4 | 5294.7 |
| 8 | 10.30 | 54.89 | 809.2 | 699.6 | 8.3 | 5806.68 |
| 9 | 11 | 58.45 | 871.9 | 692.1 | 8.9 | 6159.69 |
| 10 | 11.30 | 61.35 | 932.8 | 691.6 | 9.5 | 6570.2 |
| 11 | 12 | 63.44 | 967.8 | 683.6 | 9.8 | 6699.28 |
| 12 | 12.30 | 65.22 | 1008.5 | 691.2 | 10.1 | 6981.12 |
| 13 | 13 | 65.76 | 1009.1 | 692.4 | 10.3 | 7131.72 |
| 14 | 13.30 | 66.37 | 1007.3 | 692 | 10.1 | 6989.2 |
| 15 | 14 | 65.74 | 979.6 | 692.1 | 9.9 | 6851.79 |
| 16 | 14.30 | 64.70 | 925.8 | 691.1 | 9.4 | 6496.34 |
| 17 | 15 | 62.85 | 871.2 | 691.2 | 9 | 6220.8 |
| 18 | 15.30 | 61.09 | 819.2 | 699.3 | 8 | 5594.4 |
| 19 | 16 | 58.37 | 705.6 | 700.1 | 7.2 | 5040.72 |
| 20 | 16.30 | 56.20 | 624.9 | 707.2 | 6.4 | 4526.08 |
| 21 | 17 | 53.34 | 546.3 | 715.2 | 5.2 | 3719.04 |
| 22 | 17.30 | 50.36 | 437.15 | 723.4 | 4.6 | 3327.64 |
| 23 | 18 | 47.77 | 360.6 | 731.3 | 3.4 | 2486.42 |
| 24 | 18.30 | 42.71 | 203.4 | 740 | 1.9 | 1406 |
| 25 | 19 | 39.90 | 120.1 | 747.6 | 1 | 747.6 |
| (b) | ||||||
| No. | Hour | Tcell (°C) | G (W/m2) | Vmeas. (V) | Imeas. (A) | Pmeas. (W) |
| 1 | 7 | 23.3 | 66.8 | 759.20 | 0.50 | 379.60 |
| 2 | 7.30 | 25.1 | 74.9 | 756.50 | 0.60 | 453.90 |
| 3 | 8 | 28.0 | 112.9 | 767.60 | 1.00 | 767.60 |
| 4 | 8.30 | 31.8 | 193.8 | 774.70 | 1.80 | 1394.46 |
| 5 | 9 | 36.4 | 293.4 | 751.90 | 2.80 | 2105.32 |
| 6 | 9.30 | 40.7 | 402.1 | 742.90 | 3.90 | 2897.31 |
| 7 | 10 | 45.3 | 501 | 743.10 | 4.90 | 3641.19 |
| 8 | 10.30 | 50.1 | 601.3 | 719.40 | 6.00 | 4316.40 |
| 9 | 11 | 53.6 | 658.1 | 719.30 | 6.80 | 4891.24 |
| 10 | 11.30 | 57.8 | 759.9 | 710.90 | 7.60 | 5402.84 |
| 11 | 12 | 62.3 | 822.1 | 698.50 | 8.40 | 5867.40 |
| 12 | 12.30 | 63.8 | 877.7 | 695.30 | 8.90 | 6188.17 |
| 13 | 13 | 65.0 | 925.4 | 679.40 | 9.40 | 6386.36 |
| 14 | 13.30 | 66.5 | 947.9 | 687.40 | 9.60 | 6599.04 |
| 15 | 14 | 67.8 | 975.9 | 671.00 | 9.90 | 6642.90 |
| 16 | 14.30 | 67.9 | 963.1 | 672.10 | 9.80 | 6586.58 |
| 17 | 15 | 68.6 | 1029.2 | 663.60 | 10.70 | 7100.52 |
| 18 | 15.30 | 65.3 | 798.2 | 679.60 | 7.80 | 5300.88 |
| 19 | 16 | 58.3 | 243.3 | 702.90 | 2.30 | 1616.67 |
| 20 | 16.30 | 51.3 | 172.3 | 711.60 | 1.60 | 1138.56 |
| 21 | 17 | 51.2 | 195.1 | 720.90 | 1.80 | 1297.62 |
| 22 | 17.30 | 54.7 | 619.9 | 709.00 | 6.30 | 4466.70 |
| 23 | 18 | 52.3 | 472.5 | 703.30 | 4.90 | 3446.17 |
| 24 | 18.30 | 46.3 | 136.9 | 705.30 | 1.20 | 846.36 |
| 25 | 19 | 42.0 | 81.9 | 707.10 | 0.70 | 494.97 |
| (a) | ||||||
| No. | Hour | Tcell (°C) | G (W/m2) | Vsim. (V) | Isim. (A) | Psim. (W) |
| 1 | 7 | 24.20 | 118.4 | 781.14 | 1.04 | 816.1 |
| 2 | 7.30 | 26.14 | 154.8 | 780.54 | 1.43 | 1112.82 |
| 3 | 8 | 33.37 | 334.6 | 765.97 | 3.30 | 2528.83 |
| 4 | 8.30 | 37.41 | 439.5 | 754.94 | 4.40 | 3318.78 |
| 5 | 9 | 41.84 | 551.6 | 743.08 | 5.56 | 4130.98 |
| 6 | 9.30 | 46.45 | 644.9 | 729.07 | 6.53 | 4764.3 |
| 7 | 10 | 50.37 | 715.93 | 718.48 | 7.27 | 5222.21 |
| 8 | 10.30 | 54.89 | 809.2 | 704.86 | 8.24 | 5809.36 |
| 9 | 11 | 58.45 | 871.9 | 693.47 | 8.91 | 6175.82 |
| 10 | 11.30 | 61.35 | 932.8 | 685.31 | 9.53 | 6533.06 |
| 11 | 12 | 63.44 | 967.8 | 678.97 | 9.90 | 6721.42 |
| 12 | 12.30 | 65.22 | 1008.5 | 675.04 | 10.30 | 6953.82 |
| 13 | 13 | 65.76 | 1009.1 | 672.17 | 10.33 | 6941.0 |
| 14 | 13.30 | 66.37 | 1007.3 | 670.83 | 10.30 | 6912.33 |
| 15 | 14 | 65.74 | 979.6 | 673.87 | 10.00 | 6739.16 |
| 16 | 14.30 | 64.70 | 925.8 | 676.19 | 9.46 | 6395.19 |
| 17 | 15 | 62.85 | 871.2 | 681.98 | 8.89 | 6061.72 |
| 18 | 15.30 | 61.09 | 819.2 | 687.59 | 8.34 | 5737.80 |
| 19 | 16 | 58.37 | 705.6 | 695.35 | 7.17 | 4985.5 |
| 20 | 16.30 | 56.20 | 624.9 | 701.92 | 6.33 | 4444.70 |
| 21 | 17 | 53.34 | 546.3 | 710.07 | 5.52 | 3916.74 |
| 22 | 17.30 | 50.36 | 437.15 | 718.50 | 4.38 | 3147.27 |
| 23 | 18 | 47.77 | 360.6 | 726.11 | 3.58 | 2599.47 |
| 24 | 18.30 | 42.71 | 203.4 | 737.52 | 1.94 | 1432.77 |
| 25 | 19 | 39.90 | 120.1 | 738.40 | 1.07 | 793.1 |
| (b) | ||||||
| No. | Hour | Tcell (°C) | G (W/m2) | Vsim. (V) | Isim. (A) | Psim. (W) |
| 1 | 7 | 23.3 | 66.8 | 764.08 | 0.51 | 391.37 |
| 2 | 7.30 | 25.1 | 74.9 | 763.87 | 0.6 | 455.75 |
| 3 | 8 | 28.0 | 112.9 | 768.78 | 0.99 | 762.41 |
| 4 | 8.30 | 31.8 | 193.8 | 767.69 | 1.83 | 1406.63 |
| 5 | 9 | 36.4 | 293.4 | 757.25 | 2.87 | 2175.27 |
| 6 | 9.30 | 40.7 | 402.1 | 745.71 | 4.01 | 2987.9 |
| 7 | 10 | 45.3 | 501 | 733.43 | 5.03 | 3692.11 |
| 8 | 10.30 | 50.1 | 601.3 | 719.07 | 6.08 | 4373.96 |
| 9 | 11 | 53.6 | 658.1 | 709.39 | 6.67 | 4731.52 |
| 10 | 11.30 | 57.8 | 759.9 | 696.69 | 7.73 | 5387.96 |
| 11 | 12 | 62.3 | 822.1 | 683.22 | 8.38 | 5728.73 |
| 12 | 12.30 | 63.8 | 877.7 | 679.91 | 8.95 | 6083.01 |
| 13 | 13 | 65.0 | 925.4 | 675.48 | 9.45 | 6382.8 |
| 14 | 13.30 | 66.5 | 947.9 | 670.56 | 9.69 | 6499.12 |
| 15 | 14 | 67.8 | 975.9 | 667.63 | 9.97 | 6655.01 |
| 16 | 14.30 | 67.9 | 963.1 | 667.33 | 9.84 | 6563.45 |
| 17 | 15 | 68.6 | 1029.2 | 664.23 | 10.53 | 6995.39 |
| 18 | 15.30 | 65.3 | 798.2 | 674.86 | 8.14 | 5492.53 |
| 19 | 16 | 58.3 | 243.3 | 693.8 | 2.37 | 1644.89 |
| 20 | 16.30 | 51.3 | 172.3 | 694.3 | 1.63 | 1131.88 |
| 21 | 17 | 51.2 | 195.1 | 696.25 | 1.87 | 1299.43 |
| 22 | 17.30 | 54.7 | 619.9 | 698.63 | 6.27 | 4381.43 |
| 23 | 18 | 52.3 | 472.5 | 712.4 | 4.75 | 3385.14 |
| 24 | 18.30 | 46.3 | 136.9 | 713.9 | 1.26 | 896.91 |
| 25 | 19 | 42.0 | 81.9 | 712.68 | 0.69 | 491.9 |
Disclaimer/Publisher’s Note: The statements, opinions and data contained in all publications are solely those of the individual author(s) and contributor(s) and not of MDPI and/or the editor(s). MDPI and/or the editor(s) disclaim responsibility for any injury to people or property resulting from any ideas, methods, instructions or products referred to in the content. |
© 2026 by the authors. Licensee MDPI, Basel, Switzerland. This article is an open access article distributed under the terms and conditions of the Creative Commons Attribution (CC BY) license.
Share and Cite
Magheț, A.-E.; Ilie, S.; Toader, D. The Numerical Model of a PV System Supported by Experimental Validation. Appl. Sci. 2026, 16, 1891. https://doi.org/10.3390/app16041891
Magheț A-E, Ilie S, Toader D. The Numerical Model of a PV System Supported by Experimental Validation. Applied Sciences. 2026; 16(4):1891. https://doi.org/10.3390/app16041891
Chicago/Turabian StyleMagheț, Adrian-Emanuel, Simona Ilie, and Dumitru Toader. 2026. "The Numerical Model of a PV System Supported by Experimental Validation" Applied Sciences 16, no. 4: 1891. https://doi.org/10.3390/app16041891
APA StyleMagheț, A.-E., Ilie, S., & Toader, D. (2026). The Numerical Model of a PV System Supported by Experimental Validation. Applied Sciences, 16(4), 1891. https://doi.org/10.3390/app16041891

