Microbiome as a Sensitive Indicator of River Environmental Health—A Catchment-Scale Approach (Poland)
Abstract
1. Introduction
2. Results and Discussion
2.1. Taxonomic Composition
Overall Taxonomic Composition
2.2. Alpha Diversity
2.3. Beta Diversity
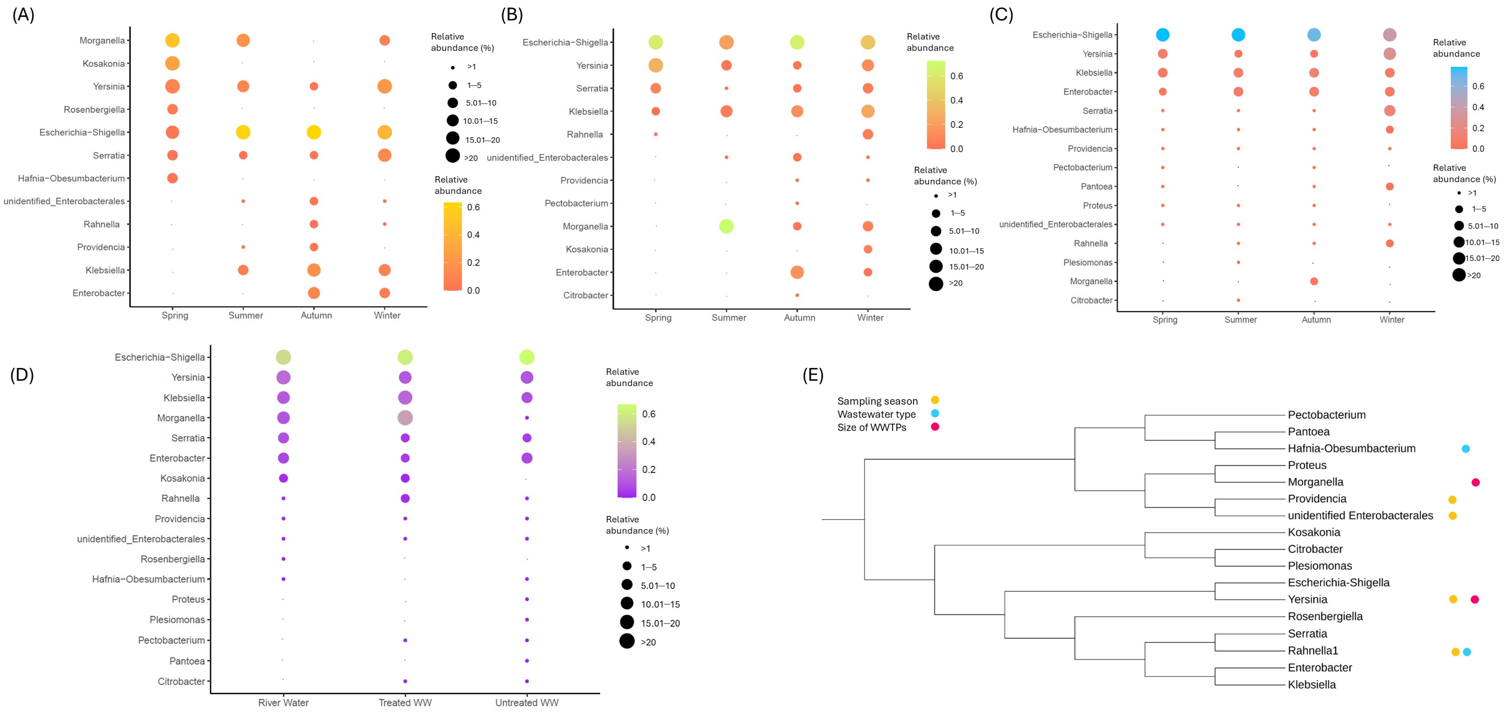
2.4. Order Enterobacterales
2.4.1. Effect of Environmental Factors on Enterobacterales
2.4.2. Effect of the Size of WWTPs on Bacterial Diversity
2.4.3. Effect of Wastewater Type on Bacterial Diversity
2.4.4. Effect of Sampling Season on the Diversity of Enterobacterales
2.4.5. Effect of Sampling Site on Bacterial Diversity
2.4.6. Effect of Treated Wastewater Discharge on the Biodiversity of Enterobacterales in Water Samples Collected from the Pilica River
3. Materials and Methods
3.1. The Characteristics of the Analyzed Catchment
3.2. Sampling of River Water and Wastewater from WWTPs
| Size Class * | Station ** | Location | Population Equivalent (PE) | Average Annual Influent Flow [m3/d] | Treatment Technology **** | Wastewater Type *** |
|---|---|---|---|---|---|---|
| I <2000 PE | U9/T9 | Koniecpol | 600 | 492.25 | MBT | MWW, IWW, other wastewater |
| U16/T16 | Spała | 1183 | 103.75 | MBT | MWW | |
| U8/T8 | Wielgomłyny | 1333 | 74.5 | MBT | MWW, septic tanks, car washes | |
| U14/T14 | Ujazd | 1500 | 567.75 | MBT+ | MWW, IWW, septic tanks | |
| II 2000 – 9999 PE | U4/T4 | Rozprza | 3050 | 102.25 | MBT | MWW, septic tanks, poultry wastewater |
| U20/T20 | Nowe Miasto nad Pilicą | 3410 | 298.5 | MBT | MWW, HWW, septic tanks | |
| U5/T5 | Gorzkowice | 3610 | 435.5 | MBT | MWW | |
| U1/T1 | Tuszyn | 4000 | 888 | MBT+ | MWW, catering WW | |
| U2/T2 | Wolbórz | 5455 | 514.25 | MBT | MWW, IWW | |
| U6/T6 | Przedbórz | 8200 | 664.25 | MBT+ | MWW, IWW, other wastewater | |
| U18/T18 | Drzewica | 10,691 | 1039.25 | MBT+ | MWW, septic tanks | |
| IV 15,000–99,999 PE | U10/T10 | Sulejów | 18,000 | 1680 | MBT+ | MWW |
| U22/T22 | Białobrzegi | 28,724 | 1646.15 | MBT+ | MWW, IWW | |
| U12/T12 | Opoczno | 75,000 | 3810.5 | MBT+ | MWW, IWW (textile, ceramics, meat processing plants), septic tanks | |
| U23/T23 | Warka | 81,000 | 3977.75 | MBT+ | MWW, IWW (brewery) | |
| V >100,000 PE | U15/T15 | Tomaszów Mazowiecki | 126,940 | 10,080 | MBT+ | MWW, IWW, HWW |
| U3/T3 | Piotrków Trybunalski | 400,000 | 11,477 | MBT+ | MWW, IWW, HWW, stormwater |
| Station | Town | River Length (from the Estuary) [km] | Station Type | Geographic Location | |
|---|---|---|---|---|---|
| N | E | ||||
| R30 | Wąsosz | 266.8 | River | 50.7384291 | 19.6885605 |
| R7 | Przedbórz | 201.2 | River | 51.088321 | 19.873345 |
| R11 | Sulejów | 161.3 | River (inflow into Sulejów Reservoir) | 51.343568 | 19.885790 |
| R13 | Smardzewice | 136.3 | Sulejów Reservoir (outflow) | 51.474139 | 20.005846 |
| R17 | Spała | 119.4 | River | 51.537340 | 20.134163 |
| R19 | Nowe Miasto nad Pilicą | 78.8 | River | 51.609218 | 20.573166 |
| R21 | Białobrzegi | 45.3 | River | 51.657669 | 20.950391 |
| R24 | Warka | 15.0 | River | 51.774899 | 21.197526 |
3.3. Analyses of Physical and Chemical Parameters and Nutrient Concentrations in Wastewater and River Water
3.4. Total DNA Extraction
3.5. Total DNA Sequencing
3.6. Bioinformatics and Statistical Analyses
4. Conclusions
Supplementary Materials
Author Contributions
Funding
Data Availability Statement
Acknowledgments
Conflicts of Interest
Abbreviations
| ARB | antibiotic-resistant bacteria |
| ARG | antibiotic resistance gene |
| ASV | Amplicon Sequence Variant |
| AU | samples collected in autumn |
| BOD | biochemical oxygen demand |
| COD | chemical oxygen demand |
| HWW | hospital wastewater |
| IWW | industrial wastewater |
| MBT | mechanical biological treatment |
| MBT+ | mechanical biological treatment with advanced nutrient removal |
| MWW | municipal wastewater |
| R | samples of river water |
| SP | samples collected in spring |
| SU | samples collected in summer |
| T | samples of treated wastewater |
| TN | total nitrogen |
| TP | total phosphorus |
| TSS | total suspended solids |
| TWW | treated wastewater |
| U | samples of untreated wastewater |
| UWW | untreated wastewater |
| WHO | World Health Organization |
| WI | samples collected in winter |
| WWTP | wastewater treatment plant |
References
- EU. Directive (EU) 2024/3019 of the European Parlament and of the Council of 27 November 2024 concerning urban wastewater treatment. Eur. Union Law 2024, 3019, 1–59. [Google Scholar]
- Flores-Alsina, X.; Gallego, A.; Feijoo, G.; Rodriguez-Roda, I. Multiple-objective evaluation of wastewater treatment plant control alternatives. J. Environ. Manag. 2010, 91, 1193–1201. [Google Scholar] [CrossRef]
- Kiedrzyńska, E.; Jóźwik, A.; Kiedrzyński, M.; Zalewski, M. Hierarchy of factors exerting an impact on nutrient load of the Baltic Sea and sustainable management of its drainage basin. Mar. Pollut. Bull. 2014, 88, 162–173. [Google Scholar] [CrossRef] [PubMed]
- Kiedrzyńska, E.; Kiedrzyński, M.; Urbaniak, M.; Magnuszewski, A.; Skłodowski, M.; Wyrwicka, A.; Zalewski, M. Point sources of nutrient pollution in the lowland river catchment in the context of the baltic Sea eutrophication. Ecol. Eng. 2014, 70, 337–348. [Google Scholar] [CrossRef]
- Rout, P.R.; Shahid, M.K.; Dash, R.R.; Bhunia, P.; Liu, D.; Varjani, S.; Zhang, T.C.; Surampalli, R.Y. Nutrient removal from domestic wastewater: A comprehensive review on conventional and advanced technologies. J. Environ. Manag. 2021, 296, 113246. [Google Scholar] [CrossRef]
- Council Directive 91/271/EEC of May 21, 1991 Concerning Urban Waste Water Treatment (Official Journal of the European Communities L 135 of May 30, 1991). Available online: https://eur-lex.europa.eu/legal-content/en/ALL/?uri=CELEX%3A31991L0271 (accessed on 12 December 2025).
- Młyńska, A.; Halecki, W.; Chmielowski, K. Efficient biological treatment_ Achieving exceptional reductions in pollutants and ensuring environmental compliance. Desalin. Water Treat. 2024, 319, 100552. [Google Scholar] [CrossRef]
- Kiedrzyńska, E.; Urb, M.; Kiedrzyński, M.; Jóźwik, A. The use of a hybrid Sequential Biofiltration System for the improvement of nutrient removal and PCB control in municipal wastewater. Sci. Rep. 2017, 7, 5477. [Google Scholar] [CrossRef]
- Ahmed, S.F.; Mofijur, M.; Parisa, T.A.; Islam, N.; Kusumo, F.; Inayat, A.; Le, V.G.; Badruddin, I.A.; Khan, T.Y.; Ong, H.C. Progress and challenges of contaminate removal from wastewater using microalgae biomass. Chemosphere 2022, 286, 131656. [Google Scholar] [CrossRef]
- Urbaniak, M.; Kiedrzyńska, E.; Wyrwicka, A.; Zieliński, M.; Mierzejewska, E.; Kiedrzyński, M.; Kannan, K.; Zalewski, M. An ecohydrological approach to the river contamination by PCDDs, PCDFs and dl-PCBs—Concentrations, distribution and removal using phytoremediation techniques. Sci. Rep. 2019, 9, 19310. [Google Scholar] [CrossRef]
- Paíga, P.; Correia, M.; Fernandes, M.J.; Silva, A.; Carvalho, M.; Vieira, J.; Jorge, S.; Silva, J.G.; Freire, C.; Delerue-Matos, C. Science of the Total Environment Assessment of 83 pharmaceuticals in WWTP in fl uent and ef fl uent samples by UHPLC-MS/MS: Hourly variation. Sci. Total. Environ. 2019, 648, 582–600. [Google Scholar] [CrossRef]
- Wang, J.; Wang, S. Removal of pharmaceuticals and personal care products (PPCPs) from wastewater: A review. J. Environ. Manag. 2016, 182, 620–640. [Google Scholar] [CrossRef]
- Felis, E.; Kalka, J.; Sochacki, A.; Kowalska, K.; Bajkacz, S.; Harnisz, M.; Korzeniewska, E. Antimicrobial pharmaceuticals in the aquatic environment—Occurrence and environmental implications. Eur. J. Pharmacol. 2020, 866, 172813. [Google Scholar] [CrossRef]
- Price, R.G.; Wildeboer, D.E. coli as an Indicator of Contamination and Health Risk in Environmental Waters. In Escherichia Coli-Recent Advances on Physiology, Pathogenesis and Biotechnological Applications; IntechOpen: London, UK, 2017. [Google Scholar] [CrossRef]
- Jang, J.; Hur, H.G.; Sadowsky, M.J.; Byappanahalli, M.N.; Yan, T.; Ishii, S. Environmental Escherichia coli: Ecology and public health implications—A review. J. Appl. Microbiol. 2017, 123, 570–581. [Google Scholar] [CrossRef]
- Khan, F.M. Escherichia Coli (E. coli) as an Indicator of Fecal Contamination in Water: A Review; Springer: Cham, Switzerland, 2020; pp. 225–235. [Google Scholar]
- Rolbiecki, D.; Kiedrzyńska, E.; Czatzkowska, M.; Kiedrzyński, M.; Korzeniewska, E.; Harnisz, M. Global dissemination of Klebsiella pneumoniae in surface waters: Genomic insights into drug resistance, virulence, and clinical relevance. Drug Resist. Updat. 2025, 79, 101204. [Google Scholar] [CrossRef] [PubMed]
- Yin, Q.; da Silva, A.C.; Zorrilla, F.; Almeida, A.S.; Patil, K.R.; Almeida, A. Ecological dynamics of Enterobacteriaceae in the human gut microbiome across global populations. Nat. Microbiol. 2025, 10, 541–553. [Google Scholar] [CrossRef] [PubMed]
- Zalewski, M.; Kiedrzyńska, E.; Wagner, I.; Izydorczyk, K.; Boczek, J.M.; Jurczak, T.; Krauze, K.; Frankiewicz, P.; Godlewska, M.; Wojtal-Frankiewicz, A.; et al. Ecohydrology and adaptation to global change. Ecohydrol. Hydrobiol. 2021, 21, 393–410. [Google Scholar] [CrossRef]
- Zalewski, M.; Kiedrzyńska, E.; Wagner, I.; Izydorczyk, K.; Boczek, J.M.; Jurczak, T.; Krauze, K.; Frankiewicz, P.; Godlewska, M.; Wojtal-Frankiewicz, A.; et al. Intestinal Dysbiosis in Carriers of Carbapenem-Resistant Enterobacteriaceae. mSphere 2020, 5, 10-1128. [Google Scholar] [CrossRef] [PubMed]
- De Gouveia, M.I.M.; Bernalier-donadille, A.; Jubelin, G. Enterobacteriaceae in the Human Gut: Dynamics and Ecological Roles in Health and Disease. Biology 2024, 13, 142. [Google Scholar] [CrossRef]
- WHO. WHO Bacterial Priority Pathogens List, 2024; WHO: Geneva, Switzerland, 2024. [Google Scholar]
- Hilty, M.; Betsch, B.Y.; Bögli-Stuber, K.; Heiniger, N.; Stadler, M.; Küffer, M.; Kronenberg, A.; Rohrer, C.; Aebi, S.; Endimiani, A.; et al. Transmission dynamics of extended-spectrum -lactamase-producing enterobacteriaceae in the tertiary care hospital and the household setting. Clin. Infect. Dis. 2012, 55, 967–975. [Google Scholar] [CrossRef]
- Harnisz, M.; Kiedrzyńska, E.; Kiedrzyński, M.; Korzeniewska, E.; Czatzkowska, M.; Koniuszewska, I.; Jóźwik, A.; Szklarek, S.; Niestępski, S.; Zalewski, M. The impact of WWTP size and sampling season on the prevalence of antibiotic resistance genes in wastewater and the river system. Sci. Total Environ. 2020, 741, 140466. [Google Scholar] [CrossRef]
- Muszyński, A.; Tabernacka, A.; Miłobedzka, A. Long-term dynamics of the microbial community in a full-scale wastewater treatment plant. Int. Biodeterior. Biodegrad. 2015, 100, 44–51. [Google Scholar] [CrossRef]
- Osunmakinde, C.O.; Selvarajan, R.; Mamba, B.B.; Msagati, T.A.M. Profiling Bacterial Diversity and Potential Pathogens in Wastewater Treatment Plants Using High-Throughput Sequencing Analysis. Microorganisms 2019, 7, 506. [Google Scholar] [CrossRef]
- Jankowski, P.; Gan, J.; Le, T.; McKennitt, M.; Garcia, A.; Yanaç, K.; Yuan, Q.; Uyaguari-Diaz, M. Metagenomic community composition and resistome analysis in a full-scale cold climate wastewater treatment plant. Environ. Microbiomes 2022, 17, 3. [Google Scholar] [CrossRef]
- Lira, F.; Vaz-moreira, I.; Tamames, J.; Manaia, C.M.; Martínez, J.L. Metagenomic analysis of an urban resistome before and after wastewater treatment. Sci. Rep. 2020, 10, 8174. [Google Scholar] [CrossRef]
- Begmatov, S.; Beletsky, A.V.; Dorofeev, A.G.; Pimenov, N.V.; Mardanov, A.V.; Ravin, N.V. Metagenomic insights into the wastewater resistome before and after purification at large-scale wastewater treatment plants in the Moscow city. Sci. Rep. 2024, 14, 6349. [Google Scholar] [CrossRef]
- Velazquez-Meza, M.E.; Galarde-López, M.; Cornejo-Juárez, P.; Bobadilla-Del-Valle, M.; Godoy-Lozano, E.; Aguilar-Vera, E.; Carrillo-Quiroz, B.A.; de León-Garduño, A.P.; Acosta, C.V.; Alpuche-Aranda, C.M. Bacterial Communities and Resistance and Virulence Genes in Hospital and Community Wastewater: Metagenomic Analysis. Int. J. Mol. Sci. 2025, 26, 2051. [Google Scholar] [CrossRef]
- Majeed, H.J.; Riquelme, M.V.; Davis, B.C.; Gupta, S. Evaluation of Metagenomic-Enabled Antibiotic Resistance Surveillance at a Conventional Wastewater Treatment Plant. Front. Microbiol. 2021, 12, 657954. [Google Scholar] [CrossRef] [PubMed]
- Zhang, L.; Zhou, Y.; Cheng, Y.; Lu, W.; Liang, Y. Effect of different types of industrial wastewater on the bacterial community of urban rivers. J. Freshw. Ecol. 2021, 36, 31–48. [Google Scholar] [CrossRef]
- Szyłak-Szydłowski, M.; Kulig, A.; Miaśkiewicz-Pęska, E. Seasonal changes in the concentrations of airborne bacteria emitted from a large wastewater treatment plant. Int. Biodeterior. Biodegrad. 2016, 115, 11–16. [Google Scholar] [CrossRef]
- Chen, X.; Lang, X.L.; Xu, A.L.; Song, Z.W.; Yang, J.; Guo, M.Y. Seasonal variability in the microbial community and pathogens in wastewater final Effluents. Water 2019, 11, 2586. [Google Scholar] [CrossRef]
- Azam, M.W.; Zarrilli, R.; Khan, A.U. Updates on the Virulence Factors Produced by Multidrug-Resistant Enterobacterales and Strategies to Control Their Infections. Microorganisms 2023, 11, 1901. [Google Scholar] [CrossRef] [PubMed]
- Puljko, A. Wastewater as a Source for the Spread of Resistance to Third-Generation Cephalosporins and Carbapenems to the Aquatic Environment. Ph.D. Dissertation, Sveučilište u Zagrebu, Zagreb, Croatia, 2025. [Google Scholar]
- Umar, M.K.; Mohammed, Y.; Dabo, N.T. Prevalence of Carbapenem Resistance in Clinical Bacterial Species Isolated from Kano, North West Nigeria. Bayero J. Pure Appl. Sci. 2022, 13, 485–490. [Google Scholar] [CrossRef]
- Urase, T.; Goto, S.; Sato, M. Monitoring Carbapenem-Resistant Enterobacterales in the Environment to Assess the Spread in the Community. Antibiotics 2022, 11, 917. [Google Scholar] [CrossRef] [PubMed]
- Michalska-szymaszek, M. Wpływ Temperatury na Przeżywalność, Właściwości Fenotypowe I Antygenowe Szczepów Escherichia Coli O157 Wyizolowanych z Wody I Materiału Klinicznego the influence of temperature on survival, phenotype and antygen properties of escherichia coli O157 wyizolowanych z wody i materiału klinicznego. Rocz. Państwowego Zakładu Hig. 2010, 61, 213–219. [Google Scholar]
- Papajová, I.; Šmigová, J.; Gregová, G.; Šoltys, J.; Venglovský, J.; Papaj, J.; Szabóová, T.; Dančová, N.; Ihnacik, L.; Schusterová, I.; et al. Effect of Wastewater Treatment on Bacterial Community, Antibiotic-Resistant Bacteria and Endoparasites. Int. J. Environ. Res. Public Health 2022, 19, 2750. [Google Scholar] [CrossRef]
- Stobnicka, A.; Małgorzata, K.; Szymczak, G.; Cyprowski, M.; Górny, R.L. Monitoring of enteropathogenic Gram—Negative bacteria in wastewater treatment plants: A multimethod approach. Environ. Sci. Pollut. Res. 2024, 31, 37229–37244. [Google Scholar] [CrossRef]
- Shi, L.; Liu, N.; Liu, G. Bacterial Community Structure and Dynamic Changes in Different Functional Areas of a Piggery Wastewater Treatment System. Microorganisms 2021, 9, 2134. [Google Scholar] [CrossRef] [PubMed]
- Lenart-Boroń, A.; Boroń, P.; Kulik, K.; Prajsnar, J.; Żelazny, M.; Chmiel, M.J. Anthropogenic pollution gradient along a mountain river affects bacterial community composition and genera with potential pathogenic species. Sci. Rep. 2022, 12, 18140. [Google Scholar] [CrossRef]
- Zhao, J.; Feng, T.; An, X.; Chen, X.; Han, N.; Wang, J.; Chang, G.; Hou, X. Livestock grazing is associated with the gut microbiota and antibiotic resistance genes in sympatric plateau pika (Ochotona curzoniae). Integr. Zool. 2024, 19, 646–661. [Google Scholar] [CrossRef]
- Devane, M.L.; Taylor, W.; Dupont, P.Y.; Armstrong, B.; Weaver, L.; Gilpin, B.J. Exploring the Bacterial Community in Aged Fecal Sources from Dairy Cows: Impacts on Fecal Source Tracking. Microorganisms 2023, 11, 1161. [Google Scholar] [CrossRef]
- Jones, J.I.; Collins, A.L.; Naden, P.S.; Sear, D.A. The relationship between fine sediment and macrophytes in rivers. River Res. Appl. 2011, 1018, 1006–1018. [Google Scholar] [CrossRef]
- Schmidt, H.; Thom, M.; Wieprecht, S.; Manz, W.; Ulrike, S. The effect of light intensity and shear stress on microbial biostabilization and the community composition of natural biofilms. Res. Rep. Biol. 2018, 9, 1–16. [Google Scholar] [CrossRef]
- Wang, L.; Li, J.; Tan, L.; Han, B. Seasonal patterns of functional alpha and beta redundancies of macroinvertebrates in a disturbed (sub) tropical river. Ecol. Indic. 2023, 146, 109777. [Google Scholar] [CrossRef]
- Xu, G.; Li, P.; Lu, K.; Tantai, Z.; Zhang, J.; Ren, Z.; Wang, X.; Yu, K.; Shi, P.; Cheng, Y. Catena Seasonal changes in water quality and its main influencing factors in the Dan River basin. Catena 2019, 173, 131–140. [Google Scholar] [CrossRef]
- Savio, D.; Sinclair, L.; Ijaz, U.Z.; Parajka, J.; Reischer, G.H.; Stadler, P.; Blaschke, A.P.; Blöschl, G.; Mach, R.L.; Kirschner, A.K.T.; et al. Bacterial diversity along a 2600 km river continuum. Environ. Microbiol. 2015, 17, 4994–5007. [Google Scholar] [CrossRef] [PubMed]
- Aghalari, Z.; Dahms, H.U.; Sillanpää, M.; Sosa-Hernandez, J.E.; Parra-Saldívar, R. Effectiveness of wastewater treatment systems in removing microbial agents: A systematic review. Global Health 2020, 16, 13. [Google Scholar] [CrossRef] [PubMed]
- Schwermer, C.U.; Uhl, W. Calculating expected effects of treatment effectivity and river flow rates on the contribution of WWTP effluent to the ARG load of a receiving river. J. Environ. Manag. 2021, 288, 112445. [Google Scholar] [CrossRef]
- Brion, N.; Verbanck, M.A.; Bauwens, W.; Elskens, M.; Chen, M.; Servais, P. Assessing the impacts of wastewater treatment implementation on the water quality of a small urban river over the past 40 years. Environ. Sci. Pollut. Res. 2015, 22, 12720–12736. [Google Scholar] [CrossRef] [PubMed]
- Lu, Q.; Mao, J.; Xia, H.; Song, S.; Chen, W.; Zhao, D. Effect of wastewater treatment plant discharge on the bacterial community in a receiving river. Ecotoxicol. Environ. Saf. 2022, 239, 113641. [Google Scholar] [CrossRef]
- Xie, Y.; Liu, X.; Wei, H.; Chen, X.; Gong, N.; Ahmad, S.; Lee, T.; Ismail, S.; Ni, S.-Q. Insight into impact of sewage discharge on microbial dynamics and pathogenicity in river ecosystem. Sci. Rep. 2022, 12, 6894. [Google Scholar] [CrossRef]
- Zakrzewski, A.; Zarzecka, U.; Chajęcka-Wierzchowska, W.; Zadernowska, A. A Comparison of Methods for Identifying Enterobacterales Isolates from Fish and Prawns. Pathogens 2022, 11, 410. [Google Scholar] [CrossRef]
- Palmeira, J.D.; Arte, I.D.; Mersal, M.M.R.; da Mota, C.C.; Ferreira, H.M.N. KPC-Producing Enterobacterales from Douro River, Portugal—Persistent Environmental Contamination by Putative Healthcare Settings. Antibiotics 2022, 12, 62. [Google Scholar] [CrossRef] [PubMed]
- Cho, S.; Jackson, C.R.; Frye, J.G. Freshwater environment as a reservoir of extended-spectrum β-lactamase-producing Enterobacteriaceae. J. Appl. Microbiol. 2023, 134, lxad034. [Google Scholar] [CrossRef]
- Rolbiecki, D.; Harnisz, M.; Korzeniewska, E.; Buta, M.; Hubeny, J. Detection of carbapenemase-producing, hypervirulent Klebsiella spp. in wastewater and their potential transmission to river water and WWTP employees. Int. J. Hyg. Environ. Health 2021, 237, 113831. [Google Scholar] [CrossRef] [PubMed]
- Karczmarczyk, A.; Bus, A.; Baryła, A. Assessment of the Efficiency, Environmental and Economic Effects of Compact Type On-Site Wastewater Treatment Plants—Results from Random Testing. Sustainability 2021, 13, 982. [Google Scholar] [CrossRef]
- González, S.O.; Almeida, C.A.; Calderón, M. Assessment of the water self-purification capacity on a river affected by organic pollution: Application of chemometrics in spatial and temporal variations. Environ. Sci. Pollut. Res. 2014, 21, 10583–10593. [Google Scholar] [CrossRef]
- Bugajski, P.; Chmielowski, K.; Cupak, A.; Wąsik, E. Influence of sewage from septic tank on the variability concentration of pollutants in sewage undergoing purification processes. PAN 2016, 2, 517–526. [Google Scholar] [CrossRef]
- Zhang, M.; Wu, Z.; Sun, Q.; Ding, Y.; Ding, Z. The spatial and seasonal variations of bacterial community structure and in fl uencing factors in river sediments. J. Environ. Manag. 2019, 248, 109293. [Google Scholar] [CrossRef]
- Bunce, J.T.; Graham, D.W. A Simple Approach to Predicting the Reliability of Small Wastewater Treatment Plants. Water 2019, 11, 2397. [Google Scholar] [CrossRef]
- Al, A.A.; Naddeo, V.; Hasan, S.W.; Yousef, A.F. Journal of Water Process Engineering Correlation between bacterial community structure and performance efficiency of a full-scale wastewater treatment plant. J. Water Process Eng. 2020, 37, 101472. [Google Scholar] [CrossRef]
- Jäger, T.; Hembach, N.; Elpers, C.; Wieland, A.; Alexander, J.; Hiller, C.; Krauter, G.; Schwartz, T. Reduction of Antibiotic Resistant Bacteria During Conventional and Advanced Wastewater Treatment, and the Disseminated Loads Released to the Environment. Front. Microbiol. 2018, 9, 2599. [Google Scholar] [CrossRef]
- Engstler, E.; Kerschbaumer, D.J.; Langergraber, G. Evaluating the Performance of Small Wastewater Treatment Plants. Front. Environ. Sci. 2022, 10, 1–10. [Google Scholar] [CrossRef]
- Langergraber, G.; Weissenbacher, N. Survey on number and size distribution of treatment wetlands in Austria. Water Sci. Technol. 2017, 75, 2309–2315. [Google Scholar] [CrossRef]
- Paradh, A.D. Gram-Negative Spoilage Bacteria in Brewing; Elsevier Ltd.: Amsterdam, The Netherlands, 2015; Volume 5. [Google Scholar] [CrossRef]
- Kodera, S.M.; Sharma, A.; Martino, C.; Dsouza, M.; Grippo, M.; Lutz, H.L. Microbiome response in an urban river system is dominated by seasonality over wastewater treatment upgrades. Environ. Microbiome 2023, 18, 10. [Google Scholar] [CrossRef]
- Lee, J.; Beck, K.; Bürgmann, H. Differential effects of wastewater treatment plant ef fl uents on the antibiotic resistomes of diverse river habitats. ISME J. 2023, 17, 1993–2002. [Google Scholar] [CrossRef]
- Butte, G.; Tamiru, A.; Walsh, C.; Werner, D. Science of the Total Environment Spatiotemporal variation in urban wastewater pollution impacts on river microbiomes and associated hazards in the Akaki catchment, Addis. Sci. Total Environ. 2022, 826, 153912. [Google Scholar] [CrossRef]
- Zhang, S.; Yang, G.; Zhang, Y.; Yang, C. High—Throughput profiling of antibiotic resistance genes in the Yellow River of Henan. Sci. Rep. 2024, 14, 17490. [Google Scholar] [CrossRef] [PubMed]
- Li, F.; Chen, J.; Chen, J.; Gou, F.; Cheng, F.; Wang, B.; Zhang, Y. Study of Microbial Diversity in Fresh Ingredients and Their Wastes. Pol. J. Environ. Stud. 2025. online first. [Google Scholar] [CrossRef]
- Liu, J.; Tu, T.; Gao, G.; Bartlam, M.; Wang, Y. Biogeography and Diversity of Freshwater Bacteria on a River Catchment Scale. Microb. Ecol. 2019, 78, 324–335. [Google Scholar] [CrossRef]
- Paudel, N.; Liu, Y.; Liu, K.; Zhang, F. Bacterial community composition and diversity in Koshi River, the largest river of Nepal. Ecol. Indic. 2019, 104, 501–511. [Google Scholar] [CrossRef]
- Zhu, H.; Li, B.; Ding, N.; Hua, Z.; Jiang, X. A Case Study on Microbial Diversity Impacts of a Wastewater Treatment Plant to the Receiving River. J. Geosci. Environ. Prot. 2021, 9, 206–220. [Google Scholar] [CrossRef]
- Xie, G.; Tang, X.; Shao, K.; Zhu, G.; Gao, G. Ecotoxicology and Environmental Safety Bacterial diversity, community composition and metabolic function in Lake Tianmuhu and its dammed river: Effects of domestic wastewater and damming. Ecotoxicol. Environ. Saf. 2021, 213, 112069. [Google Scholar] [CrossRef]
- Wang, J.; Chen, Y.; Cai, P.; Gao, Q.; Zhong, H.; Sun, W.; Chen, Q. Impacts of municipal wastewater treatment plant discharge on microbial community structure and function of the receiving river in Northwest Tibetan Plateau. J. Hazard. Mater. 2022, 423, 127170. [Google Scholar] [CrossRef] [PubMed]
- Han, Y.; Gao, X.; Huang, G.; Chang, Y.; Han, H.; Zhu, J. Microbial Pathogenesis Kosakonia cowanii, a new bacterial pathogen affecting foxtail millet (Setaria italica [L.] P. Beauv.) in China. Microb. Pathog. 2023, 181, 106201. [Google Scholar] [CrossRef]
- Regad, M.; Lizon, J.; Alauzet, C.; Roth-guepin, G.; Bonmati, C.; Pagliuca, S. Outbreak of carbapenemase-producing Citrobacter farmeri in an intensive care haematology department linked to a persistent wastewater reservoir in one hospital room, France, 2019 to 2022. Eurosurveillance 2024, 29, 2300386. [Google Scholar] [CrossRef] [PubMed]
- Xiao, C.; Chen, J.; Chen, D.; Chen, R.; Song, X. Mechanism of sinuosity effect on self—Purification capacity of rivers. Environ. Sci. Pollut. Res. 2023, 30, 112184–112193. [Google Scholar] [CrossRef]
- Bisht, S.; Sharma, R.C.; Rawat, S.; Kumar, R. Physico—Chemical attributes and bacterial diversity of river water at Rudraprayag, Garhwal Himalaya. Antioxid. Act. Phytochem. Screen. Differ. Solvent Extr. Cluasena Excav. Burm F. 2018, 3, 1. [Google Scholar] [CrossRef]
- Godlewska, M.; Balk, H.; Kaczkowski, Z.; Jurczak, T.; Izydorczyk, K.; Długoszewski, B.; Jaskulska, A.; Gągała-Borowska, I.; Mankiewicz-Boczek, J. Night fish avoidance of Microcystis bloom revealed by simultaneous hydroacoustic measurements of both organisms. Fish. Res. 2018, 207, 74–84. [Google Scholar] [CrossRef]
- Mankiewicz-Boczek, J.; Jaskulska, A.; Pawełczyk, J.; Gągała, I.; Serwecińska, L.; Dziadek, J. Cyanophages Infection of Microcystis Bloom in Lowland Dam Reservoir of Sulejów, Poland. Microb. Ecol. 2016, 71, 315–325. [Google Scholar] [CrossRef] [PubMed]
- Caporaso, J.G.; Lauber, C.L.; Walters, W.A.; Berg-Lyons, D.; Lozupone, C.A.; Turnbaugh, P.J.; Fierer, N.; Knight, R. Global patterns of 16S rRNA diversity at a depth of millions of sequences per sample. Proc. Natl. Acad. Sci. USA 2011, 108, 4516–4522. [Google Scholar] [CrossRef]
- Skłodowski, M.; Kiedrzyńska, E.; Kiedrzyński, M.; Urbaniak, M.; Zielińska, K.M.; Kurowski, J.K.; Zalewski, M. The role of riparian willows in phosphorus accumulation and PCB control for lotic water quality improvement. Ecol. Eng. 2014, 70, 1–10. [Google Scholar] [CrossRef]
- ISO 19458; Water Quality—Sampling for Microbiological Analysis. Global Standards for Trusted Goods and Services: Geneva, Switzerland, 2006.
- Standard Methods. Total Organic Carbon (TOC). Standard Methods for the Examination of Water and Wastewater, 22nd ed.; American Public Health Association/American Water Works Association/Water Environment Federation: Washington, DC, USA, 2012.
- Greenberg, A.E.; Clesceri, L.S.; Eaton, A.D. Standard Methods for Examination of Water and Wastewater; 1055 American Public Health Association: Washington, DC, USA, 1992. [Google Scholar]
- Hach, C.C.; Klein, R.L., Jr.; Gibbs, C.R. Biochemical oxygen demand. Tech. Monogr. 1997, 7, 1–22. [Google Scholar]
- Callahan, B.J.; McMurdie, P.J.; Rosen, M.J.; Han, A.W.; Johnson, A.J.; Holmes, S.P. DADA2: High-resolution sample inference from 1059Illumina amplicon data. Nat. Methods 2016, 13, 581–583. [Google Scholar] [CrossRef]
- Salzberg, S.L. FLASH: Fast length adjustment of short reads to improve genome assemblies. Bioinformatics 2011, 27, 2957–2963. [Google Scholar] [CrossRef] [PubMed]
- Bokulich, N.A.; Subramanian, S.; Faith, J.J.; Gevers, D.; Gordon, J.I.; Knight, R.; Mills, D.A.; Caporaso, J.G. Quality-filtering vastly improves diversity estimates from Illumina amplicon sequencing. Nat. Methods 2013, 10, 57–59. [Google Scholar] [CrossRef] [PubMed]
- Edgar, R.C.; Haas, B.J.; Clemente, J.C.; Quince, C.; Knight, R. UCHIME improves sensitivity and speed of chimera detection. Bioinformatics 2011, 27, 2194–2200. [Google Scholar] [CrossRef] [PubMed]












Disclaimer/Publisher’s Note: The statements, opinions and data contained in all publications are solely those of the individual author(s) and contributor(s) and not of MDPI and/or the editor(s). MDPI and/or the editor(s) disclaim responsibility for any injury to people or property resulting from any ideas, methods, instructions or products referred to in the content. |
© 2026 by the authors. Licensee MDPI, Basel, Switzerland. This article is an open access article distributed under the terms and conditions of the Creative Commons Attribution (CC BY) license.
Share and Cite
Stefaniak, K.; Korzeniewska, E.; Męcik, M.; Kiedrzyńska, E.; Kiedrzyński, M.; Matuszewska, D.; Jaszczyszyn, K.; Matwiej, N.; Rolbiecki, D.; Harnisz, M. Microbiome as a Sensitive Indicator of River Environmental Health—A Catchment-Scale Approach (Poland). Appl. Sci. 2026, 16, 1540. https://doi.org/10.3390/app16031540
Stefaniak K, Korzeniewska E, Męcik M, Kiedrzyńska E, Kiedrzyński M, Matuszewska D, Jaszczyszyn K, Matwiej N, Rolbiecki D, Harnisz M. Microbiome as a Sensitive Indicator of River Environmental Health—A Catchment-Scale Approach (Poland). Applied Sciences. 2026; 16(3):1540. https://doi.org/10.3390/app16031540
Chicago/Turabian StyleStefaniak, Kornelia, Ewa Korzeniewska, Magdalena Męcik, Edyta Kiedrzyńska, Marcin Kiedrzyński, Dominika Matuszewska, Katarzyna Jaszczyszyn, Natalia Matwiej, Damian Rolbiecki, and Monika Harnisz. 2026. "Microbiome as a Sensitive Indicator of River Environmental Health—A Catchment-Scale Approach (Poland)" Applied Sciences 16, no. 3: 1540. https://doi.org/10.3390/app16031540
APA StyleStefaniak, K., Korzeniewska, E., Męcik, M., Kiedrzyńska, E., Kiedrzyński, M., Matuszewska, D., Jaszczyszyn, K., Matwiej, N., Rolbiecki, D., & Harnisz, M. (2026). Microbiome as a Sensitive Indicator of River Environmental Health—A Catchment-Scale Approach (Poland). Applied Sciences, 16(3), 1540. https://doi.org/10.3390/app16031540

