Next Article in Journal
CIR-SSM: A Cross and Inter Resolution State-Space Model for Underwater Image Enhancement
Previous Article in Journal
A Scalable Magnetic Field Mapping Approach for Pouch-Type Lithium-Ion Batteries
Previous Article in Special Issue
Unveiling the Extremely Low Frequency Component of Heart Rate Variability
 
 
Font Type:
Arial Georgia Verdana
Font Size:
Aa Aa Aa
Line Spacing:
Column Width:
Background:
Article

Validation of a Low-Cost Open-Source Surface Electromyography System for Muscle Activation Assessment in Sports and Rehabilitation

by
Diego Perez-Rodes
1,
Edgar Aljaro-Arevalo
2,
Jose M. Jimenez-Olmedo
1,* and
Basilio Pueo
1
1
Health-Tech Research Group, Faculty of Education, University of Alicante, 03690 Alicante, Spain
2
Physical Therapy Department, Health Sciences Faculty, CEU-Cardenal Herrera University, CEU Universities, 03204 Elche, Spain
*
Author to whom correspondence should be addressed.
Appl. Sci. 2026, 16(3), 1295; https://doi.org/10.3390/app16031295
Submission received: 29 December 2025 / Revised: 23 January 2026 / Accepted: 26 January 2026 / Published: 27 January 2026
(This article belongs to the Special Issue Data Processing in Biomedical Devices and Sensors)

Featured Application

The validated low-cost open-source sEMG protocol presented in this study enables accessible muscle activation monitoring for biofeedback training, injury prevention, and educational demonstrations in resource-limited sports and rehabilitation settings.

Abstract

Surface electromyography (sEMG) is widely used for neuromuscular assessment, but the high cost of commercial systems limits accessibility in sports and rehabilitation settings. This study validated a low-cost open-source sEMG device (OLI) against a commercial field reference (SHI) during dynamic and isometric knee extensions in 36 healthy adults. Three preprocessing pipelines were tested for OLI signals: RAW, global root mean square (RMS), and cycle-centered RMS. Waveform similarity was assessed using the coefficient of multiple correlation (CMC), retaining repetitions with CMC ≥ 0.80. For valid repetitions, a calibration model (SHI = a + b × OLI) and Bland–Altman analysis were applied to min–max normalized RMS and area-under-the-curve (AUC) metrics. The global RMS pipeline showed the best overall performance, retaining 81.9% of repetitions with high shape similarity (CMC = 0.92 ± 0.04). It exhibited minimal bias in RMS (−0.69; 95% CI −1.11 to −0.27), limits of agreement of approximately ±10 normalized units, and a moderate-to-high correlation (r = 0.73; 95% CI 0.69–0.77). The calibration slope (b = 0.16; 95% CI 0.15–0.17) showed moderate within-session consistency (ICC(2,1) = 0.45). These findings indicate that, with appropriate preprocessing, the open-source system provides practically acceptable agreement with a commercial reference for characterizing relative muscle activation patterns, supporting its use in applied sports and rehabilitation contexts.

1. Introduction

In recent decades, there has been sustained growth in professions linked to sport, driven by increasing public demand for exercise-related services and the widespread promotion of physical activity as a health-enhancing behavior [1,2]. At the same time, participation in recreational and non-elite competitive sports has expanded markedly, with endurance events and amateur competitions attracting growing numbers of participants who often engage in structured training and substantial workloads comparable to sub-elite contexts [3]. This evolving landscape has raised performance standards in both professional and recreational settings, reinforcing the need for rigorous and accessible measurement tools to support monitoring, decision-making, and injury-prevention strategies.
The professionalization of the sector and technological progress have accelerated the transition from traditional, often subjective methods toward a data-driven paradigm in which quantitative metrics play a central role [4]. This shift is supported by scientifically grounded procedures and interdisciplinary contributions [5]. In this context, technology enables more precise monitoring of athletes and patients, providing actionable information to optimize performance and reduce injury risk [6].
However, a notable technological accessibility gap persists. While consumer wearables (e.g., heart-rate monitors, accelerometers) have become increasingly affordable, research-grade electromyography systems used in advanced clinical and applied settings remain expensive—typically ranging from 5000 to 20,000 euros for multichannel configurations [1]—and often require medical certifications that further increase their cost. This economic barrier limits their adoption in educational contexts, grassroots sport, and resource-constrained health services, restricting the transfer of evidence-based practices beyond elite environments and affecting talent identification, injury prevention, and population health promotion.
Open-source technologies offer an opportunity to democratize access. Their flexibility (e.g., Arduino or Raspberry Pi platforms) facilitates the construction and adaptation of instrumentation to specific needs, encouraging innovation with fewer entry barriers [7,8,9]. Nevertheless, implementation challenges remain: they demand technical expertise, may lack formal support or compatibility with proprietary systems, and the absence of certifications hampers their acceptance in professional settings [10].
Among the most relevant monitoring techniques in this landscape, surface electromyography (sEMG) is a key non-invasive tool for assessing muscle activation, with established applications in sports science, education, and rehabilitation. sEMG enables evaluation of neuromuscular function, quantification of force-related activity, and monitoring of training-induced changes, while supporting load management, injury prevention, and return-to-play processes [11,12,13]. However, it is crucial to interpret these metrics with caution, as signal amplitude does not linearly reflect muscle force or hypertrophy potential in all contexts [14]. The development of portable solutions has further facilitated ecological data collection with near-immediate feedback [15].
However, the high cost of certified commercial sEMG systems restricts their use to well-equipped laboratories and elite organizations. Although low-cost and open-source alternatives exist, their widespread adoption is hindered by the limited and heterogeneous evidence regarding measurement validity and reliability. Without standardized methodologies ensuring accuracy and reproducibility, practitioners lack confidence to base critical decisions on such devices. Recent studies have explored the feasibility of affordable systems by comparing them with commercial references under controlled protocols: Fuentes del Toro et al. [16] and Lynn et al. [17] reported acceptable agreement in laboratory conditions, while Bawa and Banitsas [18] and Molina-Molina et al. [19] demonstrated their viability in dynamic tasks and fatigue assessment. Nonetheless, there remains a need for standardized, replicable procedures that support the reliable transfer of these systems to everyday practice.
As a preliminary step, our previous work developed and published a laboratory calibration method for an open-source sEMG system, comparing it with a gold-standard oscilloscope and obtaining a strong linear relationship with bounded errors across amplitude and frequency ranges, which enabled derivation of a simple and reliable conversion equation [20]. Building on that foundation, the aim of the present study is to validate an open-source sEMG system (OLI) under practical conditions against a commercially used field reference (SHI) during representative tasks. Specifically, we examine (i) the degree of agreement between signals from both systems and (ii) the optimal preprocessing flow that facilitates the practical use of the open-source device. Consequently, the choice of preprocessing pipeline is not merely a technical detail but a critical determinant of data validity, often serving to mitigate hardware limitations such as lower signal-to-noise ratios or latency.

2. Materials and Methods

2.1. Participants

Thirty-six healthy adults (23 men, 13 women; age: 24.3 ± 4.1 years; body mass: 72.5 ± 11.8 kg; height: 173.2 ± 8.4 cm) participated in this study. Inclusion criteria were: (i) age between 18 and 40 years, (ii) no musculoskeletal injuries in the lower limbs within the past six months, (iii) no neurological or cardiovascular conditions contraindicating exercise, and (iv) ability to perform pain-free knee extension. Exclusion criteria included the presence of metallic implants in the evaluated limb or known allergies to electrode adhesives. All participants were informed verbally and in writing about the study aims, procedures, and potential risks, and provided written informed consent prior to participation. The experimental protocol was approved by the Research Ethics Committee of the University of Alicante (UA-2025-06-16) and complied with the principles of the Declaration of Helsinki for research involving human participants. Sample size was determined based on previous EMG validation studies (15–16) which used 20–40 participants. Furthermore, for the agreement analysis (Bland–Altman), statistical power is determined by the total number of paired observations rather than subjects alone. With 36 participants × 10 repetitions × 2 tasks (expected ~720 repetitions), the dataset substantially exceeds the recommended sample size (n > 50) for stable limits of agreement.

2.2. Instrumentation

2.2.1. Acquisition Systems

An Olimexino-328 microcontroller open-source board (Olimex, Plovdiv, Bulgaria) connected to the Shield-EKG-EMG module was used, sampling at 500 Hz via the onboard 10-bit ADC. Signals were streamed through USB and stored in CSV format using a Python script (Python Software Foundation, Wilmington, DE, USA). Information regarding internal gain and analog filtering was not available in the technical documentation. A Shimmer3 EXG Unit SR47-4-0 (Shimmer Sensing, Dublin, Ireland) was used as the commercial reference. Processed data were exported at 4 Hz (RMS data provided by device firmware) using Consensys software (v1.6.0); raw data were not used. ADC resolution and specific gain/analog filter parameters for this configuration were not provided by the manufacturer. It is important to note that the SHI device, in its standard field configuration, streams a pre-processed RMS envelope at 4 Hz, the algorithms of which are proprietary (‘black box’). This lack of transparency regarding internal gain and filtering stages fundamentally constrains the ability to perform direct absolute amplitude comparisons between the systems. Consequently, this study validates the ability of the OLI system to replicate this commercial output (‘output equivalence’) rather than comparing raw signals from both sources. This approach reflects the practical reality of users transitioning between commercial and open-source tools.

2.2.2. Skin Preparation and Electrode Placement

Recordings were performed on the vastus lateralis of the dominant limb (identified as the preferred kicking leg). Skin preparation consisted of cleaning with 70% isopropyl alcohol, without shaving or abrasion, ensuring removal of superficial sweat. This protocol was chosen to replicate typical field conditions where shaving is not always feasible. Signal quality was verified visually for baseline noise prior to data collection. Visual inspection of the signal was performed to ensure signal quality, although formal impedance measurements were not recorded. This absence of impedance verification (<10 kΩ) represents a deviation from SENIAM recommendations, which is a relevant factor when comparing devices with potential differences in input impedance. Disposable Ag/AgCl electrodes (BlueSensor N-00-S, Ambu A/S, Ballerup, Denmark) were placed in a bipolar configuration with a 25 mm interelectrode distance, following SENIAM recommendations for sensor location and orientation. Electrodes were placed over the belly of the vastus lateralis, positioned at approximately two-thirds of the distance between the anterior superior iliac spine and the lateral border of the patella, and aligned with the direction of the muscle fibers. Each system used its own independent bipolar electrode pair, arranged longitudinally along the muscle and interleaved to avoid direct overlap between systems. Both systems used their own reference electrodes, each placed over the tibial tuberosity of the recorded limb. Cables were kept physically separated to minimize electromagnetic interference.

2.3. Experimental Protocol

2.3.1. Positioning

Participants were seated on a standard custom-made plyometric box with their feet hanging freely. The box height (70 cm) ensured that participants’ feet hung freely without touching the floor, preventing ground reaction forces from contributing to the movement. They were instructed to maintain an upright trunk position and to keep the knee at approximately 90° of flexion while at rest. No external support was provided for the back, and joint angles were not measured instrumentally; instead, the investigator ensured correct positioning through visual inspection. Participants were asked to keep their arms relaxed to avoid upper-body compensation.

2.3.2. Tasks

Two tasks were performed in a fixed order (DIN → ISO) on the same muscle and within the same session.
  • Dynamic task (DIN): Participants performed full knee extensions (from 90° of flexion to full extension, ~0°) against gravity without additional load. They raised the foot to reach full extension, held the position briefly (<1 s), and returned to the starting position in a controlled manner. The cadence was approximately 2–3 s per repetition (1–1.5 s concentric, 1–1.5 s eccentric), performed without a metronome and at a perceived intensity described as “strong” (~70–80% of maximal perceived effort), without explicit instructions to produce maximal intensity.
  • Isometric task (ISO): Participants performed maximal voluntary contractions (MVC) in knee extension, with the foot held in full extension by manual resistance applied by the investigator over the distal third of the anterior tibia. To ensure consistency in the applied resistance, the same investigator performed the manual opposition for all participants. Each contraction lasted 3–5 s. Participants were instructed to push as hard as possible against the resistance. Each task consisted of 10 consecutive repetitions with 2–3 s pauses between repetitions, allowing full muscle relaxation as visually confirmed in the real-time EMG signal. A passive rest period of 2 min was provided between tasks to minimize fatigue.

2.3.3. Recording

Throughout the protocol, participants were instructed to avoid abrupt movements, maintain trunk position, and breathe normally. EMG data from both systems were recorded continuously and without interruptions during each task (10 repetitions per task), generating a single time series per system and task.

2.4. Data Acquisition

EMG signals from both systems were recorded simultaneously. For each participant and task, a continuous time series containing 10 consecutive repetitions was obtained for each device. This design yielded an expected total of 360 repetitions per system (36 participants × 10 repetitions × 1 task for each of the two tasks), for a total of 720 repetitions.
The OLI system acquired data using custom software implemented in Arduino IDE (version 1.8.19, Somerville, MA, USA), sampling at 500 Hz. The SHI system exported processed signals at 4 Hz. Recording was manually synchronized: the investigator initiated both systems simultaneously, with an estimated timing mismatch of <1 s. Because the sampling frequencies differed between systems (fOLI = 500 Hz vs. fSHI = 4 Hz processed export), the resulting time series had different lengths. This mismatch was addressed through synchronization and resampling procedures described in Section 2.5 and Section 2.6.

2.5. Synchronization Between Systems and Definition of Repetitions

After data acquisition, manual visual synchronization was performed for each OLI–SHI pair. Both time series were plotted on the same graph using two temporal axes (primary and secondary), and the axis limits were adjusted to align the peaks and troughs of each repetition. This procedure was necessary due to the absence of a common hardware trigger and the different sampling frequencies of the two systems. The visualization and alignment were performed using Microsoft Excel (Microsoft Corporation, Redmond, WA, USA), which enabled precise manual adjustment of the temporal windows.
Repetition boundaries were defined on the SHI signal by annotating the start and end indices (temporal coordinates). These indices were then translated to the OLI time base using linear mapping of the temporal scale (interpolating relative positions) to account for the mismatch in sampling rates. This procedure generated two ordered index tables per subject and task—INSHI and INOLI—ensuring full traceability of the segmentation process even when the sampling frequencies differed between systems.

2.6. Signal Preprocessing

2.6.1. Preprocessing Scenarios Evaluated

Three preprocessing pipelines were evaluated for the OLI system, while the SHI signal was kept in its original form without additional filtering, as the device already applies its own internal analog and digital conditioning recommended by the manufacturer. The three OLI pipelines were:
  • RAW: Unprocessed raw signal.
  • Global RMS: Application of a Root Mean Square (RMS) filter to the entire OLI time series before segmentation into repetitions. A right-aligned sliding window of 200 samples (~400 ms at 500 Hz), a commonly used smoothing window in EMG processing, was applied. Because this causal filter introduces a ~200 ms phase delay, the repetition boundaries were shifted by 200 samples to compensate for the latency and temporally align events with the SHI system.
  • Cycle-Centered RMS: Application of an RMS filter after segmenting the individual repetitions. A centered window of 200 samples was used. This symmetric zero-phase filter introduces no net delay but is more sensitive to segmentation mismatches between systems because the centered window depends directly on the accuracy of cycle boundaries.

2.6.2. Temporal Normalization

Following segmentation, each repetition from both systems was temporally normalized by linear interpolation to 101 points (0–100% of the movement cycle) using the numpy.interp() function in Python. This procedure standardizes repetition duration regardless of its original length, enabling point-by-point comparison across systems and participants.

2.6.3. Shape-Based Filtering (CMC)

To ensure morphological similarity between systems, the Coefficient of Multiple Correlation (CMC; [21]) was computed between the normalized OLI and SHI profiles for each repetition. However, it is acknowledged that the 4 Hz sampling rate of the commercial reference limits the resolution of high-frequency signal components. Therefore, the CMC analysis in this context quantifies the similarity of the low-frequency ‘activation envelopes’ (macro-morphology) pertinent to biofeedback and training applications, rather than the fine structure of the electromyographic signal. Only repetitions with CMC ≥ 0.80 were retained; values above this threshold indicate high waveform similarity [22]. Repetitions below this threshold were excluded to avoid distortions caused by artifacts, segmentation errors, or substantial misalignment. This threshold was selected to mitigate the impact of manual synchronization errors. Since CMC is highly sensitive to temporal misalignment, repetitions with CMC < 0.80 were excluded to ensure that subsequent agreement analyses (e.g., Bland–Altman) were performed on temporally aligned data, rather than reflecting synchronization artifacts.

2.7. Statistical Analysis

Signal preprocessing and synchronization were performed in Python 3.9. Statistical analyses were performed in R (v.2024.09.0+375; R Foundation for Statistical Computing, Vienna, Austria). Data import, preprocessing, and reshaping were conducted using the packages readxl (v1.4.4), openxlsx (v4.2.5), dplyr (v1.1.4), tidyr (v1.3.1), and purrr (v1.1.0), while model fitting and summarization relied on broom (v1.0.10) and lme4 (v1.1-37). The ICC package (v2.4.0) was used to compute intraclass correlation coefficients, and RcppRoll (v0.3.1) was employed for rolling-window operations such as RMS filtering. For each repetition, the CMC was calculated between the normalized 101-point temporal profiles of OLI and SHI. Retention rate was calculated for the three preprocessing scenarios (RAW, global RMS, cycle-centered RMS), together with the mean CMC (mean ± SD) of retained repetitions.
To evaluate the gain relationship between systems, a simple linear regression was fitted for each valid repetition using the model SHI = a + b × OLI, where b represents relative gain and a represents additive offset. Because repeated observations within each participant are not independent, parameters were handled hierarchically: (i) at the repetition level, a regression was fitted for every repetition, yielding slopes b1, b2…; (ii) at the subject level, slopes were averaged to obtain one representative value b per participant and task; and (iii) at the group level, descriptive statistics (mean, SD, 95% CI) were computed across all subject-level slopes. Intercepts (a) were summarized as group means ± SD but not used for inferential purposes due to device-specific baseline offsets.
The consistency of the slope b was evaluated using the two-way random-effects, absolute-agreement, single-measurement Intraclass Correlation Coefficient (ICC(2,1)) [23], with 95% confidence intervals computed using Fisher’s analytical method and interpreted according to [24]. Although all three preprocessing scenarios were computed, the RAW condition was excluded from agreement analyses due to its high noise level and lack of smoothing. Bland–Altman and association analyses were therefore restricted to the two filtered scenarios (global RMS and cycle-centered RMS). For these analyses, each repetition (101 points) was amplitude-normalized using a per-repetition, per-system min–max transformation [ynorm = 100 × (y − min(y))/(max(y) − min(y))] where y denotes the original profile in microvolts (µV). Min–max normalization was chosen over %MVC normalization because the primary aim was to assess inter-device agreement for the same physiological signal, rather than inter-subject comparison. This normalization approach was selected specifically to facilitate inter-device comparison of activation dynamics (output equivalence) by removing gain differences, rather than for physiological interpretation of amplitude. It scales all repetitions to [0, 100] while preserving waveform proportions, enabling inter-system comparison without physiological normalization [25,26].
From each normalized repetition, two representative metrics of muscle activation were extracted. First, RMS (Root Mean Square) [RMS = √((1/N) Σ y2i)] where N = 101 sample points. RMS reflects the effective average energy of the signal and is typically associated with activation amplitude [27]. Second, AUC (Area Under the Curve) [AUC = Σ yi] also known as integrated EMG (iEMG), which captures the total accumulated electrical activity during the contraction and is more sensitive to cycle duration and morphology [28]. Both metrics were expressed in normalized units (theoretical range: 0–100 for RMS; 0–10, 100 for AUC considering 101 points).
For Bland–Altman analysis, the difference DIF = SHI − OLI and mean AVG = (SHI + OLI)/2 were computed for each metric and task [29]. The bias and limits of agreement (LoA = Bias ± 1.96 × SDdif) were obtained together with their 95% confidence intervals. Proportional bias was examined by regressing DIF on AVG (DIF ~ AVG). The normality of DIF was assessed using the Shapiro–Wilk test (n < 50) or the Kolmogorov–Smirnov test (n ≥ 50). When strong deviations from normality were detected (p < 0.001), Bland–Altman plots were visually inspected and medians and interquartile ranges were reported as complementary descriptors. Additionally, a paired-samples t-test was performed on DIF to test whether the mean bias differed significantly from zero; the significance level was set at α = 0.05.
Linear association between systems was evaluated using Pearson’s correlation coefficient (r) and simple linear regression met SHI = β 0 + β 1 × met OLI reporting slope (β1), intercept (β0), determination coefficient (R2), p-values, and 95% confidence intervals. All agreement and association analyses were conducted separately for DIN and ISO tasks.

3. Results

3.1. Participant Characteristics

Descriptive characteristics of the sample are presented in Table 1. All participants completed the experimental protocol without adverse events.

3.2. Data Acquisition and Exclusion

All 36 participants completed the experimental protocol without dropout. A total of 720 repetitions were expected (36 participants × 10 repetitions × 2 tasks). However, 713 valid repetitions were ultimately recorded. Seven repetitions were not fully captured due to minor technical issues: temporary electrode detachment (4 repetitions) and signal saturation (3 repetitions), occurring across three different participants (subjects #12, #18, and #29). One participant (subject #18) did not present any valid repetitions (CMC ≥ 0.80) in the RAW or global RMS scenarios due to persistent motion artifacts, but valid repetitions were obtained in the cycle-centered RMS condition after the additional smoothing applied in that preprocessing pathway.

3.3. Comparison Between Preprocessing Scenarios

Three preprocessing scenarios were evaluated (RAW, global RMS, and cycle-centered RMS) following the analysis pipeline described in the Section 2: (i) shape filtering using CMC ≥ 0.80, (ii) calibration through linear regression in the original units (SHI = a + b × OLI), and (iii) assessment of the within-session consistency of the calibration slope b using ICC(2,1). The results are presented in Table 2.
The global RMS and cycle-centered RMS scenarios retained a greater proportion of valid repetitions (81.9% and 80.8%, respectively) compared with RAW (72.5%), indicating that RMS-based smoothing improves morphological similarity between systems. Mean morphological similarity was comparable between the filtered scenarios (CMC ≈ 0.92 ± 0.04) and higher than in RAW (CMC = 0.89 ± 0.04).
The calibration slope b was similar across scenarios (b ≈ 0.15–0.16; 95% CI: 0.14–0.18), indicating a consistent but non-unitary gain relationship between systems: OLI exhibited amplitudes approximately 6–7 times higher than SHI (1/0.16 ≈ 6.25), reflecting differences in hardware gain configuration between devices. Intercepts were close to zero (a ≈ −4.4 to −24.8 μV), suggesting the absence of substantial systematic additive bias. The within-session consistency of the slope b was poor-to-moderate across all scenarios (ICC(2,1) = 0.45–0.47; 95% CI not reported in the table), according to Koo and Li [24] thresholds. These values indicate considerable variability in the gain relationship across repetitions within the same participant and suggest that session- or task-specific calibration may be needed for applications requiring high quantitative precision.

3.4. Selection of the Optimal Preprocessing Scenario

Due to the lower retention rate observed in the RAW scenario (72.5% vs. ~81%) and its reduced morphological similarity (CMC = 0.89 vs. 0.92), this condition was excluded from subsequent agreement analyses. The selection between the global RMS and cycle-centered RMS scenarios was therefore based on a detailed comparison of agreement and association between systems for both activation metrics (RMS and AUC), as presented in Table 3.
Regarding the RMS metric, both scenarios showed strong linear association (r = 0.72–0.73) and similar limits of agreement (LoA ≈ ±10 normalized units, equivalent to ±10% of the 0–100 scale). However, the global RMS scenario exhibited a smaller mean bias (−0.69; 95% CI −1.11 to −0.27) compared with the cycle-centered RMS scenario (−1.45; 95% CI −1.88 to −1.01). Although both biases were statistically significant (p < 0.001), their magnitude was small (<1.5% of the scale). Neither scenario showed evidence of proportional bias (p = 0.81 and p = 0.46, respectively), indicating that measurement error did not vary as a function of activation magnitude.
For the AUC metric, however, distinct performance differences emerged. The global RMS scenario did not show a significant mean bias (47.19; 95% CI −3.72 to 98.10; p = 0.07) nor proportional bias (β = −0.05; p = 0.15). In contrast, the cycle-centered RMS scenario demonstrated both a significant mean bias (−86.97; 95% CI −139.39 to −34.55; p < 0.001) and a statistically significant proportional bias (β = −0.09; p = 0.01). Limits of agreement were wide in both scenarios (global RMS: −1180 to 1275; cycle-centered RMS: −1342 to 1168), reflecting the higher sensitivity of AUC to morphological differences and segmentation variability across repetitions.

Rationale for Scenario Selection

The global RMS pipeline was selected as the optimal preprocessing scenario based on the following criteria:
  • Lower systematic bias. For both activation metrics, global RMS showed smaller biases, and for AUC the mean bias was not statistically significant.
  • Absence of proportional bias in AUC. In the global RMS scenario, measurement error did not depend on the magnitude of the measurement, whereas the cycle-centered RMS scenario exhibited significant proportional bias.
  • Technical robustness. The global RMS preprocessing pipeline includes explicit latency compensation by adjusting temporal indices. This preserves the temporal pattern stability across repetitions and reduces sensitivity to minor synchronization mismatches (±1–2 samples) that may affect the cycle-centered RMS scenario.
  • Higher retention rate. Global RMS retained 584 repetitions (81.9%) compared with 576 (80.8%) in the cycle-centered RMS scenario, although this difference is small.
Taken together, these results indicate that the global RMS scenario provides more stable and less biased estimates of muscle activation than the cycle-centered RMS scenario, particularly for integrated metrics such as AUC. All subsequent analyses were therefore conducted using the global RMS scenario.

3.5. Agreement and Association Analysis in the Selected Scenario (Global RMS)

Following the selection of the global RMS scenario, a detailed analysis of agreement and association between the OLI and SHI systems was performed, stratifying results by task type (dynamic vs. isometric). Table 4 presents the descriptive statistics of RMS and AUC metrics in normalized units for both systems and tasks.
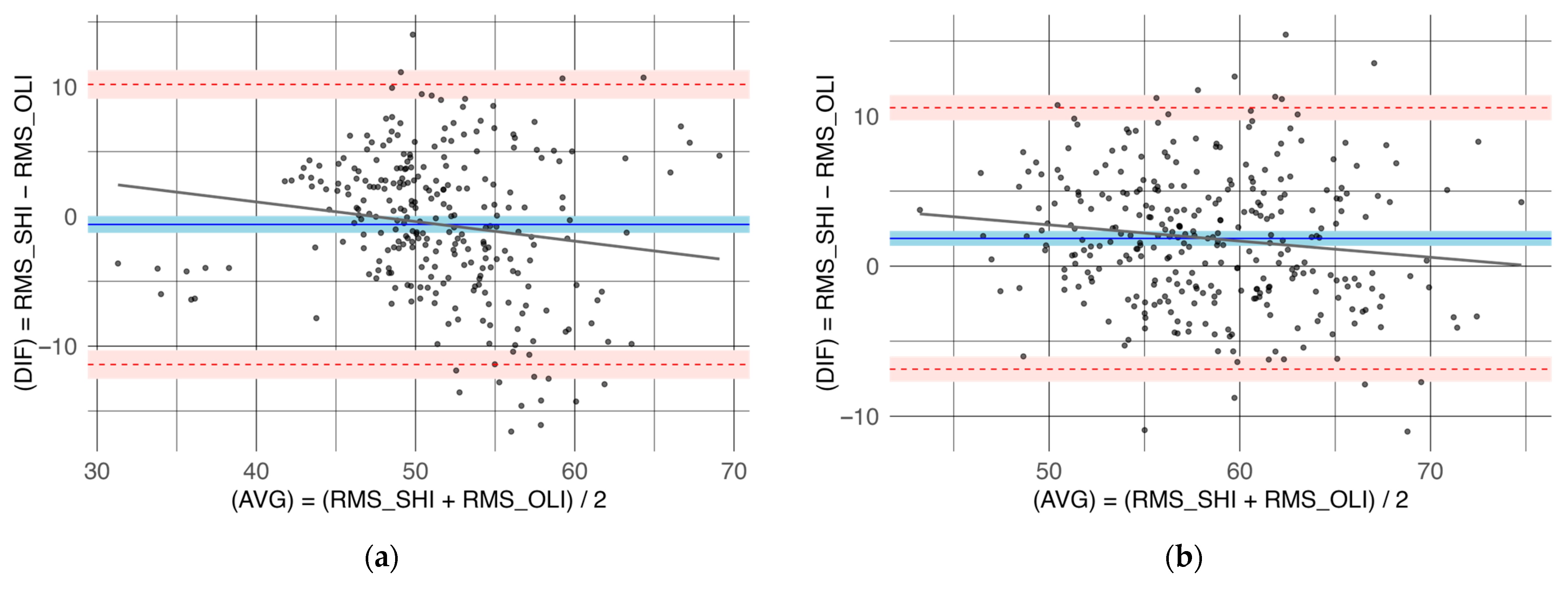
Table 5 presents the results of the agreement and association analysis stratified by task type. In the dynamic task (DIN), the bias was small and positive (0.62; 95% CI −0.04 to 1.27; p = 0.06), indicating that SHI tended to yield slightly higher values than OLI, although this difference did not reach statistical significance. Limits of agreement were approximately ±10.8 normalized units (−10.18 to 11.42), corresponding to approximately ~11% of the 0–100 scale. A small but significant positive proportional bias was detected (β = 0.15; 95% CI 0.03 to 0.27; p = 0.01), indicating that the difference between systems increased slightly with activation magnitude. The correlation was moderate-to-high (r = 0.61; 95% CI 0.53–0.68; p < 0.001).
In the isometric task (ISO), the bias was negative and statistically significant (−1.85; 95% CI −2.34 to −1.35; p < 0.001), indicating that SHI consistently measured lower values than OLI by about 1.85% of the scale. Limits of agreement were slightly narrower than in DIN (−10.56 to 6.86), with a shift towards negative values. A small but significant positive proportional bias was also observed (β = 0.11; 95% CI 0.02 to 0.20; p = 0.02). The correlation was higher than in DIN (r = 0.72; 95% CI 0.66–0.77; p < 0.001), suggesting that the association between systems is stronger during sustained contractions than during dynamic movements.
Taken together, the comparison between tasks shows that: (i) the bias is small and non-significant in DIN but significant in ISO, (ii) LoA are similar in both tasks (≈±10), (iii) both tasks exhibit mild but significant proportional bias, and (iv) the correlation is higher in ISO than in DIN, which is plausibly related to the greater stability of the signal during isometric contractions compared with dynamic, ballistic movements that involve accelerations and changes in muscle length. Figure 1 shows the Bland–Altman plots stratified by task, and Figure 2 depicts the scatter relationship between systems.

4. Discussion

The objective of this study was to assess the concurrent validity of a low-cost, open-source sEMG system (OLI) against a commercially available field device (SHI) during representative tasks, comparing alternative preprocessing scenarios to identify an optimal pipeline for practical use. The main findings show that, when a standardized preprocessing procedure based on global RMS with latency compensation is used, OLI achieves acceptable agreement with SHI for the RMS metric: the mean bias is minimal (−0.69 normalized units, i.e., <1% of the 0–100 scale), limits of agreement are on the order of ±10% of the scale, and the correlation is moderate-to-high (r = 0.73). The global RMS scenario retained 81.9% of repetitions with high morphological similarity (CMC = 0.92 ± 0.04), outperforming both the raw signal (72.5%) and the cycle-centered RMS condition (80.8%). These indices of concordance are comparable to those typically reported in validation studies between commercial systems [16,17]. However, their protocol incorporated hardware triggers for synchronization, removing a source of temporal variability that was present here. This suggests that OLI can provide measurements that are effectively interchangeable with SHI for applications focused on relative activation patterns and timing rather than absolute amplitude.
However, the calibration relationship between systems indicated that OLI produces signals with amplitudes approximately six times larger than those of SHI (slope b ≈ 0.16), with only low-to-moderate within-session consistency of this gain across repetitions (ICC(2,1) = 0.45). This implies that direct quantitative comparisons of absolute amplitudes require session- or task-specific calibration when high numerical accuracy is needed. The task-stratified analysis revealed stronger correlation in the isometric condition (r = 0.72) than in the dynamic task (r = 0.61), plausibly reflecting the greater stability of the signal during sustained contractions compared with the variability inherent to ballistic movements. Taken together, these results bridge the gap between the previously reported laboratory calibration of this open-source system [20] and its practical validation, providing a complete protocol that supports the responsible transfer of open-source technology to resource-limited applied settings. However, this gain difference is effectively nullified for the user by the min–max normalization step, which scales both signals to a common 0–100% relative range.
Our findings are consistent with recent validations of low-cost sEMG systems against commercial references. Molina-Molina et al. [19] reported correlations of r = 0.70–0.85 when validating the wearable mDurance system against Delsys Trigno during dynamic and fatigue tasks, magnitudes similar to ours (r = 0.61–0.72). Bawa and Banitsas [18] observed limits of agreement of approximately ±15% when comparing a low-cost EMG system with Delsys during isometric contractions, slightly wider than our ±10%, which may be partly explained by differences in normalization (they used raw amplitudes, whereas we applied per-repetition min–max scaling). Lynn et al. [17] reported ICC values between 0.76 and 0.91 when comparing Athos with Noraxon during squats and jumps, higher than those observed in our study; however, their protocol incorporated hardware triggers for synchronization, removing a source of temporal variability that was present here. Additionally, their ICC assessed test–retest reliability across sessions, whereas our ICC(2,1) = 0.45 evaluated within-session consistency of the calibration slope across repetitions—a different construct that inherently exhibits greater variability. Fuentes del Toro et al. [16] found excellent correlations (r = 0.89–0.95) when validating MyoWare against Delsys Trigno in isometric contractions, again higher than our values and likely reflecting the lower variability of purely isometric protocols compared with our mixed dynamic–isometric design.
A distinctive contribution of the present work is the systematic evaluation of how preprocessing choices affect concordance. We show that global RMS with latency compensation substantially improves the retention rate (81.9% vs. 72.5% in RAW) and reduces bias compared with cycle-centered RMS, particularly for the AUC metric. To our knowledge, none of the previous low-cost sEMG validation studies in this domain compared multiple preprocessing pipelines in this manner, which represents a relevant methodological contribution toward standardizing open-source systems. With regard to calibration, our slope b ≈ 0.16 and its limited within-session consistency (ICC ≈ 0.45) are consistent with reports of intra- and inter-session variability in sEMG: Gaudet et al. [30] reported ICC values of 0.45–0.68 in forearm muscles, and Fauth et al. [31] found ICC values ranging from 0.40 to 0.85 depending on muscle and task. Boyer et al. [32] further showed that session-specific calibration adjustments improve the reliability of fatigue indicators derived from sEMG, supporting our recommendation to apply session- or task-specific calibration when quantitative accuracy is required.
The absence of a common hardware trigger required retrospective manual synchronization, which may have introduced temporal inaccuracies on the order of ±1–2 samples (~2–4 ms). However, the shape filter (CMC ≥ 0.80) ensured that only repetitions with high morphological similarity were retained for analysis, mitigating the impact of such micro-misalignments on the observed agreement. The superiority of the global RMS scenario over the cycle-centered RMS condition in terms of bias is likely attributable to the built-in latency compensation: by applying RMS before segmentation and then adjusting the cutting indices, the relative temporal alignment between systems is preserved, reducing sensitivity to small variations in the segmentation points. This finding is consistent with the known influence of RMS window type on bias and signal-to-noise characteristics [27] and has practical implications for the standardization of preprocessing pipelines in open-source sEMG systems.
We adopted per-repetition min–max normalization to homogenize the scales between devices with different gains, thereby facilitating agreement analysis without imposing specific physiological assumptions. This approach differs from normalization to %MVC (maximal voluntary contraction), which is widely recommended in clinical sEMG for inter-subject comparisons [26]. However, in the context of device validation—where the aim is to quantify agreement between systems for the same underlying physiological signal—min–max normalization removes gain and offset biases and focuses the analysis on the concordance of relative patterns, which is most relevant for applications such as biofeedback, detection of muscle activation timing, or fatigue monitoring based on spectral changes [25]. This choice aligns with recommendations for device comparison studies where the focus is on inter-device agreement rather than physiological interpretation [29]. For applications that require absolute physiological interpretation (e.g., force estimation), min–max normalization should be complemented with %MVC-based procedures.
We followed SENIAM recommendations for electrode placement [33] and skin preparation. However, we utilized an interelectrode distance of 25 mm (vs. the standard 20 mm recommended by SENIAM) to accommodate the specific electrode footprint and connector geometry of our devices. This minor deviation from the 20 mm standard is not expected to substantially affect signal characteristics given the large muscle belly of the vastus lateralis and the predominance of parallel fibers [34]. The interleaved configuration of OLI–SHI electrode pairs (required to sample the same muscle source) introduced a distance of approximately 20–30 mm between pairs, which could slightly affect amplitude estimates due to spatial aliasing. However, this effect is expected to be minimal in the vastus lateralis, a large muscle with predominantly parallel fibers. While formal impedance checks were not performed—a limitation of this study—careful skin preparation and visual signal verification were employed to minimize interference and artifacts. Future studies should incorporate impedance monitoring (<10 kΩ) to ensure optimal signal quality and minimize noise contamination [35].
Both tasks exhibited a mild but statistically significant proportional bias (β ≈ 0.11–0.15), indicating that measurement error increased slightly with activation magnitude. This pattern is common in EMG validation studies and may reflect differences in nonlinear amplification characteristics at different signal levels or variability in signal-to-noise ratios that differentially affect low versus high amplitudes. Similar proportional bias patterns have been reported in other device comparison studies [16,18], suggesting this is an inherent challenge when comparing systems with different hardware architectures. The higher correlation observed during isometric contractions (r = 0.72) compared with dynamic movements (r = 0.61) is consistent with the greater stability of the signal during sustained contractions and the absence of movement artifacts and changes in muscle geometry that occur during ballistic tasks.
The results of this study have direct implications for the democratization of muscle monitoring in resource-limited settings. The OLI system has an approximate cost of 50–80 euros for a single-channel configuration, compared with 1500–8000 euros per channel for commercial systems (e.g., Shimmer, Delsys, Noraxon), a 20- to 100-fold difference that constitutes a critical barrier for higher education, grassroots sports, rehabilitation services, and research centers in low- and middle-income countries. Our findings show that, when a standardized procedure is applied (global RMS preprocessing, per-repetition min–max normalization, and session-specific calibration), OLI provides sufficiently accurate information for various applications, including educational contexts, where it can demonstrate muscle activation patterns and timing relationships for teaching purposes—emphasizing relative feedback over absolute quantification. It is also useful in rehabilitation biofeedback to support motor retraining and assess movement quality, offering real-time visual or auditory feedback to guide patient performance. Additionally, OLI can be applied in fatigue monitoring by detecting changes in spectral characteristics, such as median frequency shifts, that signal neuromuscular fatigue progression during training or rehabilitation. Finally, it facilitates temporal pattern analysis by characterizing activation onset, offset, and coordination between muscle groups during functional tasks. It must be emphasized that the high agreement observed relies on Min–Max normalization. Consequently, the OLI system is validated here for determining relative activation patterns and temporal dynamics (geometric similarity), which are sufficient for biofeedback and technique training. However, it is not suitable for absolute amplitude quantification or force estimation without device-specific calibration. In these contexts, the primary goal is relative feedback rather than exact amplitude quantification. While OLI is suitable for biofeedback and monitoring relative activation patterns in educational and sports settings, the present validation does not support its use for clinical diagnostic purposes or clinical decision-making, as absolute precision, inter-session reliability, and performance in clinical populations have not been evaluated.
This study presents several limitations. First, we assessed concurrent validity (agreement with a reference standard) but did not evaluate between-session test–retest reliability, which would require participants to return on separate days with electrode re-application. Therefore, the temporal stability of OLI measurements across days or weeks remains unknown and should be investigated in future work. Second, the fixed task order (DIN → ISO) was chosen to prevent fatigue from maximal isometric contractions from affecting the dynamic trials; however, this lack of randomization may have introduced order effects. Third, manual synchronization in the absence of a common hardware trigger relies on visual alignment. This introduces a potential source of error compared to automated threshold-based methods and may have introduced temporal inaccuracies on the order of ±1–2 samples. although the CMC ≥ 0.80 filter likely mitigated their impact on the analyzed repetitions. Fourth, the generalizability of the findings is limited to the vastus lateralis, the SENIAM-based electrode placement (adjusted to 25 mm distance), and the per-repetition min–max normalization scheme adopted here; extrapolation to other muscles, electrode configurations, or normalization strategies (e.g., %MVC) should be made cautiously and, ideally, supported by specific validation. Fifth, we used a Shimmer3 device as the practical field reference rather than a laboratory “gold standard” such as Delsys Trigno; direct comparisons against higher-precision systems might yield different results. Finally, the moderate within-session consistency of the calibration slope (ICC ≈ 0.45) indicates substantial variability in the gain relationship across repetitions, which limits the applicability of the system for absolute quantification unless session-wise recalibration is performed.
This work establishes the technical feasibility of the OLI system under controlled laboratory conditions. As an immediate next step, we plan to conduct a comparative intervention study to evaluate the added value of sEMG-based biofeedback versus practice without biofeedback in motor control tasks, with the aim of quantifying its actual impact on performance and determining when and how it is worthwhile to implement in applied settings. In the medium term, it will be necessary to: (i) assess between-session test–retest reliability with electrode re-application to characterize temporal stability across days or weeks; (ii) validate the system across multiple muscles and in field conditions outside the laboratory, where movement artifacts and variable environmental conditions may affect agreement; (iii) implement hardware-trigger synchronization to eliminate temporal variability; and (iv) perform direct comparisons against higher-precision systems (e.g., Delsys Trigno, Noraxon) to more fully characterize the limitations and advantages of the OLI system. Finally, integration with biomechanical analyses (kinematics and kinetics) would allow sEMG signals to be interpreted in the context of complex dynamic movements, enhancing their usefulness for sports and rehabilitation applications.

5. Conclusions

This study demonstrated that an open-source sEMG system (OLI), when used with a standardized global RMS preprocessing pipeline, achieves practically acceptable agreement for sports and rehabilitation applications with a commercial reference system (SHI) under practice-like conditions. Key results include a low systematic bias (<1% of the normalized scale), limits of agreement of approximately ±10%, and a moderate-to-high correlation (r = 0.73), indicating that measurements from both systems are interchangeable for the analysis of relative muscle activation patterns. This finding bridges the gap between laboratory calibration and field validation, providing a reproducible protocol that supports the transfer of low-cost technology to resource-limited settings such as education and grassroots sports. Given that sEMG amplitude is influenced by multiple non-physiological factors and does not directly reflect force or torque, the OLI system is intended for biofeedback and intra-subject monitoring based on temporal metrics and relative amplitude, rather than absolute quantification or inter-subject comparisons without normalization. Nevertheless, the limited within-session consistency of the calibration between systems (ICC ≈ 0.45) suggests that the system is best suited for applications relying on relative patterns rather than precise absolute amplitude quantification. Future work will focus on evaluating the impact of this system in biofeedback applications aimed at improving motor performance, as well as extending this validation protocol to multi-muscle setups and uncontrolled field conditions.

Author Contributions

Conceptualization, D.P.-R. and B.P.; methodology, D.P.-R., E.A.-A., J.M.J.-O. and B.P.; software, D.P.-R. and B.P.; validation, J.M.J.-O. and B.P.; formal analysis, J.M.J.-O. and B.P.; investigation, D.P.-R. and E.A.-A.; resources, E.A.-A.; data curation, D.P.-R., J.M.J.-O. and B.P.; writing—original draft preparation, D.P.-R., E.A.-A., J.M.J.-O. and B.P.; writing—review and editing, J.M.J.-O. and B.P.; visualization, J.M.J.-O. and B.P.; supervision, B.P. All authors have read and agreed to the published version of the manuscript.

Funding

This research received no external funding.

Institutional Review Board Statement

The study was conducted in accordance with the Declaration of Helsinki and approved by the Research Ethics Committee of the University of Alicante (UA-2025-06-16, approval date 20 June 2025).

Informed Consent Statement

Informed consent was obtained from all subjects involved in the study.

Data Availability Statement

The original contributions presented in this study are included in the article. Further inquiries can be directed to the corresponding author.

Conflicts of Interest

The authors declare no conflicts of interest.

References

  1. Wicker, P.; Breuer, C. Understanding the importance of sport infrastructure for participation in different sports—Findings from multilevel analyses. Eur. Sport Manag. Q. 2014, 14, 558–577. [Google Scholar]
  2. Warburton, D.E.R.; Bredin, S.S.D. Health benefits of physical activity: A systematic review of current systematic reviews. Curr. Opin. Cardiol. 2017, 32, 541–556. [Google Scholar] [CrossRef]
  3. Guthold, R.; Stevens, G.A.; Riley, L.M.; Bull, F.C. Worldwide trends in insufficient physical activity from 2001 to 2016: A pooled analysis of 358 population-based surveys with 1.9 million participants. Lancet Glob. Health 2018, 6, e1077–e1086. [Google Scholar] [CrossRef]
  4. Pfeiffer, M.; Hohmann, A. Applications of neural networks in training science. Hum. Mov. Sci. 2012, 31, 344–359. [Google Scholar] [CrossRef]
  5. Baca, A.; Kornfeind, P. Rapid feedback systems for elite sports training. IEEE Pervasive Comput. 2006, 5, 70–76. [Google Scholar] [CrossRef]
  6. Gabbett, T.J.; Hulin, B.T.; Blanch, P.; Whiteley, R. High training workloads alone do not cause sports injuries: How you get there is the real issue. Br. J. Sports Med. 2016, 50, 444–445. [Google Scholar] [CrossRef]
  7. Gómez-López, M.; Baena-Extremera, A.; Abraldes, J.A. Aplicación de las tecnologías del aprendizaje y el conocimiento para el aprendizaje de las actividades físico-deportivas en el medio natural en las clases de Educación Física. Espiral. Cuad. Profr. 2014, 7, 29–43. [Google Scholar] [CrossRef]
  8. De Maria, C.; Di Pietro, L.; Díaz Lantada, A.; Ravizza, A.; Mridha, M.; Torop, J.; Ahluwalia, A. The UBORA e-infrastructure for open source innovation in medical technology. In Converging Clinical and Engineering Research on Neurorehabilitation III; Masia, L., Micera, S., Akay, M., Pons, J.L., Eds.; Springer: Cham, Switzerland, 2019; Volume 76, pp. 878–882. [Google Scholar]
  9. De Maria, C.; Di Pietro, L.; Ravizza, A.; Díaz Lantada, A.; Ahluwalia, A. Open-source medical devices: Healthcare solutions for low-, middle-, and high-resource settings. In Biomedical Engineering Tools for Management for Patients with COVID-19; Academic Press: Cambridge, MA, USA, 2020; pp. 7–14. [Google Scholar]
  10. Prat, Q.; Camerino, O. Las tecnologías del aprendizaje y el conocimiento (TAC) en la educación física, la WebQuest como recurso didáctico. Apunts Educ. Fis. Esports 2012, 109, 44–53. [Google Scholar]
  11. Massó, N.; Rey, F.; Romero, D.; Gual, G.; Costa, L.; Germán, A. Aplicaciones de la electromiografía de superficie en el deporte. Apunts Med. Esport 2010, 45, 127–136. [Google Scholar] [CrossRef]
  12. Felici, F.; Del Vecchio, A. Surface electromyography: What limits its use in exercise and sport physiology? Front. Neurol. 2020, 11, 578504. [Google Scholar] [CrossRef]
  13. Ergeneci, M.; Carter, D.; Kosmas, P. sEMG onset detection via bidirectional recurrent neural networks with applications to sports science. IEEE Sens. J. 2022, 22, 18751–18761. [Google Scholar] [CrossRef]
  14. Vigotsky, A.D.; Halperin, I.; Lehman, G.J.; Trajano, G.S.; Vieira, T.M. Interpreting Signal Amplitudes in Surface Electromyography Studies in Sport and Rehabilitation Sciences. Front. Physiol. 2018, 8, 985. [Google Scholar] [CrossRef]
  15. Spanu, A.; Botter, A.; Zedda, A.; Cerone, G.; Bonfiglio, A.; Pani, D. Dynamic surface electromyography using stretchable screen-printed textile electrodes. IEEE Trans. Neural Syst. Rehabil. Eng. 2021, 29, 1661–1668. [Google Scholar] [CrossRef]
  16. Fuentes del Toro, S.; Wei, Y.; Olmeda, E.; Ren, L.; Guowu, W.; Díaz, V. Validation of a low-cost electromyography (EMG) system via a commercial and accurate EMG device: Pilot study. Sensors 2019, 19, 5214. [Google Scholar] [CrossRef] [PubMed]
  17. Lynn, S.K.; Watkins, C.M.; Wong, M.A.; Balfany, K.; Feeney, D.F. Validity and reliability of surface electromyography measurements from a wearable athlete performance system. J. Sports Sci. Med. 2018, 17, 205–215. [Google Scholar] [PubMed]
  18. Bawa, A.; Banitsas, K. Design validation of a low-cost EMG sensor compared to a commercial-based system for measuring muscle activity and fatigue. Sensors 2022, 22, 5799. [Google Scholar] [CrossRef] [PubMed]
  19. Molina-Molina, A.; Ruiz-Malagón, E.J.; Carrillo-Pérez, F.; Raya-González, J.; Damas, M.; Baños, O.; García-Pinillos, F. Validation of mDurance, a wearable surface electromyography system for muscle activity assessment. Front. Physiol. 2020, 11, 606287. [Google Scholar] [CrossRef]
  20. Pérez-Rodes, D.; Pueo, B.; Jiménez-Olmedo, J.M. Calibrating open-source sEMG devices for accurate muscle signal analysis in sports and education. J. Phys. Educ. Sport 2025, 25, 1238–1245. [Google Scholar]
  21. Kadaba, M.P.; Ramakrishnan, H.K.; Wootten, M.E.; Gainey, J.; Gorton, G.; Cochran, G.V.B. Repeatability of kinematic, kinetic, and electromyographic data in normal adult gait. J. Orthop. Res. 1989, 7, 849–860. [Google Scholar] [CrossRef]
  22. Iosa, M.; Peppe, A.; Morone, G.; Bottino, S.; Bini, F.; Marinozzi, F.; Paolucci, S. Assessment of waveform similarity in electromyographical clinical gait data: The linear fit method. J. Med. Biol. Eng. 2018, 38, 601–608. [Google Scholar] [CrossRef]
  23. Shrout, P.E.; Fleiss, J.L. Intraclass correlations: Uses in assessing rater reliability. Psychol. Bull. 1979, 86, 420–428. [Google Scholar] [CrossRef]
  24. Koo, T.K.; Li, M.Y. A Guideline of Selecting and Reporting Intraclass Correlation Coefficients for Reliability Research. J. Chiropr. Med. 2016, 15, 155–163. [Google Scholar] [CrossRef]
  25. Islam, M.J.; Ahmad, S.; Haque, F.; Reaz, M.B.I.; Bhuiyan, M.A.S.; Islam, M.R. Application of min-max normalization on subject-invariant EMG pattern recognition. IEEE Trans. Instrum. Meas. 2022, 71, 2521612. [Google Scholar] [CrossRef]
  26. Sousa, A.S.P.; Tavares, J.M.R.S. Surface electromyographic amplitude normalization methods: A review. Proc. Inst. Mech. Eng. Part H J. Eng. Med. 2012, 226, 351–362. [Google Scholar]
  27. Clancy, E.A.; Hogan, N. Theoretic and experimental comparison of root-mean-square and mean-absolute-value electromyogram amplitude detectors. In Proceedings of the 19th Annual International Conference of the IEEE Engineering in Medicine and Biology Society (EMBS), Chicago, IL, USA, 30 October–2 November 1997; pp. 1267–1270. [Google Scholar]
  28. Vint, P.F.; Hinrichs, R.N. Longer integration intervals reduce variability and improve reliability of EMG derived from maximal isometric exertions. J. Appl. Biomech. 1999, 15, 210–221. [Google Scholar] [CrossRef]
  29. Bland, J.M.; Altman, D.G. Statistical methods for assessing agreement between two methods of clinical measurement. Lancet 1986, 1, 307–310. [Google Scholar] [CrossRef] [PubMed]
  30. Gaudet, G.; Raison, M.; Di Maso, F.; Achiche, S.; Begon, M. Intra- and Intersession Reliability of Surface Electromyography Amplitude Normalization Methods for the Forearm Muscles. J. Appl. Biomech. 2016, 32, 558–570. [Google Scholar] [CrossRef]
  31. Fauth, M.L.; Petushek, E.J.; Feldmann, C.R.; Hsu, B.G.; Garceau, L.R.; Lutsch, B.N.; Ebben, W.P. Reliability of surface electromyography during maximal voluntary isometric contractions, jump landings, and cutting. J. Strength Cond. Res. 2010, 24, 1131–1137. [Google Scholar] [CrossRef] [PubMed]
  32. Boyer, M.; Bouyer, L.J.; Roy, J.; Campeau-Lecours, A. Calibration and Adjustment Algorithm to Attenuate the Effect of Arm Orientation on an sEMG-Based Muscle Fatigue Indicator. IEEE Sens. J. 2022, 22, 18793–18803. [Google Scholar] [CrossRef]
  33. Hermens, H.J.; Freriks, B.; Merletti, R.; Stegeman, D.; Blok, J.; Rau, G.; Disselhorst-Klug, C.; Hägg, G. European Recommendations for Surface Electromyography: Results of the SENIAM Project; Roessingh Research and Development: Enschede, The Netherlands, 1999. [Google Scholar]
  34. Afsharipour, B.; Ullah, K.; Merletti, R. Spatial aliasing and EMG amplitude in time and space: Simulated action potential maps. In Converging Clinical and Engineering Research on Neurorehabilitation; Springer: Berlin/Heidelberg, Germany, 2014; pp. 545–549. [Google Scholar]
  35. Merletti, R.; Farina, D. Detection and Conditioning of Surface EMG Signals. In Surface Electromyography: Physiology, Engineering, and Applications; Merletti, R., Farina, D., Eds.; IEEE Press: Piscataway, NJ, USA, 2016; pp. 1–37. [Google Scholar]
Figure 1. Bland–Altman analysis of the RMS metric between the OLI and SHI systems for (a) the dynamic task (DIN) and (b) the isometric task (ISO). The solid blue horizontal line represents the mean bias, and the dashed red lines represent the limits of agreement (±1.96 SD). Shaded areas depict the 95% confidence intervals adjusted for repeated measurements. The grey line represents the DIF~AVG linear regression, indicating significant proportional bias in both tasks (p < 0.05). All values are expressed in normalized units (0–100 scale).
Figure 1. Bland–Altman analysis of the RMS metric between the OLI and SHI systems for (a) the dynamic task (DIN) and (b) the isometric task (ISO). The solid blue horizontal line represents the mean bias, and the dashed red lines represent the limits of agreement (±1.96 SD). Shaded areas depict the 95% confidence intervals adjusted for repeated measurements. The grey line represents the DIF~AVG linear regression, indicating significant proportional bias in both tasks (p < 0.05). All values are expressed in normalized units (0–100 scale).
Applsci 16 01295 g001
Figure 2. Scatter plot of the RMS metric between the OLI and SHI systems for the dynamic [DIN] (a) and isometric [ISO] (b) tasks. The black dashed line represents the line of identity (1:1). Solid lines represent task-specific linear regression fits. Correlation was higher in the isometric condition (r = 0.72) than in the dynamic condition (r = 0.61), suggesting greater consistency during sustained contractions.
Figure 2. Scatter plot of the RMS metric between the OLI and SHI systems for the dynamic [DIN] (a) and isometric [ISO] (b) tasks. The black dashed line represents the line of identity (1:1). Solid lines represent task-specific linear regression fits. Correlation was higher in the isometric condition (r = 0.72) than in the dynamic condition (r = 0.61), suggesting greater consistency during sustained contractions.
Applsci 16 01295 g002
Table 1. Descriptive characteristics of the participants (n = 36).
Table 1. Descriptive characteristics of the participants (n = 36).
VariableMean ± SDRange
Age (years)24.3 ± 4.118–35
Body mass (kg)72.5 ± 11.852.3–98.7
Height (cm)173.2 ± 8.4158–191
BMI (kg/m2)24.1 ± 2.919.2–30.4
Sex (men/women), n (%)23 (63.9)/13 (36.1)
Dominant lower limb (R/L), n (%)33 (91.7)/3 (8.3)
SD: standard deviation; BMI: body mass index; R: right; L: left.
Table 2. Comparison of concordance and within-session consistency metrics across preprocessing scenarios.
Table 2. Comparison of concordance and within-session consistency metrics across preprocessing scenarios.
Scenarion
Sub.
n TotalValid Reps (%)CMC
(Mean ± SD)
Slope b
(95% CI)
Intercept a (µV)ICC(2,1)
RAW35713517 (72.5%)0.89 ± 0.040.15 (0.14–0.17)−4.4 ± 55.10.461
Global RMS35713584 (81.9%)0.92 ± 0.040.16 (0.15–0.17)−22.2 ± 57.20.451
Cycle-centered RMS36713576 (80.8%)0.92 ± 0.040.16 (0.15–0.18)−24.8 ± 58.30.468
n sub.: number of participants with at least one valid repetition (CMC ≥ 0.80); n total: total repetitions acquired; Valid reps: repetitions meeting the CMC ≥ 0.80 criterion; CMC: Multiple Correlation Coefficient between OLI–SHI normalized profiles (101 points); Slope b: coefficient of the linear regression SHI = a + b × OLI in µV, averaged per subject and reported as group mean with 95% CI; Intercept a: group mean ± SD; ICC(2,1): two-way random-effects, absolute-agreement, single-measurement intraclass correlation coefficient computed on all valid slopes. SD = standard deviation; CI = confidence interval.
Table 3. Comparison of agreement and association between the global RMS and cycle-centered RMS scenarios for RMS and AUC metrics.
Table 3. Comparison of agreement and association between the global RMS and cycle-centered RMS scenarios for RMS and AUC metrics.
ScenarioMetricBias
(95% CI)
pLoA Lower, Upper
(95% CI)
Slope b DIF~AVG (95% CI)p
(DIF~AVG)
R
(95% CI)
p (r)
Global RMSAUC47.19
(−3.72, 98.10)
0.07−1180 (−1267, −1093),
1274 (1188, 1361)
−0.05
(−0.11, 0.02)
0.150.72
(0.68, 0.76)
<0.001
Cycle RMSAUC−86.97
(−139.39, −34.55)
<0.001−1342 (−1431, −1252),
1168 (1079, 1257)
−0.09
(−0.16, −0.02)
0.010.69
(0.64, 0.73)
<0.001
Global RMSRMS−0.69
(−1.11, −0.27)
<0.001−10.72 (−11.43, −10.01),
9.34 (8.63, 10.05)
−0.01
(−0.07, 0.06)
0.810.73
(0.69, 0.77)
<0.001
Cycle RMSRMS−1.45
(−1.88, −1.01)
<0.001−11.76 (−12.50, −11.03),
8.87 (8.14, 9.61)
−0.03
(−0.09, 0.04)
0.460.71
(0.66, 0.74)
<0.001
Scenario: preprocessing condition; Bias: mean difference (SHI − OLI) with 95% CI; p (paired t-test): statistical significance of the bias (H0: bias = 0); LoA: limits of agreement (bias ± 1.96 × SD), with 95% CIs adjusted for repeated measures; Slope DIF~AVG: regression coefficient of the difference on the average, indicating proportional bias; p (DIF~AVG): significance of the slope (H0: β = 0); r: Pearson correlation between OLI and SHI metrics with 95% CI; p (r): significance of the correlation (H0: ρ = 0). All metrics are expressed in normalized units (scale [0, 100] for RMS; scale [0, 10, 100] for AUC, considering 101 points). CI: confidence interval; SD: standard deviation.
Table 4. Descriptive statistics for RMS and AUC metrics by system and task for global RMS scenario.
Table 4. Descriptive statistics for RMS and AUC metrics by system and task for global RMS scenario.
TaskSystemn RepsRMSAUC
DINOLI27451.8 ± 6.64185 ± 774
DINSHI27451.2 ± 5.83943 ± 745
ISOOLI31057.4 ± 6.24651 ± 790
ISOSHI31059.3 ± 5.64777 ± 739
GlobalOLI58454.8 ± 7.04433 ± 816
GlobalSHI58455.5 ± 7.04386 ± 850
Data are presented as Mean ± Standard Deviation (SD). n reps: number of valid repetitions; RMS and AUC are expressed in normalized units (scale 0–100 for RMS; 0–10, 100 for AUC). DIN: dynamic task (knee extension); ISO: isometric task (maximal voluntary contraction); Global: both tasks combined.
Table 5. Agreement and association between OLI and SHI systems stratified by task (global RMS scenario, RMS metric).
Table 5. Agreement and association between OLI and SHI systems stratified by task (global RMS scenario, RMS metric).
MetricTaskBias
(95% CI)
pLoA Lower, Upper
(95% CI)
Slope DIF~AVG
(95% CI)
p (DIF~AVG)r
(95% CI)
p (r)
RMSDIN0.62
(−0.04, 1.27)
0.06−10.18 (−11.30, −9.06),
11.42 (10.30, 12.53)
0.15 (0.03, 0.27)0.010.61
(0.53, 0.68)
<0.001
RMSISO−1.85
(−2.34, −1.35)
<0.001−10.56 (−11.40, −9.71),
6.86 (6.02, 7.71)
0.11 (0.02, 0.20)0.020.72
(0.66, 0.77)
<0.001
Bias: mean difference (SHI − OLI) in normalized units with 95% CI; p (paired t-test): statistical significance of the bias (H0: bias = 0); LoA: limits of agreement (bias ± 1.96 × SD) with 95% CIs adjusted for repeated measures; Slope DIF~AVG: regression coefficient of DIF on AVG indicating proportional bias; p (DIF~AVG): significance of the slope (H0: β = 0); r: Pearson correlation between RMS_OLI and RMS_SHI with 95% CI; p (r): significance of the correlation (H0: ρ = 0). DIN: dynamic task (n = 274 repetitions); ISO: isometric task (n = 310 repetitions). CI: confidence interval; SD: standard deviation.
Disclaimer/Publisher’s Note: The statements, opinions and data contained in all publications are solely those of the individual author(s) and contributor(s) and not of MDPI and/or the editor(s). MDPI and/or the editor(s) disclaim responsibility for any injury to people or property resulting from any ideas, methods, instructions or products referred to in the content.

Share and Cite

MDPI and ACS Style

Perez-Rodes, D.; Aljaro-Arevalo, E.; Jimenez-Olmedo, J.M.; Pueo, B. Validation of a Low-Cost Open-Source Surface Electromyography System for Muscle Activation Assessment in Sports and Rehabilitation. Appl. Sci. 2026, 16, 1295. https://doi.org/10.3390/app16031295

AMA Style

Perez-Rodes D, Aljaro-Arevalo E, Jimenez-Olmedo JM, Pueo B. Validation of a Low-Cost Open-Source Surface Electromyography System for Muscle Activation Assessment in Sports and Rehabilitation. Applied Sciences. 2026; 16(3):1295. https://doi.org/10.3390/app16031295

Chicago/Turabian Style

Perez-Rodes, Diego, Edgar Aljaro-Arevalo, Jose M. Jimenez-Olmedo, and Basilio Pueo. 2026. "Validation of a Low-Cost Open-Source Surface Electromyography System for Muscle Activation Assessment in Sports and Rehabilitation" Applied Sciences 16, no. 3: 1295. https://doi.org/10.3390/app16031295

APA Style

Perez-Rodes, D., Aljaro-Arevalo, E., Jimenez-Olmedo, J. M., & Pueo, B. (2026). Validation of a Low-Cost Open-Source Surface Electromyography System for Muscle Activation Assessment in Sports and Rehabilitation. Applied Sciences, 16(3), 1295. https://doi.org/10.3390/app16031295

Note that from the first issue of 2016, this journal uses article numbers instead of page numbers. See further details here.

Article Metrics

Article metric data becomes available approximately 24 hours after publication online.
Back to TopTop