Next Article in Journal
Acoustic Absorption Behavior of Boards Made from Multilayer Packaging Waste
Next Article in Special Issue
New Trends in Long-Life Road Infrastructures: Materials and Structures, 2nd Edition
Previous Article in Journal
Experimental and Molecular Dynamics Simulation Study on Influencing Factors of Barium Sulfate Scaling in Low-Permeability Sandstone Reservoirs
Previous Article in Special Issue
Research on Construction Countermeasures for Freeze–Thaw Deformation of Permafrost Subgrade in Forest Regions of Northeast China
 
 
Font Type:
Arial Georgia Verdana
Font Size:
Aa Aa Aa
Line Spacing:
Column Width:
Background:
Review

Advancing Efficiency and Sustainability in Road Construction: A Bibliometric Review of Recent Innovations and Challenges

by
Kornel Nagy
1,
Bernadett Bringye
1,* and
Zoltan Karoly Lakner
2,3
1
Institute for Rural Development and Sustainable Economy, Hungarian University of Agriculture and Life Sciences, 2100 Gödöllő, Hungary
2
Institute of Agricultural and Food Economics, Hungarian University of Agriculture and Life Sciences, 2100 Gödöllő, Hungary
3
Department of International Relationships, Tashkent State Agrarian University, Tashkent 100140, Uzbekistan
*
Author to whom correspondence should be addressed.
Appl. Sci. 2026, 16(3), 1205; https://doi.org/10.3390/app16031205
Submission received: 14 December 2025 / Revised: 19 January 2026 / Accepted: 20 January 2026 / Published: 24 January 2026

Abstract

It is well documented that road construction is a pillar of well-balanced socioeconomic development worldwide. The first decades of the new millennium have witnessed unprecedented development in road construction activities in emerging economies and the Global South. At the same time, the construction industry is widely considered to be a rather conservative one, based on traditional technologies and materials. However, the development of materials science increases the possibilities and volumes of by-products from various technologies, and the selective collection of garbage necessitates innovation in the road construction sphere. The goal of this paper is to provide a broad overview of innovations in road construction. Based on a bibliometric approach, the article analyses the various trends in round construction, where the increasing pressure to reduce costs and the environmental footprint drives deep-rooted innovation through the use of new materials and the optimisation of technologies and management methods. Our results highlight the potential for significant improvements in road construction efficiency, environmental impact, and cost-effectiveness through the adoption of these technologies and methodologies, as well as a trend towards more efficient, sustainable, and technologically advanced road construction practices, with a focus on overcoming traditional inefficiencies and environmental concerns. Future research should continue to focus on addressing these challenges and developing comprehensive, adaptable solutions for the road construction industry, while leveraging the latest findings in this area.

1. Introduction

Road construction is a critical area of the construction sector due to its fundamental role in establishing infrastructure, supporting economic growth, and shaping society and the environment. Roads are essential for economic development as they facilitate logistics: they provide access to markets and connections between facilities. Improved road infrastructure can boost the GDP and economic performance [1]. The “Belt and Road Initiative” has shown that infrastructure construction can promote economic growth and improve income distribution along the route, particularly in developing countries [2]. Multiple factors contribute to economic growth: expenditure on road construction supports the private sector with funds, promotes production, and stimulates the economy. This increases profits and, through them, taxes, which boost the government. Access through roads increases property values and property taxes, enabling local authorities to invest more in infrastructure [3]. Similarly, a lack of new developments or delays, or overruns on such projects, might lead to losses, missed opportunities, and the degradation of society [4].
Construction is one of the least digitised sectors, and road construction is particularly lagging [5]. Meanwhile, other sectors have worked systematically to improve their efficiency, standardising and automating processes where appropriate, which has led to significant increases in productivity over the past few decades. A study was published on the implementation of Industry 4.0 technologies and lean-based flow optimisation principles [6]. Advanced project management and modelling techniques [7] can be enhanced by the use of building information modelling (BIM), which enhances overall efficiency [8]. BIM modules can be leveraged to accelerate approval processes [9]. Determining factors of inaccurate estimates—local wishes, defective estimations, long processing times during planning, scope changes, market condition changes, and unforeseen conditions—helps to reduce cost overruns [10]. Thoroughly detailed scheduling at the activity level helps to develop more realistic schedules and prevent overruns [11]. The transportation of road construction materials significantly contributes to costs. Planning routes and reducing stops, accelerations, and idle times reduces costs, and artificial neural networks could be leveraged for optimisation [12]—further optimising machinery and coordination, simultaneously operating machines through hydraulic pumps. Reducing the number of pumps improves efficiency [13].
Technological innovation can improve quality and durability and help to lower the carbon footprint. Research into new materials such as self-healing concrete, prefabricated and recycled plastic roads, and solar roads can lead to more durable and sustainable roadways [14]. These innovations can reduce maintenance costs, extend the road’s lifespan, and thus reduce overall lifecycle costs. Before new technologies are widely implemented, they need to be rigorously tested to minimise risks. Programs like Germany’s duraBASt provide a platform for such testing [15]. Road infrastructure and urbanisation are interconnected, with road network expansions significantly influencing socioeconomic development from urban to rural areas [16].
Road construction has significant environmental impacts, including CO2 emissions and resource consumption [17]. Research into sustainable construction practices, such as recycling materials and using energy-efficient technologies, is crucial in mitigating these impacts [18]. Comparative lifecycle analyses of construction methods help to understand environmental impacts and promote eco-friendly practices [19].
Planning considerations in urban areas are also popular areas of research; reducing congestion through certain simulations might be an important consideration [20]. As cities expand their borders, forming urban agglomerations with neighbouring settlements, road development establishes connections between them [21]. Improvements in infrastructure increase population inflows [22]. Smart roads in the “Smart Age” leverage the latest innovations in this area [23].
The motivation for this bibliometric analysis is to provide an overview of the broader perspective, identify similar papers, and help to combine them to respond to ESG expectations and mitigate challenges through improving efficiency.

2. Materials and Methods

Our analysis aims to consolidate the current state of knowledge in road construction, based on a bibliometric analysis of scientific articles published until mid-2025. Similar reviews on this topic have been published (Table 1) from a slightly different perspective [16,24,25]. This article’s main novelty lies in using a targeted bibliometric approach to map how efficiency and sustainability are jointly addressed in recent road construction research and then linking these patterns to concrete technological and managerial directions for future work. Beyond descriptive bibliometrics, the study interprets thematic clusters as concrete “innovation avenues” for improving both efficiency and environmental performance in road projects. This connection between quantitative mapping and practice-oriented recommendations (implementation, standardisation, and policy implications) provides an original synthesis that goes beyond earlier reviews focused solely on materials, sustainability, or project management in isolation.
This review focuses on the following questions.
Q1: What is the current state of academic inquiry into road construction efficiency, automation, and digitalisation? Which publications, researchers, institutions, and countries are most active in this area, and how are collaborative relationships and research topics interconnected within the scholarly community?
Q2: Which major topics and recurring issues define scientific studies on efficiency, automation, and digital transformation in road construction? How can these topics be systematically grouped into foundational drivers, essential and interdisciplinary concepts, emerging research directions, and niche or marginal areas within the field?
Q3: Given recent advancements and ongoing developments, which future directions and research opportunities are likely to shape the evolution of road construction efficiency, automation, and digitalisation in the coming years?
We used the Preferred Reporting Items for Systematic Reviews (PRISMA) method. Limitations: Web of Science and Scopus were used only as sources. Only English publications were considered. An uneven number of reviewers voted when deciding about articles to include, namely a team of 3. The team consisted of two economists and an engineer–economist; the relative heterogeneity offered an excellent opportunity to compare and analyse the various approaches.
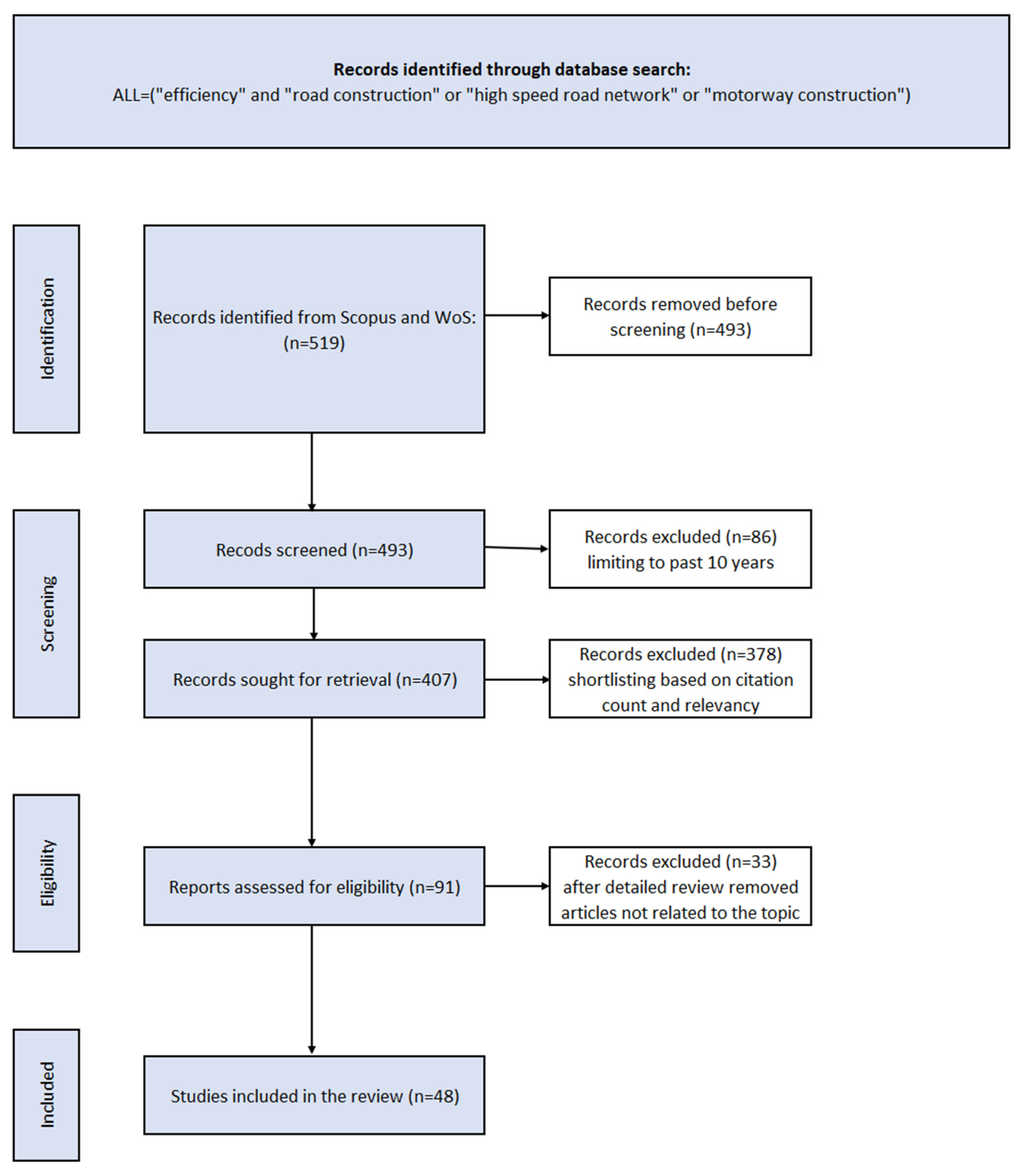
The initial search used a broad query combining multiple dimensions of efficiency, sustainability, road-related infrastructure, materials and resource use, and various impact terms, which returned 2097 records and included many marginally relevant papers. The search queries included the following: ALL = ((“efficiency” OR “effectiveness” OR “productivity” OR “performance”) AND (“sustainability” OR “sustainable” OR “eco-friendly” OR “green”) AND (“road construction” OR “road building” OR “pavement” OR “infrastructure”) AND (“materials” OR “resources” OR “techniques” OR “methods”) AND (“waste reduction” OR “energy efficiency” OR “cost savings” OR “environmental impact”)). While “pavement” and “infrastructure” gave broader results than expected, the second and last parts of the query restricted it too much.
To sharpen the focus, the search strategy was narrowed by restricting the time window to the last ten years and simplifying the query to target only publications explicitly linking “efficiency” with “road construction”, “high-speed road networks”, or “motorway construction”, thereby excluding studies that mentioned the earlier sustainability or materials terms only tangentially. This deliberate narrowing allowed the review to isolate how productivity, costs, and energy efficiency are treated together with sustainability, rather than including general pavement or environmental studies.
This refinement reduced noise, removed irrelevant or weakly related results, and yielded a more manageable and thematically coherent set of 519 documents (Figure 1), which were then used for subsequent bibliometric analysis and visualisation in R (Bibliometrix version 4.0) and VOSviewer (version 1.6.20).

3. Results

The earliest document found was published in 1975. Figure 2 shows the annual production of the articles. The jump in 2016, the dip in 2022, and the very high value in 2025 are best interpreted as artefacts of the bibliometric data and global shocks (mainly COVID-19), rather than sudden structural changes in road construction science itself. Many road construction subfields (work zones, waste reuse, sustainability, emissions) show general acceleration in publications around the mid-2010s, driven by cheap sensing, BIM/ITS data, and sustainability policy agendas. Many 2014–2016 articles in conferences and journals only became fully indexed in 2016, so a step increase in coverage is expected when new series or categories (e.g., “Green and Sustainable Technology”, “Environmental Sciences”) are added to the search query or to databases. Bibliometric reviews of transport and construction topics report small but visible drops in 2020–2021 outputs, attributed to COVID-19 disruptions to labs, field work, and infrastructure projects. In our results, the decrease is delayed to 2022, which fits the pattern, because many 2020–2021 manuscripts were already in the pipeline and appeared on schedule, while project delays, funding cuts, and postponed conferences affected the 2022 publication cohort the most severely (especially proceedings). The rapid growth in 2024 and the spike in 2025 reflect a return from pandemic slowdowns plus accumulated delayed work and the rapid expansion of niches such as recycling in pavements, low-carbon binders, and lifecycle assessment for roads, all of which are heavily represented in the attached records. As 2025 is the last fully included year in your dataset, “online first” and early-access items are grouped into this year in WoS/Scopus exports.
The Sankey diagram (Figure 3) links individual authors to their countries and then to their primary keywords, showing how national communities contribute to different road construction topics. On the left, each bar represents a prolific author in the dataset (e.g., Odeck J., Jongpradist P., Liu Q., Wang S.Y., Han T., Van den Bergh W.). The width of each flow to the middle column indicates how strongly the author’s output is associated with a country, with China clearly dominating the central column, followed by Iran, Australia, Poland, the USA, Russia and several European countries. From the country column, flows run to the right-hand column of author keywords, including road construction, sustainability, asphalt pavements, efficiency, stabilisation, the California bearing ratio, reclaimed asphalt pavements, the circular economy, machine learning, and hot-mix asphalt. Thick links from China and Iran are seen for topics such as road construction, sustainability, asphalt/asphalt pavements, and efficiency.
In contrast, European countries (e.g., Belgium, Slovenia, Germany) connect more strongly to topics such as motorway construction, efficiency analysis, and the mechanical properties or stabilisation of materials. The diagram highlights that Chinese-affiliated authors anchor much of the literature on general road construction and sustainability. At the same time, a diverse set of countries contributes to specialised topics such as the circular economy, machine learning-based pavement design, and economic efficiency.
In total, 2707 keywords were found, and 80 had at least five occurrences, as shown in Figure 4. Road construction, efficiency, and related terms had been removed from the network view because they were part of the search keywords and were expected to occur frequently. Removing them helped to illustrate the other keywords better. Their numbers were as follows: performance (31), concrete (21), model (19), impact (18). They form five clusters and have 547 links, and the total link strength is 758. The red cluster contains terms such as productivity, impact, economic efficiency, growth, optimisation, simulation, data envelopment analysis, BIM, GIS, monitoring, motorway construction, and water quality. This cluster captures management- and policy-oriented work on transport infrastructure: performance measurement, investment and productivity analysis, the optimisation of road networks, and broader sustainability/monitoring issues. The green cluster includes lifecycle assessment, the circular economy, emissions, energy, environmental impacts, greenhouse gas emissions, impacts, removal, temperature, hot-mix asphalt, bitumen, reclaimed asphalt, mixtures, and water. It represents research on the environmental performance of pavements and materials, especially LCA-based evaluations of asphalt technologies, emissions, and waste reuse within a circular economy framework. The blue cluster contains aggregate, cement, lime, soil, fly ash, stabilisation, durability, strength, zeolite, waste, mechanical properties, and related terms. This cluster reflects experimental and modelling work on the mechanical behaviour and stabilisation of road construction materials, particularly binders, soil improvement, and the durability/strength of pavement layers. The yellow cluster includes algorithm, prediction, machine learning, design, cost, the California bearing ratio, compressive strength, resilient modulus, slag, asphalt pavement, asphalt mixtures, and RAP (reclaimed asphalt pavement). It groups methodologically focused studies that use algorithms and machine learning or optimisation techniques to predict and design the performance of asphalt layers and recycled mixtures, with strong links to the blue and green material clusters. The purple cluster is focused on asphalt, concrete, and performance and is closely linked to lifecycle assessment and environmental impacts. This small but central cluster acts as a bridge between the environmental (green), mechanical (blue/yellow), and management (red) groups, representing mainstream pavement performance studies that connect material choices with broader sustainability and efficiency outcomes.
The most relevant sources (Figure 5) show that a small group of journals accounts for most of the publications on the road construction topic, with the clear dominance of material- and sustainability-oriented outlets. Construction and Building Materials is by far the leading source, with the largest bubble and highest document count (18 papers), confirming it as the primary venue for road material and pavement research in the dataset. Applied Sciences—Basel follows at some distance (about 14 documents), acting as a broad engineering journal that still contributes substantially to this field. Sustainability, the Journal of Cleaner Production, and Buildings form a strong second tier, each with roughly 6–10 contributions, indicating that environmental performance, LCA, and sustainable construction are major dissemination channels for road construction work. Environmental Science and Pollution Research and Science of the Total Environment appear with smaller bubbles, showing that a non-trivial portion of road construction studies is published in environmental science outlets rather than pure civil engineering journals. Case Studies in Construction Materials, the Journal of Materials in Civil Engineering, and Engineering Geology have fewer documents but still register as key specialised venues for detailed material behaviour and geotechnical aspects. The distribution suggests that the topic sits at the intersection of pavement/materials engineering and sustainability/environmental assessment, with Construction and Building Materials as the central hub.
The author charts (Figure 6 and Figure 7) show that a handful of core authors contribute modest but sustained outputs, while several newer authors have short, recent bursts of publications. The bar/bubble chart (Figure 6) indicates that four authors (Bacior S., Mola-Abasi H., Van den Bergh W., Liu Y.) are the most prolific, each with five documents, followed by Odeck J., Setunge S., and Slabe T. with four, and three newer authors (Han C.J., Han T., Jongpradist P.) with three each. Productivity per author is relatively low (a maximum of five papers), suggesting a dispersed authorship pattern in which no single researcher dominates the field. The timeline chart (Figure 7) shows that Odeck J. and Slabe T. have the most extended publishing spans, contributing sporadically from the mid-1990s or early 2000s to around 2020, while Setunge S.’s work also spans more than a decade. In contrast, the most prolific recent authors (Bacior S., Mola-Abasi H., Van den Bergh W., Liu Y., Han C.J., Han T., Jongpradist P.) show publications clustered within the last decade, particularly after 2015, mirroring the overall growth of road construction research.
In the corresponding countries ranking (Figure 8.) China has by far the highest number of documents (well over 120), with only a small dark segment at the end of the bar, indicating that most papers are single-country publications (SCP) and only a minority are multi-country collaborations (MCP). The USA, Australia, the United Kingdom, Germany, and several European countries show shorter bars but relatively larger dark segments, meaning that a higher share of their papers involve international co-authorship. Russia is the second-largest producer after China, yet its bar is almost entirely light blue (SCP), with very few MCP, consistent with the reduced international collaboration intensity in recent years. Iran’s output is mid-range but only SCP, suggesting that sanctions and political isolation limit joint projects with foreign partners, especially in infrastructure-related fields. Countries such as Poland, Australia, the UK, Kazakhstan, and some Western European states have moderate outputs but visibly higher MCP proportions, indicating that they act as collaboration hubs connecting to the larger producers. Amongst the larger countries, China has a relatively high number of MCP; the USA, Australia, and the UK similarly show a concentration of volume in a few mostly domestic systems, while the figures for Russia and Iran might be related to their geopolitical situations. Many smaller producers are more open to international partnerships to contribute to road construction research. We can see SCP in Norway, Belgium, and Slovenia as well, which are not isolated—this is probably due to the low number of publications (5–6 per country). The overall MCP ratio is relatively low; more international cooperation should be encouraged.
The thematic map generated from the bibliometric analysis divides the research landscape of road construction into four principal quadrants based on development and relevance. To illustrate the pace of development in the topic, we ran the analysis with the same queries on 12 August 2025 and six months later on 12 January 2026 (Figure 9 and Figure 10). The latter thematic map shows that sustainability- and efficiency-related topics have become more central and coherent, while several earlier themes have become fragmented or moved to the periphery. Motor themes earlier were dominated by “impact–productivity–growth”, the lifecycle assessment of asphalt mixtures, and performance/efficiency models. Six months later, these ideas were concentrated into larger, clearer clusters around “concrete–pavement–fly ash”, “CO2 emissions–highway–economic growth”, and a still-dominant “performance/efficiency model”, indicating a stronger focus on low-carbon materials and macroeconomic/CO2 issues alongside efficiency. Basic themes initially included “road models–urban form”, “land use–network–accessibility”, “finite element analysis”, and generic “cost reduction”. In the newer map, basic themes shift toward more technical and applied clusters such as “algorithm–prediction–compressive strength”, “road models–networks”, “removal–water–heavy metals”, and “cost reduction–flow”, suggesting that modelling and treatment techniques have become standard supporting tools for the dominant sustainability agenda. Previously, niche themes like “flow criteria–projects” and “combustion–emission characteristics” were relatively isolated but still linked to machinery and project-level issues. Later, niche themes included “key parameters–retardation factor”, “finite element analysis–implementation–propagation”, and hydrological clusters (“criteria–process–runoff”, “capillary–design–classification”), which are methodologically dense but even less central, indicating deeper specialisation and weaker connection to mainstream road construction debates. In both maps, the “vegetation” topic sits in the emerging/declining quadrant, with some minor shifts but no move toward centrality. This persistence suggests that safety- and ecology-related topics remain secondary compared with the rapidly consolidating low-carbon, waste reuse, and performance/efficiency lines that are driving the global growth in publications.

3.1. Findings of Most Relevant Papers

The research in the most relevant papers focused on multiple areas: the use of innovative materials (binders, stabilisers), management (accelerations, efficiencies, optimisations), digitisation (BIM, drones/optical recognition), other innovations (smart cities/smart roads, smart design), and the application of artificial intelligence or digital twins. The most cited ones (Table 2) are mostly from research on innovative/waste materials.

3.2. Innovative Materials

This is the most interesting topic in terms of the number of citations: eight out of the top 10 cited articles belong here. This includes binders, soil stabilisers, cement alternatives, and the use of waste materials from other industries, such as fly ash or bottom ash. Xanthan gum (XG) was used as a stabiliser for road shoulders in a Sri Lankan construction case [33]. They compared it with conventional cement-, fly ash-, and bottom ash-blended binders as well [34]. After a slightly longer curing time (28 days), XG-treated soil had remarkably higher unconfined compressive strength (UCS) and also higher ductility. Ref. [29] compared the use of waste materials in a review paper. They compared PET (plastic bottles), waste rubber or crumb rubber (CR) derived from end-of-life tires (ELT), steel slag, glass waste, construction and demolition waste (CD), recycled asphalt pavement (RAP), recycled asphalt shingles (RAS), colliery spoils (CS), fly ash (FA) as a by-product of coil combustion, cement kiln dust (CKD), aluminium dross, mine tailings, bio-oils (from agricultural and organic wastes), and incineration bottom ash (incineration of solid wastes). In their results, PET, CR, RAP, RAS, steel slag, and bio-oils were used in asphalt layers; all others were used for ground improvement or in pavement sublayers. CD wastes were very efficient in landfills. The utilisation of waste materials can improve recycling rates, effectively reduce landfill requirements, preserve natural aggregates from depletion, and significantly reduce costs. It was also noted that waste materials must be carefully tested and free of hazardous substances to prevent environmental contamination [29,32].
Lateritic soil, due to its availability and affordability, is one of the most popular building materials in tropical and sub-tropical regions. Binders require most of the energy, thereby mainly contributing to costs and CO2 emissions. Using low-energy, alternative pozzolan geopolymers for soil/gravel stabilisation improves efficiency by reducing costs and carbon emissions [35]. While producing pozzolans requires high temperatures (1400 °C), their alternative binder needs only 100 °C. Enzymes used for soil stabilisation are also an opportunity [36]. Alternative cement (calcium sulfo-aluminate—CSA) was compared to ordinary Portland cement (OPC) by [30]. CSA is green, low-carbon, and environmentally friendly: its limestone demand is 35–40% lower than that of OPC, and the production temperature is 200 °C lower, resulting in 33% lower CO2 emissions, while CSA’s compressive strength is 78–98% that of OPC.
The performance of three-layer reinforced concrete plate constructions was analysed in [37], focusing on their load-bearing capacity, crack resistance, and deformation under varying reinforcement percentages and concrete grades. The authors found that reducing the structural weight by using a lightweight, self-sealing expanded clay concrete middle layer can significantly improve the energy efficiency and economic benefits. They experimentally tested 16 plate samples to show how factors like the concrete grade and reinforcement affect their strength and durability, aiming to optimise construction materials for transport buildings and road construction.
Composite cationic bituminous structures, a novel material offering several advantages over traditional hot and cold asphalt paving, were studied in [38], with findings such as their usability in various weather conditions, reduced bitumen usage, quicker road reopening, and enhanced durability. The study developed price formation schemes and estimated specifications for road works with this technology, demonstrating significant economic and ecological benefits, including cost reductions and more durable road surfaces compared to conventional methods. The findings highlight the potential of this composite technology to improve the working efficiency and environmental impacts in road repair projects. Incorporating reclaimed asphalt pavement (RAP) and recycled concrete aggregates (RCA) also significantly reduces the environmental impact [39] by conserving natural resources and minimising waste [40], and this was also studied in an earlier paper [41].
Pulp mill fly ash (PFS) dramatically improves soil strength and stiffness due to its self-cementing properties, and its application minimises the bioavailability of toxic metals, making it suitable for sustainable construction and reducing industrial waste. One study’s findings suggest that PFA can be effectively implemented as a green binder in road and pavement applications, supporting both ecological and economic benefits [42].

3.3. Management

The system of systems (SoS) concept has been studied for improved road construction in [6]. According to their findings, on-site execution and coordination, such as improved planning, communication, Internet of Things (IoT)-based analytics, and the use of building information modelling (BIM), could raise productivity by 20–25%. Potential waste reduction and improved machine movements can reduce fuel consumption by 31%. SoS could be applied primarily in the planning phase. A detailed activity-based scheduling model was developed in [11]. MATLAB (version 2023b, MathWorks, Natick, MA, USA) algorithms (DADER and DP) were used during the planning of the construction. The duration of the project without applying the model was 3913 days, and, with the model, it was reduced to 2431 days. The total cost remained nearly identical, but the acceleration was significant, down to 60%. Further schedule optimisation is possible through accelerating approvals [9]. In their quantitative study, the Common Data Environment (CDE) as a digital platform was compared to conventional methods. Using the CDE was considered to have high value added, especially in terms of transparency and traceability, which were identified as most concerning in the conventional methods. The implementation of the CDE cross-country and with public participation is a future research topic; the use of BIM could be an opportunity. Promising added value in planning and approval processes is predicted in this context.
A novel hybrid approach combining egalitarian bargaining game theory, data envelopment analysis (DEA), and sustainable network design to evaluate, select, and schedule urban road construction projects has also been studyed, with an application to the Isfahan city network. The proposed model integrates sustainability (economic, social, and environmental aspects) and controls undesirable shocks in network performance across multiple periods, using a meta-heuristic genetic algorithm to solve large-scale instances efficiently. Results from both simulated and real-world cases demonstrate that the method enhances network efficiency, sustainability, and stability while optimising project selection and timing within technical and financial constraints [43].
An evaluation method for municipal road construction quality was developed that incorporates carbon emissions to ensure environmentally friendly construction [44]. This method uses an improved genetic algorithm (GA) combined with a spanning tree constraint approach to optimise the assessment of road construction flow parameters, accounting for factors such as material quality and environmental impact. Experimental results demonstrate that this method is accurate, reliable, and achieves a smaller carbon footprint compared to existing methods, aligning with the priority of environmental protection in infrastructure development.
To reduce planning costs, fuel consumption might be identified as an improvement area, as in [12]. The authors developed a model using artificial neural networks, focusing on optimal driving speeds, routes, and road conditions. Mitigating idle time and reducing the number of stops also help to reduce fuel consumption.
Determining factors of inaccurate estimates—local wishes, defective estimations, long processing times during planning, scope changes, market condition changes, and unforeseen conditions—helps to reduce cost overruns [10]. The transportation of road construction materials significantly contributes to costs. Further optimising machinery could involve coordinating the simultaneous operation of machines via hydraulic pumps. Reducing the number of pumps improves efficiency [13].

3.4. Digitisation

Digitisation helps to manage projects, provide transparency, and support decision-making, as discussed in the previous section. In this section, the focus is on the engineering application. Research interest in BIM, 3D models, and the use of GPS and unmanned aerial vehicles (UAVs)—i.e., drones—has emerged in the past 5 years. A significant challenge in implementing digitisation and computerisation is the high cost and long-term investment, particularly in small and medium-sized companies and in developing countries [25].
An RTK drone survey was used to quickly and homogeneously determine the amount of earthwork [40]. Data were collected through the survey and tracking was performed in BIM. While, in this study, the process worked well and the results were accurate, it was noted that the availability of data (3D IFC databases) and terrain obstacles such as water and vegetation might negatively impact the effectiveness of the method. Visual data collected by UAVs could be processed by artificial intelligence and machine learning using the YOLOv9 algorithm, not only for earthwork and volume calculation but also for crack detection [45,46].
Data collection is possible on the ground as well, using unmanned ground vehicles (UGVs). The pavement layer change classifier automatically measures pavement construction progress [47]. In the cited study, the UGV was equipped with a laser distance sensor, an accelerometer, a gyroscope, and a GPS sensor. The authors selected various scenarios and different sensors and algorithms to compare and select the best combination. The best combination’s highest accuracy was 97.88%. This real-time automated monitoring can help companies to move away from tedious and time-consuming manual methods.
Digital twins were applied to road construction by integrating BIM, IoT, and intelligent compaction data into a virtual road model. It mirrors on-site compaction in real time for quality monitoring and visualisation [48]. This BIM-IoT-IC platform enables the continuous tracking of compaction performance and supports the dynamic rescheduling and optimisation of construction activities based on live quality feedback. There are additional significant applications of digital twins and blockchain applications in supply chain management.

3.5. Other Important Considerations

Green road construction practices in Ghana were analysed [49] using a quantitative approach and structural equation modelling (SEM) to identify four key components: sustainable design, materials and resources, stormwater management, and energy efficiency. The results reveal stormwater management as the most significant component, followed by the use of locally sourced materials and energy efficiency measures, with sustainable design focusing on educating workers about environmental hazards. The findings provide a framework for stakeholders to implement sustainable road construction practices and contribute valuable empirical evidence to the literature on green infrastructure in developing countries.

4. Discussion

This comprehensive bibliometric review and analysis of recent scholarly articles identifies significant opportunities to enhance efficiency, sustainability, and cost-effectiveness in road construction. The majority of the top cited articles fall into this category (Table 2), and a large proportion of the keywords are included in the green (efficiency) and blue (durability, stabilisation) clusters (Figure 4). There is an evident trend toward adopting alternative, recycled, and bio-based materials across the literature. These materials help to reduce the overall carbon footprint by extending the lifecycles of roads, using locally sourced materials to minimise transportation-related emissions, and turning waste into valuable construction inputs. Such innovations not only conserve scarce natural resources but also promote environmentally responsible construction practices that align with global sustainability goals.
Digital transformation emerges as a critical enabler of improved road construction productivity. Another large proportion of the keywords fell into the red cluster (Figure 4). Technologies such as building information modelling (BIM), advanced scheduling models, and intelligent monitoring systems, including drones and unmanned ground vehicles (UGVs), hold the promise of productivity increases of 20–25%. Artificial intelligence (AI) applications, particularly in optimising fuel and resource consumption, integrate seamlessly with these digital tools, reinforcing sustainability while enhancing operational efficiency. However, the broad adoption of these technologies is often hindered by high upfront costs, a lack of standardisation, and challenges that are unique to specific geographic and organisational contexts. Small and medium enterprises (SMEs), especially in developing regions, face pronounced barriers that impede their ability to leverage these advancements, underscoring an urgent need for accessible, scalable solutions.
The management of road construction projects benefits substantially from integrated approaches combining lean principles, Industry 4.0, and system-of-systems methodologies, forming the yellow cluster of keywords (Figure 4). Enhanced planning, communication, and real-time analytics can reduce waste, improve machine coordination, and shorten project durations without increasing costs. The application of hybrid analytical models incorporating sustainability dimensions reveals that economic, social, and environmental factors can be harmonised for resilient and efficient road network development. Concurrently, innovations in materials science—from bio-rejuvenators and self-healing concrete to novel binders and composites—demonstrate potential to improve road durability, reduce maintenance cycles, and mitigate environmental impacts.
There is strong pressure on road construction companies to decrease costs. Digitisation makes control and decision-making more transparent, and a data-driven management method can be leveraged and improved based on feedback from the sector. There is further pressure from growing sustainability targets regarding carbon dioxide emissions over the whole lifecycle of construction. We have developed a conceptual model (Figure 11) illustrating the feedback driven by both pressures on the sector driving innovation in materials [35,36,38]: bonding materials that require less heat to produce than pozzolan cement, locally available by-products (cheaper transportation, cheaper materials), and as improving management methods by leveraging IT technologies that help data-driven decision-making and provide better transparency [7,8,9,10,11]. In this model, cost-efficiency and sustainability targets drive distinct improvements that ultimately affect both. Innovative materials not only lead to greener production but also lower costs, while digitisation-driven efficiency leads to cleaner production (e.g., by saving fuel).
Despite these promising insights, critical implementation challenges persist. These include the need for the rigorous testing and standardisation of innovative materials and technologies to ensure reliability and safety and the development of comprehensive, adaptable guidelines that accommodate diverse project contexts. Additionally, greater international collaboration and knowledge exchange are necessary to bridge gaps between research and practice, particularly in regions where infrastructure development is rapidly expanding but access to cutting-edge technologies remains limited.

Future Research Agenda

Building on the findings, the future research agenda in road construction should encompass several prioritised dimensions.
Standardisation and Validation of Innovative Materials and Technologies: There is a clear need for robust, standardised testing protocols and performance benchmarks addressing the long-term behaviour of alternative materials, bio-based stabilisers, and digital construction technologies under diverse environmental and operational conditions.
Affordable Digital Solutions for SMEs and Developing Countries: Research should focus on developing cost-effective, modular, digital, and AI-driven tools tailored to the resource constraints of SMEs, emphasising ease of integration, scalability, and impacts on productivity and sustainability.
Cross-Disciplinary and International Collaboration: Encouraging collaborative, multi-institutional studies that bring together expertise from civil engineering, materials science, computer science, environmental science, and economics will foster holistic solutions. Particular attention is needed to include developing country perspectives and customise innovations accordingly. As illustrated in Figure 8, the corresponding authors’ countries have a relatively low level of multi-country cooperation.
Lifecycle and Circular Economy Models: Advancing comprehensive lifecycle assessment methods and circular economy frameworks tailored to road construction materials and processes will enable the quantification of environmental impacts and identification of trade-offs, supporting decision-making for sustainable infrastructure.
Policy and Socioeconomic Impact Studies: Investigations into the wider economic, social, and regulatory effects of adopting new road construction paradigms—including urbanisation impacts, labour market influences, and legal frameworks—will help to align technological gains with societal benefits.
Smart Infrastructure and Resilience: Further exploration of smart road systems leveraging the Internet of Things (IoT), sensor networks, and real-time data analytics can enhance infrastructure resilience, maintenance, and user safety. Research should address the integration challenges and environmental footprints of such systems.
Adaptive Project Management Methodologies: There is an opportunity for research into innovative project management approaches that incorporate uncertainty, variability in material performance, and dynamic stakeholder needs, utilising advanced modelling and optimisation techniques.
By addressing these agenda items through targeted research efforts, the road construction field can accelerate its transformation toward more efficient, environmentally responsible, and economically viable infrastructure development globally.

Author Contributions

Conceptualization, B.B., Z.K.L., and K.N.; methodology, K.N.; software, K.N.; validation, B.B. and Z.K.L.; formal analysis, B.B., Z.K.L., and K.N.; investigation B.B. and K.N.; resources Z.K.L.; data curation, K.N.; writing—original draft preparation, B.B., Z.K.L., and K.N.; writing—review and editing, B.B., Z.K.L., and K.N.; visualization, K.N.; supervision B.B.; project administration, B.B.; funding acquisition, B.B., All authors have read and agreed to the published version of the manuscript.

Funding

Supported by the EKÖP-MATE/2025/26/D University Research Scholarship Programme of the Ministry for Culture and Innovation from the Resources of the National Research, Development and Innovation Fund.

Data Availability Statement

The original contributions presented in this study are included in the article. Further inquiries can be directed to the corresponding author.

Conflicts of Interest

The authors declare no conflict of interest.

References

  1. Rathee, C.; Sadhukhan, S. Regional impact assessment of highways and policy Interventions: Lessons from Haryana, India. Case Stud. Transp. Policy 2025, 20, 101421. [Google Scholar] [CrossRef]
  2. Tian, G.; Li, J. How Does Infrastructure Construction Affect Economic Development along the “Belt and Road”: By Promoting Growth or Improving Distribution? Emerg. Mark. Financ. Trade 2019, 55, 3332–3348. [Google Scholar] [CrossRef]
  3. Pienaar, W. The extension of cost-benefit analysis with social analysis in the planning of public road construction projects: Suggestion in support of the creation of a developmental state. Tydskr. Vir Geesteswet. 2014, 54, 753–770. [Google Scholar]
  4. Anish, C.; Kiruthiga, K.; Vinoth, S. Analysis of time delay and cost overrun in road construction. Int. J. Innov. Technol. Explor. Eng. 2019, 8, 901–907. [Google Scholar] [CrossRef]
  5. De Winter, H.; Bassier, M.; De Geyter, S.; Vergauwen, M. Automatic calculation of volume changes in road construction. In Optical 3D Metrology (O3DM); International Archives of the Photogrammetry, Remote Sensing and Spatial Information Sciences; Remondino, F., Shortis, M., Nuchter, A., Eds.; Copernicus Gesellschaft Mbh: Gottingen, Germany, 2022; pp. 20–27. [Google Scholar] [CrossRef]
  6. Axelsson, J.; Froberg, J.; Eriksson, P. Towards a System-of-Systems for Improved Road Construction Efficiency Using Lean and Industry 4.0. In Proceedings of the 2018 13th Annual Conference on System of Systems Engineering (SOSE), Paris, France, 19–22 June 2018; IEEE: New York, NY, USA, 2018; pp. 576–582. [Google Scholar]
  7. Dagou, H.H.; Gurgun, A.P.; Koc, K.; Budayan, C. The Future of Construction: Integrating Innovative Technologies for Smarter Project Management. Sustainability 2025, 17, 4537. [Google Scholar] [CrossRef]
  8. Chen, S.; Zeng, Y.; Majdi, A.; Salameh, A.A.; Alkhalifah, T.; Alturise, F.; Ali, H.E. Potential features of building information modelling for application of project management knowledge areas as advances modeling tools. Adv. Eng. Softw. 2023, 176, 103372. [Google Scholar] [CrossRef]
  9. Matthei, J.; Klemt-Albert, K. Data driven planning and approval processes of public road construction projects. In EUROSTRUCT 2023:European Association on Quality Control of Bridges and Structures: Digital Transformation in Sustainability; Ernst & Sohn Verlag Architektur & Technische Wissenschaften Gmbh & Co Kg: Berlin, Germany, 2023; Volume 6, pp. 365–371. [Google Scholar] [CrossRef]
  10. Mirhosseini, A.F.; Pitera, K.; Odeck, J.; Welde, M. Sustainable Project Management: Reducing the Risk of Cost Inaccuracy Using a PLS-SEM Approach. Sustainability 2022, 14, 960. [Google Scholar] [CrossRef]
  11. Lee, C.; Cha, M.; Kim, H.; Cho, H. Detailed Activity-Based Earthwork Scheduling Model to Aid during the Planning Stage of Road Construction. Appl. Sci. 2023, 13, 12902. [Google Scholar] [CrossRef]
  12. Barati, K.; Shen, X. Modeling and Optimizing Fuel Usage of On-Road Construction Equipment. In Construction Research Congress 2018: Sustainable Design and Construction and Education; Wang, C., Harper, C., Lee, Y., Harris, R., Berryman, C., Eds.; American Society of Civil Engineers: New York, NY, USA, 2018; pp. 198–207. [Google Scholar]
  13. Kotlobai, A.J.; Kotlobai, A.A.; Tamelo, V.F. Hydraulic Units for Driving Systems of Running Equipment in Road Construction Machinery. Sci. Tech. 2016, 15, 69–77. [Google Scholar] [CrossRef][Green Version]
  14. Singh, A.; Srivastava, A. Innovation needed to improve road construction and road infrastructure in the future in India. IOP Conf. Ser. Earth Environ. Sci. 2024, 1326, 012097. [Google Scholar] [CrossRef]
  15. Wacker, B.; Jansen, D. Two years of APT program on the new test site duraBASt. In Accelerated Pavement Testing to Transport Infrastructure Innovation: Proceedings of 6th APT Conference; Springer International Publishing: Cham, Switzerland, 2020; pp. 32–39. [Google Scholar] [CrossRef]
  16. Mhana, K.H.; Norhisham, S.B.; Katman, H.Y.B.; Yaseen, Z.M. Road urban planning sustainability based on remote sensing and satellite dataset: A review. Heliyon 2024, 10, e39567. [Google Scholar] [CrossRef] [PubMed]
  17. Varma, S.; Jamrah, A.; Kutay, M.E.; Korkmaz, K.A.; Haider, S.W.; Buch, N. A framework based on engineering performance and sustainability to assess the use of new and recycled materials in pavements. Road Mater. Pavement Des. 2019, 20, 1844–1863. [Google Scholar] [CrossRef]
  18. Stöckner, M.; Buttgereit, A.; Stöckner, U. Asset Management of Municipal Road Infrastructure. In International Conference on Computing in Civil and Building Engineering; Springer Nature: Cham, Switzerland, 2025; pp. 228–240. [Google Scholar] [CrossRef]
  19. Besenbruth, I. Comparative Life cycle analysis of typical construction methods in road construction. Betonw. Fert.-Tech. Plant Precast Technol. 2025, 91, 27. [Google Scholar]
  20. Shi, J.; Hu, Y.; Li, S.; Li, Z.; Zhang, X.; Mao, C. Simulation and analysis of road construction traffic flow in urban road networks. Adv. Mech. Eng. 2015, 7, 1687814015618176. [Google Scholar] [CrossRef]
  21. Sukhinin, S.; Zilberova, I.; Novoselova, I.; Petrov, K.; Borovoy, V. Specifics of infrastructure construction under the conditions of urban. BIO Web Conf. 2024, 138, 04014. [Google Scholar] [CrossRef]
  22. Ji, Z.; Huang, Y. The Impact of Highway Infrastructure on Population Mobility: Evidence from a Sample of 800 Counties and Districts (2000–2019) in China. Sustainability 2023, 15, 14834. [Google Scholar] [CrossRef]
  23. Pompigna, A.; Mauro, R. Smart roads: A state of the art of highways innovations in the Smart Age. Eng. Sci. Technol. Int. J. 2022, 25, 100986. [Google Scholar] [CrossRef]
  24. Alnadish, A.M.; Bangalore Ramu, M.; Kasim, N.; Alawag, A.M.; Baarimah, A.O. A Bibliometric Analysis and Review on Applications of Industrial By-Products in Asphalt Mixtures for Sustainable Road Construction. Buildings 2024, 14, 3240. [Google Scholar] [CrossRef]
  25. Pentury, C.; Karsaman, R.H.; Rahman, H.; Rosmansyah, Y. Application of digitalization and computerization technology in road construction. Autom. Constr. 2025, 171, 106018. [Google Scholar] [CrossRef]
  26. Pana, D.; Li, L.; Tian, X.; Wu, Y.; Cheng, N.; Yu, H. A review on lead slag generation, characteristics, and utilization. Resour. Conserv. Recycl. 2019, 146, 140–155. [Google Scholar] [CrossRef]
  27. Xiao, Y.; Zhong, J.-L.; Zhang, Q.-F.; Xiang, X.; Huang, H. Exploring the coupling coordination and key factors between urbanization and land use efficiency in ecologically sensitive areas: A case study of the Loess Plateau, China. Sustain. Cities Soc. 2022, 86, 104148. [Google Scholar] [CrossRef]
  28. Fang, Y.; Zhang, Z.; Yang, J.; Li, X. Comprehensive review on the application of bio-rejuvenator in the regeneration of waste asphalt materials. Constr. Build. Mater. 2021, 295, 123631. [Google Scholar] [CrossRef]
  29. Bamigboye, G.O.; Bassey, D.E.; Olukanni, D.O.; Ngene, B.U.; Adegoke, D.; Odetoyan, A.O.; Kareem, M.A.; Enabulele, D.O.; Nworgu, A.T. Waste materials in highway applications: An overview on generation and utilization implications on sustainability. J. Clean. Prod. 2021, 283, 124581. [Google Scholar] [CrossRef]
  30. Zentar, R.; Wang, H.; Wang, D. Comparative study of stabilization/solidification of dredged sediments with ordinary Portland cement and calcium sulfo-aluminate cement in the framework of valorization in road construction material. Constr. Build. Mater. 2021, 279, 122447. [Google Scholar] [CrossRef]
  31. Mah, C.M.; Fujiwara, T.; Ho, C.S. Life cycle assessment and life cycle costing toward eco-efficiency concrete waste management in Malaysia. J. Clean. Prod. 2018, 172, 3415–3427. [Google Scholar] [CrossRef]
  32. Zhao, Z.; Benzerzour, M.; Abriak, N.-E.; Damidot, D.; Courard, L.; Wang, D. Use of uncontaminated marine sediments in mortar and concrete by partial substitution of cement. Cem. Concr. Compos. 2018, 93, 155–162. [Google Scholar] [CrossRef]
  33. Lee, S.; Chung, M.; Park, H.M.; Song, K.-I.; Chang, I. Xanthan Gum Biopolymer as Soil-Stabilization Binder for Road Construction Using Local Soil in Sri Lanka. J. Mater. Civ. Eng. 2019, 31, 06019012. [Google Scholar] [CrossRef]
  34. Pecqueur, G.; Crignon, C.; Quénée, B. Behaviour of cement-treated MSWI bottom ash. Waste Manag. 2001, 21, 229–233. [Google Scholar] [CrossRef]
  35. Mousi, J.B.; Kamwa, R.A.T.; Nemaleu, J.G.D.; Tome, S.; Gerard, M.; Etoh, M.-A.; Oyong, C.P.M.; Etame, J. Improvement of the bearing capacity of lateritic gravel by a geopolymer binder: Road construction in tropical countries. Innov. Infrastruct. Solut. 2024, 9, 242. [Google Scholar] [CrossRef]
  36. Renjith, R.; Robert, D.; Fuller, A.; Setunge, S.; O’Donnell, B.; Nucifora, R. Enzyme based soil stabilization for unpaved road construction. In 6th International Conference of Euro Asia Civil Engineering Forum (EACEF 2017), Matec Web of Conferences; Park, J.W., Lie, H.A., Hardjasaputra, H., Thayaalan, P., Eds.; E D P Sciences, Cedex A: Les Ulis, France, 2017; p. 01002. [Google Scholar] [CrossRef]
  37. Belyaev, A.; Nesvetaev, G.; Mailyan, D. The Issues of Energy-Efficiency Increase of Three-Layer Reinforced Concrete Plate Constructions. In International Scientific Conference Energy Management of Municipal Transportation Facilities and Transport, EMMFT 2017; Murgul, V., Popovic, Z., Eds.; Springer International Publishing: Heidelberg, Germany, 2018. [Google Scholar] [CrossRef]
  38. Vorotynseva, A.; Ovsiannikov, A.; Bolgov, V. Estimated Valuation of the Cost of Road Construction with the Use of Composite Cationic Bituminous Structures. In International Science Conference Spbwosce-2016—Smart City; Murgul, V., Ed.; E D P Sciences: Les Ulis, France, 2017; Volume 106, p. 08037. [Google Scholar] [CrossRef]
  39. Lee, S.; Gonsalves, S. Inclusive Approach in Advancing Sustainability in Road Construction. In International Conference on Transportation Geotechnics; Springer Nature: Singapore, 2025; pp. 257–270. [Google Scholar] [CrossRef]
  40. Dalai, B.; Kumar, A.; Landge, V. Sustainable Highway Infrastructure: Materials, Technologies, and Rating System Approach. In Recent Advancements in Sustainable and Safe Transportation Infrastructure—Vol. 1. CTSEM 2024; Srinivasan, V., Jain, U., Anjaneyulu, M.V.L.R., Parida, M., Eds.; Lecture Notes in Civil Engineering; Springer: Singapore, 2025; Volume 621. [Google Scholar] [CrossRef]
  41. Foth, M.; Haichert, R.; Guenther, D.; Berthelot, C. Sustainability case study review of using recycled aggregate in road structure. In Proceedings of the 2011 Conference and Exhibition of the Transportation Association of Canada. Transportation Successes: Let’s Build on Them. 2011 Congress et Exhibition de l’Association des Transports du Canada. Les Succes en Transports: Une Tremplin vers l’Avenir, Edmonton, AB, Canada, 11–14 September 2011. [Google Scholar]
  42. Cherian, C.; Siddiqua, S. Engineering and environmental evaluation for utilization of recycled pulp mill fly ash as binder in sustainable road construction. J. Clean. Prod. 2021, 298, 126758. [Google Scholar] [CrossRef]
  43. Mahmoudi, R.; Shetab-Boushehri, S.-N.; Hejazi, S.R.; Emrouznejad, A.; Rajabi, P. A hybrid egalitarian bargaining game-DEA and sustainable network design approach for evaluating, selecting and scheduling urban road construction projects. Transp. Res. Part E-Logist. Transp. Rev. 2019, 130, 161–183. [Google Scholar] [CrossRef]
  44. Hou, B.; Mao, C.; Xu, L.; Sun, B.; Zhang, J. Evaluation Method of Municipal Road Construction Quality Based on Carbon Emissions using Genetic Algorithm. Math. Probl. Eng. 2022, 2022, 3434683. [Google Scholar] [CrossRef]
  45. Iqbal, M.H.; Iqbal, M.J.; Saleem, T. Road layer detection and volume calculation using UAV Technologies and Artificial Intelligence. Eng. Res. Express 2025, 7, 015111. [Google Scholar] [CrossRef]
  46. Nguyen, N.H.; Nguyen, T.-H.T.; Bui, L.G.; Ly, H.-B. Enhancing concrete structure maintenance through automated crack detection: A computer vision approach. J. Sci. Transp. Technol. 2024, 4, 11–23. [Google Scholar] [CrossRef]
  47. Patel, T.; Guo, B.H.W.; van der Walt, J.D.; Zou, Y. Effective Motion Sensors and Deep Learning Techniques for Unmanned Ground Vehicle (UGV)-Based Automated Pavement Layer Change Detection in Road Construction. Buildings 2023, 13, 5. [Google Scholar] [CrossRef]
  48. Han, T.; Ma, T.; Fang, Z.; Zhang, Y.; Han, C. A BIM-IoT and intelligent compaction integrated framework for advanced road compaction quality monitoring and management. Comput. Electr. Eng. 2022, 100, 107981. [Google Scholar] [CrossRef]
  49. Kissi, E.; Babon-Ayeng, P.; Aigbavboa, C.; Duah, D.; Danquah-Smith, E.; Tannor, R.A. Examining green road construction components: The case of Ghana. Built Environ. Proj. Asset Manag. 2023, 13, 682–699. [Google Scholar] [CrossRef]
Figure 1. Process of paper selection.
Figure 1. Process of paper selection.
Applsci 16 01205 g001
Figure 2. Quantity of annual production on road construction until end of 2025—created using R Bibliometrix (n = 493).
Figure 2. Quantity of annual production on road construction until end of 2025—created using R Bibliometrix (n = 493).
Applsci 16 01205 g002
Figure 3. Three-field plot: authors, keywords, and countries—created using R Bibliometrix (n = 493).
Figure 3. Three-field plot: authors, keywords, and countries—created using R Bibliometrix (n = 493).
Applsci 16 01205 g003
Figure 4. Keyword co-occurrence—created using VOSviewer (n = 493).
Figure 4. Keyword co-occurrence—created using VOSviewer (n = 493).
Applsci 16 01205 g004
Figure 5. Most relevant sources—created using R Bibliometrix (n = 493).
Figure 5. Most relevant sources—created using R Bibliometrix (n = 493).
Applsci 16 01205 g005
Figure 6. Most relevant authors—created using R Bibliometrix (n = 493).
Figure 6. Most relevant authors—created using R Bibliometrix (n = 493).
Applsci 16 01205 g006
Figure 7. Authors’ productivity over time—created using R Bibliometrix (n = 493).
Figure 7. Authors’ productivity over time—created using R Bibliometrix (n = 493).
Applsci 16 01205 g007
Figure 8. Corresponding authors’ countries, including single-country (SCP) and multi-country (MCP) publications—created using R Bibliometrix (n = 493).
Figure 8. Corresponding authors’ countries, including single-country (SCP) and multi-country (MCP) publications—created using R Bibliometrix (n = 493).
Applsci 16 01205 g008
Figure 9. Thematic map created using R Bibliometrix, run on 12 August 2025 (n = 469).
Figure 9. Thematic map created using R Bibliometrix, run on 12 August 2025 (n = 469).
Applsci 16 01205 g009
Figure 10. Thematic map created using R Bibliometrix, run on 12 January 2026 (n = 493).
Figure 10. Thematic map created using R Bibliometrix, run on 12 January 2026 (n = 493).
Applsci 16 01205 g010
Figure 11. Conceptual framework linking environmental impact, digitalisation, and efficiency.
Figure 11. Conceptual framework linking environmental impact, digitalisation, and efficiency.
Applsci 16 01205 g011
Table 1. List of similar review articles.
Table 1. List of similar review articles.
AuthorsTitleScopeMethodLimitationsHow This Fills the Gap
(Alnadish et al., 2024) [24]A Bibliometric Analysis and Review on Applications of Industrial By-Products in Asphalt Mixtures for Sustainable Road Construction.A bibliometric analysis of industrial by-product usage in asphalt mixturesBibliometricAsphalt mixtures only, until December 2022. VOSviewer used (They used version 1.6.18).Our review has a wider scope, including asphalts and other innovative materials, digitisation, and management techniques, and uses more advanced tools.
(Mhana et al., 2024) [16]Road urban planning sustainability based on remote sensing and satellite dataset: A review.Review on remote sensing and satellite-based methods used to analyse road networks, land use/land cover change, urbanisation, and their environmental and road safety impacts.NarrativeVOSviewer used for keyword analysis. Deeper emphasis on certain methods rather than bibliometric data.Our review has a wider scope; it focuses more on bibliographic analysis while using more advanced tools.
(Pentury et al., 2025) [25]Application of digitalisation and computerisation technology in road construction.Review on digitalisation and computerisation technology applications in road construction.Systematic/bibliometricFocuses on digital/computerisation applications in road construction.Our review has a wider scope, including digitisation but also innovative materials and management aspects. Similar tools used.
Table 2. List of the relevant journals that have been cited the most frequently.
Table 2. List of the relevant journals that have been cited the most frequently.
Journal (JCI)AuthorsTitleNumber of CitationsCategory
Resources, Conservation and Recycling (1.56)(Pana et al., 2019) [26] A review on lead slag generation, characteristics, and utilisation115Innovative materials
Sustainable Cities and Society (1.95)(Xiao et al., 2022) [27]Exploring the coupling coordination and key factors between urbanisation and land use efficiency in ecologically sensitive areas: A case study of the Loess Plateau, China110Management
Construction and Building Materials (1.41)(Fang et al., 2021) [28]Comprehensive re-view on the application of bio-rejuvenator in the regeneration of waste asphalt materials105Innovative materials
Journal of Cleaner Production (1.54)(Bamigboye et al., 2021) [29]Waste materials in highway applications: An overview on generation and utilisation implications on sustainability103Innovative materials
Construction and Building Materials (1.41)(Zentar et al., 2021) [30]Comparative study of stabilisation/solidification of dredged sediments with ordinary Port-land cement and calcium sulfo-aluminate cement in the framework of valorisation in road construction material96Innovative materials
Journal of Cleaner Pro-Duction (1.54)(Mah et al., 2018) [31]Life cycle assessment and life cycle costing toward eco-efficiency concrete waste management in Malaysia84Innovative materials
Cement & Concrete Composites (2.02)(Zhao et al., 2018) [32]Use of uncontaminated marine sediments in mortar and concrete by partial substitution of cement79Innovative materials
Disclaimer/Publisher’s Note: The statements, opinions and data contained in all publications are solely those of the individual author(s) and contributor(s) and not of MDPI and/or the editor(s). MDPI and/or the editor(s) disclaim responsibility for any injury to people or property resulting from any ideas, methods, instructions or products referred to in the content.

Share and Cite

MDPI and ACS Style

Nagy, K.; Bringye, B.; Lakner, Z.K. Advancing Efficiency and Sustainability in Road Construction: A Bibliometric Review of Recent Innovations and Challenges. Appl. Sci. 2026, 16, 1205. https://doi.org/10.3390/app16031205

AMA Style

Nagy K, Bringye B, Lakner ZK. Advancing Efficiency and Sustainability in Road Construction: A Bibliometric Review of Recent Innovations and Challenges. Applied Sciences. 2026; 16(3):1205. https://doi.org/10.3390/app16031205

Chicago/Turabian Style

Nagy, Kornel, Bernadett Bringye, and Zoltan Karoly Lakner. 2026. "Advancing Efficiency and Sustainability in Road Construction: A Bibliometric Review of Recent Innovations and Challenges" Applied Sciences 16, no. 3: 1205. https://doi.org/10.3390/app16031205

APA Style

Nagy, K., Bringye, B., & Lakner, Z. K. (2026). Advancing Efficiency and Sustainability in Road Construction: A Bibliometric Review of Recent Innovations and Challenges. Applied Sciences, 16(3), 1205. https://doi.org/10.3390/app16031205

Note that from the first issue of 2016, this journal uses article numbers instead of page numbers. See further details here.

Article Metrics

Back to TopTop