Three-Dimensional Real-Scene-Enhanced GNSS/Intelligent Vision Surface Deformation Monitoring System
Abstract
1. Introduction
2. Deformation Monitoring System Architecture
3. Data Sources
3.1. Multi-Source Sensing Data
3.2. Three-Dimensional Data
3.3. Sensor Maintenance Plan
4. Data Processing
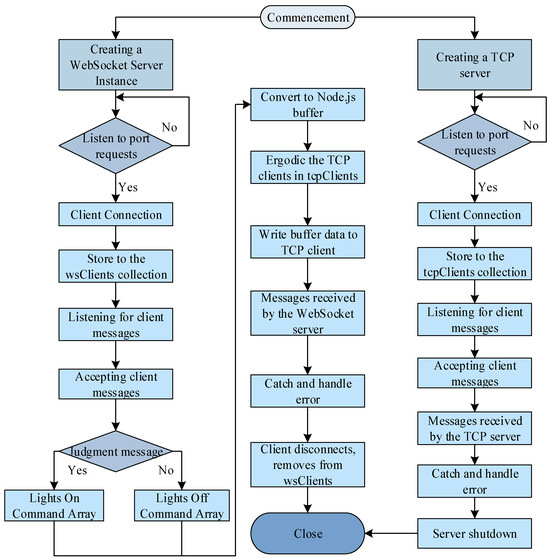
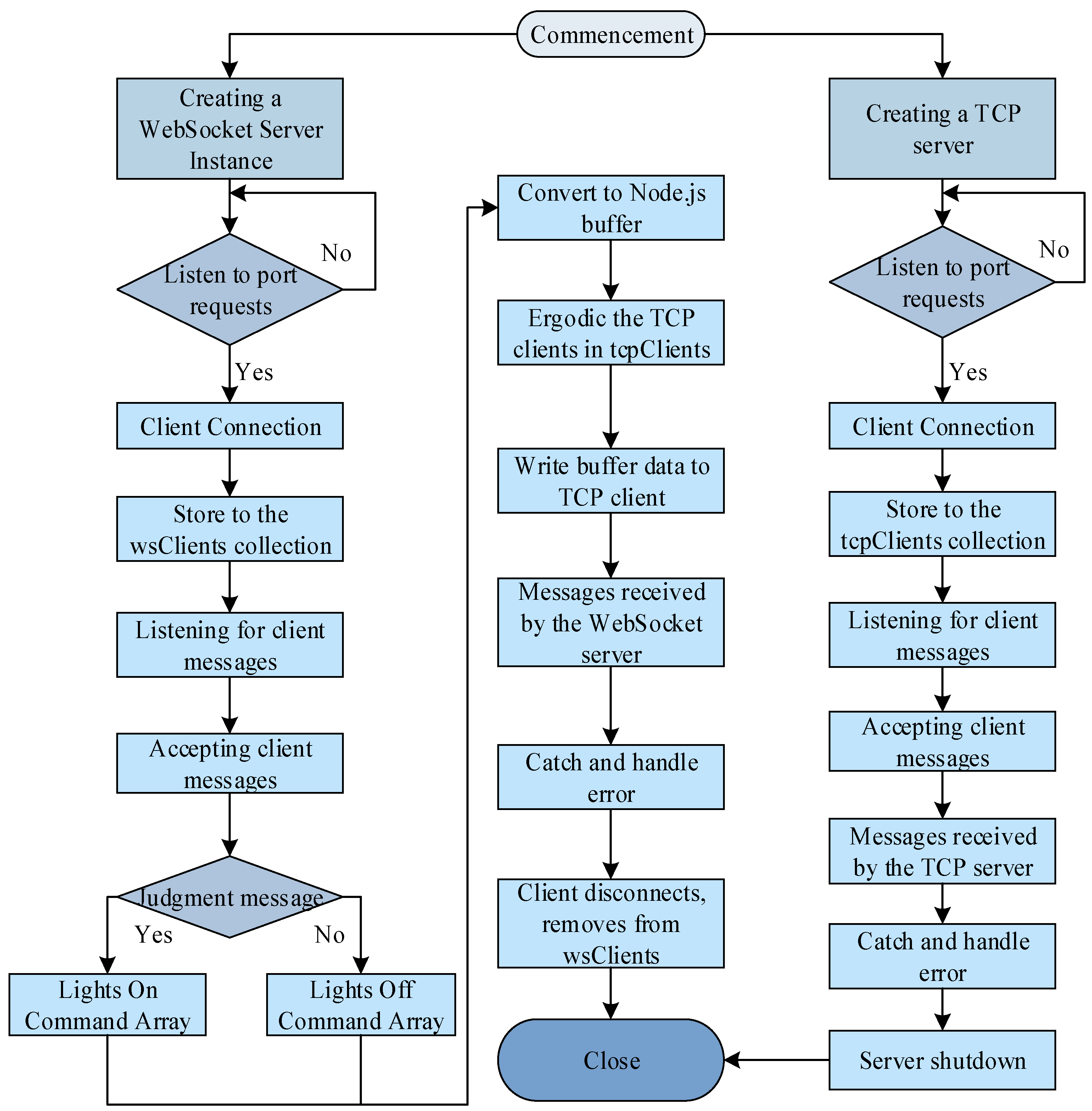
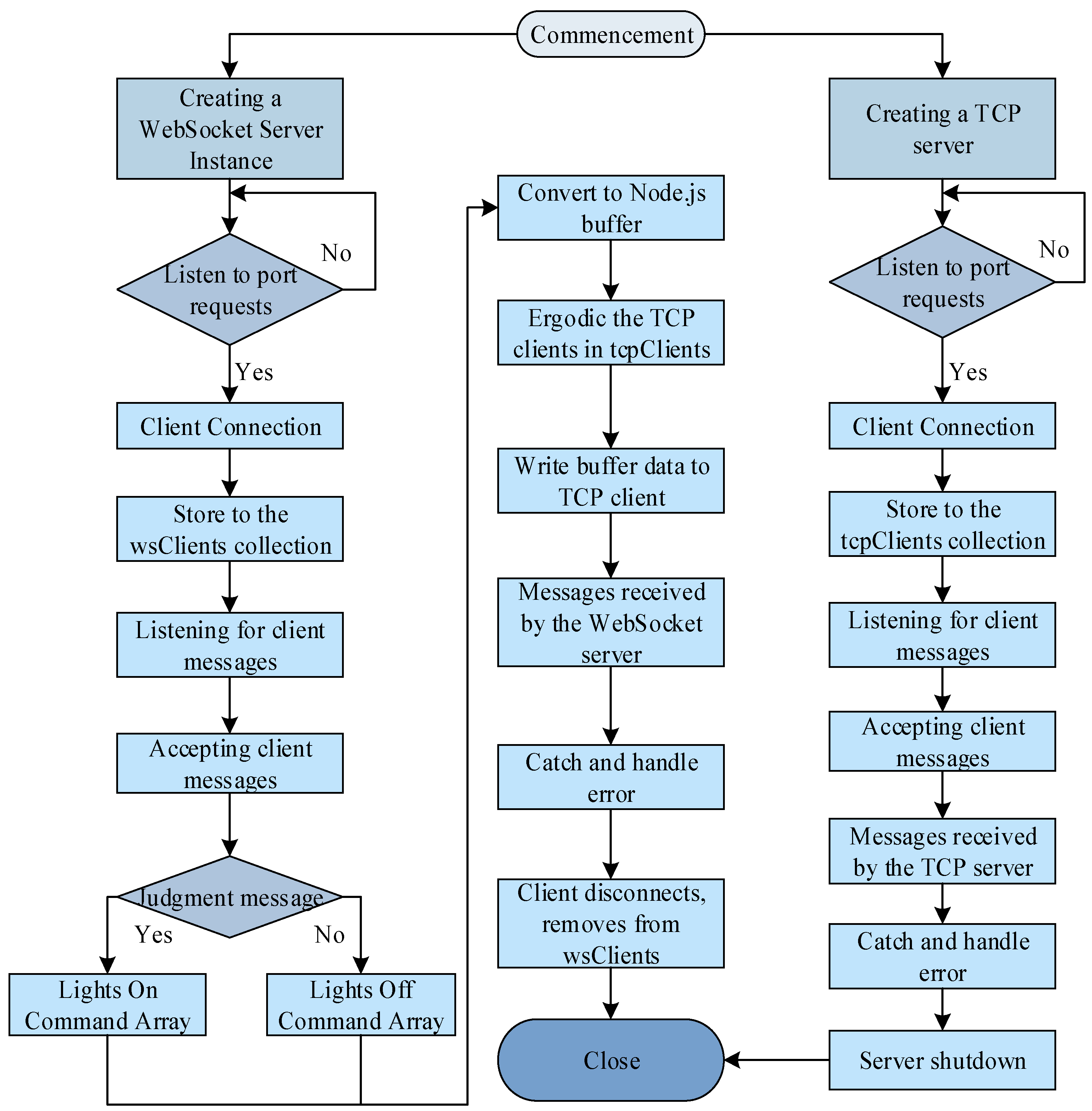
4.1. Video Data Processing
4.1.1. Augmented Reality
4.1.2. Image-Based Rendering
4.1.3. Edge Detection
4.2. GNSS and Meteorological Data Processing
4.2.1. GNSS Data Processing
4.2.2. Meteorological Data Processing
4.2.3. Local Data Buffering Strategy for Edge Device
4.3. Three-Dimensional Model Construction
5. Deformation Monitoring Visualization Platform
5.1. Map Base Management Module
5.2. Multi-Source Monitoring Module
5.3. Intelligent Vision Module
6. System Testing and Applications
6.1. System Latency Testing
6.2. System Application
7. Conclusions
Author Contributions
Funding
Institutional Review Board Statement
Informed Consent Statement
Data Availability Statement
Acknowledgments
Conflicts of Interest
References
- Brownjohn, J.; Pan, T.-C. Identifying Loading and Response Mechanisms from Ten Years of Performance Monitoring of a Tall Building. J. Perform. Constr. Facil. 2008, 22, 24–34. [Google Scholar] [CrossRef]
- Dixon, T.H.; Mao, A.; Bursik, M.; Heflin, M.; Langbein, J.; Stein, R.; Webb, F. Continuous Monitoring of Surface Deformation at Long Valley Caldera, California, with GPS. J. Geophys. Res. Solid Earth 1997, 102, 12017–12034. [Google Scholar] [CrossRef]
- Yan, Y.; Li, M.; Dai, L.; Guo, J.; Dai, H.; Tang, W. Construction of “Space-Sky-Ground” Integrated Collaborative Monitoring Framework for Surface Deformation in Mining Area. Remote Sens. 2022, 14, 840. [Google Scholar] [CrossRef]
- Hamza, V.; Stopar, B.; Sterle, O.; Pavlovčič-Prešeren, P. Observations and Positioning Quality of Low-Cost GNSS Receivers: A Review. GPS Solut. 2024, 28, 149. [Google Scholar] [CrossRef]
- Fredeluces, E.; Ozeki, T.; Kubo, N.; El-Mowafy, A. Modified RTK-GNSS for Challenging Environments. Sensors 2024, 24, 2712. [Google Scholar] [CrossRef] [PubMed]
- Nourmohammadi, H.; Keighobadi, J. Fuzzy Adaptive Integration Scheme for Low-Cost SINS/GPS Navigation System. Mech. Syst. Signal Process. 2018, 99, 434–449. [Google Scholar] [CrossRef]
- Lan, Z.; Wang, J.; Shen, Z.; Fang, Z. Highly Robust and Accurate Multi-Sensor Fusion Localization System for Complex and Challenging Scenarios. Measurement 2024, 235, 114851. [Google Scholar] [CrossRef]
- Xiao, R.; Shi, H.; He, X.; Li, Z.; Jia, D.; Yang, Z. Deformation Monitoring of Reservoir Dams Using GNSS: An Application to South-to-North Water Diversion Project, China. IEEE Access 2019, 7, 54981–54992. [Google Scholar] [CrossRef]
- Al-Ali, A.R.; Beheiry, S.; Alnabulsi, A.; Obaid, S.; Mansoor, N.; Odeh, N.; Mostafa, A. An IoT-Based Road Bridge Health Monitoring and Warning System. Sensors 2024, 24, 469. [Google Scholar] [CrossRef]
- Vasuhi, S.; Vaidehi, V. Target Detection and Tracking for Video Surveillance. WSEAS Trans. Signal Process. 2014, 10, 179–188. [Google Scholar]
- Hudda, S.; Barnwal, R.; Khurana, A.; Haribabu, K. A WSN and Vision Based Smart, Energy Efficient, Scalable, and Reliable Parking Surveillance System with Optical Verification at Edge for Resource Constrained IoT Devices. Internet Things 2024, 28, 101346. [Google Scholar] [CrossRef]
- Ma, J. BDS/GPS Deformation Analysis of a Long-Span Cable-Stayed Bridge Based on Colored Noise Filtering. Geod. Geodyn. 2023, 14, 163–171. [Google Scholar] [CrossRef]
- Nisha; Urvashi. A Systematic Literature Review of Internet of Video Things: Trends, Techniques, Datasets, and Framework. Internet Things 2023, 24, 100906. [Google Scholar] [CrossRef]
- Aguero, M.; Doyle, D.; Mascarenas, D.; Moreu, F. Visualization of Real-Time Displacement Time History Superimposed with Dynamic Experiments Using Wireless Smart Sensors and Augmented Reality. Earthq. Eng. Eng. Vib. 2023, 22, 573–588. [Google Scholar] [CrossRef]
- Song, Y.; Bi, J.; Wang, X. Design and Implementation of Intelligent Monitoring System for Agricultural Environment in IoT. Internet Things 2024, 25, 101029. [Google Scholar] [CrossRef]
- Chen, J.; Liu, J.-J.; Tian, H.-B. Basicdirectionsandtechnologicalpathforbuilding3DrealisticgeospatialsceneinChina. Geomat. Inf. Sci. Wuhan Univ. 2022, 47, 1568–1575. [Google Scholar]
- Shi, J.; Pan, Z.; Jiang, L.; Zhai, X. An Ontology-Based Methodology to Establish City Information Model of Digital Twin City by Merging BIM, GIS and IoT. Adv. Eng. Inform. 2023, 57, 102114. [Google Scholar] [CrossRef]
- Huang, M.; Zhang, Z.; Fang, D.; Yuan, L.; Zhang, W.; Li, W. Discussion on the Construction about Urban-Scale 3D Real Scene. In Proceedings of the 2024 7th International Conference on Computer Information Science and Application Technology (CISAT), Hangzhou, China, 12–14 July 2024; pp. 355–359. [Google Scholar]
- Elrifaee, M.; Zayed, T.; Ali, E.; Ali, A.H. IoT Contributions to the Safety of Construction Sites: A Comprehensive Review of Recent Advances, Limitations, and Suggestions for Future Directions. Internet Things 2024, 31, 101387. [Google Scholar] [CrossRef]
- De Donato, M.C.; Corradini, F.; Fornari, F.; Re, B. SAFE: An ICT Platform for Supporting Monitoring, Localization and Rescue Operations in Case of Earthquake. Internet Things 2024, 27, 101273. [Google Scholar] [CrossRef]
- Zahran, S.; Masiero, A.; Mostafa, M.M.; Moussa, A.M.; Vettore, A.; El-Sheimy, N. Uavs Enhanced Navigation in Outdoor Gnss Denied Environment Using Uwb and Monocular Camera Systems. Int. Arch. Photogramm. Remote Sens. Spat. Inf. Sci. 2019, 42, 665–672. [Google Scholar] [CrossRef]
- Zhou, B.-R.; Li, J.-N.; Zhao, W.-M.; Wang, T.; Zhao, B.; Zheng, W.-Y.; Huang, G.-L.; Ou, M.-Y. A Multi-Level and Multi-Agent Collaborative Control Platform for City-Scale Virtual Power Plants Based on a Cloud-Pipe-Edge-End Fusion Architecture. In Proceedings of the 2024 4th International Signal Processing, Communications and Engineering Management Conference (ISPCEM), Montreal, QC, Canada, 28–30 November 2024; pp. 784–789. [Google Scholar]
- Gu, H.; Zhao, L.; Han, Z.; Zheng, G.; Song, S. AI-Enhanced Cloud-Edge-Terminal Collaborative Network: Survey, Applications, and Future Directions. IEEE Commun. Surv. Tutor. 2023, 26, 1322–1385. [Google Scholar] [CrossRef]
- Hu, C.; Xie, F.; Zhou, X.; Cai, L.; Yang, X.; Wang, J.; Fan, Y. Accuracy Analysis of Substation 3D Model Based on Oblique Photography. In Proceedings of the 2023 4th International Symposium on Insulation and Discharge Computation for Power Equipment (IDCOMPU2023), Wuhan, China, 27–28 May 2023; Springer: Singapore, 2023; pp. 323–331. [Google Scholar]
- He, Y.-R.; Yang, Y.-J.; Xu, S.-S.; He, Y.-D. Construction of High Precision 3D Campus Real Scene Model Based on UAV. In Proceedings of the 2021 International Conference on Intelligent Computing, Automation and Systems (ICICAS), Chongqing, China, 29–31 December 2021; pp. 101–106. [Google Scholar]
- He, Y.-R.; Chen, P.; Ma, W.-W.; Chen, C.-C. Construction of 3D Model of Tunnel Based on 3D Laser and Tilt Photography. Sens. Mater. 2020, 32, 1743–1756. [Google Scholar] [CrossRef]
- Zhou, W.; Yang, J.; Shao, R.; Lyu, J. Visualization Method of BIM Model Based on WebGIS. In Proceedings of the Third International Conference on Advanced Algorithms and Signal Image Processing (AASIP 2023), Kuala Lumpur, Malaysia, 10 October 2023; Volume 12799, pp. 1372–1378. [Google Scholar]
- He, Y.; Li, C.; He, Y.; Yu, X.; He, F. A Realistic 3D-Based Information System for Key Populations with Essential Diseases. In Proceedings of the 2024 12th International Conference on Information Systems and Computing Technology (ISCTech), Xi’an, China, 8–11 November 2024; pp. 1–7. [Google Scholar]
- Chen, H.; Bian, J. Streaming Media Live Broadcast System Based on MSE. J. Phys. Conf. Ser. 2019, 1168, 032071. [Google Scholar] [CrossRef]
- Wang, H.; Liu, H. Live Classroom System Based on FFMPEG+ RTMP Technology. Int. Core J. Eng. 2023, 9, 88–95. [Google Scholar]
- Sanchez, V.; Zakhor, A. Planar 3D Modeling of Building Interiors from Point Cloud Data. In Proceedings of the 2012 19th IEEE International Conference on Image Processing, Orlando, FL, USA, 30 September–3 October 2012; pp. 1777–1780. [Google Scholar]
- Wang, W.; Zhao, R.; Mei, J.; Zheng, K. Design and Implementation of Campus Surveillance System Based on ZLMediaKit. In Proceedings of the 2023 IEEE International Conference on Advanced Learning Technologies (ICALT), Orem, UT, USA, 10–13 July 2023; pp. 356–358. [Google Scholar]
- Hu, D.; Minner, J. UAVs and 3D City Modeling to Aid Urban Planning and Historic Preservation: A Systematic Review. Remote Sens. 2023, 15, 5507. [Google Scholar] [CrossRef]
- Kumar, R.; Sawhney, H.; Samarasekera, S.; Hsu, S.; Tao, H.; Guo, Y.; Hanna, K.; Pope, A.; Wildes, R.; Hirvonen, D. Aerial Video Surveillance and Exploitation. Proc. IEEE 2001, 89, 1518–1539. [Google Scholar] [CrossRef]
- Nguyen, H.-N.; Kam, T.-Y.; Cheng, P.-Y. An Automatic Approach for Accurate Edge Detection of Concrete Crack Utilizing 2D Geometric Features of Crack. J. Signal Process. Syst. 2014, 77, 221–240. [Google Scholar] [CrossRef]
- Li, P.; Xia, H.; Zhou, B.; Yan, F.; Guo, R. A Method to Improve the Accuracy of Pavement Crack Identification by Combining a Semantic Segmentation and Edge Detection Model. Appl. Sci. 2022, 12, 4714. [Google Scholar] [CrossRef]
- Kim, B.-G.; Kim, D.-J.; Park, D.-J. Novel Precision Target Detection with Adaptive Thresholding for Dynamic Image Segmentation. Mach. Vis. Appl. 2001, 12, 259–270. [Google Scholar] [CrossRef]
- Tan, J.; Deng, F. Design and Key Technology of Urban Landscape 3d Visualization System. Procedia Environ. Sci. 2011, 10, 1238–1243. [Google Scholar] [CrossRef]
- Overbye, T.; Klump, R.; Weber, J. Interactive 3D Visualization of Power System Information. Electr. Power Compon. Syst. 2003, 31, 1205–1215. [Google Scholar] [CrossRef]

















| Parameter | Measuring Range | Unit | Accuracy |
|---|---|---|---|
| Temperature | −40~60 | °C | ±0.5 (25 °C) |
| Humidity | 0~100 | %RH | ±3% (60% RH, 25 °C) |
| Wind speed | 0~60 | m/s | 0.2 ± 0.02 V (0~30 m/s, 25 °C) |
| Wind direction | 0~360 | ° | ±2 |
| Rainfall | 024 | mm | ≤FS ± 5% |
| Atmospheric pressure | 30~110 | kPa | ±0.1 |
| Number | Field | Data Type | Primary Key | Introduction |
|---|---|---|---|---|
| 1 | ID | Int | Not Null | Marking |
| 2 | B | Double | Not Null | Latitude |
| 3 | L | Double | Not Null | Longitude |
| 4 | H | Double | Not Null | Elevation |
| 5 | StationName | Varchar | Not Null | Site name |
| 6 | Time | Datetime | Not Null | Data collection time |
| 7 | X | Double | Not Null | Horizontal position |
| 8 | Y | Double | Not Null | Vertical position |
| 9 | Sx | Double | Not Null | Horizontal displacement velocity |
| 10 | Sy | Double | Not Null | Vertical displacement velocity |
| 11 | Sh | Double | Not Null | Perpendicular displacement velocity |
| 12 | Ax | Double | Not Null | Horizontal displacement acceleration |
| 13 | Ay | Double | Not Null | Vertical displacement acceleration |
| 14 | Ah | Double | Not Null | Perpendicular displacement acceleration |
| Number | Field | Data Type | Primary Key | Introduction |
|---|---|---|---|---|
| 1 | SN | Int | Not Null | Device Serial Number |
| 2 | Temperature | Varchar | Not Null | Temperature |
| 3 | Humidity | Varchar | Not Null | Humidity |
| 4 | Pressure | Varchar | Not Null | Air Pressure |
| 5 | Wind_speed | Varchar | Not Null | Wind Speed |
| 6 | Wind_direction | Varchar | Not Null | Wind Direction |
| 7 | Rainfall | Varchar | Not Null | Rainfall |
| 8 | Pm 2.5 | Varchar | Not Null | PM2.5 concentration |
| 9 | Gettime | Datetime | Not Null | Data Receiving Time |
| Measurement Dimension | Method | Tool | Delay Results (Mean ± SD) |
|---|---|---|---|
| End-to-end delay | Timestamp synchronization | Network debugger | No-load: 215 ± 12 ms Load: 380 ± 45 ms |
| Network transmission delay | ICMP RTT testing | Ping tool | 100–150 ms |
| Load response delay | Pressure testing | Data monitoring platform | Delay growth rate: 76.7% |
Disclaimer/Publisher’s Note: The statements, opinions and data contained in all publications are solely those of the individual author(s) and contributor(s) and not of MDPI and/or the editor(s). MDPI and/or the editor(s) disclaim responsibility for any injury to people or property resulting from any ideas, methods, instructions or products referred to in the content. |
© 2025 by the authors. Licensee MDPI, Basel, Switzerland. This article is an open access article distributed under the terms and conditions of the Creative Commons Attribution (CC BY) license (https://creativecommons.org/licenses/by/4.0/).
Share and Cite
He, Y.; Yang, W.; Su, Q.; He, Q.; Li, H.; Lin, S.; Zhu, S. Three-Dimensional Real-Scene-Enhanced GNSS/Intelligent Vision Surface Deformation Monitoring System. Appl. Sci. 2025, 15, 4983. https://doi.org/10.3390/app15094983
He Y, Yang W, Su Q, He Q, Li H, Lin S, Zhu S. Three-Dimensional Real-Scene-Enhanced GNSS/Intelligent Vision Surface Deformation Monitoring System. Applied Sciences. 2025; 15(9):4983. https://doi.org/10.3390/app15094983
Chicago/Turabian StyleHe, Yuanrong, Weijie Yang, Qun Su, Qiuhua He, Hongxin Li, Shuhang Lin, and Shaochang Zhu. 2025. "Three-Dimensional Real-Scene-Enhanced GNSS/Intelligent Vision Surface Deformation Monitoring System" Applied Sciences 15, no. 9: 4983. https://doi.org/10.3390/app15094983
APA StyleHe, Y., Yang, W., Su, Q., He, Q., Li, H., Lin, S., & Zhu, S. (2025). Three-Dimensional Real-Scene-Enhanced GNSS/Intelligent Vision Surface Deformation Monitoring System. Applied Sciences, 15(9), 4983. https://doi.org/10.3390/app15094983
