Next Article in Journal
Muscle Activity and Biomechanics of Sprinting: A Meta-Analysis Review
Previous Article in Journal
Complications and Risks of High-Intensity Focused Ultrasound (HIFU) in Esthetic Procedures: A Review
 
 
Font Type:
Arial Georgia Verdana
Font Size:
Aa Aa Aa
Line Spacing:
Column Width:
Background:
Article

Emotional Dynamics in Social Interactions: A Multi-Strategy Synergy Model

1
College of Media Engineering, Communication University of Zhejiang, Hangzhou 310018, China
2
Key Lab of Film and TV Media Technology of Zhejiang Province, Hangzhou 310018, China
*
Author to whom correspondence should be addressed.
Appl. Sci. 2025, 15(9), 4960; https://doi.org/10.3390/app15094960
Submission received: 31 March 2025 / Revised: 24 April 2025 / Accepted: 28 April 2025 / Published: 30 April 2025

Abstract

This paper presents a mathematical model for analyzing emotional dynamics in social interactions, considering strategic induction, group feedback, and natural emotional decay. Stability analysis shows that without control strategies, an emotional system has a unique stable equilibrium. Numerical simulations validated the model’s effectiveness. Single-strategy analyses revealed that social comparison and emotional resonance strategies can significantly enhance emotional levels, while a self-positioning strategy causes emotional oscillations. Composite-strategy simulations showed that combined strategies led to an initial rapid increase in emotions, followed by periodic fluctuations and stabilization. Global sensitivity analysis identified the natural emotional decay rate as the most influential parameter for emotional dynamics. An empirical case study of commuters’ weekly emotional changes demonstrated the model’s ability to capture real-world emotional fluctuations. Overall, the model provides a fundamental mathematical framework for understanding emotional regulation in social contexts, laying the groundwork for further exploration of related psychological and sociological issues.

1. Introduction

In social interactions, strategic emotional regulation enables people to optimally allocate symbolic capital. A example case involves a junior scholar’s self-assessment pattern: commencing with self-deprecation (‘This study remains preliminary with substantial limitations’), progressing to strategic positioning through contrastive framing (‘Your excellent work defines field standards, whereas mine requires deeper inquiry’), and expressing a willingness to collaborate (‘I eagerly hope to improve with your distinguished colleagues’). This tripartite strategy systematically operationalizes (1) social comparison-induced cognitive dissonance: the psychological conflict and discomfort that arise from individuals perceiving gaps between themselves and others through social comparison (for example, in abilities or achievements), prompting them to adjust attitudes or behaviors to alleviate this conflict, (2) hierarchical self-positioning: the process by which individuals actively or passively determine their place within the hierarchical structures of society, groups, or organizations (i.e., ranked systems formed by dimensions such as power, status, and resource allocation). This occurs by comparing themselves with others and evaluating their own characteristics (e.g., abilities, achievements, and social roles), after which they adjust their cognition, attitudes, or behaviors accordingly. (3) Affective alignment stimulation: through interaction, intervention, or contextual design, this process proactively promotes the coordination and matching of emotional states among individuals. Its core mechanisms include emotional mimicry, empathy activation, and social norm guidance, with the aim of strengthening interpersonal relationships, group integration, or individual mental health.
This phenomenon finds its theoretical grounding in Goffman’s [1] dramaturgical framework. Through strategic self-deprecation that resets the evaluative benchmarks, people deliberately construct cognitive expectancy violations within observers’ assessment schemata. Such a structured impression management triggers Festinger’s [2] cognitive dissonance mechanism: when the perceived self-appraisal deficit (speaker’s self-evaluation ≤ social normal baseline) reaches critical magnitude, this induces adaptive threshold modulation in the audience’s psychological defenses. This process helps the brain prepare for receiving or using emotional support. In subsequent interactions, the junior scholar also employs targeted social comparison strategies. This model has two effects: on the one hand, it increases the symbolic capital of other people through authority recognition; on the other hand, it lowers the expectations of others by highlighting the gap [3]. In the asymmetric emotional exchange loop thus formed, the researcher continuously gains emotional investments beyond their superficial self-assessment, while senior scholars obtain symbolic satisfaction through superiority recognition. This mechanism essentially reflects the emotional dynamics of Homans’ social exchange theory [4]. The aforementioned process of proliferation of emotional resources follows the law of increasing marginal returns in emotional investment: when emotional returns exceed the group’s sensitivity threshold, this triggers the symbolic capital conversion mechanism revealed by Bourdieu [5], which ultimately leads to the reconfiguration of the social network. This dialectical relationship between micro-interactions and macro-structures provides a key theoretical point for explaining the dynamic reinforcement and balance mechanisms of social value perception. Recent studies have deepened our understanding of these mechanisms from a dynamical system perspective. Koole’s [6] theory of emotion regulation suggests that strategic emotional trajectory reconstruction can activate individual self-enhancement needs. Lawler’s [7] social exchange theory states that the degree of task commonality determines the intensity of emotional bonds, providing a basis for efficacy of strategic self-positioning. Camras’ [8] dynamical system model quantifies the critical threshold of emotional state differences that trigger psychological regulatory mechanisms. These advances provide an interdisciplinary interface to analyze the neurosociological mechanisms of emotional regulation.
Current research has two key methodological limitations: In emotional evolution modeling, the dynamic regulatory mechanisms for strategic self-positioning and the nonlinear amplification effects of group feedback have not been systematically integrated. There is a lack of quantitative analysis of the interactive effects between social comparison discrepancies and emotional decay rates, leading to a biased assessment of strategic efficacy. To address these issues, this study constructs a nonlinear differential system that integrates strategic induction mechanisms, feedback amplification equations, and natural decay terms, focusing on solving the following problems: Firstly, through stability analysis, it reveals the convergence characteristics of emotional states without strategic intervention and establishes a quantitative relationship between system parameters and equilibrium points. Secondly, using a single-factor experimental design, it assesses the independent efficacy of strategies such as social comparison discrepancy, strategic self-positioning, and emotional resonance enhancement. Lastly, through Sobol global sensitivity analysis, it quantifies the contribution of parameters such as natural decay rates and strategic strengths to emotional dynamics, identifying key control variables of the system.
The structure of this paper is as follows: Section 1 introduces the research background, significance, objectives, and outlines the paper. Section 2 presents the mathematical model, which includes analysis, assumptions, and equations. Section 3 examines the stability of the model, addressing both local and global aspects. Section 4 presents the numerical methods used to solve the emotional dynamics model and perform sensitivity analysis. Section 5 explores the impact of parameters on emotional states using single-strategy and comprehensive-strategy simulations. This section further employs Sobol sensitivity analysis to analyze the relationships among parameters. Section 6 expands the model to a real-world case and simulates emotional state fluctuations over a two-week period, further illustrating the model’s effectiveness. Section 7 summarizes the key findings, discusses their theoretical and practical implications, and proposes directions for future research.

2. Multi-Strategy Driven Emotional Evolution Model

This model is grounded in a three-element coupled system that integrates strategic induction mechanisms, feedback amplification effects, and natural decay processes, systematically simulating the dynamics of emotions in social interactions and group feedback.

2.1. Assumptions and Notation

We begin with the following assumptions:
  • Strategic Behavior: Individuals actively adopt a variety of strategies—such as social comparison, self-positioning, and emotional resonance enhancement—to adjust their emotional states during social interactions. These strategies significantly influence emotional changes, with their impact being quantified through a measure of strategy intensity.
  • Group Feedback Effect: Group feedback includes compensation mechanisms and negative contrast effects, which can be adjusted according to an individual’s and the group emotional state. These effects reflect both positive and negative responses to social interactions, shaping emotional outcomes.
  • Natural Emotional Decay: Emotional states naturally decay over time, independently of external strategies and group feedback. This decay process can be modeled as a constant rate.
  • Nonlinear Group Feedback: The impact of group feedback on an individual’s emotions is nonlinear, varying with changes in emotional state and strategic behaviors. This nonlinearity is captured through the interplay between contrast effects and compensation mechanisms, highlighting the dynamic nature of emotional regulation.
Based on these assumptions, we further define the mathematical parameters required for the model, as presented in Table 1.

2.2. Model Construction

In social interactions, people use a variety of strategies to optimize their emotional states, such as emotion regulation, seeking group support, and enhancing emotional resonance.

2.2.1. Emotional Regulation Strategy

An emotional regulation strategy S ( t ) is a weighted combination of three sub-strategies: social comparison discrepancy, strategic self-positioning, and emotional resonance enhancement, that is
S ( t ) = w 1 S 1 ( t ) + w 2 S 2 ( t ) + w 3 S 3 ( t ) ,
where
  • S 1 ( t ) represents the social comparison discrepancy strategy, which involves evaluating one’s emotional state relative to others. In social interactions, people often assess their emotional state by comparing themselves with others. According to Social Comparison Theory [2], this comparative behavior is a universal psychological phenomenon in humans, serving as a way to gain self-awareness and regulate emotions through comparisons with others. When individuals perceive their emotional state as falling short of a desired level, they can adopt strategic actions to bridge this gap.
    Specifically, the intensity of an individual’s emotional regulation strategy is directly proportional to the emotional gap. When an individual’s emotional state E ( t ) falls below a predefined threshold E high , the emotional gap widens, causing the individual to seek the attention and support of the group through self-deprecation. The intensity of this strategy can be modeled by the following mathematical expression:
    S 1 ( t ) = μ 1 E ( t ) E high + ,
    This formulation explicitly captures the dynamic relationship of the social comparison discrepancy strategy. The larger the emotional gap, the stronger the intensity of the strategy.
  • S 2 ( t ) denotes the strategic self-positioning strategy, which focuses on adjusting one’s emotional state based on self-assessment and positioning within the group. In social settings, people actively modify their self-presentation to shape others’ perceptions and feedback. This is known as Strategic Self-Positioning, which involves altering one’s behavior or communication style to meet social expectations or achieve specific goals. The strategic self-regulation theory [9] explains that individuals adjust their strategies based on situational demands, to manage their emotions and achieve social objectives. These behaviors are dynamic and evolve with the context to help people adapt to different social and emotional situations.
    During emotional regulation, strategic self-positioning is when people adjust their self-presentation based on their current emotions and social goals. For example, someone might act humbly to seek support when needed, or appear confident to receive positive feedback at other times. The strength of this strategy can be represented by a dynamic function, which is provisionally formulated in this paper as
    S 2 ( t ) = ν sin 2 π t T + ,
    This form can be customized and does not necessarily require the use of periodic functions.
  • S 3 ( t ) captures the emotional resonance enhancement strategy, which aims to amplify emotional alignment with the group. In social interactions, the emotional resonance enhancement strategy is a key mechanism. It allows individuals to elevate their emotional states by synchronizing with others’ emotions. Empathy research shows that emotional resonance involves both understanding others’ emotions cognitively and sharing/responding to them emotionally. This strategy boosts the interaction between group feedback and an individual’s emotional capacity space, thereby intensifying the individual’s emotional experience.
    In the process of emotional regulation, this strategy is manifested in individuals using group feedback to enhance their emotional states. When the group provides positive feedback in response to an individual’s emotional expression, the individual’s emotional state is further elevated, thereby achieving enhanced emotional resonance. The intensity of this strategy can be described by the following mathematical expression:
    S 3 ( t ) = ξ · G ( t ) · ( 1 E ( t ) ) ,
    where 1 E ( t ) indicates the space of emotional capacity (i.e., the gap between the current emotional state and the emotional peak).
The coefficients w 1 , w 2 , w 3 denote the weights assigned to each sub-strategy, reflecting their relative contributions to the composite strategy. Next, we will analyze S 2 ( t ) , S 2 ( t ) , S 2 ( t ) , and S 3 individually and in detail.

2.2.2. Group Feedback Intensity

In social interactions, group feedback G ( t ) is crucial for individual emotional regulation, arising from compensation psychology and the contrast effect. According to Social Comparison Theory and empathy research, group feedback offers emotional support, and through the contrast effect, it adjusts an individual’s self-perception and emotional state.
Specifically, the intensity of group feedback G ( t ) consists of the following two components:
  • Compensation Psychology Term κ ( 1 E ( t ) ) : When an individual’s emotional state E ( t ) is low, the group tends to provide more support and compensation to help the individual return to a normal level. This compensation psychology reflects the group’s sensitivity and support for the individual’s emotional state.
  • Contrast Effect Term λ ( S ( t ) E ( t ) ) + : When an individual’s emotional regulation strategy S ( t ) exceeds their current emotional level E ( t ) , group feedback intensifies, to bridge the gap between their "high standard" and reality. This contrast effect shows how the group reacts to and adjusts for the individual’s strategic actions.
By combining these two components, the mathematical expression for group feedback G ( t ) is formulated as
G ( t ) = κ ( 1 E ( t ) ) + λ ( S ( t ) E ( t ) ) + .
The dynamic nature of this feedback matches the emotional needs and behavioral motivations of individuals in social interactions. This study provides key theoretical insights into individual emotional regulation mechanisms and sets a clear framework for follow-up mathematical and empirical research.

2.2.3. Coupled Model

The evolution of individual emotions is influenced by emotional regulation strategies, group feedback amplification, and natural decay, making it a complex dynamic system. During social interactions, individuals use various strategies to regulate their emotional states, as supported by emotional regulation theory and social interaction research. Meanwhile, they are also shaped by group feedback and natural decay. These dynamic changes can be described by the following equation:
d E d t = α S ( t ) + β G ( t ) ( 1 E ( t ) ) γ E ( t ) ,
where α S ( t ) indicates how individuals utilize specific strategies to actively shape their emotional states. The term β G ( t ) ( 1 E ( t ) ) shows that the strength of group feedback decreases as the current emotional level increases, thus avoiding emotional saturation. The component γ E ( t ) represents the natural tendency of emotions to diminish over time, reflecting the gradual reduction in emotional intensity in the absence of external influences.

2.2.4. The Interrelationships Between the Components

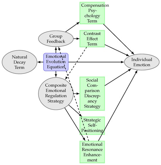
Next, we present a relationship diagram of the model components.
Figure 1 shows how multiple factors dynamically regulate individual emotions in Model (5). At its core is the equation of emotional evolution that combines three key parts: natural decay, group feedback, and composite regulatory strategies. The term natural decay shows that emotions weaken over time naturally. Group feedback affects individual emotions indirectly through compensation psychology and contrast effects. Composite regulatory strategies directly impact emotions via mechanisms such as social comparison discrepancy, strategic self-positioning, and emotional resonance enhancement.

3. Stability Analysis

To further investigate the mathematical properties of the model (5), we perform local asymptotic stability and global stability analyses. First, we present a lemma regarding the roots of quadratic equations.

3.1. Local Asymptotic Stability Analysis

Lemma 1.
For any β , κ , γ > 0 , the quadratic equation
β κ E 2 ( 2 β κ + γ ) E + β κ = 0
has two real roots, where the smaller root E * ( 0 , 1 ) and the larger root E + * > 1 .
Proof. 
We calculate the discriminant:
Δ = ( 2 β κ + γ ) 2 4 ( β κ ) 2 = γ 2 + 4 β κ γ > 0 ( β , κ , γ > 0 ) .
Thus, the Equation (6) has two real roots:
E * = ( 2 β κ + γ ) ± Δ 2 β κ
Next, we analyze these two roots separately:
  • Larger root E + * : From the inequality
    γ ( γ + 4 β κ ) > γ E + * = ( 2 β κ + γ ) + Δ 2 β κ > 1
    which exceeds the physically valid range and is therefore discarded.
  • Smaller root E * : From the inequality chain
    γ ( γ + 4 β κ ) = ( γ + 2 β κ ) 2 ( 2 β κ ) 2 < γ + 2 β κ ( always true for a difference of squares )
    we obtain
    E * = ( 2 β κ + γ ) Δ 2 β κ > ( 2 β κ + γ ) ( γ + 2 β κ ) 2 β κ = 0
    In addition,
    E * = 2 β κ + γ Δ 2 β κ < 2 β κ + γ γ 2 β κ = 1
    Thus, E * ( 0 , 1 ) .
Next, we present the theorem for local asymptotic stability.
Theorem 1.
When all control strategies fail ( μ = ν = ξ = 0 ) and the parameters satisfy β , κ , γ > 0 , the system (5) has a unique physically valid equilibrium point:
( E * , G * , S * ) = ( 2 β κ + γ ) γ ( γ + 4 β κ ) 2 β κ , κ ( 1 E * ) , 0
with E * ( 0 , 1 ) , and this equilibrium point is locally asymptotically stable.
Proof. 
When μ = ν = ξ = 0 , we have S 1 = S 2 = S 3 = 0 , and the system degenerates to
d E d t = β κ ( 1 E ) 2 γ E G ( t ) = κ ( 1 E ) S ( t ) = 0
Setting d E d t = 0 , we obtain
β κ ( 1 E ) 2 γ E = β κ E 2 ( 2 β κ + γ ) E + β κ = 0 .
Using Lemma 1, Equation (10) has a unique valid equilibrium point E * ( 0 , 1 ) , corresponding to G * = κ ( 1 E * ) and S * = 0 .
We compute the eigenvalue of the Jacobian matrix at the equilibrium point:
J = E β κ ( 1 E ) 2 γ E E = E * = 2 β κ ( 1 E * ) γ .
Since E * ( 0 , 1 ) and β , κ , γ > 0 , we have J < 0 . Therefore, the equilibrium point is locally asymptotically stable.    □

3.2. Global Stability Analysis

Theorem 2.
When the control strategies fail ( μ = ν = ξ = 0 ) and the parameters satisfy β , κ , γ > 0 , the unique equilibrium point E * ( 0 , 1 ) of the system (5) is globally asymptotically stable. That is, for any initial emotional value E ( 0 ) [ 0 , 1 ] , the system trajectory satisfies:
lim t E ( t ) = E *
Proof. 
Define the candidate Lyapunov function:
V ( E ) = 1 2 ( E E * ) 2 which satisfies : V ( E ) > 0 if E E * V ( E * ) = 0 if E = E *
Computing the derivative of V ( E ) along the system trajectory (9), we obtain
d V d t = ( E E * ) d E d t = ( E E * ) β κ ( 1 E ) 2 γ E
Using the equilibrium Equation (8) to substitute γ E * = β κ ( 1 E * ) 2 :
d V d t = ( E E * ) β κ ( 1 E ) 2 β κ ( 1 E * ) 2 γ ( E E * ) = β κ ( E E * ) ( 1 E ) 2 ( 1 E * ) 2 γ ( E E * ) 2
Expanding the difference of squares,
( 1 E ) 2 ( 1 E * ) 2 = ( E * E ) ( 2 E E * )
Substituting this, we obtain
d V d t = β κ ( E E * ) ( E * E ) ( 2 E E * ) γ ( E E * ) 2 = β κ ( E E * ) 2 ( 2 E E * ) γ ( E E * ) 2 = ( E E * ) 2 β κ ( 2 E E * ) + γ
Analyzing the signs of each term,
  • Square term:
    ( E E * ) 2 0
    and equals zero only when E = E * .
  • Combined coefficient:
    β κ ( 2 E E * ) + γ > β κ ( 2 1 1 ) + γ = γ > 0
Therefore,
d V d t = ( E E * ) 2 0 · β κ ( 2 E E * ) + γ > 0 0
and d V d t = 0 if and only if E = E * .
Using Lyapunov’s stability theorem, the equilibrium point E * is globally asymptotically stable.    □

4. Numerical Methods

We outline the numerical methods employed to solve the emotional dynamics model and conduct a sensitivity analysis.

4.1. Differential Equation Solvers

The model’s core dynamics are governed by the first-order ordinary differential Equation (5), which is solved using Adaptive Step-Size Integration.
For general initial value problems, the solve_ivp function from SciPy is used [10]. This solver uses an adaptive step size algorithm that dynamically adjusts the integration step to maintain the specified error tolerances. It switches between the Adams method for non-stiff systems and the Backward Differentiation Formula for stiff systems, ensuring efficiency across parameter regimes. The process involves
  • Initialization: define the ODE function (5), the initial emotional state, and the solution interval.
  • Error Control: use embedded Runge–Kutta formulas (e.g., RK45) to estimate the local truncation error and adjust the step size iteratively.
  • Termination: integrate until target time, storing solutions at user-specified evaluation points.

4.2. Sensitivity Analysis Method and Indices

To quantify the impacts of the parameters on emotional dynamics, the Sobol method [11], a variance-based technique, is employed. Sobol analysis decomposes the variance of the model output to quantify the contributions of input parameters. This approach offers a comprehensive understanding of how each parameter influences the model’s results, both individually and in combination with others.
Based on the Sobol method, two key indices are calculated for each parameter, to perform a detailed sensitivity analysis. These indices help identify the most influential parameters and understand their interactions within the model.
Next, we present the specific indices used for the sensitivity analysis of the parameters. The output Y is a function of the input parameters X, as is standard in Sobol sensitivity analysis.
  • First-Order Index S F i : This index measures the main effect of the parameter X i . It is calculated using the following formula:
    S F i = E [ Y · Y i A ] E [ Y ] · E [ Y i A ] V ( Y ) ,
    Here, Y i A represents the model output obtained by replacing X i with values from a complementary sample set. In essence, S F i isolates the individual contribution of a parameter, showing how changes in that single parameter affect the output variance independently of other parameters.
  • Total Effect Index S T i : The S T i captures the total influence of X i , including its interactions with other variables. It is calculated as follows:
    S T i = 1 E [ Y · Y i B ] E [ Y ] · E [ Y i B ] V ( Y ) ,
    where Y i B is generated by swapping X i between sample sets. By subtracting the relevant variance-based term from 1, S T i provides an overall measure of how a parameter impacts the model output, taking into account all possible interactions with other parameters in the system.

4.3. Implementation Details

All methods were implemented in Python 3.9 using SciPy for ODE solving and SALib for sensitivity analysis. The code was structured to separate model definitions, numerical solvers, and analysis routines, with parameter configurations stored in dictionaries for reproducibility. Parallel computing was used for Sobol analysis via multiprocessing.Pool, reducing the computation time for large sample sizes.

5. Numerical Simulation

To maintain this study’s systematic and consistent nature, we defined a set of baseline system parameters for all simulations to follow. Table 2 outlines the settings of the specific parameters.

5.1. Numerical Simulation of the Equilibrium Point When Strategies Fail

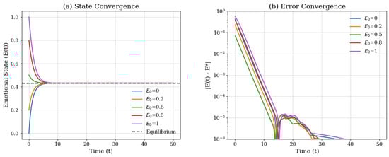
To assess system (5) convergence when strategies fail, we analyzed emotional state E ( t ) convergence through numerical simulations. Specifically, we simulated five different initial emotional states E 0 , with details in Table 3.
Based on the parameters in Table 3, the theoretical equilibrium point E * of the system (5) can be derived using Theorem 1:
E * = ( 2 β κ + γ ) γ ( γ + 4 β κ ) 2 β κ 0.431 .
To quantify the process of convergence of the emotional state E ( t ) , we use the error metric | E ( t ) E * | to measure the deviation from the theoretical equilibrium point E * . The numerical solutions were computed using the solve_ivp function with the time interval set to t [ 0 , 50 ] .
Figure 2 shows the convergence trajectories of E ( t ) and the error curve. The left panel illustrates how E ( t ) changed over time with different starting points E 0 . Regardless of the initial value, all curves eventually stabilized at E * = 0.431 , highlighting the stability of the system. In the right panel, plotted on a semi-logarithmic scale, the error | E ( t ) E * | decreases exponentially.

5.2. Simulation Analysis of the Efficacy of Single Strategies

This research used a single factor experimental design, activating target strategies S 1 to S 3 one by one, while keeping the other strategies at the baseline. This approach allowed for independent evaluation of each strategy’s impact on the emotional dynamics, establishing a theoretical foundation for optimizing future multidimensional emotional intervention programs. The experimental parameters are described in Table 4.
The parameter matrix (Table 4) followed an orthogonal design. The baseline of the strategy parameters was set to zero, while each experimental strategy activated one target parameter, with a weight coefficient of 1 ( w i = 1 ). This ensured independent measurement of each strategy’s effect by preventing parameter interaction.
Figure 3 demonstrates the temporal changes in emotional state E ( t ) for the different single-strategy models. In the non-intervention control scenario, E ( t ) stabilized at 0.431 . Strategies S 1 and S 3 produced notable improvements, reaching stable values of 0.542 and 0.566 , respectively. The strategy S 2 initially caused sharp increases, but later exhibited an oscillatory behavior. These results indicate that S 1 and S 3 provided consistent emotional enhancement, while S 2 ’s fluctuations arose from its periodic functional design, as defined in Equation (2).

5.3. Simulation Analysis of the Efficacy of Composite Strategies

Numerical simulations were used to simultaneously activate multiple strategies ( S 1 , S 2 , S 3 ) and to analyze their combined effects in varying weight configurations. This approach systematically explored how strategy interactions influenced the emotional dynamics. Detailed experimental parameters are provided in Table 5.
Figure 4 shows the emotional state E as a solid blue line. The initial rapid increase in E indicates a direct enhancement of these strategies, followed by periodic fluctuations reflecting their sustained impact and the system’s self-regulation. The confidence interval for E, displayed as a light blue shaded area, starts wide and narrows over time, suggesting stabilization of the system as emotional fluctuations decrease. In general, the figure clearly demonstrates the dynamic impact of these strategies on both E and G, reflecting the model’s accurate representation of emotional regulation strategies.

5.4. Global Sensitivity Analysis

This study applied global sensitivity analysis to systematically assess the influence of parameters on emotional dynamics within an emotion manipulation model. The analysis used a dynamic framework that integrated multiple emotional intervention strategies, including social comparison discrepancy, strategic self-positioning, and enhanced emotional resonance mechanisms. The Sobol variance decomposition method quantified the contributions of eight critical parameters to emotional states. Through Monte Carlo sampling ( N = 512 ) and interaction–effect analysis, this research aimed to determine parameter importance rankings, providing a scientific basis to optimize model parameters and designing effective emotional interventions. The parameter ranges used in the sensitivity analysis are detailed in Table 6.

5.4.1. Parameter Sensitivity Results

The Sobol analysis results are presented in Table 7.
Table 7 illustrates clear hierarchical patterns in the parameter sensitivity. The emotional state decay rate ( γ ) was the highest, with S F = 0.677 and S T = 0.690 , indicating that it accounted for 69% of the total variance in the system and played a dominant role in emotional fluctuations. Next, we have the strategy impact coefficient ( α , S F = 0.138 , S T = 0.139 ), the intensity of group compensation ( κ , S F = 0.104 , S T = 0.106 ), and feedback amplification ( β , S F = 0.053 , S T = 0.057 ). These parameters influenced emotional states through both direct effects and positive interactions that amplified their impacts. In particular, parameters such as social comparison efficiency ( μ ), resonance enhancement ( ξ ), discrepancy sensitivity ( λ ), and self-positioning intensity ( ν ) all had indices below 0.01, indicating minor contributions to the system variance.

5.4.2. Parameter Sensitivity Radar Chart

Figure 5 visually depicts the sensitivity index distributions for the model parameters. Plotted in polar coordinates, the graph shows the emotional decay rate ( γ ) at the outermost level, highlighting its leading role in the model output and its major contribution to system variance. The intensity of group compensation ( κ ) and feedback amplification ( β ) form the second level, indicating their combined regulatory effects. The strategy impact coefficient ( α ) occupies an intermediate position, which highlights its critical role in emotional enhancement mechanisms. In contrast, parameters such as discrepancy-based praise efficiency ( μ ), resonance enhancement ( ξ ), and discrepancy sensitivity ( λ ) cluster near the center, reflecting minimal system influence.

6. Case Study Application

This research demonstrates the applicability of the model through a real-world case study that analyzes cyclical variations in the emotional state of commuters E ( t ) on weekly travel between two cities. An individual experiences emotional fluctuations influenced by weekday social engagement and weekend isolation. During the week, an integrated regulation strategy S ( t ) maintains positive emotions, while post-work loneliness causes gradual declines. These oscillations peak on Fridays and then diminish over weekends due to social disconnection, resetting each Monday. This case study demonstrates how social interactions shape emotional dynamics, and reveals interactions between emotional states, social strategies, and group feedback mechanisms within the model.

6.1. Cross-Cycle Coupling Modeling

Based on the theory of social rhythm [12], this subsection establishes a mathematical model of emotional states that integrates the weekday–weekend cycle with the circadian rhythm.

6.1.1. Core Feature Functions

  • The social cycle piecewise function describes the transition between work and rest states:
    Ψ ( t ) = 1 , t k N [ 7 k , 7 k + 5 ) ( weekday mode ) 0 , t k N [ 7 k + 5 , 7 k + 7 ) ( weekend mode )
    where N denotes the set of non-negative integers, ensuring the 7-day periodicity Ψ ( t + 7 ) = Ψ ( t ) .
  • The circadian rhythm oscillator models the physiological daily cycle:
    ϕ ( t ) = 1 2 1 + cos 2 π ( t t ) , ϕ ( t ) [ 0 , 1 ]
    satisfying the daily periodicity ϕ ( t + 1 ) = ϕ ( t ) , with its maximum value at noon (when t t = 0 ).

6.1.2. Coupled Dynamics Equations

Define the group feedback mechanism equation for the interaction of compound emotional dynamic management:
G ( t ) = Ψ ( t ) · κ ( 1 E ( t ) ) + λ ( S ( t ) E ( t ) ) +
S ( t ) = Ψ ( t ) · i = 1 3 w i Θ i ( t )
where the strategy components Θ i ( t ) satisfy:
Θ i ( t ) = μ 1 E ( t ) E high + , i = 1 ν ϕ ( t ) , i = 2 ξ G ( t ) ( 1 E ( t ) ) , i = 3 where w 1 + w 2 + w 3 = 1

6.1.3. Emotional State Evolution Equation

Establish a non-autonomous differential equation system:
d E d t = α S ( t ) + β G ( t ) ( 1 E ( t ) ) γ w E ( t ) , Ψ ( t ) = 1 γ r E ( t ) , Ψ ( t ) = 0
where γ w , γ r represent the emotional decay rates on weekdays and weekends, respectively.

6.2. Emotional Cycle Simulation

Using the basic parameters in Table 2 and the strategy parameters in Table 5, we further optimized the parameter settings by subdividing the natural emotional decay rate γ into weekday ( γ w = 0.3 ) and weekend ( γ r = 1 ) components. The initialization of the emotional state on Monday morning was set to E ( 0 ) = 0.2 to simulate two-week emotional dynamics. Time units were measured in days, with a simulation step of Δ t = 0.5 h. The fourth-order Runge–Kutta method was used to solve the differential equation system (19).
Figure 6 shows the emotional state trajectories, along with the variations in intensity of the strategy. The upper panel displays E ( t ) trends during the weekdays/weekends, using a solid blue line for emotional states and an orange dashed line for circadian rhythms. Different fluctuation patterns emerged between weekdays and weekends, linked to differing natural decay rate parameters. Circadian rhythms significantly influenced emotional dynamics, particularly on weekdays, where rhythmic oscillations induced small-amplitude emotional fluctuations. Alternating background shadings visually highlight temporal emotional shifts by marking weekday–weekend transitions.
The lower panel displays the activation patterns of the three strategies: green for social comparison discrepancy ( S 1 ), yellow for strategic self-positioning ( S 2 ), and red for emotional resonance enhancement ( S 3 ). Contrary to expectations, the social comparison strategy maintained a high activation on weekends. This phenomenon probably stems from amplified emotional dynamics E ( t ) during weekends, which increase the emotional gap 1 E ( t ) E high and sustain S 1 intensity. The strategic self-positioning mechanism exhibited periodic activation patterns on weekdays, with a period T dictating emotional fluctuation frequencies. Both the self-positioning and resonance strategies showed reduced overall intensity on weekends, due to diminished social interactions with various peer groups.

7. Conclusions

This research presents a novel framework for understanding emotional regulation in social contexts through the development and analysis of an emotional dynamics model. The model incorporates strategic interventions, group feedback mechanisms, and natural decay processes to characterize complex emotional state transitions. Stability analysis validated the existence and robustness of equilibrium states, while numerical simulations and real-world case studies demonstrated its predictive capabilities. Sensitivity analysis identified critical parameters and offered actionable insights to design effective emotional interventions.
The applicability of this model extends to various real-world settings, providing valuable insights for practical interventions. In educational contexts, the model can inform the development of targeted interventions aimed at enhancing students’ emotional regulation skills. By identifying key parameters that influence emotional dynamics, educators can design programs that promote adaptive emotion regulation strategies, thus improving students’ academic performance and psychological well-being. In organizational environments, the model can guide the design of interventions to improve employees’ emotional regulation, which is crucial for job satisfaction and performance. By simulating the effects of different strategies, organizations can implement training programs that help employees better manage work-related stress and improve team collaboration. The model also holds promise for coaching and counseling practices. By analyzing individual emotional dynamics, professionals can develop personalized intervention plans that address specific emotional challenges. This approach can help clients build resilience and improve their overall emotional health.
From a historical perspective, the emotional dynamics model presented in this study not only continues the technological evolution from program models to data types and then to control types, but also offers new possibilities to advance towards ambient intelligence. The development of technology has shown a progression from the initial program model (which assembles machine primitives into programs) to the dominant role of data types in program compilation, and then to the central role of control types in controllers. With the rise of artificial intelligence, our focus has shifted to smarter systems. The emotional dynamics model in this study is situated within this historical trajectory. By incorporating the complexity of social interactions into the model, it provides a new perspective and approach to achieve a more intelligent social environment. We believe that this model can provide a robust framework for understanding emotional regulation in social contexts, thus taking an important step on the path of technological development.
In reflecting on the limitations of our study, it is important to recognize the assumptions and potential biases inherent in the model. Although the model demonstrated predictive capabilities through theoretical analysis and numerical simulations, its characterization of emotional dynamics is based on certain simplified assumptions. For example, the model may not fully capture the complexity and variability of real-world emotions due to assumptions regarding the mechanisms of emotion regulation strategies and the transitions between emotional states. Additionally, the model’s application across different contexts may be influenced by factors such as individual differences and cultural backgrounds. Future research should further investigate the validity of these assumptions and explore ways to refine the model by incorporating additional dimensions, such as individual variability and cultural influences. Examining the performance of the model in various scenarios, such as educational, organizational, and personal emotion management settings, would also provide valuable insight and directions for improvement.
In summary, this research offers a robust framework for understanding and intervening in emotional regulation processes. The applications of the model in educational, organizational, and counseling settings highlight its potential to inform practical interventions and improve emotional well-being. Furthermore, integration of the model with wearable devices could further extend its applicability, allowing real-time monitoring and feedback of emotional states in various contexts. Future research should continue to refine and expand the model to address its limitations and further explore its applicability in the real world.

Author Contributions

Conceptualization, X.W. and L.Z.; methodology, L.Z.; software, X.W.; validation, X.W. and L.Z.; formal analysis, X.W. and L.Z.; investigation, X.W. and L.Z.; resources, L.Z.; data curation, L.Z.; writing—original draft preparation, X.W.; writing—review and editing, L.Z.; visualization, X.W.; supervision, L.Z.; project administration, L.Z.; funding acquisition, L.Z. All authors have read and agreed to the published version of the manuscript.

Funding

Supported by the Open Fund of Zhejiang Key Laboratory of Film and TV Media Technology.

Institutional Review Board Statement

Not applicable.

Informed Consent Statement

Not applicable.

Data Availability Statement

All code used in this paper is available from the corresponding author upon request.

Conflicts of Interest

The authors declare no conflicts of interest.

References

  1. Goffman, E. The Presentation of Self in Everyday Life; Doubleday: New York, NY, USA, 1959. [Google Scholar]
  2. Festinger, L. A Theory of Cognitive Dissonance; Stanford University Press: Redwood City, CA, USA, 1957. [Google Scholar]
  3. Sedikides, C.; Gregg, A.P. Self-enhancement: Food for thought. Perspect. Psychol. Sci. 2008, 3, 102–116. [Google Scholar] [CrossRef] [PubMed]
  4. Homans, G.C. Social behavior as exchange. Am. J. Sociol. 1958, 63, 597–606. [Google Scholar] [CrossRef]
  5. Bourdieu, P. The Forms of Capital. In Handbook of Theory and Research for the Sociology of Education; Richardson, J., Ed.; Greenwood: New York, NY, USA, 1986; pp. 241–258. [Google Scholar]
  6. Koole, S.L. The psychology of emotion regulation: An integrative review. Cogn. Emot. 2009, 23, 4–41. [Google Scholar] [CrossRef]
  7. Lawler, E.J. An affect theory of social exchange. Am. J. Sociol. 2001, 107, 321–352. [Google Scholar] [CrossRef]
  8. Camras, L.A.; Witherington, D.C. Dynamical systems approaches to emotional development. Dev. Rev. 2005, 25, 328–350. [Google Scholar] [CrossRef]
  9. Hawkins, M.W. Self-directed learning as related to learning strategies, self-regulation, and autonomy in an English language program: A local application with global implications. Stud. Second. Lang. Learn. Teach. 2018, 8, 445–468. [Google Scholar] [CrossRef]
  10. Führer, C.; Solem, J.E.; Verdier, O. Scientific Computing with Python: High-Performance Scientific Computing with NumPy, SciPy, and Pandas; Packt Publishing: Birmingham, UK, 2021. [Google Scholar]
  11. Zhang, X.-Y.; Trame, M.N.; Lesko, L.J.; Schmidt, S. Sobol Sensitivity Analysis: A Tool to Guide the Development and Evaluation of Systems Pharmacology Models. CPT Pharmacometrics Syst. Pharmacol. 2015, 4, 69–79. [Google Scholar] [CrossRef] [PubMed]
  12. Bol, E.M.; Stange, J.P.; Labelle, D.R.; Shapero, B.G.; Weiss, R.B.; Abramson, L.Y.; Alloy, L.B. Affective disruption from social rhythm and behavioral approach system (BAS) sensitivities: A test of the integration of the social zeitgeber and BAS theories of bipolar disorder. Clin. Psychol. Sci. 2016, 4, 418–432. [Google Scholar]
Figure 1. Diagram of the emotional evolution equation.
Figure 1. Diagram of the emotional evolution equation.
Applsci 15 04960 g001
Figure 2. State convergence and its error.
Figure 2. State convergence and its error.
Applsci 15 04960 g002
Figure 3. Single strategy effectiveness simulation.
Figure 3. Single strategy effectiveness simulation.
Applsci 15 04960 g003
Figure 4. Composite strategy effectiveness simulation.
Figure 4. Composite strategy effectiveness simulation.
Applsci 15 04960 g004
Figure 5. Parameter sensitivity radar chart.
Figure 5. Parameter sensitivity radar chart.
Applsci 15 04960 g005
Figure 6. Two-week emotional simulation: The blue color indicates working days, whereas the pink color represents weekends.
Figure 6. Two-week emotional simulation: The blue color indicates working days, whereas the pink color represents weekends.
Applsci 15 04960 g006
Table 1. Notation and definitions.
Table 1. Notation and definitions.
SymbolMeaning
E ( t ) [ 0 , 1 ] Normalized individual emotion level (0 = low, 1 = high)
G ( t ) [ 0 , 1 ] Intensity of group feedback
S ( t ) [ 0 , 1 ] Weighted combination of emotional regulation strategies
α , β , γ > 0 Coefficients for strategy impact, feedback amplification, and emotion decay rate
κ , λ > 0 Compensation coefficient and disparity sensitivity coefficient
μ , ν , ξ > 0 Coefficients for disparity strategy efficiency, self-positioning, and emotional resonance
E high ( 0 , 1 ) Predefined threshold for high emotion
T > 0 Time scaling parameter
( · ) + Positive part function ( max ( 0 , · ) )
Table 2. Main Baseline Parameter Settings.
Table 2. Main Baseline Parameter Settings.
α β γ κ λ E high T E 0
0.70.50.30.80.60.770.2
Table 3. Simulation parameters for initial emotional states E 0 .
Table 3. Simulation parameters for initial emotional states E 0 .
E 0 μ ν ξ
{0, 0.2, 0.5, 0.8, 1}000
Table 4. Strategy parameter settings.
Table 4. Strategy parameter settings.
Strategy μ ν ξ w 1 w 2 w 3
Baseline000000
S 1 0.500100
S 2 00.40010
S 3 000.9001
Table 5. Numerical values of composite strategy parameters.
Table 5. Numerical values of composite strategy parameters.
μ ν ξ w 1 w 2 w 3
0.50.40.30.40.30.3
Table 6. The parameter ranges for sensitivity analysis.
Table 6. The parameter ranges for sensitivity analysis.
α β γ κ λ μ ν ξ
[ 0.49 , 0.91 ] [ 0.35 , 0.65 ] [ 0.21 , 0.39 ] [ 0.56 , 1.04 ] [ 0.42 , 0.78 ] [ 0.35 , 0.65 ] [ 0.28 , 0.52 ] [ 0.63 , 1.17 ]
Table 7. Quantitative results of parameter sensitivity indices.
Table 7. Quantitative results of parameter sensitivity indices.
Indices γ α κ β μ ξ λ ν
First-order effect ( S F )0.6770.1380.1040.0530.0030.0070.0000.000
Total effect ( S T )0.6900.1390.1060.0570.0050.0080.0000.000
Interaction effect ( Δ S )+0.013+0.001+0.002+0.004+0.002+0.0010.0000.000
Note: Δ S = S T S F represents the strength of non-linear interactions. Positive values indicate synergistic effects, while negative values indicate antagonistic effects.
Disclaimer/Publisher’s Note: The statements, opinions and data contained in all publications are solely those of the individual author(s) and contributor(s) and not of MDPI and/or the editor(s). MDPI and/or the editor(s) disclaim responsibility for any injury to people or property resulting from any ideas, methods, instructions or products referred to in the content.

Share and Cite

MDPI and ACS Style

Wang, X.; Zhang, L. Emotional Dynamics in Social Interactions: A Multi-Strategy Synergy Model. Appl. Sci. 2025, 15, 4960. https://doi.org/10.3390/app15094960

AMA Style

Wang X, Zhang L. Emotional Dynamics in Social Interactions: A Multi-Strategy Synergy Model. Applied Sciences. 2025; 15(9):4960. https://doi.org/10.3390/app15094960

Chicago/Turabian Style

Wang, Xinyu, and Lipu Zhang. 2025. "Emotional Dynamics in Social Interactions: A Multi-Strategy Synergy Model" Applied Sciences 15, no. 9: 4960. https://doi.org/10.3390/app15094960

APA Style

Wang, X., & Zhang, L. (2025). Emotional Dynamics in Social Interactions: A Multi-Strategy Synergy Model. Applied Sciences, 15(9), 4960. https://doi.org/10.3390/app15094960

Note that from the first issue of 2016, this journal uses article numbers instead of page numbers. See further details here.

Article Metrics

Back to TopTop