A Hybrid Model for Designers to Learn from Failures: A Case of a High Potential Fire Incident at an Underground Hard Rock Mine
Abstract
1. Introduction
2. Theoretical Frameworks
2.1. HRO Principles
2.2. FTA
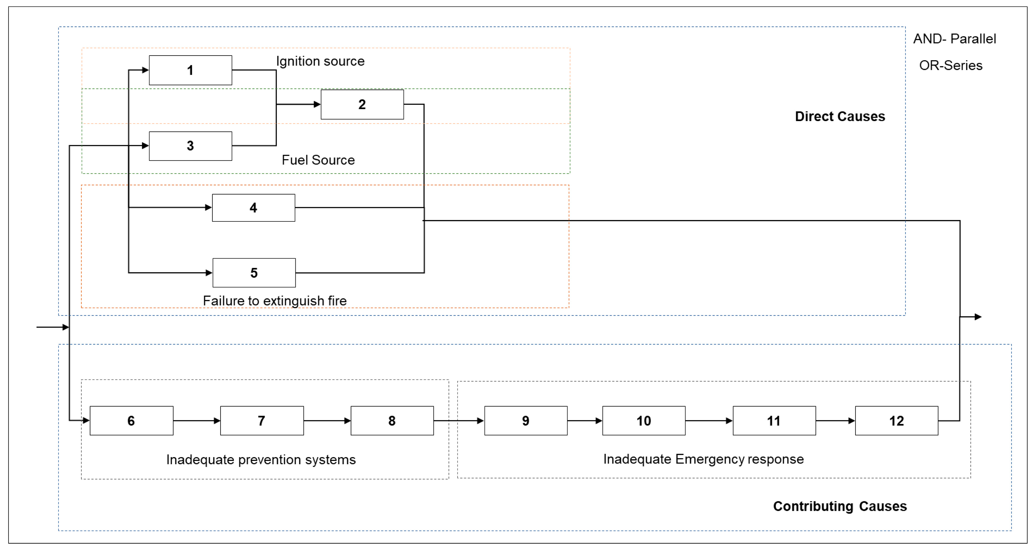
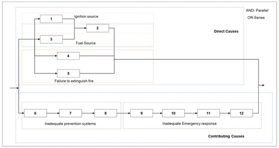
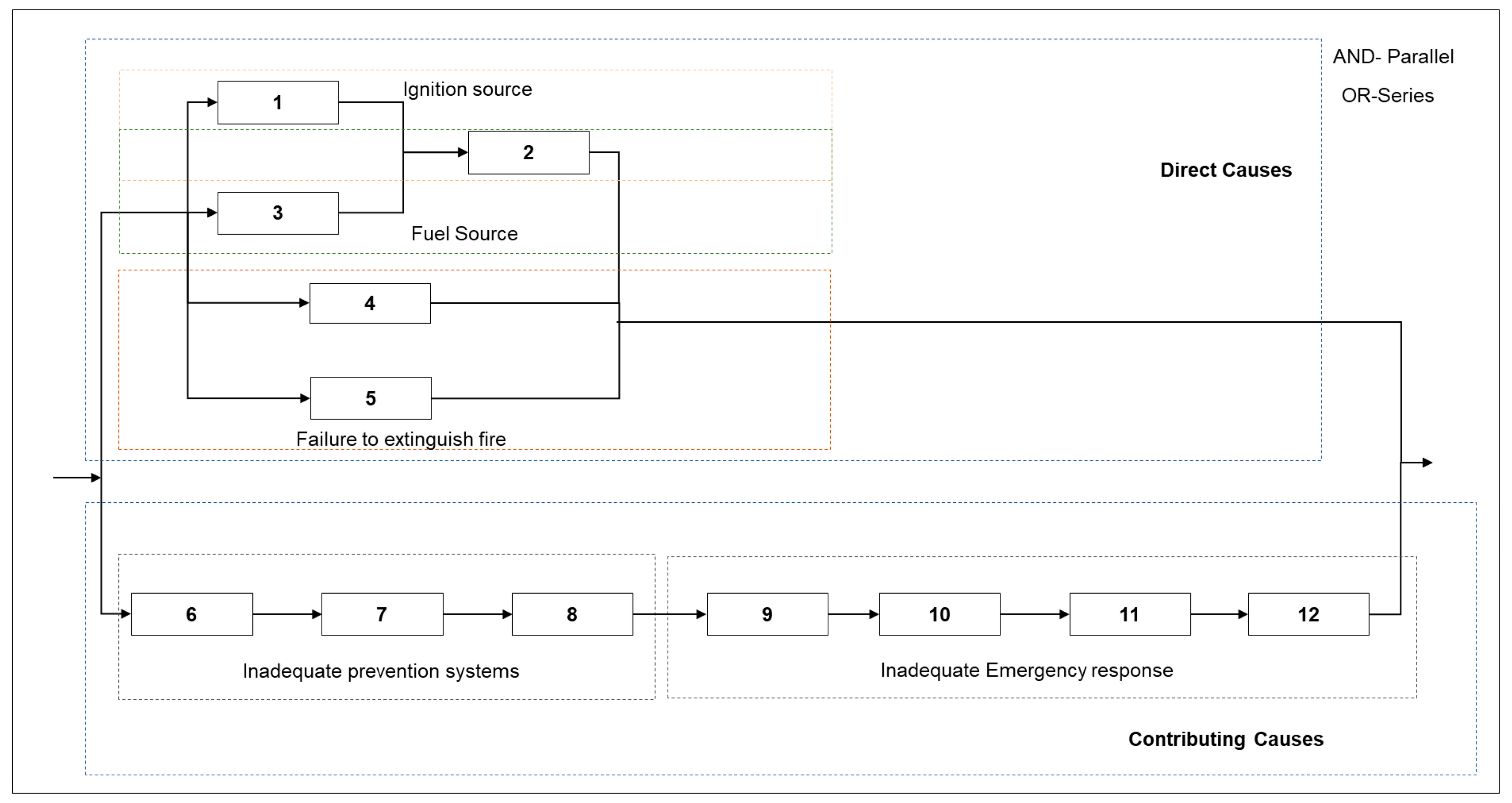
2.3. Reliability Block Diagram (RBD)
- OR relationships in the FTA become series configurations on the equivalent RBD
- AND relationships in the FTA become parallel configurations in the equivalent RBD
- Extraction is performed from the top of the tree
- Only the basic events are modelled
- The order does not matter on the RBD
- Real root causes should be identified
- Both the FTA and RBD are mental models for risk analysis, not risk assessment
2.4. FMECA
2.5. AHP
3. Case Study
3.1. Background
3.2. Synopsis of the Incident
3.3. Consequences and Potential Consequences
- Injuries and Fatalities: There were no injuries or fatalities. However, the incident had the potential to directly expose personnel to the fire or compromise the mine’s ventilation. More than 10 people were operating in that section, and a total of more than 150 people were in the mine at the time of the incident. For this reason, the incident was classified as a High Potential Incident (HPI).
- Damage/Loss of property: The affected machine was damaged beyond recovery, and replacement of the machine would cost the company more than EUR 500,000, which is considered a significant amount of loss given the size of the company. The machine had only used 18% of its useful life. The incident also had had the potential to result in further loss of property due to propagation of the fire to other assets if it was not contained in time.
- Production Losses: It was estimated that production volumes of up to 20,000 tonnes of ore would be lost in that year as a result of this incident. Again, the incident had the potential of far greater consequences if the fire was to propagate to other production areas.
3.4. Investigation Findings
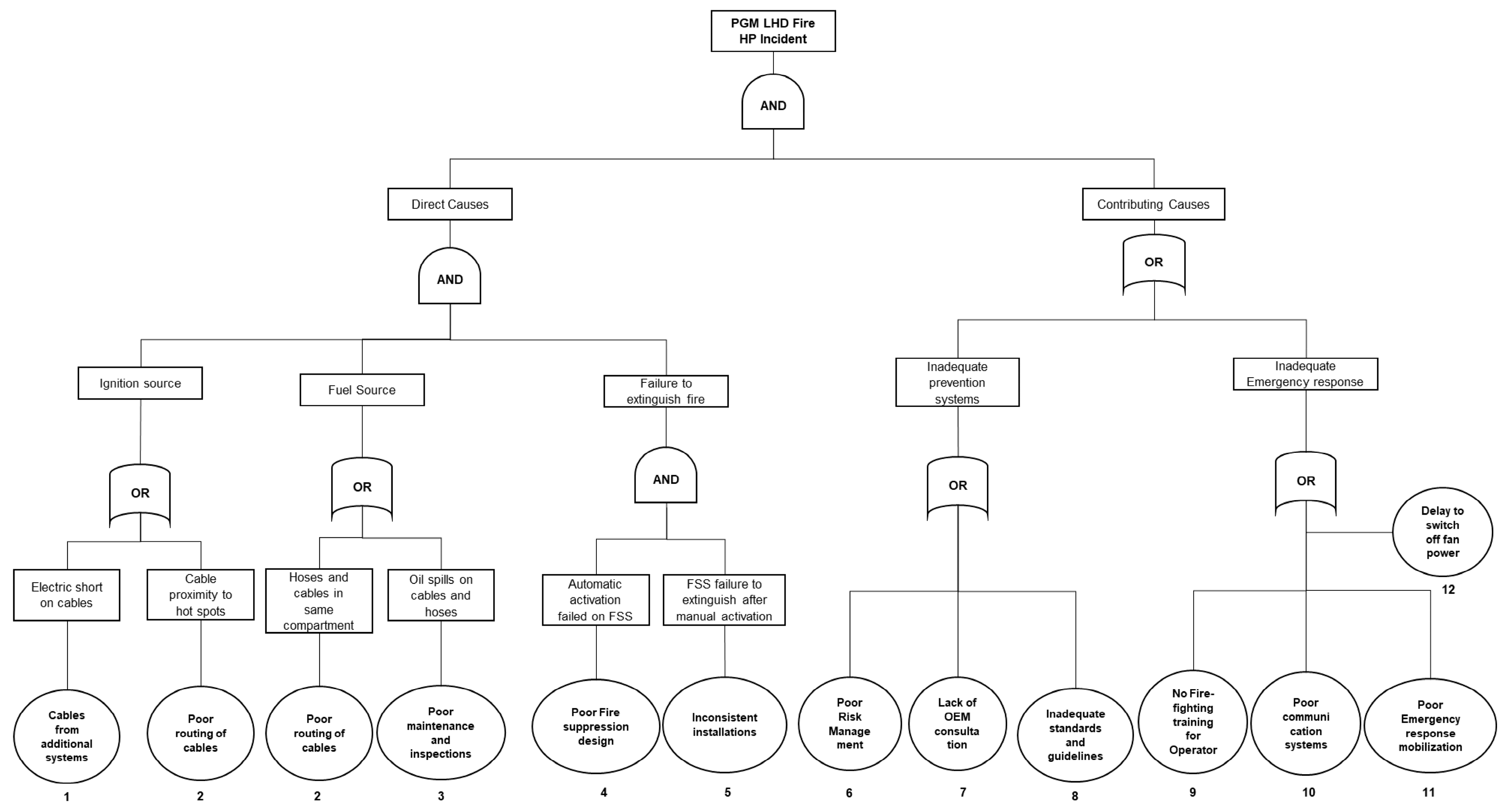
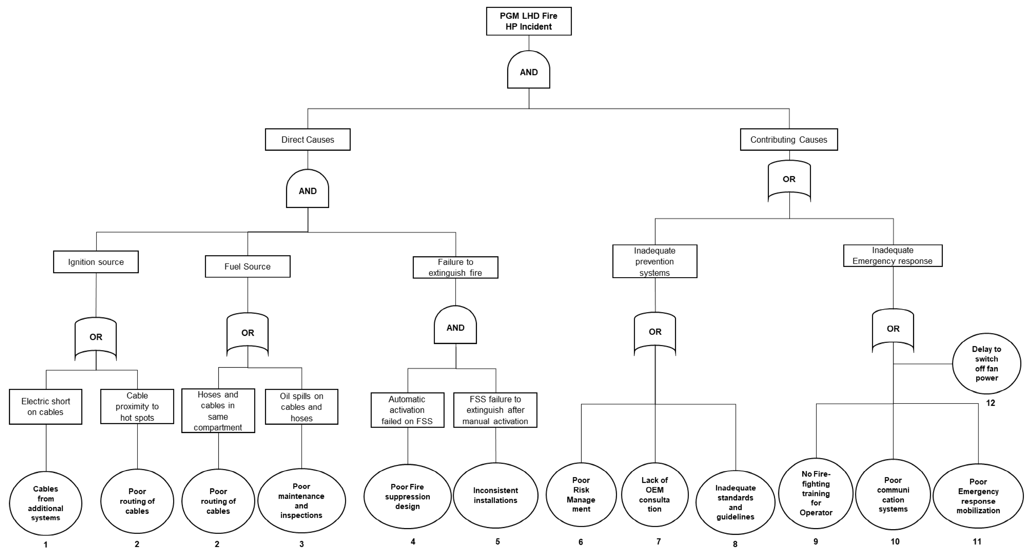
3.5. Direct Causes
- (a)
- Oxygen source: The machine was positioned in a fresh air zone with a force fan, which continued to supply the oxidizing agent to sustain the fire. The force fan power was not immediately switched off. This was, however, classified under the contributing causes in the FTA based on its reliance on management systems.
- (b)
- Fuel Source: The inital source was hydraulic oil-soaked cables and hoses. The hydraulic oil was a result of leaks and spills that had not been adequately cleaned. When the fire propagated, it then resulted in ignition of diesel.
- (c)
- Heat or ignition source: The fire was initiated by a short circuit on the electric cables for the additonal systems that had been installed on the machine. It was then reignited by burning rubber of the hydraulic hoses. The cables for the additional systems were not installed in consultation with the original equipment manufacturer to ensure adequate risk assessment. In addition to this, these cables were installed in close promixity to hot spots on the machine.
- (d)
- Failure to extinguish fire at initiation: The automatic fire suppression system was unable to detect the fire and automatically discharge. Even after maual activation, the system was unable to extinguish the fire at the source. This was because the fire suppression system nozzles were not directed to all the possible sources of fire.
3.6. Indirect or Contributing Causes
- (a)
- The factors that did not directly cause the fire but may have contributed indirectly to the incident and the consequences were also identified. These may have contributed to creating an environment to make the three elements of fire present in sequences leading to the incident, or they may have contributed to the failure of response systems to mitigate the consequences of the incident after the fire occurred. For example, after use of the portable fire extinguisher to extinguish the fire, the operator proceeded to look for the suprvisor, leaving the scene unattended, and the fire was reignited. With proper communication systems, communication should have occurred immediately at the scene to trigger emergency response teams. The operator’s failure to fully extinguish the fire with a portable fire extinguisher can also be attributed to the organisation’s failure to provide the operator with fire fighting training.
- Poor risk management: No release or commissioning process was performed to certify the installations of the electricals for the additional systems.
- Lack of OEM consultation: The management of the change process did not involve the OEM to approve the installation of the electrical components of the additional systems.
- Inadequate standards and procedures: There was no standard procedure for the installation of the fire suppression system. The fire procedures did not outline the need for a fire watch in the event of a fire.
- No fire fighting training for the operator: The operator had only received training on how to activate the fire supression system and had not received any fire fighting training.
- Poor communication systems: The underground phone used to report the issue was further away from the scene, and the operator was unable to immediately report or call for assistance while still at the machine.
- Poor Emergency mobilization: The mobilization of resources and transportation of the emergency response teams took a long time. There was also no clarity of roles between the fire fighting crews and emergency response teams.
4. Proposed Model
- Step 1: Review case study and event and develop FTA for the direct, contributing, and root causes of the event.
- Step 2: Map the FTA into an RBD and determining the cut sets.
- Step 3: Formulate a FMECA study on the direct causes using the root causes from the FTA. Calculate the RPNs and propose ways of eliminating or mitigating the basic events.
- Step 4: Complete AHP based on safety and impacts of the event, probability of reoccurrence if unsolved, and cost of devising a solution as an alternative to the direct causes and the HRO principles for the contributing causes.
5. Analysis and Discussion
5.1. Fault Tree Analysis
5.2. Reliability Block Diagram
- HPI = (1 + 2). (3 + 2). (4.5). (6 + 7 + 8 + 9 + 10 + 11 + 12)
- HPI = {1.3 + 1.2 + 2.3 + 2.2}. (4.5). (6 + 7 + 8 + 9 + 10 + 11 + 12)
- HPI = {1.3 + 1.2 + 2.3 + 2}. (4.5). (6 + 7 + 8 + 9 + 10 + 11 + 12) [applying a.a = a]
- HPI = {1.3 + 1.2 + 2}. (4.5). (6 + 7 + 8 + 9 + 10 + 11 + 12) [applying a + a.b = a]
- HPI = {1.3 + 2}. (4.5). (6 + 7 + 8 + 9 + 10 + 11 + 12) [applying a + a.b = a]
- HPI = {1.3.4.5 + 2.4.5}.(6 + 7 + 8 + 9 + 10 + 11 + 12)
- HPI = {1.3.4.5.6 + 1.3.4.5.7 + 1.3.4.5.8 + 1.3.4.5.9 + 1.3.4.5.10 + 1.3.4.5.11 + 1.3.4.5.12 + 2.4.5.6 + 2.4.5.7 + 2.4.5.8 + 2.4.5.9 + 2.4.5.10 + 2.4.5.11 + 2.4.5.12)
5.3. Failure Modes, Effects, and Criticality Analysis
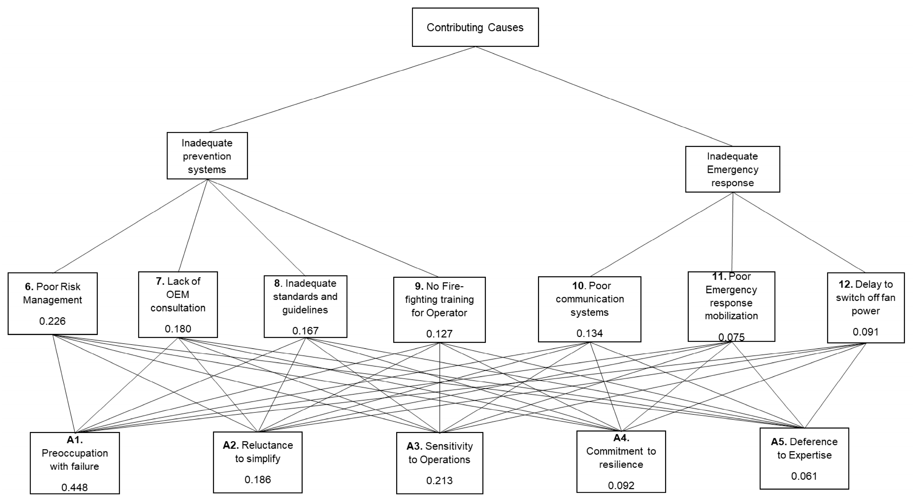
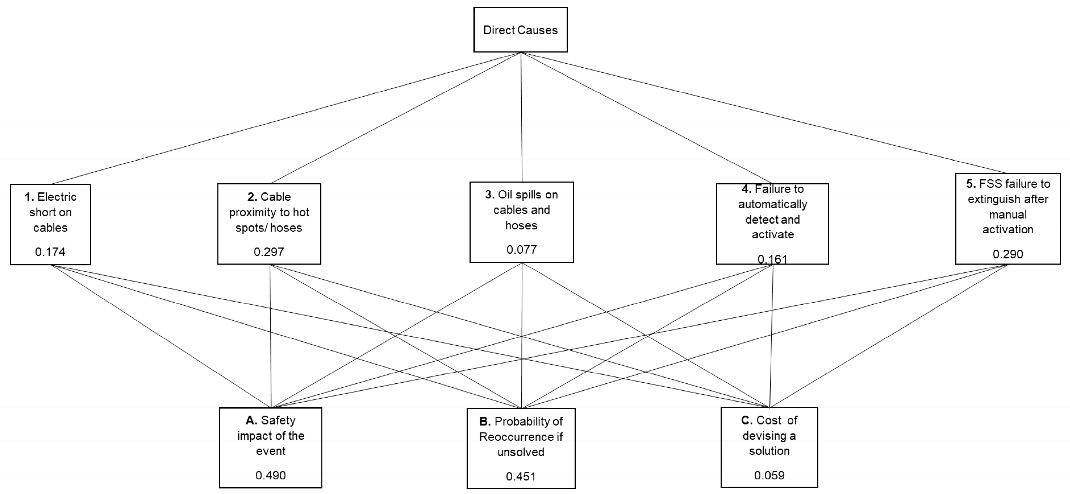
5.4. Analytical Hierarchy Process Modelling
6. Conclusions and Future Works
Author Contributions
Funding
Institutional Review Board Statement
Informed Consent Statement
Data Availability Statement
Acknowledgments
Conflicts of Interest
Appendix A. Theoretical Foundation for Mapping FTA to RBD

Appendix B. Review of AHP Method
| C1 | C2 | … | Cn | |
| C1 | . | |||
| C2 | . | . | . | |
| . | . | . | . | . |
| . | . | . | . | . |
| . | . | . | . | . |
| Cn | . | |||
| ⇓ normalise columns | ||||
| C1 | C2 | … | Cn | |
| C1 | … | |||
| C2 | . | . | . | |
| . | . | . | . | . |
| . | . | . | . | . |
| . | . | . | . | . |
| Cn | … | . | ||
References
- Howe, L.; Johnston, S.; Côte, C. Mining-related environmental disasters: A High Reliability Organisation (HRO) perspective. J. Clean. Prod. 2023, 417, 137965. [Google Scholar] [CrossRef]
- Stephen, C.; Labib, A. A hybrid model for learning from failures. Expert Syst. Appl. 2018, 93, 212–222. [Google Scholar] [CrossRef]
- Labib, A. Learning (and unlearning) from failures: 30 years on from Bhopal to Fukushima an analysis through reliability engineering techniques. Process Saf. Environ. Prot. 2015, 97, 80–90. [Google Scholar] [CrossRef]
- Salami, O.B.; Xu, G.; Kumar, A.R.; Pushparaj, R.I. Underground mining fire hazards and the optimization of emergency evacuation strategies (EES): The issues, existing methodology and limitations, and way forward. In Process Safety and Environmental Protection; Institution of Chemical Engineers: Rugby, UK, 2023; Volume 177, pp. 617–634. [Google Scholar] [CrossRef]
- Stewart, C.M. Challenges and solutions in the development of the VentFIRE mine network fire simulator. In Mine Ventilation; CRC Press: Boca Raton, FL, USA, 2021; pp. 300–308. [Google Scholar] [CrossRef]
- Agwu, A.E.; Labib, A.; Hadleigh-Dunn, S. Disaster prevention through a harmonized framework for high reliability organisations. Saf. Sci. 2019, 111, 298–312. [Google Scholar] [CrossRef]
- Serou, N.; Sahota, L.M.; Husband, A.K.; Forrest, S.P.; Slight, R.D.; Slight, S.P. Learning from safety incidents in high-reliability organizations: A systematic review of learning tools that could be adapted and used in healthcare. Int. J. Qual. Health Care 2021, 33, mzab046. [Google Scholar] [CrossRef]
- Weick, K.E.; Sutcliffe, K. Managing the Unexpected: Resilient Performance in an Age of Uncertainty, 2nd ed.; John Wiley & Sons: Hoboken, NJ, USA, 2011; Volume 8. [Google Scholar]
- Sutcliffe, K.M. High reliability organizations (HROs). Best Pract. Res. Clin. Anaesthesiol. 2011, 25, 133–144. [Google Scholar] [CrossRef]
- Labib, A.; Read, M. A hybrid model for learning from failures: The Hurricane Katrina disaster. Expert Syst. Appl. 2015, 42, 7869–7881. [Google Scholar] [CrossRef]
- Faisal, S.M.F.; Chandra Banik, S.; Sen Gupta, P. Development of a readiness model for industry 4.0 using Analytical Hierarchy process and fuzzy inference system: Bangladesh perspective. Heliyon 2023, 10, e23664. [Google Scholar] [CrossRef]
- Ramanathan, R. Multicriteria Analysis of Energy. In Encyclopedia of Energy; Cleveland, C.J., Ed.; Elsevier: Amsterdam, The Netherlands, 2004; pp. 77–88. [Google Scholar] [CrossRef]
- Ramesh, B.; Khedkar, M.; Shahare, K.; Chappa, S.; Mitra, A. Analytic hierarchy process-based optimal load scheduling framework in an islanded distribution network. Energy Rep. 2023, 9, 519–523. [Google Scholar] [CrossRef]
- Saaty, R.W. The analytic hierarchy process—What it is and how it is used. Math. Model. 1987, 9, 161–176. [Google Scholar] [CrossRef]
- Tang, W.; Yuan, L.; Bahrami, D.; Rowland, J. Water spray suppression of leaked oil fires: A numerical study. In Mine Ventilation; CRC Press: Boca Raton, FL, USA, 2021; pp. 309–316. [Google Scholar] [CrossRef]
- McPherson, M.J. (Ed.) Subsurface fires and explosions. In Subsurface Ventilation and Environmental Engineering; Springer: Dordrecht, The Netherlands, 1993; pp. 815–890. [Google Scholar] [CrossRef]
- Muchatuta, N.A.; Sale, S.M. Fires and explosions. Anaesth. Intensive Care Med. 2007, 8, 457–460. [Google Scholar] [CrossRef]
- Rivera, G.; Yunusa-Kaltungo, A.; Labib, A. A hybrid approach for an oil and gas company as a representative of a high reliability organization. Saf. Reliab. 2021, 40, 130–156. [Google Scholar] [CrossRef]
- Misuri, A.; Antonioni, G.; Cozzani, V. Quantitative risk assessment of domino effect in Natech scenarios triggered by lightning. J. Loss Prev. Process Ind. 2020, 64, 104095. [Google Scholar] [CrossRef]
- Taubert, E.; Vairo, T.; Pettinato, M.; Fabiano, B. Integrated Risk Assessment of a Dangerous Goods Container Terminal. A Bow-Tie Approach. Chem. Eng. Trans. 2023, 104, 145–150. [Google Scholar]
- Amici, B.; Farnese, M.L. Learning to manage the unexpected: Applying Weick and Sutcliffe’s HRO principles to oil tanker accidents. Disaster Prev. Manag. Int. J. 2024, 33, 98–113. [Google Scholar] [CrossRef]
- Wang, H.; Li, D.; Sheng, T.; Sheng, J.; Jing, P.; Zhang, D. A Modeling of Human Reliability Analysis on Dam Failure Caused by Extreme Weather. Appl. Sci. 2023, 13, 12968. [Google Scholar] [CrossRef]
- Samal, U.; Kumar, A. Empowering software reliability: Leveraging efficient fault detection and removal efficiency. Qual. Eng. 2025, 37, 118–129. [Google Scholar] [CrossRef]
- Wang, L.; Zhou, H. A Bibliometric Analysis on the Safety of Oil and Gas Pipelines: Research Trends and Perspectives. J. Pipeline Syst. Eng. Pract. 2025, 16, 04024068. [Google Scholar] [CrossRef]
- Zeibak-Shini, R.; Malka, H.; Kima, O.; Shohet, I.M. Analytical Hierarchy Process for Construction Safety Management and Resource Allocation. Appl. Sci. 2024, 14, 9265. [Google Scholar] [CrossRef]
- Yonat, N.; Shohet, I.M. Theory of Faults (ToF): Numerical Quality Management in Complex Systems. Appl. Sci. 2025, 15, 595. [Google Scholar] [CrossRef]
- Labib, A.W. A supplier selection model: A comparison of fuzzy logic and the analytic hierarchy process. Int. J. Prod. Res. 2011, 49, 6287–6299. [Google Scholar] [CrossRef]







| Keyword | Likelihood Description | Frequency | Score |
|---|---|---|---|
| Rare | Very unlikely to occur during the lifetime of the operation | >50 years | 1 |
| Unlikely | Unlikely to occur during the lifetime of the operation | Typically occurs within 10–50 years | 2 |
| Possible | May occur during the lifetime of the operation | Typically occurs within 1–10 years | 3 |
| Likely | May occur frequently during the lifetime of an operation/project | Typically occurs once or twice a year | 4 |
| Frequent | Recurring during the lifetime of an operation | Occurs more than twice a year | 5 |
| Keyword | Severity Description | Score |
|---|---|---|
| Minor | Repair cost only | 1 |
| Medium | Minor property damage | 2 |
| Serious | Significant property and minor economy damage | 3 |
| Major | Major property and significant economy damage | 4 |
| Catastrophic | Loss of life, major property and economy damage | 5 |
| Keyword | Score |
|---|---|
| Almost certain | 1 |
| High | 2 |
| Moderate | 3 |
| Low | 4 |
| Absolutely uncertain | 5 |
| Item | Component and Mode of Failure | Effect, i.e., Symptoms | Cause of Failure | O | S | D | RPN | How Can Failure be Eliminated or Mitigated? |
|---|---|---|---|---|---|---|---|---|
| 1 | Electric cables for add-on systems | Cable short-circuit | Breakdown in cable insulation; there was no consultation of OEM on designs and routing of cables for additional systems. | 2 | 4 | 3 | 24 | 1. Approval of designs for add-on systems by OEM 2. Develop a system for commissioning and release of machinery after installation of additional systems. |
| 2 | Electric cables for add-on systems | Cable insulation degrades | Exposure to excess temperatures (close proximity to hot components) | 3 | 4 | 3 | 36 | 1. Re-route cables to areas away from hot spots 2. Routinely inspect cables for insulation breakdown |
| 3 | Hydraulic hoses | Leaking and spilling of oils | Abrasion/wear due to relative movement between contacting surfaces (hoses and machine body) | 4 | 4 | 1 | 16 | 1. Use of abrasion-resistant hoses 2. Correct routing of hoses to avoid relative motion 3. Install protection for all vulnerable hoses 4. Inspection for hose failures and cleaning oil spills |
| Degradation due to exposure to excessive temperatures | 4 | 4 | 1 | 16 | 1. Use of heat-resistant hoses 2. Correct routing of hoses to avoid areas with excessive temperatures | |||
| 4 | Fire detection system | Failure to detect fire | Incorrect positioning of sensors—system unable to detect fire because of the fire. | 2 | 4 | 4 | 32 | 1. Review design and positioning of sensors |
| 5 | Fire suppression system | Failure to extinguish fire | Fire suppression system spray nozzles not directed to all possible sources of fire. Inconsistent installation of the fire suppression system | 2 | 4 | 4 | 32 | 1. Develop standard operating procedures for fire suppression installations 2. Over-inspection and commissioning of all outsourced installations |
| Event | Safety Impact of Event | Probability of Reoccurrence If Unsolved | Cost of Devising a Solution | Weights |
|---|---|---|---|---|
| 1 | 0.035 | 0.121 | 0.019 | 0.174 |
| 2 | 0.077 | 0.215 | 0.004 | 0.297 |
| 3 | 0.018 | 0.057 | 0.002 | 0.077 |
| 4 | 0.106 | 0.028 | 0.028 | 0.161 |
| 5 | 0.254 | 0.030 | 0.006 | 0.290 |
| Totals | 0.490 | 0.451 | 0.059 |
| Event | Preoccupation with Failure | Reluctance to Simplify | Sensitivity to Operations | Commitment to Resilience | Deference to Expertise | Goal |
|---|---|---|---|---|---|---|
| 6 | 0.171 | 0.026 | 0.022 | 0.004 | 0.003 | 0.226 |
| 7 | 0.132 | 0.037 | 0.006 | 0.002 | 0.003 | 0.180 |
| 8 | 0.054 | 0.086 | 0.022 | 0.003 | 0.002 | 0.167 |
| 9 | 0.031 | 0.013 | 0.061 | 0.012 | 0.010 | 0.127 |
| 10 | 0.031 | 0.013 | 0.069 | 0.012 | 0.008 | 0.134 |
| 11 | 0.015 | 0.006 | 0.018 | 0.026 | 0.010 | 0.075 |
| 12 | 0.014 | 0.006 | 0.014 | 0.033 | 0.024 | 0.091 |
| Totals | 0.448 | 0.186 | 0.213 | 0.092 | 0.061 |
Disclaimer/Publisher’s Note: The statements, opinions and data contained in all publications are solely those of the individual author(s) and contributor(s) and not of MDPI and/or the editor(s). MDPI and/or the editor(s) disclaim responsibility for any injury to people or property resulting from any ideas, methods, instructions or products referred to in the content. |
© 2025 by the authors. Licensee MDPI, Basel, Switzerland. This article is an open access article distributed under the terms and conditions of the Creative Commons Attribution (CC BY) license (https://creativecommons.org/licenses/by/4.0/).
Share and Cite
Gotora, T.; Labib, A.W. A Hybrid Model for Designers to Learn from Failures: A Case of a High Potential Fire Incident at an Underground Hard Rock Mine. Appl. Sci. 2025, 15, 4577. https://doi.org/10.3390/app15084577
Gotora T, Labib AW. A Hybrid Model for Designers to Learn from Failures: A Case of a High Potential Fire Incident at an Underground Hard Rock Mine. Applied Sciences. 2025; 15(8):4577. https://doi.org/10.3390/app15084577
Chicago/Turabian StyleGotora, Tafadzwa, and Ashraf Wasfi Labib. 2025. "A Hybrid Model for Designers to Learn from Failures: A Case of a High Potential Fire Incident at an Underground Hard Rock Mine" Applied Sciences 15, no. 8: 4577. https://doi.org/10.3390/app15084577
APA StyleGotora, T., & Labib, A. W. (2025). A Hybrid Model for Designers to Learn from Failures: A Case of a High Potential Fire Incident at an Underground Hard Rock Mine. Applied Sciences, 15(8), 4577. https://doi.org/10.3390/app15084577

