Monitoring of High-Speed Railway Ground Deformation Using Interferometric Synthetic Aperture Radar Image Analysis
Abstract
1. Introduction
2. Materials and Methods
2.1. Study Area
2.2. SAR Data Description
2.3. PS-InSAR Processing
- (1)
- Co-registration—All SAR images were geometrically aligned to a master scene to ensure pixel-level correspondence throughout the stack [16].
- (2)
- Interferogram Generation—Interferograms were created for each SAR interferometric pair, calculating phase differences attributable to surface displacement while minimizing temporal and spatial decorrelation effects [20].
- (3)
- Atmospheric Phase Screen (APS) Correction—Subsequently, atmospheric artifacts, particularly those induced by tropospheric delays, were mitigated using spatial filtering techniques and temporal low-pass filters [21].
- (4)
- Persistent Scatterer Identification—Points with a high temporal amplitude stability and phase coherence were automatically identified and extracted as persistent scatterers [18].
- (5)
- Time-Series Analysis: Finally, displacement time series were computed relative to a network of ground control points (GCPs), ensuring temporal consistency throughout the analysis [19].
2.4. Validation with Ground Measurements
2.5. Fundamentals of InSAR and Interferometric Geometry
2.6. Mathematical Modeling of InSAR Phase Components
3. Results
3.1. PS-InSAR-Derived Ground Deformation
3.2. Acquisition of Backscatter Images and Co-Registration
3.3. Image Analysis
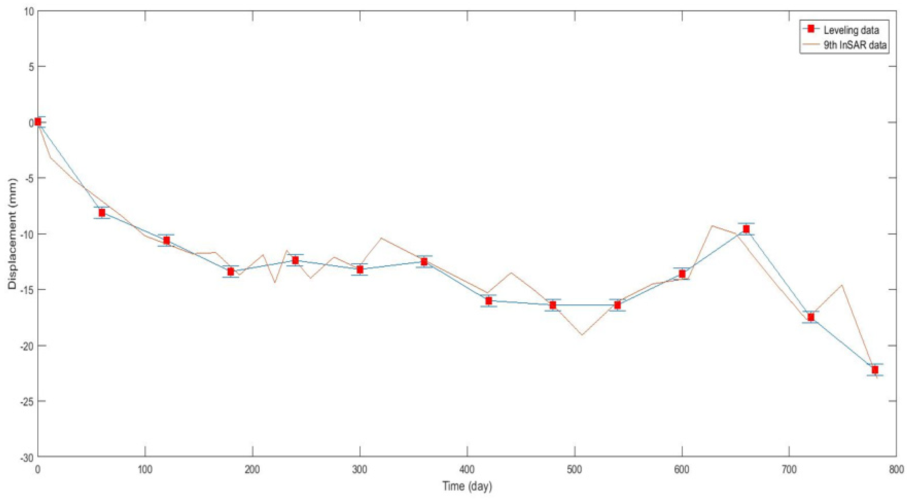
3.4. Verification of PS-InSAR Data Reliability
4. Discussion
5. Conclusions
- (1)
- The PS-InSAR approach accurately captured millimeter-scale displacements, with subsidence rates exceeding −12 mm/year in vulnerable embankment sections. Validation against leveling and corner reflector data showed a strong correlation (R2 > 0.93), confirming the method’s high reliability for infrastructure monitoring. Seasonal variations in deformation rates, linked to rainfall and soil moisture changes, were also observed, offering valuable insights into the dynamics of ground behavior under climatic influences.
- (2)
- These findings provide a practical foundation for enhancing railway asset management. Specifically, the integration of PS-InSAR into routine maintenance operations enables operators to identify high-risk sections in advance, prioritize reinforcement efforts, and allocate resources more strategically. By shifting from reactive to preventive maintenance practices, infrastructure safety and performance can be significantly improved while minimizing operational disruptions and emergency repair costs.
- (3)
- To strengthen the practical utility of this approach, future research should aim to combine PS-InSAR results with geotechnical, hydrological, and structural datasets to establish a comprehensive, data-driven monitoring framework. Moreover, extending the observation period and incorporating data from additional SAR platforms may improve the temporal resolution and support more effective early warning and risk mitigation strategies. In addition, introducing experimental variables—such as construction methods, subgrade material properties, drainage conditions, and traffic load variations—can further enhance the scientific contribution and broaden the applicability of PS-InSAR in infrastructure monitoring.
Author Contributions
Funding
Institutional Review Board Statement
Informed Consent Statement
Data Availability Statement
Conflicts of Interest
References
- Kim, B.K.; Kim, W.; Lee, C.; Yoo, M.; Lee, I. Validating Railway Infrastructure Deformation Monitoring: A Comparative Analysis of Field Data and TerraSAR-X PS-InSAR Results. KSCE J. Civ. Eng. 2024, 28, 1777–1786. [Google Scholar] [CrossRef]
- Yoo, C. Ground Settlement Monitoring Using SAR Satellite Images. J. Korean Geosynth. Soc. 2022, 21, 55–67. [Google Scholar] [CrossRef]
- Huang, Q.; Wang, Y.; Luzi, G.; Crosetto, M.; Monserrat, O.; Jiang, J.; Zhao, H.; Ding, Y. Ground-Based Radar Interferometry for Monitoring the Dynamic Performance of a Multitrack Steel Truss High-Speed Railway Bridge. Remote Sens. 2020, 12, 2594. [Google Scholar] [CrossRef]
- Navarro-Hernández, M.I.; Tomás, R.; Valdes-Abellan, J.; Bru, G.; Ezquerro, P.; Guardiola-Albert, C.; Elçi, A.; Batkan, E.A.; Caylak, B.; Ören, A.H.; et al. Monitoring Land Subsidence Induced by Tectonic Activity and Groundwater Extraction in the Eastern Gediz River Basin (Türkiye) Using Sentinel-1 Observations. Eng. Geol. 2023, 327, 107343. [Google Scholar] [CrossRef]
- Wang, C.; Hawlader, B.; Islam, N.; Soga, K. Implementation of a Large Deformation Finite Element Modelling Technique for Seismic Slope Stability Analyses. Soil Dyn. Earthq. Eng. 2019, 127, 105824. [Google Scholar] [CrossRef]
- Luo, Q.; Li, M.; Yin, Z.; Ma, P.; Perissin, D.; Zhang, Y. Land Subsidence Velocity and High-Speed Railway Risks in the Coastal Cities of Beijing–Tianjin–Hebei, China, with 2015–2021 ALOS PALSAR-2 Multi-Temporal InSAR Analysis. Remote Sens. 2024, 16, 4774. [Google Scholar] [CrossRef]
- Koohmishi, M.; Kaewunruen, S.; Chang, L.; Guo, Y. Advancing Railway Track Health Monitoring: Integrating GPR, InSAR and Machine Learning for Enhanced Asset Management. Autom. Constr. 2024, 162, 105378. [Google Scholar] [CrossRef]
- Korea National Railway. Ground Subsidence in Honam High-Speed Rail; Korea National Railway: Seoul, Republic of Korea, 2015; Available online: https://www.kr.or.kr/boardCnts/view.do?boardID=52&boardSeq=1101458&page=207 (accessed on 20 March 2025).
- Lyon, T.J.; Filmer, M.S.; Featherstone, W.E. On the Use of Repeat Leveling for the Determination of Vertical Land Motion: Artifacts, Aliasing, and Extrapolation Errors. J. Geophys. Res. Solid Earth 2018, 123, 7021–7039. [Google Scholar] [CrossRef]
- Moon, J.; Sung, J.; Yoon, H.; Ryu, J.; Kim, D. GNSS CORS Processing Using Automated Crustal Deformation Monitoring System in South Korea. In Proceedings of the IGS Workshop 2024, University of Bern, Bern, Switzerland, 1–5 July 2024; Available online: https://files.igs.org/pub/resource/pubs/workshop/2024/IGSWS-2024-PS0503-Moon-GNSS_CORS_Processing_using_Automated_Crustal_Deformation_Monitoring_System.pdf (accessed on 20 March 2025).
- Li, X.; Zhang, Y.; Wang, H. High Precision Deformation Monitoring with Integrated GNSS and Robotic Total Stations. Measurement 2022, 192, 110876. [Google Scholar] [CrossRef]
- Sikder, S.; Wu, H.; Li, X. Displacement Monitoring of CORS Reference Stations Using GNSS. In Proceedings of the 2023 International Technical Meeting of the Institute of Navigation, Long Beach, CA, USA, 23–26 January 2023; Available online: https://www.semanticscholar.org/paper/Displacement-Monitoring-of-CORS-Reference-Stations-Sikder-Wu/8fd463737c050a513eb20f9780695829cabc96be (accessed on 20 March 2025).
- Zhang, L.; Wang, J.; Li, H. Real-Time High-Precision Landslide Displacement Monitoring Based on GNSS Network RTK Algorithm. Measurement 2023, 210, 112564. [Google Scholar] [CrossRef]
- Shirzaei, M. A Kalman Filter Framework for Resolving 3D Displacement Field Time Series By Combining Multitrack Multitemporal InSAR and GNSS Horizontal Velocities. arXiv 2023, arXiv:2303.03954. [Google Scholar] [CrossRef]
- Ferretti, A.; Prati, C.; Rocca, F. Permanent scatterers in SAR interferometry. IEEE Trans. Geosci. Remote Sens. 2001, 39, 8–20. [Google Scholar] [CrossRef]
- Hooper, A.; Zebker, H.; Segall, P.; Kampes, B. A new method for measuring deformation on volcanoes and other natural terrains using InSAR persistent scatterers. Geophys. Res. Lett. 2012, 39, L09303. [Google Scholar] [CrossRef]
- Li, Z.; Fielding, E.J.; Cross, P.; Preusker, R. Advanced InSAR atmospheric correction: MERIS/MODIS combination and stacked water vapour models. Int. J. Remote Sens. 2009, 30, 3343–3363. [Google Scholar] [CrossRef]
- Bianchini, S.; Cigna, F.; Del Ventisette, C.; Moretti, S.; Casagli, N. Monitoring landslide-induced displacements with TerraSAR-X persistent scatterer interferometry (PSI): Gimigliano case study in Calabria region (Italy). Int. J. Geosci. 2013, 4, 1467–1482. [Google Scholar] [CrossRef]
- Crosetto, M.; Monserrat, O.; Cuevas-González, M.; Devanthéry, N.; Crippa, B. Persistent Scatterer Interferometry: A review. ISPRS J. Photogramm. Remote Sens. 2016, 115, 78–89. [Google Scholar] [CrossRef]
- Zhang, J.; Zhang, Q.; Bao, A.; Wang, Y. A New Remote Sensing Dryness Index Based on the Near-Infrared and Red Spectral Space. Remote Sens. 2019, 11, 456. [Google Scholar] [CrossRef]
- Zhang, L.; Ding, X.; Lu, Z.; Jung, H.S.; Hu, J.; Feng, G. A Novel Multitemporal InSAR Model for Joint Estimation of Deformation Rates and Orbital Errors. IEEE Trans. Geosci. Remote Sens. 2014, 52, 3529–3540. [Google Scholar] [CrossRef]
- Kizilirmak, G.; Cakir, Z. Application of PS-InSAR and Diagnostic Train Measurement Techniques for Monitoring Subsidence in High-Speed Railway in Konya, Türkiye. Infrastructures 2024, 9, 152. [Google Scholar] [CrossRef]
- Tao, R.; Lau, A.; Mossefin, M.E.; Kong, G.; Nordal, S.; Pan, Y. Monitoring of Ground Displacement-Induced Railway Anomalies Using PS-InSAR Techniques. Measurement 2025, 221, 116863. [Google Scholar] [CrossRef]
- Herrera-García, G.; Ezquerro, P.; Tomás, R.; Béjar-Pizarro, M.; Guardiola-Albert, C.; Martínez, R.; Mora, H.; Castaño, D.; de Sanjosé-Blasco, J.J. Selected Worldwide Cases of Land Subsidence Due to Aquifer Overexploitation. Water 2023, 15, 1094. [Google Scholar] [CrossRef]
- Massonnet, D.; Feigl, K.L. Radar interferometry and its application to changes in the Earth’s surface. Rev. Geophys. 1998, 36, 441–500. [Google Scholar] [CrossRef]
- Hanssen, R.F. Radar Interferometry: Data Interpretation and Error Analysis; Springer: Dordrecht, The Netherlands, 2001. [Google Scholar] [CrossRef]
- Bamler, R.; Hartl, P. Synthetic aperture radar interferometry. Inverse Probl. 1998, 14, R1–R54. [Google Scholar] [CrossRef]
- Zebker, H.A.; Villasenor, J. Decorrelation in interferometric radar echoes. IEEE Trans. Geosci. Remote Sens. 1992, 30, 950–959. [Google Scholar] [CrossRef]
- Gabriel, A.K.; Goldstein, R.M.; Zebker, H.A. Mapping small elevation changes over large areas: Differential radar interferometry. J. Geophys. Res. 1989, 94, 9183–9191. [Google Scholar] [CrossRef]
- Goldstein, R.M.; Zebker, H.A.; Werner, C.L. Satellite radar interferometry: Two-dimensional phase unwrapping. Radio Sci. 1988, 23, 713–720. [Google Scholar] [CrossRef]
- Small, D. Generation of Digital Elevation Models Through Spaceborne SAR Interferometry. Institute of Geography, University of Zurich. 1998. Available online: https://www.geo.uzh.ch/dam/jcr%3Acd893224-28bc-4edd-b4d7-9b9b3e847164/1998_DavidSmall.pdf-207 (accessed on 20 March 2025).
- Rosen, P.A.; Hensley, S.; Joughin, I.R.; Li, F.K.; Madsen, S.N.; Rodriguez, E.; Goldstein, R.M. Synthetic Aperture Radar Interferometry. Proc. IEEE 2000, 88, 333–382. [Google Scholar] [CrossRef]
- Bürgmann, R.; Rosen, P.A.; Fielding, E.J. Synthetic Aperture Radar Interferometry to Measure Earth’s Surface Topography and Its Deformation. Annu. Rev. Earth Planet. Sci. 2000, 28, 169–209. [Google Scholar] [CrossRef]
- Dzurisin, D.; Lu, Z.; Wicks, C. Interferometric Synthetic Aperture Radar (InSAR): Its Past, Present, and Future in Volcanology. J. Volcanol. Geotherm. Res. 2019, 385, 188–206. [Google Scholar] [CrossRef]
- Wright, T.J.; Parsons, B.E.; Lu, Z. Toward Mapping Surface Deformation in Three Dimensions Using InSAR. Geophys. Res. Lett. 2004, 31, L01607. [Google Scholar] [CrossRef]








| 29 Images (TerraSAR-X: 24, TanDEM-X: 5) | ||||||
|---|---|---|---|---|---|---|
| Image | Satellite | Date | Polarization | Baseline | Interval | Doppler |
| Slave | TerraSAR-X | 20160809 | HH | −65.3631 | −440 | −0.03895 |
| Slave | TerraSAR-X | 20160820 | HH | −184.668 | −429 | −0.01011 |
| Slave | TerraSAR-X | 20160911 | HH | −68.8057 | −407 | −0.01479 |
| Slave | TerraSAR-X | 20161025 | HH | −20.0391 | −363 | −0.01932 |
| Slave | TerraSAR-X | 20161116 | HH | −11.2495 | −341 | −0.00188 |
| Slave | TerraSAR-X | 20161230 | HH | −65.8877 | −297 | −0.00235 |
| Slave | TerraSAR-X | 20170121 | HH | 105.2725 | −275 | 0.007928 |
| Slave | TerraSAR-X | 20170212 | HH | −15.54 | −253 | 0.01236 |
| Slave | TerraSAR-X | 20170306 | HH | 68.68008 | −231 | −0.00118 |
| Slave | TerraSAR-X | 20170317 | HH | 130.595 | −220 | −0.00223 |
| Slave | TerraSAR-X | 20170328 | HH | 53.00705 | −209 | −0.00973 |
| Slave | TerraSAR-X | 20170419 | HH | 150.201 | −187 | −0.00322 |
| Slave | TerraSAR-X | 20170511 | HH | −109.816 | −165 | −0.01308 |
| Slave | TerraSAR-X | 20170602 | HH | 17.77143 | −143 | −0.00789 |
| Slave | TerraSAR-X | 20170624 | HH | 23.69538 | −121 | −0.01849 |
| Slave | TanDEM-X | 20171001 | HH | 381.0312 | −22 | −0.01324 |
| Master | TerraSAR-X | 20171023 | HH | 0 | 0 | −0.01263 |
| Slave | TerraSAR-X | 20171114 | HH | −186.225 | 22 | −0.00716 |
| Slave | TerraSAR-X | 20171206 | HH | 80.1367 | 44 | −0.00214 |
| Slave | TanDEM-X | 20171228 | HH | 308.5899 | 66 | −0.01603 |
| Slave | TanDEM-X | 20180130 | HH | 47.55249 | 99 | −0.01462 |
| Slave | TanDEM-X | 20180304 | HH | 179.8259 | 132 | −0.01146 |
| Slave | TerraSAR-X | 20180406 | HH | 160.1782 | 165 | −0.00857 |
| Slave | TerraSAR-X | 20180428 | HH | −238.003 | 187 | −0.0307 |
| Slave | TanDEM-X | 20180520 | HH | 228.5573 | 209 | −0.02224 |
| Slave | TerraSAR-X | 20180622 | HH | −10.676 | 242 | −0.01708 |
| Slave | TerraSAR-X | 20180725 | HH | 8.647546 | 275 | −0.02195 |
| Slave | TerraSAR-X | 20180827 | HH | −28.856 | 308 | −0.00247 |
| Slave | TerraSAR-X | 20180929 | HH | 56.36056 | 341 | 0.001123 |
| Details of the Scenes | 1-1 | 1-2 |
|---|---|---|
| Number of Persistent Scatterers | 15,586 | 8290 |
| Extraction Method | ASI | ASI+IP |
| Number of Connections | 155,853 | 82,900 |
| Connection Method | Local.R | Local.R |
| Average Coherence | 0.825 | 0.902 |
Disclaimer/Publisher’s Note: The statements, opinions and data contained in all publications are solely those of the individual author(s) and contributor(s) and not of MDPI and/or the editor(s). MDPI and/or the editor(s) disclaim responsibility for any injury to people or property resulting from any ideas, methods, instructions or products referred to in the content. |
© 2025 by the authors. Licensee MDPI, Basel, Switzerland. This article is an open access article distributed under the terms and conditions of the Creative Commons Attribution (CC BY) license (https://creativecommons.org/licenses/by/4.0/).
Share and Cite
Lee, S.-J.; Yun, H.-S.; Kim, T.-Y. Monitoring of High-Speed Railway Ground Deformation Using Interferometric Synthetic Aperture Radar Image Analysis. Appl. Sci. 2025, 15, 4318. https://doi.org/10.3390/app15084318
Lee S-J, Yun H-S, Kim T-Y. Monitoring of High-Speed Railway Ground Deformation Using Interferometric Synthetic Aperture Radar Image Analysis. Applied Sciences. 2025; 15(8):4318. https://doi.org/10.3390/app15084318
Chicago/Turabian StyleLee, Seung-Jun, Hong-Sik Yun, and Tae-Yun Kim. 2025. "Monitoring of High-Speed Railway Ground Deformation Using Interferometric Synthetic Aperture Radar Image Analysis" Applied Sciences 15, no. 8: 4318. https://doi.org/10.3390/app15084318
APA StyleLee, S.-J., Yun, H.-S., & Kim, T.-Y. (2025). Monitoring of High-Speed Railway Ground Deformation Using Interferometric Synthetic Aperture Radar Image Analysis. Applied Sciences, 15(8), 4318. https://doi.org/10.3390/app15084318

