Sizing and Techno-Economic Analysis of Utility-Scale PV Systems with Energy Storage Systems in Factory Buildings: An Application Study
Abstract
1. Introduction
1.1. Limitation of Previous Studies
- 1
- Some of the studies in the literature analyze system performance based on static meteorological data, fixed load profiles, and energy production values derived from various databases. However, static meteorological data and fixed load profiles fail to capture the dynamic variations in PV system performance, while reliance on generalized database values reduces modeling accuracy by neglecting regional differences. In addition, neglecting sudden production and load changes causes deviations in technical and economic analyses, while studies based on historical data instead of measured field data reduce the reliability of system design.
- 2
- Some studies overlook the annual degradation of PV system performance and battery storage losses, leading to incomplete or inaccurate assessments of system efficiency. This omission results in misleading conclusions in both economic feasibility analyses and system optimization efforts.
- 3
- Some studies focus only on the simple payback period in the economic analysis of PV + ESS systems and ignore critical economic parameters such as interest rate, inflation rate and discount rate. The exclusion of these time-dependent cost and revenue factors prevents an accurate evaluation of long-term financial sustainability.
- 4
- Many studies in the literature are based on fixed rules and traditional optimization methods in the energy management of PV + ESS systems. However, these approaches cannot adequately adapt to the time-varying conditions of the system and ignore dynamic decision-making processes. In particular, ignoring fluctuations in electricity prices, demand variations, and real-time operational conditions prevents a comprehensive assessment of the system’s economic and technical efficiency.
1.2. Aims and Main Contributions
2. Experimental Setup and Proposed Method
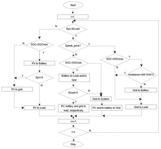
2.1. Battery Sizing and Modeling
- Strategy 1: Transferring the energy from the PV to loads and batteries and transferring the remaining energy to the grid.
- Strategy 2: It is an economical operating mode in which batteries are charged at low grid electricity costs and discharged when higher electricity prices occur.
- Strategy 3: This is the operating mode that aims to reduce peak demand and thus prevent voltage and frequency fluctuations in the electrical network.
- Strategy 4: This is the operating mode in which a fixed charge/discharge rate is used based on the current state of charge of the batteries and historical PV generation and load consumption values.
2.2. Technical Indicators
2.3. Economic Indicators
2.3.1. Levelized Cost of Energy
2.3.2. Net Present Value
2.4. System Cost
3. Results and Discussions
4. Conclusions
Author Contributions
Funding
Data Availability Statement
Acknowledgments
Conflicts of Interest
References
- Bayrak, G.; Cebeci, M. Grid connected fuel cell and PV hybrid power generating system design with Matlab Simulink. Int. J. Hydrogen Energy 2014, 39, 8803–8812. [Google Scholar]
- Doğan, S.; Haydaroğlu, C.; Gümüş, B.; Mohammadzadeh, A. Innovative fuzzy logic type 3 controller for transient and maximum power point tracking in hydrogen fuel cells. Int. J. Hydrogen Energy 2024, in press. [Google Scholar]
- Haydaroğlu, C.; Yıldırım, B.; Kılıç, H.; Özdemir, M.T. The Effect of Local and Interarea Oscillations of Wind Turbine Generators Based on Permanent Magnet Synchronous Generators Connected to a Power System. Turk. J. Electr. Power Energy Syst. 2025, 5, 41–53. [Google Scholar] [CrossRef]
- Haydaroğlu, C.; Kılıç, H.; Gümüş, B. Performance analysis and comparison of performance ratio of solar power plant. Turk. J. Electr. Power Energy Syst. 2024, 4, 190–199. [Google Scholar] [CrossRef]
- Gümüs, B.; Kılıç, H.; Haydaroglu, C.; Butakın, U.Y. Fault type and fault location detection in transmission lines with 6-convolutional layered CNN. Bull. Pol. Acad. Sci. Tech. Sci. 2024, 72, e151047. [Google Scholar] [CrossRef]
- Haydaroğlu, C.; Gümüş, B. Fault Detection in Distribution Network with the Cauchy-M Estimate—RVFLN Method. Energies 2022, 16, 252. [Google Scholar] [CrossRef]
- Rouholamini, M.; Wang, C.; Nehrir, H.; Hu, X.; Hu, Z.; Aki, H.; Zhao, B.; Miao, Z.; Strunz, K. A review of modeling, management, and applications of grid-connected Li-ion battery storage systems. IEEE Trans. Smart Grid 2022, 13, 4505–4524. [Google Scholar]
- Yılmaz, A.; Bayrak, G. A new signal processing-based islanding detection method using pyramidal algorithm with undecimated wavelet transform for distributed generators of hydrogen energy. Int. J. Hydrogen Energy 2022, 47, 19821–19836. [Google Scholar] [CrossRef]
- Das, C.K.; Mahmoud, T.S.; Bass, O.; Muyeen, S.; Kothapalli, G.; Baniasadi, A.; Mousavi, N. Optimal sizing of a utility-scale energy storage system in transmission networks to improve frequency response. J. Energy Storage 2020, 29, 101315. [Google Scholar]
- Rauf, H.; Khalid, M.; Arshad, N. Machine learning in state of health and remaining useful life estimation: Theoretical and technological development in battery degradation modelling. Renew. Sustain. Energy Rev. 2022, 156, 111903. [Google Scholar]
- Bayrak, Z.U.; Bayrak, G.; Ozdemir, M.T.; Gencoglu, M.T.; Cebeci, M. A low-cost power management system design for residential hydrogen & solar energy based power plants. Int. J. Hydrogen Energy 2016, 41, 12569–12581. [Google Scholar]
- Samantaray, S.; Kayal, P. Capacity assessment and scheduling of battery storage systems for performance and reliability improvement of solar energy enhanced distribution systems. J. Energy Storage 2023, 66, 107479. [Google Scholar]
- Sepúlveda, F.; Montero, I.; Barrena, F.; Domínguez, M.; Miranda, M. Efficiency evaluation of photovoltaic systems with batteries considering different voltage levels. J. Energy Storage 2023, 63, 106971. [Google Scholar]
- López-Grajales, A.M.; González-Sanchez, J.W.; Cardona-Restrepo, H.A.; Isaac-Millan, I.A.; López-Jiménez, G.J.; Vasco-Echeverri, O.H. Economy, financial, and regulatory method for the integration of electrical energy storage in a power network. J. Energy Storage 2023, 58, 106433. [Google Scholar]
- Ghorbani, N.; Kasaeian, A.; Toopshekan, A.; Bahrami, L.; Maghami, A. Optimizing a hybrid wind-PV-battery system using GA-PSO and MOPSO for reducing cost and increasing reliability. Energy 2018, 154, 581–591. [Google Scholar]
- Al Busaidi, A.S.; Kazem, H.A.; Al-Badi, A.H.; Khan, M.F. A review of optimum sizing of hybrid PV–Wind renewable energy systems in oman. Renew. Sustain. Energy Rev. 2016, 53, 185–193. [Google Scholar]
- Gallo, A.; Simões-Moreira, J.R.; Costa, H.; Santos, M.M.; Dos Santos, E.M. Energy storage in the energy transition context: A technology review. Renew. Sustain. Energy Rev. 2016, 65, 800–822. [Google Scholar]
- May, G.J.; Davidson, A.; Monahov, B. Lead batteries for utility energy storage: A review. J. Energy Storage 2018, 15, 145–157. [Google Scholar]
- Hannan, M.A.; Wali, S.; Ker, P.J.; Abd Rahman, M.S.; Mansor, M.; Ramachandaramurthy, V.; Muttaqi, K.; Mahlia, T.M.I.; Dong, Z.Y. Battery energy-storage system: A review of technologies, optimization objectives, constraints, approaches, and outstanding issues. J. Energy Storage 2021, 42, 103023. [Google Scholar]
- Wen, S.; Lan, H.; Fu, Q.; David, C.Y.; Zhang, L. Economic allocation for energy storage system considering wind power distribution. IEEE Trans. Power Syst. 2014, 30, 644–652. [Google Scholar]
- Zhang, Z.; Zhang, Y.; Huang, Q.; Lee, W.J. Market-oriented optimal dispatching strategy for a wind farm with a multiple stage hybrid energy storage system. CSEE J. Power Energy Syst. 2018, 4, 417–424. [Google Scholar]
- Shi, Z.; Wang, W.; Huang, Y.; Li, P.; Dong, L. Simultaneous optimization of renewable energy and energy storage capacity with the hierarchical control. CSEE J. Power Energy Syst. 2020, 8, 95–104. [Google Scholar]
- Yan, N.; Li, S.; Yan, T.; hua Ma, S. Study on the whole life cycle energy management method of energy storage system with risk correction control. In Proceedings of the 2020 IEEE 4th Conference on Energy Internet and Energy System Integration (EI2), Wuhan, China, 30 October–1 November 2020; pp. 2450–2454. [Google Scholar]
- Lu, M.S.; Chang, C.L.; Lee, W.J.; Wang, L. Combining the wind power generation system with energy storage equipment. IEEE Trans. Ind. Appl. 2009, 45, 2109–2115. [Google Scholar]
- Çakmak, R.; Meral, H.; Bayrak, G. A new intelligent charging strategy in a stationary hydrogen energy-based power plant for optimal demand side management of plug-in EVs. Int. J. Hydrogen Energy 2024, 75, 400–414. [Google Scholar] [CrossRef]
- Schimpe, M.; Naumann, M.; Truong, N.; Hesse, H.C.; Santhanagopalan, S.; Saxon, A.; Jossen, A. Energy efficiency evaluation of a stationary lithium-ion battery container storage system via electro-thermal modeling and detailed component analysis. Appl. Energy 2018, 210, 211–229. [Google Scholar] [CrossRef]
- Xu, B.; Shi, Y.; Kirschen, D.S.; Zhang, B. Optimal battery participation in frequency regulation markets. IEEE Trans. Power Syst. 2018, 33, 6715–6725. [Google Scholar] [CrossRef]
- Sorourifar, F.; Zavala, V.M.; Dowling, A.W. Integrated multiscale design, market participation, and replacement strategies for battery energy storage systems. IEEE Trans. Sustain. Energy 2018, 11, 84–92. [Google Scholar]
- Rudolf, V.; Papastergiou, K.D. Financial analysis of utility scale photovoltaic plants with battery energy storage. Energy Policy 2013, 63, 139–146. [Google Scholar] [CrossRef]
- Uddin, K.; Gough, R.; Radcliffe, J.; Marco, J.; Jennings, P. Techno-economic analysis of the viability of residential photovoltaic systems using lithium-ion batteries for energy storage in the United Kingdom. Appl. Energy 2017, 206, 12–21. [Google Scholar]
- Akter, M.; Mahmud, M.; Oo, A.M. Comprehensive economic evaluations of a residential building with solar photovoltaic and battery energy storage systems: An Australian case study. Energy Build. 2017, 138, 332–346. [Google Scholar] [CrossRef]
- Merei, G.; Moshövel, J.; Magnor, D.; Sauer, D.U. Optimization of self-consumption and techno-economic analysis of PV-battery systems in commercial applications. Appl. Energy 2016, 168, 171–178. [Google Scholar]
- Kaschub, T.; Jochem, P.; Fichtner, W. Solar energy storage in German households: Profitability, load changes and flexibility. Energy Policy 2016, 98, 520–532. [Google Scholar] [CrossRef]
- Hassan, A.S.; Cipcigan, L.; Jenkins, N. Optimal battery storage operation for PV systems with tariff incentives. Appl. Energy 2017, 203, 422–441. [Google Scholar] [CrossRef]
- Schopfer, S.; Tiefenbeck, V.; Staake, T. Economic assessment of photovoltaic battery systems based on household load profiles. Appl. Energy 2018, 223, 229–248. [Google Scholar]
- Chaianong, A.; Bangviwat, A.; Menke, C.; Breitschopf, B.; Eichhammer, W. Customer economics of residential PV–battery systems in Thailand. Renew. Energy 2020, 146, 297–308. [Google Scholar]
- Yılmaz, A.; Ateşci, T.; Meral, H.; Bayrak, G. A Real-Time Improved ML Method for PQD Classification of a PV-Powered EV Charging Station. IEEE Trans. Ind. Electron. 2024, 72, 2622–2632. [Google Scholar] [CrossRef]
- Bayrak, G.; Yılmaz, A.; Demirci, E. Fault ride-through capability enhancement of hydrogen energy-based distributed generators by using STATCOM with an intelligent control strategy. Int. J. Hydrogen Energy 2023, 48, 39442–39462. [Google Scholar] [CrossRef]
- Andreolli, F.; D’Alpaos, C.; Moretto, M. Valuing investments in domestic PV-Battery Systems under uncertainty. Energy Econ. 2022, 106, 105721. [Google Scholar] [CrossRef]
- Zhang, H.; Tian, Y.; He, W.; Liang, Z.; Zhang, Z.; Zhang, N. The Generation Load Aggregator Participates in the Electricity Purchase and Sale Strategy of the Electric Energy–Peak Shaving Market. Energies 2025, 18, 370. [Google Scholar] [CrossRef]
- Lazzeroni, P.; Mariuzzo, I.; Quercio, M.; Repetto, M. Economic, Energy, and Environmental Analysis of PV with Battery Storage for Italian Households. Electronics 2021, 10, 146. [Google Scholar] [CrossRef]
- Rana, M.; Atef, M.; Sarkar, M.; Uddin, M.; Shafiullah, G. A Review on Peak Load Shaving in Microgrid—Potential Benefits, Challenges, and Future Trend. Energies 2022, 15, 2278. [Google Scholar] [CrossRef]
- Cai, Q.; Qing, J.; Xu, Q.; Shi, G.; Liang, Q.M. Techno-economic impact of electricity price mechanism and demand response on residential rooftop photovoltaic integration. Renew. Sustain. Energy Rev. 2024, 189, 113964. [Google Scholar] [CrossRef]
- Dufo-López, R.; Lujano-Rojas, J.; Artal-Sevil, J.; Bernal-Agustín, J. Optimising Grid-Connected PV-Battery Systems for Energy Arbitrage and Frequency Containment Reserve. Batteries 2024, 10, 427. [Google Scholar] [CrossRef]
- Ratshitanga, M.; Ayeleso, A.; Krishnamurthy, S.; Rose, G.; Aminou Moussavou, A.; Adonis, M. Battery Storage Use in the Value Chain of Power Systems. Energies 2024, 17, 921. [Google Scholar] [CrossRef]
- Rocha, A.V.; Maia, T.A.C.; Filho, B.J.C. Improving the Battery Energy Storage System Performance in Peak Load Shaving Applications. Energies 2023, 16, 382. [Google Scholar] [CrossRef]
- Elio, J.; Milcarek, R.J. A comparison of optimal peak clipping and load shifting energy storage dispatch control strategies for event-based demand response. Energy Convers. Manag. X 2023, 19, 100392. [Google Scholar]
- Setlhaolo, D.; Xia, X. Optimal scheduling of household appliances with a battery storage system and coordination. Energy Build. 2015, 94, 61–70. [Google Scholar]
- Leadbetter, J.; Swan, L. Battery storage system for residential electricity peak demand shaving. Energy Build. 2012, 55, 685–692. [Google Scholar]
- Wang, Y.; Das, R.; Putrus, G.; Kotter, R. Economic evaluation of photovoltaic and energy storage technologies for future domestic energy systems—A case study of the UK. Energy 2020, 203, 117826. [Google Scholar] [CrossRef]
- International Electrotechnical Commission. IEC 60904-2:2015 Photovoltaic Devices—Part 2: Requirements for Reference Solar Devices. Available online: https://webstore.iec.ch/publication/22863 (accessed on 26 March 2025).
- Bayrak, G.; Yılmaz, A.; Çalışır, A. A new intelligent decision-maker method determining the optimal connection point and operating conditions of hydrogen energy-based DGs to the main grid. Int. J. Hydrogen Energy 2023, 48, 23168–23184. [Google Scholar]
- The MathWorks, Inc. MATLAB (R2024a) [Computer software]. (Campus License). Available online: https://www.mathworks.com/products/matlab.html (accessed on 24 March 2025).
- Ashtiani, M.N.; Toopshekan, A.; Astaraei, F.R.; Yousefi, H.; Maleki, A. Techno-economic analysis of a grid-connected PV/battery system using the teaching-learning-based optimization algorithm. Sol. Energy 2020, 203, 69–82. [Google Scholar]
- Hassan, A.; Al-Abdeli, Y.M.; Masek, M.; Bass, O. Optimal sizing and energy scheduling of grid-supplemented solar PV systems with battery storage: Sensitivity of reliability and financial constraints. Energy 2022, 238, 121780. [Google Scholar] [CrossRef]
- Yang, P.; Yu, L.; Wang, X.; Zheng, P.; Lv, X.; Yue, J. Multi-objective planning and optimization of microgrid lithium iron phosphate battery energy storage system consider power supply status and CCER transactions. Int. J. Hydrogen Energy 2022, 47, 29925–29944. [Google Scholar] [CrossRef]
- Wu, Y.; Liu, Z.; Liu, J.; Xiao, H.; Liu, R.; Zhang, L. Optimal battery capacity of grid-connected PV-battery systems considering battery degradation. Renew. Energy 2022, 181, 10–23. [Google Scholar] [CrossRef]
- Ma, T.; Zhang, Y.; Gu, W.; Xiao, G.; Yang, H.; Wang, S. Strategy comparison and techno-economic evaluation of a grid-connected photovoltaic-battery system. Renew. Energy 2022, 197, 1049–1060. [Google Scholar] [CrossRef]
- Gul, E.; Baldinelli, G.; Bartocci, P.; Bianchi, F.; Piergiovanni, D.; Cotana, F.; Wang, J. A techno-economic analysis of a solar PV and DC battery storage system for a community energy sharing. Energy 2022, 244, 123191. [Google Scholar] [CrossRef]
- Zhang, Y.; Ma, T.; Elia Campana, P.; Yamaguchi, Y.; Dai, Y. A techno-economic sizing method for grid-connected household photovoltaic battery systems. Appl. Energy 2020, 269, 115106. [Google Scholar] [CrossRef]
- Cole, W.; Frazier, A.W.; Augustine, C. Cost Projections for Utility-Scale Battery Storage: 2021 Update; Technical Report; National Renewable Energy Lab. (NREL): Golden, CO, USA, 2021. [Google Scholar] [CrossRef]
- EPDK. Energy Market Regulatory Authority 2019 Activity Report; EPDK: Ankara, Türkiye, 2020. [Google Scholar]
- TCMB. Available online: http://www.tcmb.gov.tr/wps/wcm/connect/TR/TCMB+TR/Main+Menu/Istatistikler/Enflasyon+Verileri/Tuketici+Fiyatlari (accessed on 8 September 2023).
- Gu, Y.; Zhang, X.; Are Myhren, J.; Han, M.; Chen, X.; Yuan, Y. Techno-economic analysis of a solar photovoltaic/thermal (PV/T) concentrator for building application in Sweden using Monte Carlo method. Energy Convers. Manag. 2018, 165, 8–24. [Google Scholar] [CrossRef]
- Barzegkar-Ntovom, G.A.; Chatzigeorgiou, N.G.; Nousdilis, A.I.; Vomva, S.A.; Kryonidis, G.C.; Kontis, E.O.; Georghiou, G.E.; Christoforidis, G.C.; Papagiannis, G.K. Assessing the viability of Battery Energy Storage Systems coupled with Photovoltaics under a pure self-consumption scheme. arXiv 2019, arXiv:1910.07576. [Google Scholar]
- Parra, D.; Walker, G.S.; Gillott, M. Economic optimization of photovoltaic-battery systems using V2G facilities in the UK. Appl. Energy 2015, 164, 416–426. [Google Scholar]
- Babacan, O.; Ratnam, E.; Disfani, V.R.; Kleissl, J. Distributed energy storage system scheduling considering tariff structure, energy arbitrage and solar PV penetration. Appl. Energy 2017, 205, 1384–1393. [Google Scholar] [CrossRef]
- Hoppmann, J.; Volland, J.; Schmidt, T.S.; Hoffmann, V.H. The economic viability of battery storage for residential solar photovoltaic systems—A review and a simulation model. Renew. Sustain. Energy Rev. 2014, 39, 1101–1118. [Google Scholar]
- Luthander, R.; Widén, J.; Nilsson, D.; Palm, J. Photovoltaic self-consumption in buildings: A review. Appl. Energy 2015, 142, 80–94. [Google Scholar] [CrossRef]
- Mulder, G.; Six, D.; Claessens, B.; Broes, T.; Omar, N.; Mierlo, J.V. The dimensioning of PV-battery systems depending on the incentive and selling price conditions. Appl. Energy 2013, 111, 1126–1135. [Google Scholar]
- Zakeri, B.; Syri, S. Electrical energy storage systems: A comparative life cycle cost analysis. Renew. Sustain. Energy Rev. 2015, 42, 569–596. [Google Scholar]
- Weniger, J.; Tjaden, T.; Quaschning, V. Sizing of residential PV battery systems. Energy Procedia 2014, 46, 78–87. [Google Scholar] [CrossRef]












| Maximum Power at STC () | 455 W |
| Open Circuit Voltage () | 50.3 V |
| Short Circuit Current () | 11.48 A |
| Maximum Power Voltage () | 42 V |
| Maximum Power Current () | 10.84 A |
| Module Efficiency at STC () | 20.93 |
| Pmax Temperature Coefficient | −0.34 %/°C |
| Nominal Operating Temperature | 45 °C |
| Parameters | Value | Unit |
|---|---|---|
| Batteryround-tripefficiency () | 98 | % |
| Charging/discharging efficiency (/) | 95 | % |
| Self-discharge per day () | 0.02 | % |
| Minimum SOC | 0.1 | - |
| Maximum SOC | 0.95 | - |
| Calendric life () | 15 | year |
| Cycle life () | 10,000 | cycles |
| Coefficient of operation and maintenance | 1 | % |
| Description | Value | Unit |
|---|---|---|
| Electricity Price (Grid to load) | 0.108 | USD/kWh |
| Electricity Price (PV to grid) | 0.093 | USD/kWh |
| The Capital Cost of a PV Plant | 410,000 | USD |
| The Capital Cost of an ESS | 156,000 | USD |
| Project Life Cycle | 13.4 | % |
| Thermal Efficiency | 69.3 | % |
| Degradation Rate of PV | 0.07 | %/year |
| Debt to Equity | 0.2 | % |
| Interest Rate | 10 | %/year |
| Loan Term | 25 | Years |
| Effective Tax | 20 | %/year |
| Nominal Discount Rate | 4 | %/year |
| O&M Cost | 1 | %/year |
| Inflation Rate | 14.9 | %/year |
| Month | Grid to PV | PV to Grid | PV Output | PV to Load | Total Consumption |
|---|---|---|---|---|---|
| (kWh) | (kWh) | (kWh) | (kWh) | (kWh) | |
| January | 76,770.78 | 7403.7 | 31,522.9 | 24,119.2 | 100,889.98 |
| February | 80,304.96 | 6832.38 | 21,206 | 14,373.62 | 94,678.58 |
| March | 61,365.15 | 20,488.17 | 49,093 | 28,604.83 | 89,969.98 |
| April | 60,535.08 | 30,949.26 | 69,777.1 | 38,827.84 | 99,362.92 |
| May | 59,863.71 | 42,601.29 | 87,498.7 | 44,897.41 | 104,761.12 |
| June | 47,418.87 | 59,718.12 | 96,587 | 36,868.88 | 84,287.75 |
| July | 52,793.97 | 75,794.43 | 119,046.9 | 43,252.47 | 96,046.44 |
| August | 52,915.41 | 54,856.38 | 101,145.9 | 46,289.52 | 99,204.93 |
| September | 54,096 | 40,251.84 | 75,979.4 | 35,727.56 | 89,823.56 |
| October | 66,092.34 | 22,342.2 | 54,352.9 | 32,010.7 | 98,103.04 |
| November | 82,574.37 | 4997.67 | 24,242.4 | 19,244.73 | 101,819.1 |
| December | 84,075.12 | 4633.35 | 25,067.3 | 20,433.95 | 104,509.07 |
| Parameters | Value | Unit |
|---|---|---|
| PV to Grid | 24,061.71 | USD |
| PV to load | 26,880.62 | USD |
| Battery to load | 48,423.12 | USD |
| Study | Data Source | Energy Management | Economic Evaluation | Optimization Approach | Battery Management |
|---|---|---|---|---|---|
| This Study | Real field data | Dynamic, real-time control | LCOE, NPV, PBP calculated | Adaptive control | Lifetime and cost optimization |
| Barzegkar-Ntovom [65] | Simulation | Fixed threshold-based control | Only self-consumption analysis | Traditional decision mechanisms | No battery usage optimization |
| Parra [66] | Load profile analysis | Simple energy arbitrage | LCOE calculated | Traditional linear optimization | No battery charging control |
| Babacan [67] | Real PV + load data (53 users) | Dynamic daily scheduling | Cost, peak, self-consumption | Convex optimization | SOC, cycling, peak control |
| Hoppmann [68] | Simulation | Traditional energy storage strategies | Investment payback period examined | Fixed battery usage scenarios | No battery lifetime modeling |
| Luthander [69] | Literature review | Self-consumption strategies | Limited economic analysis | Decision support systems | Battery integration not analyzed |
| Mulder [70] | Simulation | Fixed pricing with grid connection | LCOE calculated | Fixed battery usage scenarios | High grid dependency |
| Zakeri&Syri [71] | Life cycle analysis | Battery technology comparison | Cost analysis conducted | Technology-based optimization | No load management |
| Weniger [72] | Field data + simulation | PV + Battery system sizing | Grid interaction analyzed | Decision support algorithm | No battery control strategy |
Disclaimer/Publisher’s Note: The statements, opinions and data contained in all publications are solely those of the individual author(s) and contributor(s) and not of MDPI and/or the editor(s). MDPI and/or the editor(s) disclaim responsibility for any injury to people or property resulting from any ideas, methods, instructions or products referred to in the content. |
© 2025 by the authors. Licensee MDPI, Basel, Switzerland. This article is an open access article distributed under the terms and conditions of the Creative Commons Attribution (CC BY) license (https://creativecommons.org/licenses/by/4.0/).
Share and Cite
Başaran, K.; Özdemir, M.T.; Bayrak, G. Sizing and Techno-Economic Analysis of Utility-Scale PV Systems with Energy Storage Systems in Factory Buildings: An Application Study. Appl. Sci. 2025, 15, 3876. https://doi.org/10.3390/app15073876
Başaran K, Özdemir MT, Bayrak G. Sizing and Techno-Economic Analysis of Utility-Scale PV Systems with Energy Storage Systems in Factory Buildings: An Application Study. Applied Sciences. 2025; 15(7):3876. https://doi.org/10.3390/app15073876
Chicago/Turabian StyleBaşaran, Kıvanç, Mahmut Temel Özdemir, and Gökay Bayrak. 2025. "Sizing and Techno-Economic Analysis of Utility-Scale PV Systems with Energy Storage Systems in Factory Buildings: An Application Study" Applied Sciences 15, no. 7: 3876. https://doi.org/10.3390/app15073876
APA StyleBaşaran, K., Özdemir, M. T., & Bayrak, G. (2025). Sizing and Techno-Economic Analysis of Utility-Scale PV Systems with Energy Storage Systems in Factory Buildings: An Application Study. Applied Sciences, 15(7), 3876. https://doi.org/10.3390/app15073876

