Intelligent Educational Environments: Recent Trends, Modeling, and Applications
Abstract
1. Introduction
2. Materials and Methods
- A bibliometric analysis is performed to outline the overall global picture of research focused on intelligent education. The bibliometric data are taken from the scientific database Scopus upon request for “intelligent AND education” in titles, abstracts, and authors’ keywords.
- To obtain more focused insight, a second query, “intelligent AND education AND environment,” is submitted to the Scopus database, and the results are analyzed.
- A review of implemented intelligent educational environments is conducted to clarify the technologies used, their advantages, and their benefits for individual users in the learning process: teachers and students. Based on the review, users’ requirements for IEE are derived.
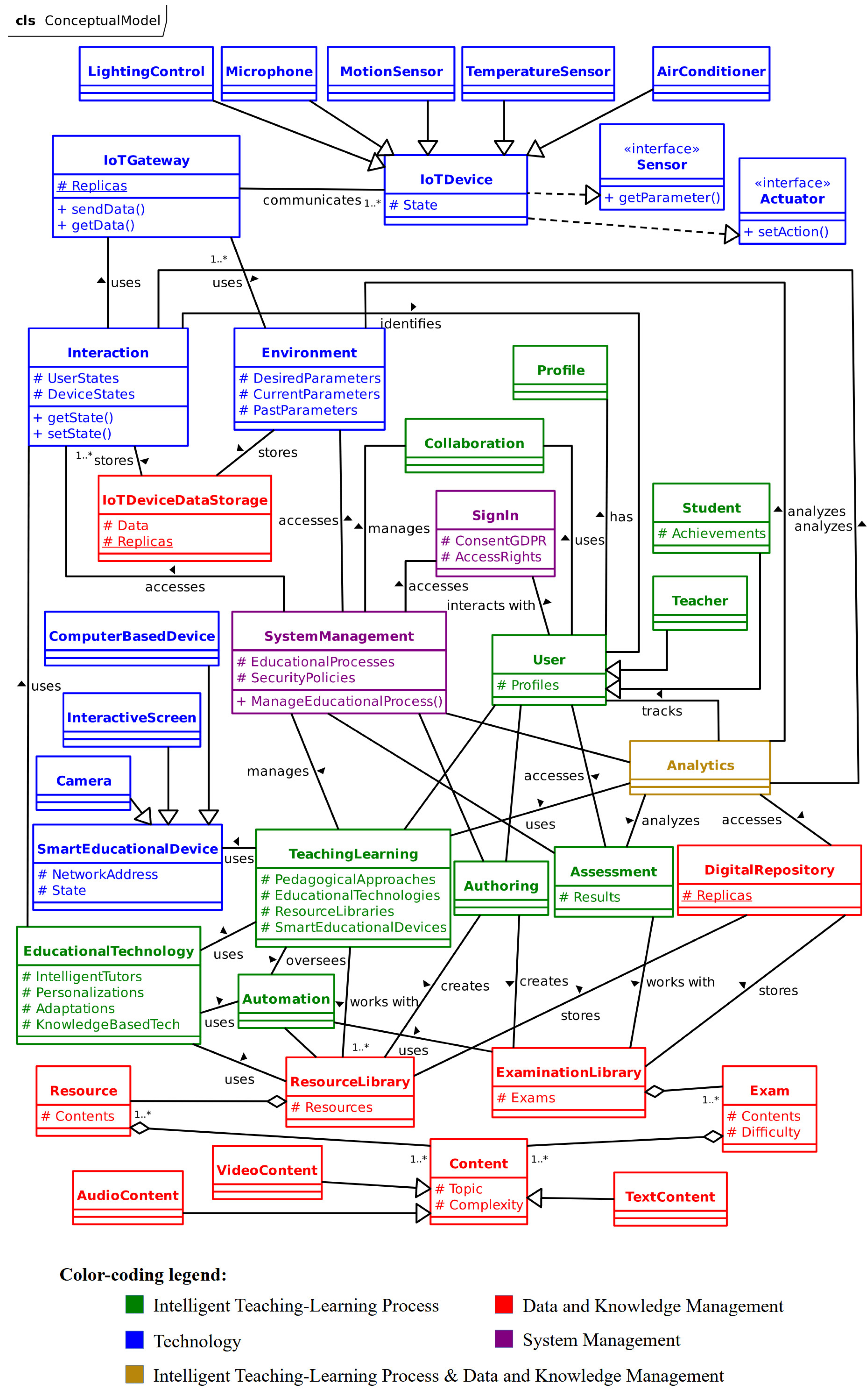
- A Unified Modeling Language (UML) model is proposed that shows important elements of an intelligent educational environment, followed by their detailed description.
- Several applications are presented to practically demonstrate the functionalities of intelligent educational environments—the workflow of personalized learning and assessment.
3. Overall Picture Regarding the Intelligent Education
4. Intelligent Educational Environments—Overview and Key Concepts
4.1. Intelligent Educational Environments
4.2. Intelligent Educational Systems
4.3. Intelligent Tutoring Systems
- Domain Model: It represents the learning content (usually in a machine-processable way) and provides the structure and knowledge needed to present lessons, problems, and feedback.
- Expert Model: The best possible model of expert knowledge in the domain from a scientific point of view that provides the system with correct answers, solutions, and reasoning strategies. It helps evaluate the students’ answers, i.e., the actual knowledge obtained, and identify gaps in their knowledge.
- Student Model: It represents the learner’s current knowledge, skills, psychological properties, preferences, and learning progress. It tracks individual performance and the evolution of preferences, learning styles, and behaviors.
- Tutoring Strategy/Pedagogical Module: It manages the overall teaching strategy and adaptation to the learner’s needs. It defines how the system presents and sequences the content, how feedback is delivered, and how it is used for personalization.
- Assessment and Evaluation Module: This module assesses students’ understanding of the material over time and evaluates their progress. It uses assessment tests, quizzes, or tasks to reveal whether and to what level the learner has achieved the learning objectives. Diagnostic tests, formative assessments, or summative assessments can also be included.
- User Interface: It interacts directly with users (students, teachers, or domain experts). It presents learning content, allows students to input responses, provides feedback, and ensures professional manipulation of knowledge models.
- Inference Engine: It interprets the data from the user input, the student model, and the domain model to make decisions about the next best actions (e.g., presenting problems, offering hints, adjusting difficulty). It uses logical reasoning or machine learning techniques.
- Feedback System: It provides immediate and constructive feedback based on the student’s actions and answers. Feedback can be corrective, encouraging, or suggestive (offering improvement strategies). It may also suggest hints and explanations or prompt the learner to think critically.
5. Results
5.1. User Requirements for IEE
5.2. Conceptual Model of an Intelligent Educational Environment
5.3. Practical Applications of Intelligent Educational Systems
5.3.1. Personalized Teaching and Learning
5.3.2. Assessment Process
6. Discussion
6.1. Answers to Research Questions
6.2. Future Study
7. Conclusions
Author Contributions
Funding
Institutional Review Board Statement
Informed Consent Statement
Data Availability Statement
Conflicts of Interest
Abbreviations
| IEE | intelligent educational environment |
| IES | intelligent educational system |
| ITS | intelligent tutoring system |
| ICT | information and communication technology |
| IoT | Internet of Things |
| AI | artificial intelligence |
| LLM | large language model |
| LA | learning analytics |
| UML | unified modeling language |
| DL | deep learning |
References
- Uskov, V.L.; Bakken, J.P.; Pandey, A. The ontology of next generation smart classrooms. In Smart Education and Smart e-Learning. Smart Innovation, Systems and Technologies; Uskov, V.L., Howlett, R., Jain, L., Eds.; Springer: Cham, Switzerland, 2015; Volume 41, pp. 3–14. [Google Scholar] [CrossRef]
- Aguilar, J.; Sánchez, M.; Cordero, J.; Valdiviezo-Díaz, P.; Barba-Guamán, L.; Chamba-Eras, L. Learning analytics tasks as services in smart classrooms. Univers. Access Inf. Soc. 2017, 17, 693–709. [Google Scholar] [CrossRef]
- Ghavifekr, S.; Rosdy, W.A.W. Teaching and learning with technology: Effectiveness of ICT integration in schools. Int. J. Res. Educ. Sci. (IJRES) 2015, 1, 175–191. Available online: https://www.ijres.net/index.php/ijres/article/view/79 (accessed on 20 February 2025).
- Pingxiao, W. Research on the English teaching and autonomous learning based on multimedia platform and smart classroom system. Int. J. Multim. Ubiq. Eng. 2017, 12, 351–362. [Google Scholar] [CrossRef]
- Temkar, R.; Gupte, M.; Kalgaonkar, S. Internet of Things for smart classrooms. Int. Res. J. Eng. Technol. 2016, 3, 203–207. [Google Scholar]
- Ashwin, M.; Kumar, E.S.; Naidu, R.C.A.; Ramamoorthy, R. IoT based Innovative Teaching Learning Using Smart Class Rooms. In Proceedings of the International Conference on Sustainable Computing and Data Communication Systems (ICSCDS), Erode, India, 23–25 March 2023; pp. 1143–1148. [Google Scholar] [CrossRef]
- Huang, L.-S.; Su, J.-Y.; Pao, T.-L. A context aware smart classroom architecture for smart campuses. Appl. Sci. 2019, 9, 1837. [Google Scholar] [CrossRef]
- Iqbal, H.; Parra-Saldivar, R.; Zavala-Yoe, R.; Ramirez-Mendoza, R. Smart educational tools and learning management systems: Supportive framework. Int. J. Interact. Des. Manuf. (IJIDeM) 2020, 14, 1179–1193. [Google Scholar] [CrossRef]
- Zhu, Z.T.; Yu, M.H.; Riezebos, P. A research framework of smart education. Smart Learn. Environ. 2016, 3, 4. [Google Scholar] [CrossRef]
- Terzieva, V.; Todorova, K.; Ivanova, T. Conceptual Model of Intelligent Educational System and the Need of Big Data Analytics. In Proceedings of the International Conference Big Data, Knowledge and Control Systems Engineering (BdKCSE), Sofia, Bulgaria, 28–29 October 2021; pp. 1–8. [Google Scholar] [CrossRef]
- Liu, Y.; Xie, Z.; Chen, J. An Intelligent Learning System for Supporting Interactive Learning Through Student Engagement Study. In Proceedings of the 12th International Conference on Natural Computation, Fuzzy Systems and Knowledge Discovery (ICNC-FSKD), Changsha, China, 13–15 August 2016; pp. 618–623. [Google Scholar] [CrossRef]
- Terzieva, T.; Arnaudova, V.; Rahnev, A.; Ivanova, V. Technologies and tools for creating adaptive e-learning content. Math. Inform. 2020, 63, 382–390. [Google Scholar]
- Peng, H.; Ma, S.; Spector, J.M. Personalized adaptive learning: An emerging pedagogical approach enabled by a smart learning environment. Smart Learn. Environ. 2019, 6, 9. [Google Scholar] [CrossRef]
- Okoye, K. A Systematic review of process modelling methods and its application for personalised adaptive learning systems. J. Int. Techn. Inf. Manag. 2019, 27, 23–46. [Google Scholar] [CrossRef]
- Sarwar, S.; Qayyum, Z.U.; García-Castro, R.; Safyan, M.; Munir, R.F. Ontology based e-learning framework: A personalized, adaptive and context aware model. Multimed. Tools Appl. 2019, 78, 34745–34771. [Google Scholar] [CrossRef]
- Bradáč, V.; Kostolányová, K. Intelligent tutoring systems. In E-Learning, E-Education, and Online Training; Vincenti, G., Bucciero, A., Helfert, M., Glowatz, M., Eds.; LNICS, Social Informatics and Telecommunications Engineering; Springer: Cham, Switzerland, 2017; Volume 180, pp. 71–78. [Google Scholar] [CrossRef]
- Radosavljevic, V.; Radosavljevic, S.; Jelic, G. Ambient intelligence-based smart classroom model. Interact. Learn. Environ. 2022, 30, 307–321. [Google Scholar] [CrossRef]
- Hoel, T.; Mason, J. Standards for smart education—Towards a development framework. Smart Learn. Environ. 2018, 5, 3. [Google Scholar] [CrossRef]
- Hwang, G.J. Definition, framework and research issues of smart learning environments—A context-aware ubiquitous learning perspective. Smart Learn. Environ. 2014, 1, 4. [Google Scholar] [CrossRef]
- Kinshuk; Chen, N.-S.; Cheng, I.-L.; Chew, S.W. Evolution is not enough: Revolutionizing current learning environments to smart learning environments. Int. J. Artif. Intell. Educ. 2016, 26, 561–581. [Google Scholar] [CrossRef]
- Terzieva, V.; Ilchev, S.; Todorova, K. The role of Internet of Things in smart education. IFAC-PapersOnLine 2022, 55, 108–113. [Google Scholar] [CrossRef]
- Reidenberg, J.R. The transparent citizen. Loyola Univ. Chic. Law J. 2015, 47. Fordham Law Legal Studies Research Paper No. 2674313. Available online: https://heinonline.org/HOL/LandingPage?handle=hein.journals/luclj47&div=14&id=&page= (accessed on 20 February 2025).
- Joy, J.; Raj, N.S. An ontology model for content recommendation in personalized learning environment. In Proceedings of the Second International Conference on Data Science, E-learning and Information Systems, Dubai, United Arab Emirates, 2–5 December 2019; pp. 1–6. [Google Scholar] [CrossRef]
- Menolli, A.L.A.; Reinehr, S.; Malucelli, A. Ontology for Organizational Learning Objects Based on LOM Standard. In Proceedings of the 2012 XXXVIII Conferencia Latinoamericana En Informatica (CLEI), Medellin, Colombia, 1–5 October 2012; pp. 1–10. [Google Scholar] [CrossRef]
- Paquette, G.; Marino, O.; Bejaoui, R. A new competency ontology for learning environments personalization. Smart Learn. Environ. 2021, 8, 16. [Google Scholar] [CrossRef]
- Rahayu, N.W.; Ferdiana, R.; Kusumawardani, S.S. A systematic review of ontology use in E-Learning recommender system. Comput. Educ. Artif. Intell. 2022, 3, 100047. [Google Scholar] [CrossRef]
- Pleskach, V.; Tkachenko, K.; Tkachenko, O.; Tkachenko, O. Using Ontologies and Knowledge Graphs to Individualize in E-Learning System. In Proceedings of the Information Technology and Implementation Workshops 2023, Kyiv, Ukraine, 20–21 November 2023; pp. 106–115. Available online: https://ceur-ws.org/Vol-3646/Paper_11.pdf (accessed on 20 February 2025).
- Zhang, X.; Cao, Z. A framework of an intelligent education system for higher education based on deep learning. Int. J. Emerg. Technol. Learn. (iJET) 2021, 16, 233–248. [Google Scholar] [CrossRef]
- Zhang, Y. Machine learning-based personalized learning path decision-making method on intelligent education platforms. Int. J. Interact. Mob. Technol. (iJIM) 2024, 18, 68–82. [Google Scholar] [CrossRef]
- Zhu, J.; Liao, Y.; Lu, D. Design and Optimization of Personalized Education System Based on Intelligent Algorithms. Procedia Comput. Sci. 2024, 243, 514–522. [Google Scholar] [CrossRef]
- Li, S.; Yang, B. Personalized education resource recommendation method based on deep learning in intelligent educational robot environments. Int. J. Inf. Technol. Syst. Approach (IJITSA) 2023, 16, 1–15. [Google Scholar] [CrossRef]
- Xiang, C.Z.; Fu, N.X.; Gadekallu, T.R. Design of resource matching model of intelligent education system based on machine learning. EAI Endorsed Trans. Scalable Inf. Syst. 2022, 9, e1. [Google Scholar] [CrossRef]
- Huang, D. Artificial intelligence driving innovation in higher education management and student training mechanisms. Appl. Math. Nonlinear Sci. 2024, 9, 1–12. [Google Scholar] [CrossRef]
- Chen, Y. Research on data mining of intelligent education evaluation from the perspective of the knowledge graph. In Proceedings of the 4th International Symposium on Big Data and Applied Statistics (ISBDAS 2021), Dali, China, 21–23 May 2021. [Google Scholar] [CrossRef]
- Wei, W.; Jin, Y. A novel Internet of Things-supported intelligent education management system implemented via collaboration of knowledge and data. Math. Biosci. Eng. 2023, 20, 13457–13473. [Google Scholar] [CrossRef] [PubMed]
- Ye, W.; Li, M. Application of IoT Android voice assistant based on sensor networks in higher education network mode. Meas. Sens. 2024, 33, 101091. [Google Scholar] [CrossRef]
- Pense, C.; Tektaş, M.; Kanj, H.; Ali, N. The use of virtual reality technology in intelligent transportation systems education. Sustainability 2023, 15, 300. [Google Scholar] [CrossRef]
- Fütterer, T.; Fischer, C.; Alekseeva, A.; Chen, X.; Tate, T.; Warschauer, M.; Gerjets, P. ChatGPT in education: Global reactions to AI innovations. Sci. Rep. 2023, 13, 15310. [Google Scholar] [CrossRef]
- Lin, C.C.; Huang, A.Y.; Lu, O.H. Artificial intelligence in intelligent tutoring systems toward sustainable education: A systematic review. Smart Learn. Environ. 2023, 10, 41. [Google Scholar] [CrossRef]
- Sychev, O. Educational models for cognition: Methodology of modeling intellectual skills for intelligent tutoring systems. Cogn. Syst. Res. 2024, 87, 101261. [Google Scholar] [CrossRef]
- Fernández-Herrero, J. Evaluating recent advances in affective intelligent tutoring systems: A scoping review of educational impacts and future prospects. Educ. Sci. 2024, 14, 839. [Google Scholar] [CrossRef]
- Yilmaz, R.; Yurdugül, H.; Yilmaz, F.G.K.; Şahïn, M.; Sulak, S.; Aydin, F.; Ömer, O.R.A.L. Smart MOOC integrated with intelligent tutoring: A system architecture and framework model proposal. Comput. Educ. Artif. Intell. 2022, 3, 100092. [Google Scholar] [CrossRef]
- Dutt, S.; Ahuja, N.J.; Kumar, M. An intelligent tutoring system architecture based on fuzzy neural network (FNN) for special education of learning disabled learners. Educ. Inf. Technol. 2022, 27, 2613–2633. [Google Scholar] [CrossRef]
- Ferilli, S.; Redavid, D.; Di Pierro, D. An ontology-driven architecture for intelligent tutoring systems with an application to learning object recommendation. Int. J. Comput. Inf. Syst. Ind. Manag. Appl. 2022, 14, 297–312. Available online: https://cspub-ijcisim.org/index.php/ijcisim/article/view/582 (accessed on 20 February 2025).
- Arnau, D.; Arevalillo-Herráez, M.; Puig, L.; González-Calero, J.A. Fundamentals of the design and the operation of an intelligent tutoring system for the learning of the arithmetical and algebraic way of solving word problems. Comput. Educ. 2013, 63, 119–130. [Google Scholar] [CrossRef]
- Arnau-González, P.; Serrano-Mamolar, A.; Katsigiannis, S.; Althobaiti, T.; Arevalillo-Herráez, M. Towards automatic tutoring of Math Word Problems in Intelligent Tutoring Systems. IEEE Access 2023, 11, 67030–67039. [Google Scholar] [CrossRef]
- Terzieva, V.; Ilchev, S.; Todorova, K.; Andreev, R. Towards a design of an intelligent educational system. IFAC-PapersOnLine 2021, 54, 363–368. [Google Scholar] [CrossRef]
- Avižienis, A.; Laprie, J.C.; Randell, B.; Landwehr, C. Basic concepts and taxonomy of dependable and secure computing. IEEE Trans. Dependable Secur. Comput. 2004, 1, 11–33. [Google Scholar] [CrossRef]
- Laprie, J.C. Dependability—Its attributes, impairments and means. In Predictably Dependable Computing Systems; Randell, B., Laprie, J.C., Kopetz, H., Littlewood, B., Eds.; ESPRIT Basic Research Series; Springer: Berlin/Heidelberg, Germany, 1995. [Google Scholar]
- Dubrova, E. Fault-Tolerant Design; Springer Science+Business Media: New York, NY, USA, 2013. [Google Scholar]
- Rhodes-Ousley, M. Information Security: The Complete Reference, 2nd ed.; McGraw-Hill: New York, NY, USA, 2013. [Google Scholar]
- EU General Data Protection Regulation. Available online: https://gdpr.eu (accessed on 20 February 2025).
- Directive on Measures for a High Common Level of Cybersecurity Across the Union (NIS2 Directive). Available online: https://eur-lex.europa.eu/legal-content/EN/TXT/?uri=CELEX:32022L2555 (accessed on 20 February 2025).
- Djambazova, E.; Terzieva, V.; Ilchev, S.; Gaidarski, I. Aspects of Dependability and Security in Integrated Intelligent Educational Environments. In Proceedings of the 12th IEEE International Conference on Intelligent Systems—IS’24, Varna, Bulgaria, 29–31 August 2024; pp. 1–6. [Google Scholar] [CrossRef]
- Su, Y.; Cheng, Z.; Wu, J.; Dong, Y.; Huang, Z.; Wu, L.; Xie, F. Graph-based cognitive diagnosis for intelligent tutoring systems. Knowl.-Based Syst. 2022, 253, 109547. [Google Scholar] [CrossRef]
- Soto-Forero, D.; Ackermann, S.; Betbeder, M.L.; Henriet, J. The Intelligent Tutoring System AI-VT with Case-Based Reasoning and Real Time Recommender Models. In Proceedings of the International Conference on Case-Based Reasoning Research and Development, Merida, Mexico, 1–4 July 2024; Springer Nature: Cham, Switzerland, 2024; pp. 191–205. [Google Scholar] [CrossRef]
- Freedman, R.; Zhou, Y.; Glass, M.; Kim, J.H.; Evens, M.W. Using Rule Induction to Assist in Rule Construction for a Natural-Language Based Intelligent Tutoring System. In Proceedings of the Twentieth Annual Conference of the Cognitive Science Society, Madison, WI, USA, 1–4 August 1998; Available online: http://cs.iit.edu/~circsim/documents/rfcog98.pdf (accessed on 20 February 2025).







| Parameters | Query “Intelligent AND Education” |
|---|---|
| Timespan | 2014–2024 |
| Sources (journals, books, etc.) | 4993 |
| Documents | 15,718 |
| Annual growth rate % | 10.68 |
| Document average age | 4.72 |
| Average citations per doc | 8.738 |
| References | 393,489 |
| Keywords plus (ID) | 42,770 |
| Author’s keywords (DE) | 29,584 |
| Authors | 28,689 |
| Authors of single-authored docs | 2007 |
| Single-authored docs | 2894 |
| Co-authors per doc | 3.15 |
| International co-authorships % | 12.71 |
| Parameter | Cluster 1 (in Blue Color) | Cluster 2 (in Red Color) |
|---|---|---|
| Main keywords | Artificial intelligence, machine learning, education | Intelligent tutoring systems, deep learning |
| Technologies | Educational technology, virtual reality, augmented reality, information technology, computer vision, Internet of Things, cloud computing, robotics, chatbot, ChatGPT, gamification | Ontology, fuzzy logic, learning analytics, data mining, neural networks, natural language processing, knowledge tracing, reinforcement learning, knowledge graph, classification |
| Educational context | Higher education, engineering education, online education | Online learning, collaborative learning, |
| personalized learning, adaptive learning, e-learning |
| Aspect of IEE | Users | ||
|---|---|---|---|
| Students | Teachers | User-Independent | |
| Intelligent Teaching–Learning Process | Discussion-enabling tools; Authoring task tools; Course selection tools. | Authoring resource tools; Tools for real-time group and individual interactions; Tools for feedback; Automation tools. | Collaboration and communication tools; Interaction tools; Tools for management of the teaching process; Assessment tools; Learning resources repository; External digital resource repository. |
| Technology (Educational and Environmental Technology) | Affordable, easy-to-use devices to access IES; Remote and mobile access. | Integration with other tools and resources; Tools supporting smart teaching: for creating a custom curriculum and personalized resources; Functionalities for innovative pedagogical technology-based approaches | Dependability; Availability of various educational technology tools and software; Standard-based interoperability of learning resources; Attendance registration. Networking; Connected devices (sensors, actuators): affordable and reliable; Capability to maintain optimal environmental parameters. |
| Data and Knowledge Management | Regular data gathering to enable appropriate and timely feedback; Data privacy and compliance with GDPR. | Tools for collecting, analyzing, reporting, and visualizing data and knowledge related to the individual student’s learning process; Statistical analysis tools; Tools for learning analytics, managing, and implementing smart teaching. | Tools for collection, storage, and analysis of the data gathered in IEE; Data mining, neural networks, and AI-based tools; Affordable data storage with high reliability; Compatible data structure, secure transmission, and storage. |
| System Management | Access rights; Personal space management. | Tools for extensive learning analytics, managing, and implementing smart teaching; Reporting services; Intelligent control and management of the whole IEE. | Functionalities for intelligent planning, organization, monitoring, evaluation, and control of the teaching–learning process within IEE; Compliance with institutional and security policies; Fault tolerance. |
Disclaimer/Publisher’s Note: The statements, opinions and data contained in all publications are solely those of the individual author(s) and contributor(s) and not of MDPI and/or the editor(s). MDPI and/or the editor(s) disclaim responsibility for any injury to people or property resulting from any ideas, methods, instructions or products referred to in the content. |
© 2025 by the authors. Licensee MDPI, Basel, Switzerland. This article is an open access article distributed under the terms and conditions of the Creative Commons Attribution (CC BY) license (https://creativecommons.org/licenses/by/4.0/).
Share and Cite
Terzieva, V.; Ivanova, T.; Ivanova, M.; Ilchev, S.; Djambazova, E.; Petrov, I. Intelligent Educational Environments: Recent Trends, Modeling, and Applications. Appl. Sci. 2025, 15, 3800. https://doi.org/10.3390/app15073800
Terzieva V, Ivanova T, Ivanova M, Ilchev S, Djambazova E, Petrov I. Intelligent Educational Environments: Recent Trends, Modeling, and Applications. Applied Sciences. 2025; 15(7):3800. https://doi.org/10.3390/app15073800
Chicago/Turabian StyleTerzieva, Valentina, Tatyana Ivanova, Malinka Ivanova, Svetozar Ilchev, Edita Djambazova, and Iliyan Petrov. 2025. "Intelligent Educational Environments: Recent Trends, Modeling, and Applications" Applied Sciences 15, no. 7: 3800. https://doi.org/10.3390/app15073800
APA StyleTerzieva, V., Ivanova, T., Ivanova, M., Ilchev, S., Djambazova, E., & Petrov, I. (2025). Intelligent Educational Environments: Recent Trends, Modeling, and Applications. Applied Sciences, 15(7), 3800. https://doi.org/10.3390/app15073800

