Next Article in Journal
Experimental and Mechanical Characteristics of Xanthan Gum and Calcium Lignosulfonate-Cured Gravel Soil
Next Article in Special Issue
Radiodosiomics Prediction of Treatment Failures Prior to Chemoradiotherapy in Head-and-Neck Squamous Cell Carcinoma
Previous Article in Journal
AI-Driven Predictive Maintenance in Mining: A Systematic Literature Review on Fault Detection, Digital Twins, and Intelligent Asset Management
Previous Article in Special Issue
Optimizing Automated Hematoma Expansion Classification from Baseline and Follow-Up Head Computed Tomography
 
 
Font Type:
Arial Georgia Verdana
Font Size:
Aa Aa Aa
Line Spacing:
Column Width:
Background:
Article

Assessment of a Patient Dose Monitoring System for Average Glandular Dose (AGD) Estimate in Mammography

1
Medical Physics Department, Humanitas Istituto Clinico Catanese, 95045 Misterbianco, CT, Italy
2
Department of Physics and Astronomy “Ettore Majorana”, University of Catania, Via S. Sofia 64, 95123 Catania, CT, Italy
*
Author to whom correspondence should be addressed.
Appl. Sci. 2025, 15(6), 3338; https://doi.org/10.3390/app15063338
Submission received: 5 February 2025 / Revised: 7 March 2025 / Accepted: 17 March 2025 / Published: 19 March 2025
(This article belongs to the Special Issue Novel Technologies in Radiology: Diagnosis, Prediction and Treatment)

Abstract

This study assessed the accuracy of average glandular dose (AGD) calculations for two Selenia Dimensions mammography systems using data from the online dose management DoseWatch software version 3.3.5.1. Mammographic images acquired between January 2021 and December 2022 were retrospectively analyzed. The AGD values displayed by the systems were compared with those independently calculated using the Dance and Boone methods. Additionally, real glandular composition of breast was estimated using LIBRA (Laboratory for Individualized Breast Radiodensity Assessment) software version 1.0.4 for a selected subgroup of patients. Results showed that the AGD values displayed by the systems were generally consistent with those calculated using the Dance method, but discrepancies emerged when applying the Boone method, especially when using estimated glandular composition. Most mammograms fell within acceptable and achievable dose limits according to European guidelines, though a small percentage exceeded these thresholds. The findings suggest that the Dance method, using glandular composition estimated through LIBRA, provides a reliable and accurate AGD calculation, offering a simpler alternative to more complex individualized calculations. The study highlights the importance of accurate glandularity estimation for proper dose management in mammography.

1. Introduction

Mammography has traditionally been the most suitable and effective technique for the screening and diagnosis of breast cancer. The use of ionizing radiation in this procedure introduces a non-negligible risk of cancer due to radiation exposure. Therefore, special attention has always been given to monitoring and optimizing breast-absorbed doses to ensure patient safety.
In mammography, the radiation dose to the breast is estimated in terms of the average glandular dose (AGD). Since it is not possible to measure the dose absorbed by the breast directly, the AGD is only an estimate of the energy deposited per unit mass of glandular tissue, and as such, it provides an indication of the breast dose. The average glandular dose is calculated using conversion factors from air kerma to AGD derived from Monte Carlo simulations [1,2,3,4,5,6,7], and it depends on X-ray spectra, beam quality, breast thickness, and breast density (glandularity). While most AGD estimates assume that the breast consists of 50% glandular tissue and 50% fatty tissue [1,4,5,6,7,8], it is well known that breast composition has variable density. Therefore, the assumption of 50% glandularity leads to a rough estimate of the absorbed dose. Some authors have addressed this issue by developing a model to estimate breast glandularity based on the patient’s age and compressed breast thickness (CBT) [2,3]. However, even this approach has limitations, as glandularity is not assessed by considering the actual breast composition. This is a critical point in mammography, since the amount of fibroglandular tissue in the breast is closely related to the risk of radiation-induced breast cancer: women with dense breast tissue have a higher risk of breast cancer compared to women with less dense tissue [9,10,11,12,13,14].
All modern digital mammography units provide an indication of the AGD for each exposure, which is displayed on the screen and stored in the header of the DICOM image file. In the context of evaluating doses to the population and clinical audits, as outlined in the European Atomic Energy Community (EURATOM) directive [15] and in accordance with the International Commission on Radiological Protection (ICRP) recommendations on the use of diagnostic reference levels (DRLs) in medical imaging [16], acceptable and achievable dose levels—expressed as average glandular doses—are assessed in the European guidelines for quality assurance in breast screening and diagnosis [17,18,19] and international recommendations [16,20,21,22].
Given the large number of mammograms performed daily, the implementation of patient dose monitoring and optimization is facilitated through the use of online dose management systems. These systems store all relevant information for each exposure (e.g., patient data, study date, equipment model, exam parameters, dosimetric quantities), enabling easier collection of large datasets to optimize protocols, reduce radiation doses, and perform statistical analysis. However, the estimated average glandular dose provided by digital mammographic units needs to be verified using independent measurements and compared with other calculation models.
The aim of this study was to assess and verify the reliability of a patient dose monitoring system as a tool for estimating the average glandular dose in mammography and to compare the dose values provided by the mammography systems with those calculated using independent models. Furthermore, we aimed to evaluate whether the integration of software for the estimation of real glandularity improves the accuracy of AGD calculations compared to traditional methods.

2. Materials and Methods

The study was conducted on two Selenia Dimensions (Hologic Inc., Bedford, MA, USA) mammography systems located at the Humanitas Istituto Clinico Catanese Senology Department, referred to as Dimensions 1 (Dim1) and Dimensions 2 (Dim2). The two fully digital X-ray mammography machines were installed in 2020 and operated in automatic exposure control (AEC) mode. Each mammographic unit was configured to export patient exam information to DoseWatch, online dose management software, version 3.3.5.1 (General Electric Healthcare). Specifically, patient characteristics, exposure parameters, and radiation dose values used in each mammography study were transmitted from the mammography systems to DoseWatch. Three tools were available in the Mammography Analysis section: AGD per study, highest cumulative AGD per patient, and high-dose-level studies. In the Administration section, it was possible to export DoseWatch data in Excel format for performing necessary calculations and statistical analyses.
Full-field digital mammography images acquired from January 2021 to December 2022 were retrospectively analyzed. Data collection was carried out by exporting images from DoseWatch and included, among others, the following variables: age, study date, mammographic unit model, view, laterality, tube voltage (kVp), exposure (mAs), kerma, half-value layer (HVL), anode–filter combination, compressed breast thickness (CBT), and average glandular dose (AGD).
The analysis involved 4595 and 5121 patients undergoing screening or diagnostic mammography on the Dimensions 1 and Dimensions 2 units, respectively. The distribution of patient age relative to the two mammography units is shown in Figure 1.
Each mammography exam consisted of several studies, which differed by acquired projections (mediolateral oblique [MLO] and craniocaudal [CC] views) and laterality (right and/or left). From the 43,493 (9716 women) study records downloaded from DoseWatch, patients with breast implants, breast biopsies, tomosynthesis examinations, or those performed in manual mode were excluded. As a result, the final dataset included a total of 41,695 (9592 women) mammograms.
The AGD provided by the mammographic systems for each image was assessed by independently measuring it using the technical data of the mammography examinations extracted from DoseWatch (kVp, mAs, anode–filter combination), along with the values obtained from periodic quality controls (tube output and HVL) performed by medical physicists.
The AGD was automatically displayed for each projection by the mammographic system. According to some authors, Hologic mammography systems calculate AGD using Dance’s method [23], while others suggest that Boone’s method is used [24,25,26]. As reported in the DICOM header of each analyzed image, the Hologic mammography systems in this study use Dance’s model for AGD calculation, as recommended by European guidelines [17,18].
In this work, for each mammogram, the AGD was calculated using both methods—those of Dance et al. [2,3] and Boone et al. [4,5,27]—using an Excel spreadsheet developed in-house and a SciPy program (for the multivariable fitting process). The results of these calculations were then compared with the AGD values provided by the mammography units and extracted from DoseWatch.
To calculate the AGD, Dance’s method uses the following equation:
A G D = K · g · c · s
where K (mGy) is the incident air kerma at the entrance surface of the breast; g is the incident air kerma to mean glandular dose conversion factor for a glandularity of 50%; c is the factor that corrects for any difference in breast composition from 50% glandularity, and is defined for two age groups—40 to 49 and 50 to 64 years; and s is the factor that corrects for the X-ray spectrum used. Both the g and c factors depend on HVL and CBT.
Boone’s method estimates the AGD using the following equation:
A G D = K · D g N
where DgN (mGy/mGy) is the normalized glandular dose coefficient. It depends on the quality of the radiation beam (kVp, HVL, anode–filter combination) and on breast characteristics (composition and thickness). The DgN values used in this work were determined by means of Monte Carlo simulations for breast glandular density of 0%, 12.5%, 25%, 37.5%, 50%, and 100% and compressed breast thickness of 2–9 cm as a function of kVp and HVL [27].
For all the images taken on the two mammography units considered in this study, the air kerma was calculated using the exposure values provided by the mammography systems and sampled by DoseWatch and the tube output values measured during periodic quality controls based on tube voltage and anode–filter combination, with the detector located on the surface of the breast support plate at 6 cm from the chest side [28]. Kerma calculated values were corrected according to the inverse-square law for each individual breast thickness using CBT values from DoseWatch.
The AGD was calculated according to Dance’s Equation (1) using the following: (i) the tube output in µGy/mAs (from kV, filter material and output measured during quality controls), (ii) the air kerma in mGy (from tube output, mAs and thickness), (iii) the g factor value (from a third-order polynomial regression of HVL and thickness according to Dance’s Table 2 of [2]), (iv) the c factor value (from a third-order polynomial regression of HVL, thickness and glandularity according to Dance’s Tables 5 and 6 of [2]), and (v) s factor (single value for the W/Rh and W/Ag spectra used [2,3]).
Equations (3) and (4) represent the regression models applied to the g and c factors, respectively:
g = α 0 + α 1 · X 1 + α 2 · X 2 + α 3 · X 1 2 + α 4 · X 1 · X 2 + α 5 · X 2 2 + α 6 · X 1 3 + α 7 · X 1 2 · X 2 + α 8 · X 1 · X 2 3 + α 9 · X 2 3
where X1 = HVL (mm Al) and X2 = thickness (cm)
c = β 0 + β 1 · X 1 3 + β 2 · X 2 3 + β 3 · X 3 3 + β 4 · X 1 2 · X 2 + β 5 · X 1 2 · X 3 + β 6 · X 2 2 · X 1 + β 7 · X 2 2 · X 3 + β 8 · X 3 2 · X 1 + β 9 · X 3 2 · X 2 + β 10 · X 1 · X 2 + β 11 · X 1 · X 3 + β 12 · X 2 · X 3
where X1 = HVL (mm Al), X2 = thickness (mm), and X3 = glandularity (%).
Similarly, the AGD was calculated according to Boone’s Equation (2) using the air kerma calculated value and the polynomial regression model (5) for the DgN coefficients for the W/Rh and W/Ag spectra used:
D g N = γ 0 + γ 1 · X 1 3 + γ 2 · X 2 3 + γ 3 · X 3 3 + γ 4 · X 4 3 + γ 5 · X 1 2 + γ 6 · X 2 2 + γ 7 · X 3 2 + γ 8 · X 4 2 + γ 9 · X 1 2 · X 2 + γ 10 · X 1 2 · X 3 + γ 11 · X 1 2 · X 4 + γ 12 · X 1 · X 2 2 + γ 13 · X 1 · X 3 2 + γ 14 · X 1 · X 4 2 + γ 15 · X 2 2 · X 3 + γ 16 · X 2 2 · X 4 + γ 17 · X 2 · X 3 2 + γ 18 · X 2 · X 4 2 + γ 19 · X 3 2 · X 4 + γ 20 · X 3 · X 4 2 + γ 21 · X 1 + γ 22 · X 2 + γ 23 · X 3 + γ 24 · X 4 + γ 25 · X 1 · X 2 + γ 26 · X 1 · X 3 + γ 27 · X 1 · X 4 + γ 28 · X 2 · X 3 + γ 29 · X 2 · X 4 + γ 30 · X 3 · X 4 + γ 31 · X 1 · X 2 · X 3 + γ 32 · X 1 · X 2 · X 4 + γ 33 · X 1 · X 3 · X 4 + γ 34 · X 2 · X 3 · X 4
where X1 = HVL (mm Al), X2 = thickness (mm), X3 = glandularity (%), and X4 = kVp.
Polynomial regressions were performed using the curve-fitting function from the scipy.optimize module (version 1.7.3). F tests were conducted for both c and g fits to evaluate the overall significance of the regression models. The aim was to determine whether the chosen model significantly contributes to explaining the variability in the data compared to a simpler or null model. A notably high value of the F statistic leads to the rejection of the null hypothesis, indicating that at least one coefficient in the model significantly differs from zero at a statistically significant level.
The uncertainties in the AGD calculation were estimated to be 14–20% [23,29,30], taking into account uncertainties in air kerma, HVL, compressed breast thickness, and breast glandularity.
The calculated and displayed AGD values were compared with each other and with the achievable and acceptable dose levels according to guidelines for quality assurance in breast screening and diagnosis [16,17,18,19,20,21,22].
The breast density used in these AGD calculation formalisms represented a generalization of glandularity that was not based on actual breast composition, but rather on a polynomial fit, which estimated the average breast composition for different breast thicknesses in British women, grouped by two age ranges: 40–49 and 50–64 years [2]. To estimate the effective mammographic breast density, the images were processed using Laboratory for Individualized Breast Radiodensity Assessment (LIBRA) software (version 1.0.4; University of Pennsylvania, Philadelphia, PA, USA; https://librasoftwaregroup.com/ (accessed on 7 March 2024) [31,32]. LIBRA uses a fully automated algorithm to calculate breast percentage density in digital mammography and provides breast segmentation masks, which indicate the dense (i.e., fibroglandular) regions in relation to the fatty tissue. Breast percentage density is defined as the ratio of dense tissue area to the total breast area, as seen in the mammographic image. The advantages of this glandularity estimation software are that it is freely available and works on both raw and post-processed images. LIBRA’s performance has been validated for GE and Hologic systems by trained breast-imaging radiologists [31] and compared to other commercially available software [33]. A new version of the software called Deep-LIBRA is still under development and aims to provide a more precise estimate of glandularity based on deep learning and artificial intelligence [34].
Since DoseWatch does not store acquired mammograms, the images to be analyzed with LIBRA software were downloaded patient by patient from the Picture Archiving and Communication System (PACS) located at Humanitas ICC. For this reason, two subgroups were extracted from the total patient population (119 patients for Dimensions 1 and 124 patients for Dimensions 2), resulting in a final dataset of 1051 mammograms (243 women), all of which fell within the age, HVL, and thickness ranges tabulated by Dance’s model. The AGD was calculated for these subgroups of patients using the methods described by Dance and Boone and Equations (1) and (2), respectively, with the air kerma calculated value and the effective glandularity estimated by LIBRA. As before, the results of these calculations were compared with the AGD values provided by the mammography units and extracted from DoseWatch.
To evaluate the statistical significance of the differences found in the AGD calculations, a two-tailed paired t-test was used, with the significance level set at 0.05.
Table 1 shows some DoseWatch data relative to all the images included in the study, divided by mammographic unit, as well as the two subgroups of patients selected for glandularity estimation using LIBRA. For comparison, the ranges of age, HVL, and CBT values tabulated according to the Dance and Boone models and used in the AGD calculation are also shown.

3. Results

The mean AGD values and corresponding standard deviations (SDs) extracted from DoseWatch and calculated using the Dance and Boone methods are presented in Table 2.
Table 3 displays the percentage of mammograms with AGD values below the acceptable and achievable dose levels established by the guidelines [17,18,19]. Figure 2 presents a comparison of the displayed and calculated AGD values with the acceptable and achievable dose levels for all images taken on the two mammographic units.
The two patient subgroups, whose images were used for glandularity estimation with LIBRA software, were randomly selected from the main groups, ensuring they met the age range, HVL, and CBT criteria established by Dance. The patient subgroups consisted of 119 patients for Dimensions 1 and 124 patients for Dimensions 2. Figure 3 presents an example of how the LIBRA segmentation algorithm worked on a mammogram from one of the patients considered.
For each image of the patients in the two selected subgroups, glandularity was calculated using LIBRA. The AGD evaluation was then performed using the Dance and Boone methods, with the glandularity estimate obtained from LIBRA and that provided by the polynomial fit based on the data in Dance’s Table 5 (reference [2]).
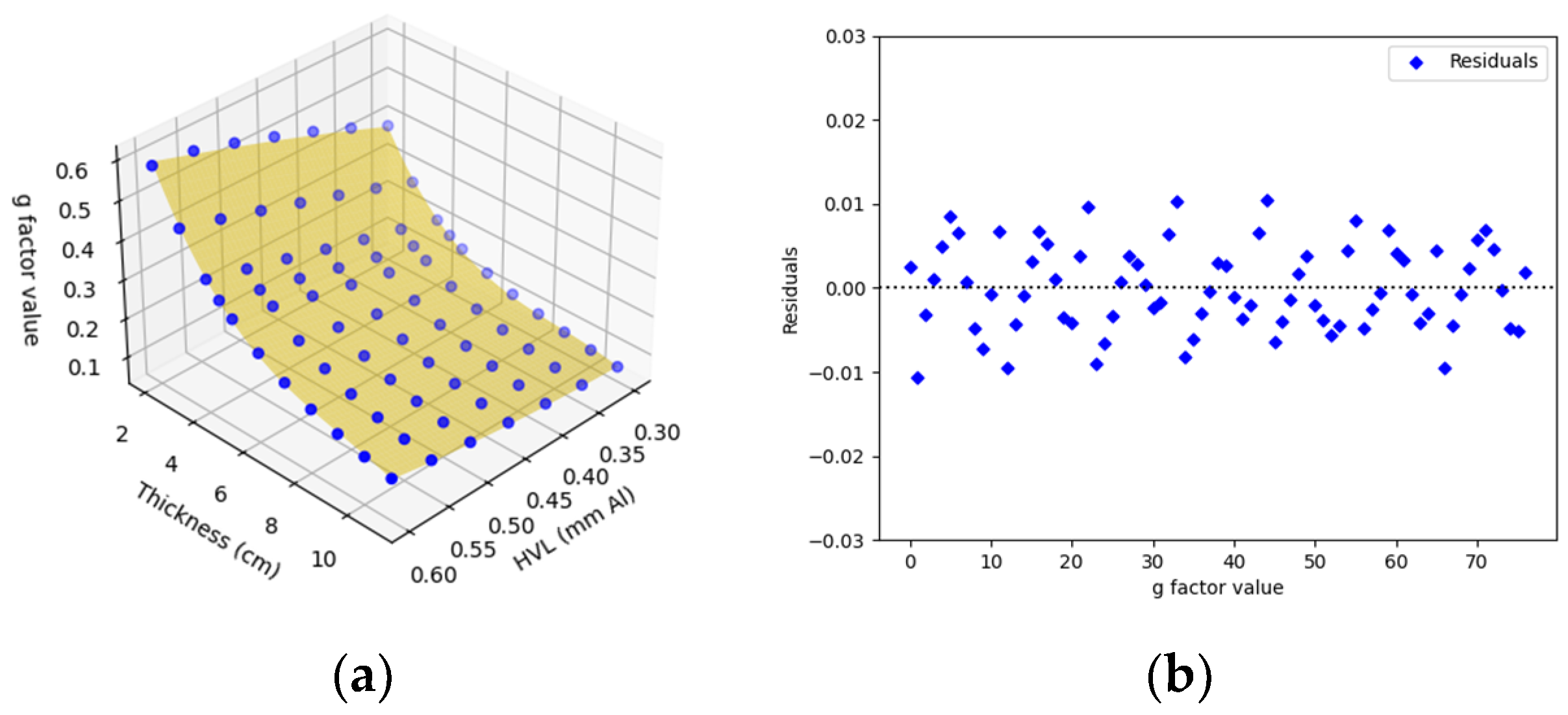
The third-degree polynomial regression (3) for the g factor utilized HVL and thickness values from Dance’s Table 2 (reference [2]). In Figure 4, both the polynomial regression curve (a) and its corresponding residual plot (b) are shown. The regression model facilitated the calculation of g factors for each patient in the dataset and demonstrated a good fit to the data. The F test revealed an F value significantly exceeding the critical F value at a 0.05 significance level (F >> Fα = 0.05), indicating the statistical significance of the polynomial model in effectively capturing and explaining the nuances of the data. The residual plots (b) show a random distribution, indicating that the regression model is appropriate.
Similarly, c factors were determined for each patient through polynomial regression (4), incorporating HVL, thickness, and glandularity values from Dance’s Table 6 (reference [2]). Figure 5 displays both the third-degree polynomial regression curve (a) and its corresponding residual plot (b) for HVL = 0.50 mm Al. Similar results were observed for other HVL values; hence, only one example is presented for clarity. Once again, the F test showed F >> Fα = 0.05, affirming the statistical significance of the c factor regression model, analogous to the considerations for the g factor regression model.
Figure 4 and Figure 5 display the results of the third-degree polynomial regressions (3) and (4) for the g and c factors, respectively, using HVL, thickness, and glandularity data from Dance’s tables (reference [2]). The polynomial regression was used to model the behavior of the g and c factors in relation to these variables. The model demonstrated a good fit to the data, as evidenced by the F value significantly exceeding the critical value, confirming the statistical validity of the results. The residual plots (b) showed a random distribution, indicating that the regression models were appropriate.
The mean AGD values and corresponding standard deviations (SDs) for the values displayed by the mammographic units and extracted from DoseWatch, as well as for the values independently calculated using the Dance and Boone methods (with breast density estimates from LIBRA or the multivariable fitting process based on Dance’s Table 5 [2] and Boone’s tables in the Supplemental Material [27]), are shown in Table 4.
A two-tailed paired t-test was used to analyze the agreement between the AGD values displayed by DoseWatch and those calculated using glandularity estimation via polynomial fits or LIBRA. The results for the two subgroups of patients are displayed in Table 5.
Effect sizes were calculated using Cohen’s d for two independent groups [35]. A medium effect size (0.2 < d < 0.5) was found when comparing AGD values provided by DoseWatch (AGD DoseWatch) with those calculated using Boone’s method (AGD Boone). In contrast, a small effect size (d < 0.2) was observed for the comparison between AGD DoseWatch and values calculated using Dance’s method (AGD Dance) or Boone’s method with LIBRA density estimation (AGD Boone-LIBRA). Finally, a negligible effect size (d < 0.02) was found for AGD DoseWatch compared with AGD Dance-LIBRA, where glandularity was estimated by LIBRA.

4. Discussion

The average glandular dose (AGD) collected by DoseWatch for a large number of images provided by two Selenia Dimensions mammography systems was assessed by calculating it independently using the Dance and Boone models. Additionally, the glandularity estimate based on actual breast density, rather than age and breast thickness as suggested by Dance et al. [2], was verified for the two subgroups of patients in the study. The AGD evaluation method based on glandularity obtained through LIBRA software can be considered an independent method of dose calculation, as it uses the actual glandularity extracted from the acquired radiological images of the patients.
As expected, the agreement between the mean AGD displayed by the two mammography units and the calculated AGD improved when the glandularity assessed by LIBRA was used (Table 5). Using the Dance method, comparable values were obtained with no statistically significant differences (row 2 of Table 5). However, when the Boone method was used to calculate the AGD, differences between the calculated AGD values and those provided by the mammography units remained statistically significant, even when using glandularity estimated from the DICOM images through LIBRA (row 4 of Table 5). This is particularly relevant, since Hologic units use the Dance model for AGD calculation. The present study also included Boone’s method for comparison to ensure that the dose values obtained were below those provided by DoseWatch as a precaution.
On average, for all the examinations considered, the displayed and calculated AGD values exceeding the maximum acceptable dose levels (according to guidelines) were 1.7% and 1.0%, respectively, while those exceeding the maximum achievable dose levels were 17.6% and 13.2%, respectively (Table 3 and Figure 2). Some procedures exceeded acceptable AGD levels due to potential inaccuracies in the thickness indicator, which could lead to an over- or underestimation of breast thickness. This in turn could affect tube voltage, exposure, and the anode–filter combination, typically resulting in a higher AGD.
The close match between the displayed and calculated AGD values for the selected patient subgroup is understandable, as their age, kV, HVL, and CBT values fell within the range of the tabulated values for the c and g coefficients (Table 1) according to the Dance model. As a good approximation, the independent AGD calculation method using the Dance model and tabulated glandularity is reliable (as confirmed by the small effect size found) and simplifies the process by eliminating the need for individual image analysis using LIBRA.
As widely demonstrated, AGD significantly depends on the estimation of breast glandularity [36]. Standardized dose calculation models commonly used to estimate AGD require careful interpretation to account for the uncertainties they may be subject to [23,28,29,30]. Inaccurate mammographic breast composition estimates can lead to incorrect dose assessments and an inaccurate evaluation of the cancer risk associated with radiation exposure in mammography [9,10,11,12,13,14,36,37].
This issue is more critical given that glandular tissue distribution inside the breast is not uniform, but heterogeneous, which can significantly influence the dose coefficients calculated through Monte Carlo simulations [38]. The heterogeneous distribution of glandular tissue is crucial to consider in AGD estimates, as regions with different levels of glandular density can lead to significant variations in results. Specifically, the normalized glandular dose coefficients (DgN) obtained using homogeneous breast models may not accurately reflect the reality of glandular tissue distribution, potentially causing dose overestimation or underestimation in different areas of the breast [38]. The use of heterogeneous mammographic phantoms, such as the three-layer heterogeneous phantoms (THEPs), could address this issue. The THEPs are designed to mimic the heterogeneous distribution of glandular tissue, with glandular fractions ranging from 25% to 75%. Monte Carlo simulations on these phantoms show that heterogeneous glandular distribution can alter DgN coefficients by 30–40%, depending on breast thickness and glandular tissue distribution [38]. Differences between uniform and heterogeneous glandular distributions were observed to be as much as 29% higher or lower, depending on the glandular tissue position in the breast. Therefore, adopting models that consider heterogeneous glandular distribution could improve dose estimates.
Alternatively, a more precise determination of AGD could be achieved using experimental methods to derive glandular dose coefficients, such as by measuring spectral differences between incident and transmitted X-rays through breast phantoms with varying proportions of glandular and adipose tissue and different thicknesses [25]. This approach would allow the use of experimental X-ray spectra specific to the mammography system, rather than relying on theoretical models or simulations. However, implementing such experimental methodologies in clinical practice is challenging due to the complexity, costs, and advanced instrumentation required.
Despite these challenges, using realistic models of glandular distribution derived from anthropomorphic phantoms or Monte Carlo simulations could significantly improve AGD estimates in mammography and other breast imaging techniques, such as digital breast tomosynthesis (DBT) or breast-dedicated CT (BCT) [39]. These models could help reduce AGD estimation errors, which have been shown to be overestimated by up to 21% when using homogeneous models [39].
However, experimental methodologies remain difficult to implement in clinical practice. As seen, current mean glandular dose calculation models have limitations due to oversimplified models of breast composition and imaging systems. In the past, simplifications were necessary to reduce the computational cost of obtaining dose conversion coefficients. However, with technological advances, a new breast dosimetry method based on new breast models has recently been developed and tested by the American Association of Physicists in Medicine (AAPM TG282) and the European Federation for Organizations of Medical Physics (EFOMP) [40]. These models were derived from large patient datasets of fibroglandular density percentiles across the real population.
Although the current study has limitations—mainly related to the analysis of mammographic images from a single manufacturer at one institution and the subdivision into two limited subgroups—it allows the conclusion that the AGD displayed by mammography systems and downloaded from DoseWatch is consistent when compared to independent AGD calculations using the Dance or Boone methods. In this regard, DoseWatch is a valuable tool for evaluating radiation doses received by patients, collecting AGD values from many images in just a few seconds, and enabling quick and easy comparisons and analyses.

5. Conclusions

In this study, a patient dose monitoring system, DoseWatch, was assessed by comparing the average glandular dose (AGD) displayed by two mammographic units with the AGD estimated through independent calculations. For this purpose, two AGD calculation methods, the Dance and Boone models, were employed, considering two different breast density estimations: a glandularity estimate based on a polynomial fit depending on age and thickness, and a glandularity estimate using actual breast density through LIBRA software (for two subgroups of patients).
The mean AGD values obtained using the Dance method and glandularity estimation by LIBRA are fully comparable to those provided by DoseWatch. This confirms that the mammography units in this study use the Dance model for dose calculation, along with a glandularity estimation method very similar to LIBRA. Furthermore, the mean AGD obtained using the Dance model and glandularity estimation through the polynomial fit of the tabulated factors was closer to the values provided by DoseWatch than the AGD calculated with the Boone method. This is evident, as Hologic mammography systems use the Dance model, although differences remain statistically significant.
However, the approximation of using the Dance method to calculate AGD without estimating the actual glandularity of the patients could be suitable for patients with age, kV, HVL, and CBT values falling within the range of tabulated values for the c and g coefficients according to the Dance model. This is because assessing breast density with LIBRA is time-consuming and difficult to perform for all patients, and the doses obtained using this method are always conservatively lower than those provided by DoseWatch. In the future, for completeness, we plan to use the new breast dosimetry method [40] to calculate the average glandular dose from our available data.
In conclusion, estimating the real glandularity in the selected patients allowed for the determination of average glandular dose values comparable to those provided by the Hologic systems considered, thereby validating a reliable independent AGD calculation method. This also confirms the usefulness of DoseWatch in clinical routines to extract a large volume of data for subsequent analysis. Future developments will focus on evaluating and verifying AGD for patient age, kV, HVL, and CBT groups outside the range of the Dance model using appropriate corrective factors.

Author Contributions

Conceptualization, C.M. and G.R.B.; methodology, C.M., G.R.B. and G.S.; software, A.D. and G.R.B.; validation, E.B., N.C., M.P. and L.Z.; formal analysis, G.R.B.; investigation, M.P. and L.Z.; resources, G.R.B., E.B. and N.C.; data curation, G.R.B., G.S. and A.D.; writing—original draft preparation, G.R.B.; writing—review and editing, G.R.B., C.M. and G.S.; visualization, G.R.B. and A.D.; supervision, C.M.; project administration, C.M. and G.S. All authors have read and agreed to the published version of the manuscript.

Funding

This research received no external funding.

Institutional Review Board Statement

Not applicable.

Informed Consent Statement

Not applicable.

Data Availability Statement

The original contributions presented in the study are included in the article. Further inquiries can be directed to the corresponding author.

Acknowledgments

The authors would like to thank the Department of Senology of the Humanitas Istituto Clinico Catanese for the valuable support.

Conflicts of Interest

The authors declare no conflicts of interest.

References

  1. Dance, D.R. Monte Carlo calculation of conversion factors for the estimation of mean glandular breast dose. Phys. Med. Biol. 1990, 35, 1211–1220. [Google Scholar] [CrossRef] [PubMed]
  2. Dance, D.R.; Skinner, C.L.; Young, K.C.; Beckett, J.R.; Kotre, C.J. Additional factors for the estimation of mean glandular breast dose using the UK mammography dosimetry protocol. Phys. Med. Biol. 2000, 45, 3225–3240. [Google Scholar] [CrossRef] [PubMed]
  3. Dance, D.R.; Young, K.C.; van Engen, R.E. Further factors for the estimation of mean glandular dose using the United Kingdom, European and IAEA breast dosimetry protocols. Phys. Med. Biol. 2009, 54, 4361–4372. [Google Scholar] [CrossRef] [PubMed]
  4. Boone, J.M. Glandular breast dose for monoenergetic and high-energy X-ray beams: Monte Carlo assessment. Radiology 1999, 213, 23–37. [Google Scholar] [CrossRef]
  5. Boone, J.M. Normalized glandular dose (DgN) coefficients for arbitrary X-ray spectra in mammography: Computer-fit values of Monte Carlo derived data. Med. Phys. 2002, 29, 869–875. [Google Scholar] [CrossRef]
  6. Wu, X.; Gingold, E.L.; Barnes, G.T.; Tucker, D.M. Normalized average glandular dose in molybdenum target-rhodium filter and rhodium target-rhodium filter mammography. Radiology 1994, 193, 83–89. [Google Scholar] [CrossRef]
  7. Sobol, W.T.; Wu, X. Parametrization of mammography normalized average glandular dose tables. Med. Phys. 1997, 24, 547–554. [Google Scholar] [CrossRef]
  8. Hammerstein, G.R.; Miller, D.W.; White, D.R.; Masterson, M.E.; Woodard, H.Q.; Laughlin, J.S. Absorbed radiation dose in mammography. Radiology 1979, 130, 485–491. [Google Scholar] [CrossRef]
  9. Boyd, N.F.; Martin, L.J.; Yaffe, M.J.; Minkin, S. Mammographic density and breast cancer risk: Current understanding and future prospects. Breast Cancer Res. 2011, 13, 223. [Google Scholar] [CrossRef]
  10. Advani, S.M.; Zhu, W.; Demb, J.; Sprague, B.L.; Onega, T.; Henderson, L.M.; Buist, D.S.M.; Zhang, D.; Schousboe, J.T.; Walter, L.C.; et al. Association of Breast Density with Breast Cancer Risk Among Women Aged 65 Years or Older by Age Group and Body Mass Index. JAMA Netw. Open 2021, 4, e2122810. [Google Scholar] [CrossRef]
  11. Bodewes, F.T.H.; van Asselt, A.A.; Dorrius, M.D.; Greuter, M.J.W.; de Bock, G.H. Mammographic breast density and the risk of breast cancer: A systematic review and meta-analysis. Breast 2002, 66, 62–68. [Google Scholar] [CrossRef] [PubMed]
  12. Noor, K.A.M.; Norsuddin, N.M.; Karim, M.K.A.; Isa, I.N.C.; Ulaganathan, V. Evaluating Factors Affecting Mean Glandular Dose in Mammography: Insights from a Retrospective Study in Dubai. Diagnostics 2024, 14, 2568. [Google Scholar] [CrossRef] [PubMed]
  13. Noor, K.A.M.; Norsuddin, N.M.; Isa, I.N.C.; Karim, M.K.A. Lifetime Attributable Risk in Mammography Screenings in Dubai: The Influence of Breast Thickness and Age on Radiation Exposure. Diagnostics 2025, 15, 83. [Google Scholar] [CrossRef] [PubMed]
  14. Di Maria, S.; van Nijnatten, T.J.A.; Jeukens, C.R.L.P.N.; Vedantham, S.; Dietzel, M.; Vaz, P. Understanding the risk of ionizing radiation in breast imaging: Concepts and quantities, clinical importance, and future directions. Eur. J. Radiol. 2024, 181, 111784. [Google Scholar] [CrossRef]
  15. Council Directive 2013/59/Euratom. Basic safety standards for protection against the dangers arising from exposure to ionizing radiation and repealing Directives 89/618/Euratom, 90/641/Euratom, 96/29/Euratom, 97/43/Euratom and 2003/122/Euratom. Off. J. Eur. Union L13 2014, 57, 1–73. [Google Scholar]
  16. International Commission on Radiological Protection. ICRP Publication 135: Diagnostic Reference Levels in Medical Imaging; Annals of the ICRP: London, UK, 2017; Volume 46. [Google Scholar]
  17. Perry, N.; Broeders, M.; de Wolf, C.; Törnberg, S.; Holland, R.; von Karsa, L.; Puthaar, E. European Guidelines for Quality Assurance in Breast Cancer Screening and Diagnosis, 4th ed.; European Commission: Luxembourg; Office for Official Publications of the European Communities: Luxembourg, 2006. [Google Scholar]
  18. Directorate-General for Health and Consumers (European Commission). European Guidelines for Quality Assurance in Breast Cancer Screening and Diagnosis, 4th ed.; Directorate-General for Health and Consumers (European Commission): Brussels, Belgium, 2013; Supplements; Available online: https://op.europa.eu/en/publication-detail/-/publication/4e74ee9b-df80-4c91-a5fb-85efb0fdda2b (accessed on 16 March 2025).
  19. Update Digital Mammography Protocol 01-2017 n.d.:2–4. Available online: https://www.euref.org/downloads?download=54:digital-mammography-protocol-01-2017 (accessed on 14 March 2024).
  20. American College of Radiology. ACR Practice Guideline for the Performance of Screening and Diagnostic Mammography; American College of Radiology: Philadelphia, PA, USA, 2008. [Google Scholar]
  21. American College of Radiology (ACR). Digital Mammography Quality Control Manual, 2nd ed.; ACR: Philadelphia, PA, USA, 2020. [Google Scholar]
  22. McLean, I.D. Quality Assurance Programme for Digital Mammography; International Atomic Energy Agency (IAEA): Vienna, Austria, 2011. [Google Scholar]
  23. Skrzyński, W.; Pasicz, K.; Fabiszewska, E. Average glandular doses reported by mammography units: How reliable are they? Nowotw. J. Onc. 2021, 71, 257–262. [Google Scholar] [CrossRef]
  24. Suleiman, M.E.; Brennan, P.C.; McEntee, M.F. Mean glandular dose in digital mammography: A dose calculation method comparison. J. Med. Imaging 2017, 4, 013502. [Google Scholar] [CrossRef]
  25. Santos, J.C.; Tomal, A.; de Barros, N.; Costa, P.-R. Normalized glandular dose (DgN) coefficients from experimental mammographic X-ray spectra. Phys. Med. Biol. 2019, 64, 105010. [Google Scholar] [CrossRef]
  26. Samara, E.T.; Tsapaki, V.; Sramek, D. Dose management software implementation in mammography. Phys. Med. 2019, 68, 88–95. [Google Scholar] [CrossRef]
  27. Nosratieh, A.; Hernandez, A.; Shen, S.Z.; Yaffe, M.J.; Seibert, A.; Boone, J.M. Mean glandular dose coefficients (D(g)N) for x-ray spectra used in contemporary breast imaging systems. Phys. Med. Biol. 2015, 60, 7179–7190. [Google Scholar] [CrossRef]
  28. Du, X.; Wang, J.; Zhu, B.L. Estimated average glandular dose for 1828 mammography procedures in China: A multicentre study. Biomed. Environ. Sci. 2019, 32, 242–249. [Google Scholar] [CrossRef] [PubMed]
  29. Chevalier, M.; Morán, P.; Ten, J.I.; Fernández Soto, J.M.; Cepeda, T.; Vañó, E. Patient dose in digital mammography. Med. Phys. 2004, 31, 2471–2479. [Google Scholar] [CrossRef]
  30. Hauge, I.H.R.; Olerud, H.M. Uncertainties involved in the estimation of mean glandular dose for women in the Norwegian Breast Cancer Screening Program (NBCSP). Radiat. Prot. Dosim. 2013, 155, 81–87. [Google Scholar] [CrossRef] [PubMed]
  31. Keller, B.M.; Nathan, D.L.; Wang, Y.; Zheng, Y.; Gee, J.C.; Conant, E.F.; Kontos, D. Estimation of breast percent density in raw and processed full field digital mammography images via adaptive fuzzy c-means clustering and support vector machine segmentation. Med. Phys. 2012, 39, 4903–4917. [Google Scholar] [CrossRef]
  32. Keller, B.M.; Hsieh, M.M.K. LIBRA Software Manual, Release 1.0.4. 2016. Available online: https://www.med.upenn.edu/sbia/assets/user-content/documents/LIBRA_Software_Manual.pdf (accessed on 7 March 2024).
  33. Gastounioti, A.; Kasi, C.D.; Scott, C.G.; Brandt, K.R.; Jensen, M.R.; Hruska, C.B.; Wu, F.F.; Norman, A.D.; Conant, E.F.; Winham, S.J.; et al. Evaluation of LIBRA Software for Fully Automated Mammographic Density Assessment in Breast Cancer Risk Prediction. Radiology 2020, 296, 24–31. [Google Scholar] [CrossRef]
  34. Maghsoudi, O.H.; Gastounioti, A.; Scott, C.; Pantalone, L.; Wu, F.F.; Cohen, E.A.; Winham, S.; Conant, E.F.; Vachon, C.; Kontos, D. Deep-LIBRA: An artificial-intelligence method for robust quantification of breast density with independent validation in breast cancer risk assessment. Med. Image Anal. 2021, 73, 102138. [Google Scholar] [CrossRef]
  35. Cohen, J. Statistical Power Analysis for the Behavioral Sciences; Routledge Academic: New York, NY, USA, 1988. [Google Scholar]
  36. Baek, J.E.; Kang, B.J.; Kim, S.H.; Lee, H.S. Radiation dose affected by mammographic composition and breast size: First application of a radiation dose management system for full-field digital mammography in Korean women. World J. Surg. Oncol. 2017, 15, 38. [Google Scholar] [CrossRef]
  37. Suleiman, M.E.; Brennan, P.C.; Ekpo, E.; Kench, P.; McEntee, M.F. Integrating mammographic breast density in glandular dose calculation. Br. J. Radiol. 2018, 91, 20180032. [Google Scholar] [CrossRef]
  38. Chang, T.Y.; Lai, K.J.; Tu, C.Y.; Wu, J. Three-layer heterogeneous mammographic phantoms for Monte Carlo simulation of normalized glandular dose coefficients in mammography. Sci. Rep. 2020, 10, 2234. [Google Scholar] [CrossRef]
  39. Sarno, A.; Mettivier, G.; Bliznakova, K.; Hernandez, A.M.; Boone, J.M.; Russo, P. Comparisons of glandular breast dose between digital mammography, tomosynthesis and breast CT based on anthropomorphic patient-derived breast phantoms. Phys. Med. 2022, 97, 50–58. [Google Scholar] [CrossRef]
  40. Sechopoulos, I.; Dance, D.R.; Boone, J.M.; Bosmans, H.T.; Caballo, M.; Diaz, O.; van Engen, R.; Fedon, C.; Glick, S.J.; Hernandez, A.M.; et al. Joint AAPM Task Group 282/EFOMP Working Group Report: Breast dosimetry for standard and contrast-enhanced mammography and breast tomosynthesis. Med. Phys. 2024, 51, 712–739. [Google Scholar] [CrossRef] [PubMed]
Figure 1. Number of patients undergoing mammography for diagnostic and screening purposes over the two years considered in the study, presented by age group for each of the two mammographic systems.
Figure 1. Number of patients undergoing mammography for diagnostic and screening purposes over the two years considered in the study, presented by age group for each of the two mammographic systems.
Applsci 15 03338 g001
Figure 2. Comparison of DoseWatch and calculated AGD values with acceptable and achievable dose levels for (left) Dimensions 1 and (right) Dimensions 2 mammographic units. Calculated values refer to Dance’s method.
Figure 2. Comparison of DoseWatch and calculated AGD values with acceptable and achievable dose levels for (left) Dimensions 1 and (right) Dimensions 2 mammographic units. Calculated values refer to Dance’s method.
Applsci 15 03338 g002
Figure 3. LIBRA segmentation algorithm. (a) Original DICOM image of the mammogram; (b) clustering representing regions of the image with similar gray-level intensity (i.e., similar X-ray attenuation properties); (c) final dense-tissue segmentation output image.
Figure 3. LIBRA segmentation algorithm. (a) Original DICOM image of the mammogram; (b) clustering representing regions of the image with similar gray-level intensity (i.e., similar X-ray attenuation properties); (c) final dense-tissue segmentation output image.
Applsci 15 03338 g003
Figure 4. Polynomial regression curve (a) for the g factor and associated residual plot (b). The F test reveals a notably high F value, exceeding the critical F value at a 0.05 significance level (F >> Fα = 0.05).
Figure 4. Polynomial regression curve (a) for the g factor and associated residual plot (b). The F test reveals a notably high F value, exceeding the critical F value at a 0.05 significance level (F >> Fα = 0.05).
Applsci 15 03338 g004
Figure 5. Polynomial regression curve (a) for the c factor and its corresponding residual plot (b), specifically for HVL equal to 0.50 mm Al. The F-test results indicate a notably high F value, exceeding the critical F value at a 0.05 significance level (F >> Fα = 0.05).
Figure 5. Polynomial regression curve (a) for the c factor and its corresponding residual plot (b), specifically for HVL equal to 0.50 mm Al. The F-test results indicate a notably high F value, exceeding the critical F value at a 0.05 significance level (F >> Fα = 0.05).
Applsci 15 03338 g005
Table 1. Ranges of DoseWatch patient age, kVp, exposure, HVL, and CBT for all images included in the study and for the two subgroups of patients, divided by mammographic unit. The number of images with CBT less than 20 mm and greater than 90 mm and the total number of images are also reported. For comparison, the values tabulated according to the models of Dance and Boone, used in the AGD calculation, are shown.
Table 1. Ranges of DoseWatch patient age, kVp, exposure, HVL, and CBT for all images included in the study and for the two subgroups of patients, divided by mammographic unit. The number of images with CBT less than 20 mm and greater than 90 mm and the total number of images are also reported. For comparison, the values tabulated according to the models of Dance and Boone, used in the AGD calculation, are shown.
All Patients243 PatientsTabulated Values
Dim1Dim2Dim1Dim2Dance [2,3]Boone [20]
Age30–9021–9340–6440–6440–64-
kVp25–3725–3925–3225–3223–35
Exposure (mAs)29.2–353.921.5–447.735.0–198.546.7–219.5
HVL (mm)0.474–0.6700.479–0.6630.474–0.5960.479–0.5960.30–0.600.333–0.683
CBT (mm)14–10810–13922–7420–7920–11020–90
Images with
CBT < 20 mm
and CBT > 90 mm
11499----
Total images20,18121,514519532--
Table 2. Mean AGD of all the images acquired with Dim1 and Dim2 units and corresponding standard deviations (SDs) for displayed values (DoseWatch) and for Dance and Boone methods.
Table 2. Mean AGD of all the images acquired with Dim1 and Dim2 units and corresponding standard deviations (SDs) for displayed values (DoseWatch) and for Dance and Boone methods.
UnitMean AGD, SD (mGy)
DoseWatchDanceBoone
Dim11.27, 0.451.21, 0.431.12, 0.45
Dim21.25, 0.411.19, 0.391.10, 0.41
Table 3. Dose comparison of displayed and calculated AGD values with acceptable and achievable levels according to guidelines. Calculated values refer to Dance’s method.
Table 3. Dose comparison of displayed and calculated AGD values with acceptable and achievable levels according to guidelines. Calculated values refer to Dance’s method.
UnitMean AGD
(mGy)
% of AGD ≤ Acceptable
Level
% of AGD ≤ Achievable
Level
Displayed
Values
Calculated
Values
Displayed
Values
Calculated
Values
Displayed
Values
Calculated
Values
Dim11.271.2197.98%98.52%82.30%85.61%
Dim21.251.1998.56%99.37%82.40%88.02%
Table 4. Mean AGD of the images of the two subgroups of patients acquired with Dim1 and Dim2 units and corresponding standard deviations (SDs) for displayed values (DoseWatch) and for AGD calculated with Dance and Boone methods using the glandularity calculated by polynomial fits (Dance and Boone, respectively) or using the glandularity estimated by LIBRA software (Dance-LIBRA and Boone-LIBRA, respectively).
Table 4. Mean AGD of the images of the two subgroups of patients acquired with Dim1 and Dim2 units and corresponding standard deviations (SDs) for displayed values (DoseWatch) and for AGD calculated with Dance and Boone methods using the glandularity calculated by polynomial fits (Dance and Boone, respectively) or using the glandularity estimated by LIBRA software (Dance-LIBRA and Boone-LIBRA, respectively).
UnitMean AGD, SD (mGy)
DoseWatchDanceDance-LIBRABooneBoone-LIBRA
Dim11.28, 0.431.21, 0.411.29, 0.391.13, 0.441.22, 0.38
Dim21.29, 0.421.23, 0.401.29, 0.361.14, 0.431.22, 0.36
Table 5. Two-tailed paired t-test (0.05 level of significance) to study the differences between displayed dose values (DoseWatch) and AGD calculated using Dance’s and Boone’s methods with different glandularity estimates for the two subgroups of patients.
Table 5. Two-tailed paired t-test (0.05 level of significance) to study the differences between displayed dose values (DoseWatch) and AGD calculated using Dance’s and Boone’s methods with different glandularity estimates for the two subgroups of patients.
p-Value
Dim1
(519 Images)
Dim2
(532 Images)
AGD Dance vs. AGD DoseWatch0.0070.017
AGD Dance-LIBRA vs. AGD DoseWatch0.6951.000
AGD Boone vs. AGD DoseWatch<0.001<0.001
AGD Boone-LIBRA vs. AGD DoseWatch0.0170.004
Disclaimer/Publisher’s Note: The statements, opinions and data contained in all publications are solely those of the individual author(s) and contributor(s) and not of MDPI and/or the editor(s). MDPI and/or the editor(s) disclaim responsibility for any injury to people or property resulting from any ideas, methods, instructions or products referred to in the content.

Share and Cite

MDPI and ACS Style

Borzì, G.R.; Bonanno, E.; Cavalli, N.; D’Anna, A.; Pace, M.; Stella, G.; Zirone, L.; Marino, C. Assessment of a Patient Dose Monitoring System for Average Glandular Dose (AGD) Estimate in Mammography. Appl. Sci. 2025, 15, 3338. https://doi.org/10.3390/app15063338

AMA Style

Borzì GR, Bonanno E, Cavalli N, D’Anna A, Pace M, Stella G, Zirone L, Marino C. Assessment of a Patient Dose Monitoring System for Average Glandular Dose (AGD) Estimate in Mammography. Applied Sciences. 2025; 15(6):3338. https://doi.org/10.3390/app15063338

Chicago/Turabian Style

Borzì, Giuseppina Rita, Elisa Bonanno, Nina Cavalli, Alessia D’Anna, Martina Pace, Giuseppe Stella, Lucia Zirone, and Carmelo Marino. 2025. "Assessment of a Patient Dose Monitoring System for Average Glandular Dose (AGD) Estimate in Mammography" Applied Sciences 15, no. 6: 3338. https://doi.org/10.3390/app15063338

APA Style

Borzì, G. R., Bonanno, E., Cavalli, N., D’Anna, A., Pace, M., Stella, G., Zirone, L., & Marino, C. (2025). Assessment of a Patient Dose Monitoring System for Average Glandular Dose (AGD) Estimate in Mammography. Applied Sciences, 15(6), 3338. https://doi.org/10.3390/app15063338

Note that from the first issue of 2016, this journal uses article numbers instead of page numbers. See further details here.

Article Metrics

Back to TopTop