Research on Eco-Product Supply Chain Decision-Making and Coordination Under Different Subsidy Strategies with Ecological Cost-Sharing Contracts
Abstract
1. Introduction
2. Materials and Methods
2.1. EPVR Supply Chain System
2.2. Model Hypothesis
2.3. Models and Solutions
2.3.1. Subsidy-Free Model
2.3.2. Operating Subsidy Model
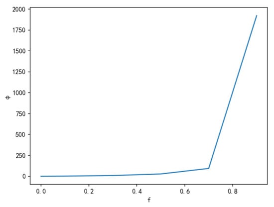
2.3.3. Consumption Subsidy Model
3. Numerical Calculation and Simulation Analysis
3.1. Single-Model Simulation Analysis
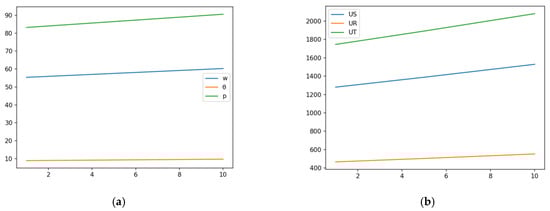
3.1.1. Subsidy-Free Model Simulation Analysis
3.1.2. Operating Subsidy Model Simulation Analysis
3.1.3. Consumption Subsidy Model Simulation Analysis
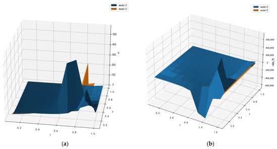
3.2. Multiple Model Comparative Analysis
3.2.1. With or Without Subsidy Comparison
3.2.2. Direct or Indirect Subsidy Comparison
4. Conclusions and Suggestions
Author Contributions
Funding
Institutional Review Board Statement
Informed Consent Statement
Data Availability Statement
Conflicts of Interest
References
- General Office of the CPC Central Committee and General Office of the State Council Opinions on Establishing and Improving the Value Realization Mechanism of Ecological Products. 2021. Available online: https://www.gov.cn/zhengce/2021-04/26/content_5602763.htm (accessed on 26 April 2021).
- Xu, Y.; Zhao, W.; Zhang, Z. The practice of naturebased solutions in China: Ecosystem product value realization. Curr. Opin. Environ. Sci. Heal. 2023, 36, 100514. [Google Scholar] [CrossRef]
- Wang, Q.; Jiang, M.; Huang, Y. Realization Ways and Mechanism Innovation of Internalization of Ecological Positive Externalities. Chin. J. Environ. Manag. 2020, 12, 21–28. (In Chinese) [Google Scholar]
- Xu, Z.; Wei, H.; Fan, W.; Dong, X. Energy modeling simulation of changes in ecosystem services before and after the implementation of a Grain-for-Green program on the Loess Plateau-A case study of the Zhifanggou valley in Ansai County, Shanxi Province, China. Ecosyst. Serv. 2018, 31, 32–43. [Google Scholar] [CrossRef]
- Hojnik, J.; Ruzzier, M.; Ruzzier, M.K. Transition towards sustainability: Adoption of eco-products among consumers. Sustainability 2019, 11, 4308. [Google Scholar] [CrossRef]
- Warchold, A.; Pradhan, P.; Kropp, J. Variations in sustainable development goal interactions: Population, regional, and income disaggregation. Sustain. Dev. 2020, 29, 285–299. [Google Scholar] [CrossRef]
- Xia, H.; Yuan, S.; Prishchepov, A.V. Spatial-temporal heterogeneity of ecosystem service interactions and their social-ecological drivers: Implications for spatial planning and management. Resour. Conserv. Recycl. 2023, 189, 106767. [Google Scholar] [CrossRef]
- Du, W.; Yan, H.; Feng, Z.; Yang, Z.; Yang, Y. The external dependence of ecological products: Spatial-temporal features and future predictions. J. Environ. Manag. 2022, 304, 114190. [Google Scholar] [CrossRef]
- Groot, R.; Wilson, M.A.; Boumans, R. A typology for the classification, description and valuation of ecosystem functions, goods and services. Ecol. Econ. 2002, 41, 393–408. [Google Scholar] [CrossRef]
- Kroeger, T.; Casey, F. An assessment of market-based approaches to providing ecosystem services on agricultural lands. Ecol. Econ. 2008, 64, 321–332. [Google Scholar] [CrossRef]
- Nie, X.; Li, X.; Lyu, C.; Su, Y.; Wang, H. Can ecological compensation based on the transfer of development rights (TDR) improve ecosystem service value? A multi-scenario simulation. Land Use Policy 2024, 138, 107024. [Google Scholar] [CrossRef]
- Chen, Y.; Dou, S.; Xu, D. The effectiveness of eco-compensation in environmental protection-a hybrid of the government and market. J. Environ. Manag. 2021, 280, 111840. [Google Scholar] [CrossRef] [PubMed]
- Du, H.; Zhao, L.; Zhang, P.; Li, J.; Yu, S. Ecological compensation in the Beijing-Tianjin-Hebei region based on ecosystem services flow. J. Environ. Manag. 2023, 331, 117230. [Google Scholar] [CrossRef] [PubMed]
- Gao, X.; Shen, J.; He, W.; Zhao, X.; Li, Z.; Hu, W.; Wang, J.; Ren, Y.; Zhang, X. An evolutionary game analysis of governments’ decision-making behaviors and factors influencing watershed ecological compensation in China. J. Clean. Prod. 2021, 317. [Google Scholar] [CrossRef]
- Wang, J.; Yu, F.; Ma, G.; Peng, F.; Zhou, X.; Wu, C.; Yang, W.; Wang, C.; Cao, D.; Jiang, H. Gross economic-ecological product as an integrated measure for ecological service and economic products. Resour Conserv. Recycl. 2021, 171, 105566. [Google Scholar] [CrossRef]
- Liang, X.; Yuan, Q.; Tan, X.; Chen, S. The conservation of collective-owned farmland via the transfer of development rights (TDR) in China–the case of Ecological Fruit Park in Guangzhou. J. Rural Stud. 2020, 78, 399–410. [Google Scholar] [CrossRef]
- Lin, B.; Huang, C. Analysis of emission reduction effects of carbon trading: Market mechanism or government intervention? Sustain. Prod. Consum. 2022, 33, 28–37. [Google Scholar] [CrossRef]
- Costanza, R.; D’Arge, R.; Groot, R.D.; Farber, S.; Grasso, M.; Hannon, B.; Limburg, K.; Naeem, S.; O’Neill, R.V.; Paruelo, J.; et al. The value of the world’s ecosystem services and natural capital. Nature 1997, 387, 253–260. [Google Scholar] [CrossRef]
- Shao, H. Agricultural greenhouse gas emissions, fertilizer consumption, and technological innovation: A comprehensive quantile analysis. Sci. Total. Environ. 2024, 926, 171979. [Google Scholar] [CrossRef]
- Mantymaa, E.; Juutinen, A.; Monkkonen, M.; Svento, R. Participation and compensation claims in voluntary forest conservation: A case of privately owned forests in Finland. For. Policy Econ. 2009, 11, 498–507. [Google Scholar] [CrossRef]
- Hasan, S.S.; Zhen, L.; Miah, M.G.; Ahamed, T.; Samie, A. Impact of land use change on ecosystem services: A review. Environ. Dev. 2020, 34, 100527. [Google Scholar] [CrossRef]
- Zarandian, A.; Badamfirouz, J.; Musazadeh, R.; Rahmati, A.; Azimi, S.B. Scenario modeling for spatial-temporal change detection of carbon storage and sequestration in a forested landscape in Northern Iran. Environ. Monit. Assess. 2018, 190, 474. [Google Scholar] [CrossRef] [PubMed]
- Pagiola, S.; Rios, A.R. The Impact of Payments for Environmental Services on Land Use Change in Quindío, Colombia; World Bank: Washington, DC, USA, 2008. [Google Scholar]
- Claassen, R.; Cattaneo, A.; Johansson, R. Cost-effective design of agri-environmental payment programs: US experience in theory and practice. Ecol. Econ. 2008, 65, 737–752. [Google Scholar] [CrossRef]
- NYCDEP. Watershed Protection Program Summary and Assessment; New York City Department of Environmental Protection: New York, NY, USA, 2006. [Google Scholar]
- Selva, G.V.; Pauli, N.; Kim, M.K.; Clifton, J. Opportunity for change or reinforcing inequality: Power, governance and equity implications of government payments for conservation in Brazil. Environ. Sci. Policy 2020, 105, 102–112. [Google Scholar] [CrossRef]
- Eriksson, L.A.; Sallnas, O.; Stahl, G. Forest certification and Swedish wood supply. For. Policy Econ. 2007, 9, 452–463. [Google Scholar] [CrossRef]
- Johansson, J. Participation and deliberation in Swedish forest governance: The process of initiating a National Forest Program. For. Policy Econ. 2016, 70, 137–146. [Google Scholar] [CrossRef]
- Liu, J.M.; Su, X.J.; Liu, Y.M.; Shui, W. A review of research on progress in the theory and practice of eco-product value realization. Land 2024, 13, 316. [Google Scholar] [CrossRef]
- Jiang, K.; You, D.; Li, Z.; Shi, S. A differential game approach to dynamic optimal control strategies for watershed pollution across regional boundaries under eco-compensation criterion. Ecol. Indic. 2019, 105, 229–241. [Google Scholar] [CrossRef]
- Liu, M.; Guo, J. Comparisons and improvements of ecocompensation standards for water resource protection in the Middle Route of the South-to-North Water Diversion Project. Water Sci. Tech-W Sup. 2020, 20, 2988–2999. [Google Scholar] [CrossRef]
- Wang, K.; Liu, P.; Sun, F.; Wang, S.; Zhang, G.; Zhang, T.; Chen, G.; Liu, J.; Wang, G.; Cao, S. Progress in realizing the value of ecological products in China and its practice in Shandong Province. Sustainability 2023, 15, 9480. [Google Scholar] [CrossRef]
- Yu, H.; Shao, C.; Wang, X.; Hao, C. Transformation path of ecological product value and efficiency evaluation: The case of the qilihai wetland in Tianjin. Int. J. Environ. Res. Public Heal. 2022, 19, 14575. [Google Scholar] [CrossRef]
- Wang, H.; Luo, J.; Tian, L.; Liu, J.; Gan, Y.; Han, T. “Realization-feedback” path of ecological product value in rural areas from the perspective of capital recycling theory: A case study of Zhengjiabang Village in Changyang County, China. Sustainability 2023, 15, 13905. [Google Scholar] [CrossRef]
- Basiri, Z.; Heydari, J. A mathematical model for green supply chain coordination with substitutable products. J. Clean. Prod. 2017, 145, 232–249. [Google Scholar] [CrossRef]
- Jamali, M.; Rasti-Barzoki, M. A game theoretic approach for green and non-green product pricing in chain-to-chain competitive sustainable and regular dual-channel supply chains. J. Clean. Prod. 2018, 170, 1029–1043. [Google Scholar] [CrossRef]
- de Oliveira, U.R.; Espindola, L.S.; da Silva, I.R.; da Silva, I.N.; Rocha, H.M. A systematic literature review on green supply chain management: Research implications and future perspectives. J. Clean. Prod. 2018, 187, 537–561. [Google Scholar] [CrossRef]
- Chen, Z. Coordination Mechanisms for South-to-North Water Diversion: Economic Benefit and Social Responsibility. Resour. Sci. 2013, 35, 1245–1253. (In Chinese) [Google Scholar]
- Liu, J.; Zhou, Y.; Zheng, Y.; Wang, C. Optimal decision-making for green supply chain considering retailer’s fairness concern and risk aversion. J. Shandong Univ. (Nat. Sci.) 2018, 53, 12–29. (In Chinese) [Google Scholar]









| Symbol | Name | Symbol | Name |
|---|---|---|---|
| πS | supplier’s profit | U(πS) | supplier utility |
| πR | distributor’s profit | U(πR) | distributor utility |
| πT | total profit of supply chain | U(πT) | supply chain utility |
| q | market demand for ecological products | µ | cost coefficient of ecological conservation and restoration |
| a | potential market size, a > 0 | r | ratio of suppliers sharing the ecological conservation and restoration cost |
| b | coefficient of sensitivity of price, b > 0 | 1 − r | ratio of distributors sharing the ecological conservation and restoration cost |
| k | consumer preferences of eco-products, k > 0 | δ | the cost-sharing contract coefficient between supplier and distributor |
| θ | ecological level of supply chain, θ > 0 | E(f) | the total amount of operating subsidy for both supplier and distributor |
| w | wholesale price of supplier | f | rate of subsidization based on ecological conservation and restoration cost of supplier and distributor, f ∈ (0,1) |
| p | market price of distributor | E(φ) | the total amount of the consumption subsidy |
| c | cost of eco-product production, p ≥ w ≥ c | φ | subsidized price for lowering each eco-product price in the market, φ > 0 |
Disclaimer/Publisher’s Note: The statements, opinions and data contained in all publications are solely those of the individual author(s) and contributor(s) and not of MDPI and/or the editor(s). MDPI and/or the editor(s) disclaim responsibility for any injury to people or property resulting from any ideas, methods, instructions or products referred to in the content. |
© 2025 by the authors. Licensee MDPI, Basel, Switzerland. This article is an open access article distributed under the terms and conditions of the Creative Commons Attribution (CC BY) license (https://creativecommons.org/licenses/by/4.0/).
Share and Cite
Chen, Y.; Sun, Z.; Wu, Q. Research on Eco-Product Supply Chain Decision-Making and Coordination Under Different Subsidy Strategies with Ecological Cost-Sharing Contracts. Appl. Sci. 2025, 15, 2462. https://doi.org/10.3390/app15052462
Chen Y, Sun Z, Wu Q. Research on Eco-Product Supply Chain Decision-Making and Coordination Under Different Subsidy Strategies with Ecological Cost-Sharing Contracts. Applied Sciences. 2025; 15(5):2462. https://doi.org/10.3390/app15052462
Chicago/Turabian StyleChen, Yuanhua, Zhihao Sun, and Qinglian Wu. 2025. "Research on Eco-Product Supply Chain Decision-Making and Coordination Under Different Subsidy Strategies with Ecological Cost-Sharing Contracts" Applied Sciences 15, no. 5: 2462. https://doi.org/10.3390/app15052462
APA StyleChen, Y., Sun, Z., & Wu, Q. (2025). Research on Eco-Product Supply Chain Decision-Making and Coordination Under Different Subsidy Strategies with Ecological Cost-Sharing Contracts. Applied Sciences, 15(5), 2462. https://doi.org/10.3390/app15052462
