A Relay Optimization Method for NOMA-Based Power Line Communication Systems
Abstract
1. Introduction
- Constructing a multi-user NOMA PLC system model that combines frequency division multiplexing technology, selecting suitable users as relays to communicate with remote users. This model enhances spectral efficiency, extends transmission distance, and improves signal quality through relay technology.
- LSTM networks in deep learning models to predict future Channel State Information (CSI). LSTM is a neural network model capable of capturing long-term dependencies in time series data, making it highly suitable for predicting time series CSI. By training on historical channel data, the LSTM model can accurately predict future CSI, providing precise input data for system optimization.
- Combining the predicted CSI with improved simulated annealing algorithm to optimize system power and relay positions. The simulated annealing algorithm is a stochastic optimization algorithm capable of escaping local optima and approaching global optima. By continuously adjusting relay positions and transmission power during the simulated annealing process, the optimal relay positions and minimum power configuration that meet system performance constraints are ultimately obtained.
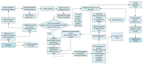
- Conducting extensive simulation experiments to verify the effectiveness of the proposed method. The results show that the combination of LSTM prediction and simulated annealing optimization significantly improves system transmission performance, reduces total power consumption, and maintains stable communication quality in complex PLC channel environments. The full-text structure flow chart is shown in Figure 1.
2. System Model
2.1. Channel and Noise Model
2.2. Signal Model
2.2.1. Uplink Model
2.2.2. Downlink Model
3. Optimization Process and Performance Analysis
3.1. Downlink from Signal Source to Relay Node
3.2. Uplink from Relay Node to Other Users
4. Experiments and Analysis
4.1. Determination of Experimental Parameters
4.2. Experimental Results
4.3. Limitations and Future Work
5. Conclusions
Author Contributions
Funding
Institutional Review Board Statement
Informed Consent Statement
Data Availability Statement
Conflicts of Interest
References
- Wadayama, T. Interior Point Decoding for Linear Vector Channels Based on Convex Optimization. IEEE Trans. Inf. Theory 2010, 56, 4905–4921. [Google Scholar] [CrossRef]
- Rabie, K.M.; Adebisi, B.; Tonello, A.M.; Yarkan, S.; Ijaz, M. Two-stage non-orthogonal multiple access over power line communication channels. IEEE Access 2018, 6, 17368–17376. [Google Scholar] [CrossRef]
- Rabie, K.M.; Adebisi, B.; Yousif, E.H.G.; Gacanin, H.; Tonello, A.M. A comparison between orthogonal and non-orthogonal multiple access in cooperative relaying power line communication systems. IEEE Access 2017, 5, 10118–10129. [Google Scholar] [CrossRef]
- Alamu, O.; Olwal, T.O.; Djouani, K. Cooperative visible light communications: An overview and outlook. Opt. Switch. Netw. 2024, 52–53, 100772. [Google Scholar] [CrossRef]
- Wang, Z.; Peng, Z. Secrecy Performance Analysis of Relay Selection in Cooperative NOMA Systems. IEEE Access 2019, 7, 86274–86287. [Google Scholar] [CrossRef]
- Zhang, S.; Yu, D.; Ma, J.; Zhou, C. Testing and Analysis of Noise Characteristics in Low Voltage Power Line Communication Channel. Power Syst. Commun. 2003, 24, 35–38+42. [Google Scholar]
- Ahiadormey, R.K.; Anokye, P.; Lee, K.J. Cooperative non-orthogonal multiple access over log-normal power line communication channels. Electronics 2019, 8, 1254. [Google Scholar] [CrossRef]
- Ahiadormey, R.K.; Anokye, P.; Park, S.H.; Lee, K.J. Two-way relaying non-orthogonal multiple access with imperfect successive interference cancellation in power line communications. IEEE Open J. Commun. Soc. 2020, 1, 1872–1885. [Google Scholar] [CrossRef]
- Guo, H. Research on Noise Modeling of Low Voltage Power Line Communication Channel; Nanjing University of Science and Technology: Nanjing, China, 2013. [Google Scholar]
- Samir, A.; Elsayed, M.; El-Banna, A.A.A.; Wu, K.; ElHalawany, B.M. Performance of noma-based dual-hop hybrid powerline-wireless communication systems. IEEE Trans. Veh. Technol. 2022, 71, 6548–6558. [Google Scholar] [CrossRef]
- Atallah, M.; Kaddoum, G. Design and Performance Analysis of Secure Multicasting Cooperative Protocol for Wireless Sensor Network Applications. IEEE Wirel. Commun. Lett. 2019, 8, 1468–1472. [Google Scholar] [CrossRef]
- Bhuyan, J.; Soumya, P. Dash Performance Analysis of a Receive Diversity PLC System With Imperfect CSI in Nakagami-m Noise Environment. IEEE Access 2021, 25, 1839–1843. [Google Scholar]
- Liong, A.A.G.; Gopal, L.; Rong, Y.; Juwono, F.H.; Chiong, C.W.R. Power Optimization of a Three-Node Two-Way Relay-Assisted Power-Line Communication System. IEEE Trans. Power Deliv. 2022, 38, 200–211. [Google Scholar] [CrossRef]
- Wu, Y.; Sun, L.; Liu, X.; Lin, X. Research on Energy Efficiency Optimization of Visible Light Communication Based on Non-Orthogonal Multiple Access. Electronics 2024, 13, 1562. [Google Scholar] [CrossRef]
- Zhao, X.; Zhao, Y.; Huang, J.; Zhao, W.; Sun, J. Physical layer security for indoor hybrid PLC/VLC networks with NOMA. IEEE Open J. Commun. Soc. 2024, 5, 872–884. [Google Scholar] [CrossRef]
- Wu, J.; Guo, H.; Meng, S.; Ying, Z. Research on Background Noise Modeling of Power Line Communication Channel. Power Syst. Prot. Control. 2011, 39, 6–10. [Google Scholar]
- Natarajan, C.; Amutha, J.; Geetha, M.; Madhavan, R.; Bhuvanesh, A. Enhancing Performance of Power Allocation for VLC Networks by Non-Orthogonal Multiple Access-MIMO. Int. J. Electr. Electron. Res. 2024, 12, 421–427. [Google Scholar]
- Lakew, W.Y.; Al-Dweik, A.; Abou-Khousa, M.A. Impulsive Noise Mitigation in NOMA-OFDM Systems Using Time-Domain Interleaving for Smart Grid Applications. In Proceedings of the 2024 IEEE 8th Energy Conference (ENERGYCON), Doha, Qatar, 4–7 March 2024; IEEE: New York, NY, USA, 2024; pp. 1–6. [Google Scholar]
- De Piante, M.; Tonello, A.M. On impedance matching in a power-line-communication system. IEEE Trans. Circuits Syst. II 2016, 63, 653–657. [Google Scholar] [CrossRef]
- Nassar, M.; Gulati, K.; Mortazavi, Y.; Evans, B.L. Statistical Modeling of Asynchronous Impulsive Noise in Powerline Communication Networks. IEEE Commun. Soc. Subj. Matter Experts 2011, 8, 978–984. [Google Scholar]
- Lampe, L. Bursty impulse noise detection by compressed sensing. In Proceedings of the IEEE International Symposium on Power Line Communications and ITS Applications, Udine, Italy, 3–6 April 2011; pp. 29–34. [Google Scholar]
- Alam, A.; Aziz, A.E.; Basit, A.; Ahmed, I.; Nasir, A.A.; Khalid, M. Cooperative Non-Orthogonal Multiple Access-based Visible Light Communication Strategy for Power-Constrained Inter-Satellite Links. IEEE Access 2024, 121, 142155–142167. [Google Scholar] [CrossRef]
- Coutinho, Y.F.; Camponogara, Â.; Filomeno, M.L.; de Campos, M.L.R.; Tonello, A.M.; Ribeiro, M.V. Two Decades of Research Progress in Resource Allocation for PLC Systems: From Core Concepts to Frontiers. IEEE Commun. Surv. Tutor. 2024, 26, 1710–1747. [Google Scholar] [CrossRef]
- Zimmermann, M.; Dostert, K. A multipath model for the powerline channel. IEEE Trans. Commun. 2002, 50, 553–559. [Google Scholar] [CrossRef]
- Ramesh, R.; Gurugopinath, S.; Muhaidat, S. Three-user cooperative dual-stage non-orthogonal multiple access for power line communications. IEEE Open J. Commun. Soc. 2023, 4, 184–196. [Google Scholar] [CrossRef]
- Galli, S. A simple two-tap statistical model for the power line channel. In Proceedings of the ISPLC2010, Rio de Janeiro, Brazil, 28–31 March 2010; IEEE: New York, NY, USA, 2010; pp. 242–248. [Google Scholar]
- Lin, J.; Nassar, M.; Evans, B.L. Impulsive Noise Mitigation in Powerline Communications Using Sparse Bayesian Learning. IEEE J. Sel. Areas Commun. 2013, 31, 1172–1183. [Google Scholar] [CrossRef]
- Xu, D.; Pu, H.; Liu, X.; Zhang, S. Adaptive Cooperative Non-Orthogonal Multiple Access-Based Power Line Communication. IEEE Trans. Ind. Electron. 2019, 7, 73869. [Google Scholar]
- Chen, Z.; Wang, L.; Han, D.; Zeng, H. A Unified Performance Analysis of Relaying Communication System for IoT Application With Hybrid Fading. IEEE Access 2020, 7, 570–583. [Google Scholar] [CrossRef]
- IEC 62443-3-3:2013; Industrial Communication Networks—Network and System Security—Part3-3: System Security Requirements and Security Levels. International Electrotechnical Commission: Geneva, Switzerland, 2013.



















| Variable | Value |
|---|---|
| Number of users | 5 |
| Background noise mean | 0 |
| Background noise variance | 0.00131 |
| AR model order | 46 |
| Number of training sets | 2000 |
| Number of test sets | 500 |
| The length of the send sequence | 100 |
| Minimum capacity requirements | 1.0 |
| Temperature attenuation coefficient | 0.999 |
| The number of iterations | 10,000 |
| Perturbation scale | 0.5 |
| 0.7 | |
| Minimum rate requirements | 1 bps/Hz |
| 1 | −0.5270 | −0.0272 | 0.0471 | 0.0393 | −0.0244 |
| 0.0623 | −0.0430 | 0.0325 | 0.0528 | −0.0289 | −0.0711 |
| −0.1342 | −0.1070 | −0.0270 | −0.0243 | −0.0392 | −0.0704 |
| −0.0229 | 0.0422 | 0.0141 | −0.0591 | −0.0683 | −0.0289 |
| 0.0129 | −0.0105 | −0.0480 | −0.0264 | 0.0226 | 0.0432 |
| 0.0351 | −0.0293 | −0.0503 | −0.0191 | −0.0335 | 0.0040 |
| 0.0725 | 0.0926 | −0.0092 | −0.0953 | −0.0423 | 0.1209 |
| 0.0987 | −0.0382 | −0.0710 | −0.0101 | −0.0194 | 1.31 |
| Cooling Strategy | Total Power (W) | Convergence Iterations | BER (×10−3) |
|---|---|---|---|
| Adaptive () | 44.65 | 3200 | 1.2 |
| 0.999 | 46.82 | 3500 | 1.5 |
| 0.99 | 48.91 | 4200 | 2.1 |
| 0.95 | 52.37 | 5000 | 3.4 |
| Component | Computing Complexity (Big-O) | Single Execution Time | Memory Usage (MB) |
|---|---|---|---|
| LSTM Prediction | ≈5 min | 320 | |
| LSTM inference (single) | 0.8 ms | 5 | |
| SA (Single iteration) | 0.42 ms (5 users) | 20 | |
| GA (Single iteration) | 1.25 ms (P = 50) | 45 | |
| PSO (Single iteration) | 0.98 ms(S = 30) | 35 |
| Metric | Simulation | Real-World | Error (%) |
|---|---|---|---|
| Avg. Channel Gain (dB) | −21.3 | −21.3 | 11.2 |
| Impulse Noise Rate | 15% | 22% | 46.7 |
| Metric | Simulation | Testbed (Unoptimized) | Testbed (Optimized) |
|---|---|---|---|
| Total Power (W) | 44.65 | 52.18 | 47.91 |
| BER (×10−4) | 1.2 | 3.8 | 2.1 |
| Threat Type | Impact Scenario | Potential Risk Indicator | Method Vulnerability Analysis |
|---|---|---|---|
| Data tampering | Malicious nodes modify CSI feedback or power allocation instructions | BER rise | LSTM relies on historical CSI, and the prediction error increases after it is tampered with |
| Eavesdropping attack | Eavesdropping SIC decoding process between NOMA users | User privacy leakage, capacity decline | Disclosure of power distribution factor leads to the risk of exposing user data |
| Pulse jamming attack | Injection of high-frequency pulse noise destroys OFDM symbols | BER rise | Power distribution failure under interference |
| Replay attack | Repeating old CSI data disrupts optimization | Optimization cycle delay | The time dependence of LSTM leads to cumulative prediction bias |
Disclaimer/Publisher’s Note: The statements, opinions and data contained in all publications are solely those of the individual author(s) and contributor(s) and not of MDPI and/or the editor(s). MDPI and/or the editor(s) disclaim responsibility for any injury to people or property resulting from any ideas, methods, instructions or products referred to in the content. |
© 2025 by the authors. Licensee MDPI, Basel, Switzerland. This article is an open access article distributed under the terms and conditions of the Creative Commons Attribution (CC BY) license (https://creativecommons.org/licenses/by/4.0/).
Share and Cite
Zhang, L.; Yue, Y.; Li, P.; Liu, D.; Ren, H. A Relay Optimization Method for NOMA-Based Power Line Communication Systems. Appl. Sci. 2025, 15, 2246. https://doi.org/10.3390/app15042246
Zhang L, Yue Y, Li P, Liu D, Ren H. A Relay Optimization Method for NOMA-Based Power Line Communication Systems. Applied Sciences. 2025; 15(4):2246. https://doi.org/10.3390/app15042246
Chicago/Turabian StyleZhang, Lenian, Yuntao Yue, Peng Li, Dong Liu, and Haoran Ren. 2025. "A Relay Optimization Method for NOMA-Based Power Line Communication Systems" Applied Sciences 15, no. 4: 2246. https://doi.org/10.3390/app15042246
APA StyleZhang, L., Yue, Y., Li, P., Liu, D., & Ren, H. (2025). A Relay Optimization Method for NOMA-Based Power Line Communication Systems. Applied Sciences, 15(4), 2246. https://doi.org/10.3390/app15042246

