Intelligent Analysis of Flow Field in Cleaning Chamber for Combine Harvester Based on YOLOv8 and Reasoning Mechanism
Abstract
1. Introduction
2. Materials and Methods
2.1. Technical Route
2.2. Cleaning Chamber Model
2.3. Fluid Simulation Based on ANSYS Fluent Software
- 1.
- Pre-processing of geometric models
- 2.
- Meshing of models
- 3.
- Solver settings
2.4. Training Model
2.4.1. Construction of Dataset
2.4.2. YOLOv8 Model
2.4.3. Experimental Environment and Evaluation Criteria
2.5. Construction of Knowledge Base
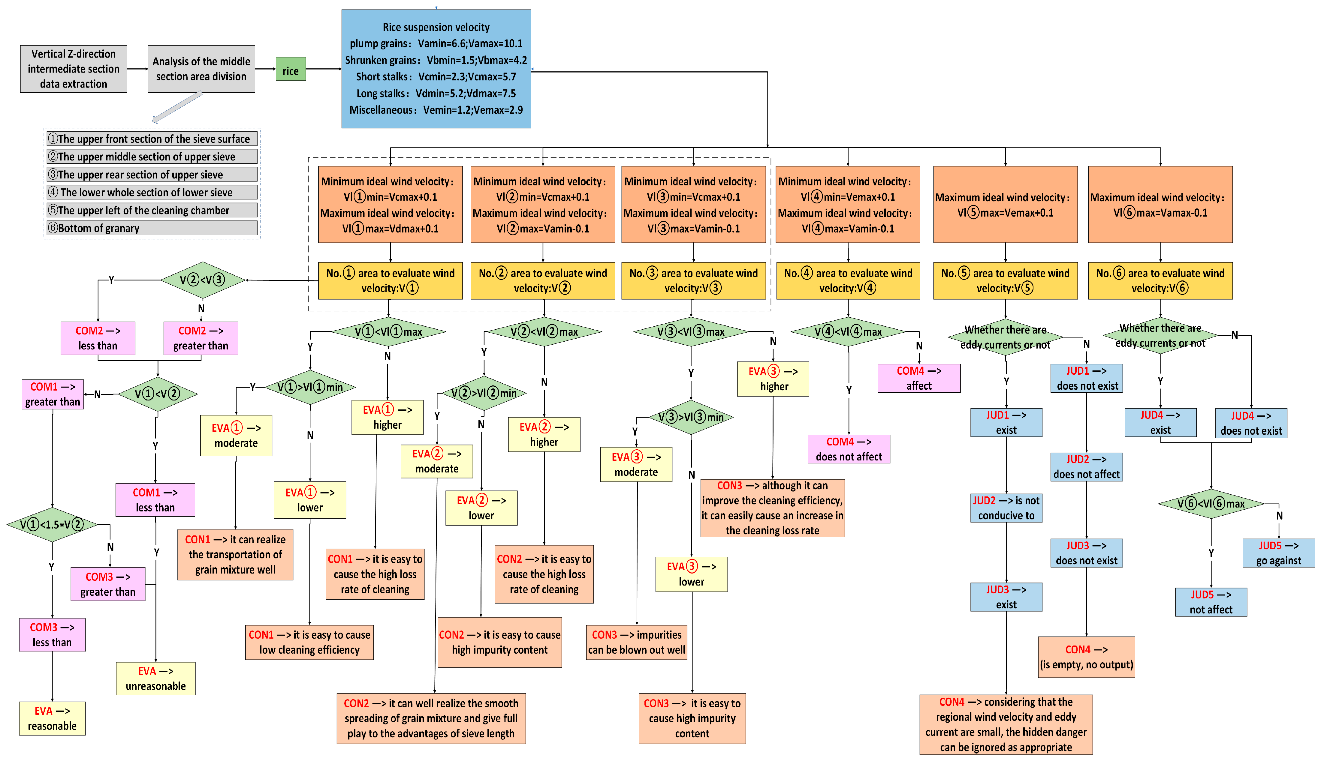
2.6. Post-Processing Reasoning Process of Flow Field Simulation in Cleaning Chamber
- (1)
- Reasoning process for key area division of flow field in cleaning chamber
- (2)
- Reasoning method for airflow analysis above upper-sieve surface in cleaning chamber
- (3)
- Reasoning method for analysis of airflow on lower-sieve surface in cleaning chamber
- (4)
- Reasoning process for feed inlet of cleaning chamber and grain auger
- (5)
- Post-processing reasoning method
3. Results and Discussion
3.1. Results of Fluid Simulation
3.2. Performance Evaluation and Training Results of Object Detection Model
3.3. Testing of Key-Point Detection Model
3.4. Discussion
4. Conclusions
Author Contributions
Funding
Institutional Review Board Statement
Informed Consent Statement
Data Availability Statement
Acknowledgments
Conflicts of Interest
References
- Miton, H.; DeDeo, S. The cultural transmission of tacit knowledge. J. R. Soc. Interface 2022, 19, 20220238. [Google Scholar] [CrossRef]
- Cao, M. Developing Simulation System of FEA Based on Visual Studio and Python Language. Master’s Thesis, Qingdao University of Technology, Qingdao, China, 2015. [Google Scholar]
- Li, W. Construction of CAE Post Processing System for Key Parts of Threshing Device of Combine Harvester. Master’s Thesis, Jiangsu University, Zhenjiang, China, 2021. [Google Scholar]
- Song, Y. The Platform Construction of Combine Harvester Cleaning Flow Field CAE PostProcessing and Cleaning Device Optimization. Master’s Thesis, Jiangsu University, Zhenjiang, China, 2021. [Google Scholar]
- Tang, A.; Shang, W.B. Auto CAE analytical system for the strength and modal analysis on the vehicle’s sub-frame. J. Mach. Des. 2019, 36, 13–19. [Google Scholar]
- Che, J.; Zhang, Y.; Yang, Q.; He, Y. Research on person re-identification based on posture guidance and feature alignment. Multimed. Syst. 2023, 29, 763–770. [Google Scholar] [CrossRef]
- Liu, M.; Chu, Z.; Cui, M.; Yang, Q.; Wang, J.; Yang, H. Red Ripe Strawberry Recognition and Stem Detection Based on Improved YOLOv8-Pose. Trans. Chin. Soc. Agric. Mach. 2019, 54, 244–251. [Google Scholar]
- Guo, Z.; Liu, J.; Yang, J. Weld recognition based on key point detection method. Trans. China Weld. Inst. 2019, 45, 88–93+134. [Google Scholar]
- Oktay, O.; Ferrante, E.; Kamnitsas, K.; Heinrich, M.; Bai, W.; Caballero, J.; Cook, S.A.; De Marvao, A.; Dawes, T.; O‘Regan, D.P.; et al. Anatomically Constrained Neural Networks (ACNNs): Application to Cardiac Image Enhancement and Segmentation. IEEE Trans. Med. Imaging 2018, 37, 384–395. [Google Scholar] [CrossRef]
- Ding, J.; Niu, S.; Nie, Z.; Zhu, W. Research on Human Posture Estimation Algorithm Based on YOLO-Pose. Sensors 2024, 24, 3036. [Google Scholar] [CrossRef]
- Huo, L.; Liu, S.; Wang, Y.; Zhang, Z. Control Decision of Equipment Health State based on Big Data Reasoning. Air Space Def. 2023, 6, 85–94. [Google Scholar]
- Zhang, Y.; Kou, Z.; Han, C.; Kou, S. Fault diagnosis of belt conveyor drive system based on RBR + CBR dual reasoning. J. Mech. Electr. Eng. 2023, 40, 1785–1793. [Google Scholar]
- Li, C.; Fan, B.; Yang, W. Research on Rapid Product Design Based on Reasoning Model. Metrol. Meas. Technol. 2018, 45, 23–26. [Google Scholar]
- Chen, M.; Qu, R.; Fang, W. Case-based reasoning system for fault diagnosis of aero-engines. Expert Syst. Appl. 2022, 202, 117350. [Google Scholar] [CrossRef]
- Lao, S.I.; Choy, K.L.; Ho, G.T.; Richard, C.M.; Tsim, Y.C.; Poon, T.C. Achieving quality assurance functionality in the food industry using a hybrid case-based reasoning and fuzzy logic approach. Expert Syst. Appl. 2012, 39, 5251–5261. [Google Scholar] [CrossRef]
- Chen, Y.; Yu, Z.; Han, Z.; Sun, W.; He, L. A Decision-Making System for Cotton Irrigation Based on Reinforcement Learning Strategy. Agronomy 2024, 14, 11. [Google Scholar] [CrossRef]
- Dong, C.; Du, G. An enhanced real-time human pose estimation method based on modified YOLOv8 framework. Sci. Rep. 2024, 14, 8012. [Google Scholar] [CrossRef]
- Zhai, J. Review of commercial CFD software. J. Hebei Univ. Sci. Technol. 2005, 26, 160–165. [Google Scholar]
- Liang, Z.; Xu, L.; De Baerdemaeker, J.; Li, Y.; Saeys, W. Optimisation of a multi-duct cleaning device for rice combine harvesters utilising CFD and e02xperiments. Biosyst. Eng. 2020, 190, 25–40. [Google Scholar] [CrossRef]
- Liu, P.; Jin, C.; Yang, T.; Chen, M.; Ni, Y.; Yin, X. Design and Experiment of Multi Parameter Adjustable and Measurable Cleaning System. Trans. Chin. Soc. Agric. Mach. 2020, 51, 191–201. [Google Scholar]
- Choi, J.; Lee, C.; Lee, D.; Jung, H. SalfMix:A Novel Single Image-Based Data Augmentation Technique Using a Saliency Map. Sensors 2021, 21, 8444. [Google Scholar] [CrossRef] [PubMed]
- Gremes, M.F.; Fermo, I.R.; Krummenauer, R.; Flores, F.C.; Andrade, C.M.; Lima, O.C. System of Counting Green Oranges Directly from Trees Using Artificial Intelligence. AgriEngineering 2023, 5, 1813–1831. [Google Scholar] [CrossRef]
- Ding, B.; Liang, Z.; Qi, Y.; Ye, Z.; Zhou, J. Improving Cleaning Performance of Rice Combine Harvesters by DEM–CFD Coupling Technology. Agriculture 2022, 12, 1457. [Google Scholar] [CrossRef]
- Chai, X.; Xu, L.; Sun, Y.; Liang, Z.; Lu, E.; Li, Y. Development of a cleaning fan for a rice combine harvester using computational fluid dynamics and response surface methodology to optimise outlet airflow distribution. Biosyst. Eng. 2020, 192, 232–244. [Google Scholar] [CrossRef]
- Cui, J.; Han, Z.; Zhang, Z.; Hao, F.; Gan, B.; Su, T.; Qiao, X. Experiments and Analysis about Airflow Distribution over Oscillating Sieve of Grain Combine Harvester. Agric. Eng. 2015, 5, 1–4+14. [Google Scholar]
- Fang, C.; Jun, W. Test Study on the Flow Field Above Surface of the Air-and-Screen Cleaning Mechanism. Trans. Chin. Soc. Agric. Eng. 1999, 15, 55–58. [Google Scholar]
- Dong, G.; Yang, Y. The Influence of Airstream Distribution Along a Sieve on The Separation of Grain Mixture. Trans. Chin. Soc. Agric. Mach. 1982, 3, 16–28. [Google Scholar]
- Xu, L.; Li, Y.; Chai, X.; Wang, G.; Liang, Z.; Li, Y.; Li, B. Numerical simulation of gase-solid two-phase flow to predict the cleaning performance of rice combine harvesters. Biosyst. Eng. 2020, 19, 11–24. [Google Scholar] [CrossRef]











| Machine Model | Clearing Chamber Length (m) | Clearing Chamber Height (m) | Upper-Sieve Length (m) | Lower-Sieve Length (m) | |
|---|---|---|---|---|---|
| 1 | 4LBZ-145 | 0.8755 | 0.5736 | 0.680 | 0.700 |
| 2 | 4LZ-5G | 1.0180 | 0.6065 | 0.800 | 0.800 |
| 3 | 4LZY-1.5 | 1.1109 | 0.8520 | 0.800 | 0.880 |
| 4 | DFQX-3 | 1.1289 | 0.8295 | 0.760 | 0.820 |
| 5 | ZKB-5 | 1.3447 | 1.0226 | 1.018 | 1.018 |
| 6 | 4LZ-7N | 1.1026 | 0.9125 | 0.860 | 0.860 |
| 7 | Fengshou-3.0 | 1.2380 | 0.9270 | 1.000 | 1.000 |
| 8 | 4LZB-105 | 1.0434 | 0.6586 | 0.820 | 0.860 |
| 9 | 4LZ-2.5 | 1.2828 | 0.9289 | 0.800 | 1.000 |
| 10 | 4LZ-1.0 | 0.9872 | 0.6262 | 0.680 | 0.700 |
| 11 | 4LQ-2.5 | 1.0093 | 0.9706 | 0.800 | 1.000 |
| 12 | DF-1.5 | 1.0455 | 0.758 | 0.720 | 0.820 |
| Name | Local Size (mm) |
|---|---|
| Little_wall | 2.5 |
| Middle_wall | 5 |
| Out_wall | 5 |
| In_wall | 5 |
| Big_wall | 10 |
| Node Number | X-Coordinate | Y-Coordinate | Z-Coordinate | Velocity Magnitude | X-Velocity | Y-Velocity | Z-Velocity |
|---|---|---|---|---|---|---|---|
| 1 | 0.726608 | 0.541836 | 0.028558 | 2.734538 | 2.509488 | 1.084060 | −0.055024 |
| 2 | 0.727234 | 0.542215 | 0.027279 | 2.845202 | 2.604854 | 1.141396 | −0.068198 |
| 3 | 0.726470 | 0.541786 | 0.025921 | 2.741601 | 2.516079 | 1.084341 | −0.082012 |
| 4 | 0.725315 | 0.541097 | 0.026017 | 2.552531 | 2.356438 | 0.975582 | −0.078499 |
| 5 | 0.724714 | 0.540719 | 0.027356 | 2.446941 | 2.264678 | 0.921151 | −0.067528 |
| 6 | 0.725436 | 0.541144 | 0.028614 | 2.552805 | 2.352640 | 0.987235 | −0.056994 |
| 7 | 0.725107 | 0.541634 | 0.028590 | 3.600152 | 3.293722 | 1.452340 | −0.052900 |
| 8 | 0.726143 | 0.542751 | 0.028582 | 3.963142 | 3.616092 | 1.620895 | −0.050203 |
| 9 | 0.725658 | 0.542753 | 0.028570 | 4.131888 | 3.763608 | 1.704038 | −0.049944 |
| 10 | 0.724466 | 0.541147 | 0.027393 | 3.527243 | 3.230571 | 1.414100 | −0.068024 |
| 11 | 0.726772 | 0.543075 | 0.027260 | 3.987315 | 3.638826 | 1.628794 | −0.065586 |
| 12 | 0.726282 | 0.543429 | 0.027800 | 4.351541 | 3.967640 | 1.785891 | −0.060108 |
| 13 | 0.726326 | 0.543033 | 0.026680 | 4.101440 | 3.738727 | 1.684544 | −0.073610 |
| 14 | 0.725576 | 0.543874 | 0.027660 | 4.855009 | 4.404069 | 2.041239 | −0.059116 |
| 15 | 0.726172 | 0.542234 | 0.025922 | 3.594810 | 3.281631 | 1.464883 | −0.081411 |
| 16 | 0.725101 | 0.541493 | 0.026015 | 3.547387 | 3.246728 | 1.426615 | −0.083277 |
| 17 | 0.724560 | 0.541713 | 0.026747 | 3.839289 | 3.501243 | 1.572507 | −0.074493 |
| 18 | 0.759107 | 0.536109 | 0.020085 | 2.331602 | 2.045293 | 1.111270 | −0.012298 |
| 19 | 0.759383 | 0.535617 | 0.020086 | 2.729842 | 2.324775 | 1.429933 | −0.039978 |
| 20 | 0.758751 | 0.535255 | 0.021306 | 2.685071 | 2.298429 | 1.387512 | −0.022273 |
| Model Identification Coordinates (m) | Manual Marking Coordinates (m) | Error | |
|---|---|---|---|
| 1 | (0.12557, 0.41514) | (0.12673, 0.41875) | (0.92%, 0.86%) |
| 2 | (0.95780, 0.41309) | (0.96078, 0.41875) | (0.31%, 1.35%) |
| 3 | (0.12993, 0.35823) | (0.12988, 0.35041) | (0.04%, 2.23%) |
| 4 | (0.96176, 0.35908) | (0.98225, 0.35041) | (2.08%, 2.47%) |
Disclaimer/Publisher’s Note: The statements, opinions and data contained in all publications are solely those of the individual author(s) and contributor(s) and not of MDPI and/or the editor(s). MDPI and/or the editor(s) disclaim responsibility for any injury to people or property resulting from any ideas, methods, instructions or products referred to in the content. |
© 2025 by the authors. Licensee MDPI, Basel, Switzerland. This article is an open access article distributed under the terms and conditions of the Creative Commons Attribution (CC BY) license (https://creativecommons.org/licenses/by/4.0/).
Share and Cite
Li, Q.; Wan, R.; Wu, Z.; Yan, Y.; Zhang, X. Intelligent Analysis of Flow Field in Cleaning Chamber for Combine Harvester Based on YOLOv8 and Reasoning Mechanism. Appl. Sci. 2025, 15, 2200. https://doi.org/10.3390/app15042200
Li Q, Wan R, Wu Z, Yan Y, Zhang X. Intelligent Analysis of Flow Field in Cleaning Chamber for Combine Harvester Based on YOLOv8 and Reasoning Mechanism. Applied Sciences. 2025; 15(4):2200. https://doi.org/10.3390/app15042200
Chicago/Turabian StyleLi, Qinglin, Ruihai Wan, Zhaoyue Wu, Yuting Yan, and Xihan Zhang. 2025. "Intelligent Analysis of Flow Field in Cleaning Chamber for Combine Harvester Based on YOLOv8 and Reasoning Mechanism" Applied Sciences 15, no. 4: 2200. https://doi.org/10.3390/app15042200
APA StyleLi, Q., Wan, R., Wu, Z., Yan, Y., & Zhang, X. (2025). Intelligent Analysis of Flow Field in Cleaning Chamber for Combine Harvester Based on YOLOv8 and Reasoning Mechanism. Applied Sciences, 15(4), 2200. https://doi.org/10.3390/app15042200
