Next Article in Journal
Modal Analysis and Optimization of Tractor Exhaust System
Next Article in Special Issue
A Drilling Debris Tracking and Velocity Measurement Method Based on Fine Target Feature Fusion Optimization
Previous Article in Journal
Effects of Age, Maturation, and Sex on Trunk Muscle Performance in Elementary and Secondary School Students: ISQUIOS Program
Previous Article in Special Issue
Industry 5.0: Are We Going to Accept Robots as Co-Workers in Office Environments? An Empirical Analysis
 
 
Font Type:
Arial Georgia Verdana
Font Size:
Aa Aa Aa
Line Spacing:
Column Width:
Background:
Article

Artificial Intelligence of Things Infrastructure for Quality Control in Cast Manufacturing Environments Shedding Light on Industry Changes

by
Cosmina-Mihaela Rosca
1,
Gabriel Rădulescu
1 and
Adrian Stancu
2,*
1
Department of Automatic Control, Computers, and Electronics, Faculty of Mechanical and Electrical Engineering, Petroleum-Gas University of Ploiesti, 39 Bucharest Avenue, 100680 Ploiesti, Romania
2
Department of Business Administration, Faculty of Economic Sciences, Petroleum-Gas University of Ploiesti, 39 Bucharest Avenue, 100680 Ploiesti, Romania
*
Author to whom correspondence should be addressed.
Appl. Sci. 2025, 15(4), 2068; https://doi.org/10.3390/app15042068
Submission received: 12 January 2025 / Revised: 4 February 2025 / Accepted: 14 February 2025 / Published: 16 February 2025
(This article belongs to the Special Issue AI from Industry 4.0 to Industry 5.0: Engineering for Social Change)

Abstract

The transition from Industry 4.0 to 5.0 raises concerns about integrating advanced quality control measures by replacing humans. The biggest challenge of this transition is infrastructure compatibility. This paper proposes a remote collaboration solution via the Internet of Things (IoT) infrastructure. The study identifies challenges in implementing such strategies and highlights the importance of AI–human collaboration, aligning with Industry 5.0 concepts. This research integrates data from multiple visual sensors (cameras) and devices into an IoT framework to create a monitoring system. This system’s application focuses on ensuring cast quality control standards. The proposed artificial AI method provides compatibility for the entire infrastructure. The Nonconformity Indicator Algorithm (NIA) was designed for defect detection. NIA, developed using Azure Custom Vision Service, identified and classified manufactured product defects based on image analysis with an Accuracy of 98.18%, Precision of 98.44%, Recall of 96.56%, and F1-Score of 97.50%. Furthermore, an IoT-based monitoring system was designed that employs real-time sensor fusion techniques for quality control in cast manufacturing environments. The system integrates data from multiple devices, including visual sensors like the ESP32-CAM, within an IoT framework powered by Azure IoT Hub and Azure Custom Vision Service. This infrastructure enables the compatibility of devices by facilitating communication via an Azure Event Grid Trigger integrated into an Azure Function through Azure IoT Hub.

1. Introduction

Cast components are produced using an automated process in Industry 4.0, employing molten metal as the primary material. It is poured into a mold to create the desired shape. One of the main advantages of modern casting techniques is their ability to produce complex geometries. Modern casting techniques align the process with Industry 5.0 standards, which allows customized components to be made. The pressure casting process minimizes the probability of producing defective parts. This technique solidifies the molten metal under high pressure, resulting in components without shrinkage and without gas porosity [1,2]. These modern casting techniques allow manufacturers to adapt the properties of the components to meet the specific requirements of applications [3]. This flexibility in the manufacturing process of the parts further allows adaptation to Industry 5.0 standards, which focuses on creating customized or even unique elements.
For these reasons, the quality of the parts obtained from these processes must be produced automatically, according to the principles of Industry 5.0. Unlike the previous version, 4.0, which allowed manual analysis by a human operator, the process must be carried out entirely automatically. This has been implemented through Six Sigma methodologies that ensure quality in foundries. These methodologies focus on improving process control [4,5]. Simulation and modeling techniques help optimize the casting process by minimizing the defects for process parameters [6].
Another important aspect of Industry 5.0 is sustainable manufacturing practices. Techniques that reduce material waste and energy consumption are prioritized in the context of Industry 5.0. For example, the V-method foundry process minimizes the consumption of molding materials and improves the foundry’s surface quality and dimensional accuracy, thus reducing environmental impact [7]. In addition, integrating Computer-Aided Engineering (CAE) and rapid prototyping technologies facilitates the design and production of complex components, reducing delivery time and costs [8].
This subsection details the various modern casting techniques and their alignment with Industry 5.0 standards. It presents their strengths, such as the ability to produce complex geometries, reduce defects, and improve sustainability, supporting the transition to customized manufacturing in line with Industry 5.0 principles.

1.1. IoT in Cast Manufacturing

Using Internet of Things (IoT) technologies in cast component manufacturing improves the manufacturing process by integrating data-driven decision-making. The High-Pressure Die Casting (HPDC) process, a method used for producing automotive components, is enhanced through real-time monitoring of data acquired via IoT infrastructure. The porosity and shear bands are the identified defects in the process. To prevent this event, IoT sensors are integrated into the infrastructure. Sensors that monitor parameters like temperature and pressure during casting are employed [9]. The collected data from these sensors are analyzed to detect issues in the production cycle [10].
Integrating intelligent sensors directly into cast components during manufacturing provides information about the structural integrity of the parts. For example, thick film sensors can be incorporated into components to monitor stress and deformation in real-time, allowing manufacturers to detect potential failures before they occur [11]. This approach extends the service life of the components. Industry 4.0 infrastructure continuously monitors the process. The appearance of an event is predicted and repaired at the right time [12]. Combining IoT technologies with advanced casting techniques, such as squeeze casting, further improves the mechanical properties of the components. Combining the technologies makes them suitable for the automotive applications sector [13].
In the paper by Choi [14], it is estimated that, in 2025, the Industrial Internet of Things (IIoT) will contribute trillions of dollars to the global economy. As a consequence, it will increase efficiency and reduce operational costs. By leveraging IoT, manufacturers can optimize their supply chains, improve inventory management, and increase overall operational efficiency [15]. For example, IoT devices facilitate predictive maintenance by analyzing data collected from machines to forecast failures. In this way, it reduces the downtime and maintenance costs [10,15]. In addition, using blockchain technology in combination with IoT increases process security. Another improved factor by employing the blockchain is traceability in the manufacturing process through issues related to data integrity and supply chain vulnerabilities [16].
Integrating IoT into manufacturing processes in various configurations requires ensuring hardware and software compatibility through the employed infrastructure solution. This transformation is a key factor of Industry 4.0. It underlines the necessity of interconnected “intelligent” objects to facilitate data exchange. Operational coordination among different production sites is another element of Industry 4.0 presented in the paper by Hou and Li (2020) [17]. The evolution of IoT infrastructure is characterized by transitioning from traditional Internet frameworks to more advanced architectures. The new proposed solution supports real-time data exchange. This facilitates the use of data-driven decision-making processes [18].
In the context of production, IoT systems are usually structured into multi-layer architectures, which include, among others, the Application, Network, and Perception layers. These modules manage the functions of IoT devices (such as sensors and actuators) that monitor and control production processes [18]. Their high level of complexity calls for specialized communication protocols designed to handle the substantial data flows generated by interconnected devices. Examples of such protocols include MQTT (Message Queuing Telemetry Transport) and CoAP (Constrained Application Protocol) [19,20].
Security and confidentiality remain major challenges in implementing IoT in manufacturing under Industry 5.0. IIoT is exposed to cyber threats due to the extensive data exchange and the critical importance of the infrastructures involved [21]. The specialized literature studies implement security measures that include end-to-end encryption and secure communication protocols for protecting sensitive data and maintaining operational integrity [22]. In addition, integrating blockchain technology has been proposed to enhance security and facilitate trust in IoT communications, especially in machine-to-machine scenarios [23].
Implementing IoT in production also requires a careful approach to the underlying infrastructure, which includes cloud and fog computing systems. These systems enable data processing and analysis as close to the source as possible, reducing latency and improving response times [24]. The use of hybrid communication protocols, for example, those based on NarrowBand IoT, can optimize data transmission in environments with limited bandwidth. Additionally, implementing Software-Defined Networking (SDN) can provide dynamic management capabilities [22].
This subsection reviewed the integration of IoT technologies in manufacturing, particularly casting. The complexity of IoT systems, with multiple layers such as Application, Network, and Perception, requires specialized communication protocols like MQTT and CoAP, as mentioned above. Security and confidentiality issues, such as cyber threats and data integrity, are marked as principal concerns. The infrastructure must accommodate cloud and fog computing systems, particularly in resource-constrained environments.

1.2. AI in Cast Components Manufacturing

The evolution within Industry 4.0 and the potential transition to 5.0 entails adopting Artificial-Intelligence (AI) technologies to optimize mechanical manufacturing processes. Foundry operations are also included in this category.
One of the leading AI applications in foundries involves predicting casting defects. Chen and Kaufmann [25] highlight the development of data-driven Machine-Learning (ML) models capable of anticipating surface defects. Similarly, Dučić et al. [26] describe using fuzzy and neuro-fuzzy systems to automatically control mold filling, which minimizes defects such as material overflow. In the paper by [27], Neural Networks (NNs) can be applied to control input variables in the metal melting process, a level of control that helps reduce waste and thus promotes sustainability in foundry operations [28]. The integration of AI also supports energy management, as illustrated by Rose et al. [29], who explored optimal scheduling techniques for reducing energy consumption. The superior quality of the parts produced by AI-driven manufacturing processes is attributed to preventing the main causes of defects. This preventive approach is specific to Industry 4.0, which seeks to exclude human intervention from the manufacturing process as much as possible [30].
As AI automates numerous tasks, occupational structures change. The workers are required to acquire new skills [31,32]. This shift underscores the need to align educational initiatives with industry requirements. The workforce must be prepared for an ever-evolving intelligent industry [33]. For these reasons, Industry 5.0 relies on cooperation standards between Artificial Intelligence Industry Internet of Things (AIIIoT) and humans.
In the specialized literature, several algorithms have been studied to optimize the manufacturing process of cast parts. Among these, the optimization of parameters in sand casting and squeeze casting has been carried out using Genetic Algorithms (GAs). For example, Dučić et al. [34] highlighted the applicability of GA in optimizing the gating system for sand casting. The research demonstrates improvements in casting quality and defect reduction. In addition, integrating GAs with CAD systems has shown that the design of feeders is optimized. The flow of molten metal is adapted in quantities, and the losses during the casting process are reduced.
Moreover, several studies have examined the use of metaheuristic optimization techniques. Two of them are relevant in the literature: GAs and Particle Swarm Optimization (PSO). They address various challenges in the casting process. For instance, Patel et al. [35] applied multi-objective optimization in the squeeze casting process. This work underlines the role of surface finish and mechanical properties in producing high-quality cast parts. The findings support the conclusions presented by Radiša et al. [36], which demonstrate that pairing numerical simulations with metaheuristic optimization leads to better outcomes.
In another context, GAs and PSO have proven effective in fine-tuning cooling parameters. Ji and Jiang analyzed adaptive evolutionary PSO for optimizing casting cooling parameters, contributing to solidification control and minimizing defects such as porosity. Furthermore, the research by Zhai et al. [37] on optimizing secondary cooling strategies in continuous casting underlines the importance of careful cooling control to improve product quality and reduce defects. The application of optimization algorithms also extends to the actual design of casting processes. For example, the design of risers and feeders using GAs demonstrated the possibility of a direct and proper supply of molten metal [38]. This aspect is relevant in the context of HPDC, where the optimization of process parameters affects product quality [9].
The optimization of casting conditions is examined using ML techniques by Park and Youm [39], who developed an ML-based model that uses logistic regression. It uses ensemble methods to manage optimal casting conditions for small- and medium-sized pressure-casting manufacturers. This model leverages structured data. It demonstrates that traditional ML algorithms outperform other methods in this sector. Similarly, Suthar et al. [40] developed linear and nonlinear analytical models. This research examines how different process variables affect sand and investment casting quality measures. Its findings highlight the cross-validation methods for model generalization.
Furthermore, Deep-Learning (DL) algorithms, such as Deep Neural Networks (DNNs) and XGBoost, have been explored for casting-related issues. A concrete example is the correction of distortions in giga-cast components [41]. Okuyelu and Adaji [42] emphasize that AI-driven solutions increase decision-making in the context of quality, reduce defects, and optimize production through real-time monitoring. In addition, Mastrullo et al. [43] highlighted the implications of Artificial Neural Networks (ANNs) in controlling the metal melting process, directly affecting the final product quality. Integrating ML with traditional casting processes improves dimensional verification and quality inspection. Kortaberria et al. [44] investigated dense matching approaches for dimensional verification of cast parts. The research allows manufacturers to meet rigorous specifications. Likewise, Bazarbaev et al. [45] showed that various ML algorithms accurately predict casting quality, but the values are not accurate enough to eliminate human supervision.
The following subsection reviews the need for skilled workers due to the shift towards automation. This paradigm requires aligning education with industry needs. AI-driven processes face challenges in achieving complete autonomy. The presented research mentions the necessity of human supervision in the quality control process. While optimization algorithms like GAs and PSO improve casting quality, their integration with traditional processes is not flawless. Additionally, AI-based solutions, such as DL and ML models, are not always accurate enough to fully eliminate human oversight in quality control and defect prevention.

1.3. Automation in Cast Component Manufacturing Process

The concept of AIIIoT integrates methods with automation technology in cast component manufacturing. AI–automation through the IoT framework increases quality control without direct human intervention. This aspect is supported by research [46], which underscores that modern foundry technologies increasingly focus on precision castings requiring a high degree of automation. This is further reinforced by Sika and Popielarski [47], who note that the complexity of manufacturing processes in foundries has improved quality production outcomes. Another aspect of Industry 4.0 that is maintained in Industry 5.0 is preserved by the AIIIoT concept, recycling residual products, which promotes environmental sustainability.
The introduction of computer vision systems has brought advancements to the sand-casting workflow. Butt et al. [48] describe a vision-driven approach that leverages image processing to accurately positions molds before pouring. This automated technique supports real-time adjustments and maintains strict quality requirements. Similarly, Uyan et al. [49] highlight the importance of tracking parts throughout foundry operations via additively manufactured digital codes, which allow data collection and casting quality analysis.
The role of automation also extends to optimizing gating systems in steel castings. Modern foundry engineering uses sophisticated technologies, including automated gating systems, which improve molten metal flow and reduce defects in the final product [50]. Furthermore, integrating IoT technologies into foundries facilitates real-time monitoring and process automation [51]. Dong et al. [52] emphasized advanced robotics in foundry operations, especially material handling and transport. In this way, removing the operator aligns with one of the core principles of Industry 4.0. They show that foundry cranes with automation capabilities reduce physical effort. It should be noted, however, that not all processes allow the complete exclusion of human operators, a point promoted in Industry 5.0.
The quality of cast components ensures defect prevention. This is a measure of prevention against catastrophic failures in critical applications such as turbine blades and vehicle components [53]. Modern techniques, such as Rheocasting (a semi-solid casting process) have reduced the gas porosity in aluminum alloys. This advancement has contributed to improving microstructural integrity. These innovations increase component performance. At the same time, it aligns with sustainable manufacturing practices by reducing waste and energy consumption [54,55]. Such practices are promoted in both Industry 4.0 and 5.0.
Implementing optical systems and 3D scanning has revolutionized defect detection by assessing dimensional accuracy in cast components [56]. These technologies facilitate swiftly identifying and rectifying issues. Consequently, it reduces scrap rates. Integrating data-driven approaches and ML techniques has strengthened the ability to control casting quality [57]. Factors such as mold design, pouring temperature, and cooling rate influence the final properties of cast components [58]. Research has underscored the importance of process optimization and statistical methods to monitor and control these parameters.
Standards specific to Industry 5.0 focus on human beings and the collaboration between humans and cobots. The defining element of Industry 5.0 is the human, who must benefit from physical, mental, and emotional well-being [59]. These ideals are promoted as an additional layer added to Industry 4.0 and defined in version 5.0, which integrates AI into most human activities [60]. This paper presents a perspective on the implications of achieving these ideals, with applicability in defect detection in the cast production process. The first issue concerns identifying elements that exhibit defects. Traditionally, this identification would be limited to image analysis. However, in a previous work, the authors of the present paper performed a comparison that demonstrated the superiority of Custom Vision methods over traditional image processing [61]. Moreover, the authors’ expertise in IoT allowed them to demonstrate the feasibility of using real-time AI technologies through IoT elements [62]. Next, the authors looked into how Custom Vision services could be integrated into an industrial setup [63]. The proposed infrastructure emphasizes ensuring that all required solutions remain compatible.
The limitations presented in this subsection include the challenge of eliminating human operators, as some processes in foundries cannot be completely automated. While AI and automation enhance quality control and defect prevention, some processes still require human intervention, particularly in identifying defects and ensuring system compatibility.
By analyzing the specialized literature relevant to the transition towards Industry 5.0, the following Research Questions (RQs) are identified:
  • How can the Artificial Intelligence of Things (AIoT) infrastructure be integrated into improving quality control processes in foundries for defect detection in the context of remote collaboration?
  • What are the leading hardware and software compatibility challenges in implementing an AIoT system for Industry 5.0?
  • How can the NIA algorithm enhance defect detection in distributed quality control systems?
Based on these observations, the present study aims to address these RQs in the following sections.

1.4. Paper Contributions

The main contributions of the paper are described below:
  • Automated process for quality control using AI. This study explores integrating AI services through a customized model for defect detection in the cast, replacing human operator-based inspection. Aligned with Industry 5.0 principles, the proposed approach leverages advanced technologies to automate quality control processes while minimizing human intervention;
  • Development of the Nonconformity Indicator Algorithm (NIA). The NIA algorithm introduces a novel calculation method that combines defect probabilities from multiple cast orientations captured in consecutive frames. This multi-frame analysis improves accuracy by mitigating the effects of transient anomalies, such as lighting variations or cast misalignment;
  • The Azure Custom Vision Service has never been explored in the literature for cast quality assessment. This novel approach introduces advanced techniques that extend beyond traditional defect detection methods. The proposed approach leverages state-of-the-art ML and image analysis capabilities. The proposed NIA achieves an accuracy of 98.18% and a Precision of 98.44%, with a Recall of 96.56% in detecting subtle cast defects under variable manufacturing conditions;
  • Scalable IoT infrastructure. The system explains device compatibility challenges and proposes solutions leveraging Azure IoT Hub. It enables communication between heterogeneous devices programmed in C++, Bash scripts, and C#. This architecture ensures adaptability between devices in Industry 5.0 environments;
  • Operational impact. The system lowers operational costs by reducing human intervention and automating defect detection. The proposed IoT-based infrastructure enables predictive maintenance;
  • First-of-its-kind IoT infrastructure setup. The proposed IoT framework enables real-time communication between machines housed in different locations based on a tailored algorithm dedicated to our architecture, which combines powerful sensor technologies, data processing algorithms, and cast defect detection. This innovation supports distributed manufacturing for globally connected production systems in line with Industry 5.0 principles.
The paper is organized as follows: Section 2 outlines the materials and methods used in the research. It begins by analyzing compatibility challenges in integrating devices programmed in various languages across different platforms (Section 2.1). Azure IoT Hub in Industry 5.0 manufacturing is presented in Section 2.2 as a solution for seamless communication among heterogeneous devices. Section 2.3 discusses implementing Azure Custom Vision for cast defect detection and introduces the proposed NIA.
Section 3 is dedicated to the results. Section 3.1 provides the results of the successful application of Azure Custom Vision and NIA. Section 3.2 illustrates the integration of various devices into a cohesive IoT ecosystem by Azure IoT Hub, while Section 3.3 discusses overcoming compatibility challenges among devices programmed in C++, Bash scripts, C#, etc. Section 4 focuses on the discussion and research limitations. Section 5 concludes the paper, underscoring how the proposed IoT-based system advances quality control in cast manufacturing. Combining real-time sensor fusion with AI-driven methods supports the move from Industry 4.0 to Industry 5.0 principles. Furthermore, future work is presented.
While the scalability of Azure IoT Hub is an inherent property, our contribution demonstrates how this scalability addresses specific challenges in manufacturing. The proposed IoT infrastructure was designed to integrate heterogeneous devices programmed in different languages (C++, Bash scripts, and C#) with unique configurations tailored for communication and coordination across platforms. Additionally, the NIA is a novel component specifically developed for this infrastructure. The NIA can be applied for a wide range of manufacturing parts and is not limited only to the cast.
The primary objective of this study is to validate the concept of integrating diverse devices into a unified Azure IoT infrastructure. At the same time, demonstrating the advantages of integrating tailored algorithms into compatible infrastructure was another goal achieved using four devices. The novelty of our research lies in how we adapted and integrated Azure’s globally distributed servers and Microsoft’s service capabilities into a cohesive system tailored to the specific requirements of manufacturing in Industry 5.0. Our contribution focuses on designing and implementing a system that resolves cross-platform communication challenges between heterogeneous devices (e.g., those programmed in C++, Bash scripts, and C#). Another contribution is related to automating defect detection and response through the NIA.

2. Materials and Methods

This work presents a remote collaboration approach through an IoT infrastructure. It evaluates the possibility of replacing a human operator with an AI-based solution in line with Industry 4.0 concepts. The authors outline several challenges to this implementation and propose various potential solutions. However, the authors emphasize the necessity of collaboration between AI solutions and human operators within an IoT infrastructure, a principle characteristic of Industry 5.0. The Azure IoT Hub infrastructure mediates the communication of manufacturing equipment in Industry 4.0 with minimal implications for humans. In this scenario, an IoT ecosystem facilitates interaction between numerous devices and allows real-time data sharing, analysis, and decision-making.
This research investigates the real-time reporting of production problems in cast manufacturing. We provide a specific IoT framework developed for Industry 4.0 applications that automates quality control while reducing human participation. Our architecture combines sensor technologies, data processing algorithms, and cloud-based services for continuous communication and on-the-spot tracking of production faults. In this study, real-time sensor fusion refers specifically to integrating and processing visual data from the ESP32-CAM in real-time. While the term “sensor fusion” is often used to describe the combination of data from multiple sensor modalities, here it applies exclusively to visual inputs. This approach ensures accurate defect detection by analyzing multiple frames or perspectives captured by the ESP32-CAM. Our approach demonstrates defect detection with high accuracy. This makes it suitable for industry usage.
Figure 1 illustrates an Industry 4.0 manufacturing process for cast production that leverages AI methods and Azure cloud services for quality control and device communication. The proposed infrastructure includes the following:
  • Image Capture. The ESP32-CAM device captures images of each cast as it moves along the conveyor belt. Multiple photos are taken from different angles to improve detection accuracy. The detection functionality is achieved by analyzing multiple frames from slightly different angles generated by the piece’s movement on the conveyor belt. The images from varied angles are obtained by physically positioning the components on the conveyor belt. This allows the camera to capture successive frames as the product moves;
  • Image Analysis. The captured images are sent to Azure Custom Vision in real-time. This AI-based platform analyzes the images to identify potential defects such as cracks, wear, or missing parts of the product;
  • Result Aggregation. The NIA aggregates the results from multiple images of the same cast;
  • Alert Transmission. If a defect is detected, the ESP32-CAM sends an alert message through Azure IoT Hub. This hub manages communication between devices and facilitates data flow to other components, such as the SQL database or user interface;
  • Storage and Analysis. Defect-related data are stored in an Azure SQL database for further analysis and process optimization.
The Azure IoT Hub-based architecture uses AI-based inspection and cloud services to streamline quality control in cast manufacturing. Industry 4.0 emphasizes smart manufacturing, which relies heavily on the IoT, AI, and cloud computing to increase productivity and reduce human intervention.
By establishing a standardized communication layer, Azure IoT Hub allows for a unified, device-agnostic infrastructure that promotes the characteristics of Industry 4.0 environments. Through this setup, quality control, monitoring, and alerting processes are streamlined, and human intervention is minimized, optimizing productivity and increasing precision in the quality assessment of manufactured casts. Azure IoT Hub is the central communication element that maintains device interaction and supports the overall automation framework associated with modern manufacturing.
In the proposed IoT setup, the Azure services are responsible for the following tasks:
  • AI-driven quality control is associated with the ML model (Azure Custom Vision Service). The system uses AI to inspect casts for defects. This approach reduces human error and increases inspection speed;
  • The Azure IoT Hub ensures IoT-enabled device communication. It serves as a communication backbone, managing device connectivity and allowing diverse devices, like ESP32-CAM and various equipment types (M5Stack, Asus Thinker Board, Raspberry PI, etc.), to exchange information and coordinate their actions. This is especially valuable in a manufacturing environment where different machines and sensors must work together seamlessly;
  • The Azure Functions integrate serverless and event-driven architecture;
  • Event Grid supports serverless and event-driven programming. This structure enables on-demand alert processing as production requirements fluctuate.
Figure 2 illustrates a globally interconnected manufacturing system facilitated by Azure IoT Hub. In this setup, Factories 1, 2, and 3, each situated in distinct regions, stay connected through a unified IoT framework. When a defect surfaces at Factory 1 or 3, it is reported to Azure IoT Hub, serving as the central relay. From there, corrective actions are issued to other locations, such as Factory 2. This architecture demonstrates the scalability of IoT systems in supporting distributed manufacturing.
This setup proposes a modern, automated solution that aligns with Industry 4.0 goals. It provides an innovative quality control framework for cast production with minimal human involvement. For the first time in the literature, the IoT infrastructure proposed in this study enables seamless communication between machinery located in different facilities, potentially in various countries, regardless of geographical distance. This capability is facilitated through Azure IoT Hub, which provides a unified platform for real-time data exchange and device management over long distances. This infrastructure supports distributed manufacturing environments via the global connectivity goals of Industry 4.0.

2.1. Compatibility Considerations in the Manufacturing Process

The proposed IoT configuration supports distributed manufacturing with a custom-made sorting algorithm between cast defect-free and cast with defects categories. It also contributes to the global connectivity aims of Industry 4.0. Figure 3 shows the main stages of quality control in a cast manufacturing process, highlighting the specific roles of IoT devices at each stage. The process flow moves sequentially from Stage 1 to Stage 3, showcasing the progression of quality assurance from initial assessment to final verification and data logging. Figure 3 presents an exemplification device scenario, but a cast quality control process does not need to involve these devices specifically.
The proposed study configuration for the cast manufacturing process in the Industry 4.0 context is outlined below:
Stage 1: Initial Quality Assessment—ESP32-CAM. The process begins with an ESP32-CAM module at the initial quality assessment stage. This device captures images of casts immediately after the initial production step and sends these images to the ML model for analysis. Using AI-powered object detection, the ML service processes the images, identifies the cast quality criteria, and returns the identified category. The system determines if the cast meets initial quality standards based on these scores. If the NIA detects any issues, the ESP32-CAM sends an alert to Azure IoT Hub. In this scenario, once a defect is detected, the ESP32-CAM triggers an alert through the Azure IoT Hub, which notifies subsequent process stages. The communication between the ESP32-CAM and the IoT Hub is established using the MQTT protocol.
Stage 2: In-Process Monitoring and Adjustment—M5Stack or Custom CastDevice. An M5Stack device is integrated for in-process monitoring and adjustment at a later production line stage only for the IoT infrastructure demonstration. The M5Stack is a modular, IoT-compatible device beneficial for real-time data collection and feedback. In this stage, the M5Stack continuously monitors specific parameters, such as the temperature or vibration of the machines involved in machining and finishing the casts. Connected to Azure IoT Hub, the M5Stack device collects and transmits this operational data to the cloud in real-time. If the ESP32-CAM detected any issues earlier in the process, Azure IoT Hub can use the M5Stack data to investigate further and identify root causes. For example, if a defect is detected that might be linked to overheating, Azure IoT Hub can instruct the M5Stack to modify machine settings, like adjusting the temperature. A Custom CastDevice tracks more specialized metrics. In the process, additional data are provided to increase the precision of adjustments. This behavior is specific to Industry 5.0 principles. Adjusting parameters resulting from a behavior in a real-time context is specific to Industry 5.0. The M5Stack and any cast CastDevices create a responsive monitoring system within optimal ranges. The ensemble actively reduces the likelihood of defects and increases the quality of the cast product.
In conceptualizing this stage, the M5Stack or the Custom CastDevice is responsible for monitoring the in-process parameters of the machines involved in finishing the cast. The M5Stack device collects these data through its sensors and transmits them to Azure IoT Hub. The software behind the M5Stack includes real-time data collection routines, processing algorithms for parameter validation (e.g., threshold checks), and data transmission protocols like MQTT for continuous feedback to the cloud. Suppose a defect is detected in Stage 1 (e.g., a temperature-related issue that could affect the casting quality). In that case, Azure IoT Hub analyzes the sensor data from the M5Stack and triggers automated corrective actions, such as adjusting the machine’s settings (e.g., reducing temperature). This process aligns with the Industry 5.0 principle of dynamic, real-time adjustments based on continuous data monitoring.
Stage 3: Final Cast Quality Verification and Asus Tinker Board Data Logging. At the final stage of the production process, the Tinker Board is responsible for logging data into the Azure SQL Server Database. This includes inspection results, timestamps, equipment parameters, and any adjustments made by the M5Stack in Stage 2.
The companies that produced the three hardware components used for this research are as follows:
  • Espressif Systems Co., Ltd., Shanghai, China, for the ESP32-CAM;
  • M5Stack Technology Co., Ltd., Shenzhen, China, for the M5Stack;
  • ASUSTeK Computer Inc., Taipei, Taiwan, for the Asus Tinker Board.
The authors add, as a disclaimer, that the paper presents a concept designed to demonstrate the integration of a communication infrastructure aimed at enabling compatibility between different devices within a single communication pipeline.

2.2. Azure IoT Hub Infrastructure in Industry 4.0 Manufacturing

Azure IoT Hub acts as the central communication and management platform that integrates the ESP32-CAM, M5Stack, and Asus Tinker Board for a mixing devices typology demo purpose, ensuring compatibility across devices with different functions:
  • Azure IoT Hub standardizes communication between devices, regardless of type or protocol, enabling seamless data exchange and remote management. Each device is registered and configured within the IoT Hub. Figure 4 depicts the associated devices (ESP32-CAM, M5Stack, and Asus Thinker Board) in Azure IoT Hub;
  • Azure IoT Hub uses Azure Event Grid Trigger and Azure Functions to orchestrate actions based on real-time alerts and conditions. For example, if the ESP32-CAM detects a defect, Azure IoT Hub triggers a response from the M5Stack for additional monitoring and adjustments.
As new devices are added to the production line (e.g., additional sensors or quality control cameras, such as CastDevice in Figure 4), they can be easily integrated into the Azure IoT Hub infrastructure. This modular approach aligns with the Industry 4.0 principle of scalability, allowing the system to evolve as production needs change.
Figure 4 shows the device management interface in Azure IoT Hub, specifically for an IoT Hub instance named castHub. This interface provides a centralized overview and management options for all devices registered within the hub, part of the smart manufacturing process in an Industry 4.0 cast production environment. Figure 4 lists the following information about Hub traffic:
  • Device List includes the demonstration proposed devices setup for the cast manufacturing process, each with a unique Device ID:
    • ESP32-CAM—used for capturing images of casts and sending quality assessment alerts;
    • CastDevice—represents a generic device dedicated to monitoring or controlling the specific machinery or equipment involved in cast production;
    • M5Stack—involved in real-time monitoring and adjustment of machine parameters, such as temperature, to maintain optimal manufacturing conditions;
    • AsusThinker—handles final quality verification and data logging.
  • The Device Type listed as an IoT Device indicates that all devices are connected to the IoT Hub and interact through this central platform. These devices use Azure IoT protocols to communicate, send data, and receive commands within the production infrastructure.
  • Status shows that all devices are marked as Enabled, which means they are active and ready for data transmission and command execution through Azure IoT Hub. This status maintains real-time operations and continuous monitoring within the production line.
  • The Authentication Type for all devices is set to Shared Access Signature (SAS). SAS tokens are commonly used for secure, time-limited access to Azure IoT resources. They ensure that each device can only access the hub for a specified period, increasing security within the manufacturing network.
  • The C2D Messages Queued column shows each device’s pending messages. In this case, all devices have a count of 0, indicating no messages are waiting to be processed.
In this context, the operators monitor the status, update configurations, and manage each device remotely with the devices connected to Azure IoT Hub. Figure 4 highlights how Azure IoT Hub provides a unified platform for monitoring, securing, and managing IoT devices in a cloud-connected manufacturing environment.

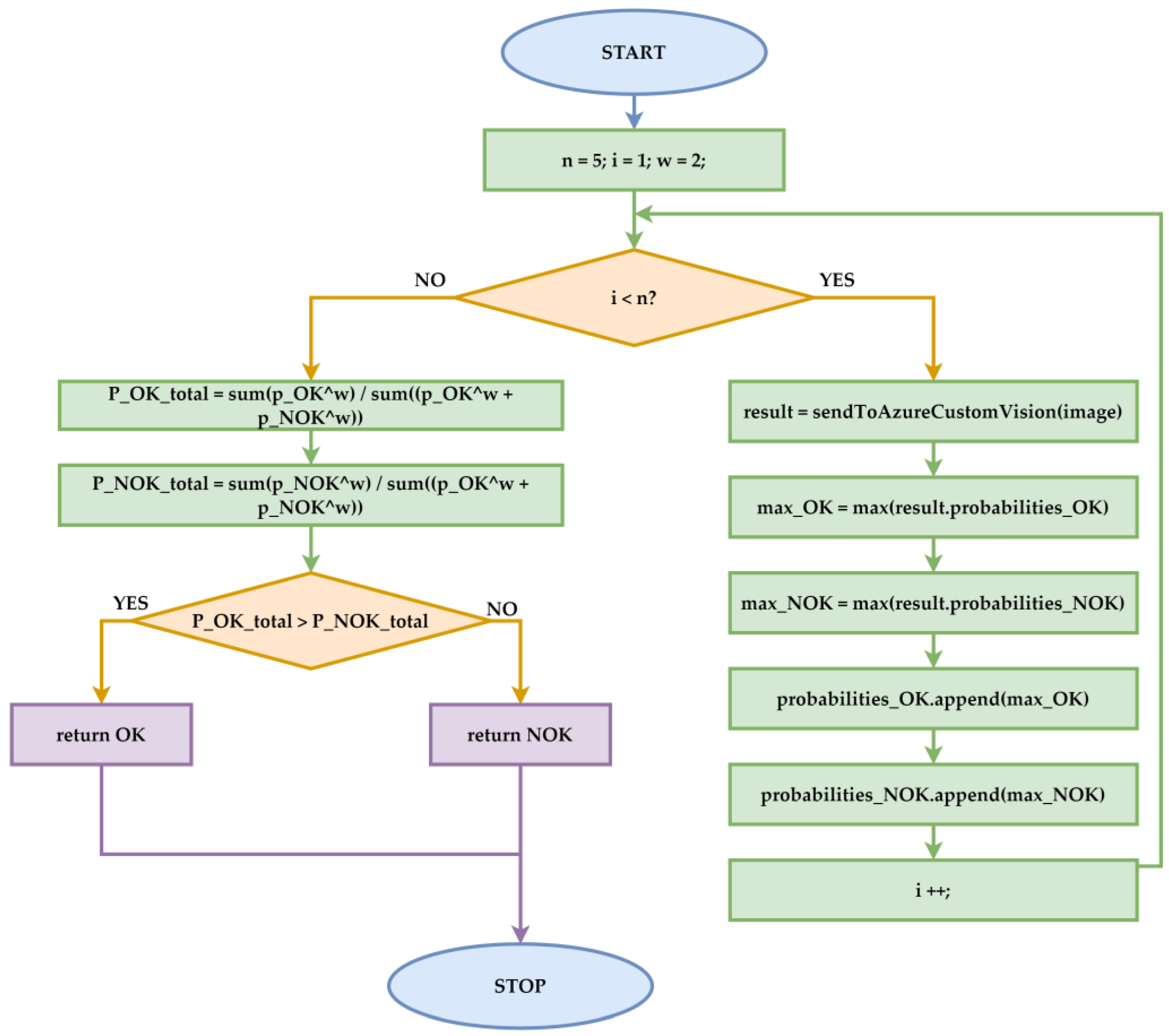
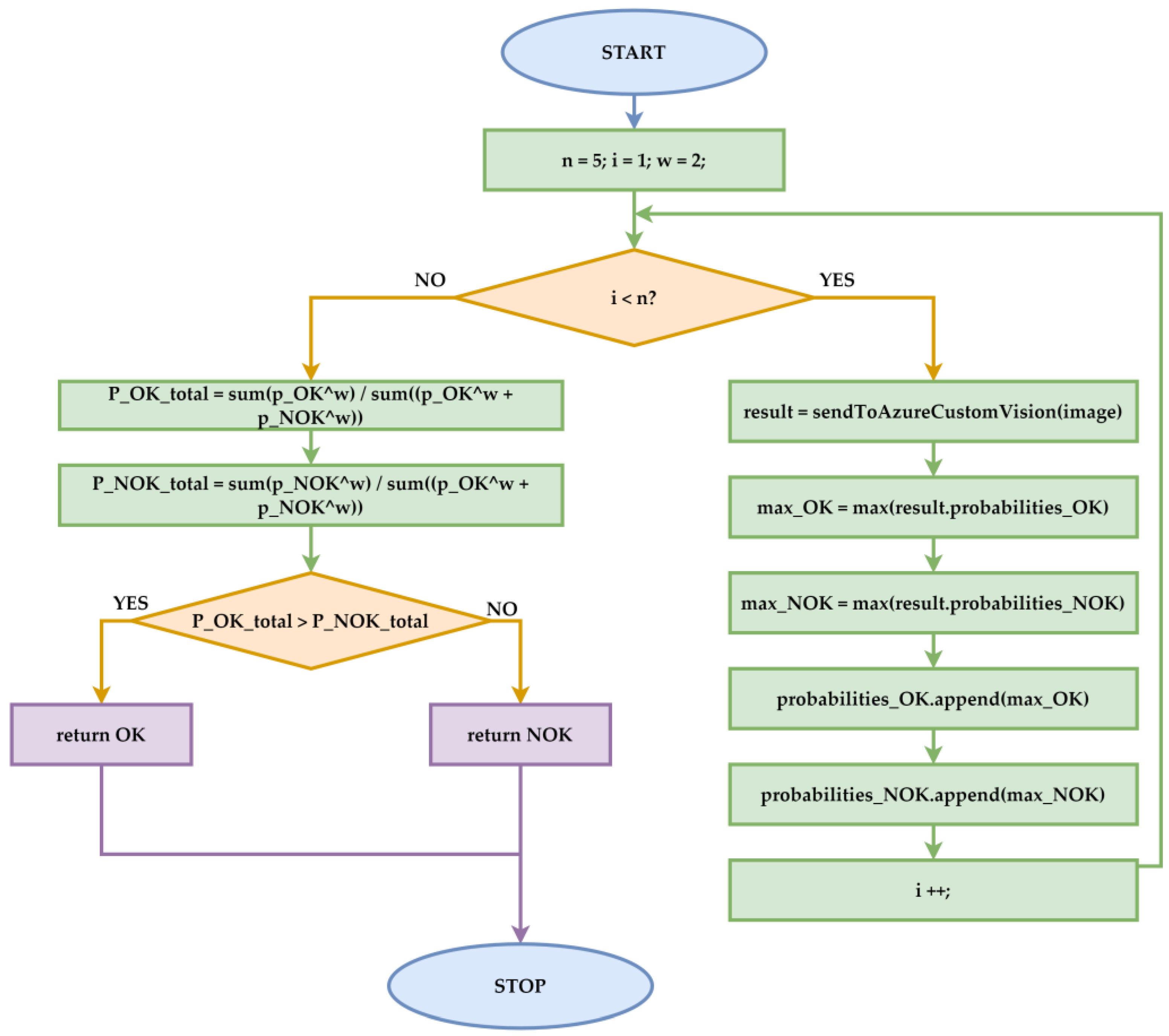
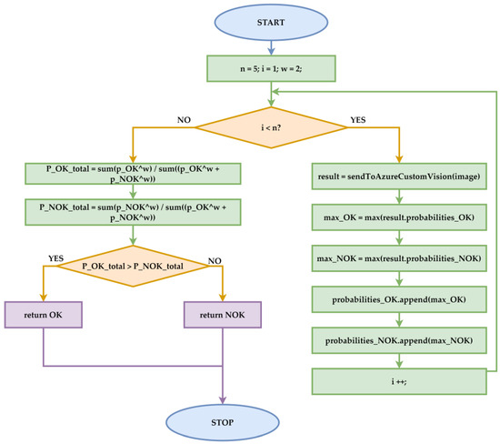
2.3. Proposed NIA

The proposed NIA uses Azure Custom Vision. This service has been trained to identify whether an object is a defect-free cast labeled as “ok” or a non-conform object labeled as “nok”. This training involves using a 4440 dataset of images containing both categories.
The defect detection model was trained using a separate dataset, which included images of cast parts captured from multiple angles under controlled conditions. The training images were downloaded from the dataset available in [64]. This dataset was chosen due to its comprehensive coverage of various perspectives. This way, the model generalizes the detection defect characteristics in real-world scenarios. Each image is annotated to indicate whether the cast is in good condition or has defects. During the training phase, the model learns to recognize various features and characteristics of both categories. This includes analyzing the cast’s shape, texture, and surface details. Once trained, Azure Custom Vision analyzes unseen images of casts and outputs a probability score for each label.
The NIA is illustrated in Figure 5, and it uses the following pseudocode:
  • Send a set of five frames for the same cast;
  • Each image is analyzed by the Azure Custom Vision service, which returns the probabilities for each label;
  • For each image, NIA keeps only the highest probability associated with each label (“ok” or “nok”);
  • Use the proposed mathematical formula (Equation (1)) to combine the probabilities from the five images and determine the likelihood that the cast is conformed or nonconforming with the technical requirements.
Azure IoT Hub enables multiple devices to be integrated and managed under one framework. Employing Equation (1) to analyze numerous images (rather than relying on just a single image and its label from Azure Custom Vision) serves several purposes:
  • Changes in lighting, angles, or minor obstructions diminish the model’s accuracy. This potentially causes misclassification. By examining several images of the same part, the NIA accounts for these factors, building a more complete overview of the cast’s features;
  • Evaluating multiple instances increases confidence in the conclusion by drawing on a broader set of assessments rather than being depending on a single piece of data;
  • In a manufacturing or quality control context, the stakes are high when determining whether or not a part is defect-free—implementing Equation (1), which synthesizes information from multiple images, safeguards against potential errors, ensuring that only those casts that meet the highest quality standards are labeled “ok”.
Equation (1) uses a standard method for combining the cast (OK) and defect (NOK) probabilities. Equation (1) employs a weighted average approach with an adjustment factor setup up to 2 as the first adjusting parameter. Multiple tests are provided in the Results Section.
P O K _ T o t a l = i = 1 5 P O K i w i = 1 5 ( P O K i w + P N O K i w ) P N O K _ T o t a l = i = 1 5 P N O K i w i = 1 5 ( P O K i w + P N O K i w )
where:
POKi is the probability that image i is labeled as “ok”;
PNOKi—the likelihood that image i is labeled “nok”;
w—an exponent that can adjust the influence of each probability (for example, w = 2, to penalize lower probabilities more heavily).
Equation (1) combines information from multiple images to obtain high accuracy and ensure quality control.
In the context of evaluating the NIA for cast quality assessment, the terms True Positive (TP), True Negative (TN), False Positive (FP), and False Negative (FN) are defined as follows:
  • TP refers to the number of correctly identified casts as “ok”. In other words, these are the casts that are actually in good condition and are accurately classified as such by the NIA;
  • TN represents the instances where the model correctly identifies a cast as “nok”. These are the casts that have defects and are correctly labeled by the model, meaning the classification aligns with the actual condition of the cast;
  • FP indicates the number of instances where the model incorrectly classifies a cast as “ok” when it is “nok”. In this case, a defective cast is mistakenly identified as defect-free, which leads to severe quality control issues in manufacturing;
  • FN denotes the instances where the model incorrectly identifies a cast as “ok” when it is “nok”, labeling a defect-free cast as defective, which results in unnecessary rejections or additional inspections.
These parameters directly impact metrics such as Precision, Recall, and the Average Precision (AP), which provide insights into how well the NIA is performing in distinguishing between defect-free and defective casts [65]:
  • Precision is assessed by calculating the ratio of TP predictions (correctly identified defect-free cast) to the total number of casts predicted as “ok”, and it is calculated with Equation (2). This metric ensures that NIA identifies only casts that are in good condition are classified as such.
P r e c i s i o n = T P T P + F P × 100 [ % ]
  • Recall indicates NIA’s ability to correctly identify all casts, emphasizing its effectiveness in avoiding FN.
R e c a l l = T P T P + F N × 100 [ % ]
  • AP is the area under the Precision–Recall curve, and it is completed with Equation (4).
A P = 0 1 P r e c i s i o n R e c a l l d R e c a l l [ % ]
Employing these metrics, NIA’s performance was evaluated to ensure it meets the requirements for accurate cast classification.
We proposed a concept-level automated quality control process to highlight the advantages of using the Azure IoT Hub infrastructure. The applicability process is demonstrated through cast manufacturing. The authors emphasize that both the cast parts and the automated process are presented at a conceptual level, with the paper’s primary focus being to demonstrate the proposed infrastructure’s favorable results. The automation process involves initial quality assessment, Azure IoT Hub Infrastructure, and the NIA algorithm:
  • In the initial quality assessment stage, the ESP32-CAM captures high-resolution images of the cast in real-time. These images are sent to the Azure Custom Vision Service, where a custom-trained AI model identifies potential defects automatically without human intervention. The output includes defect classifications and probabilities, which are transmitted to the next stage;
  • The Azure IoT Hub Infrastructure acts as a unified layer for data communication;
  • The final stage involves the NIA algorithm, which aggregates defect probabilities from multiple frames captured at different orientations of the cast.
The proposed concept of an automated decision-making process provides defect detection abilities with high applicability potential in manufacturing.

3. Results

This section presents a comprehensive analysis of the research findings. Section 3.1 reports successfully applying the Azure Custom Vision classification model integrated into the proposed NIA, Section 3.2 illustrates how Azure IoT Hub integrates various devices into a cohesive IoT ecosystem, and Section 3.3 presents the compatibility challenges in the proposed infrastructure.

3.1. Azure Custom Vision and NIA Results

Azure Custom Vision detects defects in cast wheels, leveraging ML to classify images based on their features. In this project, we used its classification capabilities to differentiate between cast and defects. This process involved training the model with two distinct groups: one containing images of defect-free casts and the other containing images of casts with defects.
The classification task focused on identifying common defects such as cracks or surface irregularities. A carefully curated dataset of labeled images was prepared, consisting of high-quality images for both defective and non-defective casts. The training dataset uses 4440 images: 2220 for cast and 2220 for defect class.
The dataset used for training the model was downloaded from the Kaggle platform [64]. The images used for evaluation were captured using the ESP32-CAM module, which features an OV2640 camera sensor capable of resolutions up to 1600 × 1200 pixels. We opted for a High-Definition (HD) resolution of 1280 × 720 pixels to balance image quality with processing efficiency. The model’s ability to correctly identify highlights its capacity to generalize the distinguishing features between the two categories. It should be mentioned that the model does not perform pixel-by-pixel analysis but instead performs a feature-level generalization, which is not limited to a specific image size.
Figure 6 and Figure 7 depict two examples with different dimensions and angles. The two figures demonstrate that the dimensions of the images do not affect the service’s ability to classify correctly. The parts in the images have the same defect, marked by the red ellipse. The Azure Custom Vision correctly classifies the defect in both figures, as graphically highlighted in a blue rectangle.
During training, Azure Custom Vision’s interface allowed us to upload images, assign them to categories (cast or defect), and label them accordingly. The platform’s automated model training used these inputs to learn distinct visual patterns that separate the two classes.
Figure 8 displays the performance metrics of the ML model trained to classify images into two categories: defect and cast. The model’s performance has been evaluated based on standard metrics (Precision, Recall, and AP). The model was tested using 706 images labeled as ok or nok. Next, the standard evaluation metrics were applied (Accuracy, Precision, Recall, and F1-Score).
The Precision presented in Figure 8 indicates that 98.5% of the images predicted to show defects were correctly identified as defects. This highlights the model’s reliability in avoiding FP, ensuring that most defect predictions are accurate. The Recall of 98.5% demonstrates the model’s effectiveness in capturing most defect cases. The AP of 93.9% reflects the model’s strong ability to rank its predictions correctly across different thresholds. This high AP score signifies that the model consistently maintains a good balance between Precision and Recall, showing excellent performance when identifying and prioritizing defect cases.
As depicted in Figure 8, the “Landmarks” domain from Azure Custom Vision was selected for training the model intended for defect detection on cast parts due to its superior ability to recognize distinct visual features, such as shapes, textures, and structural details. This domain is optimized for visible and prominent features, making it ideal for the visual analysis of cast parts, where subtle variations, such as cracks or scratches, must be identified. Unlike other domains, such as “General”, which provides broad and nonspecific classification, or “Food” and “Retail”, which are specialized for food and commercial products, “Landmarks” has proven to be suitable for detecting complex surface details.
The decision to integrate the model using the Landmarks domain for defect identification in cast pieces is based on the results from Figure 9. This presents the comparative analysis of the evaluation metrics for the four domains. The performances of these domains are reported against standard metrics: Accuracy, Precision, Recall, and F1-Score. These values were calculated on an unseen dataset during the training phase, using 715 images. These images contain cast pieces. From the analysis of these values, we observed that Landmarks achieved the best results in terms of Precision, with a value of 99.44%. Compared to the other domains, Landmarks offered the best trade-off between defect identification and error reduction. This led us to the conclusion that Landmarks is the ideal choice for defect detection in cast pieces. The choice of this domain allowed for the customization of the model to meet the specific requirements of the casting process. Figure 10 presents the employed project configuration, highlighting the chosen “Landmarks” domain.
The authors emphasize a difference between the theoretical metrics displayed in the Azure Custom Vision service’s graphical interface (Figure 8) and the real metrics generated by the images unseen by the model. Figure 9 presents tests on unseen images, increasing confidence in the Landmark domain’s choice. By using a separate dataset for testing, the results shown are more reflective of the model’s actual performance in real-world scenarios.
After training, the model was tested using 262 unseen images of casts and 453 unseen images of defect casts, and the resulting confusion matrix is shown in Figure 11. By analyzing the 715 unseen images, the service classified 253 as ok out of 262 ok (TP), and 9 as nok out of 262 ok (FN). From the nok class, the service classified 449 out of 453 as nok (TN), while 4 were classified as nok (FP). Afterward, the accuracy was calculated, yielding a value of 98.18%, a Precision of 98.44%, a Recall of 96.56%, and an F1-Score of 97.50%.
These values demonstrate that the model is excellent at defect detection. Figure 12 illustrates an ok labeled cast in Figure 12a (ok) and a defect cast in Figure 12b (nok). The subtle variations between these classes, such as minor imperfections or structural changes, are challenging for the model to distinguish effectively. Despite minor differences between the characteristics of the ok and nok classes, the model efficiently classifies them.
Because we are capturing consecutive frames that show the component in different positions and orientations, the probability values returned by the Azure Custom Vision Service exhibit slight variations for each frame. This is due to the changing visual perspective, which affects how the service interprets and analyzes the images.
Figure 13 presents the results of the Azure Custom Vision for a defective cast. By applying the NIA, which aggregates these probabilities, we obtain the following defect probabilities for each frame: 79.8%, 79.6%, 80.2%, 80.1%, and 80.9%. These percentages represent the likelihood of defective components in each respective frame. Specifically, the cast probabilities are 20.1%, 20.3%, 19.7%, 19.8%, and 19% for each frame.
Employing Equation (1), with w = 2, the following results are obtained:
P O K _ T o t a l = 195.7 % 340.5 % = 5.74 %
P N O K _ T o t a l = 320.9 % 340.5 % = 94.25 %
By applying NIA to the provided values, we find that the total probability of a defect is 94.25%. The system recognizes the likelihood of the defective component based on the calculated defect probability of 94.25%. This triggers an automated response, where the ESP32-CAM (an IoT device equipped with a camera) sends an alert through the Azure IoT Hub. The Azure IoT Hub is a central message hub for bidirectional communication between IoT devices and the cloud.
Once the alert is transmitted, an Azure Function with a configured trigger listens for such notifications. This Azure trigger is set up to respond to specific events, such as receiving a high defect probability alert from the ESP32-CAM. Upon activation, the trigger processes the information and determines that human intervention is necessary to address the potential defect.

3.2. Azure IoT Hub Infrastructure Example

In Figure 14, the prototype is described, featuring a conveyor belt that simulates the process of inspecting the quality of casts. This setup represents a simplified version of a manufacturing line where casts move along the belt for quality assessment. This system’s core is the ESP32-CAM, which was programmed using the Arduino IDE and manufactured by Ai-Thinker, a company based in Shenzhen, China. As the casts pass beneath it on the conveyor belt, the ESP32-CAM captures images of each cast in real-time. These images are then sent to the Azure Custom Vision service via HTTP requests.
The Azure Custom Vision service processes the received images to detect defects in the casts. It returns the corresponding labels, and an NIA value is calculated, quantifying the likelihood of a cast being defective. The prototype depicted in Figure 14 is a conceptual demonstrator designed to visualize the proposed system’s functionality. This setup focused on showcasing the real-time defect detection pipeline, including image capture, IoT communication, and processing.
The NIA leverages a multi-frame approach, acquiring five frames of each cast. This eliminates the concern regarding precise image-capture timing. However, the proposed prototype is a demonstrator of the proposed Azure IoT Hub infrastructure in an Industry 5.0 context. This prototype focuses on demonstrating the seamless interaction of heterogeneous devices through Azure IoT Hub for real-time defect detection rather than perfecting the image-capture mechanism itself.
The proposed prototype needs to be extended for industrial use. To address the challenge of determining the precise moment for image capture, the system could employ optical sensors. These sensors detect the position of the cast as it moves along the conveyor belt. When the cast reaches the ideal position for image capture, a trigger signal activates the ESP32-CAM to capture the image.
Upon detecting a defect, the ESP32-CAM sends a notification through the Azure IoT Hub. Next, the Azure IoT Hub interacts with other components of the system to address the defect as follows:
  • Sending notifications to devices such as the M5Stack;
  • Initiating processes like halting the conveyor belt, activating sorting mechanisms to remove the defective cast, or logging the incident for quality control records;
  • Storing information about the defect for further analysis to improve the manufacturing process and reduce future defects.
This integrated system demonstrates how IoT devices and cloud services work together to automate quality control in manufacturing. By leveraging the ESP32-CAM for image capture and the Azure Custom Vision service for defect detection, the system provides a real-time solution for ensuring product quality.
Figure 15 depicts the synergy between hardware components and Azure cloud-based services in automating quality assurance processes. The prototype is a practical example of modern manufacturing, incorporating IoT and AI technologies to enhance product quality. In the context of the reports being sent by ESP32-CAM for detecting cast defects, Figure 15 presents the following information:
  • Only three messages were transmitted on 9 November 2024, out of a daily quota of 8000. This low volume suggests limited detection of defects so far;
  • The four connected devices are likely monitoring different sections of the inspection process. The transmission of only three messages indicates that most inspected casts are identified as defect-free. The graph shows a stepped increase, indicating messages were sent at specific moments (likely when the ESP32-CAM devices detected defects in the casts). The low activity suggests that most inspections yielded no defects;
  • The three telemetry messages likely represent data and associated images of the detected defects. The cloud data indicates that the system is functioning correctly, and the alerting is synchronized with the local analysis performed by the ESP32-CAM devices.
The current activity in Figure 15 aligns with a scenario of limited defect detection, meaning that most inspected casts are compliant or the system has not yet processed enough units. The current configuration (with four devices and a low message frequency) is suitable for a low data flow. Still, adjustments may be required as the number of devices grows or the detection rate intensifies.

3.3. Overcoming IoT Device Compatibility Challenges via Azure IoT Hub

In the proposed system, the ESP32-CAM and M5Stack devices are programmed using C++ within the Arduino Integrated Development Environment (IDE). However, the cast manufacturing IoT ecosystem also includes a variety of other devices and components that utilize different programming languages and operate on diverse platforms. For instance, some parts of the system are automated using Bash scripts, which are native to Unix-like operating systems and are employed for command-line task automation and system management, such as Asus Thinker Board, using ThinkerOS.
Some components in this setup are developed in C# on Windows, using the .NET framework for integration with Windows-specific hardware and software. Because the system involves diverse technologies, compatibility problems arise in cast manufacturing. For example, devices programmed with C++ using the Arduino IDE, those running Bash scripts, and Windows-based C# applications must all operate seamlessly together. These challenges often stem from differences in data formats, communication protocols, and operating system requirements. For instance, sharing information between a microcontroller running a C++ program and a C# application on Windows can be complicated by varying serialization methods or network communication approaches.
To address these issues, we introduced a solution based on Azure IoT, particularly Azure IoT Hub, to consolidate these heterogeneous IoT devices under a single infrastructure. The Azure IoT Hub abstracts the complexities of device communication by supporting multiple industry-standard protocols, such as MQTT and Hypertext Transfer Protocol (HTTP), employed in the NIA.
We implement Azure IoT Hub to establish a consistent messaging interface across all devices. The hub manages device identities and credentials, ensuring secure authentication and authorization. This unified communication framework allows devices in our system to send telemetry data to the cloud and receive configurations or commands from cloud applications without concern for underlying platform differences.
A practical example in the proposed configuration is as follows:
  • When the ESP32-CAM captures images of the cast on the conveyor belt, it processes them and sends the relevant data to the Azure Custom Vision service for defect analysis. If a defect is detected, the ESP32-CAM sends a message to the Azure IoT Hub, indicating the need for action;
  • The message from the ESP32-CAM is transmitted using the MQTT protocol supported by Azure IoT Hub. The data include information about the detected defect, such as its severity and location on the cast;
  • A C# application running on a Windows-based monitoring system receives this information from Azure IoT Hub. Using the Azure IoT SDK for .NET, the application processes the data and alerts human operators through a user-friendly interface;
  • Using RESTful APIs triggers automated actions such as flagging the defective cast for removal.
We integrate Azure IoT Hub into the proposed configuration to create a solution that unifies our heterogeneous IoT devices into an ecosystem. This approach allows us to focus on our system’s core functionalities, such as real-time defect detection and response, without cross-platform communication challenges. The tests that were conducted employed the abovementioned devices and validated cross-device compatibility. These tests demonstrated that Azure IoT Hub bridges the device’s operating system and the application running on it. Figure 16 graphically represents one of the typologies involved in these tests.
The ESP32-CAM, a sender device in the entire system, was programmed in C++ using the Arduino IDE. It was configured to capture defect-related images and send telemetry data to Azure IoT Hub via the MQTT protocol. Simultaneously, a Windows-based C# application retrieved these messages using the Azure IoT SDK for .NET and processed them in real-time. Real-time is defined in relation to the speed of the internet connection. The internet connection speed for both the sender and receiver devices influences the average transmission delay.
One of the authors discussed hardware compatibility challenges in detail in [63], describing the groundwork for understanding the complexities of integrating heterogeneous IoT devices. As a novel contribution, this article proposes the use of Azure IoT Hub, which, in the authors’ view, revolutionizes the concept of remote communication in the context of automation systems. Azure IoT Hub enables seamless interoperability between diverse devices. The Azure IoT provides a modality to integrate decision-making and action-taking processes, which is specific to the dynamic requirements of modern automated systems.
In IoT ecosystems, the devices require a common communication protocol to interact. For example, the ESP32-CAM programmed in C++ using the Arduino IDE cannot directly communicate with an M5Stack device running Bash scripts unless both devices adopt a standardized protocol, such as MQTT. However, establishing such compatibility is challenging when the devices rely on different programming languages and serialization methods. These differences create communication barriers.
Remote devices cannot be directly connected through physical interfaces, such as USB or serial connections, and must rely on internet-based protocols to exchange information. In our scenario, the ESP32-CAM detecting defects in a manufacturing facility may need to send alerts to a Windows-based C# application running in a centralized control layer. In this case, the ESP32-CAM sends telemetry data to Azure IoT Hub using MQTT, while the C# application retrieves it via the Azure IoT SDK. Such a framework ensures interoperability when devices are programmed in incompatible languages. The flow from image capture by the ESP32-CAM to defect detection via Azure Custom Vision and subsequent actions facilitated through Azure IoT Hub demonstrates the effectiveness of our solution.
Several factors, such as network speed, influence the proposed prototype’s overall performance. To address this issue, we perform two types of test. In the first test, the ESP32-CAM (sender) was connected to a network with an upload speed of 10 Mbps, while the Windows-based C# application (receiver) operated on a network with a download speed of 50 Mbps. Under these conditions, the average transmission delay, measured from when the ESP32-CAM sent a defect detection alert to the Azure IoT Hub and the C# application retrieved it, was approximately 150 ms. In the second test, when the ESP32-CAM was connected to a slower network with an upload speed of 6 Mbps, while the receiver’s download speed remained constant, the average transmission delay increased to 250 ms.
Figure 17 displays the inverse relationship between connection speed and transmission time. This behavior demonstrates that the time required for data transmission decreases as upload speeds increase. This behavior emphasizes the importance of a fast connection in IoT systems for implementing modern cloud infrastructures.
The average transmission delay is influenced by the internet connection speeds of both the sending and receiving devices, as these directly affect the time taken to transmit and process data through the Azure IoT Hub. The authors assume that the two tests provided are irrelevant to the proposed infrastructure’s speed field. However, this prototype serves as a conceptual demonstration, and future work will include testing under real-world conditions to assess the impact of these delays on the overall system performance.

4. Discussion

This study proposes an IoT-based solution for remote collaboration among the plant’s needed devices. The research investigates the viability of replacing human operators with AI systems in defect detection following Industry 4.0 principles. Several challenges to applying such tactics were highlighted throughout the investigation, including integration concerns and AI’s limits in detecting minor errors. The findings highlight the need for collaboration between AI systems and human knowledge. Inside IoT infrastructures, the proposed solution demonstrates the collaborative vision of Industry 5.0. This strategy balances automation and human monitoring to achieve peak performance. As a result of analyzing the obtained results, the answers to the RQs enunciated in the introduction section are as follows:
  • Implementing Azure IoT Hub and the NIA algorithm solves the integration of the AIoT infrastructure into quality control in foundries in remote communication.
  • Azure IoT Hub addresses the challenges of hardware and software compatibility by enabling communication standardization. The study has demonstrated the capability of devices programmed in different languages (C++, Bash, C#) to interoperate.
  • The NIA algorithm contributes to defect detection in distributed quality control systems through multiple frame acquisition and subsequent analysis. The tests showed superior quality metrics compared to those in the specialized literature, demonstrating its contributions to Industry 5.0 based on remote collaboration.
This research presents the development of an IoT-based monitoring system employing real-time sensor fusion techniques for quality control in cast manufacturing environments. The system integrates data from multiple sensors, including visual sensors like the ESP32-CAM, within an IoT framework powered by Azure IoT Hub and Azure Custom Vision Service. The system accurately detects cast defects by applying advanced algorithms and cloud-based AI models.
The study results are as follows: F1-Score of 97.50%, a Recall of 96.56%, a Precision of 98.44%, and an Accuracy of 98.18%. This strategy was confirmed by the successful deployment of Azure Custom Vision Service, which was trained on domain-specific datasets. Additionally, Azure IoT Hub was used to overcome the compatibility issues caused by combining devices that were coded in multiple languages (C++ for the ESP32-CAM and M5Stack using Arduino IDE, Bash scripts for Unix-based computers, and C# programs in a Windows environment). This platform enabled unified data transmission, standardizing protocols, and smooth connection between disparate devices. The results provided by the AI service emphasize the necessity of collaboration between AI models and human operator intervention, embodying an evolutionary principle central to Industry 5.0. This synergistic approach leverages the strengths of advanced technologies and human expertise to address complex challenges, such as detecting subtle defects and ensuring a balance between automation and human-centric decision-making.
The proposed infrastructure has specific limitations inherent to using a pre-implemented solution. Therefore, although Microsoft Azure provides solutions for virtually any problem requiring integration, it comes with the disadvantage of costs. There are situations where these costs can be genuinely expensive. As mentioned in Section 3.3, which is dedicated to the limitations introduced by this infrastructure proposal, the necessity of ensuring compatibility between equipment is a requirement that cannot be ignored. Another disadvantage stems from the need to hire experienced programmers who are familiar with Azure’s integration capabilities. Attempting to connect these technologies developed by Azure without thoroughly understanding their advantages, disadvantages, and modes of operation can lead to important infrastructure issues.

5. Conclusions

This study aims to assess if combining sensors and advanced algorithms into an IoT framework may improve quality control in cast manufacturing environments utilizing AI methodologies. This mainly contributes to the field of Industry 5.0, introduced by this paper as an AIoT model for quality control in foundries. The main contributions are as follows:
  • The AIoT infrastructure is developed by integrating Azure Functions, Azure Event Grid Trigger, and Azure IoT Hub. This setup demonstrates the ability to ensure compatibility between heterogeneous devices.
  • Implementing the NIA algorithm optimized for defect detection in cast parts. This contribution is possible through customized ML algorithms tailored to the issue of defects.
  • This contribution demonstrates the viability of using Microsoft Azure to automate quality control processes. It highlights the collaborative industry through Microsoft Azure Hub. Integrating these solutions enables remote communication, which facilitates the transition from Industry 4.0 to Industry 5.0.
Through these contributions, our study opens new directions for the integration of AI and IoT in industrial production. In this way, it supports the Industry 5.0 goal of combining intelligent automation with human expertise to create a production environment that improves the quality of human life.
The system improved defect detection accuracy by developing the NIA algorithm. This algorithm employs a unique calculation formula considering multiple cast positions as it moves along the conveyor belt. Capturing consecutive frames allowed the algorithm to aggregate probabilities across different cast orientations, mitigating the impact of transient anomalies and environmental variables. The field has gained new knowledge by creating a novel algorithm. The contribution improves fault detection via multi-positional analysis of castings in motion. Furthermore, the study proposes a practical framework for integrating various IoT devices in manufacturing. The integration utilizes cloud services to address compatibility difficulties. This method is consistent with Industry 4.0 ideals, which encourage automation, data interchange, and smart manufacturing processes.
Our study found that an IoT-based system, including real-time sensor fusion and a tailored AI algorithm, increases quality control procedures in cast production settings. The technology detects defects with high accuracy. The proposed infrastructure demonstrates high metric values by using Azure Custom Vision. The proposed solution requires less human participation by the Industry 4.0 principle. This work’s implications outline how integrating advanced technologies leads to efficient production processes. The methodologies and findings serve as a foundation for further studies to improve industrial quality control systems, ultimately contributing to the transition of Industry 4.0 to Industry 5.0.
Future studies could focus on enhancing the defect detection models by incorporating advanced image preprocessing techniques to mitigate the effects of environmental variability. Implementing edge computing solutions to perform initial data processing on-site may reduce latency and dependency on cloud connectivity. Moreover, expanding the sensor fusion approach to include additional sensor types, such as infrared or 3D imaging sensors, could provide more data for defect analysis to explore more AI models.

Author Contributions

Conceptualization, C.-M.R. and G.R.; methodology, C.-M.R. and A.S.; software, C.-M.R.; validation, C.-M.R. and A.S.; formal analysis, C.-M.R. and A.S.; investigation, A.S. and G.R.; resources, A.S.; data curation, C.-M.R.; writing—original draft preparation, C.-M.R. and A.S.; writing—review and editing, A.S.; visualization, C.-M.R. and A.S.; supervision, C.-M.R. and G.R.; project administration, C.-M.R.; funding acquisition, G.R. All authors have read and agreed to the published version of the manuscript.

Funding

This research was funded by the Petroleum-Gas University of Ploiesti, Romania.

Institutional Review Board Statement

Not applicable.

Informed Consent Statement

Not applicable.

Data Availability Statement

The raw data supporting the conclusions of this article will be made available by the authors on request.

Conflicts of Interest

The authors declare no conflicts of interest.

Abbreviations

The following abbreviations are used in this manuscript:
AIArtificial intelligence
AIoTArtificial Intelligence of Things
AIIIoTArtificial Intelligence Industry Internet of Things
ANNArtificial Neural Network
APAverage Precision
CAEComputer-Aided Engineering
CoAPConstrained Application Protocol
DLDeep Learning
DNNDeep Neural Network
FNFalse Negative
FPFalse Positive
GAGenetic Algorithms
HDHigh-Definition
HPDCHigh-Pressure Die Casting
HTTPHypertext Transfer Protocol
IDEIntegrated Development Environment
IIoTIndustrial Internet of Things
IoTInternet of Things
MLMachine Learning
MQTTMessage Queuing Telemetry Transport
NIANonconformity Indicator Algorithm
NNNeural Network
PSOParticle Swarm Optimization
RQResearch Question
SASShared Access Signature
SDNSoftware-Defined Networking
TNTrue Negative
TPTrue Positive

References

  1. Wang, F.-F.; Wu, K.-Y.; Wang, X.-Y.; Han, Z.-Q. Measurement of temperature inside die and estimation of interfacial heat transfer coefficient in squeeze casting. China Foundry 2017, 14, 327–332. [Google Scholar] [CrossRef]
  2. Adesoji Adediran, A.; Babafemi Ogunkola, A.; Odikpo Edoziuno, F.; Seun Adesina, O.; Saravana Kumar, M.; Christian Okechukwu, O. Squeeze Casting Process: Trends and Opportunities. In Casting Processes; Vijayaram, T.R., Ed.; IntechOpen: London, UK, 2022. [Google Scholar] [CrossRef]
  3. Pant, G.; Reddy, M.S.S.; Praveen, P.; Parashar, A.K.; Kareem, S.A.; Nijhawan, G. Advanced Casting Techniques for Complex-Shaped Components: Design, Simulation and Process Control. In Proceedings of the 15th International Conference on Materials Processing and Characterization, Newcastle, UK, 5–8 September 2023; p. 01110. [Google Scholar] [CrossRef]
  4. Modi, V.K.; Desai, D.A. Status of Six Sigma and Other Quality Initiatives in Foundries Across the Globe. Int. J. Appl. Ind. Eng. 2017, 4, 65–84. [Google Scholar] [CrossRef]
  5. Panait, M.; Petrescu, M. Quality management and social responsibility in the context of sustainable development. Industrija 2015, 43, 175–189. [Google Scholar] [CrossRef]
  6. Singh, S.; Singh, R. Precision investment casting: A state of art review and future trends. Proc. Inst. Mech. Eng. Part B J. Eng. Manuf. 2016, 230, 2143–2164. [Google Scholar] [CrossRef]
  7. Mi, G.F.; Chen, L.L.; Nan, H.Y. Application of Numerical Simulation on Cast-Steel Axle’s V-Method Foundry. Adv. Mater. Res. 2010, 139–141, 576–579. [Google Scholar] [CrossRef]
  8. Koirala, R.; Chitrakar, S.; Panthee, A.; Neopane, H.P.; Thapa, B. Implementation of Computer Aided Engineering for Francis Turbine Development in Nepal. Int. J. Manuf. Eng. 2015, 2015, 509808. [Google Scholar] [CrossRef]
  9. Godwal, U.; Bhagavath, S.; Ghaffari, B.; Li, M.; Lee, P.D.; Karagadde, S. Numerical modelling of porosity with combined gas and shrinkage effects in HPDC. In Proceedings of the 6th International Conference on Advances in Solidification Processes, Le Bischenberg, France, 20–24 June 2022; p. 012028. [Google Scholar] [CrossRef]
  10. Dangana, M.; Ansari, S.; Abbasi, Q.H.; Hussain, S.; Imran, M.A. Suitability of NB-IoT for Indoor Industrial Environment: A Survey and Insights. Sensors 2021, 21, 5284. [Google Scholar] [CrossRef] [PubMed]
  11. Lehmhus, D.; Cen, M.; Struss, A.; Rijk, T.D.; Pille, C.; Lang, W. Thick Film Sensor Manufacturing Techniques for Realization of Smart Components via Low Pressure Die Casting. J. Phys. Conf. Ser. 2024, 2692, 012007. [Google Scholar] [CrossRef]
  12. Tiedemann, R.; Lepke, D.; Fischer, M.; Pille, C.; Busse, M.; Lang, W. A Combined Thin Film/Thick Film Approach to Realize an Aluminum-Based Strain Gauge Sensor for Integration in Aluminum Castings. Sensors 2020, 20, 3579. [Google Scholar] [CrossRef] [PubMed]
  13. Akhil, M.G.; Preenu, S.; Hari, S.; Ravi, M. Effect of Heat Treatment on the Mechanical Properties of Squeeze-Cast Al–5Si–3Cu Alloy for Automotive Applications. Trans. Indian Inst. Met. 2019, 72, 1129–1132. [Google Scholar] [CrossRef]
  14. Choi, D.-K. Fog computing application of cyber-physical models of IoT devices with symbolic approximation algorithms. J. Cloud Comput. 2022, 11, 63. [Google Scholar] [CrossRef]
  15. Deng, Y. How Can the Internet of Things Affect Global Supply Chain Management in the 21st Century: A Case Study Based on the Food Grocery Industry and the Manufacturing Industry. BCP Bus. Manag. 2023, 42, 40–45. [Google Scholar] [CrossRef]
  16. Zhao, S.; Li, S.; Yao, Y. Blockchain Enabled Industrial Internet of Things Technology. IEEE Trans. Comput. Soc. Syst. 2019, 6, 1442–1453. [Google Scholar] [CrossRef]
  17. Hou, J.; Li, B. The Evolutionary Game for Collaborative Innovation of the IoT Industry under Government Leadership in China: An IoT Infrastructure Perspective. Sustainability 2020, 12, 3648. [Google Scholar] [CrossRef]
  18. Badii, C.; Bellini, P.; Difino, A.; Nesi, P. Sii-Mobility: An IoT/IoE Architecture to Enhance Smart City Mobility and Transportation Services. Sensors 2018, 19, 1. [Google Scholar] [CrossRef] [PubMed]
  19. Kurniawan, D.; Ashar, M.; Ar Rosyid, H. Hybrid NarrowBand-internet of things protocol for real time data optimization. Int. J. Electr. Comput. Eng. 2023, 13, 2827. [Google Scholar] [CrossRef]
  20. Umasankar, G.; Baskar, N. A Review: MQTT Architecture and Security and Application-Level Communication Approaches. Int. J. Appl. Eng. Res. 2024, 19, 7–10. [Google Scholar] [CrossRef]
  21. Gebremichael, T.; Ledwaba, L.P.I.; Eldefrawy, M.H.; Hancke, G.P.; Pereira, N.; Gidlund, M.; Akerberg, J. Security and Privacy in the Industrial Internet of Things: Current Standards and Future Challenges. IEEE Access 2020, 8, 152351–152366. [Google Scholar] [CrossRef]
  22. Abbasi, M.; Plaza-Hernandez, M.; Prieto, J.; Corchado, J.M. Security in the Internet of Things Application Layer: Requirements, Threats, and Solutions. IEEE Access 2022, 10, 97197–97216. [Google Scholar] [CrossRef]
  23. Chitkara, R.; Rajan, A.J. BDCPS—A Framework for Smart Manufacturing Systems using Blockchain Technology. Int. J. Eng. Adv. Technol. 2019, 9, 366–378. [Google Scholar] [CrossRef]
  24. Djemai, T.; Stolf, P.; Monteil, T.; Pierson, J.-M. Investigating Mobility-aware Strategies for IoT Services Placement in the Fog under Energy and QoS Constraints. J. Commun. Softw. Syst. 2021, 17, 73–86. [Google Scholar] [CrossRef]
  25. Chen, S.; Kaufmann, T. Development of Data-Driven Machine Learning Models for the Prediction of Casting Surface Defects. Metals 2021, 12, 1. [Google Scholar] [CrossRef]
  26. Dučić, N.; Manasijević, S.; Jovičić, A.; Ćojbašić, Ž.; Radiša, R. Casting Process Improvement by the Application of Artificial Intelligence. Appl. Sci. 2022, 12, 3264. [Google Scholar] [CrossRef]
  27. Zhu, Q.; Liu, Z.; Yan, J. Machine learning for metal additive manufacturing: Predicting temperature and melt pool fluid dynamics using physics-informed neural networks. Comput. Mech. 2021, 67, 619–635. [Google Scholar] [CrossRef]
  28. Stefana, E.; Cocca, P.; Marciano, F.; Rossi, D.; Tomasoni, G. A Review of Energy and Environmental Management Practices in Cast Iron Foundries to Increase Sustainability. Sustainability 2019, 11, 7245. [Google Scholar] [CrossRef]
  29. Rose, A.; Schild, A.; Luck, B.; Grotjahn, M. Optimal Control with Linear Integer Programming for Reducing the Energy Consumption of Interdependent Mixing Machines in Foundry. In Proceedings of the 22nd IEEE International Conference on Industrial Technology, Valencia, Spain, 10–12 March 2021; pp. 1138–1143. [Google Scholar] [CrossRef]
  30. Popescu, C.; Hysa, E.; Panait, M. Perspectives of Responsible Management in Today’s VUCA World. In Agile Management and VUCA-RR: Opportunities and Threats in Industry 4.0 Towards Society 5.0; Akkaya, B., Guah, M.W., Jermsittiparsert, K., Bulinska-Stangrecka, H., Kaya, Y., Eds.; Emerald Publishing Limited: Leeds, UK, 2022; pp. 57–71. [Google Scholar] [CrossRef]
  31. Xian, F. Quantifying the impact of artificial intelligence technology on China’s manufacturing employment. In Proceedings of the International Conference on Computer, Artificial Intelligence, and Control Engineering, Zhuhai, China, 25–27 February 2022; p. 1228815. [Google Scholar] [CrossRef]
  32. Liu, Z.; Lei, X. Research on the Nonlinear Influence of Artificial Intelligence on Employee Development in Manufacturing Enterprise. In Proceedings of the 3rd International Conference on E-commerce and Internet Technology, Zhangjiajie, China, 4 March 2022; pp. 169–182. [Google Scholar] [CrossRef]
  33. Jing, X.; Zhu, R.; Lin, J.; Yu, B.; Lu, M. Education Sustainability for Intelligent Manufacturing in the Context of the New Generation of Artificial Intelligence. Sustainability 2022, 14, 14148. [Google Scholar] [CrossRef]
  34. Dučić, N.; Ćojbašić, Ž.; Manasijević, S.; Radiša, R.; Slavković, R.; Milićević, I. Optimization of the Gating System for Sand Casting Using Genetic Algorithm. Int. J. Met. 2017, 11, 255–265. [Google Scholar] [CrossRef]
  35. Patel, G.C.M.; Krishna, P.; Vundavilli, P.R.; Parappagoudar, M.B. Multi-Objective Optimization of Squeeze Casting Process using Genetic Algorithm and Particle Swarm Optimization. Arch. Foundry Eng. 2016, 16, 172–186. [Google Scholar] [CrossRef]
  36. Radiša, R.; Dučić, N.; Manasijević, S.; Marković, N.; Ćojbašić, Ž. Casting Improvement Based on Metaheuristic Optimization and Numerical Simulation. Facta Univ. Ser. Mech. Eng. 2017, 15, 397–411. [Google Scholar] [CrossRef]
  37. Zhai, Y.Y.; Li, Y.; Ma, B.Y.; Yan, C.; Jiang, Z.Y. The optimisation of the secondary cooling water distribution with improved genetic algorithm in continuous casting of steels. Mater. Res. Innov. 2015, 19, 26–31. [Google Scholar] [CrossRef]
  38. Gholizadeh, H.; Fazlollahtabar, H. Robust optimization and modified genetic algorithm for a closed loop green supply chain under uncertainty: Case study in melting industry. Comput. Ind. Eng. 2020, 147, 106653. [Google Scholar] [CrossRef]
  39. Park, S.; Youm, S. Establish a machine learning based model for optimal casting conditions management of small and medium sized die casting manufacturers. Sci. Rep. 2023, 13, 17163. [Google Scholar] [CrossRef] [PubMed]
  40. Suthar, J.; Persis, J.; Gupta, R. Analytical modeling of quality parameters in casting process—Learning-based approach. Int. J. Qual. Reliab. Manag. 2023, 40, 1821–1858. [Google Scholar] [CrossRef]
  41. Park, D.; Park, J.; Kim, N. A Method for Straightening Distorted Giga-Cast Large Thin-Walled Components. Materials 2024, 17, 2241. [Google Scholar] [CrossRef]
  42. Okuyelu, O.; Adaji, O. AI-Driven Real-time Quality Monitoring and Process Optimization for Enhanced Manufacturing Performance. J. Adv. Math. Comput. Sci. 2024, 39, 81–89. [Google Scholar] [CrossRef]
  43. Mastrullo, R.; Mauro, A.W.; Pelella, F.; Viscito, L. Process control and energy saving in the ladle stage of a metal casting process through physics-based and ANN-based modelling approaches. Appl. Therm. Eng. 2024, 248, 123135. [Google Scholar] [CrossRef]
  44. Kortaberria, G.; Mutilba, U.; Gomez-Acedo, E.; Tellaeche, A.; Minguez, R. Accuracy Evaluation of Dense Matching Techniques for Casting Part Dimensional Verification. Sensors 2018, 18, 3074. [Google Scholar] [CrossRef] [PubMed]
  45. Bazarbaev, M.; Chuluunsaikhan, T.; Oh, H.; Ryu, G.-A.; Nasridinov, A.; Yoo, K.-H. Generation of Time-Series Working Patterns for Manufacturing High-Quality Products through Auxiliary Classifier Generative Adversarial Network. Sensors 2021, 22, 29. [Google Scholar] [CrossRef] [PubMed]
  46. Bańkowski, D.; Spadło, S. The Aplication of Vibro—Abrasive Machining for Smoothing of Castings. Arch. Foundry Eng. 2017, 17, 169–173. [Google Scholar] [CrossRef]
  47. Sika, R.; Popielarski, P. Methodology supporting production control in a foundry applying modern DISAMATIC molding line. In Proceedings of the Modern Technologies in Manufacturing, Cluj-Napoca, Romania, 12–13 October 2017; p. 05007. [Google Scholar] [CrossRef][Green Version]
  48. Butt, S.I.; Asgher, U.; Mushtaq, U.; Ahmed, R.; Zhang, F.; Ayaz, Y.; Jamil, M.; Amjad, M.K. Intelligent Machine Vision Based Modeling and Positioning System in Sand Casting Process. Adv. Mater. Sci. Eng. 2017, 2017, 3192672. [Google Scholar] [CrossRef]
  49. Uyan, T.Ç.; Otto, K.; Arasola, L.; Jalava, K. Foundry Data Collection and Part Tracking Using Additively Manufactured Digital Code Direct-Part-Marking Tags. Appl. Mech. Mater. 2023, 911, 37–42. [Google Scholar] [CrossRef]
  50. Dojka, R.; Jezierski, J.; Campbell, J. Optimized Gating System for Steel Castings. J. Mater. Eng. Perform. 2018, 27, 5152–5163. [Google Scholar] [CrossRef]
  51. Uyan, T.; Jalava, K.; Orkas, J.; Otto, K. Sand Casting Implementation of Two-Dimensional Digital Code Direct-Part-Marking Using Additively Manufactured Tags. Int. J. Met. 2022, 16, 1140–1151. [Google Scholar] [CrossRef]
  52. Dong, Q.; He, B.; Xu, G. Fatigue Life Evaluation Method for Foundry Crane Metal Structure Considering Load Dynamic Response and Crack Closure Effect. Comput. Model. Eng. Sci. 2020, 122, 525–553. [Google Scholar] [CrossRef]
  53. Suthar, J.; Persis, J.; Gupta, R. Critical parameters influencing the quality of metal castings: A systematic literature review. Int. J. Qual. Reliab. Manag. 2023, 40, 53–82. [Google Scholar] [CrossRef]
  54. Cheng, L.; Lu, H.X.; Luo, M.; Li, X.G.; Zhang, W.P.; Zhu, Q. The Effect of Solution Time on the Microstructure of A356.2 Aluminum Alloy Provided by Rheocasting and Squeeze Casting. Solid State Phenom. 2022, 327, 189–196. [Google Scholar] [CrossRef]
  55. Panait, M.; Ionescu, R.; Apostu, I.A.; Vasić, M. Innovation through Industry 4.0—Driving Economic Growth and Building Skills for Better Jobs. Econ. Insights Trends Chall. 2022, XI(LXXIV), 109–117. [Google Scholar] [CrossRef]
  56. Gessner, A.; Ptaszyński, W.; Adam, W. Accuracy of the New Method of Alignment of Workpiece Using Structural-Light 3D Scanner. Adv. Sci. Technol. Res. J. 2022, 16, 1–14. [Google Scholar] [CrossRef]
  57. Clancy, R.; O’Sullivan, D.; Bruton, K. Data-driven quality improvement approach to reducing waste in manufacturing. TQM J. 2023, 35, 51–72. [Google Scholar] [CrossRef]
  58. Ponomarenko, O.I.; Yevtushenko, S.D.; Yevtushenko, N.S.; Berlizieva, T.V.; Vorobiov, M.M. Robust methods for controlling casting processes and the quality of castings. In Proceedings of the 4th International Conference on Sustainable Futures: Environmental, Technological, Social and Economic Matters, Kryvyi Rih, Ukraine, 22–29 May 2023; p. 012007. [Google Scholar] [CrossRef]
  59. Rosca, C.M.; Ariciu, A.V. Unlocking Customer Sentiment Insights with Azure Sentiment Analysis: A Comprehensive Review and Analysis. Rom. J. Pet. Gas Technol. 2023, IV (LXXV), 173–182. [Google Scholar] [CrossRef]
  60. Rosca, C.-M.; Stancu, A. Fusing Machine Learning and AI to Create a Framework for Employee Well-Being in the Era of Industry 5.0. Appl. Sci. 2024, 14, 10835. [Google Scholar] [CrossRef]
  61. Rosca, C.M. Comparative Analysis of Object Classification Algorithms: Traditional Image Processing Versus Artificial Intelligence—Based Approach. Rom. J. Pet. Gas Technol. 2023, IV (LXXV), 169–180. [Google Scholar] [CrossRef]
  62. Rosca, C.M.; Stancu, A.; Ariciu, A.V. Algorithm for child adoption process using artificial intelligence and monitoring system for children. Internet Things 2024, 26, 101170. [Google Scholar] [CrossRef]
  63. Rosca, C.M. Convergence Catalysts: Exploring the Fusion of Embedded Systems, IoT, and Artificial Intelligence. In Engineering Applications of AI and Swarm Intelligence; Yang, X.-S., Ed.; Springer Nature: Singapore, 2025; pp. 69–87. [Google Scholar] [CrossRef]
  64. Dabhi, R.; Kantesaria, N.; Vaghasia, P.; Hirpara, J.; Bhoraniya, R. Casting Product Image Data for Quality Inspection. 2020. Available online: https://www.kaggle.com/datasets/ravirajsinh45/real-life-industrial-dataset-of-casting-product (accessed on 5 December 2024).
  65. Chen, M.; Yu, L.; Zhi, C.; Sun, R.; Zhu, S.; Gao, Z.; Ke, Z.; Zhu, M.; Zhang, Y. Improved faster R-CNN for fabric defect detection based on Gabor filter with Genetic Algorithm optimization. Comput. Ind. 2022, 134, 103551. [Google Scholar] [CrossRef]
Figure 1. Azure IoT Hub-based architecture for automated cast quality control in Industry 4.0.
Figure 1. Azure IoT Hub-based architecture for automated cast quality control in Industry 4.0.
Applsci 15 02068 g001
Figure 2. Global IoT-enabled cast manufacturing connectivity via Azure IoT Hub.
Figure 2. Global IoT-enabled cast manufacturing connectivity via Azure IoT Hub.
Applsci 15 02068 g002
Figure 3. Stages of IoT-enabled quality control in cast manufacturing.
Figure 3. Stages of IoT-enabled quality control in cast manufacturing.
Applsci 15 02068 g003
Figure 4. Device management interface in Azure IoT Hub for cast manufacturing.
Figure 4. Device management interface in Azure IoT Hub for cast manufacturing.
Applsci 15 02068 g004
Figure 5. NIA block diagram.
Figure 5. NIA block diagram.
Applsci 15 02068 g005
Figure 6. Example of an image with 1280 × 720 pixels resolution correctly classified.
Figure 6. Example of an image with 1280 × 720 pixels resolution correctly classified.
Applsci 15 02068 g006
Figure 7. Example of images with 512 × 512 pixels resolution correctly classified.
Figure 7. Example of images with 512 × 512 pixels resolution correctly classified.
Applsci 15 02068 g007
Figure 8. Performance metrics for the trained multiclass image classification model on ok (defect-free cast) and nok (defect cast) categories.
Figure 8. Performance metrics for the trained multiclass image classification model on ok (defect-free cast) and nok (defect cast) categories.
Applsci 15 02068 g008
Figure 9. Comparative evaluation of domain performance for defect detection in cast pieces.
Figure 9. Comparative evaluation of domain performance for defect detection in cast pieces.
Applsci 15 02068 g009
Figure 10. Azure Custom Vision setup for cast defect detection model.
Figure 10. Azure Custom Vision setup for cast defect detection model.
Applsci 15 02068 g010
Figure 11. Confusion matrix of NIA.
Figure 11. Confusion matrix of NIA.
Applsci 15 02068 g011
Figure 12. Cast with subtle features challenges the defect detection model: (a) Cast example without defect; (b) Cast with defect (the defects are marked with red circles) [64].
Figure 12. Cast with subtle features challenges the defect detection model: (a) Cast example without defect; (b) Cast with defect (the defects are marked with red circles) [64].
Applsci 15 02068 g012
Figure 13. Azure Custom Vision model evaluation for a defective cast.
Figure 13. Azure Custom Vision model evaluation for a defective cast.
Applsci 15 02068 g013
Figure 14. Prototype of automated cast quality inspection using Azure IoT infrastructure.
Figure 14. Prototype of automated cast quality inspection using Azure IoT infrastructure.
Applsci 15 02068 g014
Figure 15. Infrastructure visualization of device connectivity and messaging metrics in Azure IoT Hub.
Figure 15. Infrastructure visualization of device connectivity and messaging metrics in Azure IoT Hub.
Applsci 15 02068 g015
Figure 16. The proposed infrastructure solution for communication between incompatible devices.
Figure 16. The proposed infrastructure solution for communication between incompatible devices.
Applsci 15 02068 g016
Figure 17. Impact of upload speed on transmission time for IoT systems.
Figure 17. Impact of upload speed on transmission time for IoT systems.
Applsci 15 02068 g017
Disclaimer/Publisher’s Note: The statements, opinions and data contained in all publications are solely those of the individual author(s) and contributor(s) and not of MDPI and/or the editor(s). MDPI and/or the editor(s) disclaim responsibility for any injury to people or property resulting from any ideas, methods, instructions or products referred to in the content.

Share and Cite

MDPI and ACS Style

Rosca, C.-M.; Rădulescu, G.; Stancu, A. Artificial Intelligence of Things Infrastructure for Quality Control in Cast Manufacturing Environments Shedding Light on Industry Changes. Appl. Sci. 2025, 15, 2068. https://doi.org/10.3390/app15042068

AMA Style

Rosca C-M, Rădulescu G, Stancu A. Artificial Intelligence of Things Infrastructure for Quality Control in Cast Manufacturing Environments Shedding Light on Industry Changes. Applied Sciences. 2025; 15(4):2068. https://doi.org/10.3390/app15042068

Chicago/Turabian Style

Rosca, Cosmina-Mihaela, Gabriel Rădulescu, and Adrian Stancu. 2025. "Artificial Intelligence of Things Infrastructure for Quality Control in Cast Manufacturing Environments Shedding Light on Industry Changes" Applied Sciences 15, no. 4: 2068. https://doi.org/10.3390/app15042068

APA Style

Rosca, C.-M., Rădulescu, G., & Stancu, A. (2025). Artificial Intelligence of Things Infrastructure for Quality Control in Cast Manufacturing Environments Shedding Light on Industry Changes. Applied Sciences, 15(4), 2068. https://doi.org/10.3390/app15042068

Note that from the first issue of 2016, this journal uses article numbers instead of page numbers. See further details here.

Article Metrics

Back to TopTop