ECA-ATCNet: Efficient EEG Decoding with Spike Integrated Transformer Conversion for BCI Applications
Abstract
1. Introduction
- This paper proposes an efficient ECA-ATCNet model, which incorporates ECA-conv, convolution-based sliding windows, and attention-based time convolution modules;
- The use of Efficient Channel Attention Convolution (ECA-conv) enhances the adaptive feature selection capability across the spatial and spectral dimensions of inter-individual EEG signals;
- This paper proposes a SIT-conversion method based on Spiking–Softmax, which converts the self-attention of the Transformer model to SNNs almost lossless;
- This paper proposes the Spiking–Softmax method, which achieves ultra-high precision simulation of the Softmax function in SNNs through the integrated cooperation of a new Spiking Exponential Neuron (SI-exp) and Spiking Collaboration Normalized Neuron (SI-norm).
2. Related Works
2.1. Transformer on MI-EEG Task
2.2. ANN-to-SNN Conversion of the Transformer Architecture
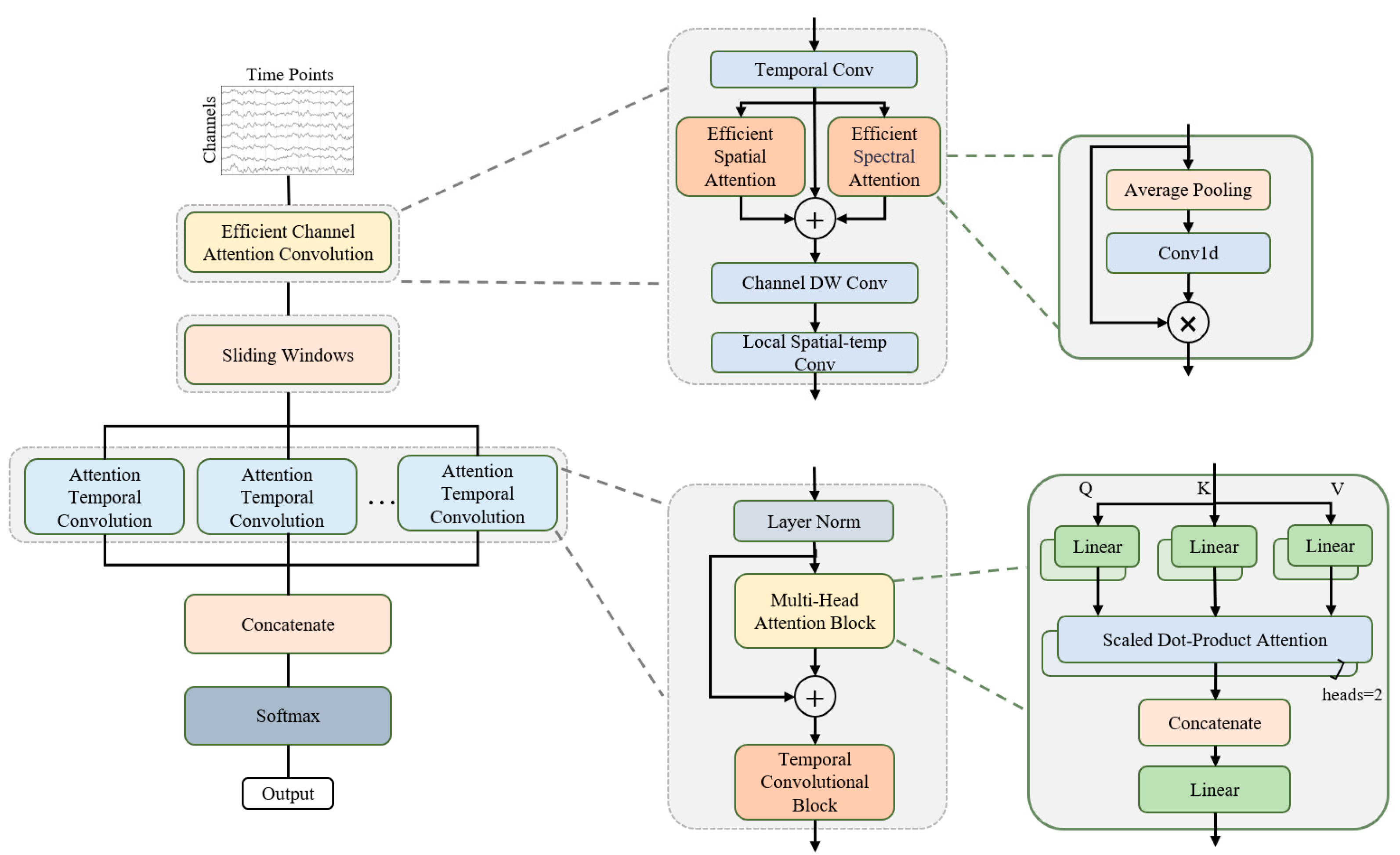
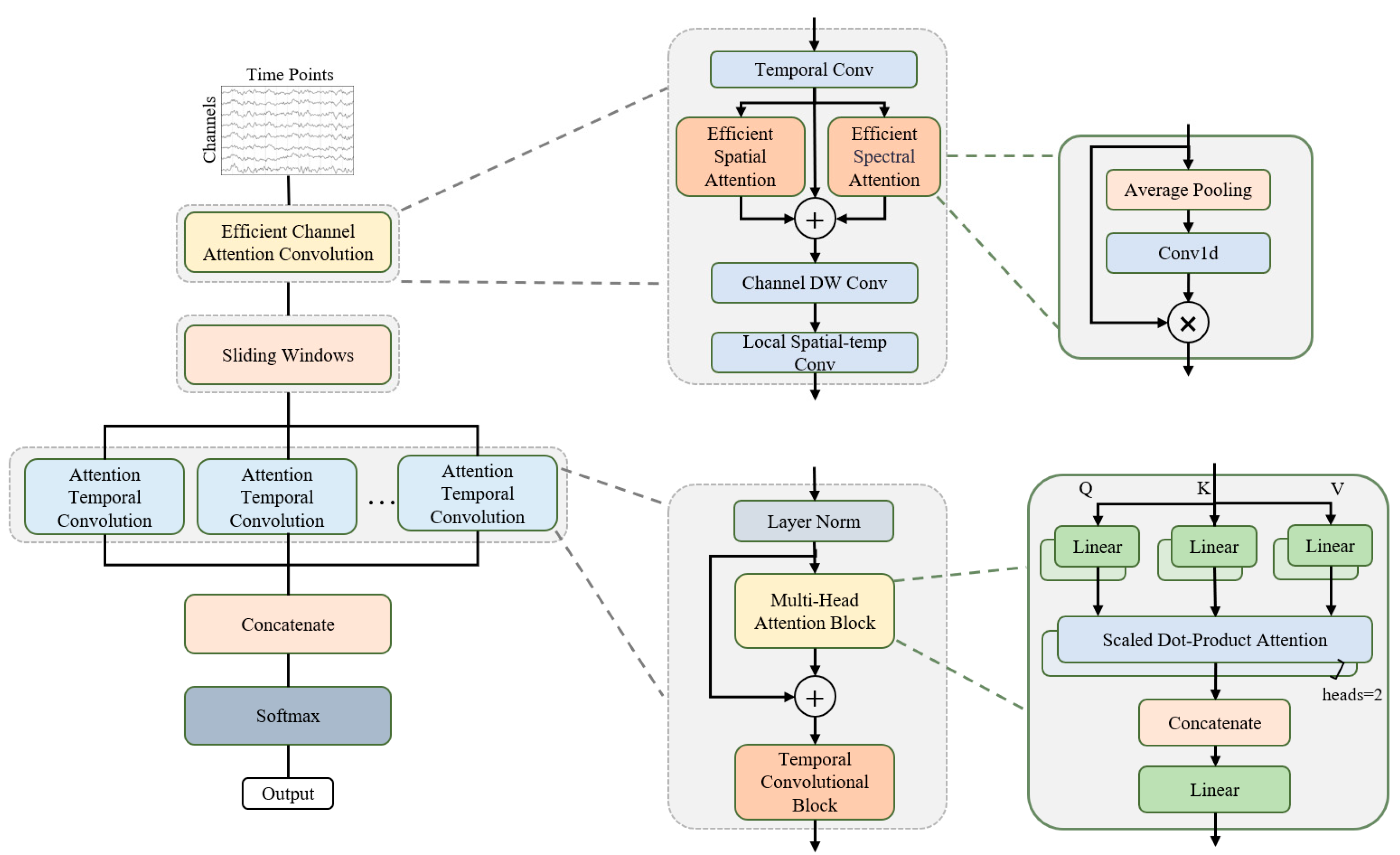
3. Methods
3.1. Efficient Channel Attention Temporal Convolutional Network
3.1.1. Efficient Channel Attention Convolution Module
3.1.2. Sliding Window Module
3.1.3. Attention Temporal Convolution Module
3.2. Spike Integrated Transformer and ANN-to-SNN Conversion
3.3. Spiking–Softmax Method
3.3.1. Spiking Exponential Neuron
3.3.2. Spiking Collaboration Normalized Neuron
3.3.3. Loss of the Spiking–Softmax Method in Different Time Steps
4. Experiment and Results
4.1. ECA-ATCNet on MI-EEG Classification
4.1.1. Datasets and Parameter Setup
4.1.2. Performance Metrics
4.1.3. Ablation Analysis of Attention
4.1.4. Comparison with State-of-the-Art Models
4.1.5. Calculation of Energy Efficiency
4.1.6. SIT-Conversion on ECA-ATCNet
4.2. Generalization Experiments of SIT-Conversion
4.2.1. Datasets and Parameter Setup
4.2.2. Comparison of Different Transformer Models
4.2.3. Performance with SOTA SNN Models
5. Conclusions
Author Contributions
Funding
Institutional Review Board Statement
Informed Consent Statement
Data Availability Statement
Acknowledgments
Conflicts of Interest
References
- Hramov, A.E.; Maksimenko, V.A.; Pisarchik, A.N. Physical Principles of Brain–Computer Interfaces and Their Applications for Rehabilitation, Robotics and Control of Human Brain States. Phys. Rep. 2021, 918, 1–133. [Google Scholar] [CrossRef]
- Tang, X.; Shen, H.; Zhao, S.; Li, N.; Liu, J. Flexible Brain–Computer Interfaces. Nat. Electron. 2023, 6, 109–118. [Google Scholar] [CrossRef]
- Al-Qaderi, M.K.; Rad, A.B. A Brain-Inspired Multi-Modal Perceptual System for Social Robots: An Experimental Realization. IEEE Access 2018, 6, 35402–35424. [Google Scholar] [CrossRef]
- Vuckovic, A.; Pangaro, S.; Finda, P. Unimanual Versus Bimanual Motor Imagery Classifiers for Assistive and Rehabilitative Brain Computer Interfaces. IEEE Trans. Neural Syst. Rehabil. Eng. 2018, 26, 2407–2415. [Google Scholar] [CrossRef]
- Chen, Y.; Yang, R.; Huang, M.; Wang, Z.; Liu, X. Single-Source to Single-Target Cross-Subject Motor Imagery Classification Based on Multisubdomain Adaptation Network. IEEE Trans. Neural Syst. Rehabil. Eng. 2022, 30, 1992–2002. [Google Scholar] [CrossRef]
- Cuomo, G.; Maglianella, V.; Ghanbari Ghooshchy, S.; Zoccolotti, P.; Martelli, M.; Paolucci, S.; Morone, G.; Iosa, M. Motor Imagery and Gait Control in Parkinson’s Disease: Techniques and New Perspectives in Neurorehabilitation. Expert Rev. Neurother. 2022, 22, 43–51. [Google Scholar] [CrossRef]
- Binks, J.A.; Emerson, J.R.; Scott, M.W.; Wilson, C.; Van Schaik, P.; Eaves, D.L. Enhancing Upper-Limb Neurorehabilitation in Chronic Stroke Survivors Using Combined Action Observation and Motor Imagery Therapy. Front. Neurol. 2023, 14, 1097422. [Google Scholar] [CrossRef]
- Barbati, G.; Porcaro, C.; Zappasodi, F.; Rossini, P.M.; Tecchio, F. Optimization of an Independent Component Analysis Approach for Artifact Identification and Removal in Magnetoencephalographic Signals. Clin. Neurophysiol. 2004, 115, 1220–1232. [Google Scholar] [CrossRef] [PubMed]
- Delorme, A.; Makeig, S. EEGLAB: An Open Source Toolbox for Analysis of Single-Trial EEG Dynamics Including Independent Component Analysis. J. Neurosci. Methods 2004, 134, 9–21. [Google Scholar] [CrossRef] [PubMed]
- Porcaro, C.; Medaglia, M.T.; Krott, A. Removing Speech Artifacts from Electroencephalographic Recordings during Overt Picture Naming. NeuroImage 2015, 105, 171–180. [Google Scholar] [CrossRef]
- Ruan, J.; Wu, X.; Zhou, B.; Guo, X.; Lv, Z. An Automatic Channel Selection Approach for ICA-Based Motor Imagery Brain Computer Interface. J. Med. Syst. 2018, 42, 253. [Google Scholar] [CrossRef]
- Xu, B.; Zhang, L.; Song, A.; Wu, C.; Li, W.; Zhang, D.; Xu, G.; Li, H.; Zeng, H. Wavelet Transform Time-Frequency Image and Convolutional Network-Based Motor Imagery EEG Classification. IEEE Access 2019, 7, 6084–6093. [Google Scholar] [CrossRef]
- Selim, S.; Tantawi, M.M.; Shedeed, H.A.; Badr, A. A CSP\AM-BA-SVM Approach for Motor Imagery BCI System. IEEE Access 2018, 6, 49192–49208. [Google Scholar] [CrossRef]
- Gaur, P.; Gupta, H.; Chowdhury, A.; McCreadie, K.; Pachori, R.B.; Wang, H. A Sliding Window Common Spatial Pattern for Enhancing Motor Imagery Classification in EEG-BCI. IEEE Trans. Instrum. Meas. 2021, 70, 4002709. [Google Scholar] [CrossRef]
- Tang, X.; Li, W.; Li, X.; Ma, W.; Dang, X. Motor Imagery EEG Recognition Based on Conditional Optimization Empirical Mode Decomposition and Multi-Scale Convolutional Neural Network. Expert Syst. Appl. 2020, 149, 113285. [Google Scholar] [CrossRef]
- Chatterjee, R.; Bandyopadhyay, T. EEG Based Motor Imagery Classification Using SVM and MLP. In Proceedings of the 2016 2nd International Conference on Computational Intelligence and Networks (CINE), Bhubaneswar, India, 11 January 2016; IEEE: New York, NY, USA; pp. 84–89. [Google Scholar]
- Samuel, O.W.; Geng, Y.; Li, X.; Li, G. Towards Efficient Decoding of Multiple Classes of Motor Imagery Limb Movements Based on EEG Spectral and Time Domain Descriptors. J. Med. Syst. 2017, 41, 194. [Google Scholar] [CrossRef]
- Dai, M.; Zheng, D.; Na, R.; Wang, S.; Zhang, S. EEG Classification of Motor Imagery Using a Novel Deep Learning Framework. Sensors 2019, 19, 551. [Google Scholar] [CrossRef] [PubMed]
- Hou, Y.; Zhou, L.; Jia, S.; Lun, X. A Novel Approach of Decoding EEG Four-Class Motor Imagery Tasks via Scout ESI and CNN. J. Neural Eng. 2020, 17, 016048. [Google Scholar] [CrossRef]
- Li, D.; Xu, J.; Wang, J.; Fang, X.; Ji, Y. A Multi-Scale Fusion Convolutional Neural Network Based on Attention Mechanism for the Visualization Analysis of EEG Signals Decoding. IEEE Trans. Neural Syst. Rehabil. Eng. 2020, 28, 2615–2626. [Google Scholar] [CrossRef]
- Zancanaro, A.; Cisotto, G.; Paulo, J.R.; Pires, G.; Nunes, U.J. CNN-Based Approaches For Cross-Subject Classification in Motor Imagery: From the State-of-The-Art to DynamicNet. In Proceedings of the 2021 IEEE Conference on Computational Intelligence in Bioinformatics and Computational Biology (CIBCB), Melbourne, Australia, 13 October 2021; IEEE: New York, NY, USA; pp. 1–7. [Google Scholar]
- Altuwaijri, G.A.; Muhammad, G.; Altaheri, H.; Alsulaiman, M. A Multi-Branch Convolutional Neural Network with Squeeze-and-Excitation Attention Blocks for EEG-Based Motor Imagery Signals Classification. Diagnostics 2022, 12, 995. [Google Scholar] [CrossRef]
- Zhang, D.; Chen, K.; Jian, D.; Yao, L. Motor Imagery Classification via Temporal Attention Cues of Graph Embedded EEG Signals. IEEE J. Biomed. Health Inform. 2020, 24, 2570–2579. [Google Scholar] [CrossRef] [PubMed]
- Amin, S.U.; Altaheri, H.; Muhammad, G.; Alsulaiman, M.; Abdul, W. Attention Based Inception Model for Robust EEG Motor Imagery Classification. In Proceedings of the 2021 IEEE International Instrumentation and Measurement Technology Conference (I2MTC), Glasgow, UK, 17 May 2021; IEEE: New York, NY, USA; pp. 1–6. [Google Scholar]
- Amin, S.U.; Altaheri, H.; Muhammad, G.; Abdul, W.; Alsulaiman, M. Attention-Inception and Long- Short-Term Memory-Based Electroencephalography Classification for Motor Imagery Tasks in Rehabilitation. IEEE Trans. Ind. Inf. 2022, 18, 5412–5421. [Google Scholar] [CrossRef]
- Bai, S.; Kolter, J.Z.; Koltun, V. An Empirical Evaluation of Generic Convolutional and Recurrent Networks for Sequence Modeling 2018. arXiv 2018, arXiv:1803.01271. [Google Scholar]
- Bahdanau, D.; Cho, K.; Bengio, Y. Neural Machine Translation by Jointly Learning to Align and Translate 2016. arXiv 2014, arXiv:1409.0473. [Google Scholar]
- Luong, T.; Pham, H.; Manning, C.D. Effective Approaches to Attention-Based Neural Machine Translation. In Proceedings of the Proceedings of the 2015 Conference on Empirical Methods in Natural Language Processing; Association for Computational Linguistics, Lisbon, Portugal, 17–21 September 2015; pp. 1412–1421. [Google Scholar]
- Vaswani, A.; Shazeer, N.; Parmar, N.; Uszkoreit, J.; Jones, L.; Gomez, A.N.; Kaiser, Ł.; Polosukhin, I. Attention Is All You Need. In Advances in Neural Information Processing Systems; Curran Associates, Inc.: New York, NY, USA, 2017. [Google Scholar]
- Xie, J.; Zhang, J.; Sun, J.; Ma, Z.; Qin, L.; Li, G.; Zhou, H.; Zhan, Y. A Transformer-Based Approach Combining Deep Learning Network and Spatial-Temporal Information for Raw EEG Classification. IEEE Trans. Neural Syst. Rehabil. Eng. 2022, 30, 2126–2136. [Google Scholar] [CrossRef]
- Altuwaijri, G.A.; Muhammad, G. Electroencephalogram-Based Motor Imagery Signals Classification Using a Multi-Branch Convolutional Neural Network Model with Attention Blocks. Bioengineering 2022, 9, 323. [Google Scholar] [CrossRef]
- Altaheri, H.; Muhammad, G.; Alsulaiman, M. Physics-Informed Attention Temporal Convolutional Network for EEG-Based Motor Imagery Classification. IEEE Trans. Ind. Inf. 2023, 19, 2249–2258. [Google Scholar] [CrossRef]
- Huang, Y.; Zheng, J.; Xu, B.; Li, X.; Liu, Y.; Wang, Z.; Feng, H.; Cao, S. An Improved Model Using Convolutional Sliding Window-Attention Network for Motor Imagery EEG Classification. Front. Neurosci. 2023, 17, 1204385. [Google Scholar] [CrossRef]
- Altaheri, H.; Muhammad, G.; Alsulaiman, M. Dynamic Convolution With Multilevel Attention for EEG-Based Motor Imagery Decoding. IEEE Internet Things J. 2023, 10, 18579–18588. [Google Scholar] [CrossRef]
- Maass, W. Networks of Spiking Neurons: The Third Generation of Neural Network Models. Neural Netw. 1997, 10, 1659–1671. [Google Scholar] [CrossRef]
- Roy, K.; Jaiswal, A.; Panda, P. Towards Spike-Based Machine Intelligence with Neuromorphic Computing. Nature 2019, 575, 607–617. [Google Scholar] [CrossRef]
- Fang, W.; Yu, Z.; Chen, Y.; Huang, T.; Masquelier, T.; Tian, Y. Deep Residual Learning in Spiking Neural Networks. In Proceedings of the Advances in Neural Information Processing Systems; Ranzato, M., Beygelzimer, A., Dauphin, Y., Liang, P.S., Vaughan, J.W., Eds.; Curran Associates, Inc.: New York, NY, USA, 2021; Volume 34, pp. 21056–21069. [Google Scholar]
- Hu, Y.; Tang, H.; Pan, G. Spiking Deep Residual Networks. IEEE Trans. Neural Netw. Learn. Syst. 2023, 34, 5200–5205. [Google Scholar] [CrossRef]
- Zheng, H.; Wu, Y.; Deng, L.; Hu, Y.; Li, G. Going Deeper With Directly-Trained Larger Spiking Neural Networks. AAAI 2021, 35, 11062–11070. [Google Scholar] [CrossRef]
- Lotfi Rezaabad, A.; Vishwanath, S. Long Short-Term Memory Spiking Networks and Their Applications. In Proceedings of the International Conference on Neuromorphic Systems 2020, Oak Ridge, TN, USA, 28 July 2020; ACM: New York, NY, USA; pp. 1–9. [Google Scholar]
- Mueller, E.; Studenyak, V.; Auge, D.; Knoll, A. Spiking Transformer Networks: A Rate Coded Approach for Processing Sequential Data. In Proceedings of the 2021 7th International Conference on Systems and Informatics (ICSAI), Chongqing, China, 13 November 2021; IEEE: New York, NY, USA; pp. 1–5. [Google Scholar]
- Wang, Z.; Fang, Y.; Cao, J.; Zhang, Q.; Wang, Z.; Xu, R. Masked Spiking Transformer. arXiv 2022, arXiv:2210.01208. [Google Scholar] [CrossRef]
- Ho, N.-D.; Chang, I.-J. TCL: An ANN-to-SNN Conversion with Trainable Clipping Layers. In Proceedings of the 2021 58th ACM/IEEE Design Automation Conference (DAC), San Francisco, CA, USA, 5 December 2021; IEEE: New York, NY, USA; pp. 793–798. [Google Scholar]
- Jiang, H.; Anumasa, S.; Masi, G.D.; Xiong, H.; Gu, B. A Unified Optimization Framework of ANN-SNN Conversion: Towards Optimal Mapping from Activation Values to Firing Rates. In International Conference on Machine Learning; PMLR: London, UK, 2023. [Google Scholar]
- Carino-Escobar, R.; Cantillo-Negrete, J.; Vazquez, R.A.; Gutierrez-Martinez, J. Spiking Neural Networks Trained with Particle Swarm Optimization for Motor Imagery Classification. In Advances in Swarm Intelligence; Tan, Y., Shi, Y., Li, L., Eds.; Lecture Notes in Computer Science; Springer International Publishing: Cham, Switzerland, 2016; Volume 9713, pp. 245–252. ISBN 978-3-319-41008-1. [Google Scholar]
- Virgilio, G.C.; Sossa, A.J.; Antelis, J.M.; Falcón, L.E. Spiking Neural Networks Applied to the Classification of Motor Tasks in EEG Signals. Neural Netw. 2020, 122, 130–143. [Google Scholar] [CrossRef]
- Kumar, N.; Tang, G.; Yoo, R.; Michmizos, K.P. Decoding EEG With Spiking Neural Networks on Neuromorphic Hardware. Trans. Mach. Learn. Res. 2022. [Google Scholar]
- Liao, X.; Wu, Y.; Wang, Z.; Wang, D.; Zhang, H. A Convolutional Spiking Neural Network with Adaptive Coding for Motor Imagery Classification. Neurocomputing 2023, 549, 126470. [Google Scholar] [CrossRef]
- Li, Y.; Fan, L.; Shen, H.; Hu, D. HR-SNN: An End-to-End Spiking Neural Network for Four-Class Classification Motor Imagery Brain–Computer Interface. IEEE Trans. Cogn. Dev. Syst. 2024, 16, 1955–1968. [Google Scholar] [CrossRef]
- Lawhern, V.J.; Solon, A.J.; Waytowich, N.R.; Gordon, S.M.; Hung, C.P.; Lance, B.J. EEGNet: A Compact Convolutional Neural Network for EEG-Based Brain–Computer Interfaces. J. Neural Eng. 2018, 15, 056013. [Google Scholar] [CrossRef]
- Guo, L.; Gao, Z.; Qu, J.; Zheng, S.; Jiang, R.; Lu, Y.; Qiao, H. Transformer-Based Spiking Neural Networks for Multimodal Audio-Visual Classification. IEEE Trans. Cogn. Dev. Syst. 2024, 16, 1077–1086. [Google Scholar] [CrossRef]
- Stöckl, C.; Maass, W. Optimized Spiking Neurons Can Classify Images with High Accuracy through Temporal Coding with Two Spikes. Nat. Mach. Intell. 2021, 3, 230–238. [Google Scholar] [CrossRef]
- Wang, Q.; Wu, B.; Zhu, P.; Li, P.; Zuo, W.; Hu, Q. ECA-Net: Efficient Channel Attention for Deep Convolutional Neural Networks. In Proceedings of the 2020 IEEE/CVF Conference on Computer Vision and Pattern Recognition (CVPR), Seattle, WA, USA, 13–19 June 2020; IEEE: New York, NY, USA; pp. 11531–11539. [Google Scholar]
- Schirrmeister, R.T.; Springenberg, J.T.; Fiederer, L.D.J.; Glasstetter, M.; Eggensperger, K.; Tangermann, M.; Hutter, F.; Burgard, W.; Ball, T. Deep Learning with Convolutional Neural Networks for EEG Decoding and Visualization. Hum. Brain Mapp. 2017, 38, 5391–5420. [Google Scholar] [CrossRef]
- Ba, J.L.; Kiros, J.R.; Hinton, G.E. Layer Normalization. arXiv 2016, arXiv:1607.06450. [Google Scholar]
- Ingolfsson, T.M.; Hersche, M.; Wang, X.; Kobayashi, N.; Cavigelli, L.; Benini, L. EEG-TCNet: An Accurate Temporal Convolutional Network for Embedded Motor-Imagery Brain–Machine Interfaces. In Proceedings of the 2020 IEEE International Conference on Systems, Man, and Cybernetics (SMC), Toronto, ON, Canada, 11 October 2020; IEEE: New York, NY, USA; pp. 2958–2965. [Google Scholar]
- Zhang, J.; Zhang, L. Spiking Neural Network Implementation on FPGA for Multiclass Classification. In Proceedings of the 2023 IEEE International Systems Conference (SysCon), Vancouver, BC, Canada, 17 April 2023; IEEE: New York, NY, USA; pp. 1–8. [Google Scholar]
- Brunner, C.; Leeb, R.; Muller-Putz, G.R.; Schlogl, A. BCI Competition 2008—Graz Data Set A. Available online: https://lampx.tugraz.at/~bci/database/001-2014/description.pdf (accessed on 20 January 2025).
- Schalk, G.; McFarland, D.J.; Hinterberger, T.; Birbaumer, N.; Wolpaw, J.R. BCI2000: A General-Purpose Brain-Computer Interface (BCI) System. IEEE Trans. Biomed. Eng. 2004, 51, 1034–1043. [Google Scholar] [CrossRef]
- Singh, A.; Lal, S.; Guesgen, H.W. Reduce Calibration Time in Motor Imagery Using Spatially Regularized Symmetric Positives-Definite Matrices Based Classification. Sensors 2019, 19, 379. [Google Scholar] [CrossRef]
- Cohen, J. A Coefficient of Agreement for Nominal Scales. Educ. Psychol. Meas. 1960, 20, 37–46. [Google Scholar] [CrossRef]
- Ali, O.; Saif-ur-Rehman, M.; Glasmachers, T.; Iossifidis, I.; Klaes, C. ConTraNet: A Hybrid Network for Improving the Classification of EEG and EMG Signals with Limited Training Data. Comput. Biol. Med. 2024, 168, 107649. [Google Scholar] [CrossRef]
- Rathi, N.; Roy, K. DIET-SNN: A Low-Latency Spiking Neural Network With D Irect I Nput E Ncoding and Leakage and T Hreshold Optimization. IEEE Trans. Neural Netw. Learn. Syst. 2023, 34, 3174–3182. [Google Scholar] [CrossRef]
- Horowitz, M. 1.1 Computing’s Energy Problem (and What We Can Do about It). In Proceedings of the 2014 IEEE International Solid-State Circuits Conference Digest of Technical Papers (ISSCC). San Francisco, CA, USA, 9–13 February 2014; IEEE: New York, NY, USA; pp. 10–14. [Google Scholar]
- Liao, X.; Li, G.; Wang, Y.; Sun, L.; Zhang, H. Constructing Lightweight and Efficient Spiking Neural Networks for EEG-Based Motor Imagery Classification. Biomed. Signal Process. Control 2025, 100, 107000. [Google Scholar] [CrossRef]
- Maaz, M.; Shaker, A.; Cholakkal, H.; Khan, S.; Zamir, S.W.; Anwer, R.M.; Shahbaz Khan, F. EdgeNeXt: Efficiently Amalgamated CNN-Transformer Architecture for Mobile Vision Applications. In Computer Vision—ECCV 2022 Workshops; Karlinsky, L., Michaeli, T., Nishino, K., Eds.; Lecture Notes in Computer Science; Springer Nature Switzerland: Cham, Switzerland, 2023; Volume 13807, pp. 3–20. ISBN 978-3-031-25081-1. [Google Scholar]
- Li, J.; Xia, X.; Li, W.; Li, H.; Wang, X.; Xiao, X.; Wang, R.; Zheng, M.; Pan, X. Next-ViT: Next Generation Vision Transformer for Efficient Deployment in Realistic Industrial Scenarios. arXiv 2022, arXiv:2207.05501. [Google Scholar] [CrossRef]
- Li, K.; Wang, Y.; Zhang, J.; Gao, P.; Song, G.; Liu, Y.; Li, H.; Qiao, Y. UniFormer: Unifying Convolution and Self-Attention for Visual Recognition. IEEE Trans. Pattern Anal. Mach. Intell. 2023, 45, 12581–12600. [Google Scholar] [CrossRef]
- Lecun, Y.; Bottou, L.; Bengio, Y.; Haffner, P. Gradient-Based Learning Applied to Document Recognition. Proc. IEEE 1998, 86, 2278–2324. [Google Scholar] [CrossRef]
- Krizhevsky, A. Learning Multiple Layers of Features from Tiny Images. Available online: https://www.cs.toronto.edu/~kriz/learning-features-2009-TR.pdf (accessed on 26 December 2024).
- Deng, J.; Dong, W.; Socher, R.; Li, L.-J.; Kai, L.; Li, F.-F. ImageNet: A Large-Scale Hierarchical Image Database. In Proceedings of the 2009 IEEE Conference on Computer Vision and Pattern Recognition, Miami, FL, USA, 20–25 June 2009; IEEE: New York, NY, USA; pp. 248–255. [Google Scholar]
- Loshchilov, I.; Hutter, F. Decoupled Weight Decay Regularization. arXiv 2017. [Google Scholar] [CrossRef]
- Wang, Y.; Zhang, M.; Chen, Y.; Qu, H. Signed Neuron with Memory: Towards Simple, Accurate and High-Efficient ANN-SNN Conversion. In Proceedings of the Thirty-First International Joint Conference on Artificial Intelligence; International Joint Conferences on Artificial Intelligence Organization, Vienna, Austria, 23–29 July 2022; pp. 2501–2508. [Google Scholar]
- Bu, T.; Fang, W.; Ding, J.; Dai, P.; Yu, Z.; Huang, T. Optimal ANN-SNN Conversion for High-Accuracy and Ultra-Low-Latency Spiking Neural Networks. arXiv 2023. [Google Scholar] [CrossRef]
- Zhou, Z.; Zhu, Y.; He, C.; Wang, Y.; Yan, S.; Tian, Y.; Yuan, L. Spikformer: When Spiking Neural Network Meets Transformer. arXiv 2022. [Google Scholar] [CrossRef]
- Zhou, C.; Yu, L.; Zhou, Z.; Ma, Z.; Zhang, H.; Zhou, H.; Tian, Y. Spikingformer: Spike-Driven Residual Learning for Transformer-Based Spiking Neural Network. arXiv 2023. [Google Scholar] [CrossRef]
- Zhou, Z.; Che, K.; Fang, W.; Tian, K.; Zhu, Y.; Yan, S.; Tian, Y.; Yuan, L. Spikformer V2: Join the High Accuracy Club on ImageNet with an SNN Ticket. arXiv 2024. [Google Scholar] [CrossRef]












| Attention Layer | Accuracy % | |
|---|---|---|
| None | 85.38 | 0.80 |
| Efficient Spatial Attention | 87.40 | 0.83 |
| Efficient Spectral Attention | 84.43 | 0.79 |
| Efficient Spatial Attention + Efficient Spectral Attention | 87.89 | 0.84 |
| ECA-ATCNet (Proposed) | ATCNet | EEG-TCNet | D-ATCNet | CSANet | ||||||
|---|---|---|---|---|---|---|---|---|---|---|
| Individual | Acc (%) | Acc (%) | Acc (%) | Acc (%) | Acc (%) | |||||
| 1 | 92.5 1 | 0.90 | 88.5 | 0.85 | 89.3 | 0.86 | 88.9 | 0.85 | 86.1 | 0.81 |
| 2 | 83.0 1 | 0.77 | 70.5 | 0.61 | 72.4 | 0.63 | 72.6 | 0.63 | 70.5 | 0.61 |
| 3 | 97.2 | 0.96 | 97.6 | 0.97 | 97.4 | 0.97 | 97.9 1 | 0.97 | 95.1 | 0.94 |
| 4 | 79.2 | 0.72 | 81.0 | 0.75 | 75.9 | 0.68 | 86.1 1 | 0.81 | 80.6 | 0.61 |
| 5 | 89.4 1 | 0.86 | 83.0 | 0.77 | 83.7 | 0.78 | 83.0 | 0.77 | 84.3 | 0.79 |
| 6 | 84.9 1 | 0.80 | 73.6 | 0.65 | 70.7 | 0.61 | 78.5 | 0.71 | 69.7 | 0.65 |
| 7 | 79.7 | 0.73 | 93.1 | 0.91 | 93.1 | 0.91 | 95.5 1 | 0.94 | 94.1 | 0.92 |
| 8 | 93.2 1 | 0.91 | 90.3 | 0.87 | 86.7 | 0.82 | 89.2 | 0.86 | 89.9 | 0.87 |
| 9 | 91.8 | 0.89 | 91.0 | 0.88 | 85.2 | 0.80 | 92.0 1 | 0.89 | 93.7 | 0.92 |
| Average | 87.9 1 | 0.84 | 85.4 | 0.81 | 83.8 | 0.78 | 87.1 | 0.83 | 84.1 | 0.78 |
| SD | 6.05 1 | 0.08 | 9.10 | 0.12 | 9.20 | 0.12 | 8.08 | 0.11 | 9.11 | 0.13 |
| References | Method | Accuracy |
|---|---|---|
| O. Ali et al. [62] | ConTraNet | 65.55 |
| V. J. Lawhern et al. [50] | EEGNet | 68.20 |
| Y. Huang et al. [33] | CSANet | 70.56 |
| This work | ECA-ATCNet | 71.88 1 |
| Model | Method | SNN Accuracy | Conversion Loss | Time Steps | Energy Reduction |
|---|---|---|---|---|---|
| PhysioNet MI-EEG | |||||
| HR-SNN [49] | Direct Training | 67.24% | / | / | / |
| ECA-ATCNet | ANN-to-SNN | 71.88% 1 | −0.73% | 12 | −52.84% 1 |
| BCI-2a | |||||
| HR-SNN [49] | Direct Training | 77.58 | / | / | / |
| LeNet [65] | ANN-to-SNN | 77.61% | −0.23% | 100 | −0.29% |
| ECA-ATCNet | ANN-to-SNN | 87.29% 1 | −0.60% | 12 | −53.52% 1 |
| Dataset | lr | Weight-Decay | Epoch |
|---|---|---|---|
| EdgeNeXt | |||
| CIFAR10 | 0.05 | 100 | |
| CIFAR100 | 0.05 | 100 | |
| ImageNet-1K | / | / | / |
| Next-ViT | |||
| CIFAR10 | 0.1 | 100 | |
| CIFAR100 | 0.1 | 100 | |
| ImageNet-1K | 1 × 10−8 | 20 | |
| UniFormer | |||
| CIFAR10 | 0.05 | 100 | |
| CIFAR100 | 0.05 | 100 | |
| ImageNet-1K | 0.05 | 25 | |
| Model | ANN Accuracy | Accuracy by SIT-Conversion | Conversion Loss | Transformer Blocks | Parameters | FLOPs | Energy (mJ) |
|---|---|---|---|---|---|---|---|
| ImageNet-1K | |||||||
| EdgeNeXt | 79.42% | 79.18% | −0.24% | 3 | 5.59 M | 1.26 G | 3.19 (−44.96% 1) |
| Next-ViT | 81.71% | 81.71% 1 | 0.00% 1 | 4 | 31.76 M | 5.8 G | 21.83 (−18.18%) |
| UniFormer | 77.16% | 77.11% | −0.05% | 10 | 10.21 M | 1.3 G | 4.49 (−24.92%) |
| CIFAR100 | |||||||
| EdgeNeXt | 85.40% | 85.37% | −0.03% | 3 | 5.59 M | 1.26 G | 3.22 (−44.44% 1) |
| Next-ViT | 86.54% | 86.55% 1 | +0.01% | 4 | 31.76 M | 5.8 G | 21.32 (−20.09%) |
| UniFormer | 85.70% | 85.77% | +0.07% 1 | 10 | 10.21 M | 1.3 G | 4.48 (−25.08%) |
| CIFAR10 | |||||||
| EdgeNeXt | 97.69% | 97.69% 1 | 0.00% | 3 | 5.59 M | 1.26 G | 3.18 (−45.13% 1) |
| Next-ViT | 97.62% | 97.61% | −0.01% | 4 | 31.76 M | 5.8 G | 21.56 (−19.19%) |
| UniFormer | 97.46% | 97.59% | +0.13% 1 | 10 | 10.21 M | 1.3 G | 4.50 (−24.75%) |
| Dataset | Model | Method | Architecture | Time Steps | Accuracy (%) | Conversion Loss (%) |
|---|---|---|---|---|---|---|
| CIFAR10 | Spikformer [75] | Direct Training | Spikformer-4-384 | 4 | 95.19 | / |
| Spikingformer [76] | Direct Training | Spikingformer-4-384 | 4 | 95.61 | / | |
| SNM [73] | ANN-to-SNN | ResNet-18 | 128 | 95.19 | −0.02 | |
| QCFS [74] | ANN-to-SNN | ResNet-18 | 32 | 96.08 | +0.04 | |
| MST [42] | ANN-to-SNN | Swin-T (BN) | 256 | 97.27 | −1.01 | |
| SIT-EdgeNeXt (ours) | ANN-to-SNN | EdgeNeXt | 12 | 97.69 1 | 0.00 | |
| SIT-Next-ViT (ours) | ANN-to-SNN | Next-ViT | 12 | 97.61 | −0.01 | |
| SIT-UniFormer (ours) | ANN-to-SNN | UniFormer | 12 | 97.59 | +0.13 1 | |
| CIFAR100 | Spikformer [75] | Direct Training | Spikformer-4-384 | 4 | 77.86 | / |
| Spikingformer [76] | Direct Training | Spikingformer-4-384 | 4 | 79.09 | / | |
| SNM [73] | ANN-to-SNN | ResNet-18 | 128 | 77.97 | −0.29 | |
| QCFS [74] | ANN-to-SNN | ResNet-18 | 512 | 79.61 | +0.81 1 | |
| MST [42] | ANN-to-SNN | Swin-T (BN) | 256 | 86.91 1 | −1.81 | |
| SIT-EdgeNeXt (ours) | ANN-to-SNN | EdgeNeXt | 12 | 85.37 | −0.03 | |
| SIT-Next-ViT (ours) | ANN-to-SNN | Next-ViT | 12 | 86.55 | +0.01 | |
| SIT-UniFormer (ours) | ANN-to-SNN | UniFormer | 12 | 85.77 | +0.07 | |
| ImageNet | Spikformer [75] | Direct Training | Spikformer-8-768 | 4 | 74.81 | / |
| Spikingformer [76] | Direct Training | Spikingformer-8-786 | 4 | 75.85 | / | |
| SNM [73] | ANN-to-SNN | VGG16 | 1024 | 73.16 | −0.02 | |
| QCFS [74] | ANN-to-SNN | ResNet-18 | 1024 | 74.32 | +0.03 1 | |
| MST [42] | ANN-to-SNN | Swin-T (BN) | 512 | 78.51 | −2 | |
| SIT-EdgeNeXt (ours) | ANN-to-SNN | EdgeNeXt | 12 | 79.18 | −0.24 | |
| SIT-Next-ViT (1 ours) | ANN-to-SNN | Next-ViT | 12 | 81.71 1 | 0.00 | |
| SIT-UniFormer (ours) | ANN-to-SNN | UniFormer | 12 | 77.11 | −0.05 |
Disclaimer/Publisher’s Note: The statements, opinions and data contained in all publications are solely those of the individual author(s) and contributor(s) and not of MDPI and/or the editor(s). MDPI and/or the editor(s) disclaim responsibility for any injury to people or property resulting from any ideas, methods, instructions or products referred to in the content. |
© 2025 by the authors. Licensee MDPI, Basel, Switzerland. This article is an open access article distributed under the terms and conditions of the Creative Commons Attribution (CC BY) license (https://creativecommons.org/licenses/by/4.0/).
Share and Cite
Li, X.; Shen, Q.; Wang, H.; Wang, Z. ECA-ATCNet: Efficient EEG Decoding with Spike Integrated Transformer Conversion for BCI Applications. Appl. Sci. 2025, 15, 1894. https://doi.org/10.3390/app15041894
Li X, Shen Q, Wang H, Wang Z. ECA-ATCNet: Efficient EEG Decoding with Spike Integrated Transformer Conversion for BCI Applications. Applied Sciences. 2025; 15(4):1894. https://doi.org/10.3390/app15041894
Chicago/Turabian StyleLi, Xuhang, Qianzi Shen, Haitao Wang, and Zijian Wang. 2025. "ECA-ATCNet: Efficient EEG Decoding with Spike Integrated Transformer Conversion for BCI Applications" Applied Sciences 15, no. 4: 1894. https://doi.org/10.3390/app15041894
APA StyleLi, X., Shen, Q., Wang, H., & Wang, Z. (2025). ECA-ATCNet: Efficient EEG Decoding with Spike Integrated Transformer Conversion for BCI Applications. Applied Sciences, 15(4), 1894. https://doi.org/10.3390/app15041894

