A New Design for Switched-Mode Dental Iontophoresis System Using a Dual-Return Probe
Abstract
1. Introduction
2. Materials and Methods
2.1. Skin Impedance Model
2.2. Classical Dental Iontophoresis Method
2.3. New Switched-Mode Pulse DC Method
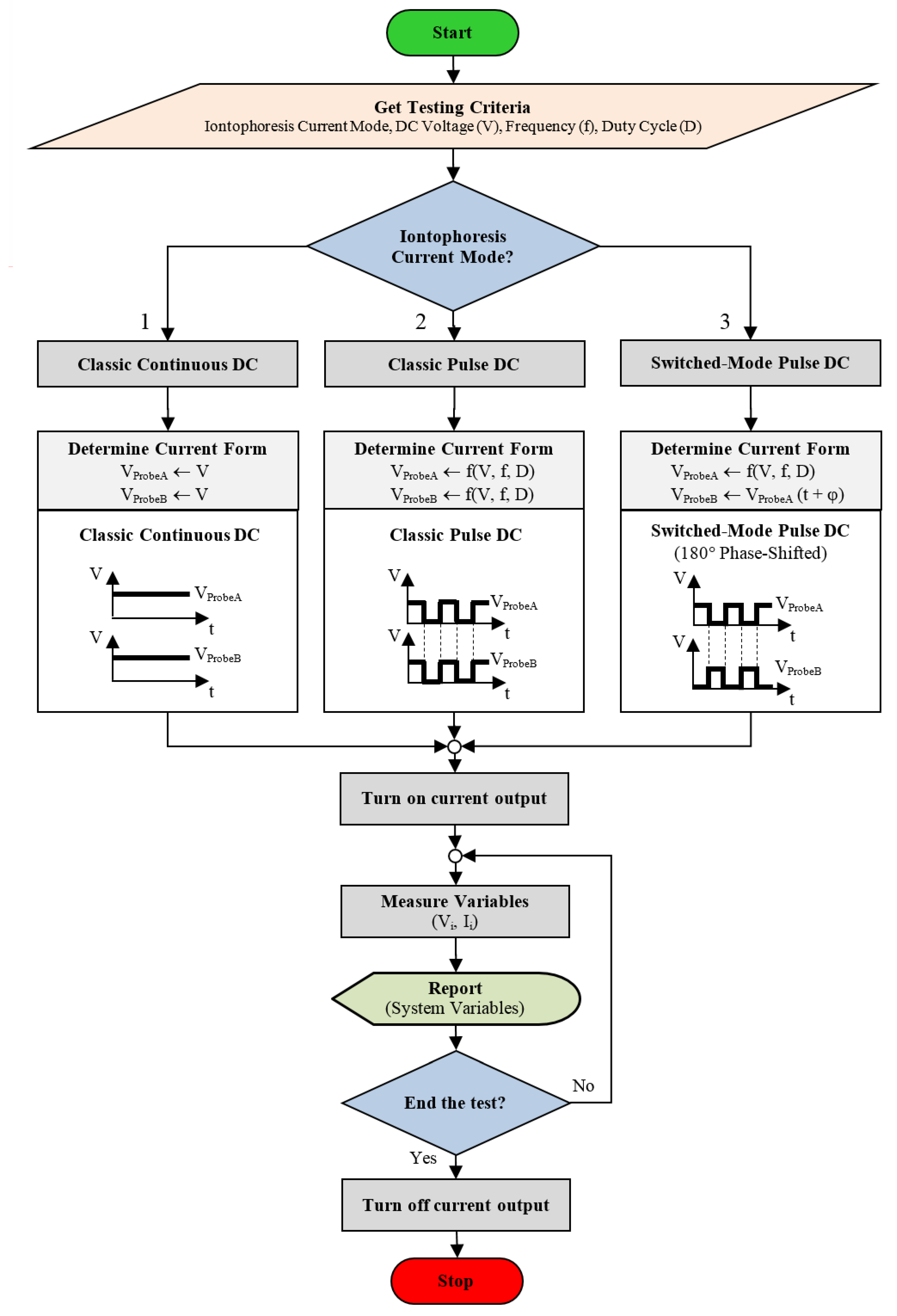
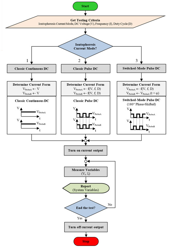
3. The Designed SMDIS with Dual-Return Probe
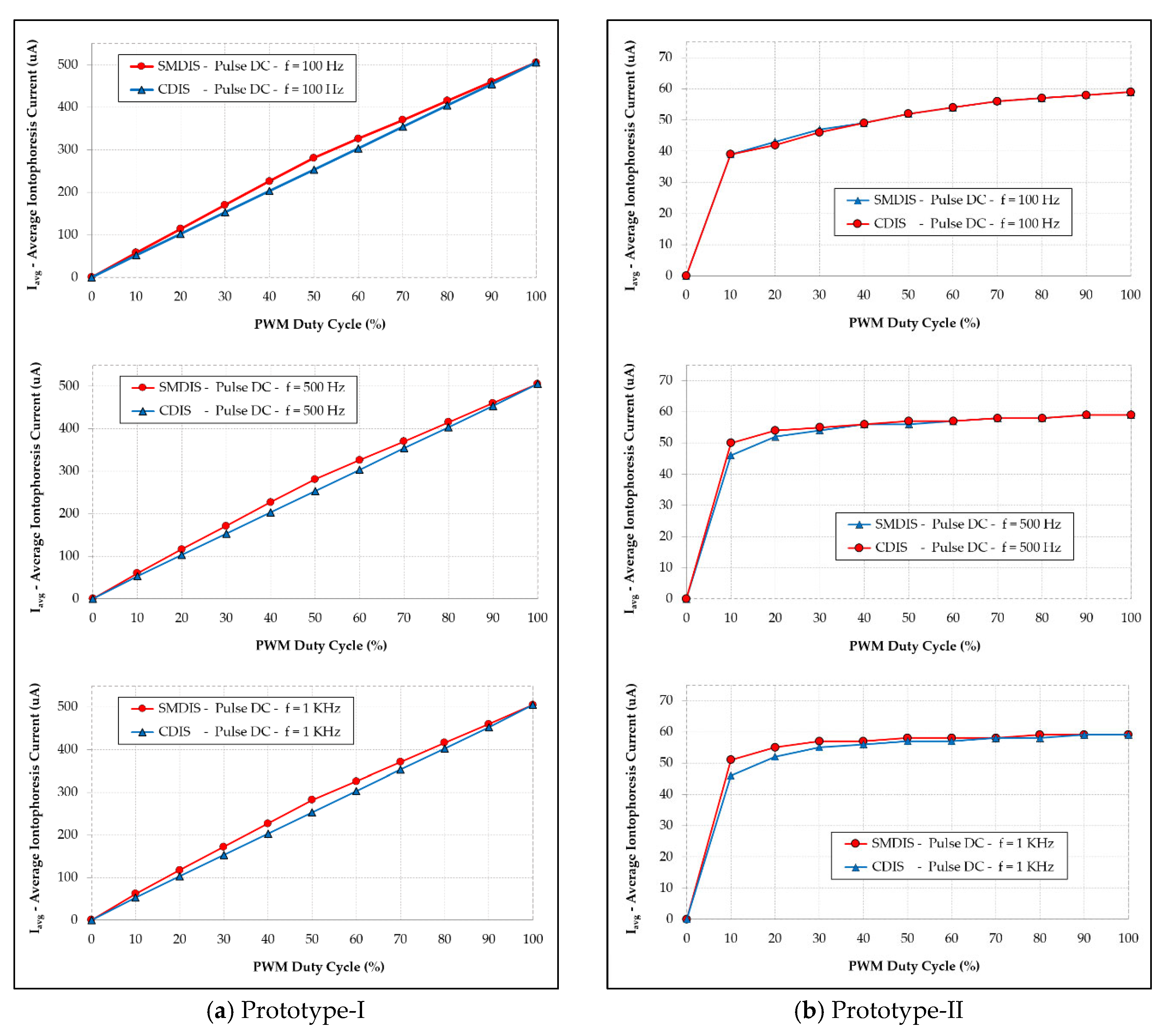
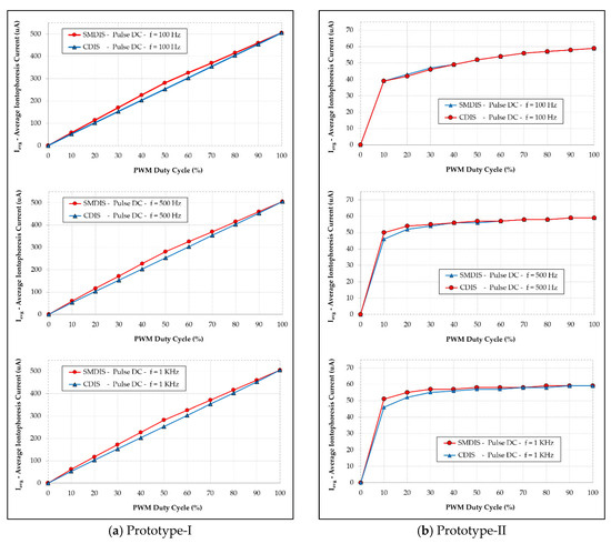
4. Results and Discussion
5. Conclusions
Funding
Institutional Review Board Statement
Informed Consent Statement
Data Availability Statement
Conflicts of Interest
References
- Shiau, H.J. Dentin hypersensitivity. J. Evid.-Based Dent. Pract. 2012, 12, 220–228. [Google Scholar] [CrossRef] [PubMed]
- Dowell, P.; Addy, M.; Dummer, P. Dentin hypersensitivity: Aetiology, diferential diagnosis and management. Br. J. Dent. 1985, 158, 92–96. [Google Scholar] [CrossRef]
- Dionysopoulos, D.; Gerasimidou, O.; Beltes, C. Dentin Hypersensitivity: Etiology, Diagnosis and Contemporary Therapeutic Approaches—A Review in Literature. Appl. Sci. 2023, 13, 11632. [Google Scholar] [CrossRef]
- Mantzourani, M.; Sharma, D. Dentine sensitivity: Past, present and future. J. Dent. 2013, 41, S3–S17. [Google Scholar] [CrossRef] [PubMed]
- Kim, J.W.; Park, J.C. Dentin hypersensitivity and emerging concepts for treatments. J. Oral Biosci. 2017, 59, 211–217. [Google Scholar] [CrossRef]
- Bartold, P.M. Dentinal hypersensitivity: A review. Aust. Dent. J. 2006, 51, 212–218. [Google Scholar] [CrossRef] [PubMed]
- Cury, J.A.; Tenuta, L.M. Enamel remineralization: Controlling the caries disease or treating early caries lesions? Braz. Oral Res. 2009, 23, 23–30. [Google Scholar] [CrossRef] [PubMed]
- Irudaya, N.J.; Ramakrishnan, T.; Sivaranjani, P.; Shobana, P.; Manisundar, N.; Ebenezar, M. Iontophoresis a boon for treatment of dentinal hypersensitivity: Case report. Int. J. Curr. Pharm. Res. 2016, 8, 16–20. [Google Scholar]
- Bhat, M.Y.; Farhat, S.; Sawhney, V.; Mir, S. The use of electric current—Iontophoresis for transcutaneous drug delivery—Novel drug delivery system (NDDS). Int. J. Res. Pharmacol. Pharmacother. 2014, 3, 237–245. [Google Scholar]
- Singal, P.; Gupta, R.; Pandit, N. 2% sodium fluoride-iontophoresis compared to a commercially available desensitizing agent. J. Periodontol. 2005, 76, 351–357. [Google Scholar] [CrossRef]
- Gupta, M.; Pandit, I.K.; Srivastava, N.; Gugnani, N. Comparative evaluation of 2% sodium fluoride iontophoresis and other cavity liners beneath silver amalgam restorations. J. Indian Soc. Pedod. Prev. Dent. 2010, 28, 68–72. [Google Scholar] [CrossRef] [PubMed]
- Shinde, A.J.; Shinde, A.L.; Garala, K.C.; Kandekar, S.A.; More, H.N. Physical penetration enhancement by iontophoresis: A review. Int. J. Curr. Pharm. Res. 2010, 2, 1–9. [Google Scholar]
- Dişlitaş, S. Design and performance review of 0-500 µA continuous DC controlled dental iontophoresis system. NOHU J. Eng. Sci. 2021, 10, 553–562. [Google Scholar] [CrossRef]
- Indurkar, M.S.; Maurya, A.S. The Clinical Effect of Diode Laser Versus Iontophoresis With Acidulated Phosphate Fluoride Gel in the Treatment of Dentin Hypersensitivity. Indian J. Appl. Res. 2015, 5, 33–38. [Google Scholar]
- Sgolastra, F.; Petrucci, A.; Gatto, R.; Monaco, A. Effectiveness of laser in dentinal hypersensitivity treatment: A systematic review. J. Endod. 2012, 37, 297–303. [Google Scholar] [CrossRef]
- Kimura, Y.; Wilder-Smith, P.; Yonaga, K.; Matsumoto, K. Treatment of dentine hypersensitivity by lasers: A review. J. Clin. Periodontol. 2000, 27, 715–721. [Google Scholar] [CrossRef]
- McCarthy, D.; Gillam, D.G.; Parson, D.J. In vitro effects of laser radiation on dentine surfaces. J. Dent. Res. 1997, 76, 233. [Google Scholar]
- Shende, S.; Ansari, S.; Gattani, D.; Bhutada, G.; Mishra, M.; Niswade, G.; Wankhede, A. Comparative evaluation of efficacy of low level laser therapy using diode laser and iontophoresis with 2% sodium fluoride gel in the treatment of patients with dentinal hypersensitivty. Int. J. Curr. Adv. Res. 2017, 16, 5368–5373. [Google Scholar]
- Sandhu, S.P.; Sharma, R.L.; Bharti, V. Comparative evaluation of different strengths of electrical current in the management of dentinal hypersensitivity. Indian J. Dent. Res. 2010, 21, 207–212. [Google Scholar] [CrossRef] [PubMed]
- Kim, H.E.; Kwon, H.K.; Kim, B.I. Application of fluoride iontophoresis to improve remineralization. J. Oral Rehabil. 2009, 36, 770–775. [Google Scholar] [CrossRef]
- Ritter, A.V.; de Dias, W.L.; Miguez, P.; Caplan, D.J.; Swift, E.J., Jr. Treating cervical dentin hypersensitivity with fluoride varnish: A randomized clinical study. J. Am. Dent. Assoc. 2006, 137, 1013–1020. [Google Scholar] [CrossRef] [PubMed]
- Bakshi, P.; Vora, D.; Hemmady, K.; Banga, A.K. Iontophoretic skin delivery systems: Success and failures. Int. J. Pharm. 2020, 586, 119584. [Google Scholar] [CrossRef] [PubMed]
- Zheng, Z.; Pu, Z.; Wu, H.; Li, C.; Zhang, X.; Li, D. Reverse iontophoresis with the development of flexible electronics: A review. Biosens. Bioelectron. 2023, 223, 115036. [Google Scholar] [CrossRef] [PubMed]
- Miranda, T.C.; Oliveira, L.A.; Hilgert, L.A.; Cunha-Filho, M.; Gelfuso, G.M.; Gratieri, T. Iontophoresis use for increasing drug penetration into root canals and dentinal tubules: A proof-of-concept study. J. Dent. 2023, 141, 104797. [Google Scholar] [CrossRef] [PubMed]
- Ikeda, T.; Nakano, M.; Bando, E.; Suzuki, A. The effect of light premature occlusal contact on tooth pain threshold in humans. J. Oral Rehabil. 1998, 25, 589–595. [Google Scholar] [CrossRef]
- Greenspan, J.D. Pain in Humans, Thresholds. In Encyclopedia of Pain; Gebhart, G.F., Schmidt, R.F., Eds.; Springer: Berlin/Heidelberg, Germany, 2013; pp. 2658–2660. [Google Scholar] [CrossRef]
- Bagniefski, T.; Burnette, R.R. A comparison of pulsed and continuous current iontophoresis. J. Control. Release 1990, 11, 113–122. [Google Scholar] [CrossRef]
- Kirubakaran, N.; Chandrika, M.; Rani, K.R.V. Iontophoresis: Controlled transdermal drug delivery system. Int. J. Pharm. Sci. Res. 2015, 6, 3174–3185. [Google Scholar]
- Coston, A.F.; Li, J.K.J. Iontophoresis: Modeling, Methodology, and Evaluation. Cardiovasc. Eng. 2001, 1, 127–136. [Google Scholar] [CrossRef]
- Shahi, S.; Deshpande, S. Iontophoresis: An approach to drug delivery enhancement. Int. J. Pharm. Sci. Res. 2017, 8, 4056–4068. [Google Scholar] [CrossRef]
- Clemessy, M.; Couarraze, G.; Bevan, B.; Puisieux, F. Preservation of skin permeability during in vitro iontophoretic experiments. Int. J. Pharm. 1994, 101, 219–226. [Google Scholar] [CrossRef]
- Xu, X.; Zhang, H.; Yan, Y.; Wang, J.; Guol, L. Efects of electrical stimulation on skin surface. Acta Mech. Sin. 2021, 37, 1843–1871. [Google Scholar] [CrossRef] [PubMed]
- Ouazani, A.; Habi, I. The Electric Impedance of the Human Body. In Proceedings of the 4th International Conference on Electrical, Electronics and Civil Engineering (ICEECE’2013), Dubai, United Arab Emirates, 24–25 June 2013; pp. 27–28. [Google Scholar]
- Krizaj, D.; Svajger, J.; Jan, J.; Valencic, V. Analysis of AC Current Conduction Through the Human Tooth, Bioelectromagnetic Measurements. In Proceedings of the 3rd International Conference on Bioelectromagnetism, Bled, Slovenia, 8–12 October 2000; pp. 125–126. [Google Scholar]
- Simatupang, J.W.; Wijaya, W.; Tyler, D.; Mavridis, C. Simulation analysis of equivalent circuit model of skin-electrode impedance for transcutaneous electrical stimulation. Bull. Electr. Eng. Inform. 2021, 10, 1936–1943. [Google Scholar] [CrossRef]
- Giannoukos, G.; Min, M. Modelling of dynamic electrical bioimpedance and measurements safety. AASRI Procedia 2014, 6, 12–18. [Google Scholar] [CrossRef]
- Jócsák, I.; Végvári, G.; Vozáry, E. Electrical impedance measurement on plants: A review with some insights to other fields. Theor. Exp. Plant Physiol. 2019, 31, 359–375. [Google Scholar] [CrossRef]
- van Boxtel, A. Skin resistance during square-wave electrical pulses of 1 to 10 mA. Med. Biol. Eng. Comput. 1977, 15, 679–687. [Google Scholar] [CrossRef] [PubMed]
- Odell, M. The human body as an electric circuit. J. Clin. Forensic Med. 1997, 4, 1–6. [Google Scholar] [CrossRef] [PubMed]
- Boron, S.; Heyduk, A.; Joostberens, J.; Pielot, J. Empirical Model of a Human Body Resistance at a Hand-to-Hand DC Flow. Elektron. Ir. Elektrotechnika 2016, 22, 26–31. [Google Scholar] [CrossRef][Green Version]
- Clemente, F.; Amato, F.; Adamo, S.; Russo, M.; Angelone, F.; Ponsiglione, A.M.; Romano, M. Circuital modelling in muscle tissue impedance measurements. Heliyon 2024, 10, e28723. [Google Scholar] [CrossRef] [PubMed]
- Bora, D.J.; Dasgupta, R. Various skin impedance models based on physiological stratification. IET Syst. Biol. 2020, 14, 147–159. [Google Scholar] [CrossRef]
- Edelberg, R. Electrical properties of skin. In Biophysical Properties of the Skin; Elden, H.R., Ed.; John Wiley & Sons, Inc.: New York, NY, USA, 1971; pp. 513–550. [Google Scholar]
- Clemente, F.; Arpaia, P.; Manna, C. Characterization of human skin impedance after electrical treatment for transdermal drug delivery. Measurement 2013, 46, 3494–3501. [Google Scholar] [CrossRef]
- Yamamoto, T.; Yamamoto, Y. Electrical properties of the epidermal stratum corneum. Med. Biol. Eng. 1976, 14, 151–158. [Google Scholar] [CrossRef]
- Maity, S.; He, M.; Nath, M.; Das, D.; Chatterjee, B.; Sen, S. Bio-Physical Modeling, Characterization, and Optimization of Electro-Quasistatic Human Body Communication. IEEE Trans. Biomed. Eng. 2019, 66, 1791–1802. [Google Scholar] [CrossRef] [PubMed]
- Fish, R.M.; Geddes, L.A. Conduction of electrical current to and through the human body: A review. Eplasty 2009, 9, 407–421. [Google Scholar] [PubMed] [PubMed Central]
- Chizmadzhev, Y.A.; Indenbom, A.V.; Kuzmin, P.I.; Galichenko, S.V.; Weaver, J.C.; Potts, R.O. Electrical properties of skin at moderate voltages: Contribution of appendageal macropores. Biophys. J. 1998, 74, 843–856. [Google Scholar] [CrossRef] [PubMed]
- Gabriel, S.; Lau, R.W.; Gabriel, C. The dielectric properties of biological tissues: III. Parametric models for the dielectric spectrum of tissues. Phys. Med. Biol. 1996, 41, 2271. [Google Scholar] [CrossRef] [PubMed]
- Rosell, J.; Colominas, J.; Riu, P.; Pallas-Areny, R.; Webster, J.G. Skin impedance from 1 Hz to 1 MHz. IEEE Trans. Biomed. Eng. 1988, 35, 649–651. [Google Scholar] [CrossRef] [PubMed]
- Sutherland, P.E. Circuit model of the human body. In Principles of Electrical Safety; Wiley-IEEE Press: Hoboken, NJ, USA, 2015; pp. 90–100. [Google Scholar] [CrossRef]
- Kukucka, M.; Krajcuskova, Z. Automatized multi-electrode voltage map measurement of active points on skin. Communications 2011, 13, 51–55. [Google Scholar] [CrossRef]
- Birlea, S.I.; Corley, G.I.; Bîrlea, N.M.; Breen, P.P.; Quondamatteo, F.; OLaighin, G. Detecting electroporation by assessing the time constants in the exponential response of human skin to voltage controlled impulse electrical stimulation. In Proceedings of the Annual International Conference of the IEEE Engineering in Medicine and Biology Society, Minneapolis, MN, USA, 3–6 September 2009; pp. 1355–1358. Available online: https://ieeexplore.ieee.org/document/5334144 (accessed on 7 October 2024).
- Byrne, J.D.; Yeh, J.J.; DeSimone, J.M. Use of iontophoresis for the treatment of cancer. J. Control. Release 2018, 284, 144–151. [Google Scholar] [CrossRef] [PubMed]
- Gupta, G.; Gupta, P.; Gupta, R. Iontophoresis and dentistry. Indian J. Dent. Sci. 2010, 2, 27–31. [Google Scholar]
- Wilson, J.M.; Fry, B.W.; Walton, R.E.; Gangarosa Sr, L.P. Fluoride levels in dentin after iontophoresis of 2% NaF. J. Dent. Res. 1984, 63, 897–900. [Google Scholar] [CrossRef]
- Kalia, Y.N.; Naik, A.; Garrison, J.; Guy, R.H. Iontophoretic drug delivery. Adv. Drug Deliv. Rev. 2004, 56, 619–658. [Google Scholar] [CrossRef] [PubMed]
- Krueger, E.; Claudino Junior, J.L.; Scheeren, E.M.; Neves, E.B.; Mulinari, E.; Nohama, P. Iontophoresis: Principles and applications. Fisioter. Mov. 2014, 27, 469–481. [Google Scholar] [CrossRef]
- Panzade, P.; Puranik, P. Iontophoresis: A Functional Approach for Enhancement of Transdermal Drug Delivery. Asian J. Biomed. Pharm. Sci. 2012, 2, 1–8. [Google Scholar]
- Marjanović, T.; Stare, Z.; Ranilović, M. Electrical Properties of Teeth Regarding the Electric Vitality Testing. In Proceedings of the XII Mediterranean Conference on Medical and Biological Engineering and Computing 2010, Chalkidiki, Greece, 27–30 May 2010; Bamidis, P.D., Pallikarakis, N., Eds.; IFMBE Proceedings. Springer: Berlin/Heidelberg, Germany, 2010; Volume 29, pp. 391–394. [Google Scholar] [CrossRef]
- Li, L.C.; Scudds, R.A. Iontophoresis: An overview of the mechanisms and clinical application. Arthritis Care Res. 1995, 8, 51–61. [Google Scholar] [CrossRef] [PubMed]
- Kanebako, M.; Inagi, T.; Takayama, K. Evaluation of Skin Barrier Function Using Direct Current II: Effects of Duty Cycle, Waveform, Frequency and Mode. Biol. Pharm. Bull. 2002, 25, 1623–1628. [Google Scholar] [CrossRef][Green Version]
- Das, D.; Maity, S.; Chatterjee, B.; Sen, S. Enabling Covert Body Area Network using Electro-Quasistatic Human Body Communication. Sci. Rep. 2019, 9, 4160. [Google Scholar] [CrossRef] [PubMed] [PubMed Central]
- Rampazo, E.P.; Liebano, R.E. Analgesic Effects of Interferential Current Therapy: A Narrative Review. Medicina 2022, 58, 141. [Google Scholar] [CrossRef]
















| Characteristics | Properties | |||
|---|---|---|---|---|
| Application field | Dentin sensitivity treatment | |||
| Working method | Dental iontophoresis | |||
| Solution polarity | Negative ion solutions | |||
| Probes | Treatment probe: one piece (TP)/conductive brush tip | |||
| Return probe: two pieces (RP-A and RP-B)/conductive pipe | ||||
| User interface | PC-based GUI/C# | |||
| Voltage range | 0–5 V DC (resolution: 0.1 V) | |||
| Frequency range | 0–1 kHz (resolution: 1 Hz) | |||
| Duty cycle | 0–100% (resolution: %1) | |||
| Current modes and iontophoresis currents (average) depending on body impedance | 1 kΩ | 10 kΩ | 100 kΩ | |
| CDIS—Continuous DC | 5000 μA | 500 μA | 50 μA | |
| CDIS—Pulse DC (%50) | 2500 μA | 250 μA | 25 μA | |
| SMDIS—Pulse DC (%50) | 2500 μA | 250 μA | 25 μA | |
| Prototype | RS | RA and RB | CA and CB |
|---|---|---|---|
| I | 1 kΩ | 10 kΩ | 100 pF |
| II | 1 kΩ | 100 kΩ | 100 nF |
Disclaimer/Publisher’s Note: The statements, opinions and data contained in all publications are solely those of the individual author(s) and contributor(s) and not of MDPI and/or the editor(s). MDPI and/or the editor(s) disclaim responsibility for any injury to people or property resulting from any ideas, methods, instructions or products referred to in the content. |
© 2025 by the author. Licensee MDPI, Basel, Switzerland. This article is an open access article distributed under the terms and conditions of the Creative Commons Attribution (CC BY) license (https://creativecommons.org/licenses/by/4.0/).
Share and Cite
Dişlitaş, S. A New Design for Switched-Mode Dental Iontophoresis System Using a Dual-Return Probe. Appl. Sci. 2025, 15, 1748. https://doi.org/10.3390/app15041748
Dişlitaş S. A New Design for Switched-Mode Dental Iontophoresis System Using a Dual-Return Probe. Applied Sciences. 2025; 15(4):1748. https://doi.org/10.3390/app15041748
Chicago/Turabian StyleDişlitaş, Serkan. 2025. "A New Design for Switched-Mode Dental Iontophoresis System Using a Dual-Return Probe" Applied Sciences 15, no. 4: 1748. https://doi.org/10.3390/app15041748
APA StyleDişlitaş, S. (2025). A New Design for Switched-Mode Dental Iontophoresis System Using a Dual-Return Probe. Applied Sciences, 15(4), 1748. https://doi.org/10.3390/app15041748

