Leveraging Large Language Models for Enhancing Safety in Maritime Operations
Abstract
1. Introduction
1.1. Background on Maritime Safety
1.2. The Role of Technology in Maritime Safety
1.3. Emergence of Large Language Models
1.4. Purpose and Scope of This Review
2. Methodology of Literature Review
2.1. Data Sources and Search Strategy
2.2. Study Selection
2.3. Inclusion and Exclusion Criteria
2.4. Assessment of Risk of Bias
2.5. Data Extraction and Analysis
2.6. Citation Trends
2.7. Ensuring Transparency
2.8. Manuscript Structure and Section Interactions
3. Understanding Large Language Models
3.1. Fundamentals of Large Language Models
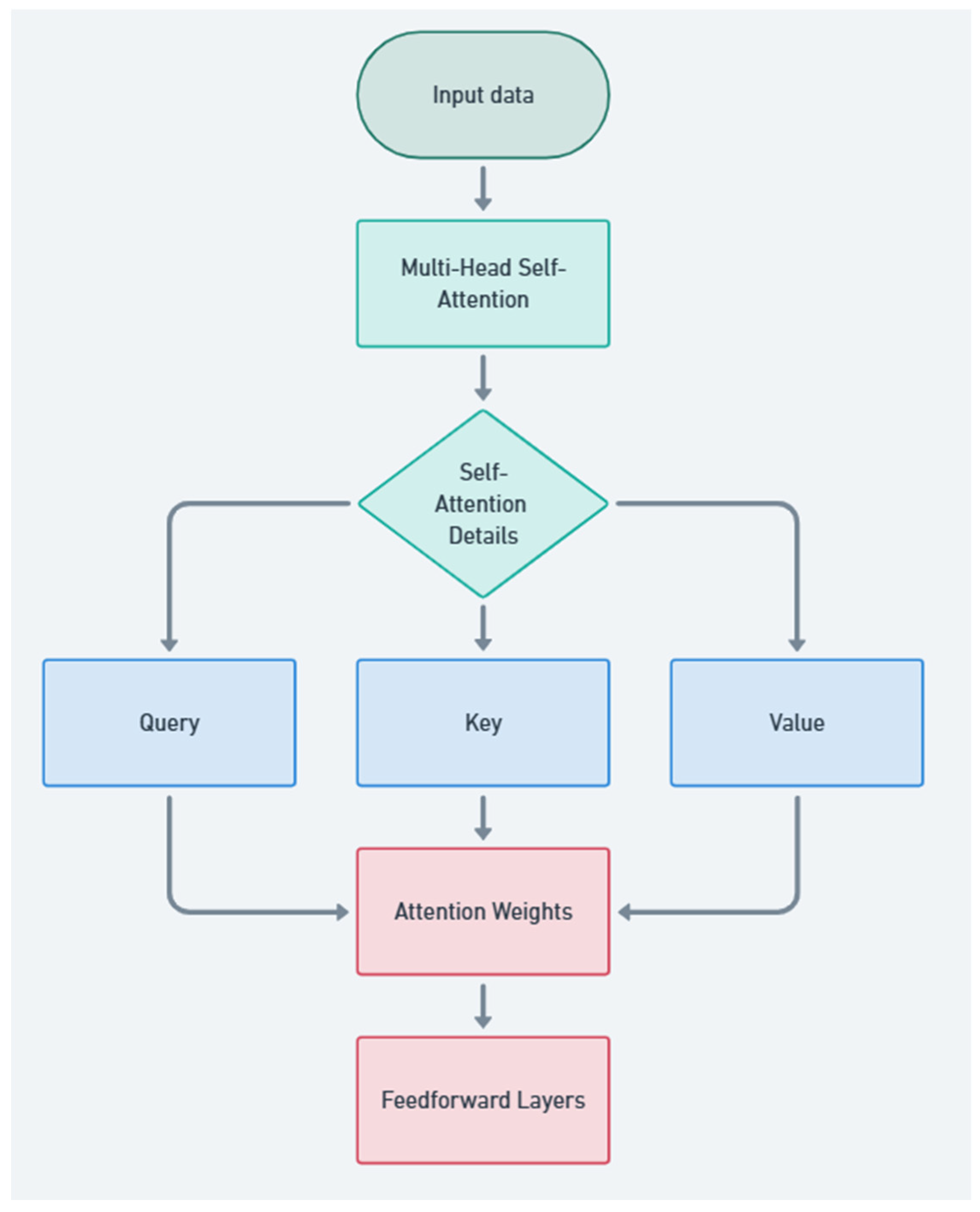
3.2. Technical Mechanisms of LLMs—Advanced Analysis
3.3. Evolution of Large Language Models
- Early Development (2020)—The release of GPT-3 marked a major milestone in natural language processing, introducing significantly improved text generation and efficiency. This stage laid the groundwork for subsequent models by demonstrating the feasibility of large-scale language modeling for complex reasoning tasks.
- Growth Phase (2023)—The introduction of GPT-4 Turbo, Claude 3, and LLaMA 2 signaled a period of rapid advancements. GPT-4 Turbo featured enhanced multimodal capabilities and domain-specific tuning, while Claude 3 focused on faster processing and improved summarization. LLaMA 2, developed as an open-source model, emphasized scalability for research and broader accessibility.
- Maritime Relevance (2023 onward)—The final phase represents the adaptation of LLMs for maritime operations. Fine-tuning processes have enabled the development of customized LLMs tailored for navigation, compliance monitoring, and enhanced safety protocols. This shift signifies the growing interest in AI-driven maritime applications.
3.4. Capabilities Relevant to Maritime Safety
3.5. Limitations and Considerations
4. Applications of LLMs in Maritime Operations
4.1. Enhancing Communication
4.1.1. Multilingual Support for International Crews
4.1.2. Automated Reporting and Documentation
4.2. Safety Training and Education
4.2.1. Interactive Learning Platforms
4.2.2. Knowledge Management
4.3. Decision Support Systems
4.3.1. Real-Time Risk Assessment
4.3.2. Emergency Response Assistance
4.4. Predictive Maintenance and Diagnostics
4.4.1. Analyzing Maintenance Logs
4.4.2. Fault Diagnosis Support
4.5. Case Studies
4.5.1. Real-Time Weather Analysis
4.5.2. Automated Failure Reporting
5. Enhancing Safety Through Large Language Models
5.1. Risk Analysis and Hazard Identification
5.2. Compliance and Regulatory Support
5.2.1. Navigating International Regulations
5.2.2. Audit Preparation and Support
5.3. Human Factors and Error Reduction
5.4. Incident Investigation and Reporting
6. Challenges and Limitations
6.1. Technical Challenges
6.1.1. Data Privacy and Security
- Data encryption—All data should be encrypted both in transit and at rest.
- Local processing—Deploying models on onboard local servers instead of cloud systems minimizes the risk of data breaches.
- Differential privacy—Incorporate techniques that prevent individual data points from being revealed in model outputs.
6.1.2. Integration with Existing Systems
6.2. Ethical and Legal Considerations
6.2.1. Accountability in Decision-Making
6.2.2. Bias and Fairness
6.2.3. Broader Ethical and Societal Challenges
6.3. Operational Challenges
6.3.1. Training and Skill Requirements
6.3.2. Cost and Resource Allocation
7. Future Directions and Recommendations
7.1. Technological Advancements
7.2. Policy and Regulatory Evolution
7.3. Research Opportunities
7.4. Strategic Implementation Framework
- Pilot testing: start with small projects, such as automating operational reports.
- Impact monitoring: define metrics like a reduction in report errors or shorter response times in crisis situations.
- Crew training: introduce educational programs to teach effective collaboration with AI.
- Long-term evaluation: regularly audit implementation to assess effectiveness and make improvements.
7.5. Critique of LLM Limitations
7.5.1. Hallucinations and the Risk of Incorrect Outputs
7.5.2. Model Bias and Its Implications in a Multicultural Industry
7.5.3. Over-Reliance on Automation and the Erosion of Human Expertise
7.5.4. Implications for Safety and Trust
7.6. Feedback Mechanisms for Continuous Improvement
7.7. Final Thoughts
8. Conclusions
Author Contributions
Funding
Conflicts of Interest
Glossary
| AIS (Automatic Identification System) | A tracking system that enhances navigational safety by exchanging real-time vessel information. |
| Blockchain | A decentralized technology used for secure data storage and transactions, ensuring transparency and integrity. |
| Differential privacy | A technique that adds random noise to data to prevent individual pieces of information from being disclosed. |
| Edge computing | The processing of data closer to their source, such as onboard devices, rather than in centralized data centers. |
| Explainable AI (XAI) | AI systems designed to provide transparent and understandable reasoning behind their outputs. |
| GPT (Generative Pre-trained Transformer) | A series of LLMs developed by OpenAI, used for natural language processing and generation. |
| LLM (Large Language Model) | A sophisticated AI system capable of understanding, generating, and analyzing human-like text. |
| Multimodal inputs | Inputs that include different data types, such as text, images, and audio, processed by advanced AI models. |
| Privacy differential | A privacy-preserving mechanism ensuring that individual data contributions remain confidential. |
| Reinforcement learning from human feedback (RLHF) | A technique used to fine-tune AI models based on human preferences to improve their outputs. |
References
- Christiansen, M.; Fagerholt, K.; Nygreen, B.; Ronen, D. Chapter 4 Maritime Transportation. In Handbooks in Operations Research and Management Science; Elsevier: Amsterdam, The Netherlands, 2007; pp. 189–284. [Google Scholar] [CrossRef]
- Shi, W.; Li, K.X. Themes and Tools of Maritime Transport Research during 2000–2014. Marit. Policy Manag. 2017, 44, 151–169. [Google Scholar] [CrossRef]
- Goerlandt, F.; Montewka, J. Maritime Transportation Risk Analysis: Review and Analysis in Light of Some Foundational Issues. Reliab. Eng. Syst. Saf. 2015, 138, 115–134. [Google Scholar] [CrossRef]
- Soares, C.G.; Teixeira, A.P. Risk Assessment in Maritime Transportation. Reliab. Eng. Syst. Saf. 2001, 74, 299–309. [Google Scholar] [CrossRef]
- Wu, B.; Yip, T.L.; Yan, X.; Guedes Soares, C. Review of Techniques and Challenges of Human and Organizational Factors Analysis in Maritime Transportation. Reliab. Eng. Syst. Saf. 2022, 219, 108249. [Google Scholar] [CrossRef]
- Baalisampang, T.; Abbassi, R.; Garaniya, V.; Khan, F.; Dadashzadeh, M. Review and Analysis of Fire and Explosion Accidents in Maritime Transportation. Ocean. Eng. 2018, 158, 350–366. [Google Scholar] [CrossRef]
- Puisa, R.; Lin, L.; Bolbot, V.; Vassalos, D. Unravelling Causal Factors of Maritime Incidents and Accidents. Saf. Sci. 2018, 110, 124–141. [Google Scholar] [CrossRef]
- Berg, H.P. Human Factors and Safety Culture in Maritime Safety. In Marine Navigation and Safety of Sea Transportation: STCW, Maritime Education and Training (MET), Human Resources and Crew Manning, Maritime Policy, Logistics and Economic Matters; CRC Press: Boca Raton, FL, USA, 2013. [Google Scholar] [CrossRef]
- Awal, Z.I.; Hasegawa, K. A Study on Accident Theories and Application to Maritime Accidents. Procedia Eng. 2017, 194, 298–306. [Google Scholar] [CrossRef]
- Psarros, G.; Skjong, R.; Eide, M.S. Under-Reporting of Maritime Accidents. Accid. Anal. Prev. 2010, 42, 619–625. [Google Scholar] [CrossRef] [PubMed]
- Zhang, Y.; Sun, X.; Chen, J.; Cheng, C. Spatial Patterns and Characteristics of Global Maritime Accidents. Reliab. Eng. Syst. Saf. 2021, 206, 107310. [Google Scholar] [CrossRef]
- Puisa, R.; McNay, J.; Montewka, J. Maritime Safety: Prevention versus Mitigation? Saf. Sci. 2021, 136, 105151. [Google Scholar] [CrossRef]
- Baker, C.C.; Seah, A.K. Maritime Accidents and Human Performance: The Statistical Trail. In Proceedings of the MarTech Conference 2004, Singapore, 22–24 September 2004. [Google Scholar]
- Mandaraka-Sheppard, A. Modern Maritime Law and Risk Management; Informa Law from Routledge; Routledge: London, UK, 2014; ISBN 9781317740810. [Google Scholar] [CrossRef]
- Nikčević-Grdinić, J. Improving Safety at Sea Through Compliance with International Maritime Safety Codes. Trans. Marit. Sci. 2017, 6, 130–139. [Google Scholar] [CrossRef]
- Batalden, B.-M.; Sydnes, A.K. Maritime Safety and the ISM Code: A Study of Investigated Casualties and Incidents. WMU J. Marit. Aff. 2014, 13, 3–25. [Google Scholar] [CrossRef]
- Uğurlu, Ö.; Yıldırım, U.; Başar, E. nalysis of Grounding Accidents Caused by Human Error. J. Mar. Sci. Technol. 2015, 23, 748–760. [Google Scholar] [CrossRef]
- Barlow, C.; Michailidis, T.; Meadow, G.; Gouch, J.; Rajabally, E. Using immersive audio and vibration to enhance remote diagnosis of mechanical failure in uncrewed vessels. In Proceedings of the Audio Engineering Society Conference: 2019 AES International Conference on Immersive and Interactive Audio, York, UK, 27–29 March 2019. [Google Scholar]
- Kadhafi, M. Maritime Safety in the Digital Era As the Role of Weather Monitoring and Prediction Technology. J. Marit. Technol. Soc. 2024, 3, 92–97. [Google Scholar] [CrossRef]
- Benton, G. Multicultural crews and the culture of globalization. In Proceedings of the International Association of Maritime Universities (IAMU) 6th Annual General Assembly and Conference, Malmo, Sweden, 24–26 October 2005. [Google Scholar]
- Filippopoulos, C.; Caballero, A.; Christofi, A.; Kiouvrekis, Y. Digital Transformation in Maritime Safety Management: Optimizing HSQE Processes for Efficiency and Resilience. In Proceedings of the 2024 IEEE 15th International Colloquium on Logistics and Supply Chain Management (LOGISTIQUA), Sousse, Tunisia, 2–4 May 2024; pp. 1–6. [Google Scholar] [CrossRef]
- Dimakopoulou, A.; Rantos, K. Comprehensive Analysis of Maritime Cybersecurity Landscape Based on the NIST CSF v2.0. J. Mar. Sci. Eng. 2024, 12, 919. [Google Scholar] [CrossRef]
- Melnyk, O.; Onyshchenko, S.; Onishchenko, O.; Koskina, Y.; Lohinov, O.; Veretennik, O.; Stukalenko, O. Fundamental Concepts of Deck Cargo Handling and Transportation Safety. Eur. Transp./Trasp. Eur. 2024, 125. [Google Scholar] [CrossRef]
- Sandquist, T.F.; Raby, M. Fatigue and Alertness in Merchant Marine Personnel: A Field Study of Work and Sleep Patterns; U.S. Coast Guard, Marine Safety and Environmental Protection: Washington, DC, USA, 1996.
- Kurth, J.C.; Krauss, P.D.; Foster, S.W. Corrosion Management of Maritime Infrastructure. Transp. Res. Rec. 2019, 2673, 2–14. [Google Scholar] [CrossRef]
- Watts, S.; Baker, C.J.; Ward, K.D. Maritime Surveillance Radar. Part 2: Detection Performance Prediction in Sea Clutter. IEE Proc. F Radar Signal Process. 1990, 137, 63. [Google Scholar] [CrossRef]
- Berizzi, F.; Martorella, M.; Giusti, E. Radar Imaging for Maritime Observation; CRC Press: Boca Raton, FL, USA, 2018; ISBN 9781466580824. [Google Scholar] [CrossRef]
- Hofmann-Wellenhof, B.; Lichtenegger, H.; Collins, J. Global Positioning System: Theory and Practice; Springer Science Business Media: Berlin/Heidelberg, Germany, 2012. [Google Scholar] [CrossRef]
- Kumar, S.; Moore, K.B. The Evolution of Global Positioning System (GPS) Technology. J. Sci. Educ. Technol. 2002, 11, 59–80. [Google Scholar] [CrossRef]
- OH, J.; Park, S.; Kwon, O.-S. Advanced Navigation Aids System Based on Augmented Reality. Int. J. E-Navig. Marit. Econ. 2016, 5, 21–31. [Google Scholar] [CrossRef]
- Sarkodie, P.A.; Zhang, Z.K.; Benuwa, B.B.; Ghansah, B.; Ansah, E. A Survey of Advanced Marine Communication and Navigation Technologies: Developments and Strategies. Int. J. Eng. Res. Afr. 2018, 34, 102–115. [Google Scholar] [CrossRef]
- Rhodes, B.J.; Bomberger, N.A.; Seibert, M.; Waxman, A.M. Maritime Situation Monitoring and Awareness Using Learning Mechanisms. In Proceedings of the MILCOM 2005–2005 IEEE Military Communications Conference, Atlantic City, NJ, USA, 17–20 October 2005; Volume 1, pp. 646–652. [Google Scholar] [CrossRef]
- Ertogan, M.; Tayyar, G.T.; Wilson, P.A.; Ertugrul, S. Marine Measurement and Real-Time Control Systems with Case Studies. Ocean Eng. 2018, 159, 457–469. [Google Scholar] [CrossRef]
- Saravanan, K.; Aswini, S.; Kumar, R.; Son, L.H. How to Prevent Maritime Border Collision for Fisheries?—A Design of Real-Time Automatic Identification System. Earth Sci. Inf. 2019, 12, 241–252. [Google Scholar] [CrossRef]
- Bekkadal, F. Future Maritime Communications Technologies. In Proceedings of the OCEANS 2009-EUROPE, Bremen, Germany, 11–14 May 2009; pp. 1–6. [Google Scholar] [CrossRef]
- Weintrit, A.; Neumann, T. (Eds.) Advances in Marine Navigation and Safety of Sea Transportation, 1st ed.; CRC Press: Boca Raton, FL, USA, 2019. [Google Scholar] [CrossRef]
- Wei, T.; Feng, W.; Chen, Y.; Wang, C.-X.; Ge, N.; Lu, J. Hybrid Satellite-Terrestrial Communication Networks for the Maritime Internet of Things: Key Technologies, Opportunities, and Challenges. IEEE Internet Things J. 2021, 8, 8910–8934. [Google Scholar] [CrossRef]
- Monzon Baeza, V.; Ortiz, F.; Herrero Garcia, S.; Lagunas, E. Enhanced Communications on Satellite-Based IoT Systems to Support Maritime Transportation Services. Sensors 2022, 22, 6450. [Google Scholar] [CrossRef]
- Sanchez-Gonzalez, P.-L.; Díaz-Gutiérrez, D.; Leo, T.J.; Núñez-Rivas, L.R. Toward Digitalization of Maritime Transport? Sensors 2019, 19, 926. [Google Scholar] [CrossRef]
- Chen, X.; Ma, D.; Liu, R.W. Application of Artificial Intelligence in Maritime Transportation. J. Mar. Sci. Eng. 2024, 12, 439. [Google Scholar] [CrossRef]
- Aylak, B.L. The Impacts of the Applications of Artificial Intelligence in Maritime Logistics. Avrupa Bilim Ve Teknol. Derg. 2022, 34, 217–225. [Google Scholar] [CrossRef]
- Jurdana, I.; Krylov, A.; Yamnenko, J. Use of Artificial Intelligence as a Problem Solution for Maritime Transport. J. Mar. Sci. Eng. 2020, 8, 201. [Google Scholar] [CrossRef]
- Bellone, M.; Lundh, M.; Wahde, M.; MacKinnon, S. Electrification and Automation in Maritime Applications: Employing AI Techniques for Energy Optimization and Efficiency. IEEE Electrif. Mag. 2019, 7, 22–31. [Google Scholar] [CrossRef]
- Zhang, Y.; Zhang, D.; Jiang, H. A Review of Artificial Intelligence-Based Optimization Applications in Traditional Active Maritime Collision Avoidance. Sustainability 2023, 15, 13384. [Google Scholar] [CrossRef]
- Walter, M.J.; Barrett, A.; Walker, D.J.; Tam, K. Adversarial AI Testcases for Maritime Autonomous Systems. AI Comput. Sci. Robot. Technol. 2023, 2. [Google Scholar] [CrossRef]
- Xiao, G.; Yang, D.; Xu, L.; Li, J.; Jiang, Z. The Application of Artificial Intelligence Technology in Shipping: A Bibliometric Review. J. Mar. Sci. Eng. 2024, 12, 624. [Google Scholar] [CrossRef]
- Chen, M.; Tworek, J.; Jun, H.; Yuan, Q.; de Oliveira Pinto, H.P.; Kaplan, J.; Edwards, H.; Burda, Y.; Joseph, N.; Brockman, G.; et al. Evaluating Large Language Models Trained on Code. arXiv 2021, arXiv:2107.03374. [Google Scholar] [CrossRef]
- Zhao, W.X.; Zhou, K.; Li, J.; Tang, T.; Wang, X.; Hou, Y.; Min, Y.; Zhang, B.; Zhang, J.; Dong, Z.; et al. A Survey of Large Language Models. arXiv 2023, arXiv:2303.18223. [Google Scholar] [CrossRef]
- Kasneci, E.; Sessler, K.; Küchemann, S.; Bannert, M.; Dementieva, D.; Fischer, F.; Gasser, U.; Groh, G.; Günnemann, S.; Hüllermeier, E.; et al. ChatGPT for Good? On Opportunities and Challenges of Large Language Models for Education. Learn. Individ. Differ. 2023, 103, 102274. [Google Scholar] [CrossRef]
- Naveed, H.; Khan, A.U.; Qiu, S.; Saqib, M.; Anwar, S.; Usman, M.; Akhtar, N.; Barnes, N.; Mian, A. A Comprehensive Overview of Large Language Models. arXiv 2023, arXiv:2307.06435. [Google Scholar] [CrossRef]
- Wang, S.; Sun, X.; Li, X.; Ouyang, R.; Wu, F.; Zhang, T.; Li, J.; Wang, G. GPT-NER: Named Entity Recognition via Large Language Models. arXiv 2023, arXiv:2304.10428. [Google Scholar] [CrossRef]
- Tamkin, A.; Brundage, M.; Clark, J.; Ganguli, D. Understanding the Capabilities, Limitations, and Societal Impact of Large Language Models. arXiv 2024, arXiv:2102.02503. [Google Scholar] [CrossRef]
- Xu, F.F.; Alon, U.; Neubig, G.; Hellendoorn, V.J. A Systematic Evaluation of Large Language Models of Code. In Proceedings of the 6th ACM SIGPLAN International Symposium on Machine Programming, San Diego, CA, USA, 13 June 2022; ACM: New York, NY, USA, 2022; pp. 1–10. [Google Scholar] [CrossRef]
- Wei, J.; Tay, Y.; Bommasani, R.; Raffel, C.; Zoph, B.; Borgeaud, S.; Yogatama, D.; Bosma, M.; Zhou, D.; Metzler, D.; et al. Emergent Abilities of Large Language Models. arXiv 2024, arXiv:2206.07682v2. [Google Scholar] [CrossRef]
- Li, B.; Jiang, G.; Li, N.; Song, C. Research on Large-Scale Structured and Unstructured Data Processing Based on Large Language Model. Preprints 2024, 2024071364. [Google Scholar] [CrossRef]
- Hadi, M.U.; Tashi, A.; Qureshi, R.; Shah, A.; Irfan, M.; Zafar, A.; Shaikh, M.B.; Akhtar, N.; Hassan, S.Z.; Shoman, M.; et al. Large Language Models: A Comprehensive Survey of Its Applications, Challenges, Limitations, and Future Prospects. TechRxiv 2024. [Google Scholar] [CrossRef]
- Yang, W.; Li, C.; Zhang, J.; Zong, C. BigTranslate: Augmenting Large Language Models with Multilingual Translation Capability over 100 Languages. arXiv 2023. [Google Scholar] [CrossRef]
- Razavi, A.H.; Inkpen, D.; Falcon, R.; Abielmona, R. Textual Risk Mining for Maritime Situational Awareness. In Proceedings of the 2014 IEEE International Inter-Disciplinary Conference on Cognitive Methods in Situation Awareness and Decision Support (CogSIMA), San Antonio, TX, USA, 3–6 March 2014; pp. 167–173. [Google Scholar] [CrossRef]
- Dornemann, J.; Rückert, N.; Fischer, K.; Taraz, A. Artificial Intelligence and Operations Research in Maritime Logistics. In Data Science in Maritime and City Logistics: Data-Driven Solutions for Logistics and Sustainability; Hamburg University of Technology (TUHH): Hamburg, Germany, 2020. [Google Scholar] [CrossRef]
- Yan, K.; Wang, Y.; Jia, L.; Wang, W.; Liu, S.; Geng, Y. A Content-Aware Corpus-Based Model for Analysis of Marine Accidents. Accid. Anal. Prev. 2023, 184, 106991. [Google Scholar] [CrossRef] [PubMed]
- Brown, N.B. Enhancing Trust in LLMs: Algorithms for Comparing and Interpreting LLMs. arXiv 2024, arXiv:2406.01943. [Google Scholar] [CrossRef]
- He, J.; Chen, S.; Zhang, F.; Yang, Z. From Words to Actions: Unveiling the Theoretical Underpinnings of LLM-Driven Autonomous Systems. arXiv 2024, arXiv:2405.19883. [Google Scholar] [CrossRef]
- Samant, R.M.; Bachute, M.R.; Gite, S.; Kotecha, K. Framework for Deep Learning-Based Language Models Using Multi-Task Learning in Natural Language Understanding: A Systematic Literature Review and Future Directions. IEEE Access 2022, 10, 17078–17097. [Google Scholar] [CrossRef]
- Deng, Y.; Xia, C.S.; Peng, H.; Yang, C.; Zhang, L. Large Language Models Are Zero-Shot Fuzzers: Fuzzing Deep-Learning Libraries via Large Language Models. In Proceedings of the 32nd ACM SIGSOFT International Symposium on Software Testing and Analysis, Seattle, WA, USA, 17–21 July 2023; ACM: New York, NY, USA, 2023; pp. 423–435. [Google Scholar] [CrossRef]
- Zheng, B.; Hou, Y.; Lu, H.; Chen, Y.; Zhao, W.X.; Chen, M.; Wen, J.-R. Adapting Large Language Models by Integrating Collaborative Semantics for Recommendation. In Proceedings of the 2024 IEEE 40th International Conference on Data Engineering (ICDE), Utrecht, The Netherlands, 13–16 May 2024; pp. 1435–1448. [Google Scholar] [CrossRef]
- Kim, T.; Choi, J.; Edmiston, D.; Lee, S. Are Pre-Trained Language Models Aware of Phrases? Simple but Strong Baselines for Grammar Induction. arXiv 2020, arXiv:2002.00737. [Google Scholar] [CrossRef]
- Lampinen, A. Can Language Models Handle Recursively Nested Grammatical Structures? A Case Study on Comparing Models and Humans. Comput. Linguist. 2024, 50, 1441–1476. [Google Scholar] [CrossRef]
- Htut, P.M.; Cho, K.; Bowman, S. Grammar Induction with Neural Language Models: An Unusual Replication. In Proceedings of the 2018 EMNLP Workshop BlackboxNLP: Analyzing and Interpreting Neural Networks for NLP; Association for Computational Linguistics: Stroudsburg, PA, USA, 2018; pp. 371–373. [Google Scholar] [CrossRef]
- Santos, E.A.; Campbell, J.C.; Patel, D.; Hindle, A.; Amaral, J.N. Syntax and Sensibility: Using Language Models to Detect and Correct Syntax Errors. In Proceedings of the 2018 IEEE 25th International Conference on Software Analysis, Evolution and Reengineering (SANER), Campobasso, Italy, 20–23 March 2018; pp. 311–322. [Google Scholar] [CrossRef]
- Pérez-Mayos, L.; Ballesteros, M.; Wanner, L. How Much Pretraining Data Do Language Models Need to Learn Syntax? In Proceedings of the 2021 Conference on Empirical Methods in Natural Language Processing; Association for Computational Linguistics: Stroudsburg, PA, USA, 2021; pp. 1571–1582. [Google Scholar] [CrossRef]
- Vulić, I.; Ponti, E.M.; Litschko, R.; Glavaš, G.; Korhonen, A. Probing Pretrained Language Models for Lexical Semantics. In Proceedings of the 2020 Conference on Empirical Methods in Natural Language Processing (EMNLP); Association for Computational Linguistics: Stroudsburg, PA, USA, 2020; pp. 7222–7240. [Google Scholar] [CrossRef]
- Bommasani, R.; Liang, P.; Lee, T. Holistic evaluation of language models. Ann. N. Y. Acad. Sci. 2023, 1525, 140–146. [Google Scholar] [CrossRef] [PubMed]
- Gilbert, H.; Sandborn, M.; Schmidt, D.C.; Spencer-Smith, J.; White, J. Semantic Compression with Large Language Models. In Proceedings of the 2023 Tenth International Conference on Social Networks Analysis, Management and Security (SNAMS), Abu Dhabi, United Arab Emirates, 21–24 November 2023; pp. 1–8. [Google Scholar] [CrossRef]
- Minaee, S.; Mikolov, T.; Nikzad, N.; Chenaghlu, M.; Socher, R.; Amatriain, X.; Gao, J. Large Language Models: A Survey. arXiv 2024, arXiv:2402.06196. [Google Scholar] [CrossRef]
- Shoeybi, M.; Patwary, M.; Puri, R.; LeGresley, P.; Casper, J.; Catanzaro, B. Megatron-LM: Training Multi-Billion Parameter Language Models Using Model Parallelism. arXiv 2019, arXiv:1909.08053. [Google Scholar]
- Brown, T.B.; Mann, B.; Ryder, N.; Subbiah, M.; Kaplan, J.; Dhariwal, P.; Neelakantan, A.; Shyam, P.; Sastry, G.; Askell, A.; et al. Language Models are Few-Shot Learners. arXiv 2020, arXiv:2005.14165. [Google Scholar]
- Sun, Y.; Wang, S.; Feng, S.; Ding, S.; Pang, C.; Shang, J.; Liu, J.; Chen, X.; Zhao, Y.; Lu, Y.; et al. ERNIE 3.0: Large-scale Knowledge Enhanced Pre-training for Language Understanding and Generation. arXiv 2021, arXiv:2107.02137. [Google Scholar]
- Baktash, J.A.; Dawodi, M. Gpt-4: A Review on Advancements and Opportunities in Natural Language Processing. arXiv 2023, arXiv:2305.03195. [Google Scholar]
- Pei, D.; He, J.; Liu, K.; Chen, M.; Zhang, S. Application of Large Language Models and Assessment of Their Ship-Handling Theory Knowledge and Skills for Connected Maritime Autonomous Surface Ships. Mathematics 2024, 12, 2381. [Google Scholar] [CrossRef]
- Gao, L.; Callan, J. Unsupervised Corpus Aware Language Model Pre-Training for Dense Passage Retrieval. In Proceedings of the 60th Annual Meeting of the Association for Computational Linguistics (Volume 1: Long Papers); Association for Computational Linguistics: Stroudsburg, PA, USA, 2022; pp. 2843–2853. [Google Scholar] [CrossRef]
- Radford, A.; Wu, J.; Child, R.; Luan, D.; Amodei, D.; Sutskever, I. Language Models Are Unsupervised Multitask Learners. OpenAI Blog 2019, 1, 9. [Google Scholar]
- Basavatia, S.; Murugesan, K.; Ratnakar, S. STARLING: Self-Supervised Training of Text-Based Reinforcement Learning Agent with Large Language Models. arXiv 2024, arXiv:2406.05872. [Google Scholar] [CrossRef]
- Baevski, A.; Hsu, W.; Xu, Q.; Babu, A.; Gu, J.; Auli, M. Data2vec: A General Framework for Self-Supervised Learning in Speech, Vision and Language. In Proceedings of the Proceedings of the 39th International Conference on Machine Learning. arXiv 2022, arXiv:2202.03555. [Google Scholar] [CrossRef]
- Kaiser, L.; Gomez, A.N.; Shazeer, N.; Vaswani, A.; Parmar, N.; Jones, L.; Uszkoreit, J. One Model To Learn Them All. arXiv 2017, arXiv:1706.05137. [Google Scholar] [CrossRef]
- Vaswani, A.; Brain, G.; Shazeer, N.; Parmar, N.; Uszkoreit, J.; Jones, L.; Gomez, A.N.; Kaiser, Ł.; Polosukhin, I. Attention Is All You Need. arXiv 2023, arXiv:1706.03762. [Google Scholar] [CrossRef]
- Kalyan, K.S. A Survey of GPT-3 Family Large Language Models Including ChatGPT and GPT-4. Nat. Lang. Process. J. 2024, 6, 100048. [Google Scholar] [CrossRef]
- Koubaa, A. GPT-4 vs. GPT-3.5: A Concise Showdown. Preprints 2023, 2023030422. [Google Scholar] [CrossRef]
- Budzianowski, P.; Vulić, I. Hello, It’s GPT-2—How Can I Help You? Towards the Use of Pretrained Language Models for Task-Oriented Dialogue Systems. In Proceedings of the 3rd Workshop on Neural Generation and Translation; Association for Computational Linguistics: Stroudsburg, PA, USA, 2019; pp. 15–22. [Google Scholar] [CrossRef]
- Zhang, M.; Li, J. A Commentary of GPT-3 in MIT Technology Review 2021. Fundam. Res. 2021, 1, 831–833. [Google Scholar] [CrossRef]
- Mohamadi, S.; Mujtaba, G.; Le, N.; Doretto, G.; Adjeroh, D.A. ChatGPT in the Age of Generative AI and Large Language Models: A Concise Survey. arXiv 2023, arXiv:2307.04251. [Google Scholar] [CrossRef]
- Casper, S.; Davies, X.; Shi, C.; Gilbert, T.K.; Tech, C.; Scheurer, J.; Research, A.; Rando, J.; Zurich, E.; Freedman, R.; et al. Open Problems and Fundamental Limitations of Reinforcement Learning from Human Feedback Charbel-Raphaël Segerie, EffiSciences Mehul Damani, MIT CSAIL. arXiv 2023, arXiv:2307.15217. [Google Scholar] [CrossRef]
- Griffith, S.; Subramanian, K.; Scholz, J.; Isbell, C.L.; Thomaz, A. Policy Shaping: Integrating Human Feedback with Reinforcement Learning. 2013. Available online: https://sites.cc.gatech.edu/social-machines/papers/nips2013.pdf (accessed on 7 December 2024).
- Bai, Y.; Jones, A.; Ndousse, K.; Askell, A.; Chen, A.; DasSarma, N.; Drain, D.; Fort, S.; Ganguli, D.; Henighan, T.; et al. Training a Helpful and Harmless Assistant with Reinforcement Learning from Human Feedback. arXiv 2024, arXiv:2204.05862v1. [Google Scholar] [CrossRef]
- Knox, W.B.; Stone, P. Augmenting Reinforcement Learning with Human Feedback. 2011. Available online: https://www.ias.informatik.tu-darmstadt.de/uploads/Research/ICML2011/icml11il-knox.pdf (accessed on 7 December 2024).
- OpenAI; Achiam, J.; Adler, S.; Agarwal, S.; Ahmad, L.; Akkaya, I.; Aleman, F.L.; Almeida, D.; Altenschmidt, J.; Altman, S.; et al. GPT-4 Technical Report. arXiv 2024, arXiv:2303.08774. [Google Scholar] [CrossRef]
- Thirunavukarasu, A.J.; Ting, D.S.J.; Elangovan, K.; Gutierrez, L.; Tan, T.F.; Ting, D.S.W. Large Language Models in Medicine. Nat. Med. 2023, 29, 1930–1940. [Google Scholar] [CrossRef]
- Kim, A.G.; Muhn, M.; Nikolaev, V.V.; Baik, B.; Bradshaw, M.; Dou, Y.; Gassen, J.; Han, S.-Y.; Jain, K.; Koijen, R.; et al. Financial Statement Analysis with Large Language Models. arXiv 2024, arXiv:2407.17866. [Google Scholar] [CrossRef]
- Li, Y.; Wang, S.; Ding, H.; Chen, H. Large Language Models in Finance: A Survey. In Proceedings of the 4th ACM International Conference on AI in Finance, Brooklyn, NY, USA, 27–29 November 2023; ACM: New York, NY, USA, 2023; pp. 374–382. [Google Scholar] [CrossRef]
- Wang, N.; Jiang, T.; Wang, Y.; Qiu, S.; Zhang, B.; Xie, X.; Li, M.; Wang, C.; Wang, Y.; Ren, H.; et al. KUNPENG: An Embodied Large Model for Intelligent Maritime. arXiv 2024, arXiv:2407.09048. [Google Scholar] [CrossRef]
- Zheng, Z.; Chen, Y.; Zhang, J.; Vu, T.-A.; Zeng, H.; Him, Y.; Tim, W.; Yeung, S.-K. Exploring Boundary of GPT-4V on Marine Analysis: A Preliminary Case Study. arXiv 2024, arXiv:2401.02147. [Google Scholar] [CrossRef]
- Liu, D.; Cheng, L. MAKG: A Maritime Accident Knowledge Graph for Intelligent Accident Analysis and Management. Ocean. Eng. 2024, 312, 119280. [Google Scholar] [CrossRef]
- Jatta, L. Maritime Automatic Speech Recognition: Improving the Quality of Transcriptions Using Artificial Intelligence. 2024. Available online: https://www.doria.fi/handle/10024/189693 (accessed on 3 February 2025).
- Sun, P.; Zuo, Y.; Li, X.; Wang, Y. Application of Deep Learning in the Classification of Maritime Safety Information. Rev. Socionetwork Strateg. 2024, 18, 407–427. [Google Scholar] [CrossRef]
- Hodne, P.; Skåden, O.K.; Alsos, O.A.; Madsen, A.; Porathe, T. Conversational User Interfaces for Maritime Autonomous Surface Ships. Ocean Eng. 2024, 310, 118641. [Google Scholar] [CrossRef]
- Siu, S.C. ChatGPT and GPT-4 for Professional Translators: Exploring the Potential of Large Language Models in Translation. SSRN Electron. J. 2023. [Google Scholar] [CrossRef]
- Zeng, Z.; Morgan, J.P.; Watson, W.; Cho, N.; Rahimi, S.; Reynolds, S.; Balch, T.; Veloso, M. FlowMind: Automatic Workflow Generation with LLMs; Association for Computing Machinery: New York, NY, USA, 2023; Volume 1, pp. 73–81. [Google Scholar] [CrossRef]
- Luo, Q.; Ye, Y.; Liang, S.; Zhang, Z.; Qin, Y.; Lu, Y.; Wu, Y.; Cong, X.; Lin, Y.; Zhang, Y.; et al. RepoAgent: An LLM-Powered Open-Source Framework for Repository-Level Code Documentation Generation. arXiv 2024, arXiv:2402.16667. [Google Scholar] [CrossRef]
- Musumeci, E.; Brienza, M.; Suriani, V.; Nardi, D.; Bloisi, D.D. LLM Based Multi-Agent Generation of Semi-Structured Documents from Semantic Templates in the Public Administration Domain; Springer: Cham, Switzerland, 2024; pp. 98–117. [Google Scholar] [CrossRef]
- Mo, Y.; Qin, H.; Dong, Y.; Zhu, Z.; Li, Z. Large Language Model (LLM) AI Text Generation Detection Based on Transformer Deep Learning Algorithm. arXiv 2024, arXiv:2405.06652. [Google Scholar] [CrossRef]
- Cao, Z.; Feinstein, Z. Large Language Model in Financial Regulatory Interpretation. arXiv 2024, arXiv:2405.06808. [Google Scholar] [CrossRef]
- Iida, K.; Mimura, K.; Ito, N. Predictive simultaneous interpretation: Harnessing large language models for democratizing real-time multilingual communication. arXiv 2024, arXiv:2407.14269. [Google Scholar]
- Mallam, S.C.; Nazir, S.; Renganayagalu, S.K. Rethinking Maritime Education, Training, and Operations in the Digital Era: Applications for Emerging Immersive Technologies. J. Mar. Sci. Eng. 2019, 7, 428. [Google Scholar] [CrossRef]
- Grasso, R.; Cococcioni, M.; Rixen, M.; Baldacci, A. A Decision Support Architecture for Maritime Operations Exploiting Multiple METOC Centres and Uncertainty. Int. J. Strateg. Decis. Sci. (IJSDS) 2011, 2, 1–27. [Google Scholar] [CrossRef]
- Otal, H.T.; Abdullah Canbaz, M. AI-Powered Crisis Response: Streamlining Emergency Management with LLMs. In Proceedings of the 2024 IEEE World Forum on Public Safety Technology (WFPST), Herndon, VA, USA, 14–15 May 2024; pp. 104–107. [Google Scholar] [CrossRef]
- Simion, D.; Postolache, F.; Fleacă, B.; Fleacă, E. AI-Driven Predictive Maintenance in Modern Maritime Transport—Enhancing Operational Efficiency and Reliability. Appl. Sci. 2024, 14, 9439. [Google Scholar] [CrossRef]
- Bakare, O.A.; Aziza, O.R.; Uzougbo, N.S.; Oduro, P. A legal and regulatory compliance framework for maritime operations in Nigerian oil companies. Open Access Res. J. Sci. Technol. 2024, 12, 92–103. [Google Scholar] [CrossRef]
- Lee, E.S.; Song, D.W. Knowledge management for maritime logistics value: Discussing conceptual issues. Marit. Policy Manag. 2010, 37, 563–583. [Google Scholar] [CrossRef]
- Mccafferty, D.B.; Baker, C.C. Trending the causes of marine incidents. In Proceedings of the 3rd Learning from Marine Incidents Conference, London, UK, 25–26 January 2006. [Google Scholar]
- Progoulaki, M.; Katradi, A.; Theotokas, I. Promoting and developing seafarers’ welfare under the maritime labour convention: A research agenda. SPOUDAI J. Econ. Bus. 2013, 63, 75–82. [Google Scholar]
- Liu, Y.; He, H.; Han, T.; Zhang, X.; Liu, M.; Tian, J.; Zhang, Y.; Wang, J.; Gao, X.; Zhong, T.; et al. Understanding LLMs: A Comprehensive Overview from Training to Inference. arXiv 2024, arXiv:2401.02038. [Google Scholar] [CrossRef]
- Tripathi, S.; Sukumaran, R.; Cook, T.S. Efficient healthcare with large language models: Optimizing clinical workflow and enhancing patient care. J. Am. Med. Inform. Assoc. 2024, 31, 1436–1440. [Google Scholar] [CrossRef]
- Perković, G.; Drobnjak, A.; Botički, I. Hallucinations in LLMs: Understanding and Addressing Challenges. In Proceedings of the 2024 47th MIPRO ICT and Electronics Convention (MIPRO), Opatija, Croatia, 20–24 May 2024; pp. 2084–2088. [Google Scholar] [CrossRef]
- Yao, J.-Y.; Ning, K.-P.; Liu, Z.-H.; Ning, M.-N.; Liu, Y.-Y.; Yuan, L. LLM Lies: Hallucinations Are Not Bugs, but Features as Adversarial Examples. arXiv 2023, arXiv:2310.01469. [Google Scholar] [CrossRef]
- Pang, J.-C.; Fan, H.-B.; Wang, P.; Xiao, J.-H.; Tang, N.; Yang, S.-H.; Jia, C.; Huang, S.-J.; Yu, Y. Empowering Language Models with Active Inquiry for Deeper Understanding. arXiv 2024, arXiv:2402.03719. [Google Scholar]
- Zhang, R.; Li, H.; Wu, Y.; Ai, Q.; Liu, Y.; Zhang, M.; Ma, S. Evaluation Ethics of LLMs in Legal Domain. arXiv 2024, arXiv:2403.11152. [Google Scholar] [CrossRef]
- Juma Mnene, C.; Ngongi, W.; Gurumo, T.S.; Mkwande, M. Response Coordination Model for Real Time Decision Making in Coastal Search and Rescue Operation Using Fuzzy Logic Technique. Int. J. Innov. Sci. Res. Technol. (IJISRT) 2024. [Google Scholar] [CrossRef]
- Rao, A.; Khandelwal, A.; Tanmay, K.; Agarwal, U.; Choudhury, M. Ethical Reasoning over Moral Alignment: A Case and Framework for In-Context Ethical Policies in LLMs. In Proceedings of the Findings of the Association for Computational Linguistics: EMNLP 2023; Association for Computational Linguistics: Stroudsburg, PA, USA, 2023; pp. 13370–13388. [Google Scholar] [CrossRef]
- Yang, E.; Shen, L.; Guo, G.; Wang, X.; Cao, X.; Zhang, J.; Tao, D. Model Merging in LLMs, MLLMs, and Beyond: Methods, Theories, Applications and Opportunities. arXiv 2024, arXiv:2408.07666. [Google Scholar] [CrossRef]
- Ferrigno, E.; Rodriguez, M.; Davidsson, E. Revolutionizing Drilling Operations: Next-gen Llm-AI for Real-time Support in Well Construction Control Rooms. In Proceedings of the SPE Annual Technical Conference and Exhibition, New Orleans, LA, USA, 23–25 September 2024. [Google Scholar] [CrossRef]
- Lu, Y.; Zhu, W.; Li, L.; Qiao, Y.; Yuan, F. LLaMAX: Scaling Linguistic Horizons of LLM by Enhancing Translation Capabilities Beyond 100 Languages. arXiv 2024, arXiv:2407.05975. [Google Scholar] [CrossRef]
- Guo, X.; Huang, K.; Liu, J.; Fan, W.; Vélez, N.; Wu, Q.; Wang, H.; Griffiths, T.L.; Wang, M. Embodied llm agents learn to cooperate in organized teams. arXiv 2024, arXiv:2403.12482. [Google Scholar]
- Deng, H.; Namoano, B.; Zheng, B.; Khan, S.; Ahmet Erkoyuncu, J. From Prediction to Prescription: Large Language Model Agent for Context-Aware Maintenance Decision Support. PHME_CONF 2024, 8, 10. [Google Scholar] [CrossRef]
- Li, D.; Wang, H.; Li, Y.-F. Robust Anomaly Detection In Unmanned Ship Systems Based On Large Language Models. 2024. [Google Scholar]
- Berti, A.; Qafari, M.S. Leveraging Large Language Models (LLMs) for Process Mining (Technical Report). arXiv 2023, arXiv:2307.12701. [Google Scholar] [CrossRef]
- Mohapatra, A. Generative AI for Predictive Maintenance: Predicting Equipment Failures and Optimizing Maintenance Schedules Using AI. Int. J. Sci. Res. MANA 2024, 12, 1648–1672. [Google Scholar] [CrossRef]
- Wang, C.; Liu, X.; Yue, Y.; Tang, X.; Zhang, T.; Jiayang, C.; Yao, Y.; Gao, W.; Hu, X.; Qi, Z.; et al. Survey on Factuality in Large Language Models: Knowledge, Retrieval and Domain-Specificity. arXiv 2023, arXiv:2310.07521. [Google Scholar] [CrossRef]
- Alier, M.; Casañ, M.J.; Filvà, D.A. Smart Learning Applications: Leveraging LLMs for Contextualized and Ethical Educational Technology; Springer: Singapore, 2024; pp. 190–199. [Google Scholar] [CrossRef]
- Moore, S.; Tong, R.; Singh, A.; Liu, Z.; Hu, X.; Lu, Y.; Liang, J.; Cao, C.; Khosravi, H.; Denny, P.; et al. Empowering Education with LLMs—The Next-Gen Interface and Content Generation; Springer: Cham, Switzerland, 2023; pp. 32–37. [Google Scholar] [CrossRef]
- Jiang, Y. The Applications of Large Language Models in Emergency Management. In Proceedings of the 2024 IEEE 6th Advanced Information Management, Communicates, Electronic and Automation Control Conference (IMCEC), Chongqing, China, 24–26 May 2024; pp. 199–202. [Google Scholar] [CrossRef]
- Xu, Z.; Guo, L.; Zhou, S.; Song, R.; Niu, K. Enterprise Supply Chain Risk Management and Decision Support Driven by Large Language Models. Appl. Sci. Eng. J. Adv. Res. 2024, 3, 1–7. [Google Scholar] [CrossRef]
- Chang, C.; Peng, W.C.; Chen, T.F. Llm4ts: Two-stage fine-tuning for time-series forecasting with pre-trained llms. arXiv 2023, arXiv:2308.08469. [Google Scholar]
- Alcaras, E.; Budillon, G.; Cotroneo, Y.; Di Luccio, D.; Montella, R.; Parente, C. Developing a GIS Framework for Effective Weather Routing in the Tyrrhenian Sea. In Proceedings of the 2024 IEEE International Workshop on Metrology for the Sea; Learning to Measure Sea Health Parameters (MetroSea), Portorose, Slovenia, 14–16 October 2024; pp. 529–534. [Google Scholar]
- Tu, E.; Zhang, G.; Rachmawati, L.; Rajabally, E.; Huang, G.B. Exploiting AIS data for intelligent maritime navigation: A comprehensive survey from data to methodology. IEEE Trans. Intell. Transp. Syst. 2017, 19, 1559–1582. [Google Scholar] [CrossRef]
- Robards, M.D.; Silber, G.K.; Adams, J.D.; Arroyo, J.; Lorenzini, D.; Schwehr, K.; Amos, J. Conservation science and policy applications of the marine vessel Automatic Identification System (AIS)—A review. Bull. Mar. Sci. 2016, 92, 75–103. [Google Scholar] [CrossRef]
- Zhou, G.; Hong, Y.; Wu, Q. Navgpt: Explicit reasoning in vision-and-language navigation with large language models. In Proceedings of the AAAI Conference on Artificial Intelligence, Vancouver, BC, Canada, 20–27 February 2024; Volume 38, pp. 7641–7649. [Google Scholar]
- Lin, B.; Nie, Y.; Wei, Z.; Chen, J.; Ma, S.; Han, J.; Xu, H.; Chang, X.; Liang, X. NavCoT: Boosting LLM-Based Vision-and-Language Navigation via Learning Disentangled Reasoning. arXiv 2024, arXiv:2403.07376. [Google Scholar]
- Pang, Y.; Zhang, M.; Liu, Y.; Li, X.; Wang, Y.; Huan, Y.; Liu, Z.; Li, J.; Wang, D. Large language model-based optical network log analysis using LLaMA2 with instruction tuning. J. Opt. Commun. Netw. 2024, 16, 1116–1132. [Google Scholar] [CrossRef]
- Cui, T.; Ma, S.; Chen, Z.; Xiao, T.; Tao, S.; Liu, Y.; Zhang, S.; Lin, D.; Liu, C.; Cai, Y.; et al. Logeval: A comprehensive benchmark suite for large language models in log analysis. arXiv 2024, arXiv:2407.01896. [Google Scholar]
- Liu, Y.; Tao, S.; Meng, W.; Yao, F.; Zhao, X.; Yang, H. Logprompt: Prompt engineering towards zero-shot and interpretable log analysis. In Proceedings of the 2024 IEEE/ACM 46th International Conference on Software Engineering: Companion Proceedings, Lisbon, Portugal, 14–20 April 2024; pp. 364–365. [Google Scholar]
- Huang, H.; Shah, T.; Karigiannis, J.; Evans, S. Physics and Data Collaborative Root Cause Analysis: Integrating Pretrained Large Language Models and Data-Driven AI for Trustworthy Asset Health Management. Annu. Conf. PHM Soc. 2024, 16, 1. [Google Scholar] [CrossRef]
- Angelopoulos, A.; Giannopoulos, A.; Nomikos, N.; Kalafatelis, A.; Hatziefremidis, A.; Trakadas, P. Federated Learning-Aided Prognostics in the Shipping 4.0: Principles, Workflow, and Use Cases. IEEE Access 2024, 12, 6437–6454. [Google Scholar] [CrossRef]
- Xu, J.; Cui, Z.; Zhao, Y.; Zhang, X.; He, S.; He, P.; Li, L.; Kang, Y.; Lin, Q.; Dang, Y.; et al. UniLog: Automatic Logging via LLM and In-Context Learning. In Proceedings of the IEEE/ACM 46th International Conference on Software Engineering, Lisbon, Portugal, 14–20 April 2024; ACM: New York, NY, USA, 2024; pp. 1–12. [Google Scholar] [CrossRef]
- Jiang, Z.; Liu, J.; Chen, Z.; Li, Y.; Huang, J.; Huo, Y.; He, P.; Gu, J.; Lyu, M.R. LILAC: Log Parsing Using LLMs with Adaptive Parsing Cache. Proc. ACM Softw. Eng. 2024, 1, 137–160. [Google Scholar] [CrossRef]
- Yan, B.; Li, K.; Xu, M.; Dong, Y.; Zhang, Y.; Ren, Z.; Cheng, X. On Protecting the Data Privacy of Large Language Models (LLMs): A Survey. arXiv 2024, arXiv:2403.05156. [Google Scholar]
- Parlanti, D.; Paganelli, F.; Giuli, D. A service-oriented approach for network-centric data integration and its application to maritime surveillance. IEEE Syst. J. 2010, 5, 164–175. [Google Scholar] [CrossRef]
- Holzhausen, M. Legal Accountability and Ethical Considerations for Outcomes Driven by Artificial Intelligence in Business Operations. Udayana J. Law Cult. 2024, 8, 1–23. [Google Scholar] [CrossRef]
- Pace, T.; Ranes, B. Bias, explainability, transparency, and trust for AI-enabled military systems. Assur. Secur. AI-Enabled Syst. 2024, 13054, 1305406. [Google Scholar] [CrossRef]
- Bartusevičiene, I.; Valionienė, E. An Integrative Approach for Digitalization Challenges of the Future Maritime Specialists: A Case Study of the Lithuanian Maritime Academy. TransNav Int. J. Mar. Navig. Saf. Sea Transp. 2021, 15, 349–355. [Google Scholar] [CrossRef]
- Sigalas, C. Resource allocation choices in asset-intensive industries. Eur. Manag. Rev. 2024. [Google Scholar] [CrossRef]
- Wester, J.; Schrills, T.; Pohl, H.; van Berkel, N. “As an AI language model, I cannot”: Investigating LLM Denials of User Requests. In Proceedings of the CHI ’24: CHI Conference on Human Factors in Computing Systems, Honolulu, HI, USA, 11–16 May 2024; pp. 1–14. [Google Scholar] [CrossRef]
- Abdelsalam, H.; Elnabawi, M. The transformative potential of artificial intelligence in the maritime transport and its impact on port industry. Marit. Res. Technol. 2024, 3, 19–31. [Google Scholar] [CrossRef]
- Oliaee, S.M.E.; Shoorehdeli, M.A.; Teshnehlab, M. Faults Detecting of High-Dimension Gas Turbine by Stacking DNN and LLM. In Proceedings of the 2018 6th Iranian Joint Congress on Fuzzy and Intelligent Systems (CFIS), Kerman, Iran, 28 February–2 March 2018; pp. 142–145. [Google Scholar] [CrossRef]
- Gu, Z.; Huang, H.; Zhang, J.; Su, D.; Lamba, A.; Pendarakis, D.E.; Molloy, I. Securing Input Data of Deep Learning Inference Systems via Partitioned Enclave Execution. arXiv 2018, arXiv:1807.00969. [Google Scholar]
- Iqbal, U.; Kohno, T.; Roesner, F. LLM Platform Security: Applying a Systematic Evaluation Framework to OpenAI’s ChatGPT Plugins. arXiv 2023, arXiv:2309.10254. [Google Scholar] [CrossRef]
- Kang, S.; An, G.; Yoo, S. A Quantitative and Qualitative Evaluation of LLM-Based Explainable Fault Localization. Proc. ACM Softw. Eng. 2024, 1, 1424–1446. [Google Scholar] [CrossRef]
- Dave, A.J.; Nguyen, T.N.; Vilim, R.B. Integrating LLMs for Explainable Fault Diagnosis in Complex Systems. arXiv 2024, arXiv:2402.06695. [Google Scholar] [CrossRef]
- Rife, J.; Khanafseh, S.; Pullen, S.; De Lorenzo, D.; Kim, U.-S.; Koenig, M.; Chiou, T.-Y.; Kempny, B.; Pervan, B. Navigation, Interference Suppression, and Fault Monitoring in the Sea-Based Joint Precision Approach and Landing System. Proc. IEEE 2008, 96, 1958–1975. [Google Scholar] [CrossRef]
- Rigas, S.; Tzouveli, P.; Kollias, S. An End-to-End Deep Learning Framework for Fault Detection in Marine Machinery. Sensors 2024, 24, 5310. [Google Scholar] [CrossRef]
- Goel, D.; Husain, F.; Singh, A.; Ghosh, S.; Parayil, A.; Bansal, C.; Zhang, X.; Rajmohan, S. X-lifecycle learning for cloud incident management using llms. In Companion Proceedings of the 32nd ACM International Conference on the Foundations of Software Engineering; Association for Computing Machinery: New York, NY, USA, 2024; pp. 417–428. [Google Scholar] [CrossRef]
- Ehsan, U.; Liao, Q.V.; Muller, M.; Riedl, M.O.; Weisz, J.D. Expanding explainability: Towards social transparency in AI systems. In Proceedings of the 2021 CHI Conference on Human Factors in Computing Systems, Yokohama, Japan, 8–13 May 2021; pp. 1–19. [Google Scholar] [CrossRef]
- Olateju, O.O.; Okon, S.U.; Olaniyi, O.O.; Samuel-Okon, A.D.; Asonze, C.U. Exploring the Concept of Explainable AI and Developing Information Governance Standards for Enhancing Trust and Transparency in Handling Customer Data. J. Eng. Res. Rep. 2024, 26, 244–268. [Google Scholar] [CrossRef]
- Joshva, J.; Diaz, S.; Kumar, S.; Suboyin, A.; Al Hammadi, N.; Baobaid, O.; Villasuso, F.; Konig, M.; Binamro, A.; Saputelli, L. Navigating the Future of Maritime Operations: The AI Compass for Ship Management. In Proceedings of the ADIPEC, Abu Dhabi, United Arab Emirates, 4–7 November 2024. [Google Scholar] [CrossRef]
- Mishra, I.; Kashyap, V.; Yadav, N. Harmonizing Intelligence: A Holistic Approach to Bias Mitigation in Artificial Intelligence (AI). Int. Res. J. Adv. Eng. Hub. 2024, 2, 1978–1985. [Google Scholar] [CrossRef]
- Ferrara, E. Fairness and Bias in Artificial Intelligence: A Brief Survey of Sources, Impacts, and Mitigation Strategies. Sci 2024, 6, 3. [Google Scholar] [CrossRef]
- Chen, F.; Wang, L.; Hong, J.; Jiang, J.; Zhou, L. Unmasking bias in artificial intelligence: A systematic review of bias detection and mitigation strategies in electronic health record-based models. arXiv 2024, arXiv:2310.19917v3. [Google Scholar] [CrossRef]
- Mardayanti, I.; Arfah, Y.; Arseto, D.D. Pemanfaatan Artificial Intelligence (AI) dalam Pembentukan Peraturan Perundang-undangan Serta Implikasinya Terhadap Etika dan Keamanan. Community Serv. Prog. 2024, 3, 1–10. [Google Scholar] [CrossRef]
- Maharana, A.; Lee, D.; Tulyakov, S.; Bansal, M.; Barbieri, F.; Fang, Y. Evaluating Very Long-Term Conversational Memory of LLM Agents. arXiv 2024, arXiv:2402.17753. [Google Scholar]
- Olewicki, D.; Habchi, S.; Nayrolles, M.; Faramarzi, M.; Chandar, S.; Adams, B. On the Costs and Benefits of Adopting Lifelong Learning for Software Analytics-Empirical Study on Brown Build and Risk Prediction. In Proceedings of the 46th International Conference on Software Engineering: Software Engineering in Practice, Lisbon, Portugal, 14–20 April 2024; pp. 275–286. [Google Scholar] [CrossRef]
- Abualhaija, S.; Ceci, M.; Sannier, N.; Bianculli, D.; Briand, L.C.; Zetzsche, D.; Bodellini, M. AI-enabled Regu-latory Change Analysis of Legal Requirements. In Proceedings of the 2024 IEEE 32nd International Requirements Engineering Conference (RE), Reykjavik, Iceland, 24–28 June 2024; pp. 5–17. [Google Scholar] [CrossRef]
- Riegg Cellini, S.; Edwin Kee, J. Cost-effectiveness and cost-benefit analysis. In Handbook of Practical Program Evaluation; John Wiley & Sons, Inc.: Hoboken, NJ, USA, 2025; pp. 636–672. [Google Scholar] [CrossRef]
- Sun, W.; Wang, J.; Guo, Q.; Li, Z.; Wang, W.; Hai, R. CEBench: A Benchmarking Toolkit for the Cost-Effectiveness of LLM Pipelines. arXiv 2024, arXiv:2407.12797. [Google Scholar]
- Wu, L.; Xu, J.; Thakkar, S.; Gray, M.; Qu, Y.; Li, D.; Tong, W. A framework enabling LLMs into regulatory environ-ment for transparency and trustworthiness and its application to drug labeling document. Regul. Toxicol. Pharmacol. 2024, 149, 105613. [Google Scholar] [CrossRef]
- Gambiroža, J.Č.; Čorić, M.; Čagalj, M. Towards Energy-efficient Data Collection in Internet of Ships. In Proceedings of the 2024 International Conference on Software, Telecommunications and Computer Networks (SoftCOM), Split, Croatia, 26–28 September 2024; pp. 1–6. [Google Scholar]
- Giner-Miguelez, J.; Gómez, A.; Cabot, J. Using Large Language Models to Enrich the Documentation of Datasets for Machine Learning. arXiv 2024, arXiv:2404.15320. [Google Scholar] [CrossRef]
- Kupanarapu, S.K. Innovative technologies reshaping enterprise and industrial operations. Int. J. Res. Comput. Appl. Inf. Technol. (IJRCAIT) 2024, 7, 410–419. [Google Scholar]
- Wu, X.; Zhao, H.; Zhu, Y.; Shi, Y.; Yang, F.; Liu, T.; Zhai, X.; Yao, W.; Li, J.; Du, M.; et al. Usable XAI: 10 strategies towards exploiting explainability in the LLM era. arXiv 2024, arXiv:2403.08946. [Google Scholar]
- Cambria, E.; Malandri, L.; Mercorio, F.; Nobani, N.; Seveso, A. Xai meets llms: A survey of the relation between explainable ai and large language models. arXiv 2024, arXiv:2407.15248. [Google Scholar]
- Durlik, I.; Miller, T.; Kostecka, E.; Tuński, T. Artificial Intelligence in Maritime Transportation: A Comprehensive Review of Safety and Risk Management Applications. Appl. Sci. 2024, 14, 8420. [Google Scholar] [CrossRef]
- Oduro, P.; Uzougbo, N.S.; Ugwu, M.C. Navigating legal pathways: Optimizing energy sustainability through compliance, renewable integration, and maritime efficiency. Eng. Sci. Technol. J. 2024, 5, 1732–1751. [Google Scholar] [CrossRef]
- Ibokette, A.I.; Ogundare, T.O.; Anyebe, A.P.; Odeh, I.I.; Okafor, F.C. Mitigating Maritime Cybersecurity Risks Using AI-Based Intrusion Detection Systems and Network Automation During Extreme Environmental Conditions. Int. J. Sci. Res. Mod. Technol. 2024, 3, 10. [Google Scholar] [CrossRef]
- Stach, T.; Kinkel, Y.; Constapel, M.; Burmeister, H.-C. Maritime Anomaly Detection for Vessel Traffic Services: A Survey. J. Mar. Sci. Eng. 2023, 11, 1174. [Google Scholar] [CrossRef]
- Palippui, H. Integration of Technology and Regulations for Safe and Efficient Marine Logistics. Collab. Eng. Dly. Book Ser. 2024, 2, 1–7. [Google Scholar] [CrossRef]
- Yao, Y.; Duan, J.; Xu, K.; Cai, Y.; Sun, Z.; Zhang, Y. A survey on large language model (llm) security and privacy: The good, the bad, and the ugly. High-Confid. Comput. 2024, 4, 100211. [Google Scholar] [CrossRef]
- Lee, C.; Lee, S. A Risk Identification Method for Ensuring AI-Integrated System Safety for Remotely Controlled Ships with Onboard Seafarers. J. Mar. Sci. Eng. 2024, 12, 1778. [Google Scholar] [CrossRef]
- Voigt, P.; Von dem Bussche, A. The EU General Data Protection Regulation (GDPR). A Practical Guide, 1st ed.; Springer International Publishing: Cham, Switzerland, 2017. [Google Scholar] [CrossRef]
- Qiu, H.; Zhang, S.; Li, A.; He, H.; Lan, Z. Latent jailbreak: A benchmark for evaluating text safety and output robustness of large language models. arXiv 2023, arXiv:2307.08487. [Google Scholar]
- Ge, S.; Zhou, C.; Hou, R.; Khabsa, M.; Wang, Y.C.; Wang, Q.; Han, J.; Mao, Y. Mart: Improving llm safety with multi-round automatic red-teaming. arXiv 2023, arXiv:2311.07689. [Google Scholar]
- Yuan, T.; He, Z.; Dong, L.; Wang, Y.; Zhao, R.; Xia, T.; Xu, L.; Zhou, B.; Li, F.; Zhan, Z.; et al. R-judge: Benchmarking safety risk awareness for llm agents. arXiv 2024, arXiv:2401.10019. [Google Scholar]
- Cunningham, B.J.; Oram Cardy, J. Using implementation science to engage stakeholders and improve outcome measurement in a preschool speech-language service system. Speech Lang. Hear. 2020, 23, 17–24. [Google Scholar] [CrossRef]
- Siddhey, M.; Dasaiah, P.; Harshita, C.; Shubham, J.; Shalu, J. Cross-Functional Team Management in Product Development. MDMP 2024, 1, 270–294. [Google Scholar] [CrossRef]
- Balasubramaniam, V.S.; Salunkhe, V.; Agrawal, S.; Goel, P.; Gupta, V.; Gupta, A. Optimizing Cross Functional Team Collaboration in IT Project Management. DIRA 2024, 12, 140–179. [Google Scholar] [CrossRef]
- Abuain, T.; Abuain, W.A. Impact of Large Language Models in the Healthcare Industry: SOAR Analyses. In Proceedings of the 2024 3rd International Conference on Creative Communication and Innovative Technology (ICCIT), Tangerang, Indonesia, 7–8 August 2024; pp. 1–7. [Google Scholar]
- Zhou, R. Risks of Discrimination Violence and Unlawful Actions in LLM-Driven Robots. CPL 2024, 12, 53–56. [Google Scholar] [CrossRef]
- Hakim, J.B.; Painter, J.L.; Ramcharran, D.; Kara, V.; Powell, G.; Sobczak, P.; Sato, C.; Bate, A.; Beam, A. The Need for Guardrails with Large Language Models in Medical Safety-Critical Settings: An Artificial Intelligence Application in the Pharmacovigilance Ecosystem. arXiv 2024, arXiv:2407.18322. [Google Scholar]
- Bhatt, M.; Chennabasappa, S.; Nikolaidis, C.; Wan, S.; Evtimov, I.; Gabi, D.; Song, D.; Ahmad, F.; Aschermann, C.; Fontana, L.; et al. Purple llama cyberseceval: A secure coding benchmark for language models. arXiv 2023, arXiv:2312.04724. [Google Scholar]
- Piñeiro-Martín, A.; García-Mateo, C.; Docío-Fernández, L.; López-Pérez, M.d.C. Ethical Challenges in the Development of Virtual Assistants Powered by Large Language Models. Electronics 2023, 12, 3170. [Google Scholar] [CrossRef]
- Jiang, Z.; Lin, H.; Zhong, Y.; Huang, Q.; Chen, Y.; Zhang, Z.; Peng, Y.; Li, X.; Xie, C.; Nong, S.; et al. MegaScale: Scaling large language model training to more than 10,000 GPUs. In Proceedings of the 21st USENIX Symposium on Networked Systems Design and Implementation (NSDI 24), Santa Clara, CA, USA, 16–18 April 2024; pp. 745–760. [Google Scholar]
- Bahammam, A.S.; Trabelsi, K.; Pandi-Perumal, S.R.; Jahrami, H. Adapting to the impact of artificial intelligence in scientific writing: Balancing benefits and drawbacks while developing policies and regulations. J. Nat. Sci. Med. 2023, 6, 152–158. [Google Scholar] [CrossRef]
- Jiao, J.; Afroogh, S.; Xu, Y.; Phillips, C. Navigating llm ethics: Advancements, challenges, and future directions. arXiv 2024, arXiv:2406.18841. [Google Scholar]
- Hosseini, M.; Resnik, D.B.; Holmes, K. The ethics of disclosing the use of artificial intelligence tools in writing scholarly manuscripts. Res. Ethics 2023, 19, 449–465. [Google Scholar] [CrossRef] [PubMed]
- Chittala, S. AIOps in Action: Automating AI Deployment and Management of Large Language Models for Scalable and Ethical Operations. IJFMR 2024, 6. [Google Scholar] [CrossRef]
- Sachdeva, B.; Ramjee, P.; Fulari, G.; Murali, K.; Jain, M. Learnings from a Large-Scale Deployment of an LLM-Powered Expert-in-the-Loop Healthcare Chatbot. arXiv 2024, arXiv:2409.10354. [Google Scholar]
- Patel, P.; Choukse, E.; Zhang, C.; Shah, A.; Goiri, Í.; Maleki, S.; Bianchini, R. Splitwise: Efficient generative llm inference using phase splitting. In Proceedings of the 2024 ACM/IEEE 51st Annual International Symposium on Computer Architecture (ISCA), Buenos Aires, Argentina, 29 June–3 July 2024; pp. 118–132. [Google Scholar]
- Dakshit, S. Faculty Perspectives on the Potential of RAG in Computer Science Higher Education. arXiv 2024, arXiv:2408.01462. [Google Scholar]
- Jain, D.; Kumar, P.; Gehman, S.; Zhou, X.; Hartvigsen, T.; Sap, M. PolygloToxicityPrompts: Multilingual Evaluation of Neural Toxic Degeneration in Large Language Models. arXiv 2024, arXiv:2405.09373. [Google Scholar]
- Lawrence, H.R.; Schneider, R.A.; Rubin, S.B.; Matarić, M.J.; McDuff, D.J.; Bell, M.J. The opportunities and risks of large language models in mental health. JMIR Ment. Health 2024, 11, e59479. [Google Scholar] [CrossRef] [PubMed]
- Zhu, J.Y.; Cano, C.G.; Bermudez, D.V.; Drozdzal, M. InCoRo: In-Context Learning for Robotics Control with Feedback Loops. arXiv 2024, arXiv:2402.05188. [Google Scholar]
- Lee, D.; Whang, T.; Lee, C.; Lim, H. Towards reliable and fluent large language models: Incorporating feedback learning loops in qa systems. arXiv 2023, arXiv:2309.06384. [Google Scholar]
- Chen, T. Challenges and Opportunities in Integrating LLMs into Continuous Integration/Continuous Deployment (CI/CD) Pipelines. In Proceedings of the 2024 5th International Seminar on Artificial Intelligence, Networking and Information Technology (AINIT), Nanjing, China, 29–31 March 2024; pp. 364–367. [Google Scholar] [CrossRef]
- Zhang, L.; Jijo, K.; Setty, S.; Chung, E.; Javid, F.; Vidra, N.; Clifford, T. Enhancing Large Language Model Performance To Answer Questions and Extract Information More Accurately. arXiv 2024, arXiv:2402.01722. [Google Scholar]
- Ferrag, M.A.; Alwahedi, F.; Battah, A.; Cherif, B.; Mechri, A.; Tihanyi, N. Generative AI and Large Language Models for Cyber Security: All Insights You Need. arXiv 2024, arXiv:2405.12750. [Google Scholar]
- McIntosh, T.R.; Susnjak, T.; Liu, T.; Watters, P.; Xu, D.; Liu, D.; Nowrozy, R.; Halgamuge, M.N. From cobit to iso 42001: Evaluating cybersecurity frameworks for opportunities, risks, and regulatory compliance in commercializing large language models. Comput. Secur. 2024, 144, 103964. [Google Scholar] [CrossRef]
- Luo, X.; Tahabi, F.M.; Marc, T.; Haunert, L.A.; Storey, S. Zero-shot learning to extract assessment criteria and medical services from the preventive healthcare guidelines using large language models. J. Am. Med. Inform. Assoc. 2024, 31, 1743–1753. [Google Scholar] [CrossRef] [PubMed]
- Bhatt, S.; Diaz, F. Extrinsic Evaluation of Cultural Competence in Large Language Models. arXiv 2024, arXiv:2406.11565. [Google Scholar] [CrossRef]
- Akpan, F.; Bendiab, G.; Shiaeles, S.; Karamperidis, S.; Michaloliakos, M. Cybersecurity challenges in the maritime sector. Network 2022, 2, 123–138. [Google Scholar] [CrossRef]







| Challenge | Description | Impact on Safety |
|---|---|---|
| Human error [17] | Mistakes made by crew due to fatigue, miscommunication, or lack of training | Leading cause of maritime accidents |
| Mechanical failures [18] | Equipment malfunctions or breakdowns | Can result in loss of vessel control or accidents |
| Environmental hazards [19] | Adverse weather conditions, natural disasters, and navigational obstacles | Increase risk of collisions and grounding |
| Communication barriers [20] | Language differences among international crews | Misunderstandings leading to operational errors |
| Regulatory compliance complexity [21] | Challenges in adhering to international and local regulations | Potential legal penalties and safety lapses |
| Cybersecurity threats [22] | Vulnerabilities to cyberattacks affecting navigational and operational systems | Can compromise vessel safety and security |
| Cargo handling risks [23] | Dangers associated with hazardous materials and improper cargo stowage | Risk of fires, explosions, or environmental contamination |
| Piracy and security threats [24] | Risks from piracy, terrorism, and other unlawful acts | Threaten crew safety and vessel security |
| Fatigue and crew welfare [25] | Long working hours and stressful conditions impacting crew performance | Increase likelihood of accidents due to impaired judgment |
| Aging Iinfrastructure | Use of outdated vessels and equipment lacking modern safety features | Higher susceptibility to failures and accidents |
| Model | Reference | Year Released | Number of Parameters | Key Advancements | Relevance to Maritime Safety |
|---|---|---|---|---|---|
| GPT-2 | Shoeybi et al. [75] | 2019 | 1.5 billion | Improved text generation and context understanding | Basic language tasks and text summarization |
| GPT-3 | Brown et al. [76] Kalyan et al. [83] | 2020 | 175 billion | Few-shot learning, better context handling | Advanced NLP tasks, multilingual support |
| GPT-3.5 | Sun et al. [77] Kalyan et al. [83] | 2021 | 175 billion | Enhanced conversation abilities, instruction following | Interactive dialogue, better user assistance |
| GPT-4 | Baktash et al. [78] Kalyan et al. [83] | 2023 | Estimated over 1 trillion | Multimodal inputs, improved reasoning | Complex analysis, integration with other data types |
| Specialized Maritime LLMs | Pei et al. [79] | Future development | Varies | Domain-specific knowledge, terminology adaptation | Tailored applications for maritime operations |
| GPT-4 Turbo | Pei et al. [79] Kalyan et al. [83] | 2024 | Over 1 trillion | Reduced operational costs, increased speed | Integration in real-time operations |
| Claude 3 | Pei et al. [79] Kalyan et al. [83] | 2024 | Not disclosed | Enhanced language interpretation | Support for detailed text analysis |
| LLaMA 2 (Meta) | Pei et al. [79] | 2024 | 70 billion | Specialization in domain-specific tasks | Analysis of technical data in maritime logs |
| Application Area | LLM Functionality | Benefits |
|---|---|---|
| Multilingual communication [111] | Real-time translation and language assistance | Reduces misunderstandings among international crews |
| Automated reporting [59] | Generation of logs, reports, and documentation | Streamlines administrative tasks, ensures consistency |
| Training and education [112] | Interactive learning modules, personalized content | Enhances crew competence, supports continuous learning |
| Decision support [113] | Risk assessment, situational analysis, recommendations | Improves operational decision-making, enhances safety |
| Emergency response [114] | Guidance during incidents, communication facilitation | Aids in crisis management, accelerates response times |
| Predictive maintenance [115] | Analysis of maintenance logs, fault prediction | Prevents equipment failures, optimizes maintenance schedules |
| Regulatory compliance [116] | Interpretation of regulations, compliance checks | Ensures adherence to standards, reduces legal risks |
| Knowledge management [117] | Centralized information access, Q&A support | Improves information retrieval, supports knowledge sharing |
| Incident investigation [118] | Data analysis, report generation | Enhances understanding of root causes, informs prevention |
| Crew welfare support [119] | Assistance with administrative tasks, access to policies | Reduces workload stress, improves job satisfaction |
| Challenge | Description | Mitigation Strategies |
|---|---|---|
| Data privacy and security [154] | Risks of sensitive data exposure | Implement robust encryption, access controls, compliance checks |
| Integration with legacy systems [155] | Compatibility issues with existing infrastructure | Use middleware solutions, phased integration, system upgrades |
| Accountability in decision-making [156] | Unclear responsibility for AI-assisted outcomes | Establish clear protocols, maintain human oversight, legal consultation |
| Bias and fairness [157] | Potential for biased outputs affecting crew | Regular bias audits, diversify training data, user feedback mechanisms |
| Training and skill requirements [158] | Need for crew to learn new technologies | Develop comprehensive training programs, ongoing support |
| Cost and resource allocation [159] | Significant investment needed for implementation | Conduct cost-benefit analysis, explore funding options, scalable planning |
| Technical limitations [160] | LLMs may produce inaccurate or irrelevant information | Continuous model refinement, validation processes, human verification |
| Ethical considerations [161] | Concerns over AI replacing human roles | Emphasize AI as a tool, not a replacement; promote ethical AI use |
| Regulatory uncertainty | Lack of clear guidelines for AI use in maritime industry | Engage with regulators, participate in policy development |
| Cybersecurity threats | Increased attack surface due to AI integration | Regular security assessments, implement cybersecurity best practices |
| Implementation Step | Actions | Key Considerations |
|---|---|---|
| 1. Assess needs and objectives | Identify use cases, set goals | Align with safety priorities, involve stakeholders [81,195,196,197] |
| 2. Engage stakeholders | Form a cross-functional team, communicate vision | Address concerns, build support [198,199,200] |
| 3. Conduct feasibility analysis | Technical assessment, risk analysis | Evaluate infrastructure, data readiness, potential obstacles [201,202,203] |
| 4. Develop implementation plan | Select LLM solutions, plan integration | Consider scalability, compatibility, customization [204,205,206] |
| 5. Address ethical and legal issues | Compliance review, establish guidelines | Data protection, accountability, transparency [205,207,208] |
| 6. Invest in training | Design training programs, change management strategies | Foster user competence, manage resistance [206,207,208,209,210] |
| 7. Pilot testing | Implement pilot projects, gather feedback | Refine applications, ensure usability [211,212,213] |
| 8. Full-scale deployment | Gradual rollout, monitor performance | Adjust as needed, ensure stability [214,215,216] |
| 9. Continuous improvement | Establish feedback loops, update systems | Adapt to changes, maintain relevance [217,218,219] |
| 10. Plan for future integration | Scalability planning, stay informed on advancements | Leverage new technologies, regulatory compliance [220,221,222] |
Disclaimer/Publisher’s Note: The statements, opinions and data contained in all publications are solely those of the individual author(s) and contributor(s) and not of MDPI and/or the editor(s). MDPI and/or the editor(s) disclaim responsibility for any injury to people or property resulting from any ideas, methods, instructions or products referred to in the content. |
© 2025 by the authors. Licensee MDPI, Basel, Switzerland. This article is an open access article distributed under the terms and conditions of the Creative Commons Attribution (CC BY) license (https://creativecommons.org/licenses/by/4.0/).
Share and Cite
Miller, T.; Durlik, I.; Kostecka, E.; Łobodzińska, A.; Łazuga, K.; Kozlovska, P. Leveraging Large Language Models for Enhancing Safety in Maritime Operations. Appl. Sci. 2025, 15, 1666. https://doi.org/10.3390/app15031666
Miller T, Durlik I, Kostecka E, Łobodzińska A, Łazuga K, Kozlovska P. Leveraging Large Language Models for Enhancing Safety in Maritime Operations. Applied Sciences. 2025; 15(3):1666. https://doi.org/10.3390/app15031666
Chicago/Turabian StyleMiller, Tymoteusz, Irmina Durlik, Ewelina Kostecka, Adrianna Łobodzińska, Kinga Łazuga, and Polina Kozlovska. 2025. "Leveraging Large Language Models for Enhancing Safety in Maritime Operations" Applied Sciences 15, no. 3: 1666. https://doi.org/10.3390/app15031666
APA StyleMiller, T., Durlik, I., Kostecka, E., Łobodzińska, A., Łazuga, K., & Kozlovska, P. (2025). Leveraging Large Language Models for Enhancing Safety in Maritime Operations. Applied Sciences, 15(3), 1666. https://doi.org/10.3390/app15031666

