Hybrid ANN-Based and Text Similarity Method for Automatic Short-Answer Grading in Polish
Abstract
1. Introduction
- -
- Preprocessing (simplification, lemmatization);
- -
- Using the Jaccard index to measure similarity;
- -
- ANN of Multi-Layer Perceptron (MLP) type as a classifier.
2. Related Work
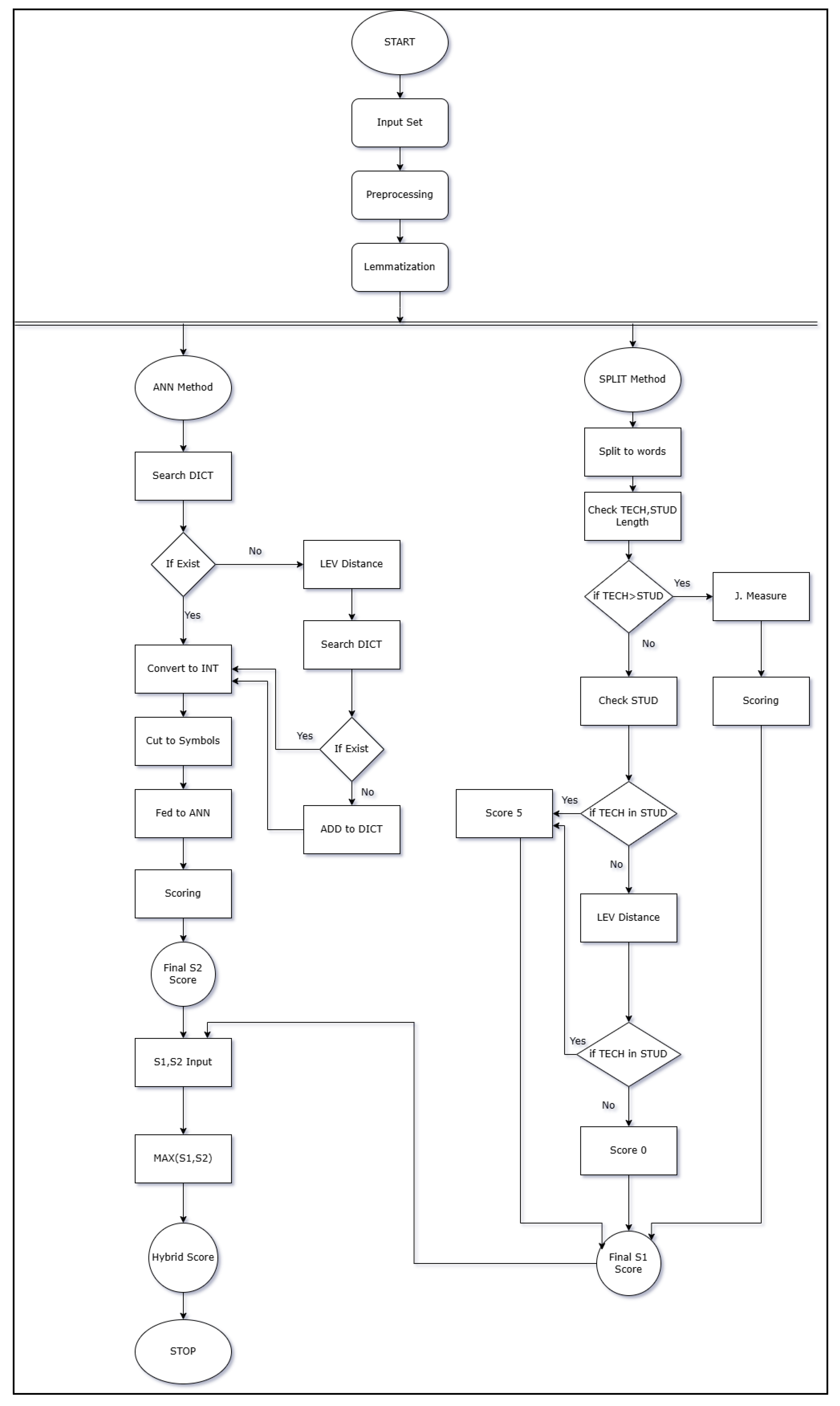
3. Text Similarity Methods
3.1. Exact and Approximate Text Matching Scoring Algorithm [3]
- Preprocessing: Removing punctuation, converting text to lowercase, splitting sentences into words, and lemmatizing these words.
- Special handling: Treating acronyms and numbers using dictionary lookups or Levenshtein distance for nearest matches.
- Scoring: Matching words between the student’s and reference answers and calculating the similarity score.
| Listing 1. Pseudocode of scoring algorithm with an exact match (Split algorithm). |
![]() |
3.2. Revised Split Algorithm [12]
- Length adjustment: If the teacher’s answer was shorter, the Jaccard index was used as before. For longer student answers, a new rule ensured all words in the teacher’s answer were checked for inclusion, with proportional scoring based on word matches, Table 1 shows the differences in the length for both teacher and student answers.
- Error handling: Spelling mistakes were addressed using Levenshtein distance, improving recognition accuracy.
- Final scoring: The maximum score from both similarity measures (length adjustment and error handling) was selected, as shown in Listing 2.
| Listing 2. Pseudocode of new automatic scoring algorithm with Levenshtein distance (new Split algorithm). |
![]() |
3.3. Results
4. Artificial Neural Network-Based Methods
4.1. ANN-Based Method
- Data preparation: Text preprocessing was performed to filter punctuation, split sentences, and assign numerical representations to words using a dictionary [48]. Levenshtein distance was used for unmatched words, as shown in Listing 3.
| Listing 3. Reading dictionary for phrases. |
![]() |
- 2.
- Input normalisation: To accelerate training, Min–max normalisation scaled the input data between 0 and 1.
- 3.
- Model structure: A compact (5-3-1) MLP architecture was used, where five input nodes represented the processed text, three hidden neurons captured patterns, and a single output node provided the score.
- 4.
- Training and validation: The dataset was split into 80% for training and 20% for testing, and the models were trained for up to 15,000 epochs until achieving an optimal mean squared error (MSE).
4.2. ANN-Based Method with Lemmatisation [13]
- Improved preprocessing: Lemmatization reduced input variability, accelerating the training process.
- Fixed parameters: The number of hidden layer neurons was fixed, and training was capped at 15,000 epochs to maintain consistency.
- Optimised performance: The model achieved an error rate of 0.0001 and significantly improved accuracy and recall.
4.3. Additional Reference Answers
4.4. Results
5. Hybrid Model
5.1. Hybrid ANN-Based Method
- Split Algorithm: The revised method from Section 3.2 calculates a similarity score (S1) using the Jaccard index and length-based adjustments.
- ANN-Based Algorithm: The lemmatized ANN model from Section 4.2 computes a separate score (S2).
- The final grade (S) is determined by combining these scores using heuristic decision rules.
- The new Split algorithm has no False Positive errors and achieves 100% True Negatives but has a 25.6% False Negative error, correctly classifying only 74.3% of the correct answers.
- The new ANN algorithm has a higher False Positive error of 18.6% but a lower False Negative error of 13.74%, correctly classifying 86.26% of the correct answers.
- If the new Split score (S1) is 5, the final grade (S) is also 5.
- Otherwise, the new ANN score (S2) is used.
5.2. Results
6. Discussion
7. Conclusions
Author Contributions
Funding
Institutional Review Board Statement
Informed Consent Statement
Data Availability Statement
Conflicts of Interest
Abbreviations
| Abbreviations | Definition |
| ANN | Artificial Neural Network |
| MLP | Multi-Layer Perceptron |
| STS | Short Text Similarity |
| GAS | Grader Assistance System |
| ASAG | Automatic Short-Answer Grading |
| ML | Machine Learning |
| NB | Naive Bayes |
| DT | Decision Trees |
| DBN | Deep Belief Networks |
| NLP | Natural Language Processing |
| LSTM | Long Short-Term Memory |
| ATS | Automatic Text Scoring (ATS) |
| RN | Relation Network |
| SFRN | Semantic Feature-wise transformation Relation Network |
| QRA | Question (Q), Reference answer (R), and student Answer (A) |
| BERT | Bidirectional Encoder Representations from Transformers |
| EFL | English as a Foreign Language |
| LLM | Large Language Models |
| HRM-SDT | Hierarchical Rater Model based on Signal Detection Theory |
| AES | Automated Essay Scoring |
| AI | Artificial Intelligence |
| GAI | Generative Artificial Intelligence |
| QAC | Question Answer Community |
| J | Jaccard index |
| SSE | Sum Square Error |
| MSE | Mean Square error |
References
- Duch, P.; Jaworski, T. Dante-Automated Assessments Tool for Students’ Programming Assignments. In Proceedings of the 11th International Conference on Human System Interaction (HIS 2018), Gdansk, Poland, 4–6 July 2018; pp. 162–168. [Google Scholar]
- Stoliński, S.; Bieniecki, W.; Stasiak-Bieniecka, M. Computer aided assessment of linear and quadratic function graphs using least-squares fitting. In Proceedings of the 2014 Federated Conference on Computer Science and Information Systems (FedCSIS 2014), Warsaw, Poland, 7–10 September 2014; pp. 651–658. [Google Scholar] [CrossRef]
- Jackowska-Strumiłło, L.; Bieniecki, W.; Bani Saad, M. A web system for assessment of students’ knowledge. In Proceedings of the 8th International Conference on Human System Interaction (HSI 2015), Warszawa, Poland, 25–27 June 2015; pp. 20–26. [Google Scholar] [CrossRef]
- Jackowska-Strumiłło, L.; Nowakowski, J.; Strumiłło, P.; Tomczak, P. Interactive question based learning methodology and clickers: Fundamentals of computer science course case study. In Proceedings of the 6th International Conference on Human System Interactions (HIS 2013), Sopot, Poland, 6–8 June 2013; pp. 439–442. [Google Scholar]
- Dzikovska, M.O.; Nielsen, R.D.; Leacock, C. The Joint Student Response Analysis and Recognising Textual Entailment Challenge: Making Sense of Student Responses in Educational Applications. Lang. Resour. Eval. 2016, 50, 67–93. [Google Scholar] [CrossRef]
- McDonald, J.; Bird, R.J.; Zouaq, A.; Moskal, A.C.M. Short answers to deep questions: Supporting teachers in large-class settings. J. Comput. Assist. Learn. 2017, 33, 306–319. [Google Scholar] [CrossRef]
- Burrows, S.; Gurevych, I.; Stein, B. The Eras and Trends of Automatic Short Answer Grading. Int. J. Artif. Intell. Educ. 2015, 25, 60–117. [Google Scholar] [CrossRef]
- Pulman, S.; Sukkarieh, J. Automatic short answer marking. In Proceedings of the Second Workshop on Building Educational Applications Using NLP, Ann Arbor, MI, USA, 29 June 2005; Association for Computational Linguistics: Stroudsburg, PA, USA, 2005; pp. 9–16. [Google Scholar]
- McClelland, J.L.; John, M.S.; Taraban, R. Sentence comprehension: A parallel distributed processing approach. Lang. Cogn. Process. 1989, 4, SI287–SI335. [Google Scholar] [CrossRef]
- Elsayed, E.; Eldahshan, K.; Tawfeek, S. Automatic evaluation technique for certain types of open questions in semantic learning systems. Hum. Cent. Comput. Inf. Sci. 2013, 3, 19. [Google Scholar] [CrossRef]
- Leacock, C.; Chodorow, M. C-rater: Automated scoring of short-answer questions. Comput. Humanit. 2003, 37, 389–405. [Google Scholar] [CrossRef]
- Bani Saad, M.; Jackowska-Strumiłło, L.; Bieniecki, W. Algorithms for Automatic Open Questions Scoring in E-Learning Systems. In Proceedings of the International Interdisciplinary PhD Workshop 2017 (IIPhDW 2017), Lodz, Poland, 9–11 September 2017; pp. 176–182. [Google Scholar]
- Bani Saad, M.; Jackowska-Strumiłło, L.; Bieniecki, W. ANN Based Evaluation of Student’s Answers in E-tests. In Proceedings of the 11th International Conference on Human System Interaction (HSI 2018), Gdansk, Poland, 4–6 July 2018; pp. 155–161. [Google Scholar] [CrossRef]
- Singthongchai, J.; Niwattanakul, S. A method for measuring keywords similarity by applying Jaccard’s, n-gram and vector space. Lect. Notes Inf. Theory 2013, 1, 159–164. [Google Scholar] [CrossRef]
- Aghahoseini, P. Short Text Similarity: A Survey. 2019. Available online: https://www.researchgate.net/publication/337632914_Short_Text_Similarity_A_Survey (accessed on 22 November 2024).
- Pado, U.; Kiefer, C. Short answer grading: When sorting helps and when it doesn’t. In Proceedings of the 4th workshop on NLP for Computer Assisted Language Learning (NODALIDA 2015), Vilnius, Lithuania, 11 May 2015; pp. 42–50. [Google Scholar]
- Magooda, A.; Zahran, M.A.; Rashwan, M.; Raafat, H.; Fayek, M.B. Vector based techniques for short answer grading. In Proceedings of the Twenty-Ninth International Florida Artificial Intelligence Research Society Conference (FLAIRS), Key Largo, FL, USA, 16–18 May 2016; pp. 238–243. [Google Scholar]
- Zhang, Y.; Shah, R.; Chi, M. Deep Learning+ Student Modeling+ Clustering: A Recipe for Effective Automatic Short Answer Grading. In Proceedings of the 9th International Conference on Educational Data Mining (EDM), Raleigh, NC, USA, 29 June–2 July 2016; International Educational Data Mining Society: Sicily, Italy, 2016; pp. 562–567. [Google Scholar]
- Sakaguchi, K.; Heilman, M.; Madnani, N. Effective feature integration for automated short answer scoring. In Proceedings of the 2015 Conference of the North American Chapter of the Association for Computational Linguistics: Human language Technologies, Denver, CO, USA, 31 May–5 June 2015; pp. 1049–1054. [Google Scholar] [CrossRef]
- Jivani, A.G. A Comparative Study of Stemming Algorithms. Int. J. Comput. Technol. Appl. 2016, 2, 1930–1938. [Google Scholar]
- Heilman, M.; Madnani, N. The impact of training data on automated short answer scoring performance. In Proceedings of the Tenth Workshop on Innovative Use of NLP for Building Educational Applications, Denver, CO, USA, 4 June 2015; pp. 81–85. [Google Scholar]
- Ogiela, M.R.; Tadeusiewicz, R. Nonlinear processing and semantic content analysis in medical imaging—A cognitive approach. IEEE Trans. Instrum. Meas. 2005, 54, 2149–2155. [Google Scholar] [CrossRef]
- Kumar, S.; Chakrabarti, S.; Roy, S. Earth Mover’s Distance Pooling over Siamese LSTMs for Automatic Short Answer Grading. In Proceedings of the Twenty-Sixth International Joint Conference on Artificial Intelligence (IJCAI-17), Melbourne, Australia, 19–25 August 2017; pp. 2046–2052. [Google Scholar]
- Alikaniotis, D.; Yannakoudakis, H.; Rei, M. Automatic text scoring using neural networks. In Proceedings of the 54th Annual Meeting of the Association for Computational Linguistics (Volume 1: Long Papers), Berlin, Germany, 7–12 August 2016; pp. 715–725. [Google Scholar] [CrossRef]
- Nowak, J.; Taspinar, A.; Scherer, R. LSTM recurrent neural networks for short text and sentiment classification. In Lecture Notes in Computer Science, Proceedings of the International Conference on Artificial Intelligence and Soft Computing ICAISC 2017, Zakopane, Poland, 11–15 June 2017; Springer: Cham, Switzerland, 2017; Volume 10246, pp. 553–562. [Google Scholar] [CrossRef]
- Jing, R. A self-attention based LSTM network for text classification. J. Phys. Conf. Ser. 2019, 1207, 012008. [Google Scholar] [CrossRef]
- Le, T. An attention-based deep learning method for text sentiment analysis. In Proceedings of the 2020 International Conference on Computational Science and Computational Intelligence (CSCI), Las Vegas, NV, USA, 16–18 December 2020; IEEE: Piscataway, NJ, USA, 2020; pp. 282–286. [Google Scholar] [CrossRef]
- Li, Z.; Tomar, Y.; Passonneau, R.J. A semantic feature-wise transformation relation network for automatic short answer grading. In Proceedings of the 2021 Conference on Empirical Methods in Natural Language Processing, Online, 7–11 November 2021; Association for Computational Linguistics: Stroudsburg, PA, USA, 2021; pp. 6030–6040. [Google Scholar]
- Oraif, I. Natural Language Processing (NLP) and EFL Learning: A Case Study Based on Deep Learning. J. Lang. Teach. Res. 2024, 15, 201–208. [Google Scholar] [CrossRef]
- van Genugten, R.D.; Schacter, D.L. Automated scoring of the autobiographical interview with natural language processing. Behav. Res. Methods 2024, 56, 2243–2259. [Google Scholar] [CrossRef]
- Gao, R.; Merzdorf, H.E.; Anwar, S.; Hipwell, M.C.; Srinivasa, A. Automatic assessment of text-based responses in post-secondary education: A systematic review. Comput. Educ. Artif. Intell. 2024, 6, 100206. [Google Scholar] [CrossRef]
- Liu, Q.; Hu, A.; Daniel, B. Online assessment in higher education: A mapping review and narrative synthesis. Res. Pract. Technol. Enhanc. Learn. 2025, 20, 7. [Google Scholar] [CrossRef]
- Fink, A.; Gombert, S.; Liu, T.; Drachsler, H.; Frey, A. A hierarchical rater model approach for integrating automated essay scoring models. Z. Für Psychol. 2024, 232, 209–218. [Google Scholar] [CrossRef]
- Chang, L.-H.; Ginter, F. Automatic Short Answer Grading for Finnish with ChatGPT. In Proceedings of the 38th AAAI Conference on Artificial Intelligence (AAAI-24), Vancouver, BC, Canada, 20–27 February 2024; Volume 38, pp. 23173–23181. [Google Scholar] [CrossRef]
- Haller, S.; Aldea, A.; Seifert, C.; Strisciuglio, N. Survey on automated short answer grading with deep learning: From word embeddings to transformers. arXiv 2022, arXiv:2204.03503. [Google Scholar]
- Funayama, H.; Sato, T.; Matsubayashi, Y.; Mizumoto, T.; Suzuki, J.; Inui, K. Balancing cost and quality: An exploration of human-in-the-loop frameworks for automated short answer scoring. In Lecture Notes in Computer Science, Proceedings of the International Conference on Artificial Intelligence in Education (AIED 2022), (LNCS), Durham, UK, 27–31 July 2022; Springer International Publishing: Cham, Switzerland, 2022; Volume 13355, pp. 465–476. [Google Scholar]
- Yang, K.; Raković, M.; Li, Y.; Guan, Q.; Gašević, D.; Chen, G. Unveiling the Tapestry of Automated Essay Scoring: A Comprehensive Investigation of Accuracy, Fairness, and Generalizability. In Proceedings of the 38th AAAI Conference on Artificial Intelligence (AAAI-24), Vancouver, BC, Canada, 20–27 February 2024; Volume 38, pp. 22466–22474. [Google Scholar] [CrossRef]
- Chang, L.-H.; Rastas, I.; Pyysalo, S.; Ginter, F. Deep learning for sentence clustering in essay grading support. In Proceedings of the 14th International Conference on Educational Data Mining (EDM 2021), arXiv2021. arXiv:2104.11556. [Google Scholar]
- Lee, G.-G.; Latif, E.; Wu, X.; Liu, N.; Zhai, X. Applying large language models and chain-of-thought for automatic scoring. Comput. Educ. Artif. Intell. 2024, 6, 100213. [Google Scholar] [CrossRef]
- Uto, M.; Itsuki, A.; Tsutsumi, E.; Ueno, M. Integration of prediction scores from various automated essay scoring models using item response theory. IEEE Trans. Learn. Technol. 2023, 16, 983–1000. [Google Scholar] [CrossRef]
- Shakeel, M.H.; Faizullah, S.; Alghamidi, T.; Khan, I. Language independent sentiment analysis. In Proceedings of the IEEE 2019 International Conference on Advances in the Emerging Computing Technologies (AECT), Al Madinah Al Munawwarah, Saudi Arabia, 10 February 2020; pp. 1–5. [Google Scholar] [CrossRef]
- Lintean, M.; Rus, V. Measuring Semantic Similarity in Short Texts through Greedy Pairing and Word Semantics. In Proceedings of the Twenty-Fifth International Florida Artificial Intelligence Research Society Conference (FLAIRS 2012), Marco Island, FL, USA, 23–25 May 2012; pp. 244–249. [Google Scholar]
- Nakamura, T.; Shirakawa, M.; Hara, T.; Nishio, S. Semantic similarity measurements for multi-lingual short texts using Wikipedia. In Proceedings of the 2014 IEEE/WIC/ACM International Joint Conferences on Web Intelligence (WI) and Intelligent Agent Technologies (IAT), Warsaw, Poland, 11–14 August 2014; Volume 2, pp. 22–29. [Google Scholar] [CrossRef]
- Le, T. A hybrid method for text-based sentiment analysis. In Proceedings of the 2019 International Conference on Computational Science and Computational Intelligence (CSCI), Las Vegas, NV, USA, 5–7 December 2019; pp. 1392–1397. [Google Scholar] [CrossRef]
- Elalfy, D.; Gad, W.; Ismail, R. A hybrid model to predict best answers in question answering communities. Egypt. Inform. J. 2018, 19, 21–31. [Google Scholar] [CrossRef]
- Paluch, M.; Jackowska-Strumiłło, L. Hybrid Models Combining Technical and Fractal Analysis with ANN for Short-Term Prediction of Close Values on the Warsaw Stock Exchange. Appl. Sci. 2018, 8, 2473. [Google Scholar] [CrossRef]
- Jackowska-Strumillo, L.; Cyniak, D.; Czekalski, J.; Jackowski, T. Neural model of the spinning process dedicated to predicting properties of cotton-polyester blended yarns on the basis of the characteristics of feeding streams. Fibres Text. East. Eur. 2008, 16, 28–36. [Google Scholar]
- Zhang, Y.; Lin, C.; Chi, M. Going deeper: Automatic short-answer grading by combining student and question models. User Model. User-Adapt. Interact. 2020, 30, 51–80. [Google Scholar] [CrossRef]
- Graupe, D. Principles of Artificial Neural Networks, 3rd ed.; Advanced Series in Circuits and Systems, 7; World Scientific: Singapore, 2013; 363p. [Google Scholar] [CrossRef]
- Słownik Jezyka Polskiego (Polish Language Dictionary). Available online: https://sjp.pl/slownik/odmiany/ (accessed on 1 January 2015).
- Fletcher, S.; Islam, M.Z. Comparing sets of patterns with the Jaccard index. Australas. J. Inf. Syst. 2018, 22, 1538. [Google Scholar] [CrossRef]






| Question 1:Do zapisu znaków alfanumerycznych w komputerach PC stosuje się | ||||
| Teacher Answers | Student #1 Answer | J | Student #2 Answer | J |
| kod ASCII | tablice kodow ASCII | 3.33 | ASCII | 2.5 |
| ASCII | 1.66 | 5 | ||
| znaki ASCII | 1.66 | 2.5 | ||
| ASCI | 0 | 0 | ||
| Question 2: Dyski twarde zaliczamy do pamięci | ||||
| Teacher Answers | Student #1 Answer | J | Student #2 Answer | J |
| magnetycznych | elektryczny magnetyczny | 2.5 | trwałych | 0 |
| trwałych | 0 | 5 | ||
| zewnętrznych | 0 | 0 | ||
| masowych | 0 | 0 | ||
| Question 3: Pojęcie “hardware” określa: | ||||
| Teacher Answers | Student #1 Answer | J | Student #2 Answer | J |
| wszystkie elementy materialne komputera | Sprzęt który składa się na komputer podzespoły komputera | 0.5 | sprzęt | 0 |
| elementy materialne komputera | 0.55 | 0 | ||
| sprzęt | 0.71 | 5 | ||
| sprzęt komputera | 1.42 | 2.5 | ||
| Question 4: Budowa i zasada działania płyty DVD jest najbardziej zbliżona do budowy | ||||
| Teacher Answers | Student #1 Answer | J | Student #2 Answer | J |
| Płyty CD | płyty CD ROM | 3.33 | CD | 2.5 |
| CD | 1.66 | 5 | ||
| Dysku CD | 1.25 | 2.5 | ||
| Krążka CD | 1.25 | 2.5 | ||
| Question | Teacher 1 | Teacher 2 | Teacher 3 | Teacher 4 | New Teacher |
|---|---|---|---|---|---|
| Dyski twarde zaliczamy do pamięci | magnetycznych | trwałych | zewnętrznych | masowych | nieulotnych |
| Budowa i zasada działania płyty DVD jest najbardziej zbliżona do budowy: | płyty CD | CD | dysku CD | krążka CD | płyty która ma pity i landy |
Disclaimer/Publisher’s Note: The statements, opinions and data contained in all publications are solely those of the individual author(s) and contributor(s) and not of MDPI and/or the editor(s). MDPI and/or the editor(s) disclaim responsibility for any injury to people or property resulting from any ideas, methods, instructions or products referred to in the content. |
© 2025 by the authors. Licensee MDPI, Basel, Switzerland. This article is an open access article distributed under the terms and conditions of the Creative Commons Attribution (CC BY) license (https://creativecommons.org/licenses/by/4.0/).
Share and Cite
Bani Saad, M.; Jackowska-Strumillo, L.; Bieniecki, W. Hybrid ANN-Based and Text Similarity Method for Automatic Short-Answer Grading in Polish. Appl. Sci. 2025, 15, 1605. https://doi.org/10.3390/app15031605
Bani Saad M, Jackowska-Strumillo L, Bieniecki W. Hybrid ANN-Based and Text Similarity Method for Automatic Short-Answer Grading in Polish. Applied Sciences. 2025; 15(3):1605. https://doi.org/10.3390/app15031605
Chicago/Turabian StyleBani Saad, Marwah, Lidia Jackowska-Strumillo, and Wojciech Bieniecki. 2025. "Hybrid ANN-Based and Text Similarity Method for Automatic Short-Answer Grading in Polish" Applied Sciences 15, no. 3: 1605. https://doi.org/10.3390/app15031605
APA StyleBani Saad, M., Jackowska-Strumillo, L., & Bieniecki, W. (2025). Hybrid ANN-Based and Text Similarity Method for Automatic Short-Answer Grading in Polish. Applied Sciences, 15(3), 1605. https://doi.org/10.3390/app15031605




