A Comprehensive Review of Indoor Localization Techniques and Applications in Various Sectors
Abstract
1. Introduction
2. Technology of Indoor Localization
2.1. RFID Module
2.2. Wi-Fi Module
2.3. Bluetooth Module
2.4. ZigBee Module
2.5. UWB Module
3. Methodology and Application of Indoor Localization in Various Fields
3.1. Indoor Localization Applications and Methodologies in Healthcare
3.1.1. Wi-Fi Based Healthcare Facilities System
3.1.2. Healthcare Facilities System Using Bluetooth
3.1.3. IoT-Based Healthcare Applications
3.1.4. Hybrid Systems for Critical Situations
3.2. Transforming Industrial Operations with Indoor Localization Technologies
3.2.1. UWB-Based Indoor Localization for Industrial Environments
3.2.2. RFID-Based Methodology for Construction Sites
3.2.3. Bluetooth-Based System for Industrial Environments
3.2.4. Fast and Robust Wi-Fi Localization Methodology for Dynamic Industrial Environments
3.3. Strategic Insights: Indoor Localization in Military Applications
3.3.1. UWB-Based Methodology for Military and Emergency Operation
3.3.2. ZigBee-Based System for Military Applications
3.3.3. Wi-Fi-Based Two-Level Indoor Localization for Hazardous Area Monitoring
3.3.4. BLE Indoor Positioning for UAVs in Military Operations
4. Challenges in Indoor Localization Systems
4.1. Signal Interference and Multipath Effects
4.2. NLOS Conditions
4.3. Scalability and Infrastructure Limitations
4.4. Power Consumption and Battery Life
4.5. Privacy and Security Concerns
4.6. Environmental and Corrosion Factors
4.7. Computational Complexity
4.8. Accuracy Trade-Offs
4.9. Dynamic Environments
5. Future Research Directions
5.1. Hybrid Localization Systems
5.2. Artificial Intelligence and Machine Learning Integration
5.3. Energy-Efficient Localization
5.4. Enhancing Scalability and Infrastructure Optimization
5.5. Robustness in Dynamic and Harsh Environments
5.6. Addressing Privacy and Security Concerns
5.7. IoT and Cloud Integration
5.8. Enhanced Localization for Special Populations
5.9. Standardization and Interoperability
6. Conclusions
Author Contributions
Funding
Institutional Review Board Statement
Informed Consent Statement
Data Availability Statement
Conflicts of Interest
References
- Yapar, Ç.; Levie, R.; Kutyniok, G.; Caire, G. Real-time outdoor localization using radio maps: A deep learning approach. IEEE Trans. Wirel. Commun. 2023, 22, 9703–9717. [Google Scholar] [CrossRef]
- Wen, X.; Fang, S.; Fan, Y. Reconstruction of Radio Environment Map Based on Multi-Source Domain Adaptive of Graph Neural Network for Regression. Sensors 2024, 24, 2523. [Google Scholar] [CrossRef] [PubMed]
- Overmann, K.M.; Wu, D.T.; Xu, C.T.; Bindhu, S.S.; Barrick, L. Real-time locating systems to improve healthcare delivery: A systematic review. J. Am. Med. Inform. Assoc. 2021, 28, 1308–1317. [Google Scholar] [CrossRef]
- Wichmann, J. Indoor positioning systems in hospitals: A scoping review. Digit. Health 2022, 8, 20552076221081696. [Google Scholar] [CrossRef]
- Onifade, M.; Zvarivadza, T.; Adebisi, J.A. Towards application of positioning systems in the mining industry. Int. J. Min. Miner. Eng. 2024, 15, 15–48. [Google Scholar] [CrossRef]
- Pervez, F.; Qadir, J.; Khalil, M.; Yaqoob, T.; Ashraf, U.; Younis, S. Wireless technologies for emergency response: A comprehensive review and some guidelines. IEEE Access 2018, 6, 71814–71838. [Google Scholar] [CrossRef]
- Boersma, Y. Robust Localization and Navigation for Autonomous, Military Robots in GNSS-Denied Environments. Master’s Thesis, University of Twente, Enschede, The Netherlands, 2022. [Google Scholar]
- Phillips, J. Cognitive Requirements for Small Unit Leaders in Military Operations in Urban Terrain; US Army Research Institute for the Behavioral and Social Sciences: Fort Belvoir, VA, USA, 1998. [Google Scholar]
- Zong, Z.; Guan, Y. AI-Driven Intelligent Data Analytics and Predictive Analysis in Industry 4.0: Transforming Knowledge, Innovation, and Efficiency. J. Knowl. Econ. 2024, 1–40. [Google Scholar] [CrossRef]
- Di Pietra, V.; Dabove, P.; Piras, M. Loosely coupled GNSS and UWB with INS integration for indoor/outdoor pedestrian navigation. Sensors 2020, 20, 6292. [Google Scholar] [CrossRef]
- Bibbò, L.; Carotenuto, R.; Della Corte, F. An overview of indoor localization system for human activity recognition (HAR) in healthcare. Sensors 2022, 22, 8119. [Google Scholar] [CrossRef]
- Aziz, T.; Camana, M.R.; Garcia, C.E.; Hwang, T.; Koo, I. REM-Based Indoor Localization with an Extra-Trees Regressor. Electronics 2023, 12, 4350. [Google Scholar] [CrossRef]
- Aziz, T.; Insoo, K. Enhancing Indoor Localization Accuracy through Multiple Access Point Deployment. Electronics 2024, 13, 3307. [Google Scholar] [CrossRef]
- Bradley, C.; El-Tawab, S.; Heydari, M.H. Security analysis of an IoT system used for indoor localization in healthcare facilities. In Proceedings of the 2018 Systems and Information Engineering Design Symposium (SIEDS), Charlottesville, VA, USA, 27 April 2018; IEEE: Piscataway, NJ, USA, 2018; pp. 147–152. [Google Scholar]
- Fu, B.; Damer, N.; Kirchbuchner, F.; Kuijper, A. Sensing technology for human activity recognition: A comprehensive survey. IEEE Access 2020, 8, 83791–83820. [Google Scholar] [CrossRef]
- Demrozi, F.; Pravadelli, G.; Bihorac, A.; Rashidi, P. Human activity recognition using inertial, physiological and environmental sensors: A comprehensive survey. IEEE Access 2020, 8, 210816–210836. [Google Scholar] [CrossRef] [PubMed]
- Nguyen, Q.H.; Johnson, P.; Nguyen, T.T.; Randles, M. A novel architecture using iBeacons for localization and tracking of people within healthcare environment. In Proceedings of the 2019 Global IoT Summit (GIoTS), Aarhus, Denmark, 17–21 June 2019; IEEE: Piscataway, NJ, USA, 2019; pp. 1–6. [Google Scholar]
- Ullah, I.; Adhikari, D.; Khan, H.; Anwar, M.S.; Ahmad, S.; Bai, X. Mobile robot localization: Current challenges and future prospective. Comput. Sci. Rev. 2024, 53, 100651. [Google Scholar] [CrossRef]
- Hapsari, G.I.; Munadi, R.; Erfianto, B.; Irawati, I.D. Future Research and Trends in Ultra-Wideband Indoor Tag Localization. IEEE Access 2024, early access. [Google Scholar]
- Nasr, M.; Islam, M.M.; Shehata, S.; Karray, F.; Quintana, Y. Smart healthcare in the age of AI: Recent advances, challenges, and future prospects. IEEE Access 2021, 9, 145248–145270. [Google Scholar] [CrossRef]
- Munoz, J.A.R. Mav Localization in GPS-Denied Environments and Synthetic Data Collection in Challenging Simulated Conditions. Ph.D. Thesis, The University of Texas at El Paso, El Paso, TX, USA, 2024. [Google Scholar]
- Amanatiadis, A. A multisensor indoor localization system for biped robots operating in industrial environments. IEEE Trans. Ind. Electron. 2016, 63, 7597–7606. [Google Scholar] [CrossRef]
- El Masri, I.; Lescop, B.; Talbot, P.; Vien, G.N.; Becker, J.; Thierry, D.; Rioual, S. Development of a RFID sensitive tag dedicated to the monitoring of the environmental corrosiveness for indoor applications. Sens. Actuators B Chem. 2020, 322, 128602. [Google Scholar] [CrossRef]
- Kianfar, A.E. Ultra-Wideband Based Positioning Systems for Harsh Mining Environment. Ph.D. Thesis, RWTH Aachen University, Aachen, Germany, 2021. [Google Scholar]
- ukasik, S.; Szott, S.; Leszczuk, M. Multimodal Image-Based Indoor Localization with Machine Learning—A Systematic Review. Sensors 2024, 24, 6051. [Google Scholar] [CrossRef]
- Karaagac, A.; Haxhibeqiri, J.; Ridolfi, M.; Joseph, W.; Moerman, I.; Hoebeke, J. Evaluation of accurate indoor localization systems in industrial environments. In Proceedings of the 2017 22nd IEEE International Conference on Emerging Technologies and Factory Automation (ETFA), Limassol, Cyprus, 12–15 September 2017; IEEE: Piscataway, NJ, USA, 2017; pp. 1–8. [Google Scholar]
- Farahsari, P.S.; Farahzadi, A.; Rezazadeh, J.; Bagheri, A. A survey on indoor positioning systems for IoT-based applications. IEEE Internet Things J. 2022, 9, 7680–7699. [Google Scholar] [CrossRef]
- Evjen, T.Å.; Hosseini Raviz, S.R.; Petersen, S.A.; Krogstie, J. Smart facility management: Future healthcare organization through indoor positioning systems in the light of enterprise BIM. Smart Cities 2020, 3, 793–805. [Google Scholar] [CrossRef]
- Shi, H.; Zhao, H.; Liu, Y.; Gao, W.; Dou, S.C. Systematic analysis of a military wearable device based on a multi-level fusion framework: Research directions. Sensors 2019, 19, 2651. [Google Scholar] [CrossRef] [PubMed]
- Rantakokko, J.; Rydell, J.; Strömbäck, P.; Händel, P.; Callmer, J.; Törnqvist, D.; Gustafsson, F.; Jobs, M.; Grudén, M. Accurate and reliable soldier and first responder indoor positioning: Multisensor systems and cooperative localization. IEEE Wirel. Commun. 2011, 18, 10–18. [Google Scholar] [CrossRef]
- Sisinni, E.; Saifullah, A.; Han, S.; Jennehag, U.; Gidlund, M. Industrial internet of things: Challenges, opportunities, and directions. IEEE Trans. Ind. Inform. 2018, 14, 4724–4734. [Google Scholar] [CrossRef]
- Singh, O.; Vinoth, R.; Singh, A.; Singh, N. Navigating Security Threats and Solutions using AI in Wireless Sensor Networks. Int. J. Commun. Netw. Inf. Secur. 2024, 16, 411–427. [Google Scholar]
- Rane, N.; Choudhary, S.; Rane, J. Artificial Intelligence (AI) and Internet of Things (IoT)-based sensors for monitoring and controlling in architecture, engineering, and construction: Applications, challenges, and opportunities. SSRN Electron. J. 2023. [Google Scholar] [CrossRef]
- Yassin, A.; Nasser, Y.; Awad, M.; Al-Dubai, A.; Liu, R.; Yuen, C.; Raulefs, R.; Aboutanios, E. Recent advances in indoor localization: A survey on theoretical approaches and applications. IEEE Commun. Surv. Tutor. 2016, 19, 1327–1346. [Google Scholar] [CrossRef]
- Zafari, F.; Gkelias, A.; Leung, K.K. A survey of indoor localization systems and technologies. IEEE Commun. Surv. Tutor. 2019, 21, 2568–2599. [Google Scholar] [CrossRef]
- Vey, Q.; Spies, F.; Pestourie, B.; Genon-Catalot, D.; Van Den Bossche, A.; Val, T.; Dalce, R.; Schrive, J. POUCET: A Multi-technology indoor positioning solution for firefighters and soldiers. In Proceedings of the 2021 International Conference on Indoor Positioning and Indoor Navigation (IPIN), Lloret de Mar, Spain, 29 November–2 December 2021; IEEE: Piscataway, NJ, USA, 2021; pp. 1–8. [Google Scholar]
- Shahian Jahromi, B.; Tulabandhula, T.; Cetin, S. Real-time hybrid multi-sensor fusion framework for perception in autonomous vehicles. Sensors 2019, 19, 4357. [Google Scholar] [CrossRef] [PubMed]
- Skiba, R. Urban Warfare: Emergence, Evolution, Strategies and Mastery of the Modern Conflict Landscape; After Midnight Publishing: London, UK, 2024. [Google Scholar]
- Sonny, A.; Kumar, A.; Cenkeramaddi, L.R. A Survey of Application of Machine Learning in Wireless Indoor Positioning Systems. arXiv 2024, arXiv:2403.04333. [Google Scholar]
- Danaher, L.T.; Wood, E.; Frazier, T. Rescue coordination common operating picture: Enhancement through satellite technology. J. Emerg. Manag. 2022, 20, 73–90. [Google Scholar] [CrossRef] [PubMed]
- Alsadie, D. Artificial Intelligence Techniques for Securing Fog Computing Environments: Trends, Challenges, and Future Directions. IEEE Access 2024, 12, 151598–151648. [Google Scholar] [CrossRef]
- Closas, P.; Ortega, L.; Lesouple, J.; Djurić, P.M. Emerging trends in signal processing and machine learning for positioning, navigation and timing information: Special issue editorial. EURASIP J. Adv. Signal Process. 2024, 2024, 84. [Google Scholar] [CrossRef]
- Kumar, M.G.; Roy, K.S. Zigbee based indoor campus inventory tracking using RFID module. Int. J. Eng. Res. Appl. 2014, 4, 132–136. [Google Scholar]
- Bazo, R.; da Costa, C.A.; Seewald, L.A.; da Silveira, L.G.; Antunes, R.S.; Righi, R.d.R.; Rodrigues, V.F. A survey about real-time location systems in healthcare environments. J. Med. Syst. 2021, 45, 1–13. [Google Scholar] [CrossRef] [PubMed]
- Calderoni, L.; Ferrara, M.; Franco, A.; Maio, D. Indoor localization in a hospital environment using random forest classifiers. Expert Syst. Appl. 2015, 42, 125–134. [Google Scholar] [CrossRef]
- Wyffels, J.; De Brabanter, J.; Crombez, P.; Verhoeve, P.; Nauwelaers, B.; De Strycker, L. Distributed, signal strength-based indoor localization algorithm for use in healthcare environments. IEEE J. Biomed. Health Inform. 2014, 18, 1887–1893. [Google Scholar] [CrossRef] [PubMed]
- Chakole, S.; Jibhkate, R.R.; Choudhari, A.V.; Gawali, S.R.; Tule, P.R. A healthcare monitoring system using WiFi module. Int. Res. J. Eng. Technol 2017, 4, 1413–1417. [Google Scholar]
- Gholamhosseini, L.; Sadoughi, F.; Safaei, A. Hospital real-time location system (A practical approach in healthcare): A narrative review article. Iran. J. Public Health 2019, 48, 593. [Google Scholar] [CrossRef]
- Laoudias, C.; Moreira, A.; Kim, S.; Lee, S.; Wirola, L.; Fischione, C. A survey of enabling technologies for network localization, tracking, and navigation. IEEE Commun. Surv. Tutor. 2018, 20, 3607–3644. [Google Scholar] [CrossRef]
- Santoso, F.; Redmond, S.J. Indoor location-aware medical systems for smart homecare and telehealth monitoring: State-of-the-art. Physiol. Meas. 2015, 36, R53. [Google Scholar] [CrossRef]
- Munadhil, Z.; Gharghan, S.K.; Mutlag, A.H.; Al-Naji, A.; Chahl, J. Neural network-based Alzheimer’s patient localization for wireless sensor network in an indoor environment. IEEE Access 2020, 8, 150527–150538. [Google Scholar] [CrossRef]
- Amoran, A.E.; Oluwole, A.S.; Fagorola, E.O.; Diarah, R. Home automated system using Bluetooth and an android application. Sci. Afr. 2021, 11, e00711. [Google Scholar] [CrossRef]
- Bouhassoune, I.; Chaibi, H.; Chehri, A.; Saadane, R. A Review of RFID-based Internet of Things in the Healthcare Area, the New Horizon of RFID. Procedia Comput. Sci. 2022, 207, 4151–4160. [Google Scholar] [CrossRef]
- IEEE 802.15.4-2020; IEEE Standard for Low-Rate Wireless Networks. IEEE Standards Association: Piscataway, NJ, USA, 2020.
- Kim, D.H.; Song, J.Y.; Lee, S.H.; Cha, S.K. Development and evaluation of Zigbee node module for USN. Int. J. Precis. Eng. Manuf. 2009, 10, 53–57. [Google Scholar] [CrossRef]
- Ratiu, O.; Rusu, A.; Pastrav, A.; Palade, T.; Puschita, E. Implementation of an UWB-based module designed for wireless intra-spacecraft communications. In Proceedings of the 2016 IEEE International Conference on Wireless for Space and Extreme Environments (WiSEE), Aachen, Germany, 26–28 September 2016; IEEE: Piscataway, NJ, USA, 2016; pp. 146–151. [Google Scholar]
- Niu, Z.; Yang, H.; Zhou, L.; Taha, M.F.; He, Y.; Qiu, Z. Deep learning-based ranging error mitigation method for UWB localization system in greenhouse. Comput. Electron. Agric. 2023, 205, 107573. [Google Scholar] [CrossRef]
- Mahdi, A.A.; Chalechale, A.; AbdelRaouf, A. A hybrid indoor positioning model for critical situations based on localization technologies. Mob. Inf. Syst. 2022, 2022, 8033380. [Google Scholar] [CrossRef]
- Montaser, A.; Moselhi, O. RFID indoor location identification for construction projects. Autom. Constr. 2014, 39, 167–179. [Google Scholar] [CrossRef]
- Szyc, K.; Nikodem, M.; Zdunek, M. Bluetooth low energy indoor localization for large industrial areas and limited infrastructure. Ad Hoc Netw. 2023, 139, 103024. [Google Scholar] [CrossRef]
- Cheng, V.C.; Hao, L.; Ng, J.K.; Cheung, W.K. Fast setup and robust wifi localization for the exhibition industry. In Proceedings of the 2018 IEEE 32nd International Conference on Advanced Information Networking and Applications (AINA), Krakow, Poland, 16–18 May 2018; IEEE: Piscataway, NJ, USA, 2018; pp. 472–479. [Google Scholar]
- Luoh, L. ZigBee-based intelligent indoor positioning system soft computing. Soft Comput. 2014, 18, 443–456. [Google Scholar] [CrossRef]
- Li, F.; Liu, M.; Zhang, Y.; Shen, W. A two-level WiFi fingerprint-based indoor localization method for dangerous area monitoring. Sensors 2019, 19, 4243. [Google Scholar] [CrossRef] [PubMed]
- Ariante, G.; Ponte, S.; Del Core, G. Bluetooth low energy based technology for small UAS indoor positioning. In Proceedings of the 2022 IEEE 9th International Workshop on Metrology for AeroSpace (MetroAeroSpace), Pisa, Italy, 27–29 June 2022; IEEE: Piscataway, NJ, USA, 2022; pp. 113–118. [Google Scholar]
- Ou, C.W.; Chao, C.J.; Chang, F.S.; Wang, S.M.; Liu, G.X.; Wu, M.R.; Cho, K.Y.; Hwang, L.T.; Huan, Y.Y. A ZigBee position technique for indoor localization based on proximity learning. In Proceedings of the 2017 IEEE International Conference on Mechatronics and Automation (ICMA), Takamatsu, Japan, 6–9 August 2017; IEEE: Piscataway, NJ, USA, 2017; pp. 875–880. [Google Scholar]


























| Sector | Key Applications | Primary Technologies |
|---|---|---|
| Medical | Patient tracking, asset management, HAR | BLE, IoT-based RTLS, Wi-Fi, hybrid systems |
| Industrial | Asset tracking, worker safety, process optimization | UWB, RFID, BLE, Wi-Fi |
| Military | Personnel tracking, mission planning, asset management | UWB, ZigBee, Wi-Fi, Bluetooth |
| References | Motivation | Indoor Localization Technology | Measurement Method | Application |
|---|---|---|---|---|
| [14] | To analyze security holes in IoT-based Wi-Fi indoor localization systems in healthcare settings and propose mitigation techniques. | Wi-Fi-based IoT system with edge nodes and cloud integration | RSSI and triangulation | Tracking patients and medical staff within healthcare facilities |
| [17] | To provide real-time tracking of patients, staff, and medical assets using BLE and iBeacons in healthcare environments. | BLE and iBeacon technology | RSSI and least square estimation approach | Real-time tracking of patients, staff, and medical assets in hospitals |
| [26] | To evaluate UWB and BLE technologies for indoor localization in industrial settings with dynamic environments. | UWB and BLE | TOA and AoA for UWB; RSSI and AoA for BLE | Tracking goods, robots, and operators in industrial environments like warehouses and factories |
| [27] | To review and provide a comprehensive overview of indoor positioning systems and their applications in IoT. | Various technologies including BLE, Wi-Fi, RFID, UWB, and hybrid approaches | Multiple methods: RSSI, triangulation, fingerprinting, and hybrid techniques | General IoT applications like smart hospitals, smart cities, and industrial environments |
| [36] | To create a reliable multi-technology indoor positioning system for firefighters and soldiers operating in unknown environments. | Multi-technology system combining GPS, LoRa (868 MHz and 2.4 GHz), UWB, and altimeters | Sensor fusion of GPS, LoRa, UWB, and altimeters for positioning | Indoor localization for firefighters and military personnel during rescue operations |
| [58] | To improve the accuracy of indoor localization in critical situations using hybrid localization technologies. | Hybrid model combining WLAN, dead reckoning (DR), and smartphone sensors | Combining WLAN signals and smartphone sensor data (DR) for positioning | Rescue operations for injured or elderly people in critical situations |
| [59] | To present a low-cost indoor localization and material tracking method using passive RFID for construction projects. | Passive RFID with UHF technology | RSSI-based triangulation and proximity methods | Material tracking and worker location identification on construction sites |
| [60] | To develop low-complexity BLE-based localization algorithms suitable for large industrial areas with limited infrastructure. | BLE | RSSI-based multi-lateration and range-free localization | Monitoring and tracking farm animals in smart farming applications |
| [61] | To propose a robust and fast setup Wi-Fi localization system for large exhibition venues with varied device characteristics. | Wi-Fi-based localization using RSSI and piecewise linear models | RSSI with customized signal-strength-to-distance functions using expectation maximization (EM) algorithm | Tracking visitors and devices in large exhibition venues with dynamic setups |
| [62] | To enhance indoor positioning accuracy for safety and public facility use through a low-cost ZigBee-based system. | ZigBee-based system with RSS and RBFN | RSSI measurements processed using RBFN to determine location | Safety monitoring, emergency services, and public facility navigation |
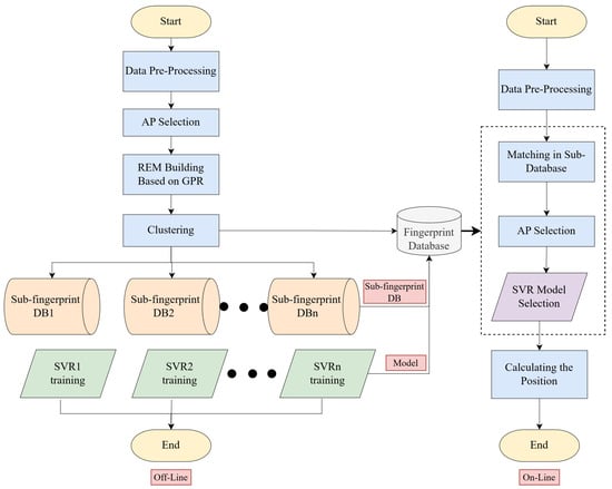
| [63] | To improve the accuracy and response time of Wi-Fi fingerprint-based localization in dangerous area monitoring. | Wi-Fi fingerprinting with RSSI-based clustering and machine learning algorithms | RSSI fingerprinting combined with clustering (APC) and SVR | Monitoring dangerous areas and aiding in disaster response and relief |
| [64] | To develop a low-cost BLE-based positioning system for drones operating indoors where GNSS is unreliable. | BLE beacons and onboard receivers | RSSI-based trilateration with 1D Kalman filtering for noise reduction | Indoor navigation and positioning for UAVs in military and civil applications |
Disclaimer/Publisher’s Note: The statements, opinions and data contained in all publications are solely those of the individual author(s) and contributor(s) and not of MDPI and/or the editor(s). MDPI and/or the editor(s) disclaim responsibility for any injury to people or property resulting from any ideas, methods, instructions or products referred to in the content. |
© 2025 by the authors. Licensee MDPI, Basel, Switzerland. This article is an open access article distributed under the terms and conditions of the Creative Commons Attribution (CC BY) license (https://creativecommons.org/licenses/by/4.0/).
Share and Cite
Aziz, T.; Koo, I. A Comprehensive Review of Indoor Localization Techniques and Applications in Various Sectors. Appl. Sci. 2025, 15, 1544. https://doi.org/10.3390/app15031544
Aziz T, Koo I. A Comprehensive Review of Indoor Localization Techniques and Applications in Various Sectors. Applied Sciences. 2025; 15(3):1544. https://doi.org/10.3390/app15031544
Chicago/Turabian StyleAziz, Toufiq, and Insoo Koo. 2025. "A Comprehensive Review of Indoor Localization Techniques and Applications in Various Sectors" Applied Sciences 15, no. 3: 1544. https://doi.org/10.3390/app15031544
APA StyleAziz, T., & Koo, I. (2025). A Comprehensive Review of Indoor Localization Techniques and Applications in Various Sectors. Applied Sciences, 15(3), 1544. https://doi.org/10.3390/app15031544

