Cluster Set vs. Traditional Set in Plyometric Training: Effect on the Athletic Performance of Youth Football Players
Abstract
1. Introduction
2. Materials and Methods
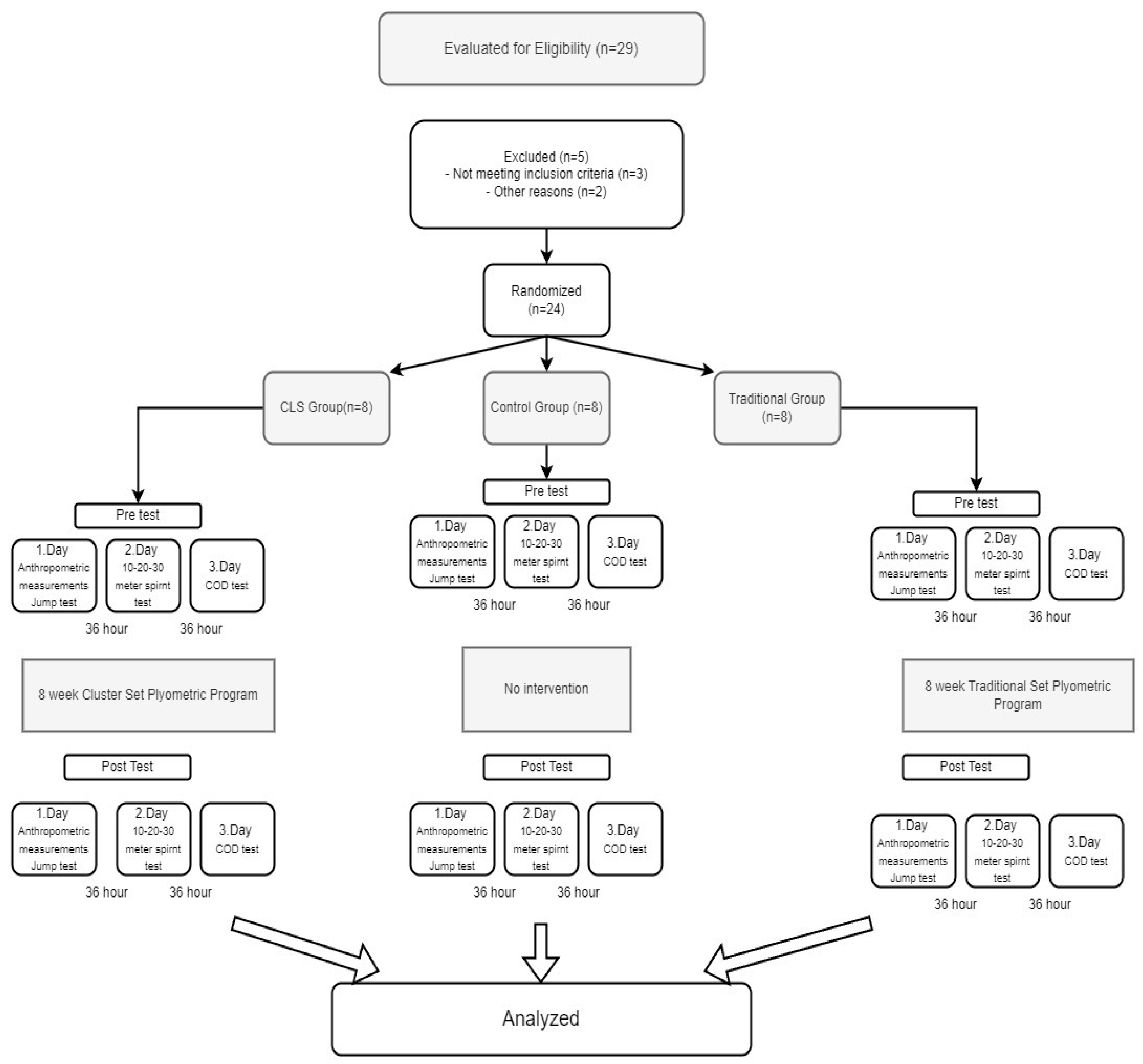
2.1. Research Design
2.2. Participants
2.3. Test Procedure
2.4. Experimental Procedure
2.5. Instruments
2.5.1. Body Mass and Height Measurement
2.5.2. Counter Movement Jump (CMJ)
2.5.3. 10 m, 20 m and 30 m Sprint Test
2.5.4. Change of Direction Test (COD)
2.5.5. Reactive Strength Index (%)
2.5.6. Rate of Perceived Exertion (RPE)
2.6. Statistical Analysis
3. Results
4. Discussion
5. Conclusions
Author Contributions
Funding
Institutional Review Board Statement
Informed Consent Statement
Data Availability Statement
Acknowledgments
Conflicts of Interest
References
- Barnes, C.; Archer, D.T.; Hogg, B.; Bush, M.; Bradley, P.S. The evolution of physical and technical performance parameters in the English Premier League. Int. J. Sports Med. 2014, 35, 1095–1100. [Google Scholar] [CrossRef]
- Arnason, A.; Sigurdsson, S.B.; Gudmundsson, A.; Holme, I.; Engebretsen, L.; Bahr, R. Physical fitness, injuries, and team performance in soccer. Med. Sci. Sports Exerc. 2004, 36, 278–285. [Google Scholar] [CrossRef] [PubMed]
- Faude, O.; Roth, R.; Di Giovine, D.; Zahner, L.; Donath, L. Combined strength and power training in high-level amateur football during the competitive season: A randomized-controlled trial. J. Sports Sci. 2013, 31, 1460–1467. [Google Scholar] [CrossRef] [PubMed]
- Granacher, U.; Lesinski, M.; Busch, D.; Muehlbauer, T.; Prieske, O.; Puta, C.; Gollhofer, A.; Behm, D.G. Effects of Resistance Training in Youth Athletes on Muscular Fitness and Athletic Performance: A Conceptual Model for Long-Term Athlete Development. Front. Physiol. 2016, 7, 164. [Google Scholar] [CrossRef]
- Lesinski, M.; Prieske, O.; Granacher, U. Effects and dose-response relationships of resistance training on physical performance in youth athletes: A systematic review and meta-analysis. Br. J. Sports Med. 2016, 50, 781–795. [Google Scholar] [CrossRef] [PubMed]
- Bouguezzi, R.; Chaabene, H.; Negra, Y.; Ramirez-Campillo, R.; Jlalia, Z.; Mkaouer, B.; Hachana, Y. Effects of different plyometric training frequencies on measures of athletic performance in prepuberal male soccer players. J. Strength Cond. Res. 2020, 34, 1609–1617. [Google Scholar] [CrossRef]
- Moran, J.; Vali, N.; Sand, A.; Beato, M.; Hammami, R.; Ramirez-Campillo, R.; Chaabene, H.; Sandercock, G. Effect of vertical, horizontal, and combined plyometric training on jump, sprint and change of direction performance in male soccer players. PLoS ONE 2024, 19, e0295786. [Google Scholar] [CrossRef] [PubMed]
- Pardos-Mainer, E.; Lozano, D.; Torrontegui-Duarte, M.; Cartón-Llorente, A.; Roso-Moliner, A. Effects of Strength vs. Plyometric Training Programs on Vertical Jumping, Linear Sprint and Change of Direction Speed Performance in Female Soccer Players: A Systematic Review and Meta-Analysis. Int. J. Environ. Res. Public. Health 2021, 18, 401. [Google Scholar] [CrossRef]
- Galay, V.S.; Poonia, R.; Singh, M. Understanding the significance of plyometric training in enhancement of sports performance: A systematic review. Vidyabharati Int. Interdiscip. Res. J. 2021, 11, 141–148. [Google Scholar]
- Ramirez-Campillo, R.; Alvarez, C.; Garcia-Hermoso, A.; Ramirez-Velez, R.; Gentil, P.; Moran, J.; Pereira, L.A.; Loturco, I.; Chaabene, H.; Moran, J.; et al. Optimal Reactive Strength Index: Is It an Accurate Variable to Optimize Plyometric Training Effects on Measures of Physical Fitness in Young Soccer Players? J. Strength Cond. Res. 2018, 32, 885–893. [Google Scholar] [CrossRef]
- Silva, J.; Nassis, G.; Rebelo, A. Strength training in soccer with a specific focus on highly trained players. Sports Med. Open 2015, 1, 17. [Google Scholar] [CrossRef]
- Van De Hoef, P.A.; Brauers, J.J.; Van Smeden, M.; Backx, F.J.G.; Brink, M.S. The effects of lower-extremity plyometric training on soccer-specific outcomes in adult male soccer players: A systematic review and meta-analysis. Int. J. Sports Physiol. Perform. 2019, 15, 3–17. [Google Scholar] [CrossRef]
- Adigüzel, N.S.; Günay, M. The Effect of Eight Weeks Plyometric Training on Anaerobic Power, Counter Movement Jumping and Isokinetic Strength in 15-18 Years Basketball Players. Int. J. Environ. Sci. Educ. 2016, 11, 3241–3250. [Google Scholar]
- Bogdanis, G.C.; Donti, O.; Papia, A.; Donti, A.; Apostolidis, N.; Sands, W.A. Effect of plyometric training on jumping, sprinting and change of direction speed in child female athletes. Sports 2019, 7, 116. [Google Scholar] [CrossRef]
- Chen, L.; Zhang, Z.; Huang, Z.; Yang, Q.; Gao, C.; Ji, H.; Li, D. Meta-analysis of the effects of plyometric training on lower limb explosive strength in adolescent athletes. Int. J. Environ. Res. Public Health 2023, 20, 1849. [Google Scholar] [CrossRef]
- Michailidis, Y.; Tabouris, A.; Metaxas, T. Effects of Plyometric and Directional Training on Physical Fitness Parameters in Youth Soccer Players. Int. J. Sports Physiol. Perform. 2019, 14, 392–398. [Google Scholar] [CrossRef] [PubMed]
- Ramirez-Campillo, R.; Alvarez, C.; García-Pinillos, F.; Gentil, P.; Moran, J.; Pereira, L.A.; Loturco, I. Effects of Plyometric Training on Physical Performance of Young Male Soccer Players: Potential Effects of Different Drop Jump Heights. Pediatr. Exerc. Sci. 2019, 31, 306–313. [Google Scholar] [CrossRef] [PubMed]
- Bompa, T.O. Dönemleme, Antrenman Kuramı ve Yöntemleri; Spor Yayın Evi ve Kitapevi: Ankara, Turkey, 2017. [Google Scholar]
- De Villarreal, E.S.; Requena, B.; Cronin, J.B. The effects of plyometric training on sprint performance: A meta-analysis. J. Strength Cond. Res. 2012, 26, 575–584. [Google Scholar] [CrossRef]
- De Villarreal, E.S.S.; Requena, B.; Newton, R.U. Does plyometric training improve strength performance? A meta-analysis. J. Sci. Med. Sport 2010, 13, 513–522. [Google Scholar] [CrossRef] [PubMed]
- Haff, G.G.; Hobbs, R.T.; Haff, E.E.; Sand, W.A.; Pierce, K.C.; Stone, M.H. Cluster training: A novel method for introducing training program variation. Strength Cond. J. 2008, 30, 67–76. [Google Scholar] [CrossRef]
- McSwiney, F.T.; Doyle, L.; Plews, D.J.; Zinn, C. Impact of Ketogenic Diet on Athletes: Current Insights. Open Access J. Sports Med. 2019, 10, 171–183. [Google Scholar] [CrossRef] [PubMed]
- Arazi, H. Effects of high-intensity plyometric training on dynamic balance, agility, vertical jump and sprint performance in young male basketball players. J. Sport Health Res. 2012, 4, 35–44. [Google Scholar]
- Cin, M.; Çabuk, R.; Demirarar, O.; Özçaldıran, B. Cluster Resistance Training Results Higher Improvements on Sprint, Agility, Strength and Vertical Jump in Professional Volleyball Players. Turk. Klin. J. Sports Sci. 2021, 13, 234–240. [Google Scholar] [CrossRef]
- Farias, D.; Santana, H.G.; Tenório, V.A.; Coelho, O.N.; Willardson, J.M.; Miranda, H. Effectiveness of a power-training block with two cluster set configurations in recreationally trained young adults on sprint performance. Rev. Andal. Med. Deporte 2020, 13, 29–34. [Google Scholar] [CrossRef]
- Asadi, A.; Ramírez-Campillo, R. Effects of cluster vs. traditional plyometric training sets on maximal-intensity exercise performance. Medicina 2016, 52, 41–45. [Google Scholar] [CrossRef] [PubMed]
- Yilmaz, N.; Alemdaroğlu, U.; Köklü, Y.; Türkdoğan, H.; Aşçi, A. The effect of a six-week plyometric training performed with different set configurations on explosive performance: Cluster vs. traditional set configurations. J. Sports Med. Phys. Fit. 2021, 61, 892–898. [Google Scholar] [CrossRef] [PubMed]
- Tiggemann, C.L.; Pietta-Dias, C.; Schoenell, M.C.W.; Noll, M.; Alberton, C.L.; Pinto, R.S.; Kruel, L.F.M. Rating of Perceived Exertion as a Method to Determine Training Loads in Strength Training in Elderly Women: A Randomized Controlled Study. Int. J. Environ. Res. Public Health 2021, 18, 7892. [Google Scholar] [CrossRef] [PubMed]
- Schillaci, G.; Ivaldi, M. Fitness parameters in young football players are affected by training load and somatic-anthropometric variations. Sport Sci. Health 2023, 19, 1227–1238. [Google Scholar] [CrossRef]
- Thomas, J.R.; Martin, P.; Etnier, J.L.; Silverman, S.J. Research Methods in Physical Activity; Human Kinetics: Champaign, IL, USA, 2022. [Google Scholar]
- Faul, F.; Erdfelder, E.; Buchner, A.; Lang, A.-G. Statistical power analyses using G* Power 3.1: Tests for correlation and regression analyses. Behav. Res. Methods 2009, 41, 1149–1160. [Google Scholar] [CrossRef] [PubMed]
- Ben Brahim, M.; Sal-de-Rellán, A.; García-Valverde, A.; Yasin, H.; Raya-González, J. The effect of three different pre-match warm-up structures on male professional soccer players’ physical fitness. PeerJ 2023, 11, e15803. [Google Scholar] [CrossRef]
- Pacholek, M. The influence of verbal encouragement on heart rate, maximum oxygen uptake, and distance covered in young male adults during beep test. J. Men’s Health 2023, 19, 29–35. [Google Scholar] [CrossRef]
- Pacholek, M.; Zemková, E. Effects of Verbal Encouragement and Performance Feedback on Physical Fitness in Young Adults. Sustainability 2022, 14, 1753. [Google Scholar] [CrossRef]
- Markovic, G.; Mikulic, P. Neuro-musculoskeletal and performance adaptations to lower-extremity plyometric training. Sports Med. 2010, 40, 859–895. [Google Scholar] [CrossRef] [PubMed]
- Ramirez-Campillo, R.; Castillo, D.; Raya-González, J.; Moran, J.; de Villarreal, E.S.; Lloyd, R.S. Effects of Plyometric Jump Training on Jump and Sprint Performance in Young Male Soccer Players: A Systematic Review and Meta-analysis. Sports Med. 2020, 50, 2125–2143. [Google Scholar] [CrossRef]
- Johnson, B.A.; Salzberg, C.L.; Stevenson, D.A. A systematic review: Plyometric training programs for young children. J. Strength Cond. Res. 2011, 25, 2623–2633. [Google Scholar] [CrossRef]
- Ozbar, N.; Ates, S.; Agopyan, A. The Effect of 8-Week Plyometric Training on Leg Power, Jump and Sprint Performance in Female Soccer Players. J. Strength Cond. Res. 2014, 28, 2888–2894. [Google Scholar] [CrossRef]
- Ronnestad, B.R.; Kvamme, N.H.; Sunde, A.; Raastad, T. Short-Term Effects of Strength and Plyometric Training on Sprint and Jump Performance in Professional Soccer Players. J. Strength Cond. Res. 2008, 22, 773–780. [Google Scholar] [CrossRef]
- Momčilović, Z.; Stojanović, D.; Momčilović, V. The Vertical Jump and Sprint Performance as Determinants of Agility Among Male Adolescents. Facta Univ. Ser. Phys. Educ. Sport 2021, 19, 525. [Google Scholar] [CrossRef]
- Adıgüzel, N.S.; Koç, M.; Öztürk, B.; Engin, H.; Karaçam, A.; Canlı, U.; Orhan, B.E.; Aldhahi, M.I. The Effect of the Nordic Hamstring Curl Training Program on Athletic Performance in Young Football Players. Appl. Sci. 2024, 14, 10249. [Google Scholar] [CrossRef]
- Loturco, I.; Pereira, L.A.; Kobal, R.; Maldonado, T.; Piazzi, A.F.; Bottino, A.; Kitamura, K.; Abad, C.C.C.; De Arruda, M.; Nakamura, F.Y. Improving sprint performance in soccer: Effectiveness of jump squat and Olympic push press exercises. PLoS ONE 2016, 11, e0153958. [Google Scholar] [CrossRef]
- Pereira, L.A.; Nimphius, S.; Kobal, R.; Kitamura, K.; Turisco, L.A.L.; Orsi, R.C.; Cal Abad, C.C.; Loturco, I. Relationship Between Change of Direction, Speed, and Power in Male and Female National Olympic Team Handball Athletes. J. Strength Cond. Res. 2018, 32, 2987–2994. [Google Scholar] [CrossRef]
- Healy, R.; Kenny, I.C.; Harrison, A.J. Reactive Strength Index: A Poor Indicator of Reactive Strength? Int. J. Sports Physiol. Perform. 2018, 13, 802–809. [Google Scholar] [CrossRef]
- Bartlett, J.D.; O’Connor, F.; Pitchford, N.; Torres-Ronda, L.; Robertson, S.J. Relationships Between Internal and External Training Load in Team-Sport Athletes: Evidence for an Individualized Approach. Int. J. Sports Physiol. Perform. 2017, 12, 230–234. [Google Scholar] [CrossRef] [PubMed]
- Tabachnick, B.G.; Fidell, L.S.; Ullman, J.B. Using Multivariate Statistics, 6th ed; Pearson: Boston, MA, USA, 2013. [Google Scholar]
- Koç, M.; Sarıtaş, N.; Coşkun, B.; Akkurt, S. Effects of Threshold Pressure Loading Exercises Applied to Inspiratory Muscles in Taekwondo Athletes on the Concentration and Utilization of Lactate. J. Hum. Kinet. 2025, 95, 188542. [Google Scholar] [CrossRef]
- Cohen, J. Statistical Power Analysis for The Behavioral Sciences, 2nd ed.; Routledge: London, UK, 2013. [Google Scholar]
- Espinosa-Ramírez, M.; Riquelme, S.; Araya, F.; Rodríguez, G.; Figueroa-Martínez, F.; Gabrielli, L.; Viscor, G.; Reid, W.D.; Contreras-Briceño, F. Effectiveness of respiratory muscles training by voluntary isocapnic hyperpnea versus inspiratory threshold loading on intercostales and vastus lateralis muscles deoxygenation induced by exercise in physically active adults. Biology 2023, 12, 219. [Google Scholar] [CrossRef]
- Hildebrandt, M.; Bender, R.; Gehrmann, U.; Blettner, M. Calculating confidence intervals for impact numbers. BMC Med. Res. Methodol. 2006, 6, 32. [Google Scholar] [CrossRef]
- Harper, D.J.; Cohen, D.D.; Carling, C.; Kiely, J. Can countermovement jump neuromuscular performance qualities differentiate maximal horizontal deceleration ability in team sport athletes? Sports 2020, 8, 76. [Google Scholar] [CrossRef] [PubMed]
- Ramirez-Campillo, R.; Alvarez, C.; Gentil, P.; Loturco, I.; Sanchez-Sanchez, J.; Izquierdo, M.; Moran, J.; Nakamura, F.Y.; Chaabene, H.; Granacher, U. Sequencing Effects of Plyometric Training Applied Before or After Regular Soccer Training on Measures of Physical Fitness in Young Players. J. Strength Cond. Res. 2020, 34, 1959–1966. [Google Scholar] [CrossRef] [PubMed]
- Shamshuddin, M.H.; Hasan, H.; Azli, M.S.; Mohamed, M.N.; Razak, F.A.A. Effects of Plyometric Training on Speed and Agility among Recreational Football Players. Int. J. Hum. Mov. Sports Sci. 2020, 8, 174–180. [Google Scholar] [CrossRef]
- Campbell, P.G.; Stewart, I.B.; Sirotic, A.C.; Minett, G.M. The Effect of Overreaching on Neuromuscular Performance and Wellness Responses in Australian Rules Football Athletes. J. Strength Cond. Res. 2020, 34, 1530–1538. [Google Scholar] [CrossRef] [PubMed]
- Jukic, I.; Ramos, A.G.; Helms, E.R.; McGuigan, M.R.; Tufano, J.J. Acute Effects of Cluster and Rest Redistribution Set Structures on Mechanical, Metabolic, and Perceptual Fatigue During and After Resistance Training: A Systematic Review and Meta-analysis. Sports Med. 2020, 50, 2209–2236. [Google Scholar] [CrossRef]
- Moghadam, B.T.; Shirvani, H.; Ramirez-Campillo, R.; Martín, E.B.S.; Paydar Ardakani, S.M.; Abdolmohamadi, A.; Bazgir, B. Effects of different cluster-set rest intervals during plyometric-jump training on measures of physical fitness: A randomized trial. PLoS ONE 2023, 18, e0285062. [Google Scholar] [CrossRef] [PubMed]
- Thieschafer, L.; Busch, D. Development and trainability of agility in youth: A systematic scoping review. Front. Sports Act. Living 2022, 4, 952779. [Google Scholar] [CrossRef]
- Young, W.; Dos’Santos, T.; Harper, D.; Jefferys, I.; Talpey, S. Agility in Invasion Sports: Position Stand of the IUSCA. Int’l J. Strength Cond. 2022, 2, 1–25. [Google Scholar] [CrossRef]
- Caldbeck, P.M. Contextual Sprinting in Premier League Football. Ph.D. Thesis, Liverpool John Moores University, Liverpool, UK, 2020. [Google Scholar]
- Garcia-Aliaga, A.; Marquina, M.; Coteron, J.; Rodriguez-Gonzalez, A.; Luengo-Sanchez, S. In-game behaviour analysis of football players using machine learning techniques based on player statistics. Int. J. Sports Sci. Coach. 2020, 16, 148–157. [Google Scholar] [CrossRef]
- Falch, H.N.; Rædergård, H.G.; van den Tillaar, R. Association of strength and plyometric exercises with change of direction performances. PLoS ONE 2020, 15, e0238580. [Google Scholar] [CrossRef] [PubMed]
- Novak, D.; Loncar, I.; Sinkovic, F.; Barbaros, P.; Milanovic, L. Effects of Plyometric Training with Resistance Bands on Neuromuscular Characteristics in Junior Tennis Players. Int. J. Environ. Res. Public Health 2023, 20, 1085. [Google Scholar] [CrossRef]
- Philipp, N.M.; Johnson, Q.R.; Cabarkapa, D.; Fry, A.C. Acute effects of lower limb wearable resistance on horizontal deceleration and change of direction biomechanics. PLoS ONE 2024, 19, e0308536. [Google Scholar] [CrossRef]
- Zhang, J.; Mi, J.; Liu, R. Effects of integrative neuromuscular training on change of direction performance in court-based sports players: A systematic review and meta-analysis. Int. J. Sports Sci. Coach. 2023, 18, 2306–2320. [Google Scholar] [CrossRef]
- Natera, A.O.; Cardinale, M.; Keogh, J.W.L. The Effect of High Volume Power Training on Repeated High-Intensity Performance and the Assessment of Repeat Power Ability: A Systematic Review. Sports Med. 2020, 50, 1317–1339. [Google Scholar] [CrossRef]
- Staniszewski, M.; Tkaczyk, J.; Keska, A.; Zybko, P.; Mroz, A. Effect of rest duration between sets on fatigue and recovery after short intense plyometric exercise. Sci. Rep. 2024, 14, 15080. [Google Scholar] [CrossRef]
- Jankaew, A.; Jan, Y.K.; Lin, C.F. Frequency Domain Analysis of Hamstring Activation During Jump-Landing Performance by Athletes with Diverse Training Regimens. J. Med. Biol. Eng. 2024, 44, 255–265. [Google Scholar] [CrossRef]
- Sanudo, B.; de Hoyo, M.; Haff, G.G.; Munoz-Lopez, A. Influence of Strength Level on the Acute Post-Activation Performance Enhancement Following Flywheel and Free Weight Resistance Training. Sensors 2020, 20, 7156. [Google Scholar] [CrossRef]
- Hottenrott, L.; Möhle, M.; Ide, A.; Ketelhut, S.; Stoll, O.; Hottenrott, K. Recovery from Different High-Intensity Interval Training Protocols: Comparing Well-Trained Women and Men. Sports 2021, 9, 34. [Google Scholar] [CrossRef] [PubMed]
- Tao, T.; Zhang, N.; Yu, D.; Sheykhlouvand, M. Physiological and Performance Adaptations to Varying Rest Distributions During Short Sprint Interval Training Trials in Female Volleyball Players: A Comparative Analysis of Interindividual Variability. Int. J. Sports Physiol. Perform. 2024, 19, 1048–1057. [Google Scholar] [CrossRef] [PubMed]
- Pojskic, H.; Åslin, E.; Krolo, A.; Jukic, I.; Uljevic, O.; Spasic, M.; Sekulic, D. Importance of Reactive Agility and Change of Direction Speed in Differentiating Performance Levels in Junior Soccer Players: Reliability and Validity of Newly Developed Soccer-Specific Tests. Front. Physiol. 2018, 9, 506. [Google Scholar] [CrossRef]
- Hill, R.; Banks, S.; Sawdon-Bea, J.; Roos, J.; DeYoung, J. Effects of Plyometric Training on Lower Extremity Force Production and Reactive Strength in Adolescent Female Basketball Players. J. Phys. Educ. Sports Manag. 2021, 8, 42–56. [Google Scholar] [CrossRef]
- Way, K.L.; Thomas, H.J.; Parker, L.; Maiorana, A.; Keske, M.A.; Scott, D.; Reed, J.L.; Tieng, J.; Hackett, D.; Hawkins, T.; et al. Cluster Sets to Prescribe Interval Resistance Training: A Potential Method to Optimise Resistance Training Safety, Feasibility and Efficacy in Cardiac Patients. Sports Med. Open 2023, 9, 86. [Google Scholar] [CrossRef]
- Franceschi, A. Monitoring Training Load in U20 Track and Field Junior Athletes. Master’s Thesis, Universidade de Tras-os-Montes e Alto Douro, Vila Real, Portugal, 2018. [Google Scholar]
- McDowell, K. Strength and Endocrine Adaptations from the Combine Use of Accentuated Eccentric Loading and Cluster Sets During a Strength Endurance Training Block. Ph.D. Thesis, East Tennessee State University, Johnson City, TN, USA, 2024. [Google Scholar]
- Clark, J.C.; Baghurst, T.; Redus, B.S. Self-Selected Motivational Music on the Performance and Perceived Exertion of Runners. J. Strength Cond. Res. 2021, 35, 1656–1661. [Google Scholar] [CrossRef] [PubMed]
- Silva, N.; Rizardi, F.G.; Fujita, R.A.; Villalba, M.M.; Gomes, M.M. Preferred Music Genre Benefits During Strength Tests: Increased Maximal Strength and Strength-Endurance and Reduced Perceived Exertion. Percept. Mot. Ski. 2021, 128, 324–337. [Google Scholar] [CrossRef] [PubMed]




| CLS (n = 8) | TRD (n = 8) | CON (n = 8) | Total (n = 24) | |
|---|---|---|---|---|
| Age (year) | 18.12 ± 0.35 | 18.50 ± 0.53 | 18.12 ± 0.35 | 18.25 ± 0.44 |
| Height (m) | 1.74 ± 0.02 | 1.75 ± 0.04 | 1.77 ± 0.07 | 1.75 ± 0.05 |
| Body mass (kg) | 73.50 ± 3.62 | 72.25 ± 3.32 | 73.50 ± 5.58 | 73.08 ± 4.14 |
| BMI (kg/m2) | 24.08 ± 1.46 | 23.42 ± 1.54 | 23.45 ± 1.13 | 23.66 ± 1.36 |
| Sport Age (year) | 8.12 ± 0.64 | 8.00 ± 0.92 | 7.75 ± 0.70 | 7.95 ± 0.75 |
| ANOVA p | |||||||
|---|---|---|---|---|---|---|---|
| Pre Test | Post Test | Group × Time | |||||
| ± Std. IC (95%) | ± Std. IC (95%) | Δ% | f | p | ηp2 | ||
| 10 m (s) | CLS | 1.77 ± 0.05 1.72–1.82 | 1.63 ± 0.08 Δa 1.56–1.70 | −9.26 | 21.44 | <0.001 | 0.67 |
| TRD | 1.77 ± 0.04 1.73–1.81 | 1.61 ± 0.07 Δa 1.55–1.68 | −9.94 | ||||
| CON | 1.79 ± 0.06 1.73–1.85 | 1.78 ± 0.07 b 1.72–1.84 | −0.56 | ||||
| 20 m (s) | CLS | 3.07 ± 0.09 2.99–3.15 | 2.93 ± 0.07 Δa 2.87–2.99 | −4.78 | 19.40 | <0.001 | 0.64 |
| TRD | 3.07 ± 0.05 3.02–3.11 | 2.96 ± 0.07 Δa 2.90–3.02 | −3.72 | ||||
| CON | 3.09 ± 0.04 3.05–3.12 | 3.09 ± 0.07 b 3.05–3.12 | |||||
| 30 m (s) | CLS | 4.26 ± 0.06 4.21–4.32 | 4.12 ± 0.04 Δa 4.09–4.16 | −3.40 | 49.56 | <0.001 | 0.82 |
| TRD | 4.27 ± 0.04 4.23–4.31 | 4.15 ± 0.03 Δa 4.12–4.19 | −2.89 | ||||
| CON | 4.29 ± 0.07 4.23–4.35 | 4.28 ± 0.05 b 4.23–4.33 | −0.23 | ||||
| COD (s) | CLS | 6.23 ± 0.07 6.17–6.29 | 5.95 ± 0.02 Δa 5.93–5.97 | −4.71 | 14.66 | <0.001 | 0.58 |
| TRD | 6.22 ± 0.10 6.14–6.30 | 5.98 ± 0.03 Δa 5.96–6.01 | −4.01 | ||||
| CON | 6.22 ± 0.12 6.11–6.33 | 6.18 ± 0.10 b 6.10–6.27 | −0.65 | ||||
| CMJ (cm) | CLS | 38.63 ± 0.67 38.07–39.20 | 44.46 ± 0.63 Δa 43.93–45.00 | 12.66 | 51.50 | <0.001 | 0.83 |
| TRD | 37.53 ± 1.07 36.63–38.42 | 42.72 ± 1.38 Δb 41.56–43.87 | 12.15 | ||||
| CON | 37.57 ± 1.13 36.62–38.52 | 37.57 ± 1.13 c 36.62–38.52 | |||||
| RSI (%) | CLS | 1.11 ± 0.06 1.06–1.16 | 1.26 ± 0.04 Δa 1.23–1.29 | 11.90 | 24.91 | <0.001 | 0.70 |
| TRD | 1.11 ± 0.03 1.08–1.14 | 1.22 ± 0.02 Δb 1.20–1.25 | 9.02 | ||||
| CON | 1.12 ± 0.04 1.08–1.16 | 1.13 ± 0.04 c 1.09–1.17 | 0.88 | ||||
| n | Std. | t | p | Cohen’s d | |||
|---|---|---|---|---|---|---|---|
| RPE | CLS | 8 | 6.71 | 0.20 | −12.427 | <0.001 | 6.38 |
| TRD | 8 | 7.72 | 0.10 |
Disclaimer/Publisher’s Note: The statements, opinions and data contained in all publications are solely those of the individual author(s) and contributor(s) and not of MDPI and/or the editor(s). MDPI and/or the editor(s) disclaim responsibility for any injury to people or property resulting from any ideas, methods, instructions or products referred to in the content. |
© 2025 by the authors. Licensee MDPI, Basel, Switzerland. This article is an open access article distributed under the terms and conditions of the Creative Commons Attribution (CC BY) license (https://creativecommons.org/licenses/by/4.0/).
Share and Cite
Öztürk, B.; Adıgüzel, N.S.; Koç, M.; Karaçam, A.; Canlı, U.; Engin, H.; Orhan, B.E.; Bartik, P.; Sagat, P.; Pérez, J.; et al. Cluster Set vs. Traditional Set in Plyometric Training: Effect on the Athletic Performance of Youth Football Players. Appl. Sci. 2025, 15, 1282. https://doi.org/10.3390/app15031282
Öztürk B, Adıgüzel NS, Koç M, Karaçam A, Canlı U, Engin H, Orhan BE, Bartik P, Sagat P, Pérez J, et al. Cluster Set vs. Traditional Set in Plyometric Training: Effect on the Athletic Performance of Youth Football Players. Applied Sciences. 2025; 15(3):1282. https://doi.org/10.3390/app15031282
Chicago/Turabian StyleÖztürk, Barışcan, Niyazi Sıdkı Adıgüzel, Murat Koç, Aydın Karaçam, Umut Canlı, Hakan Engin, Bekir Erhan Orhan, Peter Bartik, Peter Sagat, Jason Pérez, and et al. 2025. "Cluster Set vs. Traditional Set in Plyometric Training: Effect on the Athletic Performance of Youth Football Players" Applied Sciences 15, no. 3: 1282. https://doi.org/10.3390/app15031282
APA StyleÖztürk, B., Adıgüzel, N. S., Koç, M., Karaçam, A., Canlı, U., Engin, H., Orhan, B. E., Bartik, P., Sagat, P., Pérez, J., Isip, M., & Prieto-González, P. (2025). Cluster Set vs. Traditional Set in Plyometric Training: Effect on the Athletic Performance of Youth Football Players. Applied Sciences, 15(3), 1282. https://doi.org/10.3390/app15031282

