Analyzing Crowd Emotional Contagion in Metro Emergencies Through the Lens of the Weber–Fechner Law: Predictions Based on Computational Techniques Applied to Science
Abstract
Featured Application
Abstract
1. Introduction
2. Methods
2.1. Emotional Classification
2.2. Emotional Computation
2.3. Movement Guidelines
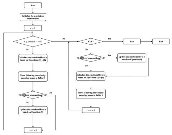
3. Simulation Design
4. Simulation Results and Analysis
4.1. Crowd Density
4.2. Personality Traits
4.3. Official Interventions
4.4. Evacuation Rates
4.5. Validating the Model via Comparative Case Analysis
5. Conclusions
Author Contributions
Funding
Institutional Review Board Statement
Informed Consent Statement
Data Availability Statement
Acknowledgments
Conflicts of Interest
References
- Hong, X.; Zhang, G.; Lu, D.; Liu, H.; Zhu, L.; Xu, M. Personalized Crowd Emotional Contagion Coupling the Virtual and Physical Cyberspace. IEEE Trans. Syst. Man Cybern. Syst. 2022, 52, 1638–1652. [Google Scholar] [CrossRef]
- Lv, R.; Li, H.; Sun, Q.; Li, B. Stability analysis and optimal control of a time-delayed panic-spreading model. Front. Phys. 2022, 10, 1002512. [Google Scholar] [CrossRef]
- Xu, M.; Xie, X.; Lv, P.; Niu, J.; Wang, H.; Li, C.; Zhu, R.; Deng, Z.; Zhou, B. Crowd Behavior Simulation With Emotional Contagion in Unexpected Multihazard Situations. IEEE Trans. Syst. Man Cybern. Syst. 2021, 51, 1567–1581. [Google Scholar] [CrossRef]
- James, W. The Principles of Psychology; Dover Publications: New York, NY, USA, 1950. [Google Scholar]
- Frijda, N.H. The laws of emotion. Am. Psychol. 1988, 43, 349–358. [Google Scholar] [CrossRef] [PubMed]
- Gui, J.; Kono, S.; Walker, G.J. Basic psychological need satisfaction and affect within the leisure sphere. Leis. Stud. 2019, 38, 114–127. [Google Scholar] [CrossRef]
- Huang, Y.-X.; Luo, Y.-J. Temporal course of emotional negativity bias: An ERP study. Neurosci. Lett. 2006, 398, 91–96. [Google Scholar] [CrossRef] [PubMed]
- Chen, G.; Shen, H.; Chen, G.; Ye, T.; Tang, X.; Kerr, N. A new kinetic model to discuss the control of panic spreading in emergency. Phys. A Stat. Mech. Appl. 2015, 417, 345–357. [Google Scholar] [CrossRef]
- Helbing, D.; Farkas, I.; Vicsek, T. Simulating dynamical features of escape panic. Nature 2000, 407, 487–490. [Google Scholar] [CrossRef]
- Lv, R.; Li, H.; Sun, Q. Panic Spreading Model with Different Emotions under Emergency. Mathematics 2021, 9, 3190. [Google Scholar] [CrossRef]
- Wilk, V.; Roni, S.M.; Jie, F. Supply chain insights from social media users’ responses to panic buying during COVID-19: The herd mentality. Asia Pac. J. Mark. Logist. 2023, 35, 290–306. [Google Scholar] [CrossRef]
- Gao, C.; Liu, J. Network-Based Modeling for Characterizing Human Collective Behaviors During Extreme Events. IEEE Trans. Syst. Man Cybern. Syst. 2017, 47, 171–183. [Google Scholar] [CrossRef]
- Shang, H.; Feng, P.; Zhang, J.; Chu, H. Calm or panic? A game-based method of emotion contagion for crowd evacuation. Transp. Transp. Sci. 2023, 19, 1995529. [Google Scholar]
- Liu, Z.; Zhang, T.; Lan, Q. An Extended SISa Model for Sentiment Contagion. Discret. Dyn. Nat. Soc. 2014, 2014, 262384. [Google Scholar] [CrossRef]
- Lundqvist, L.O.; Dimberg, U. Facial Expressions are Contagious. J. Psychophysiol. 1995, 9, 203–211. [Google Scholar]
- Barsade, S.G. The Ripple Effect: Emotional Contagion and its Influence on Group Behavior. Adm. Sci. Q. 2002, 47, 644–675. [Google Scholar] [CrossRef]
- Totterdell, P.; Kellett, S.; Teuchmann, K.; Briner, R.B. Evidence of mood linkage in work groups. J. Personal. Soc. Psychol. 1998, 74, 1504–1515. [Google Scholar] [CrossRef]
- Bartel, C.A.; Saavedra, R. The Collective Construction of Work Group Moods. Adm. Sci. Q. 2000, 45, 197–231. [Google Scholar] [CrossRef]
- Fowler, J.H.; A Christakis, N.A. Dynamic spread of happiness in a large social network: Longitudinal analysis over 20 years in the Framingham Heart Study. BMJ 2008, 337, a2338. [Google Scholar] [CrossRef]
- Kramer, A.D.I.; Guillory, J.E.; Hancock, J.T. Experimental evidence of massive-scale emotional contagion through social networks. Proc. Natl. Acad. Sci. USA 2014, 111, 8788–8790. [Google Scholar] [CrossRef]
- Ren, J.; Mao, Z.; Gong, M.; Zuo, S. Modified social force model considering emotional contagion for crowd evacuation simulation. Int. J. Disaster Risk Reduct. 2023, 96, 103902. [Google Scholar] [CrossRef]
- Tian, Z.; Zhang, G.; Yu, H.; Liu, H.; Lu, D. NegEmotion: Explore the Double-Edged Sword Effect of Negative Emotion on Crowd Evacuation. IEEE Trans. Comput. Soc. Syst. 2024, 11, 3348–3361. [Google Scholar] [CrossRef]
- Chu, M.; Song, W.; Zhao, Z.; Chen, T.; Chiang, Y.-C. Emotional contagion on social media and the simulation of inter-vention strategies after a disaster event: A modeling study. Humanit. Soc. Sci. Commun. 2024, 11, 968. [Google Scholar] [CrossRef]
- Faroqi, H.; Mesgari, M.-S. Agent-based Crowd Simulation Considering Emotion Contagion for Emergency Evacuation Problem. In Proceedings of the International Conference on Sensors and Models in Remote Sensing and Photogrammetry, Kish Island, Iran, 23–25 November 2015. [Google Scholar]
- Prochazkova, E.; Kret, M.E. Connecting minds and sharing emotions through mimicry: A neurocognitive model of emotional contagion. Neurosci. Biobehav. Rev. 2017, 80, 99–114. [Google Scholar] [CrossRef] [PubMed]
- Barsade, S.G.; Coutifaris, C.G.; Pillemer, J. Emotional contagion in organizational life. Res. Organ. Behav. 2018, 38, 137–151. [Google Scholar] [CrossRef]
- Cao, M.; Zhang, G.; Wang, M.; Lu, D.; Liu, H. A method of emotion contagion for crowd evacuation. Phys. a-Stat. Mech. Appl. 2017, 483, 250–258. [Google Scholar] [CrossRef]
- Lv, P.; Zhang, Z.; Li, C.; Guo, Y.; Zhou, B.; Xu, M. Crowd Behavior Evolution With Emotional Contagion in Political Ral-lies. IEEE Trans. Comput. Soc. Syst. 2019, 6, 377–386. [Google Scholar] [CrossRef]
- Nizamani, S.; Memon, N.; Galam, S. From public outrage to the burst of public violence: An epidemic-like model. Phys. A Stat. Mech. Appl. 2014, 416, 620–630. [Google Scholar] [CrossRef]
- Wang, X.; Zhang, L.; Lin, Y.; Zhao, Y.; Hu, X. Computational models and optimal control strategies for emotion contagion in the human population in emergencies. Knowledge-Based Syst. 2016, 109, 35–47. [Google Scholar] [CrossRef]
- Liu, Z.; Liu, T.; Ma, M.; Hsu, H.; Ni, Z.; Chai, Y. A perception-based emotion contagion model in crowd emergent evacuation simulation. Comput. Animat. Virtual Worlds 2018, 29, e1817. [Google Scholar] [CrossRef]
- Ni, X.; Zhou, H.; Chen, W. Addition of an Emotionally Stable Node in the SOSa-SPSa Model for Group Emotional Contagion of Panic in Public Health Emergency: Implications for Epidemic Emergency Responses. Int. J. Environ. Res. Public Health 2020, 17, 5044. [Google Scholar] [CrossRef]
- Bosse, T.; Hoogendoorn, M.; Klein, M.C.A.; Treur, J.; van der Wal, C.N.; van Wissen, A. Modelling collective decision making in groups and crowds: Integrating social contagion and interacting emotions, beliefs and intentions. Auton. Agents Multi-Agent Syst. 2013, 27, 52–84. [Google Scholar] [CrossRef]
- Mao, Y.; Yang, S.; Li, Z.; Li, Y. Personality trait and group emotion contagion based crowd simulation for emergency evacuation. Multimedia Tools Appl. 2020, 79, 3077–3104. [Google Scholar] [CrossRef]
- Rincon, J.; Costa, A.; Villarrubia, G.; Julian, V.; Carrascosa, C. Introducing dynamism in emotional agent societies. Neurocomputing 2018, 272, 27–39. [Google Scholar] [CrossRef]
- Sakiyama, T.; Gunji, Y. Weber–Fechner relation and Lévy-like searching stemmed from ambiguous experiences. Phys. A Stat. Mech. Appl. 2015, 438, 161–168. [Google Scholar] [CrossRef]
- Lubashevsky, I. Psychophysical laws as reflection of mental space properties. Phys. Life Rev. 2019, 31, 276–303. [Google Scholar] [CrossRef]
- Wu, J.; Chen, H.; Li, Y.; Liu, Y. A Behavioral Assessment Model for Emotional Persuasion Driven by Agent-Based Deci-sion-Making. Expert Syst. Appl. 2022, 204, 117556. [Google Scholar] [CrossRef]
- Wu, J.; Zhang, F.; Han, J.; Li, Y.; Sun, Y. Agent-based automated persuasion with adaptive concessions tuned by emo-tions. J. Ambient. Intell. Humaniz. Comput. 2022, 13, 2921–2935. [Google Scholar] [CrossRef]
- Dyer, J.; Kolic, B. Public risk perception and emotion on Twitter during the Covid-19 pandemic. Appl. Netw. Sci. 2022, 5, 99. [Google Scholar] [CrossRef]
- McKay, D.; Yang, H.; Elhai, J.; Asmundson, G.J. Anxiety regarding contracting COVID-19 related to interoceptive anxiety sensations: The moderating role of disgust propensity and sensitivity. J. Anxiety Disord. 2020, 73, 102233. [Google Scholar] [CrossRef]
- Durupinar, F.; Gudukbay, U.; Aman, A.; Badler, N.I. Psychological Parameters for Crowd Simulation: From Audiences to Mobs. IEEE Trans. Vis. Comput. Graph. 2016, 22, 2145–2159. [Google Scholar] [CrossRef]
- Meng, Q.; Luo, H. Modeling and simulation of multi-cities’ government collaboration based on MAS: Embedded in and feedbacking on heterogeneous social networks. J. Manag. Sci. China 2017, 20, 182–206. [Google Scholar]
- Quan, S.; Luo, X.; Jia, M.; Han, S. Modeling and simulation of passenger mass violence event derived from irregular flights in the airport terminal. Kybernetes 2014, 43, 1512–1528. [Google Scholar]
- Foster, P.S.; Hubbard, T.; Campbell, R.W.; Poole, J.; Pridmore, M.; Bell, C.; Harrison, D.W. Spreading activation in emo-tional memory networks and the cumulative effects of somatic markers. Brain Inform. 2017, 4, 85–93. [Google Scholar] [CrossRef] [PubMed]
- Ntika, M.; Sakelliariou, I.; Kefalas, P.; Stamatopoulou, I. Experiments with Emotion Contagion in Emergency Evacuation Simulation. In Proceedings of the 4th International Conference on Web Intelligence, Mining and Semantics(WIMS), Thessaloniki, Greece, 2–4 June 2014. [Google Scholar]
- Yu, L.; Liu, Z.; Liu, T.; Liu, C.; Liu, B. Sampling Speed Based Emotion Contagion Model for Panic Crowd. Appl. Res. Comput. 2015, 32, 3171–3174+3178. [Google Scholar]
- Sui, J.; Wan, J.; Yu, H. Research on Simulation of Emergency Evacuation Based on Social Force Model. J. Syst. Simul. 2014, 26, 1197–1201. [Google Scholar]
- Wilensky, U. NetLogo. In Center for Connected Learning and Computer Based Modeling; Northwestern University: Evanston, IL, USA, 1999; Available online: http://ccl.northwestern.edu/netlogo/ (accessed on 7 March 2023).
- Fang, D.; Lin, G.; Zhu, M. Research on emotion propagation model in closed space under emergency. J. Saf. Sci. Technol. 2024, 20, 20–27. [Google Scholar]
- Zhao, H.; Sun, Y.; Tse, E. Information diffusion in metro emergency based on bounded confidence model. Syst. Eng. Theory Pract. 2017, 37, 3244–3252. [Google Scholar]
- Hill, A.L.; Rand, D.G.; Nowak, M.A.; Christakis, N.A. Emotions as infectious diseases in a large social network: The SISa model. Proc. R. Soc. B Biol. Sci. 2010, 277, 3827–3835. [Google Scholar] [CrossRef]











| Emotional Levels | Emotional States |
|---|---|
| 0 | Calm |
| (0, 0.4] | Slight panic |
| (0.4, 0.8] | Moderate panic |
| (0.8, 1.0] | Intense panic |
| Emotional Levels | (m/s) | |
|---|---|---|
| 0 | [0, 0] | — |
| (0, 0.4] | [0, 1] | |
| (0.4, 0.8] | [0, 2] | |
| (0.8, 1.0] | [0, 3] |
| Emotional Levels | (m/s) | |
|---|---|---|
| 0 | [0, 1] | [0, 0] |
| (0, 0.4] | [0, 1] | |
| (0.4, 0.8] | [0, 2] | |
| (0.8, 1.0] | [0, 3] |
Disclaimer/Publisher’s Note: The statements, opinions and data contained in all publications are solely those of the individual author(s) and contributor(s) and not of MDPI and/or the editor(s). MDPI and/or the editor(s) disclaim responsibility for any injury to people or property resulting from any ideas, methods, instructions or products referred to in the content. |
© 2025 by the authors. Licensee MDPI, Basel, Switzerland. This article is an open access article distributed under the terms and conditions of the Creative Commons Attribution (CC BY) license (https://creativecommons.org/licenses/by/4.0/).
Share and Cite
Wu, W.; Zhang, Y.; Liu, H. Analyzing Crowd Emotional Contagion in Metro Emergencies Through the Lens of the Weber–Fechner Law: Predictions Based on Computational Techniques Applied to Science. Appl. Sci. 2025, 15, 1244. https://doi.org/10.3390/app15031244
Wu W, Zhang Y, Liu H. Analyzing Crowd Emotional Contagion in Metro Emergencies Through the Lens of the Weber–Fechner Law: Predictions Based on Computational Techniques Applied to Science. Applied Sciences. 2025; 15(3):1244. https://doi.org/10.3390/app15031244
Chicago/Turabian StyleWu, Wangqiang, Ying Zhang, and Hongda Liu. 2025. "Analyzing Crowd Emotional Contagion in Metro Emergencies Through the Lens of the Weber–Fechner Law: Predictions Based on Computational Techniques Applied to Science" Applied Sciences 15, no. 3: 1244. https://doi.org/10.3390/app15031244
APA StyleWu, W., Zhang, Y., & Liu, H. (2025). Analyzing Crowd Emotional Contagion in Metro Emergencies Through the Lens of the Weber–Fechner Law: Predictions Based on Computational Techniques Applied to Science. Applied Sciences, 15(3), 1244. https://doi.org/10.3390/app15031244

