Next Article in Journal
Deep Autoencoder Framework for Classifying Damage Mechanisms in Repaired CFRP
Previous Article in Journal
A (Comprehensive) Review of the Application of Quantitative Structure–Activity Relationship (QSAR) in the Prediction of New Compounds with Anti-Breast Cancer Activity
 
 
Font Type:
Arial Georgia Verdana
Font Size:
Aa Aa Aa
Line Spacing:
Column Width:
Background:
Review

End-of-Life Scenarios for Mass Timber: Assumptions, Limitations and Potentials—A Literature Review

Department of Architecture and Arts, Iuav University of Venice, Santa Croce 1336, 30135 Venice, Italy
*
Author to whom correspondence should be addressed.
Appl. Sci. 2025, 15(3), 1208; https://doi.org/10.3390/app15031208
Submission received: 14 December 2024 / Revised: 20 January 2025 / Accepted: 21 January 2025 / Published: 24 January 2025

Abstract

This paper presents a literature review exploring the end-of-life (EoL) scenarios for mass timber, focusing on Life Cycle Assessment (LCA), Environmental Product Declarations (EPDs), and circular principles. Despite its claimed environmental benefits, significant gaps exist in standardising LCA methodologies, including inconsistent system boundaries, challenges with time-dependent emissions, and limited integration of circular strategies. The literature review evaluates four primary EoL scenarios: reuse, recycling, energy recovery, and landfill. Reuse is identified as the most sustainable option, extending material lifespans and minimising environmental impacts, followed by recycling. Energy recovery is considered a fallback, while landfill remains the least desirable. Design for Disassembly and Reuse (DfD&R) is highlighted as critical for promoting circularity, though economic, market, and regulatory barriers hinder widespread adoption. The conclusion of this literature review calls for several thematic topics including harmonised LCA practices, policy reforms, and industry awareness to optimise EoL strategies for mass timber. By addressing these challenges, the building sector can better align with circular economy goals, reducing environmental burdens and supporting global climate targets.

1. Introduction

The global demand to reduce greenhouse gas (GHG) emissions was formalised in the Paris Agreement [1], adopted by 195 parties in 2015. Its goal is to limit global warming to well below 2 °C, with an aspirational target of 1.5 °C above pre-industrial levels. Furthermore, the EU Green Deal [2] reinforced Europe’s commitment to sustainable development, with the 2030 agenda targeting a 55% reduction in GHG emissions compared to 1990 levels, and achieving climate neutrality by 2050. These policies advocate for circular thinking [3,4], in contrast to conventional linear models, in both economic and material resource management. According to Bocken et al. [5] and Konietzko et al. [6], circular thinking involves the narrowing down and minimisation of material usage, the slowing down of material usage, the close-loop of material usage, meaning to reuse them again and again if possible, and the use of regenerative materials.
The construction industry is a significant contributor to GHG emissions, accounting for approximately 37% of annual emissions [7]. Despite growing recognition of the need to transition toward sustainable practices, the sector faces several challenges. Technological bottlenecks, such as the full implementation of circularity in building materials, hinder progress. Furthermore, reliance on traditional energy-intensive materials like concrete and steel intensifies emissions. Policy implementation also presents hurdles; while frameworks like the EU Green Deal [2] set ambitious targets, uneven enforcement and varying regional regulations complicate adoption. A lack of standardised metrics for sustainability further complicates decision-making for the construction industry. Therefore, incorporating full Life Cycle Assessments (LCA) into the selection of building materials can help designers and practitioners identify and choose the least impactful options, thereby significantly reducing emissions in building design. LCA, in fact, is the method used to measure the environmental impacts across all stages of a material’s life cycle, from raw material extraction, production, and transportation, to construction, operation, maintenance, and finally, demolition and waste management at the end of its service life [8]. The full life cycle of mass timber is illustrated in Figure 1 with all life cycle stages according to EN 15978 [9].
In light of the EU’s climate policies, wood and the forestry industry play prominent roles in achieving recently intensified sustainable targets [10]. In recent years, mass timber has gained recognition as an environmentally friendly and sustainable alternative to materials like concrete and steel, especially in large-scale construction. Mass timber, a category of engineered wood products, comprises multiple layers of solid wood bonded together using adhesives, nails, or dowels to create large-scale structural elements such as columns, beams, and panels. Out of the big variety of mass timber products, the most commonly used ones include Cross-Laminated Timber (CLT), Glue-Laminated Timber (GLT or Glulam), and Laminated Veneer Lumber (LVL) [11,12], the focus of this study. Many studies [13,14,15,16,17] have highlighted the climate benefits of mass timber buildings compared to those made from fossil-based materials. Younis and Dodoo’s LCA studies [18] revealed that using Cross Laminated Timber (CLT) instead of conventional construction materials like reinforced concrete (RC) in multi-story buildings could achieve approximately 40% savings in GHG emissions.
Approximately 70% of the wood in the European Union is utilised as mass timber for the construction industry today [3]. Given the increasing production, utilisation, and research on mass timber, it is crucial to incorporate LCA (Figure 1), as mentioned earlier, into the discussions of mass timber, particularly at the time of the climate crisis. Special attention should be paid to the assessment of end-of-life (EoL) stage C (Figure 1) for widely used products like CLT, Glulam and LVL. Although definitive studies on the exact lifespan of mass timber buildings are lacking, most research assumes a 50- to 60-year service life [17,19]. With many mass timber buildings expected to reach the end of their lifespan in the coming years [18], establishing clear EoL strategies that incorporate circular approaches is increasingly urgent. Maximising waste utilisation is critical to reducing environmental burdens associated with raw material extraction and processing [20]. Thus, achieving circularity for mass timber at the EoL stage could further reduce the environmental footprint of timber structures.
While the literature on the LCA of mass timber exists and will be discussed in detail in the literature review results of Section 3.3, no specific literature review has been conducted on the end-of-life phase of mass timber materials. The main goal of this literature review is therefore to summarise the current themes, trends, debates and gaps in the academic research field on the EoL of mass timber. Secondly, this systematic review provides an updated perspective on the EoL, LCA, and EPD of mass timber, covering studies from 2019 to 2024, especially during a period of policy transition for EPDs from EN 15804+A1 [21] (2013) to EN 15804+A2 [22] (2019). It offers the most recent insights on these topics, supplemented by references to earlier studies identified from the primary search. Based on the assumptions, limitations, and potentials discussed, suggestions will be given to the future research of EoL of mass timber.

2. Materials and Methods

A preliminary literature search was conducted to observe the growing trend of research in mass timber, as well as the end-of-life of mass timber in recent years. Subsequently, a detailed literature review was performed specifically on the end-of-life considerations of mass timber.
The preliminary literature search aims to observe the tendency of research in mass timber along with its EoL studies in the research field. The search on Scopus was performed using the terms “Mass Timber”, “Engineered Wood”, “CLT”, “GLT”, or “LVL”. This search yielded a total of 12,488 results. However, current knowledge on potential EoL and post-use practices is said to be very limited [23]. This gap is confirmed when searching for studies specifically focused on the EoL of mass timber. A search using terms “Mass Timber”, “Engineered Wood”, “CLT”, “GLT” or “LVL” combined with “End-of-life”, “End of life”, or “EoL” returned only 169 results. The observed trend will be discussed later in Section 3.1.
The 169 articles on EoL of mass timber were then screened in detail for the literature review. The literature review follows the PRISMA guideline [24] to ensure a transparent and systematic approach to examining the current literature on the EoL of mass timber with the full process shown in Figure 2.
The first filtering round applied Scopus automatic search filters with inclusion criteria of peer-reviewed scientific articles, English language, and publications from the past five years, resulting in 94 articles. A second manual selection focused on building-related studies, excluding irrelevant papers on topics such as comparisons with steel-concrete structures, non-construction wood products (e.g., ‘tree shelters’), chemical treatments, and fire safety performance. This process resulted in 31 papers deemed suitable for the literature review [Supplementary Materials]. Additionally, 25 papers cited in the primary literature were identified as secondary sources, bringing the total to 56 papers included in the review. Each paper was analysed for research objectives, gaps, findings, limitations, and relevance to this paper’s topic. In addition, the literature was categorised by topics of discussions on the EoL of mass timber.

3. Results

This section includes the growing trend observation from the preliminary literature search as well as themes, patterns, debates and comparisons from the literature review.

3.1. Trend of Research in Mass Timber and EoL of Mass Timber

Out of the 12,488 results of “mass timber” articles from the preliminary literature search, 59% of these studies were published in the last ten years, with 38% appearing in just the past five years, highlighting the growing research interest in mass timber along with the rise of the industry (growth as shown on Figure 3 left). It can be seen that since the invention of CLT and Glue Laminated Timber (Glulam, GLT) in the 1990s [25], research into mass timber has surged, with a significant increase in the past decade.
Of the 169 results from the literature search on EoL of mass timber, 121 studies were published in the last ten years, accounting for 71.6% of the total, with 98 published in the last five years, representing 58% (Figure 3 right). This suggests a growing interest in the EoL of mass timber as attention to LCA has increased lately. However, the overall number of studies remains small compared to the broader body of research on mass timber with 12,488 results, which might predominantly concentrate on the forestry and building industry and the uses of mass timber building, reflecting LCA stages A and B.

3.2. Patterns from the Literature Review

Out of the 56 papers reviewed, the publication years show a clear trend, with a notable rise in research activity in recent years. The distribution includes 4 papers from 2024, 13 from 2023, 7 from 2022, 4 from 2021, 5 from 2020, and 4 from 2019. Earlier years exhibit fewer contributions, with 4 papers from 2018, 3 from 2017, 2 from 2016, 1 from 2015, and scattered entries between 2014 and 2009. All primary sources were from 2019 onward, aligning with the search criteria to include articles from the past five years. The inclusion of secondary sources, however, brought in earlier publications to provide historical context and enrich the review. This approach reflects the study’s aim to update the current discourse on the topic while acknowledging and building upon foundational research.
Within the 56 papers reviewed, earlier publications tend to be cited more frequently. Ten papers received over 100 citations, with six of these cited more than 200 times. Additionally, 10 papers accumulated between 50 and 100 citations. Conversely, more recent papers published within the last five years generally received fewer citations, reflecting their relatively shorter time in circulation.
The reviewed papers cover diverse geographical, political, and economic contexts. Of the 56 papers, 38 relate to Europe and the UK, 11 to North America, 1 to Asia, and at the same time 17 adopt a global perspective. Notably, many region-specific studies link their findings to broader global discussions, especially as LCA becomes a globally adopted method for achieving environmental targets and combating the climate crisis.
The 56 papers address a broad spectrum of topics relevant to the ongoing discussions on the EoL of mass timber. These topics are organised and discussed in the following sections.

3.3. Current Assumptions and Limitations on LCA for Mass Timber

Out of the 56 papers reviewed, the majority—45 papers—referenced the Life Cycle Assessment framework, since mass timber’s EoL is an integral part of the LCA process.
When discussing the EoL stage C and the benefits beyond the life cycle D it is important to understand the system boundaries these entail. Typically, LCA studies consider three primary approaches related to the analysed system boundaries: cradle-to-gate (stages A1–A3), cradle-to-grave (stages A1–C4), and cradle-to-cradle (which includes all stages with the addition of stage D) [3,26]. However, these differences in system boundaries can lead to varied results and interpretations, making it particularly challenging to compare studies, especially when assessing mass timber.
The discrepancies within the current LCA framework for mass timber were acknowledged by all 31 papers from the primary literature search result on the EoL of mass timber. It is argued that the EoL stage plays a crucial role in accurately accounting wood products’ carbon pool size over time [27]. However, uncertainties in system boundaries, time horizons, and scenario assumptions in the LCA framework have led to the lack of compatibility and even distorted climate impact assessments [28,29]. For example, Head et al. [30] have highlighted the importance of time when considering the LCA of wood, as the “idea of time” could be highly scale-dependent when considering the growth of trees. In addition, being able to compare LCA results with mass timber projects across international boundaries is another unresolved gap among the international LCA community, due to varying local regulations, methods and measurements [18].
It is important to adopt a consistent, circular and time-comparable system boundary for long-lasting wood products like mass timber in order to ensure that global studies are relatable. A full circular system spans from raw material extraction to disposal and also considers the potential for materials to be repurposed at the end of their useful life. However, other scholars argued that while including stages beyond the production one (A1–A3) provides a more comprehensive view of the life cycle, it also introduces greater uncertainty due to assumptions about future events beyond stage A [31]. Consequently, it is urgently needed to have accurate and standardised characterisation of the service-life and end-of-life stages of mass timber.
An additional key issue of the discipline is the timing of emissions. One of the approaches towards LCA, the “dynamic approach” has been developed to evaluate the impact of emissions at each time step. Initially introduced by Levasseur et al. [32], this method considers the timing of emissions in LCA by utilising a dynamic inventory, which tracks emissions over time, along with dynamic characterisation factors. While static LCA assumes that all emissions occur simultaneously throughout a product’s life cycle, dynamic LCA evaluates environmental impacts over different time spans, considering both the timing of emissions and the kinetics of their effects within the ecosphere [33,34]. Additionally, to better capture the impact of time, it incorporates time-dependent characterisation factors, such as forest rotation periods and tree typologies, which are often overlooked in static models [35]. As a result, this approach considers different growth rates: faster-growing species, in fact, absorb carbon more quickly than slower-growing ones. Longer rotation periods result in CO2 remaining in the atmosphere for extended durations, thereby contributing to a higher Global Warming Potential (GWP) score. Peñaloza et al. [29] also utilised dynamic LCA to examine the influence of system boundaries and baseline factors in the LCA of products made from forest biomass. Their findings indicate that assessment results can be affected by factors such as spatial and temporal system boundaries, as well as land-use baseline. However, the influence of these factors diminishes when products are used over a much longer period of time. Lan et al. [19] developed a dynamic life-cycle modeling framework for a cradle-to-grave CLT manufacturing system in the Southeastern United States for a period of 100 years, in consideration of different EoL scenarios. Their study compared net GHG emissions in high vs. low productivity forest management, ranging from −954 to −1445 vs. −609 to −919 metric tonnes CO2e [19], highlighting the dynamic impact of considering forest management in the LCA of CLT products. In terms of EoL, their results from the study indicate that using mill residues for energy recovery reduces fossil-based emissions by 59–61% compared to recycling residues for other wood products. However, it increases the overall GWP due to the immediate release of biogenic carbon from the residues [19]. Thus, incorporating dynamic LCA, which accounts for system-level management, can enhance the precision of LCA results by addressing time factors.

3.4. Is Wood Always a Carbon Sink?

Timber’s carbon sequestration is usually reflected as a negative GWP number in stage A1 Raw Material Supply. This is because the raw material of wood itself gives a credit in terms of CO2e in GWP due to its biogenic carbon content. Trees absorb carbon dioxide during growth through photosynthesis, converting the carbon dioxide into biogenic carbon, which is stored within the wood material. This process allows wood to act as a carbon sink, sequestering CO2 from the atmosphere and storing it in the biomass of the tree. However, the climate neutrality of wood products has been discussed and questioned within 29 papers. The controversy stems from the biogenic carbon stored in wood, which could be released back into the atmosphere through combustion or decomposition, depending on the chosen end-of-life (EoL) scenario [32,36,37,38,39]. The impacts in life cycle stage C are usually overlooked and not optimised from a holistic circular perspective. In order to accurately calculate the carbon sequestration, it is therefore essential to take into account the EoL of wood products. According to Hawkins [40], the carbon benefits of wood should only be discussed along with its emissions when end-of-life values are included.
According to Head et al. [30], although standards recognise the importance of temporary carbon storage in LCAs of wood products, currently there is still no agreed-upon method for how to measure it. Factors such as time, local forestry context and policy scenarios which determine the EoL options could lead to very different LCA results, as mentioned previously. Wei et al. [27] have also acknowledged this gap and developed a state-of-the-art estimator (Wood Products Carbon Storage Estimator, WPsCS Estimator) to quantify the carbon stored in harvested wood products for a given region over a specific period. Factors such as service life, region-specific parameters, and time-dependent methods are considered. Although the tool is still limited in the product-based scale (e.g., relying on EPDs) instead of building or urban based scale, and only uses a constant service life for the entire simulation.

3.5. End-of-Life Scenarios: Reuse, Recycling, Energy Recovery and Landfill

Within the current LCA framework for mass timber, there are predominantly four different EoL scenarios: reuse, recycling, incineration with and without energy recovery (sometimes counted separately), and landfill. Forty-four out of 56 papers have addressed the topic of End-of-Life.

3.5.1. Reuse

Twenty-nine papers have addressed reuse as an important EoL scenario. Reuse refers to the second or subsequent utilization of mass timber components for their originally intended purpose without any structural changes in the material [41,42]. Reusing existing wood products not only reduces the need for extracting virgin resources but also extends the carbon storage period of the reused wood. Ahn et al. [34] suggest that reusing mass timber products may support sustainable forest practices by reducing the demand for harvesting, a benefit that conventional LCA approaches cannot fully capture.
In addition, several studies have emphasized the importance of considering reuse at the design stage, specifically through the approach known as Design for Disassembly and Reuse (DfD&R). Passarelli [4] and Piccardo and Hughes [43] have identified downstream and upstream DfD&R, with downstream focuses on salvaging materials from existing demolished buildings, whereas upstream focusing on designing strategies to facilitate the future reuse of wood when it reaches the EoL. Polastri et al. [44], also suggested incorporating dismantlable components in design as part of the building process. Klinge et al. [45] have highlighted the current lack of consideration of designs for disassembly, evident in the vast amount of construction and demolition waste (CDW) directed to landfill, which represents an undesirable EoL scenario from a climate-conscious perspective. This research suggested that producing standardized modular elements of wood can help to avoid storage costs and increase the market acceptance for salvaged timber. In addition, reversible joints in mass timber, such as reusable metal brackets or carpentry mortise-and-tenon joints, though typically more expensive, could be effectively designed if circular construction becomes mandatory through policy requirements [45]. Kręt-Grześkowiak et al. [46] have also suggested wood joints and wood nails over metal fasteners for an even lower environmental impact. Similarly, in the studies of Han et al. [47], thermo-hydro-mechanical densified wooden nails were developed and tested in order to avoid the use of adhesives or metal in timber assemblies.
The prefabricated and modular nature of mass timber such as CLT already manifests many advantages in terms of structural capacity, design flexibility, fire, seismic and thermal performances, as well as construction efficiency with a dry construction process [18]. These qualities could be further incorporated with reversible construction methods in order to maximize reuse of mass timber at its EoL.

3.5.2. Recycling

Recycling is another favored EoL scenario by many scholars. Twenty-nine papers have discussed recycling when considering EoL scenarios. “Recycling” refers to any recovery process in which waste materials are reprocessed into products, materials, or substances, either for their original purpose or for new uses. This excludes energy recovery—a scenario that will be explored next—and the reprocessing of materials intended for use as fuels or for backfilling operations [41,42]. In the recycling of mass timber, the material is usually chipped or shredded and turned into boards or animal bedding [48]. The stored carbon remains in the recycled product, though typically for a shorter duration compared to reuse, as recycled materials generally have a shorter secondary lifespan. According to Hart and Pomponi and Whittaker et al. [31,48], “leakage” can occur during some recycling processes, involving both material losses and carbon costs. For instance, if a chipped product such as animal bedding or wood mulch begins to deteriorate, the decomposition process could mimic that of landfill disposal, potentially releasing methane into the atmosphere. This greenhouse gas poses a significantly greater threat to the environment, given that its GWP is commonly cited in the range of 28 to 36 times that of CO2 [49]. Additionally, the decomposition of these products may occur more rapidly than in landfills, as they are exposed to air and often mixed with other organic materials such as soil and animal feces, factors that can accelerate the process. This results in a much shorter product lifespan compared to other recycled products. Further research could explore the environmental implications of this issue.

3.5.3. Incineration With/Without Energy Recovery

Another common EoL scenario is incineration, which can occur with or without energy recovery. In many cases, incineration and energy recovery are presented separately, even though incineration is a broader term that may include energy recovery but does not always entail recovery or benefits. Incineration refers to the combustion of waste in incineration plants, while incineration with energy recovery, sometimes referred to simply as energy recovery, involves burning materials to release the embedded primary energy stored in wooden products, generating heat as a byproduct [41,50]. During this process, stored carbon returns to the atmosphere as CO2, along with smaller quantities of methane and nitrous oxide. Modern incineration technology, known as carbon capture and storage (CCS), can capture significant amounts of CO2 generated during combustion and store it in underground facilities, preventing its release into the atmosphere [51]. Although the environmental impact of all other categories apart from GHG increases when CCS is implemented. The heat generated through incineration with energy recovery can typically be harnessed for other uses, offsetting GHG emissions from other systems [48]. Conversely, incineration without energy recovery releases heat into the environment without being utilized for any practical purposes [52].
Incineration with energy recovery is currently the most assumed industry option for EoL of mass timber due to its competitive market situation [46]. It is also said to be a typical method for dealing with offcuts from CLT production [23]. Although being the most common practical EoL option today, this method is only discussed by 18 out of 56 scholars in this literature review.

3.5.4. Landfill

Landfill as an EoL scenario is discussed by 17 scholars. When timber is landfilled, a portion of the carbon in the timber can be stored longer, contributing to overall carbon sequestration. However, the environmental impact of landfilling timber is complex and involves several factors. As timber decomposes, landfill gas (LFG) is released, primarily consisting of methane (around 50%), which poses a significant environmental concern due to its strong greenhouse gas effects [49]. Reinforced by Zhao et al. [52], the decomposition of waste wood materials in landfills is recognized as a major contributor to methane emissions. This makes landfill the least preferred option as an EoL scenario for mass timber from an environmental perspective.
The environmental impact of landfilling timber is influenced by the rate and extent of its decay, which are again challenging to predict accurately. According to Hart and Pomponi [31], these factors are affected by variations in landfill conditions, including climate, management practices, and the specific landfill design. Additionally, there is a lack of comprehensive, long-term studies on timber degradation in situ, which makes it difficult to assess how timber decomposes over several decades. Several research studies [53,54] and the last IPCC guidelines [55], however, have highlighted that the degradation potential of wood in anaerobic environments, such as landfills, has been overstated, thus offering a potential reassessment of the negative effects. Thus, the variability in these conditions can significantly alter the environmental impact of landfilling timber, highlighting the need for more detailed research and improved landfill management practices to mitigate potential negative effects.

3.6. Cascading Use for EoL: Non-Demolition, Reuse, Recycling, Energy Recovery and Landfill

An important theme across the literature review is the cascading use of mass timber products at their EoL, based on the above scenarios available, mentioned by 23 studies. According to the EU publication on study of “the optimized cascading use of wood” [56], cascading use refers to “the efficient utilization of resources by using residues and recycled materials for material use to extend total biomass availability within a given system”. It promotes the optimal use of the same wood material multiple times before it is converted into energy or landfilled [57]. Cascading can maximize wood’s carbon storage capacity by prioritizing its use for “higher-value” and relatively long-lasting products like construction materials, and only resorting to “lower-value” applications, such as energy production, when the optimal options are exhausted [58]. In terms of LCA calculations with cascading principles in mind, Kręt-Grześkowiak et al. [46] have suggested expanding the system boundaries of the product’s LCA to link to its second life cycle in order to assess LCA over multiple lifecycles.
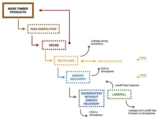
An ideal hierarchy in cascading use of EoL scenarios is concluded in Figure 4.

3.6.1. Best EoL Scenario: Non-Demolition and Adaptive Reuse of Mass Timber Building

The key in maximizing timber’s climate benefits as a carbon sink is to prolong the life of timber structures as much as possible. According to Hawkins [40], a structure used for 100 years would achieve carbon negativity for about half its life, whereas one demolished after 40 years would never become carbon-negative. This study also concluded that, even under ideal conditions, “it is still better for the climate to build nothing at all than to construct a timber building” [40]. This push for constructing more timber buildings is also criticized by Passarelli [59], whose study argues that it represents a non-circular and linear approach. Instead, it advocates for producing and building less, focusing on developing solutions to utilize the existing stock of wood-based materials already embedded in our current buildings.
Based on these zoomed-out perspectives, the best EoL scenario for existing mass timber buildings is actually to delay the release of carbon, through adaptive reuse of the entire structure avoiding major demolition. This thinking, emphasized by Passarelli [59], sees mass timber not only at the product component scale, but also at a building and urban scale. Jockwer et al. [60] have also addressed the idea of Design for Adaptation (DfA) for timber buildings in order to accommodate functional and structural changes over time. While the current lifespan of mass timber buildings is set at around 60 years, further studies could focus on extending this lifespan, thereby prolonging the carbon sequestration period. From an LCA perspective, adaptive reuse connects the C phase to the use modules B3, B4, and B5 (Repair, Refurbishment, and Reuse). Policies and standards could also explore ways to make phases B and C more interconnected. However, this ideal scenario and the consideration of time at mass timber’s EoL are not currently reflected in industry EPDs, which either do not include it or classify it under reuse categories. Additionally, credits for extending the EoL are currently allocated to the next product system, but they could potentially be integrated into dynamic LCA calculations of the current one.
Based on the cascading principle and the hierarchy of circular strategies outlined in Section 1 Introduction [3,4], recovering mass timber materials for reuse is the second priority after the adaptive reuse of the entire mass timber structure. When it is no longer possible to reuse mass timber materials for the same purpose, recycling becomes the next preferred EoL scenario in the cascading hierarchy. If both reuse and recycling options are fully exhausted, energy recovery can be selected to offset GHG emissions in the next system. Finally, landfill should only be considered as a last resort due to its potential negative environmental impacts.

3.6.2. Difficulties in Implementing Cascading Uses of Wood

Even if the cascading use of wood could contribute to limiting climate change, the current building industry continues to follow a wasteful approach, with CDW accounting for 35% of global waste disposed of in landfills [61]. The barriers of optimizing CDW in EU are summarized by Caro et al. [62] into a list of factors, including the perceived high cost of reuse and recycling relative to “lower-value” treatment options such as incineration and landfilling, the lack of local market, policy challenges such as chemical composition or safety regulations, and competition with low-cost products. Disposal in landfills is often the most cost-effective and convenient option. In addition, the market could project lack of confidence in the quality of recycled materials. Klinge et al. [45] have also stated that the current existing building stock is not designed for deconstruction, which is still driven by economic factors such as time and cost. However, selective dismantling for reuse and recycling could be achieved by bringing up the cost for disposal, transport and new raw materials. Therefore, policies, market and the industry are all responsible in implementing cascading use of wood.
The public perceptions of circular use of wood are also investigated by other scholars. Kuzman et al. [58] conducted surveys to explore the attitudes of the general public and professionals towards prolonging the life cycles of wood products through cascading in central and southeastern Europe. The study found that the end-of-life options for wood are still being developed in certain parts of Europe in comparison to the few leading organizations and associations mainly located in western Europe. Many of the sustainable processes must be better explained with detailed education and policy support involved. Implementation will take time since the industry and market in other parts of Europe—specifically Bosnia and Herzegovina, Croatia, Serbia, and Slovenia, where the survey was conducted—do not sufficiently understand the cascading concept. Additionally, policies and systems lack incentives to adopt a fully circular approach to wood utilization [58]. The lack of knowledge about the circularity of wood products can be a global issue, particularly in regions where public perception is closely tied to economic growth and constrained policymaking.
However, this could be interfered with by implementing new regulations and policies on the control of carbon footprint for building projects. So far, all Nordic countries have started regulations on the requirement of carbon footprint documentation in new buildings, and have set life cycle carbon limits for buildings at certain scales [23]. These measures set precedents in pushing for low-carbon building materials and construction techniques from top-down perspectives. As a result, more circular strategies and materials can be taken into consideration through building design, construction, and management throughout their life cycles. Thus, the perception of the circular use of wood by the public and the market could be shaped by sustainable policies.
Several researchers have also pointed out the difficulties in assessing the impact with the cascading EoL of wood within the LCA framework. This is because multi-output cascading systems could be challenging due to the involvement of multiple products and recycling steps of wood, as well as the difficulty in distributing emissions, especially biogenic CO2, over extended time periods [36]. They also acknowledged that the accounting of carbon flows is dynamic. Although it was concluded that longer cascade chains offer greater benefits compared to shorter ones in terms of biogenic CO2 emissions, it still remains unclear how to distribute the burdens and benefits of recycling materials across their cascading uses within LCA [36,63]. Currently in EPDs of timber products, the cascading principles are not clearly integrated, even though some stage D data could reflect this benefit over the next product system. However, it is still questionable with the inconsistencies of data and what it implies. As a result of the current difficulties, the benefits of DfD&R are also diminished in relation to EoL for mass timber, as mentioned earlier [59].

3.7. Inconsistencies in the EoL Scenarios of EPDs

Environmental Product Declarations (EPDs) for mass timber are increasingly used to assess the environmental impacts of wood products in construction, with the aim of supporting better decision-making in selecting sustainable building materials for practitioners from the industry. Within the literature review, 18 studies mentioned EPD in their investigations, 12 have pointed out that the current state of EPDs includes a significant number of assumptions and limitations, making it difficult to achieve the goal of implementing material circularity in reality. The main inconsistencies and discrepancies stem from the biogenic CO2 values resulting from sequestration of carbon in mass timber, varying system boundaries across different EPDs, variations among generic and specific databases, and the end-of-life scenarios (C stage) in EPDs.
Although carbon content and the EoL possibilities were seen as the major advantages of wood products [64], they introduce the biggest degree of uncertainties and variations in EPDs due to the density of wood used and EoL choices based on assumptions [65]. As mentioned in Section 3.2, the sequestered biogenic carbon content is closely linked to the chosen EoL scenario, as the negative biogenic CO2e value reflected in EPDs must be counterbalanced after the product reaches its EoL. In Rasmussen’s studies [65], several EPDs reported a negative total GWP after stage C, due to the EoL definitions applied for the products in the EPD. Eighteen out of 71 EPDs included only the production stage A1–A3, without consideration of the release stage C. The total GWP could be misleading as the omitted C stages could make the product seem like a more ‘climate friendly material’ but in fact it is the result of inconsistent reporting. Other negative total GWP values may also result from the EoL option of landfill, as landfill scenarios are sometimes assumed to provide permanent storage capacity for biogenic CO2e [65].
According to Dodoo et al. [66], generic life cycle inventory databases can yield significantly different carbon footprint values for the same product compared to industry EPDs. These discrepancies arise from variations in the fuels used by local manufacturers, production processes, and the selection of raw wood materials. Lasvaux et al. [67] also pointed out that generic data from broad LCA databases might not reflect the specific production processes or regional variations as they are mainly provided by academics and consultancy firms. They emphasized that mixing data for LCA calculations should be avoided. It is therefore critical to improve the requirements of generic LCA databases depending on the use in practice.
In addition, Næss et al. [68] and Linkosalmi et al. [69] both noted that varying assessment methods can result in inconsistent allocations of environmental impact results, making comparisons between different wood-based products difficult. In addition, different verification processes of EPDs have been found among EPD operators and individual verifiers due to the discrepancies among Product Category Rules (PCRs) [69,70]. Therefore the harmonization of methodologies, system boundaries and data verifications is critical in providing reliable and comparable EPDs for accurate and valid environmental impact assessment.

4. Discussions

The findings of this review highlight critical implications for the EoL scenarios of mass timber and underline future research directions. Firstly, the emphasis on LCA as a tool to measure environmental impacts leads to the necessity for standardized methodologies that account for time-dependent emissions and align with circular economy principles. Harmonizing LCA frameworks globally is crucial to ensure the comparability of results, particularly for long-lived materials like mass timber. Future research could focus on refining system boundaries and adopting dynamic approaches that integrate time-dependent characterization factors to maximize the precision and comparability of LCA results.
Secondly, among the EoL scenarios, reuse is theoretically identified as the most sustainable option, yet its adoption faces significant barriers in practice, such as market dynamics, policy inadequacies, and a lack of standardized design practices, as well as the lack of inclusion in LCA calculations. Implementing DfD&R principles could further address these challenges with the integration of LCA calculation, and future research should explore scalable and economically viable strategies for its application in considering the EoL of mass timber, so that more reuse of mass timber could be put into practice.
Moreover, recycling emerges as a secondary yet essential choice, with the potential to extend material utility and contribute to carbon storage. However, concerns about material degradation and the environmental implications of certain recycling processes require further investigation. Additionally, more research is needed on cascading use to maximize resource efficiency across multiple lifecycles.
While energy recovery serves as a fallback option, it should be implemented in practice in an optimized way when previous EoL options are no longer possible, with a focus on integrating modern technologies such as CCS. Landfilling, identified as the least desirable EoL scenario, presents complex environmental challenges due to methane emissions and long-term degradation uncertainties. Addressing these issues requires improved landfill management practices and comprehensive long-term studies.
The cascading use of wood, although a promising concept, faces practical and systemic barriers, including gaps in policies, economic constraints, and public perception challenges. Overcoming these barriers necessitates coordinated efforts among policymakers, industry stakeholders, and academic researchers. New regulations promoting carbon footprint documentation and circular practices in construction projects, as led by Nordic European countries, could serve as a blueprint for other regions.
Future studies should also address gaps in the EoL of EPDs, particularly in harmonizing methodologies, system boundaries, and verification processes along with the current gaps in LCA. Expanding the scope of EPDs to include dynamic LCA calculations and cascading use scenarios could significantly enhance their utility for decision-making for EPD users in the building sector.
Therefore, advancing the sustainability of mass timber at its EoL requires an integrated approach that combines technical precision, policy reform, and industry collaboration. By addressing the outlined complexity and research gaps and resolving the gaps from multiple perspectives, the sector can better align with global climate targets and a sustainable future.

5. Limitations

This study has some limitations that have to be considered. Only Scopus was used as the search engine for the literature review, potentially excluding relevant studies from other databases. Second, the systematic review focused solely on scientific publications, omitting insights that might be found in technical reports, case studies, and practitioner materials, which were beyond the scope of this paper. Additionally, the review included only English-language publications, which may have led to the exclusion of relevant research in other languages. Furthermore, the study concentrated on works published after 2019 for primary searches (even though secondary sources include the literature from years before). This could still mean that significant findings from earlier studies may have been overlooked. Future research could address these gaps by incorporating broader databases, articles written in languages other than English, and a wider range of resource materials.

6. Conclusions

This study has highlighted the growing importance of addressing the end-of-life stages of mass timber within the broader framework of LCA. As mass timber increasingly gains prominence in construction as a sustainable alternative to conventional materials, its EoL strategies must align with circular economy principles to maximize environmental benefits. Despite its potential for carbon sequestration and reduced environmental impact, the discipline faces critical gaps in standardizing LCA methodologies, particularly concerning system boundaries, time-dependent emissions, and cascading use scenarios.
Among the EoL options—reuse, recycling, energy recovery, and landfill—reuse emerges as the most sustainable pathway, extending the material’s carbon storage and minimizing environmental burdens. However, achieving this necessitates integrating DfD&R principles during construction. Recycling remains a viable alternative when reuse is unfeasible, while energy recovery should only serve as a fallback option. Landfilling, with its significant greenhouse gas emissions, should be minimized as much as possible.
The cascading use of wood underscores the need to optimize resource utilization by prioritizing reuse and recycling over energy recovery and disposal. However, its adoption faces practical challenges, including economic constraints, insufficient market demand, and limited public and industry awareness. Harmonized policies, stringent carbon footprint regulations, and industry actions are essential to bridge these gaps and encourage the transition towards circularity in the building sector.
This paper also identifies significant limitations in current research, particularly the lack of comprehensive data on EoL practices and challenges in integrating cascading use into LCA frameworks. Future studies should explore these aspects further, incorporating diverse datasets, expanding regional and linguistic inclusivity, and addressing the limitations of existing EPDs. By understanding these challenges, the field can move closer to fully realizing the environmental potential of mass timber in a sustainable construction paradigm.

Supplementary Materials

The following supporting information can be downloaded at: https://www.mdpi.com/article/10.3390/app15031208/s1, Table S1: Articles of Literature Review on End-of-Life of Mass Timber.

Author Contributions

The paper is the result of a collective effort of the authors. Their individual contributions can be summarized as follows: L.L.: Data curation, Formal analysis, Investigation, Writing—Original draft. D.T.: Conceptualization, Methodology, Supervision, Writing—review and editing. G.P.: Data curation, Investigation, Validation, Writing—review and editing. All authors have read and agreed to the published version of the manuscript.

Funding

This research received no external funding.

Conflicts of Interest

The authors declare no conflicts of interest.

References

  1. UNFCCC—United Nations Framework Convention on Climate Change. The Paris Agreement; UNFCCC: Paris, France, 2015; Available online: https://unfccc.int/process-and-meetings/the-paris-agreement/the-paris-agreement (accessed on 10 December 2024).
  2. EC—European Commission. Communication ‘Fit for 55’: Delivering the EU’s 2030 Climate Target on the Way to Climate Neutrality. Available online: https://eur-lex.europa.eu/legal-content/EN/TXT/PDF/?uri=CELEX:52021DC0550&from=EN (accessed on 10 December 2024).
  3. Van den Auwelant, E.; Nimmegeers, P.; Van Passel, S. Life Cycle Assessment and Circular Practices in the Woodworking Sector: A Systematic Review. Clean Technol. Environ. Policy 2024. [Google Scholar] [CrossRef]
  4. Passarelli, R.N. Decarbonization Possibilities for Affordable Timber Houses. An LCA Comparison of Business as Usual and Circular Strategies. In Proceedings of the 4th International Conference “Coordinating Engineering for Sustainability and Resilience” & Midterm Conference of Circular B “Implementation of Circular Economy in the Built Environment”—CESARE 2024, Timișoara, Romania, 29–31 May 2024; Lecture Notes in Civil Engineering; Ungureanu, V., Bragança, L., Baniotopoulos, C., Abdalla, K.M., Eds.; Springer: Cham, Switzerland, 2024; Volume 489, pp. 513–522. [Google Scholar] [CrossRef]
  5. Bocken, N.M.P.; De Pauw, I.; Bakker, C.; Van Der Grinten, B. Product Design and Business Model Strategies for a Circular Economy. J. Ind. Prod. Eng. 2016, 33, 308–320. [Google Scholar] [CrossRef]
  6. Konietzko, J.; Bocken, N.; Hultink, E.J. A Tool to Analyze, Ideate and Develop Circular Innovation Ecosystems. Sustainability 2020, 12, 417. [Google Scholar] [CrossRef]
  7. UNEP—United Nations Environment Programme. Building Materials and Climate: Constructing a New Future; UNEP: Nairobi, Kenya, 2020; Available online: https://www.unep.org/resources/report/building-materials-and-climate-constructing-new-future (accessed on 10 December 2024).
  8. Anex, R.; Lifset, R. Life Cycle Assessment. Different models for different purposes. J. Ind. Ecol. 2014, 18, 321–323. [Google Scholar] [CrossRef]
  9. EN 15978:2012; Sustainability of Construction Works—Assessment of Environmental Performance of Buildings—Calculation Method. CEN—European Committee for Standardization: Brussels, Belgium, 2012.
  10. Sikkema, R.; Dallemand, J.F.; Matos, C.T.; Van Der Velde, M.; San-Miguel-Ayanz, J. How Can the Ambitious Goals for the EU’s Future Bioeconomy Be Supported by Sustainable and Efficient Wood Sourcing Practices? Scand. J. For. Res. 2016, 32, 551–558. [Google Scholar] [CrossRef]
  11. Kurzinski, S.; Crovella, P.; Kremer, P. Overview of Cross-Laminated Timber (CLT) and Timber Structure Standards across the World. Mass Timber Constr. J. 2022, 5, 1–13. [Google Scholar]
  12. O’connor, J.; Kozak, R.; Gaston, C.; Fell, D. Wood Use in Nonresidential Buildings: Opportunities and Barriers. For. Prod. J. 2004, 54, 19–28. [Google Scholar]
  13. Himes, A.; Busby, G. Wood Buildings as a Climate Solution. Dev. Built Environ. 2020, 4, 100030. [Google Scholar] [CrossRef]
  14. Liang, S.; Gu, H.; Bergman, R.; Kelley, S.S. Comparative Life-Cycle Assessment of a Mass Timber Building and Concrete Alternative. Wood Fiber Sci. 2020, 52, 217–229. [Google Scholar] [CrossRef]
  15. Pittau, F.; Dotelli, G.; Arrigoni, A.; Habert, G.; Iannaccone, G. Massive Timber Building Vs. Conventional Masonry Building. A Comparative Life Cycle Assessment of an Italian Case Study. IOP Conf. Ser. Earth Environ. Sci. 2019, 323, 012016. [Google Scholar] [CrossRef]
  16. Greene, J.M.; Hosanna, H.R.; Willson, B.; Quinn, J.C. Whole Life Embodied Emissions and Net-Zero Emissions Potential for a Mid-Rise Office Building Constructed with Mass Timber. Sust. Mat. Technol. 2023, 35, e00528. [Google Scholar] [CrossRef]
  17. Robertson, A.B.; Lam, F.C.F.; Cole, R.J. A Comparative Cradle-to-Gate Life Cycle Assessment of Mid-Rise Office Building Construction Alternatives: Laminated Timber or Reinforced Concrete. Buildings 2012, 2, 245–270. [Google Scholar] [CrossRef]
  18. Younis, A.; Dodoo, A. Cross-Laminated Timber for Building Construction: A Life-Cycle-Assessment Overview. J. Build. Eng. 2022, 52, 104482. [Google Scholar] [CrossRef]
  19. Lan, K.; Kelley, S.S.; Nepal, P.; Yao, Y. Dynamic Life Cycle Carbon and Energy Analysis for Cross-Laminated Timber in the Southeastern United States. Environ. Res. Lett. 2020, 15, 124036. [Google Scholar] [CrossRef]
  20. Niu, Y.; Rasi, K.; Hughes, M.; Halme, M.; Fink, G. Prolonging Life Cycles of Construction Materials and Combating Climate Change by Cascading: The Case of Reusing Timber in Finland. Resour. Conserv. Recycl. 2021, 170, 105555. [Google Scholar] [CrossRef]
  21. EN 15804:2012+A1:2013; Sustainability of Construction Works—Environmental Product Declarations—Core Rules for the Product Category of Construction Products. CEN—European Committee for Standardization: Brussels, Belgium, 2013.
  22. EN 15804:2012+A2:2019; Sustainability of Construction Works—Environmental Product Declarations—Core Rules for the Product Category of Construction Products. CEN—European Committee for Standardization: Brussels, Belgium, 2019.
  23. Al-Najjar, A.; Dodoo, A. Modular Multi-Storey Construction with Cross-Laminated Timber: Life Cycle Environmental Implications. Wood Mat. Sci. Eng. 2022, 18, 525–539. [Google Scholar] [CrossRef]
  24. Moher, D.; Liberati, A.; Tetzlaff, J.; Altman, D.G. Preferred Reporting Items for Systematic Reviews and Meta-Analyses: The PRISMA Statement. PLoS Med. 2009, 339, b2535. [Google Scholar] [CrossRef]
  25. Jeleč, M.; Varevac, D.; Rajčić, V. Cross-Laminated Timber (CLT)—A State of the Art Report. J. Croat. Assoc. Civ. Eng. 2018, 70, 75–95. [Google Scholar] [CrossRef]
  26. Di Ruocco, G.; Melella, R.; Sabatano, L. Timber Buildings Deconstruction as a Design Solution toward Near Zero CO2e Emissions. Buildings 2023, 13, 157. [Google Scholar] [CrossRef]
  27. Wei, X.; Zhao, J.; Hayes, D.J.; Daigneault, A.; Zhu, H. A Life Cycle and Product Type Based Estimator for Quantifying the Carbon Stored in Wood Products. Carbon Balance Manag. 2023, 18, 1. [Google Scholar] [CrossRef] [PubMed]
  28. Xue, M.; Dai, M.; Li, H.; Deng, H.; Wang, S.; Sun, M.; Wang, Y. Understanding the Benefits and Challenges of Harvested Wood Products in Response to Climate Change. Res. Conserv. Recycl. 2024, 209, 107739. [Google Scholar] [CrossRef]
  29. Peñaloza, D.; Røyne, F.; Sandin, G.; Svanström, M.; Erlandsson, M. The Influence of System Boundaries and Baseline in Climate Impact Assessment of Forest Products. Int. J. Life Cycle Assess. 2019, 24, 160–176. [Google Scholar] [CrossRef]
  30. Head, M.; Magnan, M.; Kurz, W.A.; Levasseur, A.; Beauregard, R.; Margni, M. Temporally-Differentiated Biogenic Carbon Accounting of Wood Building Product Life Cycles. SN Appl. Sci. 2021, 3, 62. [Google Scholar] [CrossRef]
  31. Hart, J.; Pomponi, F. More Timber in Construction: Unanswered Questions and Future Challenges. Sustainability 2020, 12, 3473. [Google Scholar] [CrossRef]
  32. Levasseur, A.; Lesage, P.; Margni, M.; Deschênes, L.; Samson, R. Considering Time in LCA: Dynamic LCA and Its Application to Global Warming Impact Assessments. Environ. Sci. Technol. 2010, 44, 3169–3174. [Google Scholar] [CrossRef]
  33. Ventura, A. Conceptual Issue of the Dynamic GWP Indicator and Solution. Int. J. Life Cycle Assess. 2023, 28, 788–799. [Google Scholar] [CrossRef]
  34. Ahn, N.; Bjarvin, C.; Riggio, M.; Muszynski, L.; Schimleck, L.; Pestana, C.; Dodoo, A.; Puettmann, M. Envisioning Mass Timber Buildings for Circularity: Life Cycle Assessment of a Mass Timber Building with Different End-Of-Life (Eol) and Post-Eol Options. In Proceedings of the 13th World Conference on Timber Engineering (WCTE 2023), Oslo, Norway, 19–22 June 2023; pp. 3581–3587. [Google Scholar] [CrossRef]
  35. Hoxha, E.; Passer, A.; Saade, M.R.M.; Trigaux, D.; Shuttleworth, A.; Pittau, F.; Allacker, K.; Habert, G. Biogenic Carbon in Buildings: A Critical Overview of LCA Methods. Build. Cities 2020, 1, 504–524. [Google Scholar] [CrossRef]
  36. Garcia, R.; Alvarenga, R.A.F.; Huysveld, S.; Dewulf, J.; Allacker, K. Accounting for Biogenic Carbon and End-of-Life Allocation in Life Cycle Assessment of Multi-Output Wood Cascade Systems. J. Clean. Prod. 2020, 275, 122795. [Google Scholar] [CrossRef]
  37. Brandão, M.; Levasseur, A.; Kirschbaum, M.U.F.; Weidema, B.P.; Cowie, A.L.; Jørgensen, S.V.; Hauschild, M.Z.; Pennington, D.W.; Chomkhamsri, K. Key Issues and Options in Accounting for Carbon Sequestration and Temporary Storage in Life Cycle Assessment and Carbon Footprinting. Int. J. Life Cycle Assess. 2013, 18, 230–240. [Google Scholar] [CrossRef]
  38. Helin, T.; Sokka, L.; Soimakallio, S.; Pingoud, K.; Pajula, T. Approaches for Inclusion of Forest Carbon Cycle in Life Cycle Assessment—A Review. GCB Bioenergy 2013, 5, 475–486. [Google Scholar] [CrossRef]
  39. Johnson, E. Goodbye to Carbon Neutral: Getting Biomass Footprints Right. Environ. Impact Assess. Rev. 2009, 29, 165–168. [Google Scholar] [CrossRef]
  40. Hawkins, W. Timber and Carbon Sequestration. Struct. Eng. 2021, 99, 18–20. [Google Scholar] [CrossRef]
  41. Hafner, A.; Ott, S.; Winter, S. Recycling and End-of-Life Scenarios for Timber Structures. In Materials and Joints in Timber Structures; RILEM, Bookseries; Aicher, S., Reinhardt, H.W., Garrecht, H., Eds.; Springer: Dordrecht, The Netherlands, 2014; Volume 9, pp. 89–98. [Google Scholar] [CrossRef]
  42. European Environment Agency (EEA). Recycling. EEA Glossary of Terms. Available online: https://www.eea.europa.eu/help/glossary/eea-glossary/recycling (accessed on 10 December 2024).
  43. Piccardo, C.; Hughes, M. Design Strategies to Increase the Reuse of Wood Materials in Buildings: Lessons from Architectural Practice. J. Clean. Prod. 2022, 368, 133083. [Google Scholar] [CrossRef]
  44. Polastri, A.; Fanti, R.; Rigo, P.; Demarchi, E. Investigation of A Novel Timber-Mortar Constructive System. In Proceedings of the 13th World Conference on Timber Engineering (WCTE 2023), Oslo, Norway, 19–22 June 2023; pp. 3507–3512. [Google Scholar] [CrossRef]
  45. Klinge, A.; Roswag-Klinge, E.; Paganoni, S.; Radeljic, L.; Lehmann, M. Design Concept for Prefabricated Elements from CDW Timber for a Circular Building. IOP Conf. Ser. Earth Environ. Sci. 2019, 323, 012022. [Google Scholar] [CrossRef]
  46. Kręt-Grześkowiak, A.; Bruhn, S.; Jensen, A.A.V.; Birkved, M. Quantifying the Environmental Impact of Structural Timber across Multiple Future Lifecycles. Discov. Appl. Sci. 2024, 6, 197. [Google Scholar] [CrossRef]
  47. Han, L.; Pauliny, D.; Sandak, A.; Riggio, M.; Kutnar, A.; Sandberg, D.; Sandak, J. Densified wooden nail for adhesive- and metal-free timber assembles. In Proceedings of the 13th World Conference on Timber Engineering (WCTE 2023), Oslo, Norway, 19–22 June 2023; pp. 666–670. [Google Scholar] [CrossRef]
  48. Whittaker, C.; Macalpine, W.; Yates, N.; Shield, I. Dry Matter Losses and Methane Emissions During Wood Chip Storage: The Impact on Full Life Cycle Greenhouse Gas Savings of Short Rotation Coppice Willow for Heat. Bioenerg. Res. 2016, 9, 820–835. [Google Scholar] [CrossRef] [PubMed]
  49. Derwent, R.G. Global Warming Potential (GWP) for Methane: Monte Carlo Analysis of the Uncertainties in Global Tropospheric Model Predictions. Atmosphere 2020, 11, 486. [Google Scholar] [CrossRef]
  50. Eurostat. Incineration. Available online: https://ec.europa.eu/eurostat/statistics-explained/index.php?title=Glossary:Incineration (accessed on 10 December 2024).
  51. Tellnes, L.G.F.; Saxegård, S.A.; Johnsen, F.M. Cross-Laminated Timber Constructions in a Sustainable Future—Transition to Fossil Free and Carbon Capture Technologies. IOP Conf. Ser. Earth Environ. Sci. 2020, 588, 042060. [Google Scholar] [CrossRef]
  52. Zhao, J.; Wei, X.; Li, L. The Potential for Storing Carbon by Harvested Wood Products. Front. For. Glob. Change 2022, 5, 1055410. [Google Scholar] [CrossRef]
  53. O’Dwyer, J.; Walshe, D.; Byrne, K.A. Wood Waste Decomposition in Landfills: An Assessment of Current Knowledge and Implications for Emissions Reporting. Waste Manag. 2017, 73, 181–188. [Google Scholar] [CrossRef]
  54. Ximenes, F.A.; Kathuria, A.; Barlaz, M.A.; Cowie, A.L. Carbon Dynamics of Paper, Engineered Wood Products and Bamboo in Landfills: Evidence from Reactor Studies. Carbon Balance Manag. 2018, 13, 27. [Google Scholar] [CrossRef] [PubMed]
  55. IPCC—Intergovernmental Panel on Climate Change. Climate Change 2021: The Physical Science Basis; Contribution of Working Group I to the Sixth Assessment Report of the Intergovernmental Panel on Climate Change; Cambridge University Press: Cambridge, UK, 2021. [Google Scholar] [CrossRef]
  56. EC—European Commission. CASCADES Study on the Optimised Cascading Use of Wood; Vis, M., Mantau, U., Allen, B., Eds.; Publications Office of the European Union: Luxembourg, 2016. [Google Scholar]
  57. Sirkina, T.; ten Houten, M. The Cascade Chain: A Theory and Tool for Achieving Resource Sustainability with Applications for Product Design. Res. Conserv. Recycl. 1994, 10, 213–277. [Google Scholar] [CrossRef]
  58. Kuzman, M.K.; Glavonjić, B.; Barčić, A.P.; Obućina, M.; Haviarova, E.; Grošelj, P. Exploring Attitudes towards Extending Lifecycle of Wood Products by Cascading: A Case Study in Bosnia and Herzegovina, Croatia, Serbia, and Slovenia. Wood Mater. Sci. Eng. 2024, 19, 752–761. [Google Scholar] [CrossRef]
  59. Passarelli, R.N. Design for Disassembly and Reuse of Timber in Construction: Identification of Trends and Knowledge Gaps. In Creating a Roadmap Towards Circularity in the Built Environment; Springer Tracts in Civil, Engineering; Bragança, L., Cvetkovska, M., Askar, R., Ungureanu, V., Eds.; Springer: Cham, Switzerland, 2023; pp. 57–67. [Google Scholar] [CrossRef]
  60. Jockwer, R.; Öberg, V.; Ottenhaus, L.-M.; Leardini, P.; Goto, Y. Towards adaptability and circularity of timber buildings. In Proceedings of the 13th World Conference on Timber Engineering (WCTE 2023), Oslo, Norway, 19–22 June 2023; pp. 1497–1505. [Google Scholar] [CrossRef]
  61. OECD—Organization for Economic Co-Operation and Development. Global Material Resources Outlook to 2060: Economic Drivers and Environmental Consequences; OECD Publishing: Paris, France, 2019. [Google Scholar] [CrossRef]
  62. Caro, D.; Lodato, C.; Damgaard, A.; Cristóbal, J.; Foster, G.; Flachenecker, F.; Tonini, D. Environmental and Socio-Economic Effects of Construction and Demolition Waste Recycling in the European Union. Sci. Total Environ. 2024, 908, 168295. [Google Scholar] [CrossRef] [PubMed]
  63. Ilic, D.D.; Eriksson, O.; Ödlund, L.; Åberg, M. No Zero Burden Assumption in a Circular Economy. J. Clean. Prod. 2018, 182, 352–362. [Google Scholar] [CrossRef]
  64. Dias, A.M.A.; Dias, A.M.P.G.; Silvestre, J.D.; De Brito, J. Comparison of Environmental Impacts of Structurally Equivalent Wood-Based Floors. Eur. J. Wood Wood Prod. 2021, 79, 1607–1622. [Google Scholar] [CrossRef]
  65. Rasmussen, F.N.; Ernst Andersen, C.; Wittchen, A.; Nøddegaard Hansen, R.; Birgisdóttir, H. Environmental Product Declarations of Structural Wood: A Review of Impacts and Potential Pitfalls for Practice. Buildings 2021, 11, 362. [Google Scholar] [CrossRef]
  66. Dodoo, A.; Nguyen, T.; Dorn, M.; Olsson, A.; Bader, T.K. Exploring the Synergy between Structural Engineering Design Solutions and Life Cycle Carbon Footprint of Cross-Laminated Timber in Multi-Storey Buildings. Wood Mat. Sci. Eng. 2021, 17, 30–42. [Google Scholar] [CrossRef]
  67. Lasvaux, S.; Habert, G.; Peuportier, B.; Chevalier, J. Comparison of Generic and Product-Specific Life Cycle Assessment Databases: Application to Construction Materials Used in Building LCA Studies. Int. J. Life Cycle Assess. 2015, 20, 1473–1490. [Google Scholar] [CrossRef]
  68. Næss, J.K.; Bouzada, A.M.S.; Modaresi, R. GHGs Emissions from Sawnwood Products in Norway—The Importance of Harmonised LCA Methodology in Environmental Product Declarations (EPDs). In Proceedings of the 13th World Conference on Timber Engineering (WCTE 2023), Oslo, Norway, 19–22 June 2023; pp. 976–981. [Google Scholar] [CrossRef]
  69. Linkosalmi, L.; Schwarzschachner, H.; Valtonen, T. Harmonisation of The Environmental Product Declarations for Wood Products. In Proceedings of the 13th World Conference on Timber Engineering (WCTE 2023), Oslo, Norway, 19–22 June 2023; pp. 4565–4570. [Google Scholar] [CrossRef]
  70. Gelowitz, M.D.C.; McArthur, J.J. Comparison of Type III Environmental Product Declarations for Construction Products: Material Sourcing and Harmonization Evaluation. J. Clean. Prod. 2017, 157, 125–133. [Google Scholar] [CrossRef]
Figure 1. Life Cycle Stages of Mass Timber Material (EN 15978) [9].
Figure 1. Life Cycle Stages of Mass Timber Material (EN 15978) [9].
Applsci 15 01208 g001
Figure 2. Flow Chart of Literature Review, following the PRISMA Guidelines [24].
Figure 2. Flow Chart of Literature Review, following the PRISMA Guidelines [24].
Applsci 15 01208 g002
Figure 3. Number of Articles Found on Scopus searching terms related to “Mass Timber” (left) and “End of Life of Mass Timber” (right).
Figure 3. Number of Articles Found on Scopus searching terms related to “Mass Timber” (left) and “End of Life of Mass Timber” (right).
Applsci 15 01208 g003
Figure 4. Hierarchy of EoL Options according to the Cascading Approach.
Figure 4. Hierarchy of EoL Options according to the Cascading Approach.
Applsci 15 01208 g004
Disclaimer/Publisher’s Note: The statements, opinions and data contained in all publications are solely those of the individual author(s) and contributor(s) and not of MDPI and/or the editor(s). MDPI and/or the editor(s) disclaim responsibility for any injury to people or property resulting from any ideas, methods, instructions or products referred to in the content.

Share and Cite

MDPI and ACS Style

Lin, L.; Trabucco, D.; Perrucci, G. End-of-Life Scenarios for Mass Timber: Assumptions, Limitations and Potentials—A Literature Review. Appl. Sci. 2025, 15, 1208. https://doi.org/10.3390/app15031208

AMA Style

Lin L, Trabucco D, Perrucci G. End-of-Life Scenarios for Mass Timber: Assumptions, Limitations and Potentials—A Literature Review. Applied Sciences. 2025; 15(3):1208. https://doi.org/10.3390/app15031208

Chicago/Turabian Style

Lin, Lu, Dario Trabucco, and Giovanni Perrucci. 2025. "End-of-Life Scenarios for Mass Timber: Assumptions, Limitations and Potentials—A Literature Review" Applied Sciences 15, no. 3: 1208. https://doi.org/10.3390/app15031208

APA Style

Lin, L., Trabucco, D., & Perrucci, G. (2025). End-of-Life Scenarios for Mass Timber: Assumptions, Limitations and Potentials—A Literature Review. Applied Sciences, 15(3), 1208. https://doi.org/10.3390/app15031208

Note that from the first issue of 2016, this journal uses article numbers instead of page numbers. See further details here.

Article Metrics

Back to TopTop