Next Article in Journal
Application of High-Resolution Seismic Interpretation Methods to Reconstruct Depositional Paleoenvironment of Machów Formation in the Central Part of Carpathian Foredeep
Next Article in Special Issue
Effects of Goji Berry (Lycium barbarum) Powder on the Quality Characteristics, Pasting Properties, and Antioxidant Activity of Gluten-Free Cupcakes Prepared with Baromi2 Rice Flour
Previous Article in Journal
Forecasting Future Earthquakes with Machine Learning Models Based on Seismic Prediction Zoning
Previous Article in Special Issue
Research on the Cellulolytic Activity of Fungi: Pleurotus ostreatus, Pleurotus eryngii and Lentinula edodes Cultivated Using Coffee Grounds and Waste Wood
 
 
Font Type:
Arial Georgia Verdana
Font Size:
Aa Aa Aa
Line Spacing:
Column Width:
Background:
Article

The Influence of Safety-Focused Communication, Nutritional Claims and Packaging Innovation on Functional Food Adoption in Pakistan

1
Department of Management, Business and Marketing, Birmingham City University, Birmingham B5 5JU, UK
2
Department of Humanities and Social Sciences, Universitas Mercatorum, 00186 Rome, Italy
*
Author to whom correspondence should be addressed.
Appl. Sci. 2025, 15(24), 13117; https://doi.org/10.3390/app152413117
Submission received: 16 October 2025 / Revised: 2 December 2025 / Accepted: 2 December 2025 / Published: 12 December 2025

Abstract

Functional foods are gaining increasing prominence in emerging markets as consumers respond to growing health concerns, urbanization, and evolving dietary patterns. However, little is known about how consumers in developing economies interpret safety-focused communication, nutritional claims, and packaging innovation when evaluating functional foods. Pakistan represents an important context due to its rapidly growing functional food sector, weak regulatory environment, and heightened consumer concerns about product safety. This study examines how safety-focused communication, nutritional claims, and innovative packaging influence consumer trust, perceived product safety, and purchase intention within Pakistan’s developing functional food sector. Data were collected from 418 consumers across five major Pakistani cities and analyzed using Partial Least Squares Structural Equation Modelling (PLS-SEM). The results show that safety communication, nutritional claims, and packaging innovation significantly enhance perceived product safety and trust, with trust emerging as the strongest predictor of purchase intention. Moreover, communication highlighting technological advancements in packaging strengthens trust and improves perceptions of product quality. Consumer trust mediates the relationship between marketing communication and purchase intention, while health consciousness moderates these effects. The results underscore the vital role of transparent and credible marketing communication in building consumer trust and encouraging the adoption of functional foods in emerging markets. Managerially, integrating explicit safety and packaging cues into marketing strategies can enhance consumer acceptance, while policymakers should ensure regulatory oversight of nutritional and packaging-related claims.

1. Introduction

1.1. Background

Functional foods are foods that provide verified health benefits beyond basic nutrition through the presence of added, enhanced, or naturally occurring bioactive components [1]. Functional foods are gaining an important position in modern diets, thanks to the consumer demand for products with health benefits beyond simple nutrition [1,2]. This trend is not just evident in the developed markets but also in emerging economies where rising health awareness, urbanization, and changing dietary norms are fueling new consumption trends [3,4,5]. Pakistan, for instance, is one such culture where the functional food industry is in its initial phase but gradually strengthening its foothold among the urban consumers who are exposed to food trends of other parts of the world [6].

1.2. Research Gap

The concept of functional food may be based on novel ingredients, health claims, and new packaging, so the concept of consumer trust is the other key factor in consumer acceptance [2,3,7,8,9,10,11,12,13,14,15,16,17,18,19,20,21,22,23,24,25,26]. Nevertheless, the differences in culture and health literacy levels imply that the results of the Western markets can hardly be generalized to the Pakistani market, which explains the necessity of a context-specific study. Marketing communications are highly effective in promoting consumer perceptions and intentions to purchase, especially safety, nutritional claims, and the innovation of packaging, which few studies have explored in emerging markets [21]. This gives rise to the main research question: How do safety-focused communication, nutritional claims, and packaging innovation influence consumer trust and, in turn, shape the adoption of functional foods in Pakistan?
In addition to adding to the perception of safety, smart labels and tamper-proof seals are norms of product quality and innovation [23]. However, little is known regarding their role in impacting the levels of consumer trust and buying decisions in South Asia [25]. Another key research gap involves consumer trust’s mediation in the marketing–communication–purchase-intention relationship. Although trust is perceived as a determinant of consumer behaviour in food markets [27], empirical evidence of the mediating effect of trust on the effect of marketing communication on functional food adoption in emerging economies is limited. It is also important to recognize that in weak regulatory environments, exaggerated nutritional claims or misleading packaging may undermine rather than build trust, contributing to consumer scepticism and eroding confidence in functional foods.

1.3. Rationale for Study

The majority of previous studies have analyzed only the direct impacts of claims and safety information or specific aspects like health consciousness [28]. This research fills a major gap because it highlights consumer trust as the core mediating process and discusses perceived product safety, which has not been adequately studied in South Asia [19]. For consumer perceptions in developing nations such as Pakistan, where the enforcement of food safety is lackluster and food contamination is a frequent issue, reliable marketing communications regarding food safety, nutritional, and packaging is a necessity. However, there is a scarcity of studies that show the effect of such cues on trust, perceived safety, and purchase intention under this situation. Through exploration of these relationships, this study bridges a significant theoretical and practical gap by providing information that can help marketers and policymakers in a bid to increase credibility, establish trust, and advance the adoption of functional foods in an emerging market with a low level of awareness and weak regulatory controls.

1.4. Objectives of Study

The specific objectives are as follows: (1) To analyze whether safety-related communication will have an influence on consumer trust in product safety. (2) To experiment with the effects of nutritional claims in marketing communications that improve the trustworthiness and perceived safety of the products. (3) To identify the contributions that packaging innovations play in enhancing consumer confidence and quality perceptions. (4) To find the mediating effect of consumer trust in linking marketing communication strategies with the purpose of purchasing. (5) To make some practical recommendations and policies for facilitating functional food adoption through credible and transparent communication in marketing in Pakistan.

1.5. Theoretical Framework

This study uses Signalling Theory and the Theory of Planned Behaviour (TPB) as its foundations. Signalling Theory describes how firms minimize information asymmetry between marketers and consumers by communicating and packaging credible cues [11]. In the context of functional foods, safety messages, nutritional claims, and packaging innovations serve as signals to help consumers in deciding about unobservable product attributes such as safety, quality, etc. These signals are especially relevant in emerging markets where levels of trust in institutions are relatively low, and where consumers tend to look at extrinsic cues when assessing food products [29,30,31,32]. Complementing this, the TPB provides a behavioural framework to understand the influence of attitudes (in light of marketing communication, subjective norms, and perceived behavioural control) on purchase intention [33]. By combining the theory of signalling with the TPB, this paper places consumer trust and perceived safety as key mechanisms which turn marketing communication into actual purchase behaviour.
Functional foods have been studied extensively in developed economies where consumer awareness and regulatory frameworks are well-developed [21]. However, in developing countries such as Pakistan, the literature is scarce and the mechanisms leading to adoption are not well understood. Recent studies underpin the increased importance of consumer trust as a mediating construct in food-related decision-making [10,14,24]. Trust is critical as consumers are not able to personally verify the safety or nutritional benefits at the point of purchase, so are reliant on the credibility provided by marketing communication [34].
Nutritional claims are another focus of many studies. While such claims can be an effective way for consumers to form positive attitudes, research warns that the impact of these claims depends on the credibility and enforcement of regulations [35]. In the South Asian context, given the prevalence of mislabelling and under-monitoring, doubts remain about how nutritional claims are able to influence consumer behaviour [6]. This implies a gap in research on consumer perceptions about what such claims mean to them and how they decide what to do about them, and ultimately what impact they have on trust and purchase intentions.
Another important research development is the recognition of consumer trust as a mediator. Trust mediates the relation between external cues, such as claims and packaging, and consumer behavioural outcome, such as purchase intention [13]. Yet, especially in the South Asian context, empirical evidence is scarce. Moreover, there is a need to focus on the larger role of communication and trust in contexts where institutional credibility is weaker in the research of Western countries, which often emphasizes individual-level moderators, such as health consciousness [19]. Trust was included as a mediator because Signalling Theory suggests that communication influences behaviour by building credibility; using a validated multi-item trust scale allows the model to capture this indirect pathway.
It is constantly reiterated in the literature that marketing communication is instrumental in creating consumer awareness regarding the safety and nutritional content of the product, with most of the evidence being provided by the developed world. There has been little understanding of how these mechanisms can be applied in emerging economies such as Pakistan, in which weak institutions and strong consumer scepticism promote the need to have credible communication. Through combining Signalling Theory with the Theory of Planned Behaviour, along with assessing the mediating effect of trust, this research will address a gap in the functional food literature.
Messages that are safety-oriented serve to decrease uncertainty and indicate adherence to standards and regulations. When there is a lack of oversight, e.g., in the context of Pakistan, safety cues play a particularly crucial role in fostering trust. The existing literature indicates that communication of safety standards causes consumer confidence, and in Pakistan, where the issue of food adulteration is an overriding worry, it is necessary to communicate safety standards (see Figure 1). In line with this, our first hypothesis is as follows:
H1. 
Safety-oriented marketing communication has a positive impact on consumer trust.
Studies show that safety cues, including certifications and safety seals, decrease perceived risk and increase a sense of confidence about product safety [16]. In a country with a growing awareness of foodborne illnesses and adulteration [19], such as Pakistan, safety-focused communication is likely to have a direct positive effect on the perceived product safety. This supports the idea that safety communication is an essential factor that contributes to healthy consumer perceptions. In addition, safety communication can develop a base of trust through an indicator of the company being concerned about consumer health and adherence to regulations. Thus, it is expected that explicit safety-oriented marketing communication will positively influence the perceived product safety directly and confirm it as a major contributor to consumer acceptance and purchase behaviour. Therefore, the second hypothesis is as follows:
H2. 
Safety-oriented marketing communication has a positive effect on perceived product safety.
Nutritional claims convey the functional value of food products, and this value can accrue consumer trust when it is seen as credible and clear. Although studies in developed markets prove that consistent and verified nutritional information increase trust and decrease consumer distrust [24,36], such claims are more complicated in emerging markets. In such situations, common confusing labelling behaviours may undermine institutional trust [6], making the communication style and its clarity/source and transparency important determinants of its effects. As such, it is crucial to empirically test the association between nutritional claims communication and consumer trust in the context of Pakistan.
H3. 
There is a positive relationship between nutritional claims communication and consumer trust.
Nutritional claims are able to influence perceptions of safety by supporting the notion that the products not only offer health benefits but are safe to consume. Studies indicate that when the nutritional benefits are effectively conveyed, the product is seen by consumers as of higher quality and safer [21]. The fact that claims serve as a safety signal in the Pakistani market gives rise to the hypothesis that communication on nutritional claims has a positive impact on perceived product safety.
H4. 
Nutritional claims communication has a positive effect on perceived product safety.
New technologies in packaging, including smart labels, tamper-proof seals, and QR codes, are indicators of product authenticity and quality assurance [37,38]. These technologies can increase consumer trust by decreasing information asymmetry and offering verifiable signals, especially in markets with loose regulatory enforcement [20]. In Pakistan, where counterfeit and unsafe products have been an issue, communication through packaging innovations has the potential to increase consumer confidence significantly.
H5. 
Packaging technology communication has a positive impact on consumer trust.
Packaging technologies are not only useful, but they are also among the effective extrusive cues that shape consumer attitudes towards product safety [39]. Research indicates that packaging factors like freshness indicators and tamper-proof seals decrease doubt regarding the safety of the products [16]. In the scenario of Pakistan, where people are more sceptical about food safety due to food safety scandals, a clear packaging innovation is likely to strengthen perceptions on product safety. In this environment of doubt, it is suggested that the communication of packaging technology is one of the most important cues that have a positive impact on perceived safety.
H6. 
Communication of packaging technology has a positive effect on perceived product safety.
Consumer purchase behaviour requires a basic antecedent of trust, particularly on products such as functional foods whose benefits cannot be seen directly [10]. Previous studies have always arrived at the conclusion that when consumer trust is greater, the willingness to buy and perceived risks are lower [13]. Trust in the emergent functional food market in Pakistan where scepticism is rife is likely to be a key factor in influencing purchase intentions. Trust is therefore assumed to be a key factor that is highly important in this high-scepticism environment where it has a direct positive influence on consumer intentions to buy.
H7. 
Purchase intention is positively related to consumer trust.
Consumer willingness to adopt food products is strongly predicted by perceived safety because consumers are unwilling to adopt food products that are perceived to be unsafe or risky [25]. In the case of functional foods in Pakistan where issues about adulteration remain, perceived safety will be the critical determinant of purchase intention, and thus an essential outcome of marketing communication strategies. Thus, it is theorized that perceived product safety is a positive and direct determinant of purchase intention of functional foods in Pakistan.
H8. 
Perceived product safety has a positive effect on purchase intention.
Trust acts as a mediating mechanism through which marketing communication strategies influence consumer behaviour. Prior studies confirm the mediating role of trust in food consumption decisions [13]. In the Pakistani context, where direct effects of communication may be weakened by scepticism, trust is likely to be the key mediator connecting communication strategies with purchase intention. Consequently, the influence of marketing communication on purchase intention is proposed to operate indirectly, by first building the essential foundation of consumer trust.
H9. 
Consumer trust mediates the relationship between marketing communication and purchase intention.

2. Methodology

2.1. Research Design

This study adopts a quantitative research design using a cross-sectional survey strategy, which is widely employed in consumer behaviour research to examine relationships between constructs such as communication, trust, and purchase intentions [17]. A cross-sectional design was chosen because the study aims to assess relationships between communication strategies, trust, perceived safety, and purchase intention at a single point in time. This approach is appropriate for examining perceptual and attitudinal constructs and is widely used in consumer behaviour research. It also allows efficient data collection from a large sample and provides suitable evidence for Structural Equation Modelling [17]. A structured questionnaire was developed based on validated measurement scales from prior studies, adapted to the context of functional foods in Pakistan. The design allows for the testing of hypothesized relationships within the proposed conceptual model and the use of advanced statistical techniques, such as Partial Least Squares Structural Equation Modelling (PLS-SEM), to assess both direct and mediating effects.

2.2. Population and Sampling

The target population consists of urban consumers in Pakistan who are aware of or have purchased functional foods. This study focuses on Pakistan because functional foods remain an emerging category in this market, and consumers face specific conditions related to food safety concerns, weak regulatory enforcement, and limited nutritional literacy. Prior studies note that these characteristics differ substantially from those in developed economies where regulatory systems and consumer awareness are stronger [6,19]. These contextual features make Pakistan suitable for examining how communication strategies influence trust, perceived safety, and purchase intention, since consumers rely more heavily on extrinsic cues when information asymmetry is high. The aim is not to generalize globally but to provide context specific insights, and future research can extend the model to cross-country analyses to assess its broader applicability. Since functional food adoption is more prominent in urban centres due to greater exposure to modern retail formats and health-oriented products, five major cities, Karachi, Lahore, Islamabad, Faisalabad, and Rawalpindi, were selected as sampling locations. A non-probability purposive sampling technique was employed to ensure that respondents had relevant exposure to functional foods. This approach is justified because functional foods are still a developing category in Pakistan, and not all consumers may be familiar with them. The final sample size was 418 respondents, which exceeds the minimum requirement for SEM analysis, ensuring sufficient statistical power [17].

2.3. Data Collection

The survey was carried out using self-administered questionnaires, which were administered online and offline to a wide range of respondents. The questionnaire contained a scale of safety communication, nutritional claims, packaging technology communication, consumer trust, perceived product safety and purchase intention. The items were measured on a five-point Likert scale (strongly disagree, 1; strongly agree, 5). Inclusion criteria required respondents to be adults living in the selected cities and to have prior awareness or experience with functional foods, while those unfamiliar with the category were excluded. To reduce potential biases, the survey was completely anonymous, no personal identifiers were collected, and items were presented in random order to minimize response patterns. A pilot study involving 40 respondents was undertaken before full-scale data collection to determine the clarity, reliability, and validity of the items, which further reduced the risk of misinterpretation and common method bias. The pilot provided feedback to make some words more relevant to the local culture and language.

2.4. Data Analysis

The data obtained were analyzed with PLS-SEM using SmartPLS 4 software, which is specifically tailored to make predictions and to test more complex models with mediating variables [17]. The analysis was conducted in two phases: a measurement model evaluation of reliability, convergent and discriminant validity; and a structural model evaluation of the hypothesized relationships. Mediation analysis was performed to determine whether consumer trust significance was involved in the relationship between communication strategies and purchase intention. To assess the significance of path coefficients, bootstrapping processes of 5000 resamples were used.

2.5. Ethical Considerations

This study follows the ethical principles provided by British Educational Research Association and the Declaration of Helsinki. Data collection was carried out on a strictly voluntary basis and informed consent was signed by all the respondents. Participants were required to read an information statement and provide informed consent through a mandatory consent checkbox before accessing the questionnaire. The study purpose was well-established and explained to the respondents, who had the right to drop out of the research at any point without consequences, and they were informed that their information would be used in an academic manner only. No personally identifiable data was gathered, and responses were locked away on password-controlled systems only available to the research team to guarantee anonymity.
The questionnaire was designed to avoid misleading the participants and promoting certain products due to the sensitivity of food safety and health-related claims. Rather, the emphasis was on general attitudes towards communication strategies in functional foods. Moreover, cultural appropriateness was given special consideration, and the questionnaire was translated and back-translated to Urdu so that it could be understood without any change in meaning. The research reduces the possible risks to participants by maintaining transparency, confidentiality, and cultural sensitivity and reflects responsible scholarship in consumer research.

2.6. Measures

The questionnaire was created to evaluate six major study constructs (Table 1), which include safety communication, nutritional claims communication, packaging technology communication, consumer trust, perceived product safety, and purchase intention. Six items based on widely known and validated scales in the consumer behaviour and food marketing literature were used to measure each of the constructs to ensure reliability and content validity [13,20,21,25,36,37,40]. Safety communication was measured with items such as “The product’s marketing communication clearly explains its safety standards.” Nutritional claims communication included items such as “The marketing communication highlights the product’s nutritional value.” Packaging technology communication was assessed with items such as “The product’s packaging communicates innovative technologies.” Consumer trust included items such as “I trust the information provided about this product.” Perceived product safety was measured with items such as “I believe this product is safe for consumption.” Purchase intention included items such as “I intend to purchase this product in the future”. The presentation of items was based on a five-point Likert scale, with items measured on a scale between 1 (strongly disagree) and 5 (strongly agree). To make the questionnaire easier to understand and to make the items relevant to the cultural background of Pakistani consumers, the questionnaire was pilot tested on a small scale initially to ensure that the questionnaire was easy to understand, and that the questions were culturally appropriate. This hierarchical structure improved not only the internal consistency of constructs but also the overall validity of the gathered data used to test the hypothesis.

3. Results

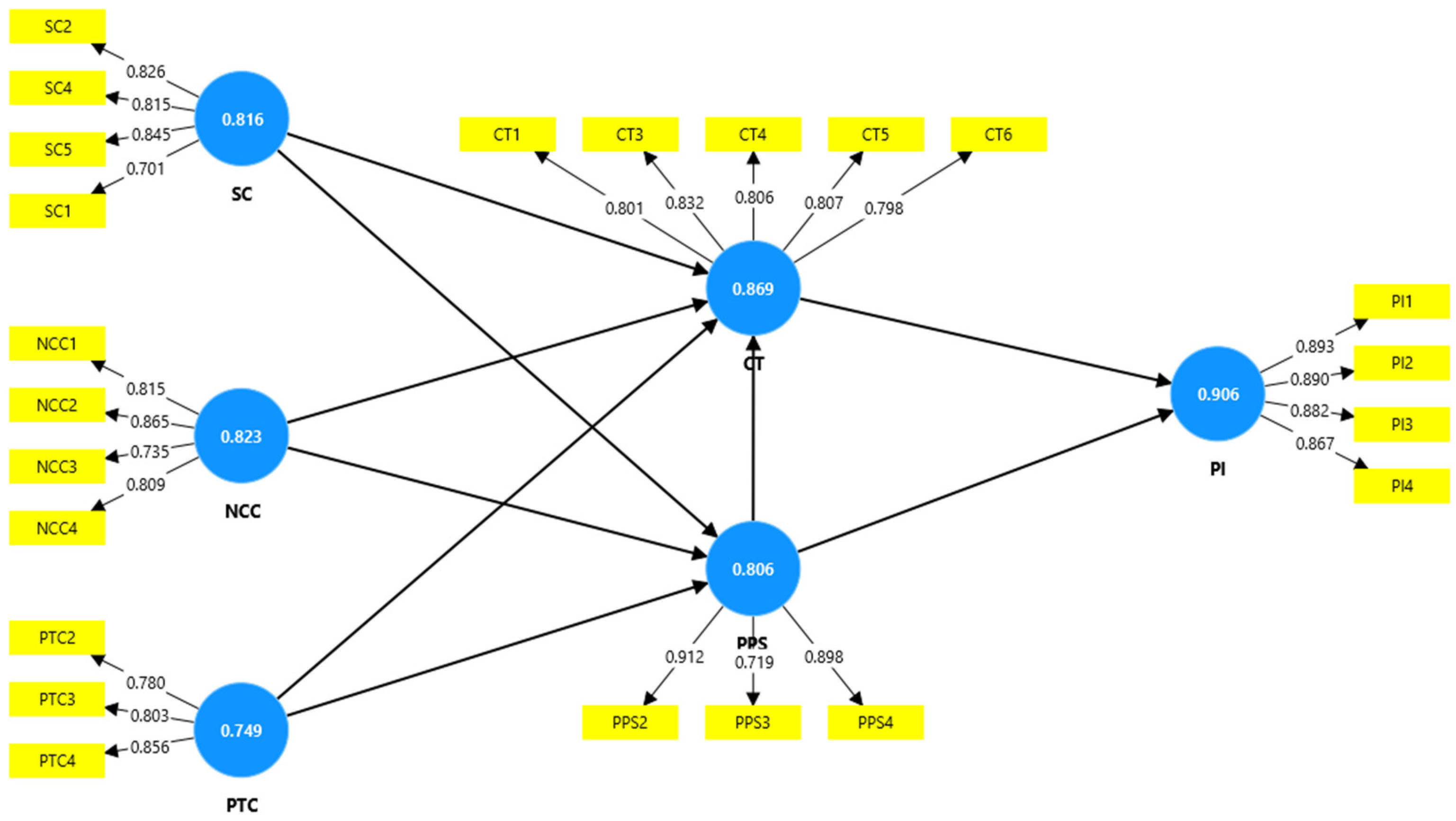
The measurement model assessment (Figure 2) confirms that all constructs in this study demonstrate strong reliability and validity. Some of the items (SC3, SC6, NCC5, NCC6, PTC1, PTC5, PTC6, CT2, PPS1, PPS5, PPS6, PI5, PI6) were removed (not considered in final analysis) as they demonstrated factor loadings below recommended thresholds or contributed to higher collinearity, which can reduce construct reliability. Following established PLS SEM guidelines, items that do not meet acceptable criteria should be removed to improve indicator quality and overall model validity [17]. Only indicators that satisfied the required standards for loading strength, internal consistency, and discriminant validity were retained in the final model (Table 2). Factor loadings for most items exceeded the recommended threshold of 0.70, indicating that the indicators are robust measures of their respective constructs, with only a few items (NCC3, PPS3, SC1) marginally lower but still within acceptable limits. Cronbach’s alpha values ranged from 0.749 to 0.906, surpassing the 0.70 benchmark and confirming internal consistency. Composite reliability values were also high (0.854–0.934), further supporting the reliability of the constructs. Convergent validity was established as all constructs achieved AVE values above the 0.50 threshold (0.638–0.780), showing that the constructs explain a substantial proportion of variance in their items. Overall, these results provide strong evidence that the measurement model is statistically robust, reliable, and valid, thereby justifying its use for subsequent structural model analysis. The VIF results confirm that multicollinearity is not an issue, as all values fall between 1.44 and 3.03, well below the recommended threshold of 5.0 [17]. This indicates that the indicators are not excessively correlated and contribute uniquely to their respective constructs, ensuring the robustness of the measurement model and supporting the validity of subsequent structural model analysis. The values of R2 indicate that the model explains a significant proportion of variance in Consumer Trust, Perceived Product Safety and Purchase Intention. Consumer Trust and Purchase Intention exhibit moderate explanatory power, which means that the communication constructs have a significant contribution to these results. Perceived Product Safety has a smaller yet acceptable amount of explained variance, which is normal in models that have perceptual variables which are affected by a number of variables. In general, the R2 values support the fact that the structural model has a strong predictive relevance of the key constructs.
The discriminant validity assessment using both the HTMT ratio (Table 3) and the Fornell–Larcker criterion (Table 4) indicates that the constructs in this study are empirically distinct. The HTMT values are all below the recommended threshold of 0.85 [18], with the highest being 0.683 between consumer trust and purchase intention, suggesting adequate discriminant validity across constructs. Similarly, the Fornell–Larcker criterion shows that the square roots of AVE (diagonal values) are consistently higher than the inter-construct correlations (off-diagonal values), further confirming discriminant validity [15]. The discriminant validity results align with the conceptual boundaries of the constructs used in this study. Safety communication, nutritional claims, and packaging technology communication each represent different forms of marketing information, while consumer trust, perceived product safety, and purchase intention capture separate psychological and behavioural outcomes. Given these theoretical differences, the constructs are expected to operate independently.
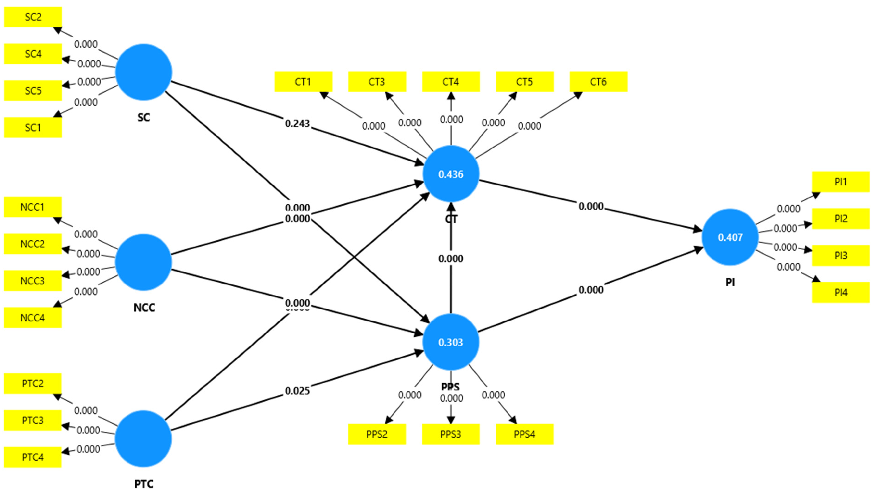
The structural model (Figure 3) results indicate several significant relationships that align with. Consumer trust strongly predicts purchase intention (β = 0.545, t = 12.704, p < 0.001), which supports the Theory of Planned Behaviour, as trust strengthens attitudes and confidence in performing the behaviour. Nutritional claims significantly enhance both consumer trust (β = 0.403, t = 12.366, p < 0.001) and perceived product safety (β = 0.166, t = 4.076, p < 0.001). This is consistent with Signalling Theory, as clear and credible claims reduce information asymmetry and help consumers evaluate product attributes that are not directly observable. Perceived product safety positively influences consumer trust (β = 0.242, t = 5.828, p < 0.001) and purchase intention (β = 0.171, t = 4.671, p < 0.001), which reinforces the idea that perceived control and reduced risk support stronger behavioural intentions, as suggested in the Theory of Planned Behaviour. Packaging technology communication also has significant positive effects on consumer trust (β = 0.214, t = 5.666, p < 0.001) and perceived safety (β = 0.086, t = 2.245, p < 0.05). The effect size results show that several relationships have meaningful contributions to the model. SC to PPS and CT to PI demonstrate the strongest effects, indicating that these predictors explain a considerable share of variance in their respective outcomes. Other paths, such as NCC to CT and PPS to CT, show moderate effects, while the remaining links reflect small but measurable contributions (Table 5).
These results align with Signalling Theory, as technological features serve as credible cues of authenticity and safety. Safety communication has a strong positive effect on perceived product safety (β = 0.460, t = 13.379, p < 0.001), but its effect on trust is not significant (β = 0.044, t = 1.169, p > 0.05). This shows that safety messages shape product-level evaluations more strongly than brand level trust in this context. Overall, the findings indicate that nutritional claims, packaging technologies, and safety communication effectively improve consumer perceptions, while consumer trust remains the strongest predictor of purchase intention, consistent with both Signalling Theory and the Theory of Planned Behaviour.
The mediation analysis reveals several significant indirect effects that strengthen the explanatory power of the model (Table 6). Nutritional claims influence purchase intention indirectly through consumer trust (β = 0.220, t = 8.860, p < 0.001) and also through the sequential path via perceived safety and trust (β = 0.022, t = 3.065, p = 0.002), underscoring the critical mediating role of trust. Safety communication demonstrates strong indirect effects through perceived safety, both on consumer trust (β = 0.111, t = 5.609, p < 0.001) and purchase intention (β = 0.079, t = 3.867, p < 0.001), as well as through the chain PPS → CT → PI (β = 0.061, t = 4.907, p < 0.001). Packaging technology communication exerts weaker but still significant indirect effects, particularly on trust via perceived safety (β = 0.021, t = 1.966, p = 0.049) and on purchase intention through trust (β = 0.117, t = 4.597, p < 0.001), although some sequential paths approach but do not reach significance (e.g., PTC → PPS → PI, p = 0.054). Furthermore, perceived safety significantly mediates the effect of communication strategies, with PPS itself influencing purchase intention indirectly through consumer trust (β = 0.132, t = 5.242, p < 0.001). The indirect effects show clear variation in strength, and this distinction has been made explicit. Significant indirect effects are those with p values below 0.05, such as the paths from nutritional claims to purchase intention through consumer trust (p = 0.000) and from safety communication to purchase intention through perceived product safety (p = 0.000). These indicate robust mediation. In contrast, marginal effects are those that approach significance but do not meet the 0.05 threshold, such as the indirect path from packaging technology communication to purchase intention through perceived safety (p = 0.054). By distinguishing these results, it becomes clear which mediation pathways are strongly supported and which should be interpreted with caution. Collectively, these findings demonstrate that consumer trust and perceived product safety are central mechanisms through which communication strategies shape functional food purchase intention, with trust emerging as the strongest mediator in the model.

PLS Predict

The Q2 values for CT, PI, and PPS meet the accepted standards for predictive relevance in PLS SEM. As noted by [17], any Q2 value greater than zero indicates that the model has predictive relevance for a given construct with values around 0.02 represent small predictive relevance, values near 0.15 represent medium predictive relevance, and values close to 0.35 represent large predictive relevance. In light of these guidelines, CT with a Q2 of 0.275 and PI with a Q2 of 0.309 fall within the medium predictive range. PPS, with a Q2 of 0.211, also shows acceptable predictive relevance and sits between the small and medium thresholds (Table 7). These results indicate that the model provides meaningful prediction for these constructs (Table 8).

4. Discussion

The results of this study provide valuable insights into the role of marketing communication strategies in shaping consumer trust, perceived product safety, and purchase intentions for functional foods in Pakistan. These findings suggest policymakers should mandate standardized, verifiable safety and nutritional labels to reduce consumer confusion. Furthermore, strengthening enforcement against unsubstantiated claims is crucial to protect consumers and build trust in the functional food market. The results show that safety communication, nutritional claims, and packaging technologies have a strong direct or indirect impact on consumer perceptions and behaviours, but some constructs are more influenced by the mechanisms.
Our findings extend the Theory of Planned Behaviour (TPB) by demonstrating that consumer trust is a more powerful and proximal predictor of purchase intention than a general positive attitude in a high-scepticism market like Pakistan. This challenges the standard TPB sequence, suggesting trust acts as a critical mediator that must be present for attitudes to translate into intentions. Consumer trust highly influences purchase intention, which highlights the importance of trust in the adoption of functional foods. This finding aligns with the previous literature, which identifies trust as an important factor of consumer acceptance in the food market, with attributes such as product features in many cases not being tangible, and benefits to the consumer not being apparent [10,40]. This mechanism of decision-making is especially strong in situations where people are highly sceptical of food due to adulteration and poor enforcement of rules, like in the case of Pakistan [6,19]. The high level of mediation of trust in the present study is congruent with [13], who discovered that trust constituted an important mediator between marketing communication and behavioural response. Low institutional trust in Pakistan creates a “credibility gap.” Consumers may acknowledge a safety claim on the label, but their underlying scepticism about regulatory enforcement and corporate honesty prevents that claim from building genuine trust in the brand. The message improves the perceived product safety but fails to overcome the fundamental lack of faith in the institutions backing the claim.
The results also show that safety communication significantly contributes to perceived product safety but not trust. This deviation implies that although explicit safety messages help to reassure the consumer of the safety of their products, this does not necessarily mean that they will feel that they have more trust in the brand. This contrasts with earlier studies in developed markets where safety communication directly fostered both safety perceptions and trust [16,25]. The difference may be attributed to the Pakistani context, where consumers remain cautious about the credibility of safety claims due to regulatory weaknesses and frequent food safety scandals [19]. Thus, safety cues appear effective in influencing product-level perceptions but are insufficient to build brand-level trust.
Nutritional claims of communication significantly influenced both consumer trust and perceived product safety, supporting prior findings that nutritional information enhances credibility and improves consumer evaluations [21,36]. However, the mediation analysis revealed that trust is the primary channel through which nutritional claims drive purchase intention, which corroborates [24], who argued that consumers’ belief in the credibility of health-related claims is more critical than the claims themselves. Unlike studies in Europe where nutritional claims are often scrutinized and evaluated against high consumer knowledge [40], Pakistani consumers appear more responsive to such claims as signals of quality and safety, reflecting the relatively lower levels of nutritional literacy in emerging markets [6]. The strong influence of nutritional claims on trust may be partly explained by the generally low levels of nutritional literacy among Pakistani consumers. In such a context, claims are not critically evaluated against deep knowledge but are instead taken as primary signals of quality and safety, increasing their power to build trust among a less sceptical but also less-informed consumer base.
The role of packaging technology communication was also noteworthy, with significant effects on both trust and perceived product safety. This is consistent with prior research showing that packaging features such as tamper-proof seals and smart labels act as quality and safety signals [20,37]. However, the effects observed in this study were weaker than those reported in developed markets, where advanced packaging technologies are more common and trusted [39]. This suggests that while packaging innovations are emerging as important cues in Pakistan, consumer awareness and familiarity with such technologies may still be limited. Nevertheless, the significant indirect effects on trust and purchase intention highlight their growing potential in the functional food sector. To enhance consumer trust through packaging, companies should clearly label and educate consumers on the purpose of innovative features like tamper-proof seals. Furthermore, integrating verifiable smart technologies such as QR codes for traceability can directly address safety concerns by providing transparent proof of authenticity.
The results further reveal that perceived product safety plays a dual role, directly predicting purchase intention and indirectly influencing it through trust. This supports the notion that safety remains a fundamental precondition for food-related decisions [16,25]. However, the stronger mediating effect of trust suggests that even when consumers perceive a product as safe, trust in the brand and communication remains necessary to translate perceptions into purchase behaviour. This finding aligns with [10], who emphasised the interaction between safety perceptions and trust in shaping purchase decisions, but extends the literature by confirming this relationship in the under-researched South Asian context. A clearer comparison between Pakistan and developed markets shows that consumers in Pakistan rely more strongly on safety cues and packaging information because regulatory structures are still developing. In less regulated markets, consumers depend more on visible signals such as safety information, nutritional claims, and packaging cues to form trust. In contrast, consumers in developed markets operate within stronger institutional and certification systems, which decreases reliance on basic assurances and shifts attention toward brand reputation, detailed product information, and established quality standards. These contextual differences help explain why communication related to safety, nutritional claims, and packaging technology has a more pronounced effect on perceived product safety, trust, and purchase intention in Pakistan compared with mature markets that benefit from stronger regulatory oversight.
The contextual differences observed in the study highlight the need for firms to tailor their communication strategies to local expectations, particularly by emphasizing clear and credible product information. Regulators should strengthen guidelines on nutritional and safety claims to ensure consistent standards, which can help reduce consumer uncertainty and support informed decision making. This study is subject to limitations, including its cross-sectional design which prevents causal inference and its reliance on self-reported data from urban consumers, potentially limiting generalizability. These factors, along with the potential for social desirability bias, should be considered when interpreting the results. While this study focused on psychological and communication-based constructs, future research could investigate the influence of demographic variables such as age, gender, and income. For instance, younger, more educated consumers may respond differently to technological packaging cues, while higher-income groups might show greater purchase intention, irrespective of communication. Exploring these demographic moderators would provide a more nuanced understanding of the functional food consumer landscape in Pakistan.

5. Conclusions

Overall, the results show broad alignment with international literature on the importance of communication strategies in functional food adoption, particularly regarding the mediating role of trust. However, notable differences also emerged. In Pakistan, safety communication appears effective primarily at the product level but not at the brand trust level, diverging from findings in Western markets. Nutritional claims play a more pronounced role in shaping trust, likely due to lower consumer awareness and regulatory enforcement. Packaging innovations, while significant, show relatively weaker effects compared to more technologically advanced markets. These differences underscore the importance of contextualizing marketing communication strategies in emerging economies, where institutional, cultural, and consumer knowledge factors may shape the effectiveness of safety cues, claims, and packaging signals differently than in developed markets [6,30].
While this study provides robust insights into the role of marketing communication in functional food adoption in Pakistan, several limitations should be acknowledged. First, the use of a cross-sectional survey design restricts the ability to establish causal inferences, as relationships are assessed at a single point in time. Second, the reliance on self-reported data may be subject to common method bias and social desirability effects, although established procedural and statistical remedies were applied. Third, the sample was limited to five major urban centres, which may not fully capture rural consumers or regional variations in awareness and access to functional foods. Finally, the study focused exclusively on consumer perceptions and intentions without incorporating the perspectives of manufacturers, retailers, or regulators, which could have enriched the analysis of communication effectiveness in the broader food ecosystem.
Future research can be prioritized based on feasibility and relevance. In the short term, experimental studies can be conducted to test the causal effects of different communication strategies, such as safety cues and technological packaging signals, since these designs require fewer resources and offer immediate insights for practitioners. Medium-term work may include cross-country comparative studies within South Asia or other emerging markets to understand how cultural and regulatory contexts shape communication effects on trust and adoption. Longer-term research could focus on longitudinal designs to track how trust and perceptions develop as functional food markets evolve and regulatory systems mature. Additional opportunities include integrating supply side perspectives to study how firms and policymakers shape nutritional claims and safety communication, as well as examining digital and social media communication, which is becoming increasingly relevant in influencing consumer perceptions in emerging markets.

Author Contributions

Conceptualisation: A.A.J., N.W., and M.P. Methodology, A.A.J. Analysis: A.A.J. Data curation: A.A.J. Writing, original draft preparation: A.A.J., N.W., and M.P. Writing, review and editing: A.A.J., N.W., and M.P. All authors have read and agreed to the published version of the manuscript.

Funding

This research received no external funding.

Institutional Review Board Statement

Not applicable.

Informed Consent Statement

Not applicable.

Data Availability Statement

The original contributions presented in this study are included in the article. Further inquiries can be directed to the corresponding author.

Acknowledgments

The authors would like to thank their colleagues and the reviewers for their constructive comments and suggestions, which helped improve the quality of this paper.

Conflicts of Interest

The authors declare no conflicts of interest.

Abbreviations

The following abbreviations are used in this manuscript:
TPBTheory of Planned Behaviour
PLS-SEMPartial Least Squares Structural Equation Modelling
HTMTHeterotrait–Monotrait Ratio of Correlations

References

  1. Aweya, J.J.; Sharma, D.; Bajwa, R.K.; Earnest, B.; Krache, H.; Moghadasian, M.H. Ancient Grains as Functional Foods: Integrating Traditional Knowledge with Contemporary Nutritional Science. Foods 2025, 14, 2529. [Google Scholar] [CrossRef]
  2. Galanakis, C.M. Functionality of food components and emerging technologies. Foods 2021, 10, 128. [Google Scholar] [CrossRef]
  3. Mathew, A.P.; Mathew, D. The instant food revolution: Exploring modern consumer buying patterns. Int. Socioecon. Rev. 2024, 2, 17–32. [Google Scholar] [CrossRef]
  4. Raju, T.V.; Veluri, K.K.; Venugopal, K. Rural to Urban: Unraveling Consumer Behavior Changes in the Wake of Urbanization. Int. J. Innov. Res. Pract. (IJIRP) Forum Intellect. Acad. Res. 2024, 12, 17–26. [Google Scholar]
  5. Silayoi, P.; Speece, M. The importance of packaging attributes: A conjoint analysis approach. Eur. J. Mark. 2007, 41, 1495–1517. [Google Scholar] [CrossRef]
  6. Ali, A.; Guo, X.; Sherwani, M.; Ali, A. Factors affecting halal meat purchase intention: Evidence from international Muslim students in China. Br. Food J. 2021, 123, 152–166. [Google Scholar] [CrossRef]
  7. Ares, G.; Gámbaro, A. Influence of gender, age and motives underlying food choice on perceived healthiness and willingness to try functional foods. Appetite 2007, 49, 148–158. [Google Scholar] [CrossRef]
  8. Baker, M.T.; Lu, P.; Parrella, J.A.; Leggette, H.R. Consumer acceptance toward functional foods: A scoping review. Int. J. Environ. Res. Public Health 2022, 19, 1217. [Google Scholar] [CrossRef]
  9. Bigliardi, B.; Galati, F. Innovation trends in the food industry: The case of functional foods. Trends Food Sci. Technol. 2013, 31, 118–129. [Google Scholar] [CrossRef]
  10. Chen, M.F. Consumer trust in food safety—A multidisciplinary approach and empirical evidence from Taiwan. Risk Anal. 2008, 28, 1553–1569. [Google Scholar] [CrossRef]
  11. Connelly, B.L.; Certo, S.T.; Ireland, R.D.; Reutzel, C.R. Signaling theory: A review and assessment. J. Manag. 2011, 37, 39–67. [Google Scholar] [CrossRef]
  12. Dean, M.; Lampila, P.; Shepherd, R.; Arvola, A.; Saba, A.; Vassallo, M.; Claupein, E.; Winkelmann, M.; Lähteenmäki, L.; Raats, M.M. Perceived relevance and foods with health-related claims. Food Qual. Prefer. 2012, 24, 129–135. [Google Scholar] [CrossRef]
  13. Delgado-Ballester, E.; Munuera-Alemán, J.L. Brand trust in the context of consumer loyalty. Eur. J. Mark. 2001, 35, 1238–1258. [Google Scholar] [CrossRef]
  14. Dhingra, D.; Michael, M.; Rajput, H.; Patil, R.T. Dietary fibre in foods, a review. J. Food Sci. Technol. 2012, 49, 255–266. [Google Scholar] [CrossRef]
  15. Fornell, C.; Larcker, D.F. Evaluating structural equation models with unobservable variables and measurement error. J. Mark. Res. 1981, 18, 39–50. [Google Scholar] [CrossRef]
  16. Grunert, K.G. Food quality and safety: Consumer perception and demand. Eur. Rev. Agric. Econ. 2018, 45, 578–591. [Google Scholar] [CrossRef]
  17. Hair, J.F.; Hult, G.T.M.; Ringle, C.M.; Sarstedt, M.; Danks, N.P.; Ray, S. Partial Least Squares Structural Equation Modeling (PLS-SEM) Using R: A Workbook; Springer: Berlin/Heidelberg, Germany, 2022. [Google Scholar]
  18. Henseler, J.; Ringle, C.M.; Sarstedt, M. A new criterion for assessing discriminant validity in variance-based structural equation modeling. J. Acad. Mark. Sci. 2015, 43, 115–135. [Google Scholar] [CrossRef]
  19. Jaffee, S.; Henson, S.; Unnevehr, L.; Grace, D.; Cassou, E. The Safe Food Imperative: Accelerating Progress in Low- and Middle-Income Countries; World Bank Publications: Washington, DC, USA, 2019. [Google Scholar] [CrossRef]
  20. Koutsimanis, G.; Getter, K.; Behe, B.; Harte, J.; Almenar, E. Influences of packaging attributes on consumer purchase decisions for fresh produce. Appetite 2022, 58, 542–550. [Google Scholar] [CrossRef]
  21. Kraus, A.; Annunziata, A.; Vecchio, R. Sociodemographic factors differentiating the consumer and the motivations for functional food consumption. J. Sci. Food Agric. 2017, 97, 482–490. [Google Scholar] [CrossRef]
  22. Kukreja, N.; Patil, P.C. Packaging as a Strategic Communication Tool: Influencing Consumer Perception in Processed Food Markets. J. Mark. Soc. Res. 2025, 2, 487–498. [Google Scholar]
  23. Kumar, L.; Gaikwad, K.K. Emerging Technologies in Food Packaging. In Concepts of Food Packaging; CRC Press: Boca Raton, FL, USA, 2025; p. 40. [Google Scholar]
  24. Lähteenmäki, L. Claiming health in food products. Food Qual. Prefer. 2020, 83, 103894. [Google Scholar] [CrossRef]
  25. Liu, R.; Gao, Z.; Snell, H.A.; Ma, H. Food safety concerns and consumer trust in food safety information sources in China. Food Control 2021, 125, 107962. [Google Scholar]
  26. Nazzaro, C.; Uliano, A.; Lerro, M.; Stanco, M. From claims to choices: How health information shapes consumer decisions in the functional food market. Foods 2025, 14, 699. [Google Scholar] [CrossRef]
  27. Nguyen, T.T.; Dang, H.Q.; Le-Anh, T. Impacts of household norms and trust on organic food purchase behavior under adapted theory of planned behavior. J. Agribus. Dev. Emerg. Econ. 2024, 14, 1055–1073. [Google Scholar] [CrossRef]
  28. Pieniak, Z.; Verbeke, W.; Scholderer, J. Health-related attitudes as a basis for segmenting European food consumers. Food Policy 2010, 35, 576–584. [Google Scholar] [CrossRef]
  29. Siro, I.; Kapolna, E.; Kapolna, B.; Lugasi, A. Functional food. Product development, marketing and consumer acceptance—A review. Appetite 2008, 51, 456–467. [Google Scholar] [CrossRef]
  30. Steenkamp, J.-B.E.M. Global versus local consumer culture: Theory, measurement, and future research directions. J. Int. Mark. 2020, 28, 1–19. [Google Scholar] [CrossRef]
  31. Urala, N.; Lähteenmäki, L. Consumers’ changing attitudes towards functional foods. Food Qual. Prefer. 2007, 18, 1–12. [Google Scholar] [CrossRef]
  32. Verbeke, W. Consumer acceptance of functional foods: Socio-demographic, cognitive and attitudinal determinants. Food Qual. Prefer. 2005, 16, 45–57. [Google Scholar] [CrossRef]
  33. Ajzen, I. The theory of planned behavior: Frequently asked questions. Hum. Behav. Emerg. Technol. 2020, 2, 314–324. [Google Scholar] [CrossRef]
  34. Wansink, B. How do front and back package labels influence beliefs about health claims? J. Consum. Aff. 2003, 37, 305–316. [Google Scholar] [CrossRef]
  35. Zhu, Q.; Liu, J.; Lai, K.H. Corporate social responsibility practices and performance improvement among Chinese national firms. Int. J. Prod. Econ. 2016, 171, 417–426. [Google Scholar] [CrossRef]
  36. Williams, P. Consumer understanding and use of health claims for foods. Nutr. Rev. 2020, 79, 636–646. [Google Scholar] [CrossRef]
  37. Silayoi, P.; Speece, M. Packaging and purchase decisions: An exploratory study on the impact of involvement level and time pressure. Br. Food J. 2021, 123, 2687–2703. [Google Scholar] [CrossRef]
  38. Singh, P.; Verma, P. Factors influencing Indian consumers’ actual buying behaviour towards organic food products. J. Clean. Prod. 2017, 167, 473–483. [Google Scholar] [CrossRef]
  39. Ampuero, O.; Vila, N. Consumer perceptions of product packaging. J. Consum. Mark. 2020, 27, 100–112. [Google Scholar] [CrossRef]
  40. Verbeke, W. Functional foods: Consumer willingness to compromise on taste for health? Food Qual. Prefer. 2006, 17, 126–131. [Google Scholar] [CrossRef]
Figure 1. Conceptual framework.
Figure 1. Conceptual framework.
Applsci 15 13117 g001
Figure 2. Measurement model (Smart PLS).
Figure 2. Measurement model (Smart PLS).
Applsci 15 13117 g002
Figure 3. Structural model (Smart PLS).
Figure 3. Structural model (Smart PLS).
Applsci 15 13117 g003
Table 1. Constructs and items.
Table 1. Constructs and items.
Constructs ItemsReferences
Safety CommunicationSC1The product’s marketing communication clearly explains its safety standards.[25,40]
SC2I feel reassured about the product’s safety based on its communication.
SC3The product information highlights compliance with safety regulations.
SC4The communication increases my confidence that the product is safe to consume.
SC5Safety certifications or logos in the communication make me trust the product more.
SC6The product messages emphasize the absence of harmful substances or risks.
Nutritional Claims CommunicationNCC1The marketing communication highlights the product’s nutritional value.[21,36]
NCC2Nutritional claims in the product’s communication are clear and informative.
NCC3I believe the nutritional claims are credible and reliable.
NCC4The communication emphasizes specific health benefits of the product.
NCC5Nutritional claims help me evaluate the product’s healthiness.
NCC6The nutritional information provided makes me more likely to consider the product.
Packaging Technology CommunicationPTC1The product’s packaging communicates innovative technologies.[20,37]
PTC2Features such as tamper-proof seals or freshness indicators are clearly highlighted.
PTC3Packaging information increases my confidence in the product’s authenticity.
PTC4The communication emphasizes how packaging ensures product safety.
PTC5Packaging innovations make me perceive the product as more trustworthy.
PTC6I feel packaging technology signals the product’s overall quality.
Consumer TrustCT1I trust the information provided about this product.[10,13]
CT2I believe the product is reliable.
CT3The product brand seems honest in its communication.
CT4I trust the company to deliver what it promises.
CT5I feel confident relying on this product.
CT6Overall, I trust this product compared to alternatives.
Perceived Product SafetyPPS1I believe this product is safe for consumption.[6,16]
PPS2The product gives me confidence in its safety.
PPS3I think this product is free from harmful substances.
PPS4The product is produced in a way that ensures safety.
PPS5I perceive the product to be healthier than regular alternatives.
PPS6Overall, I feel safe consuming this product.
Purchase IntentionPI1I intend to purchase this product in the future.[10,33]
PI2I would choose this product over non-functional alternatives.
PI3I am likely to recommend this product to others.
PI4I would purchase this product regularly if available.
PI5I am willing to pay more for this product due to its safety and nutritional value.
PI6I am considering buying this product during my next purchase.
Source: Authors’ development.
Table 2. Measurement model analysis.
Table 2. Measurement model analysis.
Constructs LoadingsCronbach’s AlphaCR VIFAVER2
Safety CommunicationSC10.7010.8160.8751.8360.638
SC20.8262.120
SC40.8151.706
SC50.8451.659
Nutritional Claims CommunicationNCC10.8150.8230.8821.8330.652
NCC20.8651.964
NCC30.7351.562
NCC40.8091.656
Packaging Technology CommunicationPTC20.7800.7490.8541.4590.662
PTC30.8031.565
PTC40.8561.482
Consumer TrustCT10.8010.8690.9041.9480.6540.436
CT30.8322.048
CT40.8062.002
CT50.8071.855
CT60.7982.143
Perceived Product SafetyPPS20.9120.8060.8832.1580.7180.303
PPS30.7191.446
PPS40.8982.199
Purchase IntentionPI10.8930.9060.9342.9110.7800.407
PI20.8903.028
PI30.8822.619
PI40.8672.266
Source: Authors’ development.
Table 3. HTMT.
Table 3. HTMT.
CTNCCPIPPSPTCSC
CT
NCC0.628
PI0.6830.597
PPS0.4740.3030.445
PTC0.5280.4650.5480.301
SC0.3380.2060.5520.6060.274
Source: Authors’ development.
Table 4. Fornell–Larcker criterion.
Table 4. Fornell–Larcker criterion.
CTNCCPIPPSPTCSC
CT0.809
NCC0.5580.807
PI0.6190.5050.883
PPS0.4310.2760.4060.847
PTC0.4420.3820.4580.2630.814
SC0.2860.1670.4920.5090.2460.799
Source: Authors’ development.
Table 5. Path coefficients.
Table 5. Path coefficients.
Original Sample (O)t Statisticsp Valuesf2
CT → PI0.54512.7040.0000.408
NCC → CT0.40312.3660.0000.236
NCC → PPS0.1664.0760.0000.034
PPS → CT0.2425.8280.0000.072
PPS → PI0.1714.6710.0000.040
PTC → CT0.2145.6660.0000.066
PTC → PPS0.0862.2450.0250.009
SC → CT0.0441.1690.2430.002
SC → PPS0.46013.3790.0000.283
Source: Authors’ development.
Table 6. Specific indirect effects.
Table 6. Specific indirect effects.
Original Sample (O)t Statistics (|O/STDEV|)p Values
PTC → PPS → CT0.0211.9660.049
SC → PPS → CT0.1115.6090.000
NCC → CT → PI0.2208.8600.000
PTC → PPS → PI0.0151.9300.054
SC → PPS → PI0.0793.8670.000
PPS → CT → PI0.1325.2420.000
PTC → CT → PI0.1174.5970.000
SC → CT → PI0.0241.1570.247
NCC → PPS → CT → PI0.0223.0650.002
PTC → PPS → CT → PI0.0111.8290.068
SC → PPS → CT → PI0.0614.9070.000
NCC → PPS → CT0.0403.2860.001
NCC → PPS → PI0.0282.8970.004
Source: Authors’ development.
Table 7. Q2 statistics.
Table 7. Q2 statistics.
SSOSSEQ2 (=1 − SSE/SSO)
CT2720.0001973.1610.275
PI2176.0001502.6240.309
PPS1632.0001287.8950.211
Source: Authors’ development.
Table 8. Summary of hypothesis testing results.
Table 8. Summary of hypothesis testing results.
HypothesisRelationshipp ValueDecision
H1:Safety marketing communication has a positive impact on consumer trust.0.243Not supported
H2:Safety-oriented marketing communication has a positive effect on perceived product safety.0.000Supported
H3:There is a positive relationship between nutritional claims communication and consumer trust.0.000Supported
H4:Nutritional claims communication has a positive effect on perceived product safety.0.000Supported
H5:Packaging technology communication has a positive impact on consumer trust.0.000Supported
H6:Communication of packaging technology has a positive effect on perceived product safety.0.025Supported
H7:Purchase intention is positively related to consumer trust.0.000Supported
H8:Perceived product safety has a positive effect on purchase intention.0.000Supported
H9:Consumer trust mediates the relationship between marketing communication and purchase intention.<0.05Supported
Source: Authors’ development.
Disclaimer/Publisher’s Note: The statements, opinions and data contained in all publications are solely those of the individual author(s) and contributor(s) and not of MDPI and/or the editor(s). MDPI and/or the editor(s) disclaim responsibility for any injury to people or property resulting from any ideas, methods, instructions or products referred to in the content.

Share and Cite

MDPI and ACS Style

Jaffari, A.A.; Wajid, N.; Palazzo, M. The Influence of Safety-Focused Communication, Nutritional Claims and Packaging Innovation on Functional Food Adoption in Pakistan. Appl. Sci. 2025, 15, 13117. https://doi.org/10.3390/app152413117

AMA Style

Jaffari AA, Wajid N, Palazzo M. The Influence of Safety-Focused Communication, Nutritional Claims and Packaging Innovation on Functional Food Adoption in Pakistan. Applied Sciences. 2025; 15(24):13117. https://doi.org/10.3390/app152413117

Chicago/Turabian Style

Jaffari, Asad Abbas, Nauman Wajid, and Maria Palazzo. 2025. "The Influence of Safety-Focused Communication, Nutritional Claims and Packaging Innovation on Functional Food Adoption in Pakistan" Applied Sciences 15, no. 24: 13117. https://doi.org/10.3390/app152413117

APA Style

Jaffari, A. A., Wajid, N., & Palazzo, M. (2025). The Influence of Safety-Focused Communication, Nutritional Claims and Packaging Innovation on Functional Food Adoption in Pakistan. Applied Sciences, 15(24), 13117. https://doi.org/10.3390/app152413117

Note that from the first issue of 2016, this journal uses article numbers instead of page numbers. See further details here.

Article Metrics

Back to TopTop