Next Article in Journal
Physiotherapy Management and Technology Use for Parkinson’s Disease: A Survey Among Greek Physiotherapists
Previous Article in Journal
Removal of Zn(II), Cu(II) and Pb(II) from Rainwater by White Bean Peel: Optimization by Response Surface Methodology
 
 
Font Type:
Arial Georgia Verdana
Font Size:
Aa Aa Aa
Line Spacing:
Column Width:
Background:
Article

Extracting Fruit Disease Knowledge from Research Papers Based on Large Language Models and Prompt Engineering

1
Agricultural Information Institute, Chinese Academy of Agricultural Sciences, Beijing 100081, China
2
China Agricultural Science and Technology Press, Beijing 100081, China
3
Key Laboratory of Knowledge Mining and Knowledge Services in Agricultural Converging Publishing, Agricultural Information Institute, Chinese Academy of Agricultural Sciences, Beijing 100081, China
4
National Agricultural Science Data Center, Beijing 100081, China
5
Nanjing Institute of Agricultural Mechanization, Ministry of Agriculture and Rural Affairs, Nanjing 210014, China
*
Author to whom correspondence should be addressed.
Appl. Sci. 2025, 15(2), 628; https://doi.org/10.3390/app15020628
Submission received: 24 November 2024 / Revised: 28 December 2024 / Accepted: 8 January 2025 / Published: 10 January 2025

Abstract

In China, fruit tree diseases are a significant threat to the development of the fruit tree industry, and knowledge about fruit tree diseases is the most needed professional knowledge for fruit farmers and other practitioners in the fruit tree industry. Research papers are the primary sources of professional knowledge that represent the cutting-edge progress in fruit disease research. Traditional knowledge engineering methods for knowledge acquisition require extensive and cumbersome preparatory work, and they demand a high level of professional background and information technology skills from the handlers. This paper, from the perspective of fruit tree industry knowledge dissemination, aims at users such as fruit farmers, fruit tree experts, fruit tree knowledge communicators, and information gatherers. It proposes a fast, cost-effective, and low-technical-barrier method for extracting fruit tree disease knowledge from research paper abstracts—K-Extract, based on large language models (LLMs) and prompt engineering. Under zero-shot conditions, K-Extract utilizes conversational LLMs to automate the extraction of fruit tree disease knowledge. The K-Extract method has constructed a comprehensive classification system for fruit tree diseases and, through a series of optimized prompt questions, effectively overcomes the deficiencies of LLM models in providing factual accuracy. This paper tests multiple LLM models available in the Chinese market, and the results show that K-Extract can seamlessly integrate with any conversational LLM model, with the DeepSeek model and the Kimi model performing particularly well. The experimental results indicate that LLM models have a high accuracy rate in handling judgment tasks and simple knowledge Q&A tasks. The K-Extract method is simple, efficient, and accurate, and can serve as a convenient tool for knowledge extraction in the agricultural field.

1. Introduction

China is a major agricultural country. Approximately 100 million people [1] in China are engaged in the fruit tree industry. The practitioners in the fruit tree industry, predominantly consisting of fruit farmers, is characterized by a large population size, low levels of education, insufficient information technology proficiency, varying technical skills, and high demand for professional knowledge. During the fruit tree cultivation process, the identification and prevention of fruit tree diseases are the most critical concerns for industry practitioners. Fruit tree diseases pose a severe threat to the development of China’s fruit tree industry, exerting profound effects on productivity and economic stability [2,3,4]. For instance, apple scab and bacterial spot of peach trees can lead to significant reductions in fruit yield, increased cultivation costs, and decreased fruit quality, thereby further impacting the health of consumers and the market price of fruits [5,6]. Therefore, mastering the latest research findings and knowledge related to fruit tree diseases is extremely important for practitioners. How to acquire and disseminate relevant knowledge tailored to the characteristics and knowledge needs of practitioners is a question of utmost concern to us.
Typically, scientists or researchers opt to announce their latest research findings through the publication of research papers, which represent the most advanced research progress and can achieve objectives such as variety breeding and yield enhancement. However, research papers are characterized by their sheer volume and complex content. Fruit tree industry practitioners, particularly fruit farmers, lack the ability to quickly search, process, and comprehend research papers, making it difficult for them to directly and rapidly acquire advanced knowledge that aids in practical fruit production. Therefore, how to rapidly and efficiently extract knowledge about fruit tree diseases from research papers and disseminate it to the frontline of fruit tree industry production is a long-standing issue that needs to be addressed.
In recent years, traditional knowledge engineering and knowledge graph methods have been most commonly used for extracting knowledge about fruit tree diseases. These methods primarily leverage feature engineering, machine learning, and deep learning technologies to achieve entity extraction, relationship extraction, event extraction, and general information extraction [7,8,9], realizing knowledge extraction in specific domains such as fruit tree industry. Among these, Tian [10] classified entity extraction methods into rule-based, machine learning-based, and deep-learning-based approaches, enabling the extraction of entities such as fruit tree varieties, planting areas, and pest and disease information from textual data. Yue [11] introduced attention mechanisms at the instance level and pooling feature level of PCNN, proposing a remote-supervised relationship extraction model for agricultural pest and disease that effectively improved extraction outcomes. Yang [12] constructed a series of rules in the field of citrus pest and disease, using the Jena inference engine to complete knowledge reasoning. Traditional knowledge engineering methods still have deficiencies in general information extraction, open-ended scenario information extraction, efficient prompt design, and low-resource information extraction, and their implementation is often very cumbersome, characterized by long implementation times and high costs for servers and other equipment. They also require a high level of technical expertise, making it difficult for non-technical personnel (such as fruit farmers) to independently complete the knowledge extraction process. Additionally, the latest findings of scientists and researchers can be conveyed to fruit farmers through offline training, but this method reaches a limited number of people and is also costly, making it an inappropriate approach.
The advent of large language models (LLMs) has brought new solutions [13,14]. LLMs [15,16,17,18,19,20,21,22,23,24] are a form of Natural Language Processing (NLP) technology [25,26,27,28] based on deep learning. The core of the model is to train on a vast scale of textual data to achieve semantic understanding and generation of natural language. Prompt Engineering is the process of designing and optimizing instructions given to artificial intelligence models (e.g., ChatGPT) to ensure that the models generate the desired output [29,30,31,32,33]. By constructing precise and detailed prompt questions, the model’s understanding and response capabilities can be enhanced, thereby achieving efficient human–computer interaction with large models through natural language interfaces. The fine-tuning of LLMs is costly, and natural-language-based prompting methods have become the primary means of using LLMs to solve downstream tasks. In fields such as knowledge extraction and image generation, this has become standard practice and can yield high-quality results [34,35,36]. The use of technologies such as RAG and LLM agents has significantly enhanced the accuracy of large language models in knowledge extraction [37,38], demonstrating broad applicability. Furthermore, researchers have also explored the application of large language model technology in the agricultural field [39,40,41].
In the field of fruit tree disease knowledge dissemination, large language models can leverage their pre-trained foundation, combined with prompt questions, to understand and extract knowledge from the abstract information provided in research papers [42,43,44]. They can then output the fruit tree disease knowledge structure in a specified format, offering a more detailed and interconnected perspective for the field of fruit tree disease research, and helping to bridge the gap between scientific research and practical application.
This paper, aimed at fruit farmers, fruit tree knowledge communicators, and other fruit tree industry practitioners, proposes a method for rapidly extracting knowledge about fruit tree diseases based on large language models and prompt engineering—K-Extract (“K” for Knowledge). This method constructs a comprehensive system of knowledge about fruit tree diseases, creating a question for each knowledge point within the system. It uses abstract data from scientific papers as the data object and inputs the abstract data and questions to the large language model through a conversational questioning approach. Experimental results demonstrate that by continuously optimizing the prompts for each question, the large language models can batch and rapidly output correct answers consistent with manual responses. The accuracy rate of knowledge extraction in some large language models is approximately 75%, with a precision rate reaching 90.82%. Compared to traditional knowledge engineering methods, this method is designed to apply technology to fruit tree production, utilizing mature large language model API interfaces, supplemented by prompts with lower operational difficulty, transforming the large language models into a rapid knowledge extraction tool.
This method fully leverages the strong general task-solving capabilities and complex task reasoning abilities of large language models (LLMs), overcoming the low efficiency and high cost challenges of traditional knowledge engineering method. It innovatively constructs a knowledge system for fruit tree diseases, capable of systematically, comprehensively, and accurately describing knowledge related to fruit tree diseases. The method has completed the compilation of prompts for fruit tree diseases, interacted and verified with mainstream LLMs on the market, and built and optimized a question set for knowledge extraction of fruit tree diseases. It has proposed key standards, such as prompt optimization rules, questioning principles, answer comparison criteria, and performance indicator definitions. It has improved the efficiency of knowledge dissemination and enabled rapid semantic mining. Readers can adjust the scope of application of this method by changing search terms, allowing for the rapid reuse of the method in other agricultural fields that also have a multitude of documents and difficulty in knowledge extraction. This method is largely independent of the specific conversational LLM used and improves with the advancement of LLMs. Therefore, the remarkable advancement rate of LLMs may further support the adoption of similar data extraction methods [45]. Moreover, as various LLMs continue to be deployed, the cost of token usage is rapidly decreasing. Compared to the significant computational costs of traditional knowledge engineering method, this method effectively saves on usage costs, lowers the barrier to entry, and enables more non-professional technical personnel to apply LLM and prompt engineering technology in practical production.
The K-Extract method not only significantly increases the speed of knowledge construction but also enhances the accuracy of knowledge extraction while reducing the cost and barrier to knowledge acquisition. It enables non-expert personnel, including fruit farmers and extension workers, to more easily access, understand, and master complex scientific findings, ultimately promoting the overall development and enhancement of China’s fruit tree industry.

2. Materials and Methods

This paper proposes a novel method for extracting knowledge about fruit tree diseases—K-Extract (“K” for Knowledge), based on large language models and prompt engineering. The method aims to achieve rapid knowledge extraction from the abstracts of scientific research papers. The implementation process is as follows.
Step 1: Construction of Knowledge Classification. Based on survey research, a literature review, and expert validation, a classification system for fruit tree disease knowledge is constructed, encompassing a total of eight categories of questions.
Step 2: Initial Prompt Construction. Based on the fruit tree disease knowledge classification system, an initial set of prompt questions is developed.
Step 3: Abstract Data Preparation. Design search terms to retrieve research papers related to fruit tree disease knowledge from the web of science (WoS) database, sort them by relevance, and select the top 100. Download the research papers, extract the abstract data, modify the format of the abstract data (JSON), clean the abstract data, and store them as an abstract data file.
Step 4: Selection of Large Language Models. Select the five most popular large language models in the Chinese market for experimentation, namely DeepSeek, doubao, Kimi, wanzhi, and qwen.
Step 5: Prompt Optimization. Randomly select sample abstract data and use the five large language models to pose questions to the initial set of prompt questions individually, adjust the prompt questions based on the answers, reask the questions, and make further adjustments until the output results from all five large language models are consistently correct. At this point, an optimized set of fruit tree disease knowledge extraction questions is obtained, categorized into eight classes.
Step 6: Knowledge Extraction. Write Python code to call the API interfaces of the five large language models in an automated manner, invoking the abstract data file (100 abstracts) to generate a batch of prompt questions (800 questions), ask each question individually, and record the answers (4000 answers).
Step 7: Preparation of Expected Output Results (Mannual Answers). Manually answer the questions for 100 abstracts × 8 questions. The manual answers are extracted by experts in the field of fruit tree plant protection according to the answer rules and are reviewed and verified by another expert in the same field. The final archived records serve as the correct knowledge.
Step 8: Model Evaluation. Compare the manual answer set with the answers from the large language models to evaluate the performance (accuracy, precision) of each model and draw conclusions.
Step 9: Knowledge Base Construction. Constructed a knowledge base for fruit tree diseases based on the output results from the large language models.
Figure 1 illustrates the complete workflow of the K-Extract method. Results indicate that this method achieves high accuracy and precision. The primary users of the K-Extract method are practitioners in the fruit tree industry. This method can provide a tool that can be directly applied or reused by fruit farmers, fruit tree knowledge communicators, agricultural researchers, and other agricultural industry practitioners. For groups with lower levels of information technology skills, such as fruit farmers, they can refer to the optimized set of fruit tree disease knowledge extraction questions proposed by this method, replace the content of the abstract data, and pose questions to large language models to rapidly extract relevant knowledge about fruit tree diseases from the abstract data. For fruit tree knowledge communicators, agricultural researchers, and others facing fields with a multitude of literature and high demands for rapid knowledge updates, such as fruit tree pests, fruit tree cultivation, and grain crop cultivation, this method can be reapplied by replacing search terms and reoptimizing prompt questions.

2.1. Construction of Knowledge Classification

The classification system for fruit tree industry disease knowledge is fundamental for the rapid extraction of knowledge related to fruit tree industry diseases. We targeted three main professional groups in the fruit tree industry, namely fruit farmers, communication and promotion personnel, and sales personnel, and conducted a knowledge needs survey involving 2000 individuals through a combination of online and offline questionnaires. The survey covered the knowledge requirements of these three professional groups regarding the fruit tree industry, their willingness to pay for professional knowledge, as well as their personal background information (such as age, years of experience, education level) and industry engagement details (such as related industry segments, types of fruit trees involved, and geographical distribution). Statistical analysis results indicated that the knowledge demand for “fruit tree disease” accounted for 55.7%, 68%, and 64% of the total needs for each of the three professional groups, respectively, and was the highest in each case. Based on the survey findings, in conjunction with professional books, journal articles, and expert consultations and reviews, we ultimately constructed a classification system for fruit tree disease knowledge. This system subdivides the categories of fruit tree diseases into eight distinct categories: relevance to fruit tree diseases, category of fruit, name of the disease, season of disease, part of the tree affected, region where the disease occurs, reason for the occurrence of the disease, and prevention and control method. Each category will constitute a knowledge entry in the knowledge base.

2.2. Initial Prompt Construction

Based on the fruit tree disease knowledge system, eight initial prompt questions were constructed as follows. Please answer according to the provided abstract data: is the abstract data related to fruit tree diseases (Question 1), what is the category of fruit involved in the abstract data (Question 2), what is the name of the disease included in the abstract data (Question 3), what is the season of disease occurrence in the abstract data (Question 4), what is the part of the tree where the disease occurs in the abstract data (Question 5), what is the region where the disease occurs in the abstract data (Question 6), what is the reason of the disease in the abstract data (Question 7), and what are the methods of disease prevention and control in the abstract data (Question 8). The design of the questions follows the principle of consistency, meaning that Questions 1 through 8 all adhere to the same questioning rules. The specific questioning rules are as follows:
  • All questions are posed in a zero-shot prompting, meaning that no examples of correct answers are provided to the large language model in advance, and a new dialogue is initiated for each new question.
  • Answers to all questions are required to be based on the model’s inherent learning capabilities, responding within the context of the provided abstract information without reference to online information.
  • For judgment task (e.g., Question 1), responses should be limited to “yes” or “no” to reduce ambiguity and facilitate automation.
  • For Question and Answer (Q&A) tasks (e.g., Questions 2 to 8), if an answer is available, it must be provided using the exact text from the abstract data, maintaining consistency in words, sentences, punctuation, and order.
  • For Q&A tasks, if there is no answer, respond with “no”.
  • For Q&A tasks involving multiple answers (e.g., Questions 2 to 6), the large language model should list them individually, separated by a comma.
  • For Q&A tasks without a clear limit on answer length (e.g., Questions 7 and 8), the large language model’s response should not exceed the length of a single sentence.
  • All questions are standardized to a consistent questioning structure: background of the question, task introduction, output answer format requirements, and data to be processed.

2.3. Abstract Data Preparation

Abstract data preparation is a common task with a relatively standardized data extraction workflow. The quality of data significantly impacts the results of knowledge extraction [46,47]. In this paper, the Web of Science (WoS) Core Collection database is selected as the source of abstract data. The data preparation process is as follows: first, the search query is determined (see Supplementary File S5 for details); second, a literature search is conducted in the WoS database using “fruit tree diseases” as the theme, and the top 100 scientific papers are selected based on relevance; third, the papers are exported and abstract data information is manually retrieved; fourth, the abstract data are cleaned, including removing outliers (such as null values) and imputing missing values, to ensure data quality and reliability; finally, the data are formatted, completing the construction of the abstract dataset in JSON format [48]. It is worth mentioning that the reason for selecting 100 scientific papers is to validate the technical approach while minimizing experimental costs.

2.4. Selection of Large Language Models

Large language models are the core tools for the implementation of the K-Extract method. Through the steps of text pre-processing, entity recognition, relationship extraction, and knowledge structuring, the large language models can efficiently and accurately extract disease knowledge from a large amount of literature. Among the large language models that excel in the field of knowledge extraction are Claude, OpenAI, Google, etc. However, these state-of-the-art (SOTA) models are restricted in China, with no access to their API interfaces, failing to meet the localized application needs of users. Thus, in this paper, five mainstream big language models in the Chinese market are selected: qwen (qwen-plus), wanzhi (Yi-Large), Kimi (moonshot-v1-8k), doubao (doubao-pro-32k-240615), and DeepSeek (deepseek-chat). Based on the abstract data cleaned up in the previous text and the constructed question set, the process of asking questions and extracting knowledge is completed. Compared to other models, the five large language models selected in this study have relied on a vast amount of Chinese data resources during their training process, giving them unique advantages in understanding, logical reasoning, and instruction execution.
The specific models are introduced as follows:
  • qwen: Developed by Alibaba, based on the Transformer architecture, it has been retrained with a large amount of data, including online text, books, code, etc., and uses alignment technology for training [49].
  • wanzhi: Released by Zero One Everything, it is a global SOTA closed-source large model with hundreds of billions of parameters, performing excellently in general capabilities, code generation, mathematical reasoning, and instruction following.
  • Kimi: launched by Beijing Dark Side of the Moonwith six functions, including summarizing and generating long texts, networking search, data processing, writing code, user interaction, translation, etc. The main application scenarios include translating and comprehending professional academic papers, assisting in the analysis of legal issues, and quickly comprehending API development documents, etc. It is the world’s first intelligent assistant product to support the input of 200,000 Chinese characters, and has already started the internal testing of 2 million words without loss of context.
  • doubao: Developed by ByteDance based on the Lark model, it provides functions such as chatbots, writing assistants, English learning assistants, etc. It supports the Web, iOS, and Android platforms.
  • DeepSeek: Founded in April 2023 by renowned private equity giant Phantom Cube Quantitative, it utilizes the new Multi-Head Latent Attention and DeepSeekMoE architectures with 236 billion total parameters but only 21 billion parameters activated to process each token, enabling reduced memory usage and increased computational efficiency [50].
These models will be involved in the knowledge extraction process to ensure efficient and accurate knowledge acquisition of fruit tree diseases from abstract data.

2.5. Prompt Optimization

After the initial prompts are completed, three to five abstract data samples are randomly selected from the abstract dataset for testing during the prompt optimization process. For each sample abstract, questions are posed in the order of Questions 1 to 8 across five large language models. If the answer to any question does not match the expected correct answer, the question is adjusted and optimized, and then posed again. This process is repeated until the output results from the large language models are stable and correct. Typically, to enhance efficiency, the prompt optimization process is completed within the visual application interface of the large language models. It was found during the experimental process that optimizing the word usage, text order, and expression methods in the prompt questions can effectively improve the accuracy and stability of knowledge extraction. We have distilled the key rules for prompt optimization as follows:
  • Define the template of the prompt question clearly, using precise and specific vocabulary to describe the task objectives for more accurate answers;
  • Incorporate positive “To Do” conditions, which have been found to be more effective than negative “Not To Do” conditions;
  • Employ a model-friendly prompt format, using delimiters to enhance the accuracy of answers, and emphasize key parts through special formatting (such as dashes, brackets, or quotation marks) to facilitate comprehension by large language models;
  • Formulate the prompt question set in English, which has been shown to yield higher accuracy in knowledge extraction;
  • Have large language models output answers in a consistent format to facilitate subsequent statistical analysis and knowledge base construction;
  • Request that large language models provide answers that are concise, precise, and accurate, without explaining the reasons behind the answers or adding irrelevant content.
The prompt optimization process described in this paper was completed after multiple tests and iterations; it is evident that we have not exhausted all options, and further optimization (such as increasing the number of test sample abstracts) is quite possible. Below are two examples of optimized prompt questions:
  • Question 2: Please play the role of an academic assistant, read the [abstract] information (which is the abstract information of the paper in agriculture field), and query specified information from [abstract] information. -Your task is to reply what is the category of fruit mentioned in the information in the format of ’Category: answer’. -You should find the answer only within the ’[abstract]’ information, and only use the original words exactly the same with ’[abstract]’ information (same word, same sentence, same punctuation mark, same order, no blending), without explaining reasons or including other irrelevant content. Do not search Internet information or try to explain the reason or repeat the information. If the answer includes multiple categories, please list them one by one and separate them with ’,’. If there is no correct answer, the answer is only ’no’. -[abstract={the real abstract data}].
  • Question 7: Please play the role of an academic assistant, read the [abstract] information, which is the abstract information from a paper in agriculture field, and query specified information from the [abstract] information. -Your task is to reply what is the reason for the occurrence of the disease. You should find the answer only within the [abstract] information, use the original words in the [abstract] information (including original word, original sentence, original order, original punctuation mark, no blending, no inflection, no adding extra word) to reply, do not give the thought process. The length of the answer should be limited in one sentence. If the reason is not mentioned in the [abstract] information, do not explain or search information from Internet, please answer ’no’ only. Please answer in the format of ’Reason: answer’. -[abstract={the real abstract data}].
The complete set of optimized prompt questions can be found in Supplementary File S3. This collection of prompt questions can be directly applied and reused in the field of fruit tree disease knowledge extraction.

2.6. Knowledge Extraction and Preparation of Manual Answers

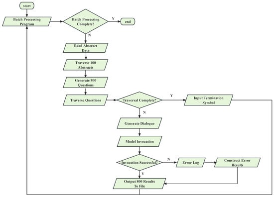
Using Python, we called the API interfaces of five large language models to achieve automated knowledge extraction. Although the rules for calling the interfaces of each large language model differ slightly, the process of knowledge extraction is essentially consistent. Figure 2 illustrates the flowchart of the knowledge extraction process using large language models. Each large language model first reads the abstract data, iterates through 100 abstracts, and generates a batch of questions (800 questions) according to the optimized prompt question format. Subsequently, it iterates through all questions in the order of Questions 1 to 8, generates dialogues for each question, calls the large language model, poses the generated questions to the model, obtains answers, and saves them. This process is repeated until all questions have been iterated over and the large language model has answered all questions. The code files for knowledge extraction using the five large language models can be found in Supplementary File S6.
During this process, the environmental conditions for the fruit tree disease knowledge extraction code were as follows: the development language was Python 3.6.8, the development environment consisted of a 2-core CPU, 2 GB of memory, and a 3 Mbps bandwidth, and the operating system was CentOS 7.9, 64-bit.
We invited an expert in the field of fruit tree protection to extract manual answers (a total of 800) for eight questions from 100 abstracts. The manual answers were then reviewed and verified by another expert in the same field. The final expected output results (manual answers) were thus formed, and all manual answers are detailed in the Supplementary File S2.

2.7. Model Evaluation

Most of the tasks involved in this paper belong to the Question and Answer (Q&A) task, which is one of the important tasks in the field of natural language processing. The Q&A task aims to predict the correct answer by precisely understanding the question, requiring the model to have a series of comprehensive capabilities, such as text understanding, information extraction, text generation, etc. The Q&A task is mainly evaluated by measuring the consistency between the answers given by the model and the real answers.
During the experimental process of the K-Extract method, manual answers are firstly obtained for the literature abstract data. There are two kinds of manual answers: with answer (the answer is the correct answer, i.e., a sentence or a word in the original text) and without answer (the answer is none). The actual answers from the large language model are of three types: with answer (the answer is the correct answer or an incorrect answer) and without answer (the answer is none). Therefore, in this study, we have the following definitions:
-
True Positive (TP): Samples where the manual answer is the correct answer and the actual answer is also the correct answer;
-
True Negative (TN): Samples where the manual answer is none and the actual answer is also none;
-
False Positive (FP): Samples where the manual answer is none but there is an actual answer;
-
False Negative (FN): Samples where the manual answer is the correct answer but the actual answer is none or an incorrect answer.
In this paper, we mainly use performance indicators such as accuracy and precision to evaluate the quality of the answer results of the five large language models. The calculation formulas for each performance indicator are as follows:
A c c u r a c y = T P + T N T P + T N + F P + F N × 100 %
P r e c i s i o n = T P T P + F P × 100 %
These indicators will be used to comprehensively evaluate the performance of large language models in Q&A tasks.

2.8. Knowledge Base Construction

Based on the fruit tree disease knowledge extraction method K-Extract, a series of fruit disease knowledge fragments can be obtained. By structurally storing and managing these knowledge fragments, a fruit disease knowledge base can be quickly constructed. The knowledge base is a structured knowledge base, which stores the sources and detailed information of fruit disease knowledge. The detailed information of fruit disease knowledge includes fruit type, disease name, time of disease occurrence, parts affected by the disease, regions where the disease occurs, causes of disease occurrence, disease prevention methods, etc.

3. Results

3.1. Experimental Process

In this paper’s experiment, to verify the performance of the K-Extract method across different models, we conducted experiments, statistics, and analysis according to the technical route shown in Figure 1.
A literature search was conducted in the WOS database with “fruit tree diseases” as the theme. The search query is referenced in the Supplementary File. The search query is referenced in the Supplementary File S4. To verify the accuracy of the method, the top 100 fruit-tree-disease-related scientific papers ranked by relevance were selected, exported, and manually extracted for their abstract data, serving as the basic data for the experiment. Manual answers were obtained by answering the abstract data of the literature.
In the process of knowledge extraction, the 100 summary data are first formatted for facilitate reading. Then, 5 models are called separately, and the 100 abstracts are traversed in the order of questions 1 to question 8, ultimately generating 800 questions. The 800 questions are traversed in order, generating 800 dialogues. In the dialogues, questions are asked to the large language models in sequence, and the results are output to a document for saving. This process is looped until all questions have been answered by the large language models.
We compared and labeled the manual answers with the answers provided by the large language models, and conducted a statistical analysis of the 800 answers from 8 questions and 5 large models. The rules or experiences during the comparison process are as follows:
  • In the case of multiple-answer Q&A task, if the order of the answers does not match the manual answers, they are still considered correct;
  • Answers that have the same meaning but are expressed differently are considered incorrect;
  • During the process of determining the accuracy of the answers, ignore the case of the letters in the answers;
  • Crop species such as tomatoes and cucumbers do not fall into the category of “fruit” in the process of extracting knowledge about fruit diseases involved in this paper;
  • In the processing of the answer to the question on types of fruit trees (question 2), if the answer given by the large language model contained both fruits and vegetables, the large language model model was judged to be incorrect;
  • Abstract data on non-fruit tree diseases are not entered into the knowledge base.
Through these steps and rules, we are able to comprehensively evaluate the performance of the K-Extract method in different large language models.

3.2. Model Performance and Evaluation

Among the five large language models, the DeepSeek large language model demonstrated the best knowledge extraction capability, and the Kimi model also performed outstandingly. Under the zero-sample learning method without any fine-tuning, the DeepSeek model achieves 75% accuracy and 90.82% precision for all the questions, the Kimi model achieved an answer accuracy rate of 75.13% and a precision rate of 85.27% for all questions; both models performed exceptionally well. The other large language models also showed relatively good performance, and the detailed performance of each large language model is shown in Table 1.
We found that the performance of large language models also varies with different types of questions. For a simple judgment task, the answer accuracy rate of the large language model is relatively higher. For a simple knowledge Q&A task, the performance of large language models is also quite good. However, for complex Q&A questions, the performance of the large language model drops significantly. The following analysis will examine the performance of large language models on a per-question basis. The performance of the five large language models on different questions is shown in Figure 3 and Figure 4.
  • Question 1: Judgment Task
Question 1 is a typical judgment question, where the large language model only needs to answer whether the abstract data are related to fruit tree diseases. The performance of the five large language models in answering Question 1 is relatively close, with accuracy and precision both exceeding 80%, and the performance of all large language models can be rated as excellent.
  • Question 2: Simple Knowledge Q&A Task
Question 2 asks the big language model about the types of fruit trees in the abstract data, which is a knowledge-based Q&A task. The large language model needs to find the names of fruit tree types in the provided abstract data and output the answer. Question 2 does not limit the number of answers; the correct answer could be one type of fruit tree or multiple types. Generally, when the correct answer includes multiple types of fruit trees, the accuracy of the large model’s response decreases. After optimizing the prompt question set, the DeepSeek and doubao models achieved the best performance on Question 2, with an accuracy rate of 74%.
  • Question 3: Simple Knowledge Q&A Task
Question 3 is a simple knowledge Q&A task. The large language model needs to answer the names of fruit tree diseases involved in the provided abstract data, and it is required to use only the original text to answer. If only one fruit tree disease is involved in the abstract data, then the name of the fruit tree disease is directly outputted. If multiple fruit tree diseases are involved, then the names of the diseases need to be outputted one by one, separated by “,”. If the name of the fruit tree disease is not mentioned in the abstract data, the response will be “no”. After optimizing the prompt question set, the Kimi model achieved the best performance on Question 3, with an accuracy rate of 85% and a precision rate of 100%.
  • Question 4: Simple Knowledge Q&A Task
Question 4 is a simple knowledge Q&A task. In this question, the large language model needs to find the occurrence time (season) of the fruit tree diseases involved in the provided abstract data, and it is required to answer using only the original text. If the season of disease occurrence is mentioned in the abstract data, then the answer should be based on the original text’s description. If the season of disease occurrence is mentioned in the abstract data, then the answer should be based on the original text’s description. If it is not mentioned, then the reply was “no”. Question 4 is a type of Q&A task that is prone to confusion in answers, as the large language model can easily mistake the year of the fruit tree disease occurrence as the correct answer. Therefore, during the experiment, targeted optimizations were made to the prompts in this regard. For example, the prompt “what is the time of disease” was adjusted to “what is the season of disease”. After optimization, the qwen model and the DeepSeek model showed the best performance, with the qwen model having an accuracy rate and precision rate of 86.00% and 63.64%, respectively, and the DeepSeek model having an accuracy rate and precision rate of 85.00% and 60.00%, respectively.
  • Question 5: Complex Knowledge Q&A Task
Question 5 is a complex knowledge Q&A task of higher difficulty, requiring the large language model to answer, using only the abstract text, which parts of the fruit tree are affected by fruit diseases. Usually, the abstract data rarely mention the specific position where the fruit tree disease occurs, so the large language model needs to have a certain level of understanding and reasoning ability to answer accurately, and hence, its accuracy rate is relatively low. After optimizing the prompts, there was a significant improvement in accuracy. In the optimization process of the prompt question, appropriate restrictions were imposed on the site of onset, which was required to be above the fruit tree. If the abstract data do not mention the affected part, then the reply was “no”. The DeepSeek model still performed the best in the Q&A performance of this question, with an accuracy rate and precision rate of 64.00% and 100.00%, respectively. From the experimental results, it can be seen that the overall performance of large language models on reasoning-based Q&A tasks is poor.
  • Question 6: Simple Knowledge Q&A Task
Question 6 is a simple knowledge Q&A task that required the large language model to respond with information about the region where fruit tree diseases occur. The large language model is asked to answer the question with the original abstract text only, and if the region where the disease occurs is not mentioned in the abstract data, then the reply was “no”. Overall, the five large language models performed well, with the DeepSeek model and the Kimi model showing the best performance in the experiment. The DeepSeek model had an accuracy rate and precision rate of 93.00% and 100.00%, respectively, while the Kimi model had an accuracy rate and precision rate of 95.00% and 96.30%, respectively.
  • Question 7: Complex Knowledge Q&A Task
Question 7 requires the large language model to answer the causes of fruit tree diseases, the question belongs to the complex knowledge Q&A task. Usually, the large language model has difficulty finding the answer directly and quickly in the provided abstract data. It often requires understanding and learning the abstract data firstly, and then obtaining the final answer. During this process, in addition to searching for answers in the abstract data, the large language model often conducts online searches to learn related knowledge, which leads to knowledge redundancy or unexpected answers. Therefore, the prompts were specifically optimized to clearly require the large language model to only search and answer within the provided abstract data information, without using the internet to search for additional knowledge to assist in answering. After the prompt optimization, the accuracy of the large language model’s answers has significantly improved, with the Kimi model and the DeepSeek model still performing the best. The DeepSeek model has an accuracy rate and precision rate of 56.00% and 89.47%, respectively, while the Kimi model has an accuracy rate and precision rate of 65.00% and 76.09%, respectively.
  • Question 8: Complex Knowledge Q&A Task
Question 8 requires the large language model to answer the prevention and control methods for fruit tree diseases, which also belongs to the more complex knowledge Q&A task. Similarly, during the construction process of the prompt question set, we optimized and iterated this question, limiting the knowledge retrieval scope and the content composition of the answers provided by the large language model. In the series of tasks for Question 8, the qwen model and the Kimi model performed the most outstanding, with the qwen model having an accuracy rate and precision rate of 75.00% and 79.41%, respectively, and the Kimi model having an accuracy rate and precision rate of 75.00% and 78.38%, respectively.
Through the aforementioned analysis, we can comprehensively assess the performance of the K-Extract method across different large language models and rapidly construct a knowledge base for fruit tree diseases. Taking the abstract data from item number 9 as an example, a knowledge base example with the corresponding expected output is shown in Table 2. For the complete set of abstract data (Supplementary File S1), prompt question sets (Supplementary File S4), and manual answers (Supplementary File S2), please refer to the Supplementary File part.

4. Discussion

This paper demonstrates that conversational large language models (LLMs), through appropriate prompt engineering such as the K-Extract method proposed in this paper, can extract high-quality professional knowledge about fruit tree diseases from abstract data of research papers without the need for extensive code development. We presents carefully designed prompt questions in this paper and proves their effectiveness. Among the comparison of various large language models, the DeepSeek model achieved a precision rate of over 90% and an accuracy rate of 75%, while the Kimi model had an accuracy rate of 75.13% and a precision rate of 85.27% for all questions, making these two models the most outstanding in performance. Through the analysis and comparison of the experimental results, it is possible to rapidly extract professional knowledge (fruit tree disease knowledge) in a zero-shot condition by invoking conversational LLMs based on prompt engineering.
The eight questions involved in this paper are categorized into three types: judgment tasks, simple knowledge Q&A tasks, and complex knowledge Q&A tasks. Among them, the large language models performed best in judgment tasks (Question 1), as it is relatively simple and the models can respond by searching the text and leveraging their inherent knowledge of fruit tree varieties. In simple knowledge Q&A tasks (Questions 2, 3, 4, and 6), the large language models also performed well, as these tasks require the models to search the provided abstract data for information such as fruit tree varieties, names of fruit diseases, times of disease occurrence, and regions where the diseases occur. This type of explicit information is easily understood by large language models, resulting in a higher accuracy rate in their responses. In complex knowledge Q&A tasks (Questions 5, 7, and 8), the five large language models performed slightly worse, as these tasks require the models to search the abstract data for details such as the parts of the plant affected, causes of the disease, and methods of prevention and control. These details cannot be directly and explicitly retrieved and require the models to engage in some reasoning to find the answers, increasing the difficulty of their responses. To enhance the accuracy of professional knowledge extraction by large language models, it is necessary to further supplement the models with explainability research and utilize techniques such as Chain-of-Thought (CoT) prompting to make the models’ thought processes transparent, shifting from probability-based to logic-based reasoning, thereby providing accurate support for manual review.
Traditional knowledge engineering methods are often aimed at solving problems related to long texts and complex processes, and are relatively costly. The K-Extract method, by invoking large language models in conjunction with prompt engineering, addresses the issues of abundant literature, strong demand, and high update requirements for professional knowledge in the fruit tree diseases domain. Compared to traditional knowledge engineering methods, it effectively lowers the technical solution barrier and reduces problem-solving costs. Moreover, the high quality of the extracted data and the simplicity of the method indicate that approaches like K-Extract offer an opportunity to replace previously more labor-intensive methods. Since the K-Extract method is largely independent of the models used, it is also highly likely to be improved by simply applying it to future-developed, updated, and more powerful LLMs.

5. Conclusions

This paper addresses the urgent need for knowledge about fruit tree diseases among fruit farmers and other practitioners in the fruit tree industry by proposing the K-Extract methodology. Based on the classification system of fruit tree disease knowledge, a comprehensive framework of prompt questions has been constructed, which has performed well in the experimental process of fruit tree disease knowledge extraction, providing a cost-effective new method for knowledge extraction for practitioners in the fruit tree industry. The work presented in this paper explores and practices knowledge extraction in specialized vertical domains. In subsequent work, the method will continue to be refined, iterated, and explored for application in multiple domains.
This study has certain limitations. For instance, the selection of fruit types during the literature search and retrieval process may limit the generalizability of the study’s results. In the process of prompt optimization, the choice of abstract data, the number of sample abstracts, the design of prompt questions, and the direction of prompt adjustment and optimization can all influence the effectiveness of knowledge extraction.
Regarding complex knowledge Q&A tasks, the K-Extract method primarily conducts knowledge extraction by calling large language model API interfaces. This method can only directly output answers without displaying the thought process, thus falling short when dealing with complex knowledge Q&A tasks. Moreover, due to its thought process being in a black-box state, the prompt optimization process becomes extremely challenging. To address this issue, subsequent research will further integrate Chain-of-Thought (CoT) prompting technology. CoT prompting allows large language models to clearly unfold their thought processes through a series of gradual reasoning steps, thereby helping them better understand and answer complex questions. Compared to directly generating answers, this method guides the model through explicit steps, making its performance more consistent and reliable, and aiding in the precise targeting and efficient regulation of the prompt iterative optimization process, which is an important method for solving complex knowledge Q&A tasks in the future. Although the Chain-of-Thought technology has not yet been widely applied to API interface calls, some large language models have begun to experiment with it, and it is believed that in the near future, the K-Extract method will undergo new adjustments and upgrades.
Regarding the dissemination and application of the method, it has been tested and applied in the field of fruit tree disease knowledge. Subsequent validation for replicability will be conducted in other domains. On the one hand, it can be extended to other aspects of fruit tree knowledge, such as knowledge of fruit tree pests and knowledge of fruit tree cultivation techniques. On the other hand, it can be applied to other crop varieties or other research fields and subjects that match the characteristics (abundant literature, rapid knowledge update requirement from practitioners). For users in regions with access to the interfaces of SOTA models such as Claude, OpenAI, and Google, the method can be directly reused by replacing the API interfaces. It can be inferred that the approach outlined in this paper is also applicable and beneficial for SOTA models. Furthermore, it can provide cost accounting basis for the reuse of similar methods. Taking the abstract data in this paper as an example, the average number of tokens occupied by each question is 2163, and the total cost for one round of testing on five large language models is 0.074 CNY (approximately 0.01 USD). The calculation basis for the token costs of each model can be referred to in Supplementary File S5.
In future subsequent research, there should be a continuous exploration of knowledge extraction methods based on prompt engineering. For instance, how to efficiently find effective prompts for specific tasks for large language models, how to address the safety and alignment issues of large model [51], and how to perform knowledge extraction under low-sample conditions, among others. These issues are all worthy of in-depth exploration and are of significant importance for understanding the internal working mechanisms of large language models and advancing their deep application in the field of agricultural knowledge services.

Supplementary Materials

The following supporting information can be downloaded at: https://www.mdpi.com/article/10.3390/app15020628/s1, S1: The 100 abstracts from WOS database; S2: Manual answers of the 800 questions; S3: Optimized prompt question set; S4: Search query; S5: Token cost estimation basis; S6: Five large language model knowledge extraction process codes (Python).

Author Contributions

Conceptualization, Y.F.; methodology, Y.F., J.F., and G.Z.; software, Y.F.; validation, Y.F. and J.F.; formal analysis, Y.F. and J.F.; investigation, Y.F.; resources, Y.F.; data curation, Y.F.; writing—original draft preparation, Y.F.; writing—review and editing, J.F. and G.Z.; visualization, Y.F.; Project administration, J.F. and G.Z.; funding acquisition, J.F. and G.Z. All authors have read and agreed to the published version of the manuscript.

Funding

This research was funded by the National Agricultural Science Data Center (NASDC2024XM00) and the Open Research Fund Program of the Key Laboratory of Knowledge Mining and Knowledge Services in Agricultural Converging Publishing, Agricultural Information Institute, Chinese Academy of Agricultural Sciences (2022KMKS03).

Institutional Review Board Statement

Not applicable.

Informed Consent Statement

Not applicable.

Data Availability Statement

The original contributions presented in this study are included in the article/supplementary material. Further inquiries can be directed to the corresponding author.

Acknowledgments

The authors are grateful to Huili Yue, Yu Diao, and Yujing Ren for their investigation work.

Conflicts of Interest

The authors declare no conflicts of interest.

References

  1. Fengzhi, L.; Haibo, W.; Chengzhi, H. Current situation of main fruit tree industry in China and it is development countermeasure during the “14th five-year plan” period. China Fruits 2021, 1, 1–5. [Google Scholar]
  2. Hari, P.; Singh, M.P. A lightweight convolutional neural network for disease detection of fruit leaves. Neural Comput. Appl. 2023, 35, 14855–14866. [Google Scholar] [CrossRef]
  3. Liao, S.; Wu, Y.; Hu, X.; Weng, S.; Hu, Y.; Zheng, L.; Lei, Y.; Tang, L.; Wang, J.; Wang, H.; et al. Detection of apple fruit damages through Raman spectroscopy with cascade forest. Spectrochim. Acta Part Mol. Biomol. 2023, 296, 122668. [Google Scholar] [CrossRef]
  4. Meng-Meng, Y.; Kichida, R. A study on classification of fruit type and fruit disease. In Proceedings of the 3rd Annual International Conference on Electronics, Electrical Engineering and Information Science (EEEIS 2017), Guangzhou, China, 8–10 September 2017; Atlantis Press: Amsterdam, The Netherlands, 2017; pp. 496–500. [Google Scholar]
  5. Kellerhals, M.; Székely, T.; Sauer, C.; Frey, J.; Patocchi, A. Pyramiding scab resistances in apple breeding. Erwerbsobstbau 2009, 51, 21–28. [Google Scholar]
  6. Rather, R.N.; Wani, A.A.; Padder, B.A.; Zargar, S.M. Combinatorial approach based on conventional and molecular methods for identification of scab resistance genes in apple germplasm of Jammu and Kashmir, India. Physiol. Mol. Plant Pathol. 2023, 125, 101976. [Google Scholar] [CrossRef]
  7. Xu, D.; Chen, W.; Peng, W.; Zhang, C.; Xu, T.; Zhao, X.; Wu, X.; Zheng, Y.; Wang, Y.; Chen, E. Large language models for generative information extraction: A survey. Front. Comput. Sci. 2024, 18, 186357. [Google Scholar] [CrossRef]
  8. Tang, W.; Zelin, H. Survey of Agricultural Knowledge Graph. Comput. Eng. Appl. 2024, 60, 63–76. [Google Scholar]
  9. Dagdelen, J.; Dunn, A.; Lee, S.; Walker, N.; Rosen, A.S.; Ceder, G.; Persson, K.A.; Jain, A. Structured information extraction from scientific text with large language models. Nat. Commun. 2024, 15, 1418. [Google Scholar] [CrossRef]
  10. Ling, T.; Zhang, J.; Jinhao, Z.; Wangtao, Z.; Xue, Z. Knowledge graph survey: Representation, construction, reasoning and knowledge hypergraph theory. J. Comput. Appl. 2021, 41, 2161–2186. [Google Scholar]
  11. Yue, Y.; Wang, W.Y.; Zhang, K.; Liang, Z.J.; Liu, F.; Chen, Y.Q.; Wu, Y.Z.; Zhang, Y.H. Agricultural pest and disease relation extraction based on multi-attention mechanism and distant supervision. J. Anhui Agric. Univ. 2020, 47, 682–686. [Google Scholar]
  12. Jie, Y. Research on Knowledge Modeling and Reasoning Ontology-Based of Citrus Disease and Pests. Master’s Thesis, Central China Normal University, Wuhan, China, 2014. [Google Scholar]
  13. Kumar, P.; Kabra, S.; Cole, J.M. Auto-generating databases of yield strength and grain size using chemdataextractor. Sci. Data 2022, 9, 292. [Google Scholar] [CrossRef]
  14. Swain, M.C.; Cole, J.M. ChemDataExtractor: A toolkit for automated extraction of chemical information from the scientific literature. J. Chem. Inf. Model. 2016, 56, 1894–1904. [Google Scholar] [CrossRef] [PubMed]
  15. Brown, T.B. Language models are few-shot learners. arXiv 2020, arXiv:2005.14165. [Google Scholar]
  16. Ouyang, L.; Wu, J.; Jiang, X.; Almeida, D.; Wainwright, C.; Mishkin, P.; Zhang, C.; Agarwal, S.; Slama, K.; Ray, A.; et al. Training language models to follow instructions with human feedback. Adv. Neural Inf. Process. Syst. 2022, 35, 27730–27744. [Google Scholar]
  17. Workshop, B.; Scao, T.L.; Fan, A.; Akiki, C.; Pavlick, E.; Ilić, S.; Hesslow, D.; Castagné, R.; Luccioni, A.S.; Yvon, F.; et al. Bloom: A 176b-parameter open-access multilingual language model. arXiv 2022, arXiv:2211.05100. [Google Scholar]
  18. Zhang, S.; Roller, S.; Goyal, N.; Artetxe, M.; Chen, M.; Chen, S.; Dewan, C.; Diab, M.; Li, X.; Lin, X.V.; et al. Opt: Open pre-trained transformer language models. arXiv 2022, arXiv:2205.01068. [Google Scholar]
  19. Touvron, H.; Lavril, T.; Izacard, G.; Martinet, X.; Lachaux, M.A.; Lacroix, T.; Rozière, B.; Goyal, N.; Hambro, E.; Azhar, F.; et al. Llama: Open and efficient foundation language models. arXiv 2023, arXiv:2302.13971. [Google Scholar]
  20. He, Q.; Wang, Y.; Rao, G. Generation and Validation of Teaching Examples Based on Large Language Models. In Proceedings of the 2024 International Conference on Asian Language Processing (IALP), Hohhot, China, 4–6 August 2024; IEEE: Piscataway, NJ, USA, 2024; pp. 389–395. [Google Scholar]
  21. Zhang, C.; Wang, X.; Wang, Z. Large language model in electrocatalysis. Chin. J. Catal. 2024, 59, 7–14. [Google Scholar] [CrossRef]
  22. Chen, Z.; Xu, L.; Zheng, H.; Chen, L.; Tolba, A.; Zhao, L.; Yu, K.; Feng, H. Evolution and Prospects of Foundation Models: From Large Language Models to Large Multimodal Models. Comput. Mater. Contin. 2024, 80, 1753. [Google Scholar] [CrossRef]
  23. Wang, Y. On finetuning large language models. Political Anal. 2024, 32, 379–383. [Google Scholar] [CrossRef]
  24. Huang, D.; Yan, C.; Li, Q.; Peng, X. From Large Language Models to Large Multimodal Models: A Literature Review. Appl. Sci. 2024, 14, 5068. [Google Scholar] [CrossRef]
  25. Dunn, A.; Dagdelen, J.; Walker, N.; Lee, S.; Rosen, A.S.; Ceder, G.; Persson, K.; Jain, A. Structured information extraction from complex scientific text with fine-tuned large language models. arXiv 2022, arXiv:2212.05238. [Google Scholar]
  26. Zhao, J.; Cole, J.M. Reconstructing chromatic-dispersion relations and predicting refractive indices using text mining and machine learning. J. Chem. Inf. Model. 2022, 62, 2670–2684. [Google Scholar] [CrossRef] [PubMed]
  27. Gilligan, L.P.; Cobelli, M.; Taufour, V.; Sanvito, S. A rule-free workflow for the automated generation of databases from scientific literature. npj Comput. Mater. 2023, 9, 222. [Google Scholar] [CrossRef] [PubMed]
  28. Georgescu, A.B.; Ren, P.; Toland, A.R.; Zhang, S.; Miller, K.D.; Apley, D.W.; Olivetti, E.A.; Wagner, N.; Rondinelli, J.M. Database, features, and machine learning model to identify thermally driven metal–insulator transition compounds. Chem. Mater. 2021, 33, 5591–5605. [Google Scholar] [CrossRef]
  29. Giray, L. Prompt engineering with ChatGPT: A guide for academic writers. Ann. Biomed. Eng. 2023, 51, 2629–2633. [Google Scholar] [CrossRef]
  30. Venerito, V.; Lalwani, D.; Del Vescovo, S.; Iannone, F.; Gupta, L. Prompt engineering: The next big skill in rheumatology research. Int. J. Rheum. Dis. 2024, 27, e15157. [Google Scholar] [CrossRef] [PubMed]
  31. White, J.; Fu, Q.; Hays, S.; Sandborn, M.; Olea, C.; Gilbert, H.; Elnashar, A.; Spencer-Smith, J.; Schmidt, D.C. A prompt pattern catalog to enhance prompt engineering with chatgpt. arXiv 2023, arXiv:2302.11382. [Google Scholar]
  32. Arawjo, I.; Swoopes, C.; Vaithilingam, P.; Wattenberg, M.; Glassman, E.L. ChainForge: A Visual Toolkit for Prompt Engineering and LLM Hypothesis Testing. In Proceedings of the CHI Conference on Human Factors in Computing Systems, Honolulu, HI, USA, 11–16 May 2024; pp. 1–18. [Google Scholar]
  33. Patil, R.; Heston, T.F.; Bhuse, V. Prompt engineering in healthcare. Electronics 2024, 13, 2961. [Google Scholar] [CrossRef]
  34. Ramesh, A.; Dhariwal, P.; Nichol, A.; Chu, C.; Chen, M. Hierarchical text-conditional image generation with clip latents. arXiv 2022, arXiv:2204.06125. [Google Scholar]
  35. Rombach, R.; Blattmann, A.; Lorenz, D.; Esser, P.; Ommer, B. High-resolution image synthesis with latent diffusion models. In Proceedings of the IEEE/CVF Conference on Computer Vision and Pattern Recognition, New Orleans, LA, USA, 18–24 June 2022; pp. 10684–10695. [Google Scholar]
  36. Cain, W. Prompting change: Exploring prompt engineering in large language model AI and its potential to transform education. TechTrends 2024, 68, 47–57. [Google Scholar] [CrossRef]
  37. Sarmah, B.; Mehta, D.; Hall, B.; Rao, R.; Patel, S.; Pasquali, S. Hybridrag: Integrating knowledge graphs and vector retrieval augmented generation for efficient information extraction. In Proceedings of the 5th ACM International Conference on AI in Finance, Brooklyn, NY, USA, 14–17 November 2024; pp. 608–616. [Google Scholar]
  38. Wu, S.; Zhao, S.; Huang, Q.; Huang, K.; Yasunaga, M.; Cao, K.; Ioannidis, V.N.; Subbian, K.; Leskovec, J.; Zou, J. AvaTaR: Optimizing LLM Agents for Tool-Assisted Knowledge Retrieval. arXiv 2024, arXiv:2406.11200. [Google Scholar]
  39. Ting, W.; Na, W.; Yunpeng, C.; Juan, L. Agricultural technology knowledge intelligent question-answering system based on large language model. Smart Agric. 2023, 5, 105. [Google Scholar]
  40. Tzachor, A.; Devare, M.; Richards, C.; Pypers, P.; Ghosh, A.; Koo, J.; Johal, S.; King, B. Large language models and agricultural extension services. Nat. Food 2023, 4, 941–948. [Google Scholar] [CrossRef] [PubMed]
  41. Peng, R.; Liu, K.; Yang, P.; Yuan, Z.; Li, S. Embedding-based retrieval with llm for effective agriculture information extracting from unstructured data. arXiv 2023, arXiv:2308.03107. [Google Scholar]
  42. Trad, F.; Chehab, A. Prompt engineering or fine-tuning? A case study on phishing detection with large language models. Mach. Learn. Knowl. Extr. 2024, 6, 367–384. [Google Scholar] [CrossRef]
  43. Xu, T.; Gu, Y.; Xue, M.; Gu, R.; Li, B.; Gu, X. Knowledge graph construction for heart failure using large language models with prompt engineering. Front. Comput. Neurosci. 2024, 18, 1389475. [Google Scholar] [CrossRef] [PubMed]
  44. Wang, X.; Attal, M.I.; Rafiq, U.; Hubner-Benz, S. Turning large language models into AI assistants for startups using prompt patterns. In Proceedings of the International Conference on Agile Software Development, Copenhagen, Denmark, 13–17 June 2022; Springer Nature: Cham, Switzerland, 2022; pp. 192–200. [Google Scholar]
  45. Polak, M.P.; Morgan, D. Extracting accurate materials data from research papers with conversational language models and prompt engineering. Nat. Commun. 2024, 15, 1569. [Google Scholar] [CrossRef]
  46. Eldan, R.; Li, Y. Tinystories: How small can language models be and still speak coherent english? arXiv 2023, arXiv:2305.07759. [Google Scholar]
  47. Polak, M.P.; Modi, S.; Latosinska, A.; Zhang, J.; Wang, C.W.; Wang, S.; Hazra, A.D.; Morgan, D. Flexible, model-agnostic method for materials data extraction from text using general purpose language models. Digit. Discov. 2024, 3, 1221–1235. [Google Scholar] [CrossRef]
  48. Jiang, J.; Zhou, K.; Dong, Z.; Ye, K.; Zhao, W.X.; Wen, J.R. Structgpt: A general framework for large language model to reason over structured data. arXiv 2023, arXiv:2305.09645. [Google Scholar]
  49. Bai, J.; Bai, S.; Chu, Y.; Cui, Z.; Dang, K.; Deng, X.; Fan, Y.; Ge, W.; Han, Y.; Huang, F.; et al. Qwen technical report. arXiv 2023, arXiv:2309.16609. [Google Scholar]
  50. Bi, X.; Chen, D.; Chen, G.; Chen, S.; Dai, D.; Deng, C.; Ding, H.; Dong, K.; Du, Q.; Fu, Z.; et al. Deepseek llm: Scaling open-source language models with longtermism. arXiv 2024, arXiv:2401.02954. [Google Scholar]
  51. Bang, Y.; Cahyawijaya, S.; Lee, N.; Dai, W.; Su, D.; Wilie, B.; Lovenia, H.; Ji, Z.; Yu, T.; Chung, W.; et al. A multitask, multilingual, multimodal evaluation of chatgpt on reasoning, hallucination, and interactivity. arXiv 2023, arXiv:2302.04023. [Google Scholar]
Figure 1. Complete workflow diagram of the K-Extract method.
Figure 1. Complete workflow diagram of the K-Extract method.
Applsci 15 00628 g001
Figure 2. Knowledge extraction process.
Figure 2. Knowledge extraction process.
Applsci 15 00628 g002
Figure 3. Accuracy of the five large language models.
Figure 3. Accuracy of the five large language models.
Applsci 15 00628 g003
Figure 4. Precision of the five large language models.
Figure 4. Precision of the five large language models.
Applsci 15 00628 g004
Table 1. Performance of the large language models.
Table 1. Performance of the large language models.
DeepSeekDoubaoKimiWanzhiQwen
Accuracy75.00%73.00%75.13%62.63%71.00%
Precision90.82%84.23%85.27%74.29%88.71%
Table 2. Example of a knowledge base.
Table 2. Example of a knowledge base.
CategoryContent
Number9
AbstractSee Supplementary File S1.
relevance to fruit tree diseasesyes
type of fruitcitrus, grapefruit
name of the diseasestem-end rot
time of disease occurrenceno
part of the tree affectedstem-end
region where the disease occursFlorida
cause of the diseaseIn citrus, L. theobromae causes stem-end rot (Diplodia stem-end rot), a damaging postharvest disease that is aggravated when trees are also infected with the citrus greening bacteria ‘Candidatus Liberibacter asiaticus’.
methods of disease prevention and controlno
Disclaimer/Publisher’s Note: The statements, opinions and data contained in all publications are solely those of the individual author(s) and contributor(s) and not of MDPI and/or the editor(s). MDPI and/or the editor(s) disclaim responsibility for any injury to people or property resulting from any ideas, methods, instructions or products referred to in the content.

Share and Cite

MDPI and ACS Style

Fei, Y.; Fan, J.; Zhou, G. Extracting Fruit Disease Knowledge from Research Papers Based on Large Language Models and Prompt Engineering. Appl. Sci. 2025, 15, 628. https://doi.org/10.3390/app15020628

AMA Style

Fei Y, Fan J, Zhou G. Extracting Fruit Disease Knowledge from Research Papers Based on Large Language Models and Prompt Engineering. Applied Sciences. 2025; 15(2):628. https://doi.org/10.3390/app15020628

Chicago/Turabian Style

Fei, Yunqiao, Jingchao Fan, and Guomin Zhou. 2025. "Extracting Fruit Disease Knowledge from Research Papers Based on Large Language Models and Prompt Engineering" Applied Sciences 15, no. 2: 628. https://doi.org/10.3390/app15020628

APA Style

Fei, Y., Fan, J., & Zhou, G. (2025). Extracting Fruit Disease Knowledge from Research Papers Based on Large Language Models and Prompt Engineering. Applied Sciences, 15(2), 628. https://doi.org/10.3390/app15020628

Note that from the first issue of 2016, this journal uses article numbers instead of page numbers. See further details here.

Article Metrics

Back to TopTop