Next Article in Journal
EEG-Powered UAV Control via Attention Mechanisms
Previous Article in Journal
A Carrier Frequency Offset Estimation Scheme for Underwater Acoustic MIMO-OFDM Communication Based on Sparse Bayesian Learning-Assisted Tentative Channel Estimation
Previous Article in Special Issue
Automated Modal Analysis Using Stochastic Subspace Identification and Field Monitoring Data
 
 
Font Type:
Arial Georgia Verdana
Font Size:
Aa Aa Aa
Line Spacing:
Column Width:
Background:
Article

Intelligent Optimal Seismic Design of Buildings Based on the Inversion of Artificial Neural Networks

by
Augusto Montisci
1,
Francesca Pibi
2,
Maria Cristina Porcu
2,* and
Juan Carlos Vielma
3
1
Department of Electrical and Electronic Engineering, University of Cagliari, 09123 Cagliari, Italy
2
Department of Civil, Environmental Engineering and Architecture, University of Cagliari, 09123 Cagliari, Italy
3
School of Civil Engineering, Pontificia Universidad Católica de Valparaíso, Valparaiso 2340000, Chile
*
Author to whom correspondence should be addressed.
Appl. Sci. 2025, 15(19), 10713; https://doi.org/10.3390/app151910713
Submission received: 29 August 2025 / Revised: 1 October 2025 / Accepted: 2 October 2025 / Published: 4 October 2025

Abstract

The growing need for safe, cheap and sustainable earthquake-resistant buildings means that efficient methods for optimal seismic design must be found. The complexity and nonlinearity of the problem can be addressed using advanced automated techniques. This paper presents an intelligent three-step procedure for optimally designing earthquake-resistant buildings based on the training (1st step) and successive inversion (2nd step) of Multi-Layer Perceptron Neural Networks. This involves solving the inverse problem of determining the optimal design parameters that meet pre-assigned, code-based performance targets, by means of a gradient-based optimization algorithm (3rd step). The effectiveness of the procedure was tested using an archetypal multistory, moment-resisting, concentrically braced steel frame with active tension diagonal bracing. The input dataset was obtained by varying four design parameters. The output dataset resulted from performance variables obtained through non-linear dynamic analyses carried out under three earthquakes consistent with the Chilean code spectrum, for all cases considered. Three spectrum-consistent records are sufficient for code-based seismic design, while each seismic excitation provides a wealth of information about the behavior of the structure, highlighting potential issues. For optimization purposes, only information relevant to critical sections was used as a performance indicator. Thus, the dataset for training consisted of pairs of design parameter sets and their corresponding performance indicator sets. A dedicated MLP was trained for each of the outputs over the entire dataset, which greatly reduced the total complexity of the problem without compromising the effectiveness of the solution. Due to the comparatively low number of cases considered, the leave-one-out method was adopted, which made the validation process more rigorous than usual since each case acted once as a validation set. The trained network was then inverted to find the input design search domain, where a cost-effective gradient-based algorithm determined the optimal design parameters. The feasibility of the solution was tested through numerical analyses, which proved the effectiveness of the proposed artificial intelligence-aided optimal seismic design procedure. Although the proposed methodology was tested on an archetypal building, the significance of the results highlights the effectiveness of the three-step procedure in solving complex optimization problems. This paves the way for its use in the design optimization of different kinds of earthquake-resistant buildings.

1. Introduction

Recent devastating seismic events, such as the 2023 Turkey–Syria earthquake, call for investing more scientific and economic resources in earthquake-resistant structures. The growing focus on sustainable constructions directs investment towards optimal seismic design. In addition to pursuing performance goals, optimizing the structural design of buildings can, in fact, meet sustainable goals like saving materials/costs and reducing embodied carbon emissions [1]. Conventionally, the design of earthquake-resistant buildings typically involves a tedious trial-and-error procedure of pre-dimensioning and performance validation, which is unlikely to fully satisfy the goal of optimal material use [2]. On the other hand, the complexity and nonlinearity inherent in the problem make it challenging to find effective methods for the optimal design of earthquake-resistant buildings [1,3].
In addition to the random nature of seismic excitation, the nonlinearity of the problem lies in the ductile and dissipative behavior that is required for buildings by current regulations [4,5]. The ductility-based (or performance-based) approach ensures that earthquake-resistant buildings meet life-safety constraints under given seismic hazard levels. Since only a small amount of the input seismic energy is dissipated by structural inherent damping, the post-elastic ductile and dissipative behavior of structural elements is a beneficial way to withstand strong seismic actions. Therefore, according to strength hierarchy rules, plastic hinges should develop in “weak-designed” structural elements of reinforced concrete buildings to suitably dissipate seismic energy under severe earthquakes [6,7]. The task of dissipating energy is instead entrusted to the internal and external metallic joints in wooden buildings [8], and to the diagonal bracing in steel frames [9]. Steel braces typically plasticize under high tensile loads, and dissipative devices are sometimes added to enhance their performance [10,11].
Due to their excellent seismic behavior, moment-resisting steel frames are frequently adopted in earthquake-prone countries [12] and many studies have been conducted to estimate their seismic behavior as well as local and global failure mechanisms under far-fault and near-fault earthquakes (cf. e.g., [13,14]). Bracing systems are typically considered in the design of new or retrofitted framed steel buildings to enhance their seismic performance [15,16]. It is worth noting that the failure modes of this structural typology typically occur because of the combined effect of seismic and gravitational loads acting simultaneously. Seismic loads generate lateral displacements in the building floors, which may lead to the plastic hinging of member sections (beams and columns) and to global buckling of the diagonals. In parallel, the increase in lateral displacements causes a shift in the floor mass centers, which amplifies the overturning effect induced by the lateral thrust of the seismic forces. The cumulative effect produced by increasing lateral displacements is known as the P-delta effect, which contributes to the collapse mechanism of the structure. Low-rise steel buildings often exhibit a collapse mechanism associated with the failure of first-story columns. The type of earthquake may play a decisive role in the failure modes. Experimental and numerical investigations on steel frames subjected to long-period earthquakes demonstrated that deterioration in welded connections accelerates collapse [17]. On the other hand, the local behavior of the steel members may strongly affect the ductility capacity, when near-field earthquakes (pulse-like) are concerned [18]. The configuration and detailing of concentric bracing system may significantly affect collapse margin ratios, with certain layouts improving seismic safety more effectively than others [19]. Seismic connection type and detailing may strongly affect progressive collapse resistance [20], while aftershock sequences represent a critical factor in collapse risk, as buildings damaged during the mainshock exhibit significantly higher fragility under subsequent ground motions [21]. Overall, the seismic collapse of steel structures is governed by a complex interaction between global instability phenomena, local connection behavior, and cumulative seismic demands under different kinds of earthquakes. The capacity design and strength hierarchy philosophy of modern seismic regulations, as well as improved detailing strategies, aim to enhance the seismic safety of steel buildings, although structural vulnerabilities such as weak-story mechanisms and aftershock fragility remain major concerns in collapse performance.
According to the regulations, different kinds of seismic analyses can be performed to assess the elastic and post-elastic performance of new or existing buildings: from the simplest linear static to the most complex non-linear dynamic and incremental ones [6,8,22]. In general, the simpler the analysis, the less rigorous it is, since some dynamic and/or non-linear features are neglected. The choice of seismic analysis and relevant performance constraints adds further uncertainty and represents a key step within the optimization problem.
In recent decades, several methods have been proposed to optimize the seismic design of buildings [1,3]. Sizing, shape and topology optimization have been considered, depending on the design variables assumed in the study; deterministic or probabilistic approaches have been adopted depending upon how the loading or the structural properties are defined; single or multi-objective functions as well as gradient-based or non-gradient-based optimizers are alternatively used. A review of the methods proposed in the literature can be found in [1,3]. Confining our attention to steel moment-resisting frames, the most common choices are (see, e.g., [23,24]): performance-based sizing optimization; cross-sectional properties of structural members set as design variables; structural weight (or initial cost, or cycle-life cost of the building) chosen as single-objective function; code-based performance requirements considered as constraints.
Different algorithms are adopted for the performance-based sizing optimization of steel buildings [3,25]. Among them are genetic algorithms or evolution strategies balancing construction costs and seismic post-elastic performance [24,26]. Meta-heuristic algorithms like the Modified Firefly [23], the Harmony Search [25], the Ant Colony [27] and the Particle Swarm [28] are also applied. Although such approaches are usually successful, some drawbacks, relevant to control parameters and sensitivity to the specific problem, typically affect metaheuristic algorithms [29].
Artificial Intelligence, and particularly Artificial Neural Networks (ANNs), may help to achieve optimization goals, overcoming and addressing some weaknesses of other methods. Alone or in conjunction with other approaches, ANNs have in fact recently been used for the optimal seismic design of steel frames. ANNs were trained in [29] on examples of optimum structural design of two-dimensional steel frames, obtained through an adaptive harmony search algorithm, thus making trained ANNs capable of predicting the optimal solution of new variants. Combined with discrete wavelet transform (which decomposes earthquake records into a useful low-frequency part and a discardable high-frequency part), ANNs were trained to predict structural responses entailed by non-linear dynamic analyses [16] or by non-linear static (pushover) analyses [30], thus speeding the weight optimization of steel moment-resisting frames.
The inversion of a trained ANN was recently proposed in [31] as a powerful multi-objective optimization tool to solve engineering inverse problems. A preliminary application of this tool to optimal seismic design was done in [32] with reference to a reinforced concrete building. The neural network inversion algorithm, at the best of our knowledge, has no equivalent in the literature. It consists of solving the equations describing the previously trained neural network. Other methods proposed in the literature for solving inverse problems use trained neural networks to speed up the search for an optimal solution (cf., e.g., [33]). This is usually achieved by replacing the function call, which can be very costly when carried out using a FEM calculation. Nonetheless, these optimization methods are subject to the limitations typical of this class of problems, such as defining feasible solutions or distinguishing local from global minima. These limitations are avoided by the proposed ANN inversion methodology.
Based on the inversion of Multi-Layer Perceptron (MLP) ANNs [34], the present paper presents an intelligent three-step procedure for the optimal design of earthquake-resistant buildings. The methodology is illustrated in Section 2, where some backgrounds on the training of MLP neural networks (step 1), their inversion (step 2) and the cost-effective gradient-based search algorithm (step 3) adopted for the optimization are provided. To test the procedure, reference to a benchmark multi-story steel frame and to some earthquakes consistent with the Chilean response spectrum is made, while non-linear time-history numerical analyses are performed on the three-dimensional model of the building, as described in Section 3. Four characteristic cross-sectional design parameters and five noteworthy capacity-design constraints are considered to obtain the dataset referring to 148 cases. Section 4 illustrates the process of building up input and output matrices, while Section 5 provides an application of the three-step procedure (training, inversion and optimization) to the archetypal steel building. The results are discussed in Section 6, while some conclusive considerations are finally given in Section 6.

2. Methodology

This study addresses the inverse structural problem of finding the optimal design parameters for an earthquake-resistant building under the constraint of meeting the code-based performance checks. According to a standard input–output dynamic test scheme, the study is carried out by applying to the structure a series of earthquakes as external excitation signals and evaluating the performance of structural elements. Each earthquake provides a wealth of information about structural behavior, highlighting potential issues. The time history of the stress/deformation patterns is obtained through numerical dynamic analyses carried out under each given earthquake, which leads to assessing the seismic performance of the structure. For optimization purposes, only information relevant to critical sections is taken as a performance indicator. The dataset for training consists of pairs of design parameter sets and their corresponding performance indicator sets.
It is worth noting that it is difficult to estimate in advance the number of earthquakes required to characterize a structure’s seismic behavior. Seismic regulations generally state that three seismic records are sufficient for this purpose, provided they are selected in accordance with the code rules. Therefore, three earthquakes will be used to create the training set.
The optimal design goal is achieved through a general three-step procedure. In the first step the functional relationship between design parameters and structural performNoance variables is approximated through MLP ANN [34] trained on a series of numerically simulated cases. The second step concerns the inversion of the trained MLP ANN [31] under given performance constraints to find feasible sets of design parameters. Based on the inverted MLP ANN, the third step deals with a gradient-based search algorithm to obtain optimal design parameters. The general methodology is illustrated in detail below. This three-step procedure will be applied to a framed steel building in the subsequent sections as a specific example.

2.1. Step 1: MLP Training

The method starts with a training phase. This consists of creating an MLP that associates any given set of design parameters with performance variables that represent the structural behavior of the considered archetypal building under given seismic actions. This phase involves considering many scenarios, each characterized by a specific set of design parameters. A finite element model of the building is implemented, and the structural response (in terms of code-based performance variables) is evaluated for each scenario, by carrying out non-linear dynamic analyses under different earthquakes. A check on the performance variables, scenario by scenario, leads to verification of non-compliance with code requirements and identification of the responsible structural elements. Design scenarios for which no element mismatches the code requirements under any of the considered earthquakes are labeled “feasible”, while those where at least one element does mismatch are labeled “unfeasible”. The feasibility/unfeasibility defines a mapping in the space of the design parameters. The aim is to make it easy to explore the feasibility region in search of optimal design. The region of the design space near to frontier between feasible and unfeasible domains is strategic for the training phase. In fact, the neural network cannot approximate the input/output relationship all along the space; therefore, a bounded region must be chosen where the function must be approximated. Thus, the region across the frontier between feasible and unfeasible domains (transition region) must be modeled carefully, because the optimal design is likely to be found in this area. Conversely, a design solution far from the frontier is also presumably far from the optimal solution; therefore, an inaccurate approximation in this zone does not negatively affect the optimization purpose. This strategy allows us to obtain a training set in which the inputs and outputs are strongly correlated, which is beneficial during the training phase.
The design scenarios are divided, respectively, into a Training Set, a Validation Set and a Test Set. The training algorithm is applied to the training set. To avoid overtraining, which negatively affects generalization capability, the performance on the validation set is monitored during training, and when the performance begins to rise, the training is stopped. Finally, the approximation degree is evaluated using the test set, which is independent of the MLP training process. The main objective of the training is in fact to achieve a good approximation in the test set because it provides a measure of the generalization capability of the trained MLP. In fact, poor performance on the test set indicates that the training set does not adequately cover the range of possible examples.
To limit the computational burden, a criterion is adopted for creating the training set. The first set of examples is generated by regularly sampling the space of parameters. Since the aim is to focus on the transition region between feasible and unfeasible solutions, cases resulting in large margins with respect to the frontier are excluded from the set. An MLP is trained several times on this set by changing the subdivision into training, validation and test sets. Examples that are not recognized when they are part of the test set indicate that their surrounding region is not sampled properly. To generate new examples, a convex linear combination is created between matched and failed examples in the design parameter space. This procedure is iterated until all the examples included in the test set are well approximated.
Figure 1 shows the scheme of the adopted MLP (shallow neural network). It consists of one input layer whose neurons correspond to the design parameters; one output layer whose neurons correspond to the performance variables; and one hidden layer whose neurons provide the MLP’s degrees of freedom. It is worth noting that a greater number of hidden layers could facilitate the training. In contrast, it has been shown that an MLP with a single hidden layer is a universal approximator [35]. This means that a single hidden layer with a greater number of neurons may produce the same mapping as several hidden layers with fewer neurons. As the inversion process is highly dependent on the number of hidden layers and only slightly affected by their size, it is useful to use MLPs with a single hidden layer (choice made in the present study). The final size of the hidden layer is determined by means of a trial-and-error procedure, where new neurons are added until the desired level of precision is achieved on the training set.
The structure of Figure 1 implements an input–output relationship that can be formulated as follows:
( a ) ( b ) ( c ) W _ _ 2 ·   h _   +   b _ 2   =   u _ h _ = σ k _ W _ _ 1 ·   s _   +   b _ 1   =   k _
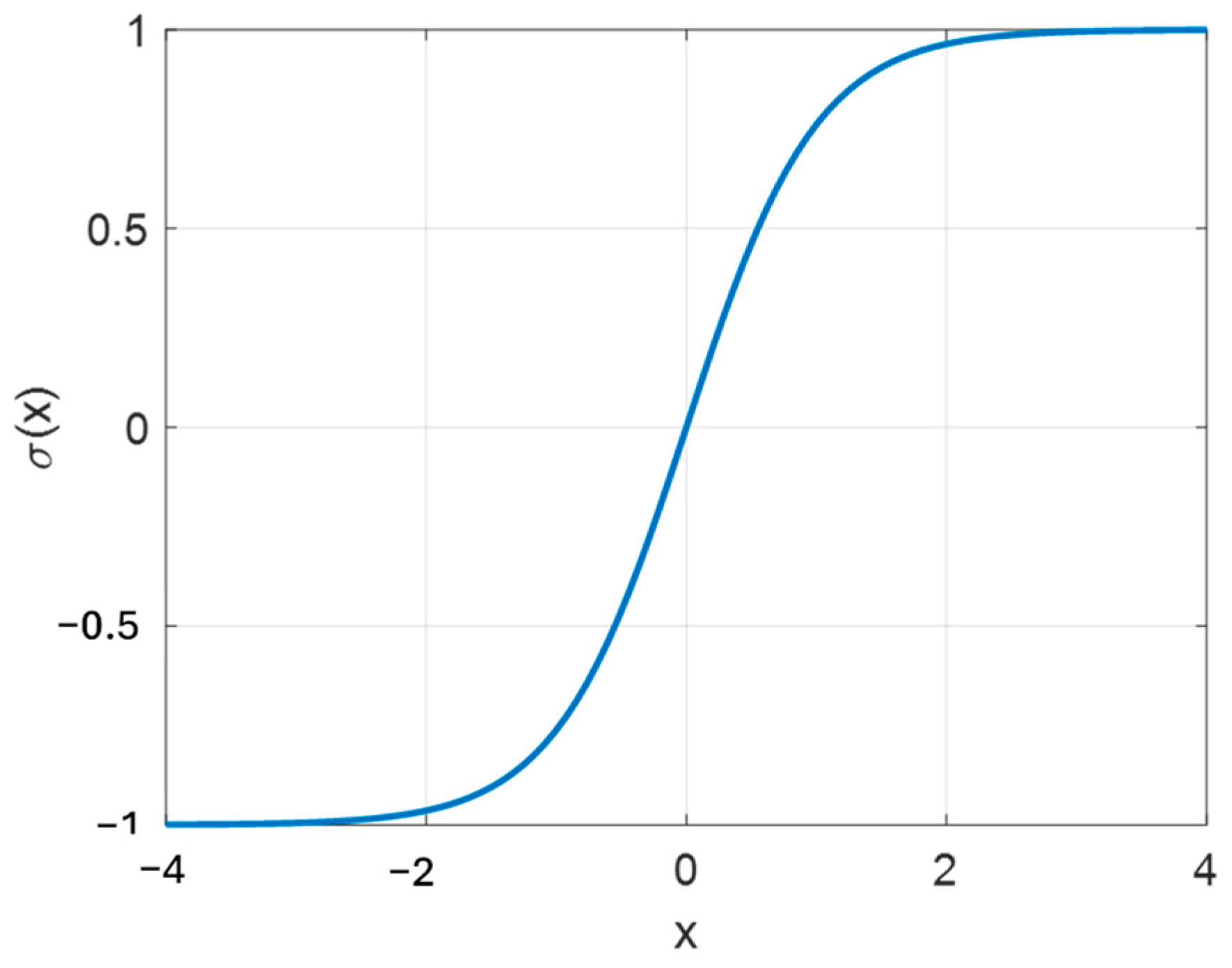
Here, s _ is the vector of the MLP inputs; u _ is the vector of the MLP outputs; W _ _ 1 is the connection matrix between input and hidden layer; b _ 1 is the bias of the hidden layer; W _ _ 2 is the connection matrix between the hidden layer and the output layer; b _ 2 is the vector of bias of the output. The two auxiliary variables k _ and h _ represent, respectively, input and output vectors of the hidden layer. Finally, σ ( · ) is a sigmoidal activation function of the hidden neurons. For instance, a sigmoidal function can be σ k _ = 1 e k 1 + e k (see Figure 2).
The activation function of the hidden layer creates a non-linear relationship between the input and output of the ANN, enabling it to solve non-linear problems. From Figure 2 it can be inferred that this sigmoidal activation function maps the entire range [ ,   + ] into the interval [ 1 ,   + 1 ] . During the inversion process, this function imposes a constraint on feasible solutions. In fact, values of the output outside the interval [−1, +1] do not correspond to any input values; therefore, they are not feasible. This aspect is formalized through a set of constraints applied during the inversion process, as shown more clearly below.
The MLP is trained by means of routines developed with MATLAB R2024b [36]. By the end of the training process, the MLP is expected to be able to reproduce the input–output relationship perfectly for all possible combinations, not just the training examples. It is important to reiterate that choosing an appropriate test set is vital to achieving this goal.

2.2. Step 2: MLP Inversion

The second step is to invert the trained ANN, in order to define the input space domain that corresponds to the assigned codomain (as its image) in the output space. The trained ANN establishes a relationship (Equation (1)) between input space (design parameters) and output space (performance of the building). By exploiting such a relationship, the inversion of the ANN can associate an input point with a given output, namely the design parameters that guarantee the required performance. An algorithm for inverting MLPs is described in [37]. Only what is functional to the present application is illustrated below.
The constraints imposed by the regulations on the output variables u _ can generally be expressed as a set of linear inequalities:
A _ _ · u _ r _
where A _ _ is a matrix of coefficients and r _ is a vector of constant terms. The linearity of such constraints is by far the most frequent case, and it allows us to simplify the discussion. Substituting Equation (1a) in Equation (2) leads to expressing the feasibility domain of the output u _ in terms of the auxiliary variable h _ , that is:
  A _ _ · W _ _ 2 · h _ r _ A _ _ · b _ 2
Through Equation (3), the feasibility domain (2) is mapped from the MLP output space to the hidden layer output space. It is worth noting that the linearity of domain (2) is preserved in the mapping, due to the linear relationship between h _ and u _ . Variable h _ must fulfill supplementary constraints deriving from the fact that the transfer function has lower and upper saturation values (see Figure 2). Only the values within the saturation interval correspond to inputs of the MLP. Thus, the following constraints must be added, which assume the form of a hypercube:
B L _ h _ B U _
where B L _ and B U _ are, respectively, the lower and upper bounds of the components of h _ . The two linear systems (3) and (4) are merged into a unique system of linear inequalities:
L _ _ · h _ g _
where L _ _ = A _ _ · W _ _ 2 I _ _ I _ _ , g _ = r _ A _ _ · b _ 2 B U _ B L _ _ and I _ _ is the identity matrix.
Equation (1b) establishes a biunivocal correspondence between the input of the hidden layer (space K in Figure 1) and a hypercube defined in the output of the hidden layer (space H). Domain (5) is nonlinearly mapped into space K, where the domain becomes:
L _ _ · σ k _ g _
Finally, by exploiting Equation (1c), the feasibility domain of the output can be expressed in the input space as follows:
L _ _ · σ W _ _ 1 · s _ + b _ 1 g _
All and only the inputs which fulfill constraints (7) are associated by the MLP to outputs fulfilling constraints (2). These are feasible solutions (see Section 2.1).

2.3. Step 3: Optimization Algorithm

The optimization step needs a feasible starting point, namely fulfilling (7), and then the objective function is optimized by means of an iterative procedure. Further constraints could be defined in the input space to prevent unreasonable design parameters, such as negative values. The cost c of the structure is typically assumed as an objective function. In general, c can be related to the design parameters through non-linear relationships. The optimization problem, which is non-linear both in the constraints and in the objective function, can be written as:
min   c s _ s u b j e c t   t o L _ _ · σ W _ _ 1 · s _ + b _ 1 g _
Among the training examples, there is a subset of feasible solutions, which can be assumed as starting points. Generally, the gradient of the objective function is evaluated at each starting point, and the search direction is determined accordingly. When the objective function is monotonic with respect to each parameter (as it occurs in the case study considered in this paper), the criterion “the smaller, the better” can be adopted. This leads to the concept of a “utopia point”, where all the design parameters assume their minimum values. If such a minimum value cannot be defined in advance, the null value is assumed instead.
The straight line connecting each feasible point to the utopia point may intersect one or more constraints. Among the intersection points, the nearest to the utopia point is assumed to be the optimum point (i.e., the local optimal solution).
The process is performed by starting from each feasible point in turn. In this way, a set of optimum points is eventually found. The final optimal solution is the one which corresponds to the minimum value of the objective function among the collected optimal points (i.e., the minimum of minima).

3. Archetypal Building and Seismic Actions

The procedure presented in Section 2 is tested by considering an archetypal steel building which is assumed to be built in Chile. The characteristics of the building and the details of the set of Chilean earthquakes considered in the analyses are given in the next sections.

3.1. Moment-Resisting Steel Frame

A moment-resisting concentrically braced steel framed building with active tension diagonal bracings is considered as an archetypal structure (see Figure 3). The building is 12 m high, and 24 m × 20 m sized in plan. Columns are spaced every 6.00 m in the X-direction and every 5.00 m in the Y direction. The interstory height is 3 m. Concentrical braces are placed in the two central bays of the perimetral X and Y frames (see Figure 3), which is a customary choice in real structures to meet architectonic restrictions.
The archetypal building was assumed to be built in Chile and, thus, reference to the Chilean National Standards NCh433, NCh1537, NCh2369, NCh3171 [3,38,39,40] and to the recommendations of the American Society of Civil Engineers ASCE7-16 and ASCE7-22 [41,42] and of the American Institute of Steel Constructions AISC341-16 and AISC360-16 [43,44] was made. The building was supposed to be used for residential purposes (thus, is was assigned an occupancy category II, according to NCh3171 [40]). In addition, it was assumed to be built on soil type II and in seismic zone 3 (according to the soil types and seismic zones defined by NCh433 [5]). It is worth noting that the building meets the requirements for in-plane and elevation regularity, according to ASCE/SEI 7-22 [42].
Four classes of elements were considered: beams in the X-direction (X beams), beams in the Y-direction (Y-beams), columns and braces. Each class was assigned a section profile, by considering, respectively, HEB, IPE and UPN profiles for columns, beams, and diagonal braces (see Figure 4). The entire building’s structure is formed by a total of 324 elements: 100 columns, 80 X-beams, 80 Y-beams and 64 braces. Floors are assumed to be made of mixed steel (corrugated sheets) and concrete, with a total thickness of 14.35 cm.

3.2. Seismic Loads

According to ASCE 7-16 [41], a minimum of three suitable real or artificial ground motions must be chosen for time-history analyses. Reference to real records is made in the present study, confining the attention to seismic events occurred in Chile. Among the several earthquakes retrieved in the available databases, the three listed in Table 1 have been finally selected. Two horizontal components, namely X and Y, are considered for each earthquake, while the vertical component is neglected, according to seismic codes. In fact, this component only needs to be considered in specific circumstances (e.g., long-span bays or floor beams supporting columns), which do not apply to the present case study.
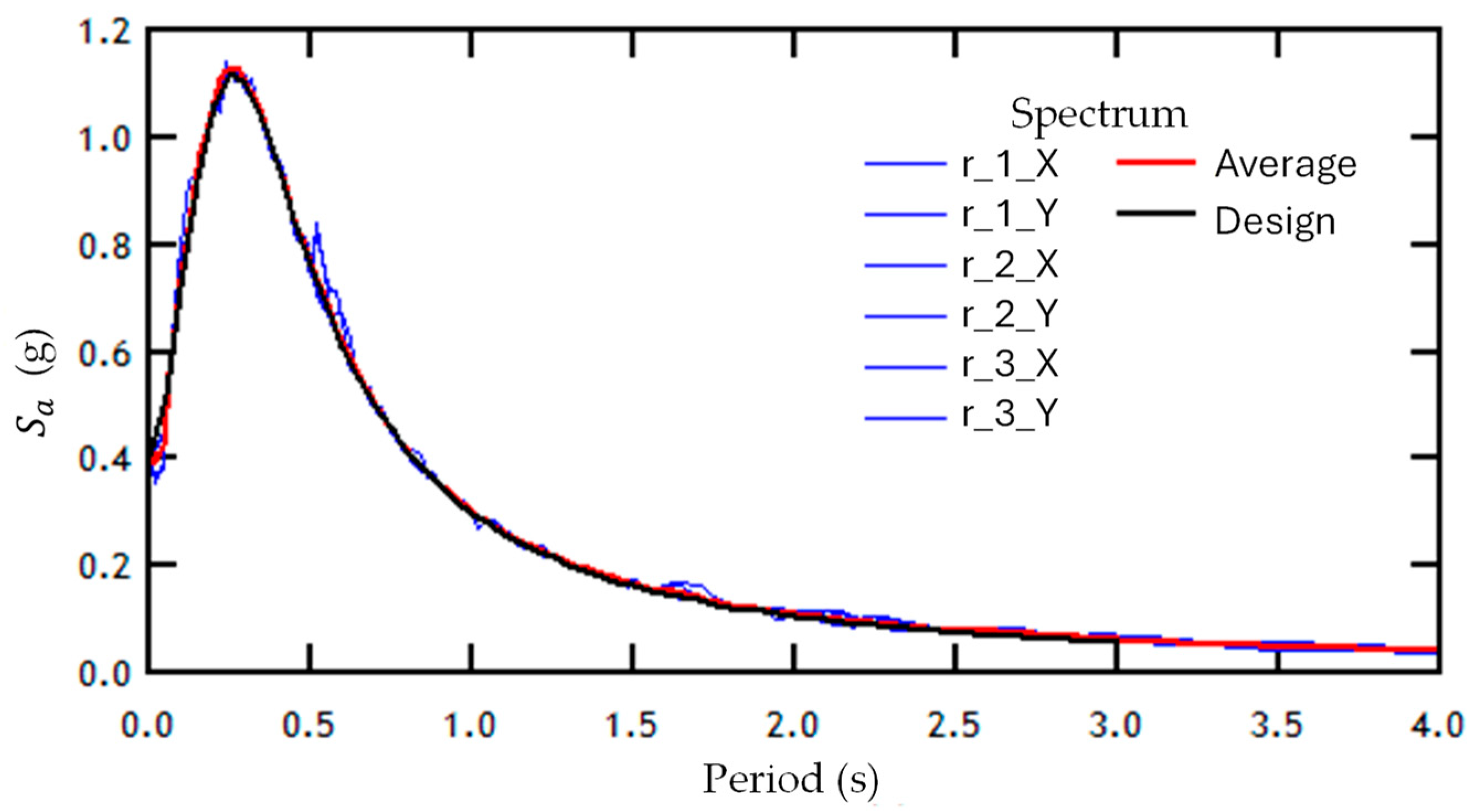
ASCE 7-16 sets out the rules that must be met for an earthquake to be considered compatible with the reference design spectrum. To make the three pairs of accelerograms listed in Table 1 consistent with the Chilean elastic design spectrum, the SeismoMatch application [45] was used. Based on the Abrahamson–Hancock Spectral Matching algorithm [46,47], SeismoMatch changes both the amplitude and the frequency content of the earthquake to make its response spectrum match the target design one. The three pairs of spectrum-consistent accelerograms plotted in Figure 5 are thus obtained. Figure 6 pro-vides the matched response spectra of these accelerograms, their average spectrum, and the reference design response spectrum.
It should be noticed that according to Chilean regulations (and those of many other countries), only three earthquakes need to be considered when assessing the seismic performance of buildings through non-linear dynamic analysis, since the additional information provided by a fourth earthquake is statistically negligible.

3.3. FEM and Time-History Non-Linear Analyses

A Finite Element Model (FEM) of the archetypal building in Figure 3 was considered in SeismoStruct [48], see Figure 7a. Inelastic displacement-based frame elements infrmDB were used to model columns, beams and braces. An A572 Grade 50 steel, with the elastic-plastic behavior shown in Figure 7b and the parameters given in Table 2, was considered.
Rigid diaphragms were set at floor and roof levels. Table 3 provides the structural permanent loads G and the variable loads Q applied to the beams. It is worth noting that permanent loads G are calculated considering only the self-weight of the slabs and of the supported non-structural components. The self-weight of the structural elements is, in fact, included in the analysis by SeismoStruct. On the other hand, the variable loads Q are calculated according to NCh 1537 and duly distributed on the internal beams and on the perimetral beams. The directionality of the metal ribs of the floors implies that the loads are transmitted to the beams oriented in the X direction (X-beams), while the beams in the Y direction (Y-beams) carry only the weight of external and internal walls.
Based on the archetypal model and related to the cross-section profiles of the four element classes, many cases with different arrangements of design parameters have been considered to build the dataset described in Section 4.

4. Preprocessing Input and Output Datasets

To train the MLP neural network, a database of design inputs and performance parameters is needed, which means that a representative set of examples (cases) should be considered. To this purpose, a preliminary suitable choice of the input design parameters must be made. The values of the design parameters are what make the examples different from each other. Section 4.1 provides a detailed description of the design parameters assumed to test the method with reference to the archetypal steel frame. A dataset of output performance parameters is also needed to build the final database of examples for the training. The performance parameters are chosen with reference to the Chilean seismic design rules, so that they represent a reasonably small but broadly significant number of capacity-design checks. Section 4.2 provides a detailed description of the selection of the performance parameters. The values of the performance parameters relevant to the involved structural elements are calculated for each example after carrying out non-linear dynamic analyses under the code-compliant earthquakes selected in Section 3. Eventually, a suitable selection of the noteworthy performance parameters was made, which significantly reduced the number of output target variables considered in the output matrix.

4.1. Input Design Parameters

The cases of the input dataset are obtained using different arrangements of the standard profiles listed in Table 4 for the four classes of elements (Columns, X-Beams, Y-Beams, Braces) of the archetypal building in Figure 3.
Since the cross-section profile was taken as fixed for each class of elements (HEB for Columns, IPE for X-Beams and Y-Beams, and UPN for Diagonal braces), and the same profile was assigned to all the elements of each class, the moment of inertia J 1 about the horizontal barycentric 1-1 axis (see Figure 4) was assumed as the input design parameter representative of each class of elements. With a clear meaning of symbols, the following four input parameters were thus considered: s 1 = J C , 1 , s 2 = J X B , 1 , s 3 = J Y B , 1 and s 4 = J D , 1 .
The values of the input variables s 1 , s 2 , s 3 and s 4 were chosen within the ranges provided in Table 5. Considering all the possible combinations of values resulted in 168 different cases. Each case corresponds to a building sized according to the archetype in Figure 3, but with a different arrangement of the elements’ cross-sections.

4.2. Output Performance Parameters

Based on the code requirements for steel buildings in Chile, the five performance checks listed in the first column of Table 6 were selected, as these are the most significantly affected by the design parameters. The first four are capacity-design requirements while the fifth one is a limitation to the interstory drift. Derived from the checks, the five performance parameters u 1 , u 2 , u 3 , u 4 and u 5 provided in the second column of Table 6 have been obtained. The code requirements are met if the inequalities in the last column of the table are met.
It should be stressed, however, that unsafe cases (where some or even all the check requirements are not met) must also be included in the dataset for the ANN training. In fact, they are necessary to gain full knowledge of the transition region between feasible and unfeasible subspaces.
For each of the 168 considered cases, non-linear time-history analyses were carried out under the three spectrum-consistent earthquakes shown in Figure 5. After each analysis, the five performance parameters u 1 , u 2 , u 3 , u 4 and u 5 were calculated for all the elements involved, which yielded a total of 532 values. Successively, all the structural elements that were found to be responsible in at least one of the 168 cases for non-compliance with code requirements (in terms of the five performance parameters) were considered as “control elements”. The identification of the “control elements” was carried out through an automated process implemented in MATLAB R2024b. Each control element was only considered once, even if it was identified as being the most solicited in several cases and/or during different earthquakes. This eventually resulted in 8, 9, 4, 13 and 2 control elements being assigned to the performance parameters u 1 , u 2 , u 3 , u 4 and u 5 . Therefore, only the values of the performance parameters relevant to these control elements, calculated for each of the three considered earthquakes, were eventually considered to build the output matrix. Thus, 108 performance parameters were finally identified as being significant for training purposes (see Table 7). In this way, a 108 × 168 performance matrix was obtained (see Figure 8b). However, this is not the output matrix to be used for the training, since the number of the final output parameters can be further reduced, without losing the essential features of the functional relationship between input design parameters and output performance checks.
A thorough analysis of the results showed, in fact, that 77 performance parameters always met the code constraints, for each case and under any of the earthquakes considered. Such parameters were not significant for training purposes and, thus, they were excluded (dropped). This led to only 31 output parameters being considered, as shown in Table 7. It should be noted that such a comparatively small number of output performance parameters can capture the most critical aspects of the building’s seismic behavior. From a structural point of view, optimal design is governed by performance parameters that may result in unsafe checks. Conversely, performance parameters that consistently result in positive checks have no influence and can be disregarded for the purpose of finding optimal design parameters.
A 31 × 168 output matrix was thus obtained and used to build the final dataset for the training. In summary, two matrices were compiled: a 4 × 168 input matrix encompassing all input design data, and a 108 × 168 matrix containing the selected output parameters. A scheme of how the input and output datasets were obtained for training is illustrated in Figure 9.

5. Three-Step Procedure (Training–Inversion–Optimization)

Preprocessing of data, detailed in Section 4, led us to obtain a database made of a 4 × 168 input design matrix and a 31 × 168 output performance matrix. To manage the complexity of potentially interdependent outputs, a specific strategy was adopted: rather than training a single MLP with 31 output neurons, a separate MLP neural network was trained for each individual target output. This resulted in a total of 31 distinct MLPs, each dedicated to predicting one specific performance parameter. This architectural choice, while seemingly increasing the number of networks, offers significant advantages. Firstly, it simplifies the learning task for each individual network, as each MLP focuses solely on the relationship between the input design parameters and a single, isolated output performance check. This often leads to faster convergence during training and potentially higher accuracy for each specific prediction. Secondly, it enhances the interpretability and troubleshooting of the models; if a prediction for a particular performance check is inaccurate, attention can be directed to retraining only the specific MLP responsible for that output, rather than re-evaluating a complex, monolithic network.

5.1. Step 1: MLPs Training

A preliminary training set was created by regularly sampling the three-dimensional input space (design parameters), ensuring that a reasonable range was covered for each parameter. Each sample represents a design scenario, for which the performance parameters can be obtained through a numerical analysis under any given earthquake. Due to the computational cost of each scenario, we minimized their number in the first stage by assuming that further cases could be added as required in subsequent stages. Since the number of cases considered was comparatively small, the leave-one-out method [49] was adopted. It involves performing as many training runs as there are cases in the set, using only one case at a time as the validation set. This led us to establish a suitable number of epochs (100) to use in the final training. To this end, training was stopped in each run as soon as the performance diagram for the unique validation case began to rise (early stopping). For the final training, the minimum number of epochs from all training runs was adopted and the entire dataset was used. Proceeding in this way allowed the training set to focus more on the problem at hand. In fact, if the trained network cannot approximate the validation case, it implies that the case is not well represented by the rest of the set.
A different strategy is adopted depending on the location of the outlier. As the region of interest is close to the frontier (see Section 2.1), any outliers that fall far from the frontier are dropped from the training set, regardless of feasibility. Conversely, if it falls close to the frontier, this indicates that the region of interest is not adequately sampled, and new examples are required around the outlier. To generate new examples, a convex combination is calculated between each outlier and the nearest examples in the dataset. Each new example represents a different design scenario, and a FEM analysis is performed for each one. The dataset is progressively adapted to the problem at hand through the two actions of pruning and growing. The dataset adaptation procedure ends when the trained network provides a good approximation of all the examples when used for validation.
In the study, we found that 10 out of 168 examples were difficult for the MLP to approximate. Subsequent checks revealed that these examples were far from the region of interest, justifying their removal from the database.
A dedicated MLP was trained for each of the 31 outputs over the entire dataset. This choice was made purely to simplify the training phase. In fact, the output of the network represents constraints for the training problem; therefore, the greater the number of outputs, the more difficult the training. Splitting the training problem into multiple training runs, each with a different output, greatly reduces the total complexity.
The dataset for the MLP training was made up of a 4 × 158 input design matrix and a 31 × 158 output target matrix (Figure 10). Reducing the training set enabled good performance to be achieved despite the low number of epochs, with a mean squared error (MSE) of less than 1.00 × 10−4 for all the trained MLPs. As an instance, the regression curve relevant to one of the 31 trained MLPs is provided in Figure 11. The plot reveals a strong correlation between predicted outputs and relevant targets. This is because training focuses on the transition region (see Section 2.1), which is a small subspace where the input–output function can be considered approximately linear.
Incidentally, it can be noted that a dataset of just 168 cases (then reduced to 158) might seem too small for training purposes. Although it is difficult to estimate a priori the number of cases required to describe a distribution, there are controls that can help to determine whether the number of cases is adequate or not. One of them concerns the ratio between the number of cases and the size of the search space, which is quite reasonable in the present study. Another control involves assessing the neural network’s ability to generalize during training. To improve this ability, the leave-one-out method was exploited, as discussed before.

5.2. Step 2: Inversion of the Trained MLPs

The trained MLPs were then inverted according to the procedure described in Section 2.2. Each inverted MLP is a constraint in the input design space; thus, the union of all constraints gives the frontier of the search domain. The optimal design parameters are sought within the search domain, starting from feasible points of the input design space, by minimizing the objective function.

5.3. Step 3: Optimization

The cost of the structure was assumed to be the objective function. As the structure is made entirely of steel, the cost is proportional to the total structural mass, which in turn depends on the length and cross area of the structural elements. As the length of the structural elements is constant for all the examples considered, the mass of the prototype is directly proportional to the cross-sectional areas of the four categories of elements. Finally, as the section profile of the four categories of structural element is assumed to be the same for all the considered cases, the cost of the structure depends on the design parameters s 1 , s 2 , s 3 and s 4 , i.e., the moments of inertia about the horizontal local axis of the cross-sections of the four elements’ categories.
To relate the objective function c to the input design parameters s 1 , s 2 , s 3 , s 4 , the relationship between inertia moment and cross area is needed for each of the three standard profiles considered for the archetype (namely, HEB, UPN, and IPE). It was very hard to obtain a closed-form relationship, so an interpolation was derived instead. By plotting the values of inertia moments versus the corresponding cross areas taken from look-up-table datasheets, the diagrams in Figure 12 were derived. Based on such diagrams and on cubic splines, approximate non-linear relationships between cross areas A C , A X B , A Y B   A D and inertia moments J C , 1 , J X B , 1 , J Y B , 1 , J D , 1 were derived for the four categories of elements of the archetypal building. Since the inertia moments J C , 1 , J X B , 1 , J Y B , 1 , J D , 1 are the input parameters s 1 , s 2 , s 3 , s 4 , the objective function can be eventually defined as follows:
c s 1 , s 2 , s 3 , s 4 = γ · L t o t , C A C s 1 + L t o t , X B A X B s 2 + L t o t , Y B A Y B s 3 + L t o t , D A D s 4
where γ is the steel mass density, while L t o t , C , L t o t , X B , L t o t , Y B and L t o t , D denote the total length of columns, X-beams, Y-beams and diagonals, respectively.
The inverted MLPs obtained in Section 5.2 are exploited to seek, in the input search domain, optimal design parameters for the archetypal steel building. A schematic representation of the optimization process, based on the utopia point (see Section 2.3), is sketched in Figure 13. The process starts with a set of feasible points in the input space (blue points in Figure 13). Such points are design solutions (retrieved from the training set) that are relevant to safe performance checks, according to code requirements. From each feasible point, a seeking segment is traced that connects that point with the utopia point (red point in Figure 13). The local optimal solution in each seeking direction is found at the intersection with the first met constraint (green point in Figure 13).
It is to note that when the margin between the points of the seeking segment and the constraint is negative or null (interception point) the constraint is fulfilled, in agreement with Equation (2). On the contrary, positive margins mean unfeasible solutions. Accordingly, the green part of the seeking segment is relevant to feasible solutions, while the red part is relevant to unfeasible ones.
It is worth noting that, rather than guaranteeing convergence to the global optimum, this procedure provides a sub-optimal solution at a reasonable computational cost. The quality of the solution depends on the number of feasible points that belong to the training set. Ultimately, the greater the number of feasible starting points, the greater the chance of approaching the global optimum. However, this is not the only possible strategy. For instance, once the frontier point has been reached, further searches could be conducted along the frontier. This method is beyond the scope of the present work and will be the subject of future research.
To give an explicative example, the envelope of the margin between the points of the seeking segment and the nearest constraint, relevant to case n. 148, is plotted in Figure 14. The side with positive values of the envelope corresponds to unfeasible points (which means that at least one constraint is violated). Instead, feasible solutions are relevant to the side where the points of the envelope assume negative or null values. On the feasible side, the value closest to zero, i.e., the point nearest to the utopia point (green square), is eventually chosen as the optimal solution. This aligns with the criterion of “the smaller, the better”, which can be adopted here since the objective function is monotonic with respect to each input design parameter.
The values of the objective function c (which corresponds to the total mass) relevant to the different local optimal solutions, obtained starting from different feasible points of the input domain, are plotted in Figure 15. In the diagram, the minimum value of the total mass identifies the optimal solution (point highlighted in red).
Table 8 provides the design values corresponding to the final optimal solution. In the same table, the commercial sections that better match the values of moment of inertia given by the optimization process are also provided. The results of the numerical time-history non-linear analyses carried out under the three considered earthquakes show that the archetypal structure with these optimal design parameters satisfies the code performance checks of Table 6.
This confirms that the proposed three-step procedure effectively identifies the optimal design parameters for a given archetypal building by ensuring that the capacity-design performance constraints are met.

6. Conclusions

The aim of this study was to investigate the possibility of artificial neural networks (ANNs) gaining design versus performance experience for earthquake-resistant buildings and using such experience in solving the structural inverse problem of optimizing the design variables for assigned code-based performance constraints. To achieve this aim, a three-step procedure was proposed. The first step is to train multi-layer perceptron (MLP) ANNs using a database of input design parameters and their corresponding output performance variables, relevant to a given archetypal building. In the second step, the trained MLPs are inverted under code-based capacity-demand constraints, so that the feasibility domain of the output variables can be reflected in the input design space, thus defining a search domain for the successive step. The third step exploits a gradient-based search algorithm to seek optimal design solutions, starting from feasible input points laying in the input search domain.
The procedure was tested on an archetypal multi-story building, namely a concentrically braced steel framed building with active tension diagonal bracing, which was assumed to be built in Chile. The inertia moments of the cross-sections of the four classes of structural element were chosen as the four design parameters. This produced 168 distinct cases, each characterized by a specific arrangement of cross-section profiles. Five performance parameters were assumed as the most representative outputs for checking the building capacity to withstand seismic actions, and their value was calculated for all the involved elements by carrying out non-linear dynamic analyses for all the cases considered. Three earthquakes, which were consistent with the Chilean design response spectrum and had been suitably cut using an energy-saving process, were used for the analyses. According to the regulations, three earthquakes are in fact enough to assess the seismic performance of buildings using non-linear dynamic analysis, since the additional information provided by a fourth earthquake is statistically negligible. For optimization purposes, each earthquake is considered as an external excitation that can provide a wealth of information about structural behavior, highlighting potential issues. Thus, the training dataset was built by considering three earthquakes consistent with code requirements.
To reduce the training complexity, the input and output matrices were resized during the training phase by dropping out both the outliers that fall from the frontier (where the optimal solution is likely to be found) and the outputs that always meet the code constraints. Finally, 31 output parameters were identified that could capture critical aspects of the building’s seismic performance (i.e., parameters that result in unsafe values of the performance parameters in at least one of the considered cases or under any of the earthquakes considered). Due to the comparatively low number of cases considered, the leave-one-out method was adopted. An MLP was trained for each of the 31 outputs, which simplified the training phase. Splitting the training problem into multiple training runs, each with a different output, greatly reduced the total complexity of the problem without compromising effectiveness of the solution. The trained MLPs were then inverted by using the code-based performance checks as constraints to solve the inverse problem of defining a feasible design solution domain.
Concerning the numerosity of the dataset, it is worth noting that the validation process establishes whether the training set is suitable in terms of both number and distribution of cases, or in other words if it is representative of the entire distribution that the network is tasked with mapping. In the present case, the validation process is even more rigorous than usual since, in the leave-one-out method, each case acts once as a validation set. Therefore, each case of the training set is well represented by the rest of the training set, which avoids overfitting. On the other hand, the strong correlation between target and calculated values is just a consequence of the small size of the sub-space (transition region) spanned by the training set. Such a strong correlation between inputs and outputs is beneficial during the training phase.
The structural weight of the building (which is directly related to the initial cost of the structure) was assumed as the objective function. An optimum search was performed starting from each feasible design solution within the search domain. This led to obtaining a set of local optima, the minimum value of which eventually gave the final optimal solution. A double check made through numerical analyses confirmed the good performance of the optimal solution found, thus confirming the success of the procedure. It should be noted that this procedure provides a sub-optimal solution at a reasonable cost. In general, the greater the number of feasible starting points, the greater the chance of approaching the global optimum.
The significance of the results obtained in this study depends on the specific example considered, so it is not possible to predict the outcome in other cases. Nevertheless, this example demonstrates the effectiveness of the proposed methodology for solving complex optimization problems, suggesting that it could be applied successfully to the optimal seismic design of any type of building. Future work will be done on testing the three-step procedure on other kinds of structures (reinforced concrete buildings with shear walls, X-lam timber multistory buildings) and on providing insights to make it faster and more effective.

Author Contributions

Conceptualization, A.M., M.C.P. and J.C.V.; Data curation, A.M. and F.P.; Formal analysis, F.P. and J.C.V.; Investigation, A.M., F.P., M.C.P. and J.C.V.; Methodology, A.M., F.P. and M.C.P.; Supervision, A.M. and M.C.P.; Validation, A.M.; Writing—original draft, M.C.P. All authors have read and agreed to the published version of the manuscript.

Funding

This research received no external funding.

Data Availability Statement

The original contributions presented in this study are included in the article. Further inquiries can be directed to the corresponding author.

Acknowledgments

This research was conducted within the framework of a bilateral agreement between the University of Cagliari and the Pontificia Catholic University of Valparaíso.

Conflicts of Interest

The authors declare no conflicts of interest.

Abbreviations

The following abbreviations are used in this manuscript:
MLPMulti-Layer Perceptron
ANNArtificial Neural Networks
FEMFinite Element Model

References

  1. Dong, G.; Garcia, R.; Pilakoutas, K.; Hajirasouliha, I. A Review of Optimum Seismic Design of RC Frames: State-of-the-Art, Challenges and Future Directions. Eng. Struct. 2024, 315, 118455. [Google Scholar] [CrossRef]
  2. Zakian, P.; Kaveh, A. Seismic Design Optimization of Engineering Structures: A Comprehensive Review. Acta Mech. 2023, 234, 1305–1330. [Google Scholar] [CrossRef]
  3. Zakian, P.; Kaveh, A. Multi-Objective Seismic Design Optimization of Structures: A Review. Arch. Computat. Methods Eng. 2024, 31, 579–594. [Google Scholar] [CrossRef]
  4. EN 1998-1:2004; Eurocode 8: Design of Structures for Earthquake Resistance—Part I: General Rules, Seismic Actions and Rules for Buildings. Technical Committee 250/SC8; European Committee for Standardization: Brussels, Belgium, 2004.
  5. NCh433.Of1996; Seismic Design of Buildings. Instituto Nacional de Normalización: Santiago, Chile, 2009.
  6. Vielma-Perez, J.; Porcu, M.; Gómez, M. Non-Linear Analyses to Assess the Seismic Performance of RC Buildings Retrofitted with FRP. Rev. Int. Metodos Numer. Para Calc. Diseno Ing. 2020, 36, 1–3. [Google Scholar] [CrossRef]
  7. Porcu, M.C.; Vielma, J.C.; Panu, F.; Aguilar, C.; Curreli, G. Seismic Retrofit of Existing Buildings Led by Non-Linear Dynamic Analyses. Int. J. Saf. Secur. Eng. 2019, 9, 201–212. [Google Scholar] [CrossRef]
  8. Porcu, M.C.; Bosu, C.; Gavrić, I. Non-Linear Dynamic Analysis to Assess the Seismic Performance of Cross-Laminated Timber Structures. J. Build. Eng. 2018, 19, 480–493. [Google Scholar] [CrossRef]
  9. Annan, C.D.; Youssef, M.A.; El Naggar, M.H. Experimental Evaluation of the Seismic Performance of Modular Steel-Braced Frames. Eng. Struct. 2009, 31, 1435–1446. [Google Scholar] [CrossRef]
  10. Titirla, M.D. A State-of-the-Art Review of Passive Energy Dissipation Systems in Steel Braces. Buildings 2023, 13, 851. [Google Scholar] [CrossRef]
  11. Ghiani, C.; Linul, E.; Porcu, M.; Marsavina, L.; Movahedi, N.; Aymerich, F. Metal Foam-Filled Tubes as Plastic Dissipaters in Earthquake-Resistant Steel Buildings. IOP Conf. Ser. Mater. Sci. Eng. 2018, 416, 012051. [Google Scholar] [CrossRef]
  12. Fang, C.; Wang, W.; Qiu, C.; Hu, S.; MacRae, G.A.; Eatherton, M.R. Seismic Resilient Steel Structures: A Review of Research, Practice, Challenges and Opportunities. J. Constr. Steel Res. 2022, 191, 107172. [Google Scholar] [CrossRef]
  13. Soleimani, R.; Hamidi, H. Improved Substitute-Frame (ISF) Model for Seismic Response of Steel-MRF with Vertical Irregularities. J. Constr. Steel Res. 2021, 186, 106918. [Google Scholar] [CrossRef]
  14. Li, X.; Kurata, M. Probabilistic Updating of Fishbone Model for Assessing Seismic Damage to Beam–Column Connections in Steel Moment-resisting Frames. Comput. Aided Civ. Infrastruct. Eng. 2019, 34, 790–805. [Google Scholar] [CrossRef]
  15. Di Sarno, L.; Elnashai, A.S. Bracing Systems for Seismic Retrofitting of Steel Frames. J. Constr. Steel Res. 2009, 65, 452–465. [Google Scholar] [CrossRef]
  16. Issa, A.; Stephen, S.; Mwafy, A. Unveiling the Seismic Performance of Concentrically Braced Steel Frames: A Comprehensive Review. Sustainability 2024, 16, 427. [Google Scholar] [CrossRef]
  17. Jin, J.; Nagae, T.; Chung, Y.-L. Seismic and Collapse Behavior of Existing High-Rise Steel Buildings under Long-Period Earthquakes. J. Constr. Steel Res. 2023, 211, 108151. [Google Scholar] [CrossRef]
  18. Gioncu, V.; Mosoarca, M.; Anastasiadis, A. Local Ductility of Steel Elements under Near-Field Earthquake Loading. J. Constr. Steel Res. 2014, 101, 33–52. [Google Scholar] [CrossRef]
  19. Tantely, J.S.; Zheng, H. Seismic Collapse Margin of Steel Frame Structures with Symmetrically Placed Concentric Braces. Int. J. Steel Struct. 2017, 17, 969–982. [Google Scholar] [CrossRef]
  20. Kim, T.; Kim, J. Collapse Analysis of Steel Moment Frames with Various Seismic Connections. J. Constr. Steel Res. 2009, 65, 1316–1322. [Google Scholar] [CrossRef]
  21. Li, Y.; Song, R.; Van De Lindt, J.W. Collapse Fragility of Steel Structures Subjected to Earthquake Mainshock-Aftershock Sequences. J. Struct. Eng. 2014, 140, 04014095. [Google Scholar] [CrossRef]
  22. Gerges, A.; Porcu, M.C.; Cazzani, A. Numerical Investigation of the Post-Elastic Seismic Response of the Multi-Vaulted Beit-El-Din Hammam. Int. J. Mason. Res. Innov. 2024, 9, 537–566. [Google Scholar] [CrossRef]
  23. Gholizadeh, S. Performance-Based Optimum Seismic Design of Steel Structures by a Modified Firefly Algorithm and a New Neural Network. Adv. Eng. Softw. 2015, 81, 50–65. [Google Scholar] [CrossRef]
  24. Liu, M.; Burns, S.A.; Wen, Y.K. Optimal Seismic Design of Steel Frame Buildings Based on Life Cycle Cost Considerations. Earthq. Eng. Struct. Dyn. 2003, 32, 1313–1332. [Google Scholar] [CrossRef]
  25. Kaveh, A.; Zakian, P. Optimal Design of Steel Frames under Seismic Loading Using Two Meta-Heuristic Algorithms. J. Constr. Steel Res. 2013, 82, 111–130. [Google Scholar] [CrossRef]
  26. Kaveh, A.; Fahimi-Farzam, M.; Kalateh-Ahani, M. Optimum Design of Steel Frame Structures Considering Construction Cost and Seismic Damage. Smart Struct. Syst. 2015, 16, 1–26. [Google Scholar] [CrossRef]
  27. Kaveh, A.; Farahmand Azar, B.; Hadidi, A.; Rezazadeh Sorochi, F.; Talatahari, S. Performance-Based Seismic Design of Steel Frames Using Ant Colony Optimization. J. Constr. Steel Res. 2010, 66, 566–574. [Google Scholar] [CrossRef]
  28. Fragiadakis, M.; Lagaros, N.D. An Overview to Structural Seismic Design Optimisation Frameworks. Comput. Struct. 2011, 89, 1155–1165. [Google Scholar] [CrossRef]
  29. Jahjouh, M. An Experience Based Artificial Neural Network in the Design Optimization of Steel Frames. Eng. Res. Express 2022, 4, 045031. [Google Scholar] [CrossRef]
  30. Gholizadeh, S.; Samavati, O.A. Structural Optimization by Wavelet Transforms and Neural Networks. Appl. Math. Model. 2011, 35, 915–929. [Google Scholar] [CrossRef]
  31. Carcangiu, S.; Fanni, A.; Montisci, A. Multi Objective Optimization Algorithm Based on Neural Networks Inversion. In Bio-Inspired Systems: Computational and Ambient Intelligence; Cabestany, J., Sandoval, F., Prieto, A., Corchado, J.M., Eds.; Springer: Berlin/Heidelberg, Germany, 2009; pp. 744–751. [Google Scholar]
  32. Calledda, C.; Montisci, A.; Porcu, M.C. Optimal Design of Earthquake-Resistant Buildings Based on Neural Network Inversion. Appl. Sci. 2021, 11, 4654. [Google Scholar] [CrossRef]
  33. Genzel, M.; Macdonald, J.; Marz, M. Solving Inverse Problems With Deep Neural Networks—Robustness Included? IEEE Trans. Pattern Anal. Mach. Intell. 2023, 45, 1119–1134. [Google Scholar] [CrossRef] [PubMed]
  34. Rumelhart, D.E.; Hinton, G.E.; Williams, R.J. Learning Representations by Back-Propagating Errors. Nature 1986, 323, 533–536. [Google Scholar] [CrossRef]
  35. Cybenko, G. Approximation by Superpositions of a Sigmoidal Function. Math. Control. Signal Syst. 1989, 2, 303–314. [Google Scholar] [CrossRef]
  36. MATLAB, version 24.2; Mathworks: Natick, MA, USA, 2024.
  37. Carcangiu, S.; Fanni, A.; Montisci, A. A Constructive Algorithm of Neural Approximation Models for Optimization Problems. COMPEL Int. J. Comput. Math. Electr. Electron. Eng. 2009, 28, 1276–1289. [Google Scholar] [CrossRef]
  38. NCh1537.Of2009; Structural Design—Permanent Loads and Use Loads. Instituto Nacional de Normalización: Santiago, Chile, 2009.
  39. NCh2369.Of2003; Seismic Design of Industrial Structures and Facilities. Instituto Nacional de Normalización: Santiago, Chile, 2003.
  40. NCh3171.Of2010; Structural Design—General Provisions and Load Combinations. Instituto Nacional de Normalización: Santiago, Chile, 2017.
  41. ASCE 7-16; Minimum Design Loads and Associated Criteria for Buildings and Other Structures. American Society of Civil Engineers: Reston, VA, USA, 2017. [CrossRef]
  42. ASCE/SEI 7-22; Minimum Design Loads and Associated Criteria for Buildings and Other Structures. American Society of Civil Engineers: Reston, VA, USA, 2021.
  43. AISC 341-16; Seismic Provisions for Structural Steel Buildings. American Institute of Steel Construction: Chicago, IL, USA, 2016.
  44. AISC 360-16; Specification for Structural Steel Buildings. American Institute of Steel Construction: Chicago, IL, USA, 2016.
  45. Seismosoft. A Computer Program for Spectrum Matching of Earthquake Records; Seismosoft: Lombardy, Italy, 2016. [Google Scholar]
  46. Abrahamson, N.A. Non-Stationary Spectral Matching. Seismol. Res. Lett. 1992, 63, 30. [Google Scholar]
  47. Hancock, J. An Improved Method of Matching Response Spectra of Recorded Earthquake Ground Motion Using Wavelets. J. Earth. Eng. 2006, 10, 67. [Google Scholar] [CrossRef]
  48. Seismosoft. A Computer Program for Static and Dynamic Nonlinear Analysis of Framed Structures; Seismosoft: Lombardy, Italy, 2018. [Google Scholar]
  49. Wong, T.-T. Performance Evaluation of Classification Algorithms by K-Fold and Leave-One-out Cross Validation. Pattern Recognit. 2015, 48, 2839–2846. [Google Scholar] [CrossRef]
Figure 1. Scheme of the Multi-Layer Perceptron (MLP).
Figure 1. Scheme of the Multi-Layer Perceptron (MLP).
Applsci 15 10713 g001
Figure 2. Sigmoidal activation function.
Figure 2. Sigmoidal activation function.
Applsci 15 10713 g002
Figure 3. Concentrically braced moment-resisting steel framed archetype.
Figure 3. Concentrically braced moment-resisting steel framed archetype.
Applsci 15 10713 g003
Figure 4. Cross-section profile for each class of elements.
Figure 4. Cross-section profile for each class of elements.
Applsci 15 10713 g004
Figure 5. The three considered spectrum-consistent earthquakes: full-length (a) and cut (b) through the Arias Intensity method.
Figure 5. The three considered spectrum-consistent earthquakes: full-length (a) and cut (b) through the Arias Intensity method.
Applsci 15 10713 g005
Figure 6. Response spectra of the X and Y components of the three spectrum-consistent earthquakes plotted together their average spectrum, and the reference Chilean design response spectrum.
Figure 6. Response spectra of the X and Y components of the three spectrum-consistent earthquakes plotted together their average spectrum, and the reference Chilean design response spectrum.
Applsci 15 10713 g006
Figure 7. (a) FEM of the building and (b) constitutive behavior of steel in SeismoStruct.
Figure 7. (a) FEM of the building and (b) constitutive behavior of steel in SeismoStruct.
Applsci 15 10713 g007
Figure 8. Three-dimensional representation of (a) the 4 × 168 input matrix (Table 5) and (b) the 108 × 168 performance matrix (Table 7).
Figure 8. Three-dimensional representation of (a) the 4 × 168 input matrix (Table 5) and (b) the 108 × 168 performance matrix (Table 7).
Applsci 15 10713 g008
Figure 9. Scheme of the construction of input and output matrices.
Figure 9. Scheme of the construction of input and output matrices.
Applsci 15 10713 g009
Figure 10. Final database for the MLP training: (a) 4 × 158 input matrix and (b) 31 × 158 output matrix.
Figure 10. Final database for the MLP training: (a) 4 × 158 input matrix and (b) 31 × 158 output matrix.
Applsci 15 10713 g010
Figure 11. Regression plot of one of the 31 trained MLPs.
Figure 11. Regression plot of one of the 31 trained MLPs.
Applsci 15 10713 g011
Figure 12. Moments of inertia vs. cross area of (a) HEB sections, (b) IPE sections and (c) UPN sections.
Figure 12. Moments of inertia vs. cross area of (a) HEB sections, (b) IPE sections and (c) UPN sections.
Applsci 15 10713 g012
Figure 13. Utopia point method.
Figure 13. Utopia point method.
Applsci 15 10713 g013
Figure 14. An envelope of margins between points of the seeking segment and the nearest constraint. The feasible points are those with a negative or null margin. The green squared point is the local optimal solution.
Figure 14. An envelope of margins between points of the seeking segment and the nearest constraint. The feasible points are those with a negative or null margin. The green squared point is the local optimal solution.
Applsci 15 10713 g014
Figure 15. Total mass (objective function) for the different local optimal solutions. The minimum value (red inside) is the final optimal solution.
Figure 15. Total mass (objective function) for the different local optimal solutions. The minimum value (red inside) is the final optimal solution.
Applsci 15 10713 g015
Table 1. Chilean earthquakes selected for the numerical analysis.
Table 1. Chilean earthquakes selected for the numerical analysis.
IDEarthquake/
Station
DateMagnitudeEpicentral
Distance [km]
ComponentPGA
[ c m / s 2 ]
EQ1Coquimbo/El Pedregal16 September 20158.392X
Y
677
561
EQ2Coquimbo/San Esteban16 September 20158.3168X
Y
268
182
EQ3Puerto Quellón25 December 20167.675X
Y
371
350
Table 2. Constitutive parameters of the A572 Grade 50 steel.
Table 2. Constitutive parameters of the A572 Grade 50 steel.
Characteristic yield strength f y 345.00   M P a
Ultimate strength f u 450.00   M P a
Ultimate strain capacity ε u 0.1
Initial Young’s modulus E s 200,000.00   M P a
Post-yield Young’s modulus E p y = ( f u f y ) / ( ε u f y / E s ) 1000.00   M P a
Strain-hardening ratio μ = E p y / E s 0.005
Steel-specific weight γ s 78   k N / m 3
Table 3. Loads at the slab levels.
Table 3. Loads at the slab levels.
Slab LevelBeamPosition G   [ k N / m ] Q   [ k N / m ]
FloorX-beamperimeter
interior
7.59
14.81
1.25
2.50
Y-beamperimeter
interior
0.30
0.30
0.00
0.00
RoofX-beamperimeter
interior
6.55
12.12
0.40
0.80
Y-beamperimeter
interior
0.30
0.30
0.00
0.00
Table 4. Cross-section profiles adopted for the dataset.
Table 4. Cross-section profiles adopted for the dataset.
ElementsSect. 1Sect. 2Sect. 3Sect. 4Sect. 5Sect. 6Sect. 7
ColumnsHEB360HEB400HEB450HEB500HEB550HEB600HEB650
X-BeamsIPE400IPE450IPE500
Y-BeamsIPE270IPE300IPE330
BracesUPN300UPN320
Table 5. Input design parameters.
Table 5. Input design parameters.
ElementSectionsDesign ParameterInput Variable Value   Range   [ m m 4 ]
ColumnHEB360 ÷ HEB650Inertia moment (about 1-1) s 1 = J C , 1 4.32 × 108 ÷ 21.06 × 108
X-BeamIPE400 ÷ IPE550Inertia moment (about 1-1) s 2 = J X B , 1 2.31 × 108 ÷ 6.71 × 108
Y-BeamIPE270 ÷ IPE330Inertia moment (about 1-1) s 3 = J Y B , 1 0.58 × 108 ÷ 1.18 × 108
Diagonal braceUPN300 ÷ UPN320Inertia moment (about 1-1) s 4 = J D , 1 0.80 × 108 ÷ 1.087 × 108
Table 6. Performance parameters.
Table 6. Performance parameters.
Performance CheckPerformance ParameterCheck Met If
Bending-compression interaction on Columns
(AISC 360-16, Chapter H1)
u 1 = P r c P d c + 8 9 M r c , y M d c , y + M r c , z M d c , z   i f   P r c P d c 0.2
u 1 = P r c 2 P d c + M r c , y M d c , y + M r c , z M d c , z   i f   P r c P d c < 0.2
1.0
Design vs. required flexural strength on X-beams
(AISC 360-16, Chapter F2)
u 2 = M d b , x M r b , x > 0
Design vs. required flexural strength on Y-beams
(AISC 360-16, Chapter F2)
u 3 = M d b , y M r b , y > 0
Design vs. required compressive strength on diagonal braces
(AISC 360-16, Chapter E3)
u 4 = P d d P r d > 0
Limiting story drift
(ASCE 7-16, Table 12.12-1)
u 5 = 0.02 δ m a x / h > 0
Meaning of parameters in the table:
  • P r c = column required axial strength [kN]; P d c = column design axial strength [kN]
  • M r c , y = column required flexural strength to major axis bending (Y-axis) [kNm]
  • M r c , z = column required flexural strength to minor axis bending (Z-axis) [kNm]
  • M d c , y = column design flexural strength to major axis bending (Y-axis) [kNm]
  • M d c , z = column design flexural strength to minor axis bending (Z-axis) [kNm]
  • M d b , x = x-beam design plastic bending strength [kNm]
  • M r b , x = X-beam required plastic bending strength [kNm]
  • M d b , y = Y-beam design plastic bending strength [kNm]
  • M r b , y = Y-beam required plastic bending strength [kNm]
  • P d d = diagonal brace design compressive strength [kN]
  • P r d = diagonal brace required compressive strength [kN]
  • Story drift limit = 0.02 (2%) for risk category III
  • δ m a x = maximum story drift [m]; h = story height [m]
Table 7. Performance parameters selected for the training.
Table 7. Performance parameters selected for the training.
Performance ParametersControl ElementsEarthquakesOutputs
u 1 8324
u 2 9327
u 3 4312
u 4 13339
u 5 236
Total108
Dropped77
Output parameters31
Table 8. Optimal design parameters.
Table 8. Optimal design parameters.
ElementDesign ParameterOptimal ValueTabulated ValueCommercial Section
Column Inertia   moment   J y , 1 4.319   ×   10 8   m m 4 4.319   ×   10 8   m m 4 HEB400
X-Beam Inertia   moment   J y , 2 2.313   ×   10 8   m m 4 2.313   ×   10 8   m m 4 IPE400
Y-Beam Inertia   moment   J y , 3 1.163   ×   10 8   m m 4 1.177   ×   10 8   m m 4 IPE330
Diagonal brace Inertia   moment   J y , 4 1.080   ×   10 8   m m 4 1.087   ×   10 8   m m 4 UPN320
Disclaimer/Publisher’s Note: The statements, opinions and data contained in all publications are solely those of the individual author(s) and contributor(s) and not of MDPI and/or the editor(s). MDPI and/or the editor(s) disclaim responsibility for any injury to people or property resulting from any ideas, methods, instructions or products referred to in the content.

Share and Cite

MDPI and ACS Style

Montisci, A.; Pibi, F.; Porcu, M.C.; Vielma, J.C. Intelligent Optimal Seismic Design of Buildings Based on the Inversion of Artificial Neural Networks. Appl. Sci. 2025, 15, 10713. https://doi.org/10.3390/app151910713

AMA Style

Montisci A, Pibi F, Porcu MC, Vielma JC. Intelligent Optimal Seismic Design of Buildings Based on the Inversion of Artificial Neural Networks. Applied Sciences. 2025; 15(19):10713. https://doi.org/10.3390/app151910713

Chicago/Turabian Style

Montisci, Augusto, Francesca Pibi, Maria Cristina Porcu, and Juan Carlos Vielma. 2025. "Intelligent Optimal Seismic Design of Buildings Based on the Inversion of Artificial Neural Networks" Applied Sciences 15, no. 19: 10713. https://doi.org/10.3390/app151910713

APA Style

Montisci, A., Pibi, F., Porcu, M. C., & Vielma, J. C. (2025). Intelligent Optimal Seismic Design of Buildings Based on the Inversion of Artificial Neural Networks. Applied Sciences, 15(19), 10713. https://doi.org/10.3390/app151910713

Note that from the first issue of 2016, this journal uses article numbers instead of page numbers. See further details here.

Article Metrics

Back to TopTop