Integrated Scheme of Protection and Fault Localization for All-DC Collection Network in Offshore Wind Farm
Abstract
1. Introduction
Research Gap and Contributions
- Limitation of noise suppression and high-cost wave sensors of traveling wave-based approaches to be applied in all-DC collection networks;
- Absence of high-frequency boundaries leading to reduced performance of traveling-wave-based approaches to be applied in all-DC collection networks;
- Limited performance in the high-impedance fault condition of fault transient quantity-based approaches to be applied in all-DC collection networks;
- Limited performance in the noise interference condition of fault transient quantity-based approaches to be applied in all-DC collection networks.
- Fast fault detection utilizing the change in the bus zero-mode voltage;
- Precise fault line utilizing the zero-mode current at the outlet of the collection line;
- Enhanced reliability under high-impedance fault conditions;
- Robustness to noise interference.
2. Fault Analysis of All-DC Wind Farm
2.1. Topology of Typical All-DC Wind Farm
2.2. Fault Characterization of All-DC Wind Farms
3. Integrated Scheme of Protection and Fault Localization in All-DC Collection Network
3.1. Fault Principle
3.2. Implementation Method
- cosine-sim(A,B) = 1 indicates identical vector directions (maximum similarity);
- cosine-sim(A,B) = 0 indicates orthogonal vectors (no similarity);
- cosine-sim(A,B) = −1 indicates diametrically opposite directions (minimum similarity).
3.3. Initiation Criterion
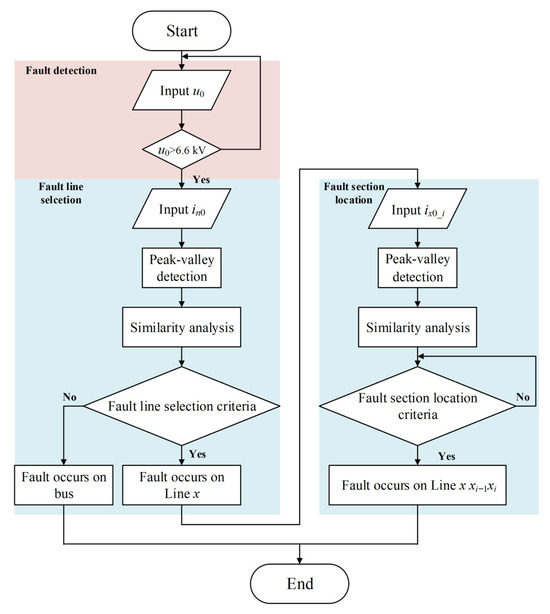
3.4. Workflow
- Continuously detect the bus zero-mode voltage u0; when the voltage between the rated poles is more than 0.1 times the rated interpole voltage, it is judged that an SPG fault occurs, and the polarity of the fault is judged according to the magnitude of the positive bus voltage and the negative bus voltage.
- Collect the transient zero-mode current in0 (n = 1, 2, …, 8) at the outlet of each line and use the mathematical morphology algorithm to detect the peak and valley of the waveform; select a time window and analyze the similarity of the detection current, taking the detection current of Line 1 as a reference.
- Fault line selection criteria. If the similarity polarity of Line x is opposite to that of Line 1, the line is judged as a fault line, and enter step 3. If the similarity polarities of all lines are the same, it is judged as a bus grounding fault; if the similarity polarities of other lines are opposite to that of Line 1, Line 1 is judged as a fault line.
- 3.
- Collect the transient zero-mode current ix0_i (i = 1, 2, …, 5) at the outlet of each wind turbine on the fault line and the transient zero-mode current ix0_0 at the outlet of fault line, use the mathematical morphology algorithm to detect the peak-to-valley waveform, and select a time window to analyze the similarity of the detection current, taking the detection current of the outlet of the fault line as a reference.
- Fault section localization criteria. When the similarity polarity at the outlet of the wind turbine xi outlet is opposite to that of the outlet of the fault line, and the similarity polarity at the outlet of the wind turbine xi−1 outlet is identical to that of the outlet of fault line, it is determined that the section from the wind turbine xi−1 outlet to the wind turbine xi outlet is the fault section, which is recorded as xi−1xi. If I = 1, the fault section is the collection line of the fault line.
4. Simulation Verification
4.1. The Structure and Setup of Simulation
4.2. Simulation Case 1: Basic Verification of Integrated Scheme of Protection and Fault Localization
4.3. Simulation Case 2: Applicability of Bus SPG Fault
4.4. Simulation Case 3: Effect of Fault Resistance
4.5. Simulation Case 4: Effect of Noise Disturbance
4.6. Simulation Case 5: Comparative Analysis of Fault Protection Performance
5. Conclusions
- (1)
- When a SPG fault occurs in the collection network of all-DC wind farms, the zero-mode current polarity at the outlet of the fault line is opposite to that of the non-fault line, and the zero-mode current polarity upstream of the fault point and downstream of the fault point on the fault line is also opposite.
- (2)
- The mathematical morphology algorithm enables sensitive peak–valley detection in waveforms, while the similarity algorithm provides accurate quantification of the detection results. This combined approach facilitates protection and fault localization based on polarity difference.
- (3)
- The proposed integrated scheme utilizes differential polarity characteristics of fault currents in all-DC collection networks to accurately discriminate line faults and bus faults while maintaining high reliability against high-resistance SPG faults and noise disturbance, despite communication costs for collecting zero-mode currents from the collection network to the central unit.
- (4)
- PSCAD/EMTDC simulation results verify that the proposed integrated scheme withstands fault resistance of at least 50 Ω while initiating protection before the first peak of the zero-mode current of the line and accurately selecting a fault line/localizing fault section by post-fault data within 1 ms, with response times further reducible to approximately 0.5 ms for metallic SPG faults prevalent in submarine cables. A low-voltage physical experimental simulation platform is currently constructed for further validation of the proposed method.
Author Contributions
Funding
Institutional Review Board Statement
Informed Consent Statement
Data Availability Statement
Conflicts of Interest
Abbreviations
| FTF-MMC | Front-to-Front Modular Multilevel Converter |
| IPOS | Input-Parallel-Output-Series |
| MMC | Modular Multilevel Converter |
| SAB | Single Active Bridge |
| SNR | signal-to-noise ratio |
| SPG | single-pole-to-ground |
References
- Xie, L.; Lu, Z.; Hao, R.; Liu, B.; Wang, Y. Topology and Control Strategies for Offshore Wind Farms with DC Collection System Based on Parallel-Series Connected and Distributed Diodes. Appl. Sci. 2025, 15, 6166. [Google Scholar] [CrossRef]
- Langhamer, O.; Dahlgren, T.G.; Rosenqvist, G. Effect of an offshore wind farm on the viviparous eelpout: Biometrics, brood development and population studies in Lillgrund, Sweden. Ecol. Indic. 2018, 84, 1–6. [Google Scholar] [CrossRef]
- Global Wind Energy Council (GWEC). Global Wind Report 2022; GWEC: Brussels, Belgium, 2022; Available online: https://www.gwec.net/reports/globalwindreport/2022/ (accessed on 29 June 2022).
- Aljanaideh, K.F.; Saaideh, M.A.; Zhang, L.; Janaideh, M.A. Fault Detection and Localization of Wind Turbine Sensors Using Output-Only Measurements. IEEE Sens. J. 2025, 25, 23816–23830. [Google Scholar] [CrossRef]
- Singh, S.; Bhattacharya, T.; Chatterjee, D. Communication-Less Proportional Voltage Balancing to Set up a Voltage-Sourced Platform-Less DC Collection System for Offshore Wind Farms. IEEE Trans. Power Electron. 2025, 40, 15478–15490. [Google Scholar] [CrossRef]
- Kabeya, M.; Nnamdi, I.N.; Michael, N.G.; Ramesh, C.B. Review on DC collection grids for offshore wind farms with high-voltage DC transmission system. IET Power Electron. 2017, 10, 2104–2115. [Google Scholar]
- Teng, B.; Ma, J.; Zhu, M. Diode-Rectifier-Based Offshore Platform for Wind Power Collection and HVDC Transmission System: Implementation and Hierarchical Control. IEEE Trans. Sustain. Energy 2025, 16, 812–825. [Google Scholar] [CrossRef]
- Li, B.; Wang, Y.; Jiao, Y.; Zhao, X.; Suo, Z.; Li, R.; Xu, D. Bidirectional Hybrid Isolated DC Transformer for All-DC Collection and Transmission System. IEEE Trans. Power Electron. 2025, 40, 11598–11615. [Google Scholar] [CrossRef]
- Bahirat, H.J.; Mork, B.A. Operation of DC Series-Parallel Connected Offshore Wind Farm. IEEE Trans. Sustain. Energy 2019, 10, 596–603. [Google Scholar] [CrossRef]
- Cui, S.H.; Nils, S.; Rik, D. A high step-up ratio soft-switching DC-DC converter for interconnection of MVDC and HVDC grids. IEEE Trans. Power Electron. 2018, 33, 2986–3001. [Google Scholar] [CrossRef]
- Fjellstedt, C.; Ullah, M.I.; Forslund, J.; Jonasson, E.; Temiz, I.; Thomas, K. A Review of AC and DC Collection Grids for Offshore Renewable Energy with a Qualitative Evaluation for Marine Energy Resources. Energies 2022, 15, 5816. [Google Scholar] [CrossRef]
- Wunderlich, A.S.; Bauer, D.; Santi, E.; Dougal, R.A.; Benigni, A.; Bennett, R.; Zubieta, L.E. Protection Scheme for Fast Detection and Interruption of High-Impedance Faults on Rate-Limited DC Distribution Networks. IEEE J. Emerg. Sel. Top. Power Electron. 2020, 9, 2540–2549. [Google Scholar] [CrossRef]
- Li, Z.; Duan, J.; Lu, W.; Yang, W. A Fast Pilot Protection for DC Distribution Networks Considering the Whole Fault Process. IEEE Trans. Power Del. 2022, 37, 3121–3132. [Google Scholar]
- Jia, K.; Wang, C.; Bi, T.; Zhu, R.; Li, M.; Li, C. A DC Current Derivative Protection with Capability of Resisting High Resistance for Flexible DC Distribution System. Power Syst. Technol. 2018, 42, 3187–3196. [Google Scholar]
- Sabra, H.; Kassem, A.; Ali, A.A.A.; Abdel-Latif, K.M.; Zobaa, A.F. Enhancing Fault Detection and Localization in MT-MVDC Networks Using Advanced Singular Spectrum Analysis. IEEE Access 2025, 13, 88573–88588. [Google Scholar] [CrossRef]
- Ding, H.; Zou, G.; Wang, F.; Xu, C. A Novel Protection Method of DC Collection System for Offshore Wind Farm. In Proceedings of the 2023 8th Asia Conference on Power and Electrical Engineering (ACPEE), Tianjin, China, 14–16 April 2023. [Google Scholar]
- Zhang, Y.; Hao, Z.; Xie, F.; Liu, W.; Liang, T.; Zhang, Q. Adaptive Spearman correlation coefficient-based unit protection for collection clusters in DC series-parallel offshore wind systems. In Proceedings of the 20th International Conference on AC and DC Power Transmission 2024 (ACDC 2024), Shanghai, China, 12–15 July 2024. [Google Scholar]
- Liang, T.; Hao, Z.; Zhang, Y.; Xie, F. Pilot Protection Scheme for Collection Line of All-DC Offshore Wind Transmission System. In Proceedings of the 2023 IEEE International Conference on Advanced Power System Automation and Protection (APAP), Xuchang, China, 8–12 October 2023. [Google Scholar]
- Dong, Y.; Guo, J.; Miao, S.; Hou, J.; Han, J.; Ma, S.; Wang, T. A Novel Electromagnetic Transient Simulation Method of Large-Scale AC Power System with High Penetrations of DFIG-Based Wind Farms. IEEE Access 2022, 10, 53188–53199. [Google Scholar] [CrossRef]
- Heng, T.Y.; Ding, T.J.; Chang, C.C.W.; Ping, T.J.; Yian, H.C.; Dahari, M. Permanent Magnet Synchronous Generator design optimization for wind energy conversion system: A review. Energy Rep. 2022, 8, 277–282. [Google Scholar] [CrossRef]
- Holtsmark, N.; Bahirat, H.J.; Molinas, M.; Mork, B.A.; Høidalen, H.K. An All-DC Offshore Wind Farm with Series-Connected Turbines: An Alternative to the Classical Parallel AC Model? IEEE Trans. Ind. Electron. 2013, 60, 2420–2428. [Google Scholar] [CrossRef]
- Son, E.; Lee, S.; Hwang, B.; Lee, S. Characteristics of turbine spacing in a wind farm using an optimal design process. Renew. Energy 2014, 65, 245–249. [Google Scholar] [CrossRef]
- Guennouni, N.; Machkour, N.; Chebak, A. Single- and Three-Phase Dual-Active-Bridge DC–DC Converter Comparison for Battery Electric Vehicle Powertrain Application. Energies 2024, 17, 5509. [Google Scholar] [CrossRef]
- Erat, A.; Vural, A.M. DC/DC Modular Multilevel Converters for HVDC Interconnection: A Comprehensive Review. Int. Trans. Electr. Energy Syst. 2022, 2022, 2687243. [Google Scholar] [CrossRef]
- Li, R.; Adam, G.P.; Holliday, D.; Fletcher, J.E.; Williams, B.W. Hybrid Cascaded Modular Multilevel Converter with DC Fault Ride-Through Capability for the HVDC Transmission System. IEEE Trans. Power Del. 2015, 30, 1853–1862. [Google Scholar] [CrossRef]
- Bayati, N.; Baghaee, H.R.; Hajizadeh, A.; Soltani, M.; Lin, Z.Y. Mathematical morphology-based local fault detection in DC Microgrid clusters. Electr. Power Syst. Res. 2021, 192, 106981. [Google Scholar] [CrossRef]
- Ding, Z.; Ji, T.; Li, M.; Wu, Q. A Hybrid Signal Processing Method Combining Mathematical Morphology and Walsh Theory for Power Quality Disturbance Detection and Classification. CSEE J. Power Energy Syst. 2025, 10, 584–592. [Google Scholar]
- Celeita, D.; Perez, J.D.; Ramos, G. Assessment of a Decaying DC Offset Detector on CTs Measurements Applying Mathematical Morphology. IEEE Trans. Ind. Appl. 2019, 55, 248–255. [Google Scholar] [CrossRef]
- Wu, Q.H.; Lu, Z.; Ji, T.Y. Protective Relaying of Power Systems Using Mathematical Morphology; Springer: London, UK, 2009; pp. 13–40. [Google Scholar]
- Zhou, C.; Zou, G.; Zhang, S.; Zheng, M.; Tian, J.; Du, T. Mathematical Morphology-Based Fault Data Self-Synchronization Method for Differential Protection in Distribution Networks. IEEE Trans. Smart Grid 2022, 14, 2607–2620. [Google Scholar] [CrossRef]
- Cao, J.; Wang, Y.; Wu, L.; Zhao, Y.; Wang, L. A Single-End Location Method for Small Current Grounding System Based on the Minimum Comprehensive Entropy Kurtosis Ratio and Morphological Gradient. Appl. Sci. 2025, 15, 3539. [Google Scholar] [CrossRef]
- Lopes, G.N.; Lacerda, V.A.; Vieira, J.C.M.; Coury, D.V. Analysis of Signal Processing Techniques for High Impedance Fault Detection in Distribution Systems. IEEE Trans. Power Del. 2021, 36, 3438–3447. [Google Scholar] [CrossRef]
- He, L.; Shuai, Z.; Chu, X.; Huang, W.; Feng, Y.; Shen, Z.J. Waveform Difference Feature-Based Protection Scheme for Islanded Microgrids. IEEE Trans. Smart Grid 2021, 12, 1939–1952. [Google Scholar] [CrossRef]
- Luo, X.; Zhang, L.; Shan, H.; Ji, T. Traveling wave velocity independent fault location scheme with adaptive mathematical filters for distribution network. Electr. Power Syst. Res. 2022, 209, 108040. [Google Scholar] [CrossRef]
- Zheng, L.; Jia, K.; Bi, T.; Fang, Y.; Yang, Z. Cosine Similarity Based Line Protection for Large-Scale Wind Farms. IEEE Trans. Ind. Electron. 2021, 68, 5990–5999. [Google Scholar] [CrossRef]
- Eghbali, S.; Tahvildari, L. Fast Cosine Similarity Search in Binary Space with Angular Multi-Index Hashing. IEEE Trans. Knowl. Data Eng. 2019, 31, 329–342. [Google Scholar] [CrossRef]















| The Number of Line | Length (km) | The Number of Line | Length (km) |
|---|---|---|---|
| Line 1 | 2 | Line 5 | 6 |
| Line 2 | 5 | Line 6 | 4 |
| Line 3 | 7 | Line 7 | 5 |
| Line 4 | 10 | Line 8 | 5 |
| Main Simulation Parameters | Value | Main Simulation Parameters | Value |
|---|---|---|---|
| ULV (kV) | 6.6 | f2 (Hz) | 200 |
| UMV (kV) | ±33 | C1/C2 (μF) | 100/470 |
| UHV (kV) | ±200 | C3/C4 (μF) | 200/300 |
| N1 | 6 | L (μH) | 50 |
| N2/N3 | 40/200 | Ls (mH) | 10 |
| f1 (kHz) | 10 |
| Main Simulation Parameters | Value | Main Simulation Parameters | Value |
|---|---|---|---|
| air density (kg/m3) | 1.225 | rated wind speed (m/s) | 12 |
| rotor radius (m) | 125 | nominal frequency (Hz) | 15 |
| cut-in wind speed (m/s) | 3 | rated voltage (kV) | 0.69 |
| cut-out wind speed (m/s) | 25 |
| Fault Number | Fault Location Setting | Fault Localization Result |
|---|---|---|
| 1 | Line 4 (12.5 km) | Line 4 x3x4 |
| 2 | Line 5 (8.5 km) | Line 5 x3x4 |
| 3 | Line 3 (7.5 km) | Line 3 x1x2 |
| 4 | Line 7 (8.5 km) | Line 7 x4x5 |
| 5 | Line 2 (6.5 km) | Line 2 x2x3 |
| 6 | Line 6 (6.5 km) | Line 6 x3x4 |
| Line | 1 | 2 | 3 | 4 | 5 | 6 | 7 | 8 | ||
|---|---|---|---|---|---|---|---|---|---|---|
| x0 | x3 | x4 | ||||||||
| Cosine similarity | 1.00 | 0.61 | 0.63 | −0.61 | 0.97 | 0.98 | 0.61 | 0.61 | ||
| 1.00 | 0.65 | −0.33 | ||||||||
| Line | Cosine Similarity | Line | Cosine Similarity |
|---|---|---|---|
| 1 | 1.00 | 5 | 0.57 |
| 2 | 0.49 | 6 | 0.15 |
| 3 | 0.48 | 7 | 0.49 |
| 4 | 0.78 | 8 | 0.49 |
| Fault Number | Fault Resistance Setting | Fault Localization Result |
|---|---|---|
| 1 | 0 (metallic) | Line 4 x3x4 |
| 8 | 10 Ω | Line 4 x3x4 |
| 9 | 50 Ω | Line 4 x3x4 |
| Line | 1 | 2 | 3 | 4 | 5 | 6 | 7 | 8 | ||
|---|---|---|---|---|---|---|---|---|---|---|
| x0 | x3 | x4 | ||||||||
| Cosine similarity | 1.00 | 0.05 | 0.47 | −0.60 | 0.44 | 0.09 | 0.05 | 0.05 | ||
| 1.00 | 0.38 | −0.45 | ||||||||
| Line | 1 | 2 | 3 | 4 | 5 | 6 | 7 | 8 | ||
|---|---|---|---|---|---|---|---|---|---|---|
| x0 | x3 | x4 | ||||||||
| Cosine similarity | 1.00 | 0.93 | 0.92 | −0.95 | 0.48 | 0.39 | 0.93 | 0.93 | ||
| 1.00 | 0.92 | −0.49 | ||||||||
| Method | Operating Time | Fault Resistance | Noise Disturbance |
|---|---|---|---|
| This paper | 1.50052 s | √ | √ |
| Ref. [18] | 1.50002 s | × | √ |
Disclaimer/Publisher’s Note: The statements, opinions and data contained in all publications are solely those of the individual author(s) and contributor(s) and not of MDPI and/or the editor(s). MDPI and/or the editor(s) disclaim responsibility for any injury to people or property resulting from any ideas, methods, instructions or products referred to in the content. |
© 2025 by the authors. Licensee MDPI, Basel, Switzerland. This article is an open access article distributed under the terms and conditions of the Creative Commons Attribution (CC BY) license (https://creativecommons.org/licenses/by/4.0/).
Share and Cite
Zhang, F.; Zou, G.; Zhang, S.; Wei, X.; Ding, H. Integrated Scheme of Protection and Fault Localization for All-DC Collection Network in Offshore Wind Farm. Appl. Sci. 2025, 15, 10109. https://doi.org/10.3390/app151810109
Zhang F, Zou G, Zhang S, Wei X, Ding H. Integrated Scheme of Protection and Fault Localization for All-DC Collection Network in Offshore Wind Farm. Applied Sciences. 2025; 15(18):10109. https://doi.org/10.3390/app151810109
Chicago/Turabian StyleZhang, Fan, Guibin Zou, Shuo Zhang, Xiuyan Wei, and Huaxing Ding. 2025. "Integrated Scheme of Protection and Fault Localization for All-DC Collection Network in Offshore Wind Farm" Applied Sciences 15, no. 18: 10109. https://doi.org/10.3390/app151810109
APA StyleZhang, F., Zou, G., Zhang, S., Wei, X., & Ding, H. (2025). Integrated Scheme of Protection and Fault Localization for All-DC Collection Network in Offshore Wind Farm. Applied Sciences, 15(18), 10109. https://doi.org/10.3390/app151810109

