Path Planning for Full Coverage of Farmland Operations in Hilly and Mountainous Areas Based on the Dung Beetle Optimization Algorithm
Abstract
1. Introduction
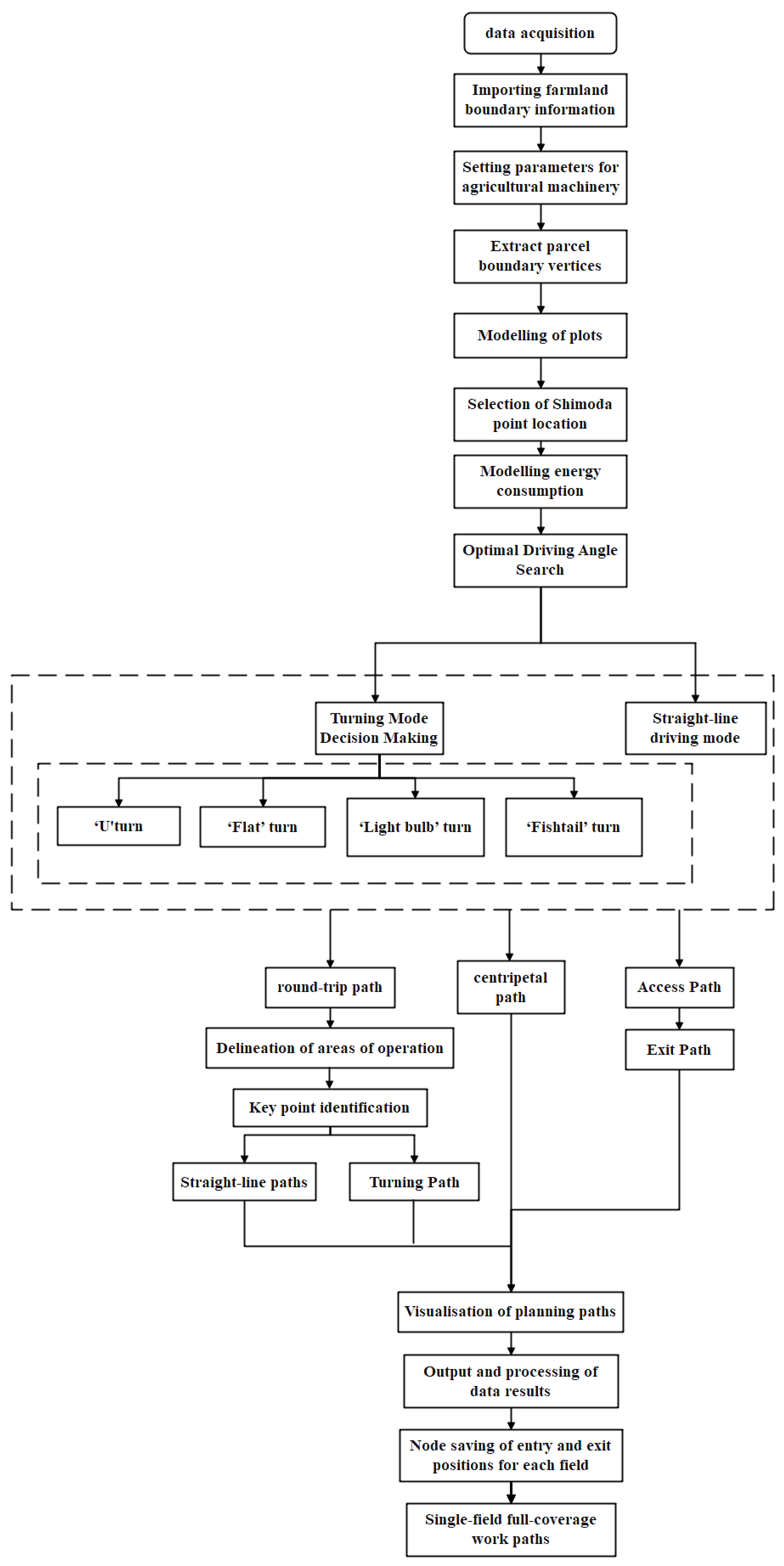
2. Farmland Environment Construction
2.1. Modelling of the Farmland Environment
2.2. Energy Consumption Model Construction
2.2.1. Energy Consumption of Agricultural Machinery in the Area of Operation of Linear Segments
- (1)
- The driving force of agricultural machinery remains constant during a specific driving phase; that is to say, the driving force does not change over time under a given working condition.
- (2)
- When travelling at a constant speed, the driving force is equal to the resistance, meaning the energy consumption is equal to the work done to overcome rolling, slope, and rotary tiller resistance. Based on the above assumptions, the energy loss of agricultural machinery is quantitatively analyzed. The path differentiation method is used to divide the overall path into unit linear segments, and the total energy consumption is solved by integration. The unit path force analysis is shown in Figure 4.
2.2.2. Energy Consumption for Ground Header Turns
- ω:
- operating row spacing, m;
- β:
- angle between operation direction and farmland boundary, °;
- R:
- minimum turning radius, m;
- Wh:
- reserved width at the headland.
3. Single Field Full Coverage Path Planning
3.1. Path Planning Performance Metrics
3.2. Travelling Path Selection
3.2.1. Access Routes
- (1)
- Read the coordinate data of the vertices of the polygon at the boundary of the farmland.
- (2)
- Set the starting point of the farmland for the farm machine to go down to the field.
- (3)
- Calculate the shortest distance from this field launching point to each boundary line segment and determine the nearest boundary.
- (4)
- If the initial operation point is located at the boundary, the farm machine can travel directly to the target operation point in a straight line; otherwise, it is necessary to travel along the boundary of the farmland to the initial operation position using a heuristic search strategy. The entry path planning process of the reciprocating operation mode is detailed in Figure 7.
3.2.2. Exit Path
3.3. Realization of a Single-Field Full-Coverage Path Planning Scheme
4. Multi-Strategy Improvement of the Dung Beetle Optimization Algorithm
4.1. Improving the Dung Beetle Optimization Algorithm
4.1.1. Improved Tent Chaos Mapping Initialization Population
4.1.2. Fusion Osprey Optimization Algorithm
4.1.3. Adaptive T-Perturbation Distribution Strategy
4.1.4. Multi-Strategy Improved Dung Beetle Optimization Algorithm
| Algorithm 1 OTDBO optimization algorithm |
| Input: Maximum iteration count Tmax, population size N Output: Optimal position , fitness value fb 1: Randomly initialize the population and define algorithm-related parameters 2: while (t ≤ Tmax) do 3: for i = N:1 do 4: if i ∈rolling ball beetle then 5: if random number < then 6: Update the rolling ball beetle position using Formula (21) 7: else 8: Update the rolling beetle’s position using Formula (22) 9: end if 10: end if 11: if i ∈ foraging beetle then 12: Update the foraging beetle’s position using Formula (24) 13: end if 14: if i ∈ stealing beetle then 15: Update the position of the stealing beetle using Formula (7) [21] 16: end if 17: if i ∈brooding beetle then 18: Update the position of the brood beetle using Formula (7) from reference [21] 19: end if 20: end for 21. If there is a value better than the current global optimal value, update the optimal solution and optimal value 22. t = t + 1 23. end while 24. Output the fitness value fb |

4.2. Performance Validation of OTDBO Algorithm
4.2.1. Experimental Analysis of the OTDBO Algorithm on Single-Peak Benchmark Test Functions
4.2.2. Experimental Analysis of the OTDBO Algorithm on Multiple-Peak Benchmark Test Functions
5. Based on the Actual Farmland Simulation Test Analysis
5.1. Optimum Operating Direction Angle for a Single Field
5.2. Coordinates for the Import and Export of Single-Field Blocks
5.3. Full Coverage Path Planning
6. Conclusions and Limitations
6.1. Conclusions
- (1)
- This study analyses the effects of different operating directions on tractor operating paths and energy consumption in hilly, mountainous areas. Through simulation tests, it determines the optimal operating direction angle for each field, achieving an energy-optimal, full-coverage operating path for a single field.
- (2)
- The dung beetle optimization algorithm has an imbalance between global exploration and local exploitation ability during the iteration process. It is prone to falling into local optima and has weak global exploration ability. The population is initialized through Tent chaotic mapping. The Osprey optimization algorithm and the adaptive T-perturbation distribution strategy are integrated to perturb the foraging behaviors of small dung beetles. This improves the global exploitation ability of the dung beetle algorithm in the early iteration period and its local exploration ability in the late iteration period, while also improving the convergence speed of the algorithm.
- (3)
- This study demonstrates that determining the optimal operational path based on minimizing energy consumption can significantly reduce energy usage in a simulated hilly, mountainous environment comprising 12 specific field plots. Field 1 achieved a 65.38% reduction in energy consumption under both energy minimization and path optimization conditions. Reduction rates exceeding 25% were achieved in Fields 1, 2, 4, 9, and 12, with an average reduction across the 12 plots of 19.93%. These results suggest that the proposed method has significant energy-saving potential in these scenarios and with these samples.
- (4)
- Under the condition that the coordinates of the optimal entry and exit positions of agricultural machinery and the position information of the entrances and exits of each field have been determined based on the energy consumption model, the DBO optimization algorithm and the OTDBO optimization algorithm are simultaneously used to solve the optimal traversal sequence for multiple fields. The total energy consumption of the OTDBO and DBO optimization algorithms is 5.62 × 104 J and 6.13 × 104 J, respectively. The energy consumption of the OTDBO optimization algorithm is 9.2% lower than that of the original DBO optimization algorithm, and the OTDBO optimization algorithm has the fastest convergence speed during the optimization process.
6.2. Limitations and Future Work
- (1)
- Conduct in-depth research into how path planning influences the overall efficiency of agricultural operations. This could involve analyzing factors such as operation duration or overall efficiency in order to address time-sensitive agricultural scenarios, such as urgent harvesting or planting.
- (2)
- Conduct multi-scenario, real-vehicle testing (e.g., varying crop row spacing, slope terrain, and obstacle distribution) by combining GNSS/IMU positioning data with agricultural machinery parameters (e.g., steering angle and fuel consumption) to validate the effectiveness of the algorithm.
- (3)
- Extend current single-machine path planning to cluster-based collaborative optimization by studying collision-avoidance strategies and task allocation mechanisms among agricultural machinery to enhance the efficiency of large-scale farmland operations.
Author Contributions
Funding
Data Availability Statement
Conflicts of Interest
References
- Ministry of Agriculture and Rural Affairs of the People’s Republic of China. Accelerate the Mechanization of Agriculture in Hilly and Mountainous Areas. 23 July 2025. Available online: https://njhs.moa.gov.cn/qcjxhtjxd/202405/t20240521_6455764.htm (accessed on 23 July 2025).
- Hong, Y. Analysis of agricultural mechanisation development in hilly and mountainous areas. Sichuan Agric. Agric. Mach. 2024, 68–69. [Google Scholar]
- Wang, H.; Ye, R.; Zhao, H.; Yue, Y. Agricultural robot path planning based on improved fireworks-ant colony algorithm and B-spline curve. Sci. Technol. Eng. 2021, 21, 2730–2736. [Google Scholar]
- Abhishek, T.; Sangeeth, V.; Muralimohan, G. An extensive review on agricultural robots with a focus on their perception systems. Comput. Electron. Agric. 2023, 212, 108146. [Google Scholar] [CrossRef]
- Liu, B.; Yang, C.; Xiong, L.; Wang, K.; Wang, Y. Path recognition method for picking robot in a natural environment of an orchard. Jiangsu J. Agric. 2019, 35, 1222–1231. [Google Scholar]
- Feng, Y. Research progress of automatic navigation technology of agricultural machinery. South. Agric. Mach. 2023, 54, 173–175. [Google Scholar]
- Liu, C.; Lin, H. Analysis on Status and Development Trend of Intelligent Control Technology for Agricultural Equipment. Trans. Chin. Soc. Agric. Mach. 2020, 51, 1–18. [Google Scholar]
- Galceran, E.; Carreras, M. A Survey on Coverage Path Planning for Robotics. Robot. Auton. Syst. 2013, 61, 1258–1276. [Google Scholar] [CrossRef]
- Bochtis, D.D.; Sørensen, C.G.C.; Busato, P. Advances in Agricultural Machinery Management: A Review. Biosyst. Eng. 2014, 126, 69–81. [Google Scholar] [CrossRef]
- Lee, S.G. Cell decomposition-based coverage path planning with quasi-dynamic obstacles. Adv. Robot. Autom. 2017, 6. [Google Scholar] [CrossRef]
- Wang, Y.; Chen, H.T.; Li, H.C. 3D Path Planning Approach Based on Gravitational Search Algorithm for Sprayer UAV. Trans. Chin. Soc. Agric. Mach. 2018, 49, 28–33. [Google Scholar]
- Wang, Y.; Wang, W.H.; Xu, F.; Wang, J.H.; Chen, H.T. Path Planning Approach Based on Improved Ant Colony Optimization for Sprayer UAV. Trans. Chin. Soc. Agric. Mach. 2020, 51, 103–112+92. [Google Scholar]
- Xu, B.; Chen, L.P.; Xu, M.; Tan, Y. Path Planning Algorithm for Plant Protection UAVs in Multiple Operation Areas. Trans. Chin. Soc. Agric. Mach. 2017, 48, 75–81. [Google Scholar]
- Yan, W.; Long, C.J.; Li, S.J. A path planning method for agricultural UAV based on DEQA algorithm. J. Huazhong Agric. Univ. 2020, 39, 180–186. [Google Scholar]
- Liu, J.; Han, X.; Liu, F.; Wu, J.; Zhang, W. UAV Path Planning Using a State Transition Simulated Annealing Algorithm Based on Integrated Destruction Operators and Backward Learning Strategies. Appl. Sci. 2025, 15, 6064. [Google Scholar] [CrossRef]
- Chang, B.; Xi, W.; Lin, J.; Shao, Z. UAV path planning based on improved dung beetle algorithm with multiple strategy integration. Proc. Inst. Mech. Eng. Part G J. Aerosp. Eng. 2025, 239, 223–240. [Google Scholar] [CrossRef]
- Shen, M. Research and Experiment on Field Operation Path Planning in Hilly and Mountainous Areas; Chinese Academy of Agricultural Sciences: Beijing, China, 2021. [Google Scholar]
- Zhang, Z.; Yang, H.; Bai, X.; Zhang, S.; Xu, C. The Path Planning of Mobile Robots Based on an Improved Genetic Algorithm. Appl. Sci. 2025, 15, 3700. [Google Scholar] [CrossRef]
- Lv, F.; Jian, Y.; Yuan, K.; Lu, Y. Unmanned Aerial Vehicle Path Planning Method Based on Improved Dung Beetle Optimization Algorithm. Symmetry 2025, 17, 367. [Google Scholar] [CrossRef]
- Na, Y.; Li, Y.; Chen, D.; Yao, Y.; Li, T.; Liu, H.; Wang, K. Optimal Energy Consumption Path Planning for Unmanned Aerial Vehicles Based on Improved Particle Swarm Optimization. Sustainability 2023, 15, 12101. [Google Scholar] [CrossRef]
- Xue, J.; Shen, B. Dung beetle optimizer: A new meta-heuristic algorithm for global optimization. J. Supercomput. 2023, 79, 7305–7336. [Google Scholar] [CrossRef]
- Reda, M. A novel reinforcement learning-based multi-operator differential evolution with cubic spline for the path planning problem. Artif. Intell. Rev. 2025, 58, 5. [Google Scholar] [CrossRef]
- Fan, Y.M.; Shen, K.C.; Wang, D.; Zhai, C.Y.; Zhang, H.H. Optimal Energy Consumption Path Planning of UAV on Mountain Region Based on Simulated Annealing Algorithm. Trans. Chin. Soc. Agric. Mach. 2020, 51, 34–41. [Google Scholar]
- Li, Z. Research on Ploughing Path Planning of Intelligent Agricultural Machines in Hilly and Mountainous Areas; Chongqing University of Technology: Chongqing, China, 2024. [Google Scholar]
- Hameed, I.A. Intelligent Coverage Path Planning for Agricultural Robots and Autonomous Machines on Three-Dimensional Terrain. J. Intell. Robot. Syst. 2014, 74, 965–983. [Google Scholar] [CrossRef]
- Zhang, S. Research on Full-Coverage Path Planning Method for Autonomous Operation of Agricultural Machinery; Anhui University of Architecture: Hefei, China, 2024. [Google Scholar]
- Li, Z. Research on Intelligent Agricultural Machinery Cultivation Path Planning in Hilly and Mountainous Areas; Chongqing University of Technology: Chongqing, China, 2024. [Google Scholar] [CrossRef]
- Li, S.; Li, J.; Zhao, L.; Ji, J.; Ren, Y. Path planning for full coverage of farmland in hilly and mountainous areas based on an improved whale optimization algorithm. Trans. Chin. Soc. Agric. Eng. 2024, 40, 61–70. [Google Scholar]
- Geospatial Data Cloud. Available online: https://www.gscloud.cn/home#page1 (accessed on 20 July 2025).
















| Function Category | Test Function | Dimension | Value Range | Theoretical Value |
|---|---|---|---|---|
| Single peak | 30 | [−100, 100] | 0 | |
| 30 | [−10, 10] | 0 | ||
| 30 | [−100, 100] | 0 | ||
| 30 | [−100, 100] | 0 | ||
| 30 | [−30, 30] | 0 | ||
| 30 | [−100, 100] | 0 | ||
| 30 | [−128, 128] | 0 | ||
| Multipeak | 30 | [−500, 500] | 418.982 9 × D | |
| 30 | [−512, 512] | 0 | ||
| 30 | [−32, 32] | 0 | ||
| 30 | [−600, 600] | 0 | ||
| 30 | [−50, 50] | 0 | ||
| 30 | [−50, 50] | 0 | ||
| 2 | [−65, 65] | 1 | ||
| 4 | [−5, 5] | 0.000 3 | ||
| 2 | [−5, 5] | −1.301 6 | ||
| 2 | [−5, 5] | 0.398 | ||
| 2 | [−5, 5] | 3 | ||
| 4 | [1, 3] | −3.86 | ||
| 6 | [0, 1] | −3.32 | ||
| 4 | [0, 10] | −10.153 2 | ||
| 4 | [0, 10] | −10.402 8 | ||
| 4 | [0, 10] | −10.536 3 |
| OTDBO | DBO | SABO | GWO | NGO | WOA | HHO | ||
|---|---|---|---|---|---|---|---|---|
| F1 | min | 0.00 × 1000 | 9.39 × 10−199 | 7.07 × 10−204 | 4.52 × 10−35 | 2.83 × 10−90 | 4.42 × 10−97 | 9.23 × 10−116 |
| std | 0.00 × 1000 | 4.15 × 10−95 | 0.00 × 1000 | 5.05 × 10−33 | 2.78 × 10−88 | 4.12 × 10−83 | 8.76 × 10−102 | |
| avg | 0.00 × 1000 | 7.57 × 10−96 | 8.27 × 10−201 | 3.02 × 10−33 | 1.79 × 10−88 | 1.28 × 10−83 | 1.90 × 10−102 | |
| F2 | min | 1.99 × 10−248 | 6.95 × 10−89 | 3.07 × 10−115 | 2.09 × 10−20 | 8.89 × 10−47 | 1.95 × 10−59 | 1.24 × 10−61 |
| std | 0.00 × 1000 | 6.19 × 10−55 | 7.34 × 10−114 | 4.42 × 10−20 | 7.25 × 10−46 | 2.61 × 10−52 | 6.64 × 10−52 | |
| avg | 2.62 × 10−300 | 1.13 × 10−55 | 7.57 × 10−114 | 7.27 × 10−20 | 7.69 × 10−46 | 4.81 × 10−53 | 1.46 × 10−52 | |
| F3 | min | 0.00 × 1000 | 2.09 × 10−159 | 5.90 × 10−88 | 2.79 × 10−10 | 1.74 × 10−28 | 7.83 × 1003 | 1.06 × 10−107 |
| std | 0.00 × 1000 | 9.49 × 10−67 | 1.47 × 10−28 | 2.90 × 10−07 | 1.14 × 10−21 | 1.27 × 1004 | 1.48 × 10−80 | |
| avg | 0.00 × 1000 | 1.75 × 10−67 | 2.68 × 10−29 | 9.48 × 10−08 | 2.94 × 10−22 | 3.05 × 1004 | 2.71 × 10−81 | |
| F4 | min | 3.57 × 10−237 | 7.91 × 10−82 | 1.71 × 10−79 | 3.62 × 10−09 | 1.29 × 10−38 | 1.61 × 10−05 | 1.60 × 10−56 |
| std | 0.00 × 1000 | 1.79 × 10−57 | 5.51 × 10−78 | 2.22 × 10−08 | 1.09 × 10−37 | 2.88 × 1001 | 1.71 × 10−49 | |
| avg | 8.10 × 10−291 | 3.93 × 10−58 | 4.27 × 10−78 | 2.53 × 10−08 | 1.20 × 10−37 | 4.16 × 1001 | 3.27 × 10−50 | |
| F5 | min | 2.28 × 1001 | 2.47 × 1001 | 2.72 × 1001 | 2.54 × 1001 | 2.48 × 1001 | 2.69 × 1001 | 4.78 × 10−05 |
| std | 5.68 × 1000 | 1.80 × 10−01 | 4.23 × 10−01 | 8.98 × 10−01 | 3.53 × 10−01 | 4.58 × 10−01 | 5.01 × 10−03 | |
| avg | 9.29 × 10−06 | 2.51 × 1001 | 2.84 × 1001 | 2.68 × 1001 | 2.56 × 1001 | 2.74 × 1001 | 3.91 × 10−03 | |
| F6 | min | 5.61 × 10−12 | 6.50 × 10−10 | 1.34 × 1000 | 3.70 × 10−05 | 5.15 × 10−07 | 1.78 × 10−02 | 8.36 × 10−08 |
| std | 9.21 × 10−12 | 2.60 × 10−08 | 5.11 × 10−01 | 2.71 × 10−01 | 2.84 × 10−06 | 6.45 × 10−02 | 6.51 × 10−05 | |
| avg | 2.42 × 10−13 | 1.78 × 10−08 | 2.29 × 1000 | 4.56 × 10−01 | 1.39 × 10−06 | 7.53 × 10−02 | 6.46 × 10−05 | |
| F7 | min | 3.06 × 10−04 | 1.82 × 10−04 | 2.43 × 10−06 | 2.97 × 10−04 | 1.09 × 10−04 | 9.64 × 10−05 | 1.02 × 10−06 |
| std | 2.57 × 10−04 | 1.76 × 10−03 | 1.15 × 10−04 | 3.68 × 10−04 | 2.25 × 10−04 | 3.17 × 10−03 | 1.22 × 10−04 | |
| avg | 2.08 × 10−06 | 2.12 × 10−03 | 8.87 × 10−05 | 1.04 × 10−03 | 4.38 × 10−04 | 2.38 × 10−03 | 1.02 × 10−04 | |
| F8 | min | −1.19 × 1004 | −1.19 × 1004 | −4.32 × 1003 | −7.38 × 1003 | −8.77 × 1003 | −1.26 × 1004 | −1.26 × 1004 |
| std | 9.41 × 1002 | 1.29 × 1003 | 4.29 × 1002 | 7.66 × 1002 | 5.42 × 1002 | 1.64 × 1003 | 3.09 × 1002 | |
| avg | −1.26 × 1004 | −9.02 × 1003 | −3.22 × 1003 | −6.18 × 1003 | −7.75 × 1003 | −1.10 × 1004 | −1.25 × 1004 | |
| F9 | min | 0.00 × 1000 | 0.00 × 1000 | 0.00 × 1000 | 5.68 × 10−14 | 0.00 × 1000 | 0.00 × 1000 | 0.00 × 1000 |
| std | 0.00 × 1000 | 5.25 × 1001 | 0.00 × 1000 | 3.64 × 1000 | 0.00 × 1000 | 2.47 × 10−14 | 0.00 × 1000 | |
| avg | 0.00 × 1000 | 2.48 × 1001 | 0.00 × 1000 | 2.55 × 1000 | 0.00 × 1000 | 7.58 × 10−15 | 0.00 × 1000 | |
| F10 | min | 4.44 × 10−16 | 4.44 × 10−16 | 4.00 × 10−15 | 2.89 × 10−14 | 4.00 × 10−15 | 4.44 × 10−16 | 4.44 × 10−16 |
| std | 0.00 × 1000 | 0.00 × 1000 | 0.00 × 1000 | 4.73 × 10−15 | 1.66 × 10−15 | 2.91 × 10−15 | 0.00 × 1000 | |
| avg | 4.44 × 10−16 | 4.44 × 10−16 | 4.00 × 10−15 | 4.36 × 10−14 | 5.06 × 10−15 | 3.52 × 10−15 | 4.44 × 10−16 | |
| F11 | min | 0.00 × 1000 | 0.00 × 1000 | 0.00 × 1000 | 0.00 × 1000 | 0.00 × 1000 | 0.00 × 1000 | 0.00 × 1000 |
| std | 0.00 × 1000 | 1.79 × 10−02 | 0.00 × 1000 | 6.82 × 10−03 | 0.00 × 1000 | 1.57 × 10−02 | 0.00 × 1000 | |
| avg | 0.00 × 1000 | 3.26 × 10−03 | 0.00 × 1000 | 3.23 × 10−03 | 0.00 × 1000 | 2.87 × 10−03 | 0.00 × 1000 | |
| F12 | min | 6.91 × 10−03 | 1.23 × 10−11 | 7.14 × 10−02 | 1.30 × 10−02 | 3.85 × 10−08 | 4.89 × 10−04 | 1.26 × 10−09 |
| avg | 1.14 × 10−14 | 3.52 × 10−03 | 1.97 × 10−01 | 3.03 × 10−02 | 1.78 × 10−07 | 6.09 × 10−03 | 2.57 × 10−06 | |
| min | 6.59 × 10−03 | 4.05 × 10−08 | 7.96 × 10−01 | 5.72 × 10−05 | 1.29 × 10−05 | 4.47 × 10−02 | 2.13 × 10−07 | |
| F13 | std | 1.28 × 10−02 | 6.51 × 10−02 | 6.73 × 10−01 | 1.92 × 10−01 | 6.06 × 10−02 | 1.24 × 10−01 | 1.02 × 10−04 |
| avg | 2.38 × 10−14 | 5.92 × 10−02 | 2.63 × 1000 | 3.55 × 10−01 | 5.34 × 10−02 | 1.89 × 10−01 | 5.33 × 10−05 | |
| min | 9.98 × 10−01 | 9.98 × 10−01 | 9.98 × 10−01 | 9.98 × 10−01 | 9.98 × 10−01 | 9.98 × 10−01 | 9.98 × 10−01 | |
| F14 | std | 8.25 × 10−17 | 3.62 × 10−01 | 1.38 × 1000 | 4.71 × 1000 | 0.00 × 1000 | 1.88 × 1000 | 1.26 × 1000 |
| avg | 9.98 × 10−01 | 1.06 × 1000 | 2.58 × 1000 | 4.68 × 1000 | 9.98 × 10−01 | 1.79 × 1000 | 1.36 × 1000 | |
| min | 3.37 × 10−04 | 3.08 × 10−04 | 3.28 × 10−04 | 3.07 × 10−04 | 3.07 × 10−04 | 3.08 × 10−04 | 3.09 × 10−04 | |
| F15 | std | 4.78 × 10−05 | 3.01 × 10−04 | 8.01 × 10−04 | 8.12 × 10−03 | 2.51 × 10−08 | 3.70 × 10−04 | 1.78 × 10−04 |
| avg | 3.07 × 10−04 | 7.39 × 10−04 | 6.87 × 10−04 | 4.40 × 10−03 | 3.07 × 10−04 | 6.89 × 10−04 | 3.75 × 10−04 | |
| min | −1.03 × 1000 | −1.03 × 1000 | −1.03 × 1000 | −1.03 × 1000 | −1.03 × 1000 | −1.03 × 1000 | −1.03 × 1000 | |
| F16 | std | 6.58 × 10−16 | 6.65 × 10−16 | 1.07 × 10−02 | 9.70 × 10−09 | 6.71 × 10−16 | 9.12 × 10−10 | 1.41 × 10−10 |
| avg | −1.03 × 1000 | −1.03 × 1000 | −1.02 × 1000 | −1.03 × 1000 | −1.03 × 1000 | −1.03 × 1000 | −1.03 × 1000 | |
| min | 3.98 × 10−01 | 3.98 × 10−01 | 3.98 × 10−01 | 3.98 × 10−01 | 3.98 × 10−01 | 3.98 × 10−01 | 3.98 × 10−01 | |
| F17 | std | 0.00 × 1000 | 0.00 × 1000 | 5.65 × 10−02 | 1.53 × 10−06 | 0.00 × 1000 | 1.43 × 10−06 | 6.14 × 10−07 |
| avg | 3.98 × 10−01 | 3.98 × 10−01 | 4.32 × 10−01 | 3.98 × 10−01 | 3.98 × 10−01 | 3.98 × 10−01 | 3.98 × 10−01 | |
| min | 3.90 × 1000 | 3.00 × 1000 | 3.00 × 1000 | 3.00 × 1000 | 3.00 × 1000 | 3.00 × 1000 | 3.00 × 1000 | |
| F18 | std | 4.93 × 1000 | 1.67 × 10−15 | 1.27 × 1000 | 1.97 × 10−05 | 5.34 × 10−16 | 7.39 × 10−05 | 2.39 × 10−08 |
| avg | 3.00 × 1000 | 3.00 × 1000 | 3.80 × 1000 | 3.00 × 1000 | 3.00 × 1000 | 3.00 × 1000 | 3.00 × 1000 | |
| min | −3.86 × 1000 | −3.86 × 1000 | −3.86 × 1000 | −3.86 × 1000 | −3.86 × 1000 | −3.86 × 1000 | −3.86 × 1000 | |
| F19 | std | 2.63 × 10−15 | 1.98 × 10−03 | 1.57 × 10−01 | 1.44 × 10−03 | 2.71 × 10−15 | 2.90 × 10−03 | 7.97 × 10−04 |
| avg | −3.86 × 1000 | −3.86 × 1000 | −3.67 × 1000 | −3.86 × 1000 | −3.86 × 1000 | −3.86 × 1000 | −3.86 × 1000 | |
| min | −3.32 × 1000 | −3.32 × 1000 | −3.32 × 1000 | −3.32 × 1000 | −3.32 × 1000 | −3.32 × 1000 | −3.30 × 1000 | |
| F20 | std | 1.36 × 10−15 | 7.39 × 10−02 | 7.97 × 10−02 | 8.03 × 10−02 | 1.41 × 10−15 | 9.37 × 10−02 | 6.64 × 10−02 |
| avg | −3.32 × 1000 | −3.25 × 1000 | −3.24 × 1000 | −3.26 × 1000 | −3.32 × 1000 | −3.24 × 1000 | −3.20 × 1000 | |
| avg | 1.14 × 10−14 | 3.52 × 10−03 | 1.97 × 10−01 | 3.03 × 10−02 | 1.78 × 10−07 | 6.09 × 10−03 | 2.57 × 10−06 | |
| F21 | min | −1.02 × 1001 | −1.02 × 1001 | −5.36 × 1000 | −1.02 × 1001 | −1.02 × 1001 | −1.02 × 1001 | −1.02 × 1001 |
| std | 6.02 × 10−15 | 2.63 × 1000 | 2.44 × 10−01 | 2.06 × 1000 | 2.37 × 10−09 | 1.93 × 1000 | 1.55 × 1000 | |
| avg | −1.02 × 1001 | −6.36 × 1000 | −4.98 × 1000 | −9.14 × 1000 | −1.02 × 1001 | −9.30 × 1000 | −5.56 × 1000 | |
| F22 | min | −1.04 × 1001 | −1.04 × 1001 | −8.65 × 1000 | −1.04 × 1001 | −1.04 × 1001 | −1.04 × 1001 | −1.02 × 1001 |
| std | 9.33 × 10−16 | 2.82 × 1000 | 8.10 × 10−01 | 1.61 × 1000 | 1.62 × 10−12 | 3.03 × 1000 | 9.41 × 10−01 | |
| avg | −1.04 × 1001 | −8.48 × 1000 | −5.09 × 1000 | −9.87 × 1000 | −1.04 × 1001 | −7.83 × 1000 | −5.26 × 1000 | |
| F23 | min | −1.05 × 1001 | −1.05 × 1001 | −5.13 × 1000 | −1.05 × 1001 | −1.05 × 1001 | −1.05 × 1001 | −5.13 × 1000 |
| std | 1.32 × 10−15 | 2.96 × 1000 | 4.37 × 10−01 | 7.46 × 10−04 | 2.80 × 10−15 | 3.04 × 1000 | 1.08 × 10−03 | |
| avg | −1.05 × 1001 | −7.67 × 1000 | −4.74 × 1000 | −1.05 × 1001 | −1.05 × 1001 | −8.29 × 1000 | −5.13 × 1000 |
| Field Number | Area/m2 | Perimeter/m | Highest Altitude/m | Lowest Elevation/m | Altitude Difference/m | Maximum Slope/° | Minimum Slope/° | Slope Difference/° |
|---|---|---|---|---|---|---|---|---|
| 1 | 738.84 | 3369.05 | 721 | 714 | 7 | 13.19 | 5.58 | 7.61 |
| 2 | 569.71 | 2871.3 | 718 | 714 | 4 | 13.19 | 6.43 | 6.76 |
| 3 | 586.84 | 2547.8 | 718 | 714 | 4 | 14.98 | 6.96 | 8.02 |
| 4 | 585.13 | 2584.33 | 720 | 717 | 3 | 18.45 | 6.96 | 11.49 |
| 5 | 412.52 | 8982.09 | 724 | 720 | 4 | 19.40 | 6.96 | 12.44 |
| 6 | 425.00 | 3493.14 | 724 | 719 | 5 | 11.43 | 6.96 | 4.47 |
| 7 | 503.87 | 5903.96 | 724 | 715 | 9 | 19.40 | 6.96 | 12.44 |
| 8 | 253.44 | 4030.14 | 718 | 713 | 5 | 11.43 | 6.42 | 5.01 |
| 9 | 364.31 | 4363.6 | 723 | 716 | 7 | 9.09 | 7.12 | 1.97 |
| 10 | 263.43 | 4457.44 | 723 | 716 | 7 | 14.58 | 9.08 | 5.5 |
| 11 | 256.54 | 4410.28 | 724 | 717 | 7 | 21.62 | 9.09 | 12.53 |
| 12 | 528.69 | 6015.20 | 724 | 715 | 9 | 10.86 | 3.54 | 7.32 |
| Field Number | Optimal Energy Consumption | Path-Optimal | Energy Consumption Reduction Rate/% | Path Reduction Rate/% | ||||
|---|---|---|---|---|---|---|---|---|
| Optimum Operating Direction Angle/(°) | Power Consumption/(× 103 J) | Path Length/(m) | Optimum Operating Direction Angle/(°) | Power Consumption/(× 103 J) | Path Length/(m) | |||
| 1 | 320 | 5.2 | 1404 | 360 | 8.6 | 983 | 65.38 | 42.82 |
| 2 | 290 | 4.3 | 800 | 5 | 5.2 | 775 | 20.93 | 3.22 |
| 3 | 295 | 4.5 | 778 | 295 | 4.5 | 772 | 0 | 0.77 |
| 4 | 25 | 4.1 | 806 | 355 | 5.8 | 745 | 41.46 | 8.19 |
| 5 | 40 | 4.1 | 613 | 30 | 4.1 | 607 | 0 | 0.99 |
| 6 | 25 | 4.5 | 613 | 25 | 4.5 | 727 | 0 | −15.68 |
| 7 | 280 | 5.5 | 1046 | 25 | 6.0 | 1022 | 9.09 | 2.34 |
| 8 | 340 | 3.2 | 466 | 340 | 3.2 | 466 | 0 | 0 |
| 9 | 25 | 4.8 | 1255 | 5 | 6.1 | 1250 | 31.70 | 0.40 |
| 10 | 25 | 3.2 | 523 | 25 | 3.2 | 523 | 0 | 0 |
| 11 | 290 | 3.1 | 389 | 320 | 3.7 | 379 | 19.35 | 2.63 |
| 12 | 135 | 4.1 | 831 | 360 | 6.2 | 737 | 51.22 | 12.75 |
| Field Number | Entrance Coordinates | Exit Coordinates |
|---|---|---|
| 1 | [106′48717, 23′09756] | [106′48746, 23′09752] |
| 2 | [106′48760, 23′09728] | [106′48780, 23′09729] |
| 3 | [106′48721, 23′09730] | [106′48800, 23′09736] |
| 4 | [106′48794, 23′09753] | [106′48882, 23′09746] |
| 5 | [106′48805, 23′09734] | [106′48819, 23′09743] |
| 6 | [106′48798, 23′09733] | [106′48789, 23′09707] |
| 7 | [106′48764, 23′09696] | [106′48780, 23′09726] |
| 8 | [106′48759, 23′09721] | [106′48735, 23′09724] |
| 9 | [106′48754, 23′09710] | [106′48761, 23′09694] |
| 10 | [106′48719, 23′09718] | [106′48741, 23′09712] |
| 11 | [106′48730, 23′09727] | [106′48718, 23′09722] |
| 12 | [106′48733, 23′09726] | [106′48740, 23′09745] |
Disclaimer/Publisher’s Note: The statements, opinions and data contained in all publications are solely those of the individual author(s) and contributor(s) and not of MDPI and/or the editor(s). MDPI and/or the editor(s) disclaim responsibility for any injury to people or property resulting from any ideas, methods, instructions or products referred to in the content. |
© 2025 by the authors. Licensee MDPI, Basel, Switzerland. This article is an open access article distributed under the terms and conditions of the Creative Commons Attribution (CC BY) license (https://creativecommons.org/licenses/by/4.0/).
Share and Cite
Lin, X.; Yan, J.; Du, H.; Zhou, F. Path Planning for Full Coverage of Farmland Operations in Hilly and Mountainous Areas Based on the Dung Beetle Optimization Algorithm. Appl. Sci. 2025, 15, 9157. https://doi.org/10.3390/app15169157
Lin X, Yan J, Du H, Zhou F. Path Planning for Full Coverage of Farmland Operations in Hilly and Mountainous Areas Based on the Dung Beetle Optimization Algorithm. Applied Sciences. 2025; 15(16):9157. https://doi.org/10.3390/app15169157
Chicago/Turabian StyleLin, Xinlan, Jin Yan, Huamin Du, and Fujun Zhou. 2025. "Path Planning for Full Coverage of Farmland Operations in Hilly and Mountainous Areas Based on the Dung Beetle Optimization Algorithm" Applied Sciences 15, no. 16: 9157. https://doi.org/10.3390/app15169157
APA StyleLin, X., Yan, J., Du, H., & Zhou, F. (2025). Path Planning for Full Coverage of Farmland Operations in Hilly and Mountainous Areas Based on the Dung Beetle Optimization Algorithm. Applied Sciences, 15(16), 9157. https://doi.org/10.3390/app15169157
