Supervised Learning-Based Fault Classification in Industrial Rotating Equipment Using Multi-Sensor Data
Abstract
1. Introduction
- Introducing a novel framework for integrating and analyzing multi-modal sensor data for fault diagnosis.
- Benchmarking machine learning classifiers to identify the most effective methods for fault classification.
- Providing insight into the practical implementation of such methodologies in industrial applications.
- Studying possible performance issues related to the quality of raw data, indexes derived from raw data, and identifying the need for additional parameters, both in the time and frequency domains.
- Another, and perhaps the most important, contribution of this study is that it allows for the development of more reliable and generalizable models using a new dataset collected under real-world conditions.
2. Related Works
3. Materials and Methods
3.1. Background
3.1.1. Support Vector Machines (SVMs)
3.1.2. K-Nearest Neighbors (kNNs)
3.1.3. Ensemble Learning
3.1.4. Hyperparameter Optimization
3.1.5. Performance Metrics
- Accuracy measurement is used to measure the overall correctness of the model. It is defined as the ratio of correct predictions to total observations, as shown in Equation (5). It is especially useful when the classes are well-balanced.
- Precision measures the accuracy of the positive predictions by evaluating the ratio of true positives to total predicted positives; it is mathematically defined in Equation (6).
- Recall is used to measure the ratio of true positives to the actual positives (# of true positives + # of false negatives), as shown in Equation (7). It answers the following question: “How many did the model correctly identify from the set of all actual positives?”. It is crucial in situations where the cost of false negatives is high.
- The F1 score is the harmonic mean of precision and recall. It presents a way to combine both parameters into a single measure. If there is an uneven class distribution, the F1 score helps to strike a balance between the two parameters, as shown in Equation (8).
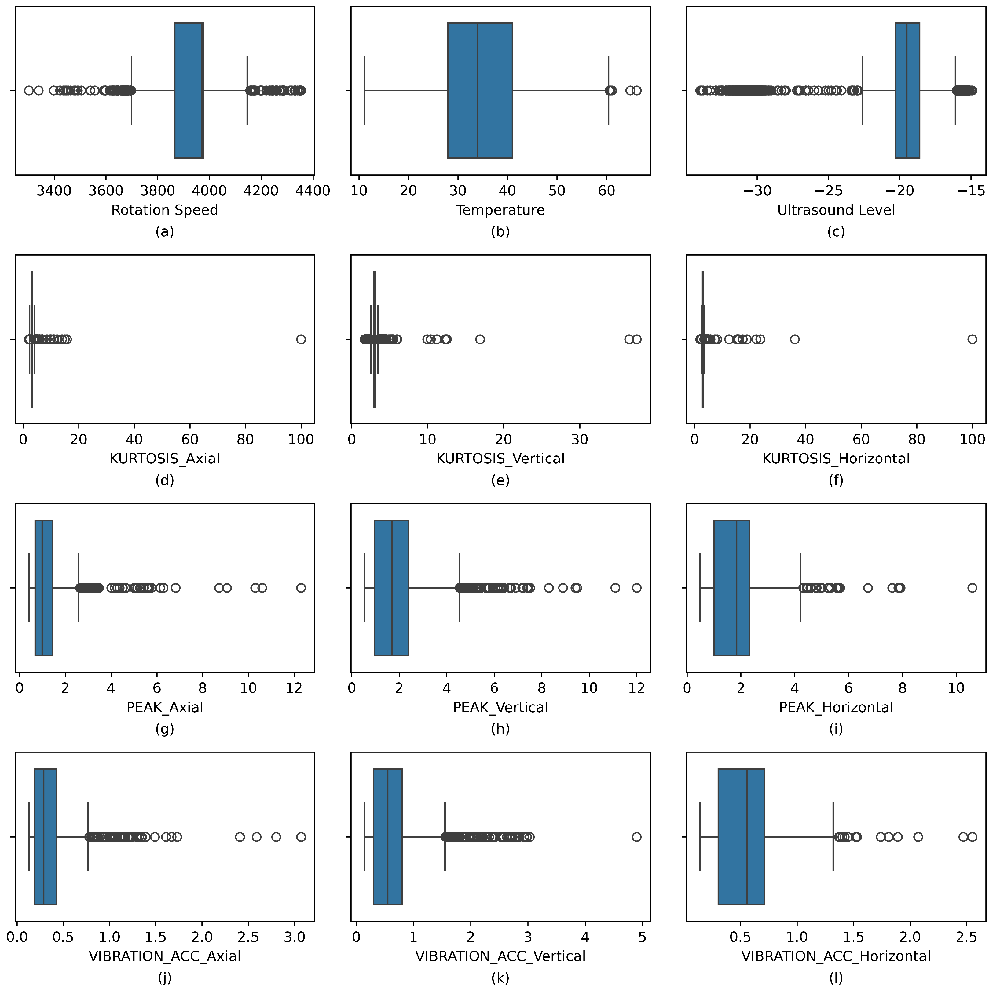
3.2. Data Collection
3.3. Possible Mechanical Faults to Be Detected in PdM
- Low frequency: Considering industrial machinery rotating in a speed range of 10–4000 rpm, mechanical faults that are directly associated with rotation frequency and its harmonics are considered here. These can be given as unbalance in the shaft or fan rotor, turbulence in rotating parts such as fan blades or pump vanes, imbalance of the motor stator/rotor, misalignment in the coupling of bearing races or pulleys, a soft foot, mechanical looseness, a bent shaft, eccentricity, and finally loose belts. Within the collected set of parameters, rotation speed (rpm or Hz) and overall velocity (mm/s) are used to classify these faults [74].
- Rest of the frequency range:
- –
- Mid- and High-Frequency Range: Applying the same considerations on the machinery given at point 1, that is, bearing race defects such as cracks or pits producing periodic impulses exciting the entire frequency range and gear faults, bearing/gear wear and fatigue damage give rise to vibrations in the mid- and high-frequency range. Within the collected set of parameters, peak, peak acceleration, RMS acceleration, as well as Kurtosis are used to classify the faults listed hereby.
- –
- Ultra-High-Frequency Range: Metal–metal contact due to a lack of lubrication, pressurized vapor, or fluid leak, as well as cavitation and subsurface cracks in bearings and gears, produces sound waves above the audible frequency range (>20 kHz). Within the collected set of parameters, the ultrasound RMS level (dB) is used to classify the faults in this category.
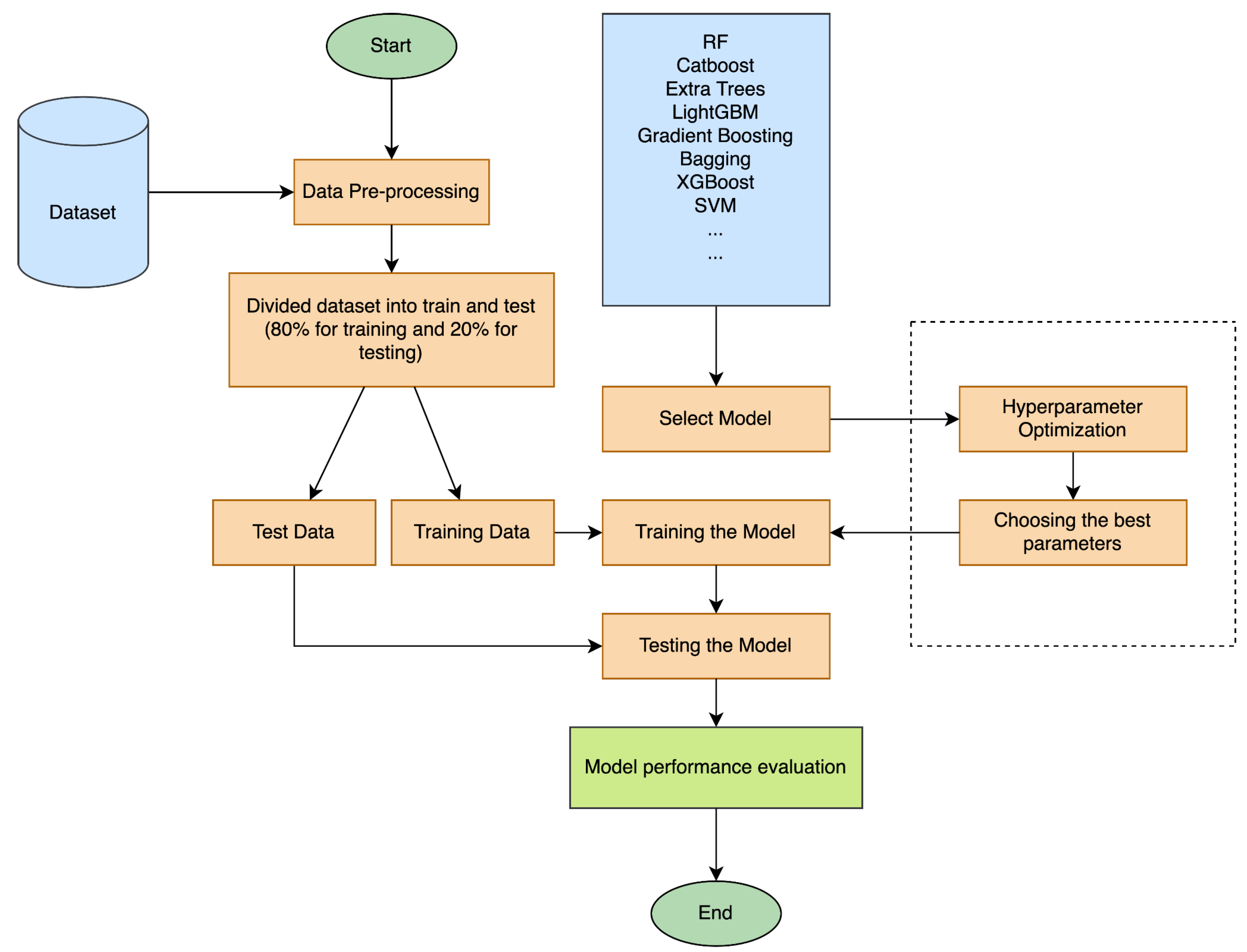
3.4. Model Training and Validation
| Algorithm 1 Pseudocode of MSDCP. |
|
4. Results
5. Conclusions
Limitations
6. Open Issues & Future Works
Author Contributions
Funding
Institutional Review Board Statement
Informed Consent Statement
Data Availability Statement
Conflicts of Interest
References
- Sunetcioglu, S.; Arsan, T. Predictive Maintenance Analysis for Industries. In Proceedings of the 2024 IEEE International Black Sea Conference on Communications and Networking (BlackSeaCom), Tbilisi, Georgia, 24–27 June 2024; pp. 344–347. [Google Scholar] [CrossRef]
- Yang, Y.; Hu, P.; Luo, J.; An, Z.; Cao, J.; Yu, D.; Cheng, X. Romeo: Fault Detection of Rotating Machinery via Fine-Grained mmWave Velocity Signature. IEEE Trans. Mob. Comput. 2025, 24, 227–242. [Google Scholar] [CrossRef]
- Romanssini, M.; de Aguirre, P.C.C.; Compassi-Severo, L.; Girardi, A.G. A review on vibration monitoring techniques for predictive maintenance of rotating machinery. Eng 2023, 4, 1797–1817. [Google Scholar] [CrossRef]
- Sicard, B.; Alsadi, N.; Spachos, P.; Ziada, Y.; Gadsden, S.A. Predictive Maintenance and Condition Monitoring in Machine Tools: An IoT Approach. In Proceedings of the 2022 IEEE International IOT, Electronics and Mechatronics Conference (IEMTRONICS), Toronto, ON, Canada, 1–4 June 2022; pp. 1–9. [Google Scholar] [CrossRef]
- Pinheiro, A.A.; Brandao, I.M.; Da Costa, C. Vibration analysis in turbomachines using machine learning techniques. Eur. J. Eng. Technol. Res. 2019, 4, 12–16. [Google Scholar]
- Anwarsha, A.; Narendiranath Babu, T. Recent advancements of signal processing and artificial intelligence in the fault detection of rolling element bearings: A review. J. Vibroeng. 2022, 24, 1027–1055. [Google Scholar] [CrossRef]
- Huynh, H.H.; Min, C.H. Rotating Machinery Fault Detection Using Support Vector Machine via Feature Ranking. Algorithms 2024, 17, 441. [Google Scholar] [CrossRef]
- Singh, G.; Sundaram, K. Methods to improve wind turbine generator bearing temperature imbalance for onshore wind turbines. Wind Eng. 2022, 46, 150–159. [Google Scholar] [CrossRef]
- Pan, H.; He, X.; Tang, S.; Meng, F. An improved bearing fault diagnosis method using one-dimensional CNN and LSTM. J. Mech. Eng./Stroj. Vestn. 2018, 64, 443–453. [Google Scholar]
- Chu, T.; Nguyen, T.; Yoo, H.; Wang, J. A review of vibration analysis and its applications. Heliyon 2024, 10, e26282. [Google Scholar] [CrossRef]
- Tahmasbi, D.; Shirali, H.; Souq, S.S.M.N.; Eslampanah, M. Diagnosis and root cause analysis of bearing failure using vibration analysis techniques. Eng. Fail. Anal. 2024, 158, 107954. [Google Scholar] [CrossRef]
- Lv, Y.; Liu, H.; Chen, Z.; Chang, W.; Zhang, H.; Li, H. Lubrication condition monitoring of journal bearings in diesel engine based on thermoelectricity. Friction 2024, 12, 2532–2547. [Google Scholar] [CrossRef]
- Zhu, J.; Gao, H.-L.; Liu, C.; Wang, L.; Yu, J. Experimental study on monitoring the wear of journal bearings of diesel engine by thermoelectric method. DEStech Trans. Environ. Energy Earth Sci. 2018, 166–171. [Google Scholar] [CrossRef] [PubMed]
- Zhu, J.; Gao, H.l.; Pi, D.n.; Xie, Z.q.; Mei, L. Thermoelectric effect of wear of alloy bearing. Eng. Fail. Anal. 2019, 103, 376–383. [Google Scholar] [CrossRef]
- Zhou, P.; Chen, S.; He, Q.; Wang, D.; Peng, Z. Rotating machinery fault-induced vibration signal modulation effects: A review with mechanisms, extraction methods and applications for diagnosis. Mech. Syst. Signal Process. 2023, 200, 110489. [Google Scholar] [CrossRef]
- Zhang, Z.; Huang, W.; Liao, Y.; Song, Z.; Shi, J.; Jiang, X.; Shen, C.; Zhu, Z. Bearing fault diagnosis via generalized logarithm sparse regularization. Mech. Syst. Signal Process. 2022, 167, 108576. [Google Scholar] [CrossRef]
- Lei, Y.; Yang, B.; Jiang, X.; Jia, F.; Li, N.; Nandi, A.K. Applications of machine learning to machine fault diagnosis: A review and roadmap. Mech. Syst. Signal Process. 2020, 138, 106587. [Google Scholar] [CrossRef]
- Duan, L.; Xie, M.; Wang, J.; Bai, T. Deep learning enabled intelligent fault diagnosis: Overview and applications. J. Intell. Fuzzy Syst. 2018, 35, 5771–5784. [Google Scholar] [CrossRef]
- Liu, R.; Yang, B.; Zio, E.; Chen, X. Artificial intelligence for fault diagnosis of rotating machinery: A review. Mech. Syst. Signal Process. 2018, 108, 33–47. [Google Scholar] [CrossRef]
- Jiang, L.l.; Yin, H.k.; Li, X.j.; Tang, S.w. Fault Diagnosis of Rotating Machinery Based on Multisensor Information Fusion Using SVM and Time-Domain Features. Shock Vib. 2014, 2014, 418178. [Google Scholar] [CrossRef]
- Xia, M.; Li, T.; Xu, L.; Liu, L.; De Silva, C.W. Fault diagnosis for rotating machinery using multiple sensors and convolutional neural networks. IEEE/ASME Trans. Mechatron. 2017, 23, 101–110. [Google Scholar] [CrossRef]
- Cao, H.; Shao, H.; Liu, B.; Cai, B.; Cheng, J. Clustering-guided novel unsupervised domain adversarial network for partial transfer fault diagnosis of rotating machinery. IEEE Sens. J. 2022, 22, 14387–14396. [Google Scholar] [CrossRef]
- Sun, W.; Shao, S.; Zhao, R.; Yan, R.; Zhang, X.; Chen, X. A sparse auto-encoder-based deep neural network approach for induction motor faults classification. Measurement 2016, 89, 171–178. [Google Scholar] [CrossRef]
- Yin, A.; Yan, Y.; Zhang, Z.; Li, C.; Sánchez, R.V. Fault diagnosis of wind turbine gearbox based on the optimized LSTM neural network with cosine loss. Sensors 2020, 20, 2339. [Google Scholar] [CrossRef]
- Lee, X.Y.; Kumar, A.; Vidyaratne, L.; Rao, A.R.; Farahat, A.; Gupta, C. An ensemble of convolution-based methods for fault detection using vibration signals. In Proceedings of the 2023 IEEE International Conference on Prognostics and Health Management (ICPHM), Montreal, QC, Canada, 5–7 June 2023; pp. 172–179. [Google Scholar]
- Biot-Monterde, V.; Navarro-Navarro, A.; Zamudio-Ramirez, I.; Antonino-Daviu, J.A.; Osornio-Rios, R.A. Automatic classification of rotor faults in soft-started induction motors, based on persistence spectrum and convolutional neural network applied to stray-flux signals. Sensors 2022, 23, 316. [Google Scholar] [CrossRef] [PubMed]
- Xiong, J.; Zhang, Q.; Peng, Z.; Sun, G.; Xu, W.; Wang, Q. A Diagnosis Method for Rotation Machinery Faults Based on Dimensionless Indexes Combined with K-Nearest Neighbor Algorithm. Math. Probl. Eng. 2015, 2015, 563954. [Google Scholar] [CrossRef]
- Hassan, M.A.; Habib, M.R.; Abul Seoud, R.A.; Bayoumi, A.M. Wavelet-based multiresolution bispectral analysis for detection and classification of helicopter drive-shaft problems. J. Dyn. Syst. Meas. Control 2018, 140, 061009. [Google Scholar] [CrossRef]
- Das, O.; Das, D.B.; Birant, D. Machine learning for fault analysis in rotating machinery: A comprehensive review. Heliyon 2023, 9, e17584. [Google Scholar] [CrossRef]
- Gawde, S.; Patil, S.; Kumar, S.; Kotecha, K. A scoping review on multi-fault diagnosis of industrial rotating machines using multi-sensor data fusion. Artif. Intell. Rev. 2023, 56, 4711–4764. [Google Scholar] [CrossRef]
- Ho, D.; Randall, R.B. Optimization of bearing diagnostic techniques using simulated and actual bearing fault signals. Mech. Syst. Signal Process. 2000, 14, 763–788. [Google Scholar] [CrossRef]
- Mallikarjuna, P.; Sreenatha, M.; Manjunath, S.; Kundur, N.C. Aircraft gearbox fault diagnosis system: An approach based on deep learning techniques. J. Intell. Syst. 2020, 30, 258–272. [Google Scholar] [CrossRef]
- Cao, L.; Qian, Z.; Zareipour, H.; Huang, Z.; Zhang, F. Fault diagnosis of wind turbine gearbox based on deep bi-directional long short-term memory under time-varying non-stationary operating conditions. IEEE Access 2019, 7, 155219–155228. [Google Scholar] [CrossRef]
- Hasan, M.J.; Rai, A.; Ahmad, Z.; Kim, J.M. A fault diagnosis framework for centrifugal pumps by scalogram-based imaging and deep learning. IEEE Access 2021, 9, 58052–58066. [Google Scholar] [CrossRef]
- Tiwari, R.; Bordoloi, D.; Dewangan, A. Blockage and cavitation detection in centrifugal pumps from dynamic pressure signal using deep learning algorithm. Measurement 2021, 173, 108676. [Google Scholar] [CrossRef]
- Hu, D.; Zhang, C.; Yang, T.; Chen, G. An Intelligent Anomaly Detection Method for Rotating Machinery Based on Vibration Vectors. IEEE Sens. J. 2022, 22, 14294–14305. [Google Scholar] [CrossRef]
- Randall, R.B.; Antoni, J. Rolling element bearing diagnostics—A tutorial. Mech. Syst. Signal Process. 2011, 25, 485–520. [Google Scholar] [CrossRef]
- Rai, A.; Upadhyay, S.H. A review on signal processing techniques utilized in the fault diagnosis of rolling element bearings. Tribol. Int. 2016, 96, 289–306. [Google Scholar] [CrossRef]
- Ozkat, E.C. A Degradation Model to Predict the Remaining Useful Life of Bearings. In Proceedings of the International Conference on AI and Big Data in Engineering Applications, Istanbul, Turkey, 14–15 June 2021; p. 227. [Google Scholar]
- Shandhoosh, V.; Chakrapani, G.; Sugumaran, V.; Ramteke, S.M.; Marian, M. Intelligent fault diagnosis for tribo-mechanical systems by machine learning: Multi-feature extraction and ensemble voting methods. Knowl.-Based Syst. 2024, 305, 112694. [Google Scholar] [CrossRef]
- Neupane, D.; Bouadjenek, M.R.; Dazeley, R.; Aryal, S. A Comparative Study of Semi-Supervised Anomaly Detection Methods for Machine Fault Detection. PHM Soc. Eur. Conf. 2024, 8, 10. [Google Scholar] [CrossRef]
- Kim, M.; Jung, J.H.; Ko, J.U.; Kong, H.B.; Lee, J.; Youn, B.D. Direct connection-based convolutional neural network (DC-CNN) for fault diagnosis of rotor systems. IEEE Access 2020, 8, 172043–172056. [Google Scholar] [CrossRef]
- Yuan, X.; He, Y.; Wan, S.; Qiu, M.; Jiang, H. Remote vibration monitoring and fault diagnosis system of synchronous motor based on internet of things technology. Mob. Inf. Syst. 2021, 2021, 3456624. [Google Scholar] [CrossRef]
- Chang, H.C.; Wang, Y.C.; Shih, Y.Y.; Kuo, C.C. Fault Diagnosis of Induction Motors with Imbalanced Data Using Deep Convolutional Generative Adversarial Network. Appl. Sci. 2022, 12, 4080. [Google Scholar] [CrossRef]
- Morales, E.F.; Escalante, H.J. A brief introduction to supervised, unsupervised, and reinforcement learning. In Biosignal Processing and Classification Using Computational Learning and Intelligence; Elsevier: Amsterdam, The Netherlands, 2022; pp. 111–129. [Google Scholar]
- Ovacıklı, A.K.; Pääjärvi, P.; LeBlanc, J.P.; Carlson, J.E. Recovering periodic impulsive signals through skewness maximization. IEEE Trans. Signal Process. 2015, 64, 1586–1596. [Google Scholar] [CrossRef]
- Sawalhi, N.; Randall, R.; Endo, H. The enhancement of fault detection and diagnosis in rolling element bearings using minimum entropy deconvolution combined with spectral kurtosis. Mech. Syst. Signal Process. 2007, 21, 2616–2633. [Google Scholar] [CrossRef]
- Roy, S.; Meena, T.; Lim, S.J. Demystifying supervised learning in healthcare 4.0: A new reality of transforming diagnostic medicine. Diagnostics 2022, 12, 2549. [Google Scholar] [CrossRef]
- Boateng, E.Y.; Otoo, J.; Abaye, D.A. Basic tenets of classification algorithms K-nearest-neighbor, support vector machine, random forest and neural network: A review. J. Data Anal. Inf. Process. 2020, 8, 341–357. [Google Scholar] [CrossRef]
- Maxwell, A.E.; Warner, T.A.; Fang, F. Implementation of machine-learning classification in remote sensing: An applied review. Int. J. Remote Sens. 2018, 39, 2784–2817. [Google Scholar] [CrossRef]
- Shrestha, A.; Mahmood, A. Review of deep learning algorithms and architectures. IEEE Access 2019, 7, 53040–53065. [Google Scholar] [CrossRef]
- Zhang, S. Challenges in KNN classification. IEEE Trans. Knowl. Data Eng. 2021, 34, 4663–4675. [Google Scholar] [CrossRef]
- Bithas, P.S.; Michailidis, E.T.; Nomikos, N.; Vouyioukas, D.; Kanatas, A.G. A survey on machine-learning techniques for UAV-based communications. Sensors 2019, 19, 5170. [Google Scholar] [CrossRef]
- Chelgani, S.C.; Homafar, A.; Nasiri, H. CatBoost-SHAP for modeling industrial operational flotation variables–A “conscious lab” approach. Miner. Eng. 2024, 213, 108754. [Google Scholar] [CrossRef]
- Mohammed, A.; Kora, R. A comprehensive review on ensemble deep learning: Opportunities and challenges. J. King Saud Univ.-Comput. Inf. Sci. 2023, 35, 757–774. [Google Scholar] [CrossRef]
- Zhang, Y.; Liu, J.; Shen, W. A review of ensemble learning algorithms used in remote sensing applications. Appl. Sci. 2022, 12, 8654. [Google Scholar] [CrossRef]
- John, V.; Liu, Z.; Guo, C.; Mita, S.; Kidono, K. Real-time lane estimation using deep features and extra trees regression. In Proceedings of the Image and Video Technology: 7th Pacific-Rim Symposium, PSIVT 2015, Auckland, New Zealand, 25–27 November 2015; pp. 721–733. [Google Scholar]
- Ahmad, M.W.; Reynolds, J.; Rezgui, Y. Predictive modelling for solar thermal energy systems: A comparison of support vector regression, random forest, extra trees and regression trees. J. Clean. Prod. 2018, 203, 810–821. [Google Scholar] [CrossRef]
- Nasiri, H.; Dadashi, A.; Azadi, M. Machine learning for fatigue lifetime predictions in 3D-printed polylactic acid biomaterials based on interpretable extreme gradient boosting model. Mater. Today Commun. 2024, 39, 109054. [Google Scholar] [CrossRef]
- Mienye, I.D.; Sun, Y. A survey of ensemble learning: Concepts, algorithms, applications, and prospects. IEEE Access 2022, 10, 99129–99149. [Google Scholar] [CrossRef]
- Chen, T.; Guestrin, C. Xgboost: A scalable tree boosting system. In Proceedings of the 22nd ACM SIGKDD International Conference on Knowledge Discovery and Data Mining, San Francisco, CA, USA, 13–17 August 2016; pp. 785–794. [Google Scholar]
- Ke, G.; Meng, Q.; Finley, T.; Wang, T.; Chen, W.; Ma, W.; Ye, Q.; Liu, T.Y. Lightgbm: A highly efficient gradient boosting decision tree. Adv. Neural Inf. Process. Syst. 2017, 30. [Google Scholar]
- Rozikin, C.; Buono, A.; Arif, C.; Wahjuni, S. Classification of the Severity of Downy Mildew Disease Using LGBM. In Proceedings of the 2023 International Conference on Informatics, Multimedia, Cyber and Informations System (ICIMCIS), Jakarta Selatan, Indonesia, 7–8 November 2023; pp. 364–368. [Google Scholar]
- Prokhorenkova, L.; Gusev, G.; Vorobev, A.; Dorogush, A.V.; Gulin, A. CatBoost: Unbiased boosting with categorical features. Adv. Neural Inf. Process. Syst. 2018, 31. [Google Scholar]
- Liu, H.; Guo, L.; Li, H.; Zhang, W.; Bai, X. Matching areal entities with CatBoost ensemble method. Geogr. Inf. Sci 2022, 24, 2198–2211. [Google Scholar]
- Bischl, B.; Binder, M.; Lang, M.; Pielok, T.; Richter, J.; Coors, S.; Thomas, J.; Ullmann, T.; Becker, M.; Boulesteix, A.L.; et al. Hyperparameter optimization: Foundations, algorithms, best practices, and open challenges. Wiley Interdiscip. Rev. Data Min. Knowl. Discov. 2023, 13, e1484. [Google Scholar] [CrossRef]
- Fristiana, A.H.; Alfarozi, S.A.I.; Permanasari, A.E.; Pratama, M.; Wibirama, S. A Survey on Hyperparameters Optimization of Deep Learning for Time Series Classification. IEEE Access 2024, 12, 191162–191198. [Google Scholar] [CrossRef]
- Ovacıklı, A.K.; Carlson, J.E.; Pääjärvi, P. Blind pulse compression through skewness maximization on overlapping echoes from thin layers. In Proceedings of the 2016 IEEE International Ultrasonics Symposium (IUS), Tours, France, 18–21 September 2016; pp. 1–4. [Google Scholar]
- Asystom Predictive Maintenance Systems. Available online: https://www.asystom.com/ (accessed on 11 May 2025).
- Mohd Ghazali, M.H.; Rahiman, W. Vibration analysis for machine monitoring and diagnosis: A systematic review. Shock Vib. 2021, 2021, 9469318. [Google Scholar] [CrossRef]
- Kullu, O.; Cinar, E. A deep-learning-based multi-modal sensor fusion approach for detection of equipment faults. Machines 2022, 10, 1105. [Google Scholar] [CrossRef]
- Chen, Y.; Chen, Q.; Wang, R. Bearing Fault Diagnosis Based on Vibration Envelope Spectral Characteristics. Appl. Sci. 2025, 15, 2240. [Google Scholar] [CrossRef]
- Ju, T.; Findikoglu, A.T. Large Area Detection of Microstructural Defects with Multi-Mode Ultrasonic Signals. Appl. Sci. 2022, 12, 2082. [Google Scholar] [CrossRef]
- Arora, J.K.; Rajagopalan, S.; Singh, J.; Purohit, A. Low-frequency adaptation-deep neural network-based domain adaptation approach for shaft imbalance fault diagnosis. J. Vib. Eng. Technol. 2024, 12, 375–394. [Google Scholar] [CrossRef]









| Ref. | Main Focus | Finding | Method | Dataset |
|---|---|---|---|---|
| [5] | Vibration analysis in turbomachines using ML. | ML can be effective for vibration analysis in turbomachines. | Machine learning techniques. | Real dataset |
| [7] | To detect 10 different faults in rotating machinery. | Classification with an accuracy of 99.8%. A total of 11 key features were identified. | SVM, decision tree, and dimensionality reduction | Real dataset |
| [9] | To diagnose bearing faults. | Fault types were determined using CNNs and LSTM networks. | CNN and LSTM combination | Real dataset |
| [19] | To detect motor faults early using a synthetic dataset. | The model tested on a synthetic dataset showed similar accuracy to real datasets. | Synthetic dataset creation, CNN, and SVM | Synthetic dataset |
| [40] | To detect faults in dry friction clutch systems. | The highest accuracy was obtained with the Random Forest and kNN. Classifier combinations performed better. | Random Forest, kNN, and voting strategy | Real dataset |
| [41] | To overcome the lack of labeled fault data by using semi-supervised anomaly detection. | Traditional methods performed similarly or better than deep learning-based methods. | Semi-supervised anomaly detection | Real dataset |
| [42] | To predict wind turbine motor faults using synthetic data. | Predictions on synthetic data showed high accuracy for wind turbine motor faults. | A novel deep learning approach and DC-CNN. | Synthetic dataset |
| [43] | To predict motor maintenance times using synthetic fault data. | Predictions based on synthetic data were close to those made using real data. | Synthetic dataset and regression models | Synthetic dataset |
| [44] | Fault detection and classification in rotating machines | Success of the RF algorithm and the importance of kurtosis and ultrasound levels | kNN, SVM, RF, and various boosting techniques | Real dataset |
| Fault Category | Symptoms | Possible Root Causes |
|---|---|---|
| 0—Ultrasonic Level | Ultrasonic level rises. | Lack of Lubrication. |
| 1—Ultrasonic Impulses | ULI and ultrasonic impulses. | Early stage of bearing or gear damage. |
| 2—Wideband Vibration Impulses | ULI, UP, vibration frequency level increases, and vibration impulses in a wide frequency range. | Later stage of bearing or gear damage, wear, or cracks. |
| 3—Vibration Impulses | Vibration frequency level increases, vibration impulses in a wide frequency range. | Later stage of rolling element bearing wear and gear wear. |
| 4—High-Frequency Vibrations | Vibration signals occurring at a high-frequency band. | Gear damage and electrical motor problems such as loose rotor bars. |
| 5—Rotation Frequency & Harmonics | Increase in vibration levels at the rotating speed or multiples (rpm, rpm, and rpm) especially on the horizontal or vertical axis. | Alignment issue, bent shaft, misaligned bearing or improper clearance, rotor unbalance, and rotating looseness. |
| 6—Rotation Frequency | Increase in vibration levels at the rotation speed (rpm) on the horizontal or vertical axis. | Unbalance, eccentricity in gear rotor/stator unbalance, and mechanical looseness. |
| 7- Low-Frequency Vibrations | Increase in low-frequency vibration levels on the horizontal or vertical axis | Eccentricity, soft foot, worn or loose belt, turbulence, and structural weakness. |
| Classifier Model | Accuracy | Precision | Recall | F1 Score | Execution Time (s) |
|---|---|---|---|---|---|
| Random Forest | 0.768 | 0.758 | 0.768 | 0.761 | 0.953 |
| CatBoost | 0.765 | 0.757 | 0.765 | 0.760 | 34.93 |
| Extra Trees | 0.755 | 0.754 | 0.755 | 0.752 | 1.092 |
| LightGBM | 0.752 | 0.749 | 0.752 | 0.749 | 5.169 |
| Bagging Classifier | 0.743 | 0.736 | 0.743 | 0.739 | 0.172 |
| Gradient Boosting | 0.731 | 0.724 | 0.731 | 0.725 | 6.522 |
| XGBoost | 0.715 | 0.711 | 0.715 | 0.712 | 12.26 |
| SVM | 0.713 | 0.707 | 0.713 | 0.705 | 0.376 |
| Decision Tree | 0.682 | 0.685 | 0.682 | 0.682 | 0.032 |
| K-NN | 0.676 | 0.679 | 0.676 | 0.671 | 0.049 |
| Linear SVC | 0.670 | 0.669 | 0.670 | 0.659 | 0.034 |
| SGD | 0.627 | 0.645 | 0.627 | 0.607 | 0.032 |
| Ridge | 0.624 | 0.640 | 0.624 | 0.592 | 0.021 |
| AdaBoost | 0.532 | 0.528 | 0.532 | 0.490 | 0.227 |
| Classifier Model | Accuracy | Precision | Recall | F1 Score | Execution Time (s) |
|---|---|---|---|---|---|
| Random Forest | 0.771 | 0.761 | 0.771 | 0.764 | 23.82 |
| CatBoost | 0.769 | 0.761 | 0.769 | 0.764 | 870.3 |
| Gradient Boosting | 0.763 | 0.756 | 0.763 | 0.757 | 160.3 |
| Bagging Classifier | 0.761 | 0.754 | 0.761 | 0.757 | 4.35 |
| Extra Trees | 0.758 | 0.757 | 0.758 | 0.755 | 27.33 |
| LightGBM | 0.756 | 0.743 | 0.756 | 0.753 | 120.9 |
| XGBoost | 0.752 | 0.748 | 0.752 | 0.749 | 306.5 |
| SVM | 0.735 | 0.729 | 0.735 | 0.727 | 9.46 |
| K-NN | 0.731 | 0.734 | 0.731 | 0.726 | 1.22 |
| Decision Tree | 0.703 | 0.706 | 0.703 | 0.703 | 0.86 |
| Linear SVC | 0.703 | 0.702 | 0.703 | 0.691 | 0.85 |
| SGD | 0.697 | 0.717 | 0.697 | 0.697 | 0.79 |
| Ridge | 0.640 | 0.636 | 0.640 | 0.607 | 0.53 |
| AdaBoost | 0.561 | 0.557 | 0.561 | 0.517 | 5.68 |
| Parameters | Best Value |
|---|---|
| n_estimators | 1000 |
| max_depth | 10 |
| min_samples_split | 2 |
| min_samples_leaf | 1 |
| max_features | sqrt |
| bootstrap | True |
| criterion | Gini |
| class_weight | None |
| max_samples | None |
| ccp_alpha | 0 |
| max_leaf_nodes | None |
Disclaimer/Publisher’s Note: The statements, opinions and data contained in all publications are solely those of the individual author(s) and contributor(s) and not of MDPI and/or the editor(s). MDPI and/or the editor(s) disclaim responsibility for any injury to people or property resulting from any ideas, methods, instructions or products referred to in the content. |
© 2025 by the authors. Licensee MDPI, Basel, Switzerland. This article is an open access article distributed under the terms and conditions of the Creative Commons Attribution (CC BY) license (https://creativecommons.org/licenses/by/4.0/).
Share and Cite
Ovacıklı, A.K.; Yagcioglu, M.; Demircioglu, S.; Kocatekin, T.; Birtane, S. Supervised Learning-Based Fault Classification in Industrial Rotating Equipment Using Multi-Sensor Data. Appl. Sci. 2025, 15, 7580. https://doi.org/10.3390/app15137580
Ovacıklı AK, Yagcioglu M, Demircioglu S, Kocatekin T, Birtane S. Supervised Learning-Based Fault Classification in Industrial Rotating Equipment Using Multi-Sensor Data. Applied Sciences. 2025; 15(13):7580. https://doi.org/10.3390/app15137580
Chicago/Turabian StyleOvacıklı, Aziz Kubilay, Mert Yagcioglu, Sevgi Demircioglu, Tugberk Kocatekin, and Sibel Birtane. 2025. "Supervised Learning-Based Fault Classification in Industrial Rotating Equipment Using Multi-Sensor Data" Applied Sciences 15, no. 13: 7580. https://doi.org/10.3390/app15137580
APA StyleOvacıklı, A. K., Yagcioglu, M., Demircioglu, S., Kocatekin, T., & Birtane, S. (2025). Supervised Learning-Based Fault Classification in Industrial Rotating Equipment Using Multi-Sensor Data. Applied Sciences, 15(13), 7580. https://doi.org/10.3390/app15137580

