Innovative AIoT Solutions for PET Waste Collection in the Circular Economy Towards a Sustainable Future
Abstract
1. Introduction
- Extended Producer Responsibility (EPR). Countries like Germany, France, and Belgium have implemented EPR schemes, wherein manufacturers are responsible for the entire lifecycle of their products, including recycling [2];
- Deposit Return Schemes (DRSs). Countries such as Sweden, Finland, Spain, Italy, and Romania have a DRS strategy for beverage containers, wherein consumers receive a small refund for returning plastic bottles [3];
- Standardized Recycling Codes (SRCs). Some countries, including the United Kingdom and the Netherlands, use standardized recycling codes to inform consumers about recyclable materials [4]. This helps reduce confusion and increases participation in recycling programs;
- Comprehensive Collection Systems (CCSs). Austria and Switzerland have waste collection systems that include curbside pickup and recycling bins for plastics [5].
1.1. Problem Statement
1.2. Research Contributions
- The introduction of a novel Artificial Intelligence of Things (AIoT) Infrastructure. This paper proposes a novel hardware infrastructure that has not been previously documented in the literature. The prototype is designed to revolutionize the collection of PET bottles at the residential level. In contrast to conventional waste collection systems, the standard PET collection bin will be replaced by the PET Recycling System (PRS) introduced in this paper. This advanced system has significantly improved functionality and storage capacity, making it a highly efficient solution for domestic waste management.
- The development of a software application. The proposed system comprises an AIoT-based software application designed to monitor the entire collection process across multiple points, utilizing Microsoft Azure cloud hosting capabilities.
- The design of the PET Bottle Identification Algorithm (PBIA). An advanced algorithm for identifying plastic bottles has been developed, capable of recognizing bottles regardless of color or condition and distinguishing them from other types of waste. The PBIA ensures that only valid PET bottles are accepted by the system. It helps to improve the residential recycling process.
- The presentation of an Azure Custom Vision case study. A detailed analysis of Azure Custom Vision services for object recognition in the field of PET identification is conducted. This examination focuses on its capabilities, performance metrics, and potential use within intelligent PET waste management systems.
- The development of the Algorithm for Citizens’ Trust Level by Recycling (ACTLR). An algorithm is introduced to calculate a trust level associated with each citizen’s recycling activities, reflecting their engagement and reliability regarding the recycling process. To encourage proper recycling, the authors have proposed the ACTLR for municipalities, aiming to stimulate recycling by offering citizens points that can be redeemed for goods from the municipality’s partner stores. If citizens try to defraud the system, they will be penalized.
- The introduction of the Citizens’ Trust Level through Recycling Activities (CTLRA). This proposed indicator incorporates an exponential penalty as the number of non-PET items increases, discouraging citizens from engaging in fraudulent behavior.
- The conducting of prototype cost analysis. A cost analysis of the prototype’s production reveals that the system has low implementation costs, highlighting the economic feasibility of deploying the proposed intelligent waste management solution.
2. Related Works
2.1. Type of Plastic and Recycling Methods
- Polyethylene terephthalate (PET or PETE) is commonly used for the creation of beverage bottles and food containers;
- High-density polyethylene (HDPE) is found in detergent bottles, milk jugs, and some plastic bags;
- PVC is used in pipes, vinyl siding, and flooring;
- Low-density polyethylene (LDPE) is employed in the production of grocery bags, bread bags, and some food wraps;
- Polypropylene (PP) is used in yogurt containers, straws, and food containers;
- Polystyrene (PS) is found in disposable cutlery, foam packaging, and insulation materials;
- Other (various plastics). This category encompasses a variety of other plastics, including acrylic, nylon, and polycarbonate.
- Physical Recycling, including:
- o
- Mechanical Recycling, which involves processing plastics without dismantling the compounds, retaining the bond between polymers and additives, resulting in the production of flakes or granules for the development of new products;
- o
- Solvent-based Recycling uses chemicals (e.g., organic solvents) to dissolve compounded plastics, while preserving the polymer chain, enabling its reuse in new products;
- Chemical Recycling:
- o
- Depolymerization breaks down plastics into building blocks through thermal depolymerization, hemolysis, and solvolysis, producing oligomers and monomers;
- o
- Thermolysis decomposes polymers via thermal methods (e.g., pyrolysis, gasification), creating fragments (monomers, hydrocarbons, CO) that serve as feedstock for synthesizing new substances;
- Energy Recovery (Thermal Recycling). This process utilizes the energy content of plastics, typically through incineration (waste-to-energy) or in cement and power plants that burn solid-recovered fuels (SRFs).
2.2. Circular Economy Model
- Designed for Longevity. Products are crafted to have an extended lifespan and are designed to be easily repairable or refurbishable;
- Resource Efficiency. Minimizing resource input and waste output in production processes;
- Closing the Loop. Ensuring that materials are reused and recycled at the end of their lifecycle, thus creating a closed-loop system;
- Innovation. Encouraging new business models and technologies that support sustainability, such as sharing platforms or product-as-a-service offerings.
2.3. Cutting-Edge Innovations in Plastic Recycling
2.4. AI and Machine Learning in Plastic Recycling
- Automated Sorting Systems utilize computer vision and convolutional neural networks (CNNs) to identify and classify recyclable materials. For instance, one system achieved 95% accuracy in sorting plastics, 96% in sorting glass and metal, and 94% in sorting cardboard [53]. Another piece of research highlights a high level of performance in regard to identifying plastics, with 95.67% accuracy, based on a test set, using deep learning algorithms [54,55];
- The integration of sensors and robotics, designed to assist human workers and optimize sorting processes. For example, one proposal includes an innovative plastic waste separation system, utilizing six sensors for effective material sorting [56];
3. Materials and Methods
3.1. AIoT Hardware Infrastructure for Implementing the Residential PET Recycling Prototype
- 1.
- Presence detection via a passive infrared (PIR) sensor, utilized to detect the presence of a person approaching the PRS. When movement is detected within a predefined range of 3 m, the system is activated and prepared for interaction;
- 2.
- Two light-emitting diodes (LEDs) that signal the status of object submission:
- A green light indicates that the system is ready to receive the object, and the user can place the item into the bin;
- A red light is triggered if the system is not ready to accept the object, alerting the user that they must wait before depositing the item;
- 3.
- A dedicated camera is implemented to scan a QR code presented by the user. This allows the system to identify the user and associate the recycling actions with their profile, potentially for reward or tracking purposes;
- 4.
- A second camera captures an image of the object in the input bin. This image is then sent to the Azure Custom Vision service, which performs object recognition to determine whether the item is a PET bottle or a non-PET object. The object classification results are sent back to the PRS to make sorting decisions;
- 5.
- A load cell sensor (scale) is installed to measure the object’s weight once placed in the bin. The weighing scale is represented by a 20 kg load cell, with a HX711 amplifier. The scale measures the weight of the recycled materials to ensure compliance with recycling standards. This ensures that the PET bottles are properly sorted only after they have been emptied of liquid, as full or partially filled bottles will exceed the predetermined weight threshold of ±2 g;
- 6.
- The sorting mechanism is driven by a stepper motor (Plusivo 17HS4401) with a driver (A4988), which controls a flap that redirects the object into one of two compartments:
- The PET compartment. If the object is recognized as a PET bottle and its weight is within the acceptable range, the motor redirects it to the designated PET recycling compartment;
- The non-PET compartment. If the object is classified as non-PET, the motor directs it to a separate compartment for general waste or non-recyclable items.
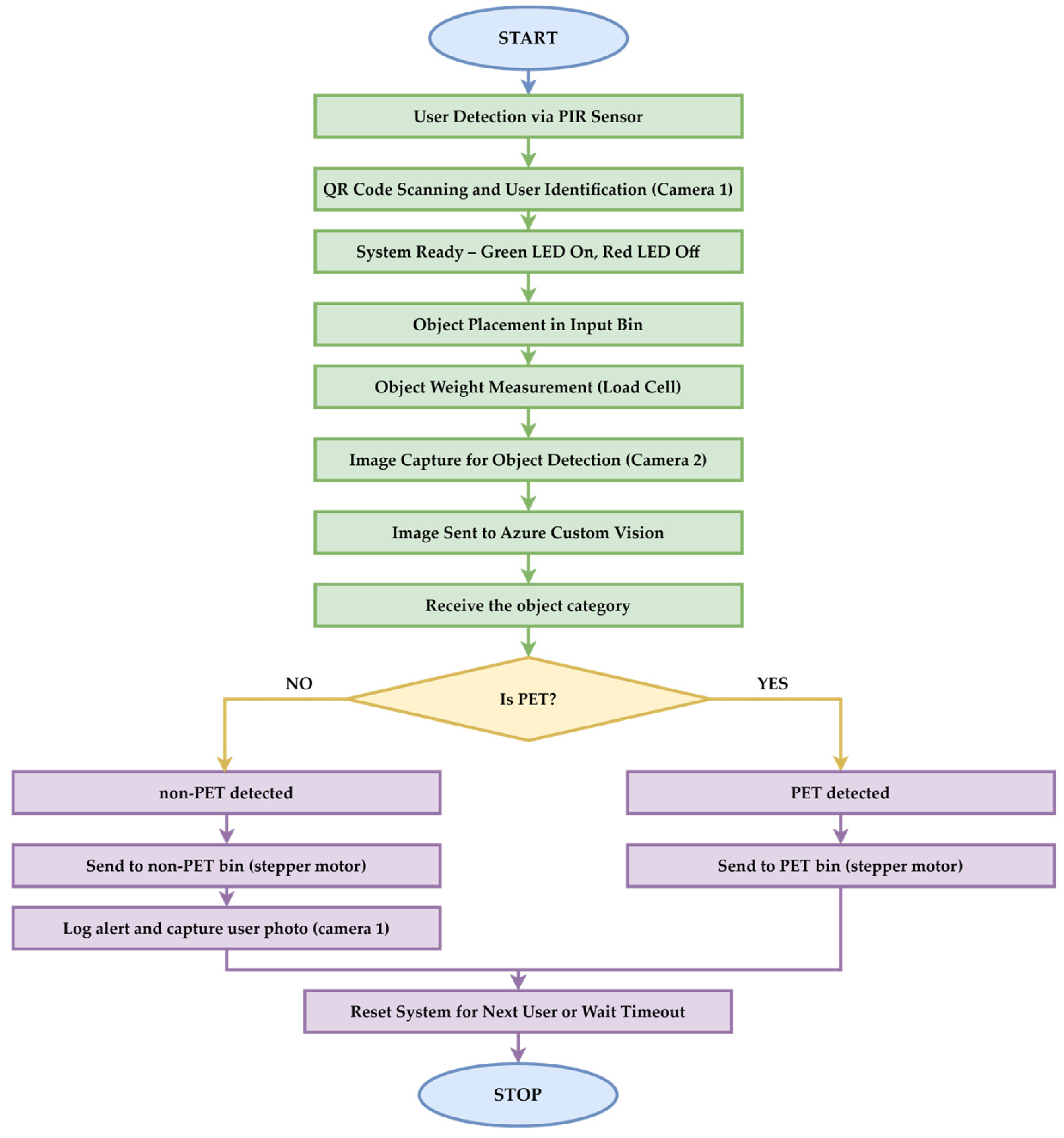
- 1.
- User Detection and Activation of QR Code Camera. When a user approaches the PRS system, the PIR sensor detects their presence. This triggers the activation of camera 1, which is dedicated to scanning the user’s QR code;
- 2.
- QR Code Reading and User Identification. The system utilizes camera 1 to capture the QR code presented by the user. The unique code is decoded to identify the user based on a pre-existing database of registered codes, linking the specific user to the recycling session. The QR code used within the system does not provide traceability in itself; its functionality is limited to user identification. The QR code contains a unique identifier associated with an existing account in the database. All recycling activities are stored in the database, ensuring traceability by recording each interaction by the user with the system. Thus, traceability is provided at the level of a centralized IT system, rather than within the QR code itself. Future versions could consider integrating distributed technologies, such as blockchain, to increase the transparency of the records;
- 3.
- System Ready Notification via LED Indicators. A green LED is activated when the user is successfully identified, signaling the system’s readiness for object input. Simultaneously, the red LED is deactivated, indicating that the system is no longer in a restricted state and the user can proceed with the next step;
- 4.
- Object Placement in the PRS. The user places an object on the flap of the PRS bin for analysis and sorting;
- 5.
- Weight Measurement. Once the object is placed on the flap, a load cell sensor measures the object’s weight. This step determines whether the object conforms to the expected weight limits for PET bottles, ensuring the bottle has been emptied of liquid;
- 6.
- Object Image Capture and Custom Vision Processing. The system employs camera 2 to capture an image of the object. This image is sent to Microsoft’s Azure Custom Vision service to detect the object as either a PET or non-PET item;
- 7.
- Object Sorting and Fraud Detection. If the object is identified as PET, the sorting mechanism is activated, and the stepper motor directs the object into the designated PET compartment. If the object is classified as non-PET, the system carries out additional actions:
- ▪
- Camera 1 takes a picture of the user and stores the image in the system’s database, associating it with the user’s unique QR code. The images are associated with the QR code, and although security elements have not been considered at this stage, automatic anonymization methods can be included in commercial iterations. It is important to note that the images are not transmitted to third parties, are not used for commercial purposes, and their main purpose is to identify individuals attempting to defraud the system. The use of the system requires the explicit consent of the user regarding the capturing of authentication images;
- ▪
- The user’s profile is updated in the database, recording either their point score (if the attempt is legitimate) or increasing the number of alerts, indicating potential system abuse or fraudulent attempts to recycle non-PET items;
- 8.
- Waiting Period for the Next Object. After the object is processed, the system enters a waiting state, allowing the user to insert a new object within 30 s. If no new object is introduced within this timeframe, the red LED is activated, the green LED is deactivated, the system resets, and the procedure restarts from step 1.
3.2. PET Identification Confidence Index and PBIA
3.2.1. PIC Index Computing as Part of the PBIA
- ▪
- The first factor (RecFactor) corresponds to the AI-based object recognition service, assessing the system’s ability to identify the object as a PET accurately;
- ▪
- The second factor (CorFactor) involves the actual weight of the object measured by the system.
- RecFactor is the recognition percentage provided by the Microsoft Azure Custom Vision service;
- and are the exponential weighting coefficients that adjust the impact of each factor;
- is a coefficient that adjusts the impact of weight variations;
- Var(W) is the variance of the measured weights;
- is the average weight from the dataset;
- K is a scaling coefficient for the adjustment factor;
- CorFactor is a binary function, computed using Equation (2).
- The system measures the object’s weight after it has been inserted into the bin;
- The measured weight is then compared to a predefined list of standard PET bottle weights, including 20 and 30 g (corresponding to empty 250 mL, 500 mL, and 750 mL PET bottles). For this component, the initial tests are conducted using standard values of 20 g and 30 g. However, this approach can be extended to accommodate additional weight categories in future system iterations. If the measured weight falls within the range of ±2 g of these standard values, the CorFactor is set to 1. Otherwise, it is set to 0.
- is the measured weight of the object;
- is the standard deviation that reflects the weight tolerance.
- The stepper motor activates in order to move the sorting flap, directing the object into the non-PET compartment;
- The system increases the user’s “alert” count, tracking the number of incorrect sorting attempts;
- The system captures an image of the user (via camera 1) and stores it in the database entry associated with the user’s code.
- The stepper motor activates in order to move the sorting flap, directing the object into the PET compartment;
- The system increases the user’s recycling score via the ACTLR, tracking the number of successful PET recycling attempts.
3.2.2. The PBIA in the AIoT Context
- The module for the PIR sensor (named pir.py) uses the Asus.GPIO library dedicated to all GPIO interactions;
- The module for the LED (LED.py) uses the Asus.GPIO library as well, to manage the LED signaling functionality;
- The module for authentication (auth.sh) relies on cURL and OpenSSL libraries for handling secure HyperText Transfer Protocol (HTTP) requests and encryption. We use cURL to send Azure SQL Server requests in Bash, programmatically;
- The module for the scale (scale.py) utilizes the HX711py library for reading the data from the load cell, which measures the weight;
- The module for handling Azure requests (azure.sh) uses cURL to send HTTP requests directly to the Azure Custom Vision service;
- The module for the motor (motor.py) also employs the Asus.GPIO library for managing motor control operations;
- The module for the Azure SQL Server database interaction (database.sh) requires an SQLcmd tool to interact with and manage database queries and data retrieval from the Azure SQL Server;
- The main module integrates the PBIA and engages the previous modules as needed.
- Direct access to system resources, because Bash scripts can directly interact with the operating system and hardware, enabling low-level control over the sensors and actuators;
- It is well-suited for automating tasks, such as scheduling Azure requests or handling database updates, ensuring the system operates smoothly;
- Efficiency in resource management, because Bash scripts are lightweight and do not consume extensive system resources. This is advantageous in an IoT environment where resources are limited;
- Bash scripts are highly portable and compatible across various Linux-based systems, providing flexibility should the PRS be deployed on different hardware or in other AIoT environments.
- CTLRA represents the overall confidence level in a citizen’s recycling activities, and the integrated application quantifies the confidence level in points;
- R is the number of recycled items;
- P is the number of penalties;
- 1.5 is the base scaling factor (a constant that defines the penalty sensitivity);
- 0.5 is the sensitivity coefficient that controls how quickly the scaling factor increases with penalties;
- 2 is an exponent that controls the growth rate of adjusting the CTLRA in the report with the increase in penalties (typically set between 1 and 2, where 1 is a linear growth and 2 results in exponential growth). The authors chose to integrate the highest value to discourage fraud.
4. Results
4.1. CTLRA Examples and Tests
- Varying the value of R from 1 to 100 units, while keeping P constant at 2 (Figure 7). Thus, a linear increase in the CTLRA values, from 0.36 to 36.36 points, is observed. This is a straightforward interpretation that higher recycling engagement leads to greater trust;
4.2. Azure Custom Vision in PBIA Context
- Precision quantifies the ratio of true positive (TP) predictions to the overall number of positive predictions made by the model, which includes both TP and false positive (FP) predictions. In this context, TP refers to the characteristics and details that enable the model to accurately identify the positive class and successfully predict a positive outcome. This metric evaluates the model’s ability to distinguish relevant information from irrelevant data. For example, in the PET recycling model, if the model predicts that a bottle is a PET and the object is a PET, that is considered a TP. Precision is computed using Equation (4).
- Recall measures the ratio of TP predictions to the total number of actual positive characteristics in the dataset. It indicates how effectively the model identifies positive outcomes among all the relevant factors. A high recall value indicates that the model accurately captures most of the actual positives, which is crucial in scenarios where a missing positive characteristic could have significant consequences. A recall of 100% means that the model successfully identified all instances of the label “PET” present in the training images. This ideal outcome indicates that there were no false negatives (FNs), ensuring that the model did not overlook any relevant objects. An FN arises when a model inaccurately predicts a negative outcome for an instance that is positive. In other words, it is a type of error according to which the model fails to identify a positive case and instead classifies it as negative. In a recycling context designed to detect PET objects, an FN occurs when the system predicts that an object is non-PET (negative), but in reality, the object is PET (positive). This is particularly concerning because it means the condition goes undetected. Recall is calculated using Equation (5).
- Mean average precision (mAP) is a metric that evaluates a model’s performance by calculating the average precision (AP) values across different confidence thresholds and Intersection over Union (IoU) levels. An mAP of 100% signifies that the model accurately identifies objects and has a high confidence level across varying detection scenarios. The AP and mAP are computed using Equations (6) and (7), respectively.
- APi is the average precision for class i;
- mAP is the mean average precision;
- n is the number of classes.
- Accuracy represents the proportion of correct predictions made in terms of TPs and true negatives (TNs) in regard to the total number of predictions. This value represents the weight of correct predictions that identified the label “PET” and “non-PET” in regard to all the predictions. Accuracy is calculated using Equation (8).
- If the prediction is not “PET” but the image is one of the first 50 images (assumed to be PET), then wrongPET is incremented;
- If the prediction is “PET” but the image index is above the first 50 images (assumed to be non-PET), then wrongPET is incremented.

- Eleven FNs (PET classified as non-PET). These errors indicate that the model struggled to correctly identify 11 PET items, instead misclassifying them as non-PET items;
- Two FPs (non-PET classified as PET). This means that two objects not made of PET were incorrectly identified as PET. This error could arise from visual similarities in the object’s features, such as texture or shape, which may have confused the model.


4.3. Bottle Identification and PIC Index Calculation Example
- Tag 1: 99.9% confidence;
- Tag 2: 63.9% confidence.
- Tag 1: 85% confidence;
- Tag 2: 26.3% confidence.
5. Discussion
5.1. Research Implications
5.2. Cost of PRS Prototype
5.3. Research Limitations
6. Conclusions
Author Contributions
Funding
Institutional Review Board Statement
Informed Consent Statement
Data Availability Statement
Conflicts of Interest
Abbreviations
| ACTLR | Algorithm for Citizens’ Trust Level by Recycling |
| AI | Artificial intelligence |
| AIoT | Artificial Intelligence of Things |
| AP | Average precision |
| ARM | Advanced RISC Machine |
| CCD | Charge-Coupled Device |
| CCSs | Comprehensive Collection Systems |
| CEM | Circular Economy Model |
| CMOS | Complementary Metal Oxide Semiconductor |
| CNN | Convolutional neural network |
| CTLRA | Citizens’ Trust Level through Recycling Activities |
| DL | Deep learning |
| DRS | Deposit Return Schemes |
| EPR | Extended Producer Responsibility |
| EU | European Union |
| FN | False negative |
| FP | False positive |
| HDPE | High-density polyethylene |
| HTTP | HyperText Transfer Protocol |
| IoT | Internet of Things |
| IoU | Intersection over Union |
| LDPE | Low-density polyethylene |
| LED | Light-emitting diode |
| LWP | Lightweight packaging |
| mAP | Mean average precision |
| ML | Machine learning |
| NIR | Near infrared |
| P | Number of penalties |
| PBIA | PET Bottle Identification Algorithm |
| PET | Polyethylene terephthalate |
| PETE | Polyethylene terephthalate |
| PIC | PET Identification Confidence |
| PIR | Passive infrared |
| PLCs | Programmable Logic Controllers |
| PP | Polypropylene |
| PRS | PET Recycling System |
| PS | Polystyrene |
| PVC | Polyvinyl chloride |
| R | Number of recycled items |
| RGB | Red–Green–Blue |
| RVM | Reverse vending machine |
| SBS | Sensor-based sorting |
| SRC | Standardized Recycling Codes |
| SRF | Solid-recovered fuels |
| SSI | Self-Sovereign Identity |
| TN | True negative |
| TP | True positive |
References
- European Commission. Communication from the Commission to the European Parliament, the Council, the European Economic and Social Committee and the Committee of the Regions. A new Circular Economy Action Plan. For a Cleaner and More Competitive Europe. Available online: https://eur-lex.europa.eu/legal-content/EN/TXT/?uri=COM:2020:98:FIN (accessed on 15 April 2025).
- Mallick, P.K.; Salling, K.B.; Pigosso, D.C.A.; McAloone, T.C. Designing and operationalising extended producer responsibility under the EU Green Deal. Environ. Chall. 2024, 16, 100977. [Google Scholar] [CrossRef]
- Lu, Z.; Hasselström, L.; Finnveden, G.; Johansson, N. Cost-benefit analysis of two possible deposit-refund systems for reuse and recycling of plastic packaging in Sweden. Clean. Waste Syst. 2022, 3, 100048. [Google Scholar] [CrossRef]
- Burgess, M.; Holmes, H.; Sharmina, M.; Shaver, M.P. The future of UK plastics recycling: One Bin to Rule Them All. Resour. Conserv. Recycl. 2021, 164, 105191. [Google Scholar] [CrossRef]
- Gritsch, L.; Breslmayer, G.; Rainer, R.; Stipanovic, H.; Tischberger-Aldrian, A.; Lederer, J. Critical properties of plastic packaging waste for recycling: A case study on non-beverage plastic bottles in an urban MSW system in Austria. Waste Manag. 2024, 185, 10–24. [Google Scholar] [CrossRef] [PubMed]
- Sivasanthosh, C.; Raj, I.M.; Porulselvi, K. Recycling of Microplastic and Its Industrial Applications. Int. J. Innov. Res. Eng. 2022, 3, 146–157. Available online: https://www.theijire.com/archiver/archives/recycling_of_micro_plastic_and_its_industrial_applications.pdf?v=1748003592 (accessed on 10 March 2025).
- European Commission: Directorate-General for Environment; Bougas, K.; Corden, C.; Crookes, M.; Federici, G.; Fisk, P. Scientific and Technical Support for the Development of Criteria to Identify and Group Polymers for Registration/Evaluation Under REACH and Their Impact Assessment: Final Report; Publications Office of the European Union: Brussels, Belgium, 2020; pp. 1–352. [Google Scholar] [CrossRef]
- Rosca, C.M.; Popescu, M.; Patrascioiu, C.; Stancu, A. Comparative Analysis of pH Level Between Pasteurized and UTH Milk Using Dedicated Developed Application. Rev. Chim. 2019, 70, 3917–3920. [Google Scholar] [CrossRef]
- Lahl, U.; Zeschmar-Lahl, B. Material Recycling of Plastics—A Challenge for Sustainability. Sustainability 2024, 16, 6630. [Google Scholar] [CrossRef]
- Muringayil Joseph, T.; Azat, S.; Ahmadi, Z.; Moini Jazani, O.; Esmaeili, A.; Kianfar, E.; Haponiuk, J.; Thomas, S. Polyethylene terephthalate (PET) recycling: A review. Case Stud. Chem. Environ. Eng. 2024, 9, 100673. [Google Scholar] [CrossRef]
- Brivio, L.; Tollini, F. PET recycling: Review of the current available technologies and industrial perspectives. In Advances in Chemical Engineering; Moscatelli, D., Pelucchi, M., Eds.; Academic Press: Cambridge, MA, USA, 2022; Volume 60, pp. 215–267. [Google Scholar] [CrossRef]
- Popescu, C.; Gabor, M.R.; Stancu, A. Predictors for Green Energy vs. Fossil Fuels: The Case of Industrial Waste and Biogases in European Union Context. Agronomy 2024, 14, 1459. [Google Scholar] [CrossRef]
- Lu, Y.; Pei, W.; Peng, K. State of the art of automatic disassembly of WEEE and perspective towards intelligent recycling in the era of Industry 4.0. Int. J. Adv. Manuf. Technol. 2023, 128, 2825–2843. [Google Scholar] [CrossRef]
- Lubongo, C.; Bin Daej, M.A.A.; Alexandridis, P. Automated sorting technology for plastic waste. In Reuse of Plastic Waste in Eco-Efficient Concrete; Pacheco-Torgal, F., Khatib, J., Colangelo, F., Tuladhar, R., Eds.; Woodhead Publishing: Cambridge, UK, 2024; pp. 13–35. [Google Scholar] [CrossRef]
- Lubongo, C.; Bin Daej, M.A.A.; Alexandridis, P. Recent Developments in Technology for Sorting Plastic for Recycling: The Emergence of Artificial Intelligence and the Rise of the Robots. Recycling 2024, 9, 59. [Google Scholar] [CrossRef]
- Jha, K.K.; Kannan, T.T.M. Recycling of plastic waste into fuel by pyrolysis—A review. Mater. Today Proc. 2021, 37, 3718–3720. [Google Scholar] [CrossRef]
- Nain, V.; Shyam, H.S.; Gupta, D.; Singh, S. Efficient Plastic Waste Recycling Using Polymer. Macromol. Symp. 2024, 413, 2300091. [Google Scholar] [CrossRef]
- Dai, L.; Karakas, O.; Cheng, Y.; Cobb, K.; Chen, P.; Ruan, R. A review on carbon materials production from plastic wastes. Chem. Eng. J. 2023, 453, 139725. [Google Scholar] [CrossRef]
- Mong, G.R.; Tan, H.; Chin Vui Sheng, D.D.; Kek, H.Y.; Nyakuma, B.B.; Woon, K.S.; Othman, M.H.D.; Kang, H.S.; Goh, P.S.; Wong, K.Y. A review on plastic waste valorisation to advanced materials: Solutions and technologies to curb plastic waste pollution. J. Clean. Prod. 2024, 434, 140180. [Google Scholar] [CrossRef]
- Kartik, S.; Balsora, H.K.; Sharma, M.; Saptoro, A.; Jain, R.K.; Joshi, J.B.; Sharma, A. Valorization of plastic wastes for production of fuels and value-added chemicals through pyrolysis—A review. Therm. Sci. Eng. Prog. 2022, 32, 101316. [Google Scholar] [CrossRef]
- Popescu, C.; Dissanayake, H.; Mansi, E.; Stancu, A. Eco Breakthroughs: Sustainable Materials Transforming the Future of Our Planet. Sustainability 2024, 16, 10790. [Google Scholar] [CrossRef]
- Rosca, C.-M.; Stancu, A.; Tănase, M.R. A Comparative Study of Azure Custom Vision Versus Google Vision API Integrated into AI Custom Models Using Object Classification for Residential Waste. Appl. Sci. 2025, 15, 3869. [Google Scholar] [CrossRef]
- Undas, A.K.; Groenen, M.; Peters, R.J.B.; van Leeuwen, S.P.J. Safety of recycled plastics and textiles: Review on the detection, identification and safety assessment of contaminants. Chemosphere 2023, 312, 137175. [Google Scholar] [CrossRef]
- Shamsuyeva, M.; Endres, H.J. Plastics in the context of the circular economy and sustainable plastics recycling: Comprehensive review on research development, standardization and market. Compos. Part C Open Access 2021, 6, 100168. [Google Scholar] [CrossRef]
- Pomeroy, R.S. Rethinking plastics. In Rethinking Polyester Polyurethanes: Algae Based Renewable, Sustainable, Biodegradable and Recyclable Materials, 1st ed.; Pomeroy, R.S., Ed.; Elsevier: Oxford, UK, 2023; pp. 3–26. [Google Scholar] [CrossRef]
- Kubiczek, J.; Derej, W.; Hadasik, B.; Matuszewska, A. Chemical recycling of plastic waste as a mean to implement the circular economy model in the European Union. J. Clean. Prod. 2023, 406, 136951. [Google Scholar] [CrossRef]
- Nazemi, F.; Fath, B.D.; Bakshi, B.R. Ecologically inspired metrics for transitioning to a sustainable and resilient circular economy with application to multilayer plastic films. Sustain. Prod. Consum. 2024, 49, 606–624. [Google Scholar] [CrossRef]
- Arijeniwa, V.F.; Akinsemolu, A.A.; Chukwugozie, D.C.; Onawo, U.G.; Ochulor, C.E.; Nwauzoma, U.M.; Kawino, D.A.; Onyeaka, H. Closing the loop: A framework for tackling single-use plastic waste in the food and beverage industry through circular economy- a review. J. Environ. Manag. 2024, 359, 120816. [Google Scholar] [CrossRef]
- Majzoub, W.N.; Al-Mohannadi, D.M. Evaluating Circularity and Sustainability in Plastic Waste Recycling: Open and Closed-Loop Technologies. Syst. Control Trans. 2024, 3, 792–798. [Google Scholar] [CrossRef]
- Cruz Sanchez, F.A.; Boudaoud, H.; Camargo, M.; Pearce, J.M. Plastic recycling in additive manufacturing: A systematic literature review and opportunities for the circular economy. J. Clean. Prod. 2020, 264, 121602. [Google Scholar] [CrossRef]
- Howard, I.A.; Busko, D.; Gao, G.; Wendler, P.; Madirov, E.; Turshatov, A.; Moesslein, J.; Richards, B.S. Sorting plastics waste for a circular economy: Perspectives for lanthanide luminescent markers. Resour. Conserv. Recycl. 2024, 205, 107557. [Google Scholar] [CrossRef]
- Rosca, C.-M.; Stancu, A. Earthquake Prediction and Alert System Using IoT Infrastructure and Cloud-Based Environmental Data Analysis. Appl. Sci. 2024, 14, 10169. [Google Scholar] [CrossRef]
- Rosca, C.-M.; Stancu, A.; Popescu, M. The Impact of Cloud Versus Local Infrastructure on Automatic IoT-Driven Hydroponic Systems. Appl. Sci. 2025, 15, 4016. [Google Scholar] [CrossRef]
- Cui, C.; Tang, J.; Qiao, J.; Wang, Z.; Sun, Z. Review of Waste Plastic Bottle Recycling Equipment Research Status. In Proceedings of the 39th Chinese Control Conference, Shenyang, China, 27–29 July 2020; pp. 1190–1195. [Google Scholar] [CrossRef]
- Rianmora, S.; Punsawat, P.; Yutisayanuwat, C.; Tongtan, Y. Design for an Intelligent Waste Classifying System: A Case Study of Plastic Bottles. IEEE Access 2023, 11, 47619. [Google Scholar] [CrossRef]
- Fan, H.; Dong, Q.; Guo, N.; Xue, J.; Zhang, R.; Wang, H.; Shi, M. Raspberry Pi-based design of intelligent household classified garbage bin. Internet Things 2023, 24, 100987. [Google Scholar] [CrossRef]
- Raja Suleiman, R.F.; Zulkarnain, A.S.N.; Bahurdin, M.M. Color-Based Plastic Bottle Cap Sorter Using ESP8266. In Advances in Technology Transfer Through IoT and IT Solutions. SpringerBriefs in Applied Sciences and Technology; Ismail, A., Zulkipli, F.N., Awang Long, Z., Öchsner, A., Eds.; Springer: Cham, Switzerland, 2023; pp. 19–29. [Google Scholar] [CrossRef]
- Liu, Y.; Sun, S. Development of a Robot System for Sorting Polymer-Based Recycling. In Proceedings of the IEEE International Conference on Industrial Technology, Bristol, UK, 25–27 March 2024; pp. 1–10. [Google Scholar] [CrossRef]
- Pimenov, A.; Nesteruk, S.; Mazanov, G.; Ilyushina, A.; Stepanov, A.; Mikhailova, N.; Somov, A. Machine Vision for Solid Waste Detection. In Scanning Technologies for Autonomous Systems; Rodríguez-Quiñonez, J.C., Flores-Fuentes, W., Castro-Toscano, M.J., Sergiyenko, O., Eds.; Springer: Cham, Switzerland, 2024; pp. 343–403. [Google Scholar] [CrossRef]
- Adarsh, U.K.; Unnikrishnan, V.K. A multiparameter sensing spectroscopic system for remote plastic sorting with a single laser shot: A first information report. Opt. Laser Technol. 2024, 177, 111194. [Google Scholar] [CrossRef]
- Juansah; Ramdhani, M.; Rahmawati, D. Integration of a Reverse Vending Machine Sensing System in Sorting and Detecting Plastic Bottle Waste. In Proceedings of the 4th International Conference on Electronics, Biomedical Engineering, and Health Informatics, Surabaya, Indonesia, 4–5 October 2023; Lecture Notes in Electrical Engineering. Volume 1182, pp. 409–426. [Google Scholar] [CrossRef]
- Khadke, S.; Gupta, P.; Rachakunta, S.; Mahata, C.; Dawn, S.; Sharma, M.; Verma, D.; Pradhan, A.; Krishna, A.M.S.; Ramakrishna, S.; et al. Efficient Plastic Recycling and Remolding Circular Economy Using the Technology of Trust–Blockchain. Sustainability 2021, 13, 9142. [Google Scholar] [CrossRef]
- Gong, Y.; Wang, Y.; Frei, R.; Wang, B.; Zhao, C. Blockchain application in circular marine plastic debris management. Ind. Mark. Manag. 2022, 102, 164–176. [Google Scholar] [CrossRef]
- Patricia, G.; Muslim, E. Plastic Packaging Waste Management through Filling Machine with Agile Reengineering Project Management Approach. J. Eng. Manag. Ind. Syst. 2023, 11, 84–96. [Google Scholar] [CrossRef]
- Tachwali, Y.; Al-Assaf, Y.; Al-Ali, A.R. Automatic multistage classification system for plastic bottles recycling. Resour. Conserv. Recycl. 2007, 52, 266–285. [Google Scholar] [CrossRef]
- Kroell, N.; Chen, X.; Küppers, B.; Schlögl, S.; Feil, A.; Greiff, K. Near-infrared-based quality control of plastic pre-concentrates in lightweight-packaging waste sorting plants. Resour. Conserv. Recycl. 2024, 201, 107256. [Google Scholar] [CrossRef]
- Zou, H.H.; He, P.J.; Peng, W.; Lan, D.Y.; Xian, H.Y.; Lü, F.; Zhang, H. Rapid detection of colored and colorless macro- and micro-plastics in complex environment via near-infrared spectroscopy and machine learning. J. Environ. Sci. 2025, 147, 512–522. [Google Scholar] [CrossRef] [PubMed]
- Bhuvanesh, N.; Kumaresan, G.; Rajasekaran, S.; Adish, N.K.; Saravanan, K.; Subramaniyan, C. Experimental modelling and analysis of semi-automated waste black plastic materials sorter. Mater. Today Proc. 2021, 45, 2029–2033. [Google Scholar] [CrossRef]
- Rosca, C.-M.; Stancu, A.; Neculaiu, C.-F.; Gortoescu, I.-A. Designing and Implementing a Public Urban Transport Scheduling System Based on Artificial Intelligence for Smart Cities. Appl. Sci. 2024, 14, 8861. [Google Scholar] [CrossRef]
- Yaddanapudi, S.D.; Makala, B.P.; Yarlagadda, A.; Sapram, C.T.; Parsa, S.T.; Nallamadugu, S. Collection of plastic bottles by reverse vending machine using object detection technique. Mater. Today Proc. 2023, 80, 1995–1999. [Google Scholar] [CrossRef]
- Otero, P.; Gago, J.; Quintas, P. Twitter data analysis to assess the interest of citizens on the impact of marine plastic pollution. Mar. Pollut. Bull. 2021, 170, 112620. [Google Scholar] [CrossRef]
- Jakobs, M.; Kroell, N. Influence of plastic packaging design on the sensor-based sortability in lightweight packaging waste sorting plants. Resour. Conserv. Recycl. 2024, 207, 107599. [Google Scholar] [CrossRef]
- Echeverry, A.P.; López, C.F. AUTORECYCLER: Prototype based on artificial vision to automate the material classification process (Plastic, Glass, Cardboard and Metal). HardwareX 2024, 19, e00575. [Google Scholar] [CrossRef] [PubMed]
- Shukhratov, I.; Pimenov, A.; Stepanov, A.; Mikhailova, N.; Baldycheva, A.; Somov, A. Optical detection of plastic waste through computer vision. Intell. Syst. Appl. 2024, 22, 200341. [Google Scholar] [CrossRef]
- Rosca, C.-M. New Algorithm to Prevent Online Test Fraud Based on Cognitive Services and Input Devices Events. In Proceedings of Third Emerging Trends and Technologies on Intelligent Systems. ETTIS 2023. Lecture Notes in Networks and Systems; Noor, A., Saroha, K., Pricop, E., Sen, A., Trivedi, G., Eds.; Springer Nature: Singapore, 2023; Volume 730, pp. 207–219. [Google Scholar] [CrossRef]
- Pučnik, R.; Dokl, M.; Fan, Y.V.; Vujanović, A.; Novak Pintarič, Z.; Aviso, K.B.; Tan, R.R.; Pahor, B.; Kravanja, Z.; Čuček, L. A waste separation system based on sensor technology and deep learning: A simple approach applied to a case study of plastic packaging waste. J. Clean. Prod. 2024, 450, 141762. [Google Scholar] [CrossRef]
- Aschenbrenner, D.; Gros, J.; Fangerow, N.; Werner, T.; Colloseus, C.; Taha, I. Recyclebot–Using robots for sustainable plastic recycling. Procedia CIRP 2023, 116, 275–280. [Google Scholar] [CrossRef]
- Liang, Q.; Zhu, W.; Sun, W.; Yu, Z.; Wang, Y.; Zhang, D. In-line inspection solution for codes on complex backgrounds for the plastic container industry. Measurement 2019, 148, 106965. [Google Scholar] [CrossRef]
- Konstantinidis, F.K.; Sifnaios, S.; Arvanitakis, G.; Tsimiklis, G.; Mouroutsos, S.G.; Amditis, A.; Gasteratos, A. Multi-modal sorting in plastic and wood waste streams. Resour. Conserv. Recycl. 2023, 199, 107244. [Google Scholar] [CrossRef]
- Ji, T.; Fang, H.; Zhang, R.; Yang, J.; Fan, L.; Hu, Y.; Cai, Z. Low-value recyclable waste identification based on NIR feature analysis and RGB-NIR fusion. Infrared Phys. Technol. 2023, 131, 104693. [Google Scholar] [CrossRef]
- Ge, Y.; Li, Z.; Yue, X.; Li, H.; Li, Q.; Meng, L. IoT-based automatic deep learning model generation and the application on Empty-dish Recycling Robots. Internet Things 2024, 25, 101047. [Google Scholar] [CrossRef]
- Yan, Y.; Ni, L.; Sun, L.; Wang, Y.; Zhou, J. Digital Twin Enabling Technologies for Advancing Road Engineering and Lifecycle Applications. Engineering 2025, 44, 184–206. [Google Scholar] [CrossRef]
- Rosca, C.-M.; Rădulescu, G.; Stancu, A. Artificial Intelligence of Things Infrastructure for Quality Control in Cast Manufacturing Environments Shedding Light on Industry Changes. Appl. Sci. 2025, 15, 2068. [Google Scholar] [CrossRef]
- Papatheodorou, N.; Hatzivasilis, G.; Papadakis, N. The YouGovern Secure Blockchain-Based Self-Sovereign Identity (SSI) Management and Access Control. Appl. Sci. 2025, 15, 6437. [Google Scholar] [CrossRef]
- Hasan, A.S.M.T.; Haque, R.U.; Wigger, L.; Vatterott, A. Trusted Traceability Service: A Novel Approach to Securing Supply Chains. Electronics 2025, 14, 1985. [Google Scholar] [CrossRef]
- Regueiro, C.; De Diego, S.; Urkizu, B. Leveraging Blockchain Technology for Secure 5G Offloading Processes. Future Internet 2025, 17, 197. [Google Scholar] [CrossRef]














| Test No. | The Number of Training Images | Average Training Time (min) | Precision (%) | Recall (%) | mAP (%) | Accuracy (%) | The Number of Correct Labels for 100 Unseen Images (%) |
|---|---|---|---|---|---|---|---|
| 1 | 30 | 15 | 100 | 100 | 100 | 99 | 99 |
| 2 | 60 | 15 | 100 | 100 | 100 | 99 | 99 |
| 3 | 100 | 30 * | 90.9 | 100 | 100 | 99 | 99 |
| 4 | 150 | 30 | 100 | 100 | 100 | 99 | 99 |
| 5 | 150 | 120 | 100 | 100 | 100 | 99 | 99 |
| 6 | 970 | 30 * | 94.3 | 94.3 | 99 | 99 | 99 |
| Component | Function | Price (EUR) |
|---|---|---|
| Asus Tinker Board R2 | Serves as the primary processing unit for the system | 131.71 |
| PIR sensor | Motion detection to initiate the recycling process | 0.52 |
| Stepper motor with driver | Controls the movement of the recycling mechanism | 13.23 |
| Camera (two pieces) | Captures images for QR code scanning and object recognition | 6.04 |
| Load cell with amplifier | Measures the weight of the recycled PET bottles | 0.92 |
| Battery holder (for four batteries) | External charging | 3.68 |
| Materials for building the prototype | Structural components necessary for the assembly of the prototype | 20 |
| Cables, wires, and additional materials | Connect sensors and modules | 10 |
| TOTAL | - | 186.1 |
Disclaimer/Publisher’s Note: The statements, opinions and data contained in all publications are solely those of the individual author(s) and contributor(s) and not of MDPI and/or the editor(s). MDPI and/or the editor(s) disclaim responsibility for any injury to people or property resulting from any ideas, methods, instructions or products referred to in the content. |
© 2025 by the authors. Licensee MDPI, Basel, Switzerland. This article is an open access article distributed under the terms and conditions of the Creative Commons Attribution (CC BY) license (https://creativecommons.org/licenses/by/4.0/).
Share and Cite
Rosca, C.-M.; Stancu, A. Innovative AIoT Solutions for PET Waste Collection in the Circular Economy Towards a Sustainable Future. Appl. Sci. 2025, 15, 7353. https://doi.org/10.3390/app15137353
Rosca C-M, Stancu A. Innovative AIoT Solutions for PET Waste Collection in the Circular Economy Towards a Sustainable Future. Applied Sciences. 2025; 15(13):7353. https://doi.org/10.3390/app15137353
Chicago/Turabian StyleRosca, Cosmina-Mihaela, and Adrian Stancu. 2025. "Innovative AIoT Solutions for PET Waste Collection in the Circular Economy Towards a Sustainable Future" Applied Sciences 15, no. 13: 7353. https://doi.org/10.3390/app15137353
APA StyleRosca, C.-M., & Stancu, A. (2025). Innovative AIoT Solutions for PET Waste Collection in the Circular Economy Towards a Sustainable Future. Applied Sciences, 15(13), 7353. https://doi.org/10.3390/app15137353
