Framework for Optimizing the Construction Process: The Integration of Lean Construction, Building Information Modeling (BIM), and Emerging Technologies
Abstract
1. Introduction
Key Contributions of This Study
- Proposes a novel, integrative framework combining Lean Construction, BIM, and Emerging Technologies.
- Structures integration across the full construction lifecycle (Plan, Design, Construction, and Operation).
- Validated through expert review with high agreement scores across SEQUAL dimensions.
- Provides a theoretically grounded basis for improving KPIs such as cost efficiency, stakeholder collaboration, and process automation through the structured integration of Lean, BIM, and Emerging Technologies.
2. Materials and Methods
3. Literature Review
3.1. Lean Construction and BIM Interaction
3.2. Selected Lean Construction Tools
3.3. BIM Uses
3.4. Emerging Technologies
3.5. Key Performance Indicators (KPIs)
4. Integrated Framework for Construction Lifecycle Optimization
4.1. Framework Core
4.2. Application Recommendations of the Framework
4.2.1. Plan Phase
VSM in Capturing Existing Condition

5. Evaluation
5.1. Framework Assessment Approaches
- Expert selection: Diverse experts in Lean Construction, BIM, and Emerging Technologies, with a minimum of 10 years’ experience.
- First round assessment: Experts review the framework and provide quantitative (Likert-scale) and qualitative feedback.
- Second round refinement: Feedback is analyzed, and the framework is adjusted accordingly.
- Final validation round: Experts reassess the revised framework for validity and practicality.
5.2. Structured Expert Questionnaire
- Name (Optional).
- Occupation.
- Profession (Grade).
- Field of Work.
- Country of Residence.
- Years of Experience.
- Relevant Experience in Lean Construction, BIM, and Emerging Technologies.
- Non-parametric statistical analysis: (Wilcoxon signed-rank test in SPSS) will be conducted to determine statistical significance [76].
- Consensus analysis: The level of agreement across experts will be assessed to determine the framework’s acceptability [73].
- Qualitative insights: Open-ended feedback from experts will be analyzed to refine and improve the framework [73].
5.3. Expert Assessment
6. Results and Discussion
6.1. Reliability Analysis
6.2. Descriptive Statistics (One-Sample Statistics)
6.3. One-Sample t-Test
6.4. Nonparametric Validation (Wilcoxon Signed-Rank Test)
6.5. Correlation Analysis (Spearman’s Rho)
6.6. Expert Feedback and Framework Refinements
6.7. Influencing Factors on Framework Validity
7. Conclusions
Author Contributions
Funding
Institutional Review Board Statement
Informed Consent Statement
Data Availability Statement
Conflicts of Interest
Appendix A
Appendix A.1. Full Set of Application Recommendations of the Proposed Framework
Appendix A.1.1. Plan Phase
TVD in Author Cost Estimation

LPS in Author 4D Model

PDCA in Analyze Program Requirements

VSM in Analyze Site Selection Criteria

TVD in Author Design and Design Review Model

Appendix A.1.2. Design Phase
Kaizen in Analyzing Structural Performance

TQM in Analyze Energy and Lighting Performance

Visual Management Techniques in Coordinating Design Models

Kaizen in Analyze Engineering Performance

TVD in Analyzing Sustainability Performance

Appendix A.1.3. Construction Phase
Takt Planning and Control in the Author Construction Site Logistics Model

Kanban in Author Temporary Construction Systems Model

Just-in-Time in Fabricating Products

Kanban in Layout Construction Work

Appendix A.1.4. Operation Phase
Kaizen-Driven Maintenance, System Performance, and Space Utilization

PDCA in Asset Monitoring

References
- Alsharef, A.; Ovid, A.; Uddin, S.M.J.; Albert, A. Biggest Challenges Facing the Construction Industry. In Construction Research Congress 2024, CRC 2024; American Society of Civil Engineers (ASCE): Reston, VA, USA, 2024; pp. 652–660. [Google Scholar] [CrossRef]
- Basar, O.; Basar, P. Challenges in construction industry. Pressacademia 2023, 17, 196–197. [Google Scholar] [CrossRef]
- Mahesh Babu, P.; Pedro, L.; GhaffarianHoseini, A. Construction projects: Interactions of the causes of delays. Smart Sustain. Built Environ. 2024. ahead-of-print. [Google Scholar] [CrossRef]
- Moreno, F.; Forcael, E.; Romo, R.; Orozco, F.; Moroni, G.; Baesler, F. Agile Project Management in the Pre-Construction Stage: Facing the Challenges of Projectification in the Construction Industry. Buildings 2024, 14, 3551. [Google Scholar] [CrossRef]
- Coccolini, D.; Alvise Bragadin, M.; Kähkönen, K. Implementation of lean construction in Finland. In Proceedings of the 2023 European Conference on Computing in Construction and the 40th International CIB W78 Conference, Heraklion, Greece, 10–12 July 2023. [Google Scholar] [CrossRef]
- Miao, C.; Wang, H.; Meng, X.; Hou, X.; Yan, Y.; Liu, S.; He, Y. BIM-Supported Knowledge Collaboration: A Case Study of a Highway Project in China. Sustainability 2024, 16, 9074. [Google Scholar] [CrossRef]
- Maali, O.; Ko, C.H.; Nguyen, P.H.D. Applications of existing and emerging construction safety technologies. Autom. Constr. 2024, 158, 105231. [Google Scholar] [CrossRef]
- Alnajjar, O.; Castillo, E.A.; Turmo, J. A Systematic Review of Lean Construction, BIM and Emerging Technologies Integration: Identifying Key Tools. Manuscript Submitted for Publication (Under Review). 2024. [Google Scholar]
- Araya-Santelices, P.; Grande, Z.; Atencio, E.; Lozano-Galant, J.A. Bridge Management with AI, UAVs, and BIM. Autom. Constr. 2025, 175, 106170. [Google Scholar] [CrossRef]
- Galaz-Delgado, E.I.; Herrera, R.F.; Atencio, E.; La Rivera, F.M.; Biotto, C.N. Problems and challenges in the interactions of design teams of construction projects: A bibliometric study. Buildings 2021, 11, 461. [Google Scholar] [CrossRef]
- Peffers, K.; Tuunanen, T.; Rothenberger, M.A.; Chatterjee, S. A design science research methodology for information systems research. J. Manag. Inf. Syst. 2007, 24, 45–77. [Google Scholar] [CrossRef]
- Gledson, B.; Zulu, S.L.; Saad, A.M.; Ponton, H. Digital leadership framework to support firm-level digital transformations for Construction 4.0. Constr. Innov. 2024, 24, 341–364. [Google Scholar] [CrossRef]
- Wickramasekara, A.N.; Gonzalez, V.A.; O’Sullivan, M.; Walker, C.G.; Abdelmegid, M.A. Exploring Controlled Experimental Settings for Lean Construction Research. In Proceedings of the IGLC 2021—29th Annual Conference of the International Group for Lean Construction—Lean Construction in Crisis Times: Responding to the Post-Pandemic AEC Industry Challenges, Department of Engineering, Civil Engineering Division, Pontificia Universidad Catolica del Peru, Lima, Peru, 14–17 July 2021; pp. 177–186. [Google Scholar] [CrossRef]
- Dakhli, Z.; Lafhaj, Z. Experimental and numerical prototyping of a complex cement column formwork for construction. Archit. Eng. Des. Manag. 2017, 13, 147–165. [Google Scholar] [CrossRef]
- Senanayake, G.; Hadiwattage, C.; Perera, K. Assuring Sustainable Construction at Project Inception Stage: A Project Feasibility Evaluation Criteria. Bhumi Plan. Res. J. 2023, 10, 51–68. [Google Scholar] [CrossRef]
- Darabseh, M. Lean applications in construction: Review article. U.Porto J. Eng. 2019, 5, 29–37. [Google Scholar] [CrossRef]
- Uvarova, S.S.; Orlov, A.K.; Kankhva, V.S. Ensuring Efficient Implementation of Lean Construction Projects Using Building Information Modeling. Buildings 2023, 13, 770. [Google Scholar] [CrossRef]
- Schimanski, C.P.; Pradhan, N.L.; Chaltsev, D.; Pasetti Monizza, G.; Matt, D.T. Integrating BIM with Lean Construction approach: Functional requirements and production management software. Autom. Constr. 2021, 132, 103969. [Google Scholar] [CrossRef]
- Garcés, G.; Forcael, E.; Osorio, C.; Castañeda, K.; Sánchez, O. Systematic Review of Lean Construction: An Approach to Sustainability and Efficiency in Construction Management. J. Infrastruct. Preserv. Resil. 2025, 6, 6. [Google Scholar] [CrossRef]
- Ibrahim, A.; Zayed, T.; Lafhaj, Z. Bridging Barriers to Lean Construction Adoption in Megaprojects: A Data-Driven Contribution to Sustainable Development Using SEM. Environ. Dev. Sustain. 2025, 1–50. [Google Scholar] [CrossRef]
- Mounla, K.E.L.; Beladjine, D.; Beddiar, K.; Mazari, B. Lean-BIM Approach for Improving the Performance of a Construction Project in the Design Phase. Buildings 2023, 13, 1447–1474. [Google Scholar] [CrossRef]
- Gerber, D.J.; Becerik-Gerber, B.; Kunz, A. Building Information Modeling and Lean Construction: Technology, Methodology and Advances from Practice. In Proceedings of the IGLC-18, Technion, The International Group for Lean Construction, Haifa, Israel, 14–16 July 2010. [Google Scholar]
- Onyango, A.F. Interaction between Lean Construction and BIM: How effectiveness in production can be improved if lean and BIM are combined in the design phase A literature review. Rochester Inst. Technol. 2016. [Google Scholar]
- Saieg, P.; Sotelino, E.D.; Nascimento, D.; Caiado, R.G.G. Interactions of Building Information Modeling, Lean and Sustainability on the Architectural, Engineering and Construction industry: A systematic review. J. Clean. Prod. 2018, 174, 788–806. [Google Scholar] [CrossRef]
- Andújar-Montoya, M.D.; Galiano-Garrigós, A.; Rizo-Maestre, C.; Echarri-Iribarren, V. Bim and lean construction interactions: A state-of-the-art review. In WIT Transactions on the Built Environment; WIT Press: Southampton, UK, 2019; pp. 1–13. [Google Scholar] [CrossRef]
- Koskela, L.J. Application of the New Production Philosophy to Construction. 2018. Available online: https://www.researchgate.net/publication/243781224 (accessed on 21 January 2025).
- Luna, A.; Herrera, R.F.; Castañeda, K.; Atencio, E.; Biotto, C. Benefits and Limitations of Lean Tools in the Building Design Process: A Functional and Comparative Analysis. Appl. Sci. 2025, 15, 5137. [Google Scholar] [CrossRef]
- Erikshammar, J.J.; Lu, W.; Stehn, L.; Olofsson, T. Discrete Event Simulation Enhanced Value Stream Mapping: An Industrialized Construction Case Study. Lean Constr. J. 2013, 2013, 47–65. Available online: https://www.ltu.se/ (accessed on 19 April 2024).
- Olender, M.; Rosen, A. Target Sustainability Design-Application of sustainability to the target value design method. J. Für Integr. Plan. Bau. Und Betreiben 2023, 1. [Google Scholar] [CrossRef]
- Martins, D.N.C.; Abilio, D.; Teles, W.d.S.; da Silva, M.C.; Silva, M.D.S.; Junior, L.A.V.; Andrade, M.N.; Oliveira, F.K.F.; Andrade, Á.N.M.; Silva, A.P.B.P. Aplicação da ferramenta PDCA: Um estudo de caso no setor de telefonia da secretaria municipal de saúde do nordeste do Brasil. Res. Soc. Dev. 2024, 13, e7813946888. [Google Scholar] [CrossRef]
- Stevens, M.; Eghbaljoo, A.; Thevissen, F. A Kaizen Event Enabled by System Engineering in an Infrastructure Project. In Proceedings of the 31st Annual Conference of the International Group for Lean Construction (IGLC31), International Group for Lean Construction, Lille, France, 26 June–2 July 2023; pp. 1451–1462. [Google Scholar] [CrossRef]
- Lamdjad, I.; Alfalahi, B.O.S. Total Quality Management (TQM) for the development of future smart and integrated cities and sustainable development. J. Infrastruct. Policy Dev. 2024, 8, 8456. [Google Scholar] [CrossRef]
- Pedo, B.; Koskela, L.; Tzortzopoulos, P.; Tezel, A.; Robinson, S. Visual Management (VM) supporting collaborative practices in infrastructure engineering design. IOP Conf. Ser. Earth Environ. Sci. Inst. Phys. 2022, 1101, 052012. [Google Scholar] [CrossRef]
- Kozlovská, M.; Klosova, D. Influence of Takt Time Planning on Construction Efficiency. IOP Conf. Ser. Mater. Sci. Eng. 2022, 1252, 012044. [Google Scholar] [CrossRef]
- Rivera-Gomez, H.; Sanchez-Partida, D.; Ortega-Reyes, A.O.; Gonzalez-Hernandez, I.J. Optimizing JIT production and maintenance strategies for material management in the presence of quality decline and random demand fluctuations. Acta Logist. 2024, 11, 281–292. [Google Scholar] [CrossRef]
- Anzules, M.C.; Moya, E.J.G. Kanban: Una metodología ágil para la gestión eficiente del flujo de trabajo en el desarrollo de software, una revisión sistemática. Rev. Ingenio Glob. 2024, 3, 17–28. [Google Scholar] [CrossRef]
- Mazur, M.; Korenko, M.; Žitňák, M.; Shchur, T.; Kiełbasa, P.; Dostál, P.; Dzhidzhora, O.; Idzikowski, A. Implementation and Benefits of the 5s Method in Improving Workplace Organisation—A Case Study. Manag. Syst. Prod. Eng. 2024, 32, 498–507. [Google Scholar] [CrossRef]
- Elmosalmi, D. Implementing the Last Planner System in a Design Project. Int. Conf. Civ. Infrastruct. Constr. 2023, 9, 2835–2845. [Google Scholar] [CrossRef]
- Nguyen, T.D.; Adhikari, S. The Role of BIM in Integrating Digital Twin in Building Construction: A Literature Review. Sustainability 2023, 15, 10462. [Google Scholar] [CrossRef]
- PennState College of Engineering. BIM Uses. 2024. Available online: https://bim.psu.edu/uses/ (accessed on 31 October 2024).
- Babu, P.R.S.; Babu, N.H. Using technology to achieve lean objectives. In Proceedings of the IGLC 2018—Proceedings of the 26th Annual Conference of the International Group for Lean Construction: Evolving Lean Construction Towards Mature Production Management Across Cultures and Frontiers, The International Group for Lean Construction, Chennai, India, 18–22 July 2018; pp. 1069–1078. [Google Scholar] [CrossRef]
- McHugh, K.; Koskela, L.; Tezel, A. Reality Capture Connecting Project Stakeholders. In Proceedings of the IGLC 2021—29th Annual Conference of the International Group for Lean Construction—Lean Construction in Crisis Times: Responding to the Post-Pandemic AEC Industry Challenges, Department of Engineering, Civil Engineering Division, Pontificia Universidad Catolica del Peru, Lima, Peru, 14–17 July 2021; pp. 737–746. [Google Scholar] [CrossRef]
- Lin, J.J.; Golparvar-Fard, M. Construction Progress Monitoring Using Cyber-Physical Systems. In Cyber-Physical Systems in the Built Environment; Springer International Publishing: Berlin/Heidelberg, Germany, 2020; pp. 63–87. [Google Scholar] [CrossRef]
- Piras, G.; Muzi, F.; Tiburcio, V.A. Digital Management Methodology for Building Production Optimization through Digital Twin and Artificial Intelligence Integration. Buildings 2024, 14, 72110. [Google Scholar] [CrossRef]
- Mbabu, A.; Underwood, J.; Munir, M. A lean strategic FM service model based on the digital twin. In EWork and EBusiness in Architecture, Engineering and Construction—Proceedings of the 14th European Conference on Product and Process Modelling, ECPPM 2022; CRC Press/Balkema: Boca Raton, FL, USA, 2023; pp. 242–249. [Google Scholar] [CrossRef]
- Sepasgozar, S.M.E.; Hui, F.K.P.; Shirowzhan, S.; Foroozanfar, M.; Yang, L.; Aye, L. Lean practices using building information modeling (Bim) and digital twinning for sustainable construction. Sustainability 2021, 13, 161. [Google Scholar] [CrossRef]
- Rivera, F.M.-L.; Mora-Serrano, J.; Valero, I.; Oñate, E. Methodological-Technological Framework for Construction 4.0. Arch. Comput. Methods Eng. 2021, 28, 689–711. [Google Scholar] [CrossRef]
- Chen, Q.; Feng, H.; de Soto, B.G. Revamping construction supply chain processes with circular economy strategies: A systematic literature review. J. Clean. Prod. 2022, 335, 130240. [Google Scholar] [CrossRef]
- Doukari, O.; Seck, B.; Greenwood, D. The Creation of Construction Schedules in 4D BIM: A Comparison of Conventional and Automated Approaches. Buildings 2022, 12, 1145. [Google Scholar] [CrossRef]
- Owais, O.A.; Poshdar, M.; Bidhendi, A.; Jaafar, K.; Sarhan, S. From Concept to Concrete: Digital Twins Enabling Different Levels of Lean Construction. In Proceedings of the 32nd Annual Conference of the International Group for Lean Construction (IGLC 32), International Group for Lean Construction, Auckland, New Zealand, 1–5 July 2024; pp. 767–779. [Google Scholar] [CrossRef]
- Araújo, C.S.; Costa, D.B.; Corrêa, F.R.; Ferreira, E.d.A.M. Digital Twins and Lean Construction: Challenges for Future Practical Applications. In Proceedings of the 30th Annual Conference of the International Group for Lean Construction, IGLC 2022, The International Group for Lean Construction, Edmonton, Canada, 25–31 July 2022; pp. 235–246. [Google Scholar] [CrossRef]
- Mbabu, A.; Underwood, J.; Munir, M. The Bim Maturity Process to the Digital Twin for Lean Strategic Facility Management. In Proceedings of the European Conference on Computing in Construction and the 40th International CIB W78 Conference, Heraklion, Greece, 10–12 July 2023. [Google Scholar] [CrossRef]
- Schulze, F.; Dallasega, P. Industry 4.0 concepts and lean methods mitigating traditional losses in engineer-to-order manufacturing with subsequent assembly on-site: A framework. In Procedia Manuf; Elsevier: Amsterdam, The Netherlands, 2020; pp. 1363–1370. [Google Scholar] [CrossRef]
- Fang, Y.; Gao, S. Construction 4.0 technology and lean construction ambidexterity capability in China’s construction industry: A sociotechnical systems perspective. Constr. Innov. 2024. ahead-of-print. [Google Scholar] [CrossRef]
- Deng, Y.; Gan, V.J.L.; Das, M.; Cheng, J.C.P.; Anumba, C. Integrating 4D BIM and GIS for Construction Supply Chain Management. J. Constr. Eng. Manag. 2019, 145. [Google Scholar] [CrossRef]
- Alizadehsalehi, S.; Hadavi, A. Synergies of Lean, BIM, and Extended Reality (LBX) for Project Delivery Management. Sustainability 2023, 15, 4969. [Google Scholar] [CrossRef]
- Singh, A.R.; Kumar, V.S. ‘Site layout planning waste’ typology and ITS handling through AR-BIM concept: A lean approach. In Proceedings of the IGLC 2018—Proceedings of the 26th Annual Conference of the International Group for Lean Construction: Evolving Lean Construction Towards Mature Production Management Across Cultures and Frontiers, The International Group for Lean Construction, Chennai, India, 26 July 2018; pp. 123–133. [Google Scholar] [CrossRef]
- Ratajczak, J.; Riedl, M.; Matt, D.T. BIM-based and AR application combined with location-based management system for the improvement of the construction performance. Buildings 2019, 9, 118. [Google Scholar] [CrossRef]
- Perera, W.S.D.; Ranadewa, K.A.T.O.; Parameswaran, A.; Weerasooriya, D. Status Quo of Digitalisation in the Sri Lankan Construction Industry. In World Construction Symposium; Ceylon Institute of Builders: Colombo, Sri Lanka, 2023; pp. 944–959. [Google Scholar] [CrossRef]
- Brissi, S.G.; Chong, O.W.; Debs, L.; Zhang, J. A review on the interactions of robotic systems and lean principles in offsite construction. Eng. Constr. Archit. Manag. 2022, 29, 383–406. [Google Scholar] [CrossRef]
- Antunes, R.; Poshdar, M. Envision of an integrated information system for project-driven production in construction. In Proceedings of the IGLC 2018—Proceedings of the 26th Annual Conference of the International Group for Lean Construction: Evolving Lean Construction Towards Mature Production Management Across Cultures and Frontiers, The International Group for Lean Construction, Chennai, India, 26 July 2018; pp. 134–143. [Google Scholar] [CrossRef]
- Kuining, Q.; Yongbin, W.; Tao, Z. Study of Digital Lean Construction Platform for Precast Components. In Computing in Civil and Building Engineering; ASCE Press: Reston, VI, USA, 2014; pp. 480–487. [Google Scholar] [CrossRef]
- Chen, C.; Tang, L.C.M.; Jin, Y. Development of 5D bim-based management system for pre-fabricated construction in China. In International Conference on Smart Infrastructure and Construction 2019, ICSIC 2019: Driving Data-Informed Decision-Making; ICE Publishing: London, UK, 2019; pp. 215–224. [Google Scholar] [CrossRef]
- He, R.; Li, M.; Gan, V.J.L.; Ma, J. BIM-enabled computerized design and digital fabrication of industrialized buildings: A case study. J. Clean. Prod. 2021, 278, 123505. [Google Scholar] [CrossRef]
- Akter, J.; Datta, S.D.; Islam, M.; Tayeh, B.A.; Sraboni, S.A.; Das, N. Assessment and analysis of the effects of implementing building information modelling as a lean management tool in construction management. Int. J. Build. Pathol. Adapt. 2024. ahead-of-print. [Google Scholar] [CrossRef]
- Aziz, R.M.; Nasreldin, T.I.; Hashem, O.M. The role of BIM as a lean tool in design phase. J. Eng. Appl. Sci. 2024, 71, 23. [Google Scholar] [CrossRef]
- AlBalkhy, W.; Chaize, E.; Morael, V.; Lafhaj, Z.; Iordanova, I. Lean Construction and Building Information Modeling (BIM) in Design Management: Survey Results from French Companies. In Proceedings of the 31st Annual Conference of the International Group for Lean Construction (IGLC31), International Group for Lean Construction, Lille, France, 2 July 2023; pp. 220–229. [Google Scholar] [CrossRef]
- Barkokebas, B.; Al-Hussein, M.; Hamzeh, F. Assessment of Digital Twins to Reassign Multiskilled Workers in Offsite Construction Based on Lean Thinking. J. Constr. Eng. Manag. 2022, 149, 04022143. [Google Scholar] [CrossRef]
- Lazari, V.; Chassiakos, A.; Karatzas, S. Multi-Objective Resource-Constrained Scheduling in Large and Repetitive Construction Projects. Algorithms 2024, 17, 351. [Google Scholar] [CrossRef]
- Lean Construction Institute. Value Stream Mapping. 2025. Available online: https://leanconstruction.org/lean-topics/value-stream-mapping/ (accessed on 27 January 2025).
- Michaud, M.; Forgues, E.C.; Carignan, V.; Forgues, D.; Ouellet-Plamondon, C. A lean approach to optimize BIM information flow using value stream mapping. J. Inf. Technol. Constr. 2019, 24, 472–488. [Google Scholar] [CrossRef]
- Gunduz, M.; Naser, A. Value Stream Mapping as a Lean Tool for Construction Projects. Int. J. Struct. Civ. Eng. Res. 2019, 8, 69–74. [Google Scholar] [CrossRef]
- Sourani, A.; Sohail, M. The Delphi Method: Review and Use in Construction Management Research. Int. J. Constr. Educ. Res. 2015, 11, 54–76. [Google Scholar] [CrossRef]
- Heggset, M.; Krogstie, J.; Wesenberg, H. Understanding model quality concerns when using process models in an industrial company. In Lecture Notes in Business Information Processing; Springer: Berlin/Heidelberg, Germany, 2015; pp. 395–409. [Google Scholar] [CrossRef]
- Krogstie, J.; Sindre, G.; Jørgensen, H. Process models representing knowledge for action: A revised quality framework. Eur. J. Inf. Syst. 2006, 15, 91–102. [Google Scholar] [CrossRef]
- Ewens, W.J.; Brumberg, K. Non-parametric Tests. In Introductory Statistics for Data Analysis; Ewens, W.J., Brumberg, K., Eds.; Springer Nature: Cham, Switzerland, 2023; pp. 205–217. [Google Scholar] [CrossRef]
- Okoli, C.; Pawlowski, S.D. The Delphi method as a research tool: An Example. Des. Consid. Appl. Inf. Manag. 2004, 42, 15–29. [Google Scholar] [CrossRef]
- Hallowell, M.; Gambatese, J. Qualitative Research: Application of the Delphi Method to CEM Research. J. Constr. Eng. Manag. Asce 2010, 136, 99–107. [Google Scholar] [CrossRef]
- Richardson, A. Nonparametric Statistics for Non-Statisticians: A Step-by-Step Approach by Gregory W. Corder; Dale J. Foreman. Int. Stat. Rev. 2010, 78, 451–452. [Google Scholar] [CrossRef]
- Bonett, D.G.; Wright, T.A. Cronbach’s alpha reliability: Interval estimation, hypothesis testing, and sample size planning. J. Organ. Behav. 2015, 36, 3–15. [Google Scholar] [CrossRef]
- Field, A. Discovering Statistics Using IBM SPSS Statistics, 5th ed.; SAGE Publications Ltd.: Thousand Oaks, CA, USA, 2018. [Google Scholar]
- IBM Corp. IBM SPSS Statistics 28 Brief Guide. 2021. Available online: https://www.ibm.com/docs/en/SSLVMB_28.0.0/pdf/IBM_SPSS_Statistics_Brief_Guide.pdf (accessed on 16 April 2025).
- Schober, P.; Boer, C.; Schwarte, L. Correlation Coefficients: Appropriate Use and Interpretation. Anesth. Analg. 2018, 126, 1763–1768. [Google Scholar] [CrossRef] [PubMed]
- Lean Construction Institute. Target Value Design (TVD). 2025. Available online: https://leanconstruction.org/lean-topics/target-value-delivery/ (accessed on 27 January 2025).
- Lean Construction Institute. The Last Planner System (LPS). 2025. Available online: https://leanconstruction.org/lean-topics/last-planner-system/ (accessed on 27 January 2025).
- Lean Construction Institute. PDCA. 2025. Available online: https://leanconstruction.org/lean-topics/pdca/ (accessed on 27 January 2025).
- Lean Construction Institute. Visual Management Techniques. 2025. Available online: https://leanconstruction.org/lean-topics/transparency-visual-management/ (accessed on 27 January 2025).
- Lean Construction Institute. Kaizen. 2025. Available online: https://leanconstruction.org/lean-topics/kaizen/#:~:text=Kaizen%20in%20Lean%20Design%20%26%20Construction&text=Building%20that%20environment%20starts%20at,environment%20where%20innovation%20can%20occur (accessed on 27 January 2025).
- Anvari, A.; Hojjati, S.M.H. A Study on Total Quality Management and Lean Manufacturing: Through Lean Thinking Approach. 2011. Available online: https://www.researchgate.net/publication/267409057 (accessed on 14 February 2025).
- Lean Construction Institute. Takt Planning and Control. 2025. Available online: https://leanconstruction.org/lean-topics/takt-time/#:~:text=Takt%20planning%20is%20the%20process,of%20the%20train%20of%20trades (accessed on 27 January 2025).
- Lean Construction Institute. KANBAN. 2025. Available online: https://leanconstruction.org/lean-topics/lean-kanban/#:~:text=In%20Lean%20design%20and%20construction,Lean%20mindset%20of%20continuous%20improvement (accessed on 27 January 2025).
- Lean Construction Institute. Just in Time (JIT). 2025. Available online: https://leanconstruction.org/lean-topics/just-in-time/ (accessed on 27 January 2025).

| Key Interaction | Findings | Case Study |
|---|---|---|
| BIM as Lean Enabler | BIM supports Lean principles such as waste reduction, workflow stability, and continuous improvement through real-time visualization which confirms BIM’s role in Lean process optimization. | BeaM! Production Management System, BIM-driven Lean scheduling improved workflow reliability and reduced project variability. |
| Lean Tools Integrated with BIM | LPS, which is aligned with 4D BIM-driven task planning and Digital Twins for execution monitoring; TVD, where BIM supports cost modeling and scenario testing to align designs with project budget constraints; Kanban, which enables real-time task prioritization and resource allocation in the construction phase; and JIT are enhanced through BIM for scheduling and workflow tracking, where BIM optimizes material procurement schedules and prefabrication workflows. | BIM-based TVD and Kanban boards improved cost tracking and work in progress (WIP) management [21]. |
| Production Management and Scheduling | Introduces BeaM!, a Lean–BIM integration system for project planning and execution which can Supports the Construction Phase, where BIM is integrated with Takt Planning (the process of dividing construction work into zones (Takt areas) and assigning a consistent time (Takt time) for completing the work in each zone), IoT, and Robotics. | The case study confirms efficiency gains through BIM. |
| Key Interaction | Findings | Case Study |
|---|---|---|
| BIM as Lean Enabler | BIM supports Lean Construction by improving project efficiency, reducing waste, and enhancing collaboration, focusing mainly on BIM’s role in coordination and scheduling and lacking a full exploration of Lean–BIM. | The Lower Manhattan Construction Command Center (LMCCC) case study shows how BIM-driven scheduling optimization improved project coordination and risk mitigation. |
| Lean Tools Integrated with BIM | BIM enhances Value Stream Mapping (VSM), Target Value Design (TVD), Last Planner System (LPS), and Kanban through automated scheduling and real-time tracking. | The Yas Island Hotel project utilized BIM for prefabrication planning, grid-shell resource leveling, and scheduling optimization. |
| Production Management and Scheduling | BIM supports automated work package creation, resource leveling, and 4D scheduling to improve Lean project execution, which can validate Takt Planning and the Digital Twin-driven Lean execution approach. | The case study confirms efficiency gains through BIM. |
| Prefabrication and Lean Supply Chain | BIM facilitates prefabrication, modularization, and logistics coordination, reducing variability and improving efficiency, which can support Just-in-Time (JIT) integration and Blockchain-enabled Lean supply chain tracking. | The CCJ Precast Project used BIM to streamline precast detailing and production sequencing, reducing processing time by 80%. |
| Key Interaction | Findings |
|---|---|
| Clash Detection and Waste Reduction | BIM enhances error detection and reduces rework in construction. Lean ensures continuous improvement in workflow efficiency, where it can support the Kaizen, PDCA, and BIM-based quality checks in the design and construction phases. |
| Lean Tools Integrated with BIM | LPS and 4D BIM where BIM visualizes task sequences. While LPS ensures smooth project execution by reducing uncertainties, TVD ensures cost alignment. Meanwhile, BIM-based cost estimation tools (5D BIM) provide real-time financial tracking, and JIT approach aligns with BIM-driven prefabrication, ensuring materials arrive only when needed. |
| Automation and Robotics | BIM facilitates robotic integration, while Lean removes inefficiencies in construction sequences which can be aligned with Takt Planning, RFID tracking, and robotics-driven logistics. |
| Key Interaction | Findings |
|---|---|
| Process Optimization and Efficiency | BIM and Lean integrate to improve construction efficiency, reduce waste, and enhance scheduling through VSM and LPS. |
| Reducing Waste and Variability | BIM’s real-time data tracking eliminates non-value-adding activities, reducing material waste and rework which can be aligned with JIT-driven material tracking. |
| Collaboration and Stakeholder Involvement | BIM facilitates a Common Data Environment (CDE), while Lean focuses on workflow synchronization and continuous communication which can be aligned with Blockchain-based CDE for secure, real-time data sharing and collaboration. |
| Design Optimization and Constructability | BIM provides 3D, 4D, and 5D models that improve early constructability assessments. Lean’s TVD ensures alignment between cost, value, and efficiency goals. |
| Automated Quality Control and Safety | Lean emphasizes quality improvement and defect prevention, which BIM enhances via clash detection, simulations, and IoT-based monitoring which can be aligned with which integrates Lean’s Kaizen and PDCA for continuous improvement. |
| Continuous Improvement (Kaizen and PDCA Cycle) | BIM enables iterative design improvements, aligning with Lean’s Kaizen and PDCA methodologies. |
| Key Interaction | Findings |
|---|---|
| Lean–BIM Synergy | The paper highlights the integration of Lean and BIM in the design phase to improve workflow efficiency, reduce waste, and enhance collaboration, but it is limited to design phase not the project lifecycle. |
| Lean Tools Integration | The study identifies Last Planner System (LPS), Target Value Design (TVD), Set-Based Design (SBD), and Choosing by Advantages (CBA) as Lean tools supporting BIM in decision making and design management. |
| Technology Usage | The paper discusses the use of digital tools such as BIM, IoT, and Digital Twins for performance tracking. |
| Process Optimization and Stakeholder Collaboration | Lean–BIM integration enhances planning, control, and decision making in design, leading to reduced rework and improved stakeholder collaboration, which can be aligned with real-time data sharing in CDE and AR/VR visualization. |
| Key Interaction | Findings |
|---|---|
| Lean–BIM Synergy | The paper highlights BIM as a facilitator of Lean Construction, enhancing efficiency in workflow, reducing waste, and promoting continuous improvement limited to design and construction. |
| Lean Tools Integration | The paper discusses the use of Last Planner System (LPS), Value Stream Mapping (VSM), and Pull Planning in BIM-driven projects to improve scheduling, waste reduction, and process transparency. |
| Process Optimization and Stakeholder Collaboration | The paper emphasizes BIM’s role in reducing variability and uncertainty in Lean workflows, particularly in clash detection, design coordination, and cost control. Also, the study acknowledges that BIM enhances collaboration through Integrated Project Delivery (IPD), Common Data Environment (CDE), and digital coordination tools. |
| Phase | BIM Use | Lean Tool | Emerging Technology | Integration |
|---|---|---|---|---|
| Plan | Capture Existing Conditions | Value Stream Mapping (VSM) | Laser Scanning, Photogrammetry, Reality Capture, Drones/UAVs | VSM analyzes and streamlines workflows for efficient data collection, ensuring optimal processes for capturing existing site conditions beside Laser scanning, Photogrammetry, and drones. See Figure 2. |
| Author Cost Estimation | Target Value Design (TVD) | AI and Machine Learning | AI optimizes cost estimation by analyzing historical data, while TVD aligns cost outputs generated by 5D BIM with project goals. See Figure A1. | |
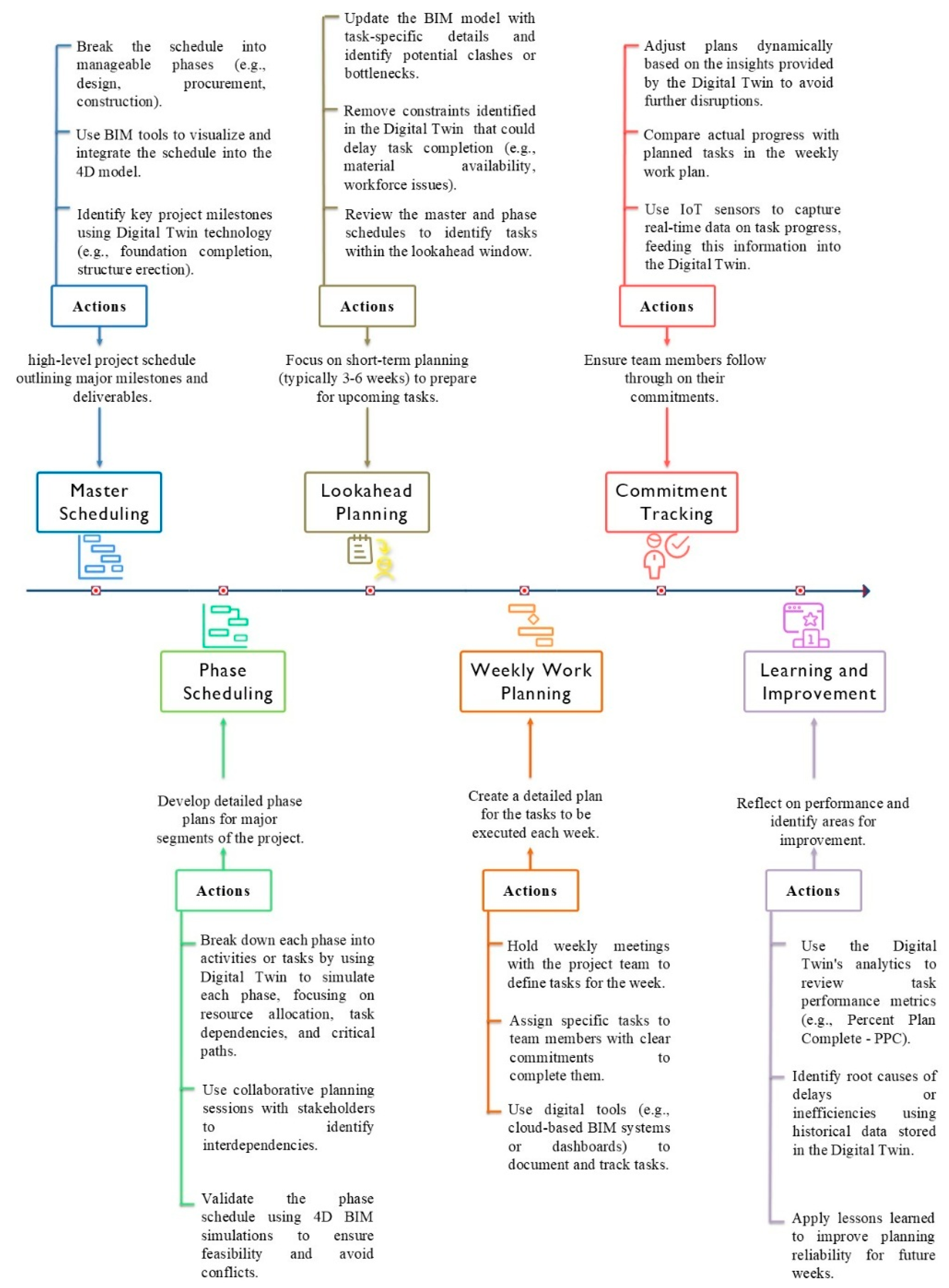
| Author 4D Model | Last Planner System (LPS) | Digital Twins, IoT | LPS enhances BIM’s 4D modeling by aligning construction schedules with short term task planning, improving workflow reliability beside Digital Twins and IoT to enhance real-time schedule monitoring in 4D models. See Figure A2. | |
| Analyze Program Requirements | PDCA | Big Data and Analytics | PDCA ensures continuous refinement of program requirements defined in BIM, improving alignment with project objectives through iterative feedback loops. Big Data analyzes programmatic requirements. See Figure A3. | |
| Analyze Site Selection Criteria | Value Stream Mapping (VSM) | GIS | GIS integrates with BIM for spatial analysis, while VSM can streamline the workflows for evaluating site selection criteria. See Figure A4. | |
| Author Design | Target Value Design (TVD) | Common Data Environment (CDE), AR, VR | TVD ensures designs align with cost and value targets, supported by CDE for collaboration and AR/VR for enhanced design visualization in BIM. See Figure A5. | |
| Review Design Model(s) | Target Value Design (TVD) | Common Data Environment (CDE), AR, VR | TVD ensures design reviews align with value-driven goals, supported by CDE for collaborative coordination and AR/VR for enhanced visualization. For the same process, see Figure A5. | |
| Design | Analyze Structural Performance | Kaizen | AI Predictive Analytics | Kaizen can promote continuous improvement in structural design by leveraging BIM simulations for iterative testing and optimization. Predictive analytics provides insights into structural performance. See Figure A6. |
| Analyze Energy Performance | Total Quality Management (TQM) | IoT | TQM ensures that BIM’s detailed energy analyses meet performance and quality standards, aligning with sustainability and efficiency goals. IoT can monitor energy consumption metrics and ensure collaboration, and it can be used in all phases. See Figure A7. | |
| Analyze Lighting Performance | Total Quality Management (TQM) | Smart Sensors, IoT | BIM integrates lighting simulations with IoT-enabled smart sensors to evaluate energy-efficient lighting designs under TQM standards. For the same process, see Figure A7. | |
| Coordinate Design Models | Visual Management Techniques | Common Data Environment (CDE)AR, VR | Visual Management and BIM together improve collaboration and transparency, facilitating efficient multi-disciplinary model coordination. CDE ensures all stakeholders access the latest BIM data and it can be used in all phases. AR and VR can enhance the spatial understanding of design models. See Figure A8. | |
| Analyze Engineering Performance | Kaizen | AI and Machine Learning | Kaizen promotes the refinement of engineering solutions by leveraging AI in BIM for predictive analysis and performance optimization. See Figure A9. | |
| Analyze Sustainability Performance | Target Value Design (TVD) | Blockchain | Blockchain tracks material sustainability data, ensuring alignment with 6D BIM-based sustainability evaluations and cost constraints under TVD which can ensure that sustainability evaluations in BIM align with project goals and cost constraints. See Figure A10. | |
| Construction | Author Construction Site Logistics Model | Takt Planning and Control | Robotics and Automation, RFID | Takt Planning aligns with BIM site logistics models by balancing workflows, improving resource utilization, and preventing bottlenecks. Robotics, automation, and RFID improve material handling and logistics. See Figure A11. |
| Author Temporary Construction Systems Model | Kanban | IoT, Digital Twins | Kanban ensures the efficient planning and execution of temporary systems, while Digital Twins and IoT enable real-time updates to BIM models during construction. See Figure A12. | |
| Fabricate Products | Just In Time (JIT), 5S Methodology | 3D Printing/Additive Manufacturing, IoT | IoT-enabled 3D printing ensures precise, on-demand fabrication, aligning with JIT’s inventory reduction and 5S’s organized workspace. IoT sensors optimize material use, automate replenishment, and enhance workflow efficiency while minimizing waste. See Figure A13. | |
| Layout Construction Work | Kanban | AR, VR, and MR | AR, VR, and MR enhance spatial visualization for layout tasks, while Kanban ensures effective prioritization and management of construction activities. See Figure A14. | |
| Operation | Compile Record Model | Kaizen | Blockchain | Blockchain ensures secure, immutable record models, while Kaizen iteratively improves their structure and usability. |
| Monitor Maintenance | Kaizen | IoT Sensors, Digital Twins, Big Data Analytics | IoT provides real-time performance data for assets, Digital Twins simulate asset behavior for predictive insights; Big Data Analytics processes data trends to refine maintenance strategies supporting Kaizen’s iterative improvements in maintenance strategies. See Figure A15. | |
| Monitor System Performance | Kaizen | IoT Sensors, Digital Twins, Big Data Analytics | Digital Twins simulate system performance for optimization, aligning with Kaizen’s goal of continuous refinement based on the data captured by IoT and analytics provided by Big Data Analytics with BIM models. For the same process, see Figure A15. | |
| Monitor Assets | Plan-Do-Check-Act (PDCA) | IoT, Blockchain | PDCA ensures continual monitoring of asset conditions, while IoT provides real-time data and Blockchain secures asset records. See Figure A16. | |
| Monitor Space Utilization | Kaizen | IoT Sensors, Digital Twins, Big Data Analytics | Kaizen optimizes space usage by leveraging IoT for real-time monitoring and Big Data Analytics for identifying patterns and trends with Digital Twins to simulate the space. For the same process, see Figure A15. | |
| Analyze Emergency Management | PDCA | Drones/UAVs | Drones provide real-time site monitoring during emergencies, while PDCA ensures the continuous testing and refinement of response strategies using BIM simulations. For the same process, see Figure A16. |
| Nº | Quality Dimension | Statement |
|---|---|---|
| 1 | Physical | The framework and its relevant components are systematically structured, visually representing the relationships between BIM Uses, Lean Tools, and Emerging Technologies, making them available for stakeholders’ interpretation. |
| 2 | Empirical | The framework is based on valid and practical knowledge that makes it applicable to real-world construction projects. |
| 3 | Syntactic | Follow a standardized methodology, ensuring a structured and systematic representation of processes. |
| 4 | Semantic | The relevance and meaningful representation of the framework’s components in addressing construction challenges. |
| 5 | Pragmatic | Usefulness and applicability. |
| 6 | Social | Stakeholder agreement and collaboration. |
| 7 | Deontic | The framework’s ability to meet industry regulations, promote sustainability, and support innovation. |
| ID | SEQUAL Quality Dimension | Question |
|---|---|---|
| Q1 | Physical | The framework’s structure is clear and well-documented, making it easy to understand and apply. |
| Q2 | Physical | The framework effectively visualizes the interactions between BIM uses, Lean tools, and Emerging Technologies, making it easy to interpret. |
| Q3 | Empirical | The framework is written and presented in a way that ensures ease of understanding for both construction professionals and researchers (clarity of the explanation and language used), regardless of prior familiarity with similar methodologies. |
| Q4 | Empirical | The framework contains sufficient details (e.g., diagrams, models, examples) for direct practical application. |
| Q5 | Syntactic | The framework uses standardized industry terminology, ensuring consistency in definitions and concepts. |
| Q6 | Syntactic | The framework facilitates a structured workflow by aligning BIM, Lean tools, and Emerging Technologies in a way that enhances efficiency and decision making. |
| Q7 | Semantic | The selection of BIM uses, Lean tools, and Emerging Technologies is relevant and applicable to modern construction challenges. |
| Q8 | Semantic | The framework captures key dependencies and interactions between Lean Construction, BIM, and Emerging Technologies. |
| Q9 | Semantic | The framework effectively addresses common industry challenges such as cost overruns, project delays, and inefficiencies. |
| Q10 | Pragmatic | The framework is too complex to be practically implemented in real-world projects. |
| Q11 | Pragmatic | The proposed BIM, Lean tools, and Emerging Technologies are appropriately selected for each construction phase. |
| Q12 | Pragmatic | The framework offers a structured approach to optimizing construction performance in terms of the selected KPIs: cost efficiency and savings, time efficiency and delivery, productivity and resource utilization, waste reduction, quality and safety, stakeholder satisfaction and collaboration and process optimization and automation. |
| Q13 | Social | The framework promotes collaboration and coordination between stakeholders (e.g., project managers, contractors, clients, designers...). |
| Q14 | Social | The framework facilitates better decision-making processes by ensuring transparent information flow. |
| Q15 | Social | The framework is not flexible enough to be applied across different construction project types (residential, infrastructure, industrial, etc.). |
| Q16 | Deontic | The framework aligns with the best international practices, industry regulations, and compliance standards for construction management, ensuring regulatory adherence. |
| Q17 | Deontic | The framework effectively identifies and mitigates project risks, uncertainties, and performance constraints, supporting proactive decision making. |
| Q18 | Deontic | The framework supports sustainable construction practices, ensuring lifecycle efficiency and reducing resource waste. |
| Q19 | Deontic | The integration of technologies within the framework enhances automation, digitalization, and real-time decision making in construction projects. |
| Q20 | Deontic | The framework is flexible and scalable, allowing for modifications and adjustments based on project size, complexity, and evolving technological trends. |
| Q21 | Deontic | The framework serves as a solid foundation for future research, enabling continued development in construction management. |
| N° | Occupation | Profession (Grade) | Field of Work | Country of Residence | Experience |
|---|---|---|---|---|---|
| 1 | Lean Construction Consultant, Project Manager | Architect, MSc, MBA | Lean Construction, BIM, Design, and Construction Management | Spain | +15 years |
| 2 | Lean Construction Consultant | Civil Engineer, PhD | Lean Construction, BIM | United States | +15 years |
| 3 | Director of Study and Design, Consultant | Architect, PhD | Lean Construction, BIM, Design, Construction Management | Saudi Arabia | +20 years |
| 4 | Engineering Director, Consultant | Architect, PhD | Lean Construction, BIM, Construction Management and Automation | Saudi Arabia | +20 Years |
| 5 | Academic, Consultant | Architect, PhD | BIM, Construction Management | Saudi Arabia | +20 years |
| 6 | Academic, Chairman of Architectural Engineering, Consultant | Construction Management, PhD | Strategic Project Management | Saudi Arabia | +20 years |
| 7 | Academic | Civil Engineer, PhD | Lean Construction 4.0 | Chile | +15 years |
| 8 | Academic, Consultant, Owner Representative | Construction Management, MSc, PhD candidate | Lean Construction, BIM, Technological Expert | United State | +25 years |
| 9 | Head of the Department of BIM Infrastructure, GIS, Mapping, Consultant | Civil Engineer, PhD, MBA | Lean Construction, BIM, GIS, Construction Management | Germany | +10 years |
| 10 | Director of PhD engineering program, Consultant | Civil Engineer, PhD, MBA | Construction 4.0 | Chile | +25 years |
| 11 | Academic, Consultant | Building Engineer, PhD | Knowledge and construction management | Italy | +10 years |
| 12 | Academic, Consultant | Civil Engineer, MSc | Lean Methods Implementation, BIM Methods, Digitalization | Spain | +40 years |
| Reliability Statistics | |
|---|---|
| Cronbach’s Alpha | N of Items |
| 0.757 | 21 |
| Question | N | Mean | Std. Deviation |
|---|---|---|---|
| 1 | 12 | 4.17 | 0.577 |
| 2 | 12 | 4.17 | 0.577 |
| 3 | 12 | 4.17 | 0.835 |
| 4 | 12 | 4.33 | 0.651 |
| 5 | 12 | 4.75 | 0.452 |
| 6 | 12 | 4.00 | 0.853 |
| 7 | 12 | 4.33 | 0.651 |
| 8 | 12 | 4.25 | 0.754 |
| 9 | 12 | 4.42 | 0.669 |
| 10 | 12 | 1.83 | 0.718 |
| 11 | 12 | 3.92 | 0.793 |
| 12 | 12 | 4.17 | 0.577 |
| 13 | 12 | 4.33 | 0.778 |
| 14 | 12 | 4.50 | 0.674 |
| 15 | 12 | 1.75 | 0.866 |
| 16 | 12 | 4.08 | 0.669 |
| 17 | 12 | 4.17 | 0.718 |
| 18 | 12 | 4.33 | 0.492 |
| 19 | 12 | 4.75 | 0.452 |
| 20 | 12 | 4.67 | 0.492 |
| 21 | 12 | 5.00 | 0.000 |
| Question | Test Value = 3 | |||||
|---|---|---|---|---|---|---|
| t | df | Sig. (2tailed) | Mean Difference | 95% Confidence Interval of the Difference | ||
| Lower | Upper | |||||
| 1 | 7.000 | 11 | 0.000 | 1.167 | 0.80 | 1.53 |
| 2 | 7.000 | 11 | 0.000 | 1.167 | 0.80 | 1.53 |
| 3 | 4.841 | 11 | 0.001 | 1.167 | 0.64 | 1.70 |
| 4 | 7.091 | 11 | 0.000 | 1.333 | 0.92 | 1.75 |
| 5 | 13.404 | 11 | 0.000 | 1.750 | 1.46 | 2.04 |
| 6 | 4.062 | 11 | 0.002 | 1.000 | 0.46 | 1.54 |
| 7 | 7.091 | 11 | 0.000 | 1.333 | 0.92 | 1.75 |
| 8 | 5.745 | 11 | 0.000 | 1.250 | 0.77 | 1.73 |
| 9 | 7.340 | 11 | 0.000 | 1.417 | 0.99 | 1.84 |
| 10 | 5.631 | 11 | 0.000 | 1.167 | 1.62 | 0.71 |
| 11 | 4.005 | 11 | 0.002 | 0.917 | 0.41 | 1.42 |
| 12 | 7.000 | 11 | 0.000 | 1.167 | 0.80 | 1.53 |
| 13 | 5.933 | 11 | 0.000 | 1.333 | 0.84 | 1.83 |
| 14 | 7.707 | 11 | 0.000 | 1.500 | 1.07 | 1.93 |
| 15 | 5.000 | 11 | 0.000 | 1.250 | 1.80 | 0.70 |
| 16 | 5.613 | 11 | 0.000 | 1.083 | 0.66 | 1.51 |
| 17 | 5.631 | 11 | 0.000 | 1.167 | 0.71 | 1.62 |
| 18 | 9.381 | 11 | 0.000 | 1.333 | 1.02 | 1.65 |
| 19 | 13.404 | 11 | 0.000 | 1.750 | 1.46 | 2.04 |
| 20 | 11.726 | 11 | 0.000 | 1.667 | 1.35 | 1.98 |
| Null Hypothesis | Test | Sig. | Decision |
|---|---|---|---|
| The median of Q1 equals 3.000. | One-Sample Wilcoxon Signed-Rank Test | 0.002 | Reject the null hypothesis |
| The median of Q2 equals 3.000. | 0.002 | ||
| The median of Q3 equals 3.000. | 0.006 | ||
| The median of Q4 equals 3.000. | 0.003 | ||
| The median of Q5 equals 3.000. | 0.001 | ||
| The median of Q6 equals 3.000. | 0.010 | ||
| The median of Q7 equals 3.000. | 0.003 | ||
| The median of Q8 equals 3.000. | 0.004 | ||
| The median of Q9 equals 3.000. | 0.003 | ||
| The median of Q10 equals 3.000. | 0.004 | ||
| The median of Q11 equals 3.000. | 0.009 | ||
| The median of Q12 equals 3.000. | 0.002 | ||
| The median of Q13 equals 3.000. | 0.004 | ||
| The median of Q14 equals 3.000. | 0.002 | ||
| The median of Q15 equals 3.000. | 0.005 | ||
| The median of Q16 equals 3.000. | 0.004 | ||
| The median of Q17 equals 3.000. | 0.004 | ||
| The median of Q18 equals 3.000. | 0.001 | ||
| The median of Q19 equals 3.000. | 0.001 | ||
| The median of Q20 equals 3.000. | 0.001 | ||
| The median of Q21 equals 3.000. | 0.001 |
| Q1 | Q2 | Q3 | Q4 | Q5 | Q6 | Q7 | Q8 | Q9 | Q10 | Q11 | Q12 | Q13 | Q14 | Q15 | Q16 | Q17 | Q18 | Q19 | Q20 | |
|---|---|---|---|---|---|---|---|---|---|---|---|---|---|---|---|---|---|---|---|---|
| Q1 | 1.000 | |||||||||||||||||||
| Q2 | 0.490 | 1.000 | ||||||||||||||||||
| Q3 | 0.557 | 0.336 | 1.000 | |||||||||||||||||
| Q4 | 0.624 | 0.341 | 0.126 | 1.000 | ||||||||||||||||
| Q5 | 0.536 | 0.536 | 0.624 | 0.310 | 1.000 | |||||||||||||||
| Q6 | 0.355 | 0.195 | 0.110 | 0.000 | 0.236 | 1.000 | ||||||||||||||
| Q7 | 0.624 | 0.624 | 0.359 | 0.632 | 0.310 | 0.247 | 1.000 | |||||||||||||
| Q8 | 0.336 | 0.336 | 0.356 | 0.311 | 0.030 | 0.431 | 0.082 | 1.000 | ||||||||||||
| Q9 | 0.131 | 0.131 | 0.269 | 0.385 | 0.310 | 0.642 | 0.219 | 0.135 | 1.000 | |||||||||||
| Q10 | 0.142 | 0.064 | 0.354 | 0.263 | 0.426 | 0.452 | 0.382 | 0.252 | 0.336 | 1.000 | ||||||||||
| Q11 | 0.826 | 0.448 | 0.726 | 0.236 | 0.564 | 0.268 | 0.572 | 0.467 | 0.226 | 0.175 | 1.000 | |||||||||
| Q12 | 0.490 | 0.184 | 0.163 | 0.393 | 0.168 | 0.160 | 0.624 | 0.304 | 0.101 | 0.395 | 0.407 | 1.000 | ||||||||
| Q13 | 0.284 | 0.408 | 0.256 | 0.153 | 0.061 | 0.420 | 0.378 | 0.470 | 0.157 | 0.242 | 0.167 | 0.661 | 1.000 | |||||||
| Q14 | 0.287 | 0.525 | 0.372 | 0.044 | 0.477 | 0.270 | 0.264 | 0.558 | 0.007 | 0.026 | 0.389 | 0.343 | 0.396 | 1.000 | ||||||
| Q15 | 0.341 | 0.341 | 0.238 | 0.738 | 0.310 | 0.181 | 0.370 | 0.542 | 0.123 | 0.076 | 0.054 | 0.110 | 0.153 | 0.224 | 1.000 | |||||
| Q16 | 0.204 | 0.031 | 0.023 | 0.081 | 0.220 | 0.150 | 0.452 | 0.292 | 0.456 | 0.374 | 0.174 | 0.031 | 0.155 | 0.110 | 0.160 | 1.000 | ||||
| Q17 | 0.188 | 0.307 | 0.451 | 0.076 | 0.426 | 0.129 | 0.263 | 0.173 | 0.025 | 0.058 | 0.337 | 0.307 | 0.208 | 0.731 | 0.157 | 0.052 | 1.000 | |||
| Q18 | 0.154 | 0.431 | 0.082 | 0.171 | 0.408 | 0.000 | 0.028 | 0.221 | 0.114 | 0.168 | 0.055 | 0.092 | 0.112 | 0.584 | 0.171 | 0.462 | 0.335 | 1.000 | ||
| Q19 | 0.201 | 0.503 | 0.119 | 0.589 | 0.333 | 0.000 | 0.372 | 0.030 | 0.465 | 0.122 | 0.089 | 0.201 | 0.243 | 0.572 | 0.248 | 0.220 | 0.426 | 0.408 | 1.000 | |
| Q20 | 0.246 | 0.523 | 0.082 | 0.655 | 0.000 | 0.217 | 0.456 | 0.055 | 0.570 | 0.112 | 0.109 | 0.246 | 0.335 | 0.380 | 0.342 | 0.173 | 0.168 | 0.500 | 0.816 | 1.000 |
Disclaimer/Publisher’s Note: The statements, opinions and data contained in all publications are solely those of the individual author(s) and contributor(s) and not of MDPI and/or the editor(s). MDPI and/or the editor(s) disclaim responsibility for any injury to people or property resulting from any ideas, methods, instructions or products referred to in the content. |
© 2025 by the authors. Licensee MDPI, Basel, Switzerland. This article is an open access article distributed under the terms and conditions of the Creative Commons Attribution (CC BY) license (https://creativecommons.org/licenses/by/4.0/).
Share and Cite
Alnajjar, O.; Atencio, E.; Turmo, J. Framework for Optimizing the Construction Process: The Integration of Lean Construction, Building Information Modeling (BIM), and Emerging Technologies. Appl. Sci. 2025, 15, 7253. https://doi.org/10.3390/app15137253
Alnajjar O, Atencio E, Turmo J. Framework for Optimizing the Construction Process: The Integration of Lean Construction, Building Information Modeling (BIM), and Emerging Technologies. Applied Sciences. 2025; 15(13):7253. https://doi.org/10.3390/app15137253
Chicago/Turabian StyleAlnajjar, Omar, Edison Atencio, and Jose Turmo. 2025. "Framework for Optimizing the Construction Process: The Integration of Lean Construction, Building Information Modeling (BIM), and Emerging Technologies" Applied Sciences 15, no. 13: 7253. https://doi.org/10.3390/app15137253
APA StyleAlnajjar, O., Atencio, E., & Turmo, J. (2025). Framework for Optimizing the Construction Process: The Integration of Lean Construction, Building Information Modeling (BIM), and Emerging Technologies. Applied Sciences, 15(13), 7253. https://doi.org/10.3390/app15137253

