Development of Multi-Channel Seismic–Electrical Combined Rolling Coverage Measurement System
Abstract
1. Introduction
2. Design of the Combined Measurement System
2.1. Overall Architecture
2.2. Design of Input and Output Control Circuit
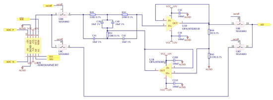
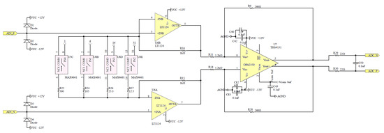
2.3. Design of Analog Channel Circuit
2.4. Design of Coverage Cable
2.5. Program Design
3. Instrument Testing and Result Analysis
3.1. Field Test Environment and Setup Description
3.2. Measurement Result and Analysis
4. Conclusions
Author Contributions
Funding
Institutional Review Board Statement
Informed Consent Statement
Data Availability Statement
Acknowledgments
Conflicts of Interest
References
- Di, Q.-Y.; Fu, C.-M.; An, Z.-G.; Xu, C.; Wang, Y.-L. Field testing of the surface electromagnetic prospecting system. Appl. Geophys. Bull. Chin. Geophys. Soc. 2017, 14, 449–458. [Google Scholar] [CrossRef]
- Di, Q.Y.; Fang, G.Y.; Zhang, Y.M. Research of the Surface Electromagnetic Prospecting (SEP) system. Chin. J.-Geophys.-Chin. Ed. 2013, 56, 3629–3639. [Google Scholar]
- Wang, Q.; Yang, S. Analysis of geological data of oil and gas survey and exploration combined with modern electronic technology. Appl. Math. Nonlinear Sci. 2024, 9, 1–21. [Google Scholar] [CrossRef]
- Zhang, A.-Y.; Shi, Y.-D.; Yin, Q.-Z.; Zhang, X.-S.; Shi, Y.D.; Yin, Q.-Z.; Zhang, X.-S. Application of 3D seismic exploration and electrical complex surveying in detecting the structure of collapsed column. Coal Technol. 2004. Available online: https://api.semanticscholar.org/CorpusID:112572151 (accessed on 6 April 2025).
- Dan, L.I.; Huai, X.K. High Density Electrical Resistance Exploration in the No. 2 Tiefengshan Tunnel. Chin. J. Eng. Geophys. 2006, 3, 197–200. Available online: https://en.cnki.com.cn/Article_en/CJFDTOTAL-GCDQ200603007.htm (accessed on 6 April 2025).
- Unsworth, M.J.; Lu, X.; Watts, M.D. CSAMT exploration at Sellafield: Characterization of a potential radioactive waste disposal site. Geophysics 2000, 65, 1070–1079. [Google Scholar] [CrossRef]
- Xiaosheng, W.; Lianzhen, X.; Zongjin, L. Study on Hydration of Portland Cement Using an Electrical Resistivity Method. J. Chin. Ceram. Soc. 2004, 32, 34. [Google Scholar]
- He, Z.Q.; Chen, Y.K.; Ye, T.L.; Wang, X.D.; Jia, H. Application of Shallow Seismic Exploration in Detection of Buried Fault in Coastal Areas. Seismol. Geol. 2007, 29, 363–372. [Google Scholar]
- Xiang, Y.G. The method of seismic exploration in the bare carbonate rock area. Prog. Geophys. 2005, 20, 1108–1128. Available online: https://api.semanticscholar.org/CorpusID:131022313 (accessed on 6 April 2025).
- Takam Takougang, E.M.; Harris, B.; Kepic, A.; Le, C.V. Cooperative joint inversion of 3D seismic and magnetotelluric data: With application in a mineral province. Geophys. J. Soc. Explor. Geophys. 2015, 80, R175–R187. [Google Scholar] [CrossRef]
- Lee, S.C.H.; Noh, K.A.M.; Zakariah, M.N.A. High-resolution electrical resistivity tomography and seismic refraction for groundwater exploration in fracture hard rocks: A case study in Kanthan, Perak, Malaysia. J. Asian Earth Sci. 2021, 218, 104880. [Google Scholar] [CrossRef]
- Quetzalcoatl, R.P.; Ramón, Z.F.; H, M.R.V.; Fernando, C.C. Seismoelectromagnetic effects associated with the 2017 February 15 Veracruz earthquake. Geophys. J. Int. 2020, 222, 1405–1422. [Google Scholar]
- Jardani, A.; Revil, A. Seismoelectric couplings in a poroelastic material containing two immiscible fluid phases. Geophys. J. Int. 2018, 202, 850–870. [Google Scholar] [CrossRef]
- Guan, W.; Shi, P.; Hu, H. Contributions of poroelastic-wave potentials to seismoelectromagnetic wavefields and validity of the quasi-static calculation: A view from a borehole model. Oxf. Acad. 2018, 212, 458–475. [Google Scholar] [CrossRef]
- Dobróka, M.; Gyulai, A.; Ormos, T.; Csókás, J.; Dresen, L. Joint inversion of seismic and geoelectric data recorded in an underground coal mine 1. Geophys. Prospect. 1991, 39, 643–665. [Google Scholar] [CrossRef]
- Gallardo, L.A.; Meju, M.A. Characterization of heterogeneous near-surface materials by joint 2D inversion of dc resistivity and seismic data. Geophys. Res. Lett. 2003, 30, 1658. [Google Scholar] [CrossRef]
- Benjumea, B.; Gabàs, A.; Macau, A.; Bellmunt, F.; Ledo, J.; Ripoll, J.; Figueras, S. Geomechanical parameters assessment and geological characterization using fuzzy C means clustering of electrical resistivity and seismic data. Near Surf. Geophys. 2023, 21, 429–443. [Google Scholar] [CrossRef]
- Liao, C.; Hu, X.; Zhang, S.; Li, X.; Yin, Q.; Zhang, Z.; Zhang, L. Joint inversion of gravity, magnetotelluric and seismic data using the alternating direction method of multipliers. Geophys. J. Int. 2021, 229, 203–218. [Google Scholar] [CrossRef]
- Karpiah, A.B.; Meju, M.A.; Mackie, R.L.; Aziz, A.A.; Musa, M. Use of 3D cross-gradient joint inversion of marine controlled-source electromagnetic and seismic refraction data for overburden geohazard mapping. Geophysics 2024, 90, K1–K14. [Google Scholar] [CrossRef]
- Hu, K.; Ren, H.; Huang, Q.; Zeng, L.; Butler, K.E.; Jougnot, D.; Linde, N.; Holliger, K. Water Table and Permeability Estimation From Multi-Channel Seismoelectric Spectral Ratios. J. Geophys. Res. Solid Earth 2023, 128, e2022JB025505. [Google Scholar] [CrossRef]
- Kang, Y.; Wei, P.; Li, Y. Seismoelectric wave propagation through a fluid-saturated porous sandwiched interlayer. Appl. Math. Model. 2024, 131, 469–486. [Google Scholar] [CrossRef]
- Zhao, Y.; Sun, X.; Nie, Z. Seismoelectric Coupling Equations of Oil-Wetted Porous Medium Containing Oil and Water. Electronics 2023, 12, 2003. [Google Scholar] [CrossRef]
- Pasigeophysics. Combined System for Seismics & Electrical Imaging SERIES 16SG24-N; Pasigeophysics: Turin, Italy, 2007. [Google Scholar]
- Esands. P.A.S.I. Seismograph Mod.16S24-N; Esands: Surrey, BC, Canada, 2025. [Google Scholar]
- KMS. Microseismic & Electromagnetic Array Data Acquisition System; KMS: Atlanta, GA, USA, 2016. [Google Scholar]
- Qiao, S.; Zhang, Q.; Zhang, Q.; Guo, F.; Li, W. Hybrid Seismic-Electrical Data Acquisition Station Based on Cloud Technology and Green IoT. IEEE Access 2020, 8, 31026–31033. [Google Scholar] [CrossRef]
- Satyanarayana, H.V.S.; Vasudevan, G. Geophysical Instrumentation at CSIR-National Geophysical Research Institute. J. Geol. Soc. India 2021, 97, 1280–1284. [Google Scholar] [CrossRef]
- Zhong, J.M.; Liu, H.J. Optimal Design of High Power LED Driving Circuit. Adv. Mater. Res. 2012, 490–495, 2555–2558. [Google Scholar] [CrossRef]
- Yan, X.; Tan, J.; Xie, M. Design and Implementation Based on the AD7175-2 High-Precision Data Acquisition System. Electron. Sci. Technol. 2016, 29, 59–61. [Google Scholar]
- Feng-Shan, M.; Qing-Yun, D.; Ke-Peng, L.; Chang-Min, F.; Shan-Fei, W.; Wei, L. Application of High-Density Resistivity Method in Detecting Water-Bearing Structures at A Seabed Gold Mine. Chin. J. Geophys. 2016, 59, 717–724. [Google Scholar] [CrossRef]
- Datta, D.; Dutta, H.S. CIC Decimation Filter Implementation on FPGA. J. Inst. Eng. (India) Ser. B 2023, 104, 85–90. [Google Scholar] [CrossRef]
- Gupta, N.; Vaisla, K.S.; Jain, A.; Kumar, D.R. Performance Analysis of AODV Routing for Wireless Sensor Network in FPGA Hardware. Comput. Syst. Sci. Eng. 2022, 40, 1073–1084. [Google Scholar] [CrossRef]
- Salarabedi, H.; Chabok, S.J.S.M.; Sarraf, M.J.; Kobravi, H. A novel method for measuring body bioimpedance and its FPGA implementation. Microprocess. Microsystems 2023, 99, 7. [Google Scholar] [CrossRef]
- Lalonde, L. Pro XAML with C#: From Design to Deployment on WPF, Windows Store, and Windows Phone; Apress: Berkeley, CA, USA, 2015. [Google Scholar]
- Chen, G.; Li, S. Research on location fusion of spatial geological disaster based on fuzzy SVM. Comput. Commun. 2020, 153, 538–544. [Google Scholar] [CrossRef]
- Deng, S.; Li, W.S. Spatial case revision in case-based reasoning for risk assessment of geological disasters. Geomat. Nat. Hazards Risk 2020, 11, 1052–1074. [Google Scholar] [CrossRef]
- Shao, L. Geological disaster prevention and control and resource protection in mineral resource exploitation region. Int. J. Low Carbon Technol. 2019, 14, 142–146. [Google Scholar] [CrossRef]























| Parameter | 16SG24-N | KMS-820 | The Instrument Developed in This Paper |
|---|---|---|---|
| Number of channels | up to 24 | up to 6 | up to 120 |
| Sampling rate | 500 sps to 31.25 ksps | up to 80 ksps | up to 100 ksps |
| Geophysical methods | seismic method, high-density electrical method | seismic methods, electromagnetic methods | seismic method, high-density electrical method |
| Analog-to-digital conversion | 24-bit | 24-bit and 32-bit | 24-bit |
| Acquisition time | up to 65,536 ms | unlimited | unlimited |
| Cable type | centralized cable | single-core cable | coverage cable |
| Process | Centralized Cable | Coverage Cable | Difference |
|---|---|---|---|
| Bury electrode | 8 + 4 + 4 = 16 times | 8 + 4 + 4 = 16 times | 0 times |
| Connect electrode | 8 + 8 + 8 = 24 times | 4 + 4 + 8 = 16 times | 8 times |
| Disconnect electrode | 8 + 8 + 8 = 24 times | 8 + 4 + 4 = 16 times | 8 times |
| Move electrode | 4 + 4 = 8 times | 4 + 4 = 8 times | 0 times |
| Move cable | 2 + 2 = 4 times | 1 + 1 = 2 times | 2 times |
| Move instrument | 1 + 1 = 2 times | 0 times | 2 times |
Disclaimer/Publisher’s Note: The statements, opinions and data contained in all publications are solely those of the individual author(s) and contributor(s) and not of MDPI and/or the editor(s). MDPI and/or the editor(s) disclaim responsibility for any injury to people or property resulting from any ideas, methods, instructions or products referred to in the content. |
© 2025 by the authors. Licensee MDPI, Basel, Switzerland. This article is an open access article distributed under the terms and conditions of the Creative Commons Attribution (CC BY) license (https://creativecommons.org/licenses/by/4.0/).
Share and Cite
Lin, Z.; Zhang, Q.; Zhou, K. Development of Multi-Channel Seismic–Electrical Combined Rolling Coverage Measurement System. Appl. Sci. 2025, 15, 5473. https://doi.org/10.3390/app15105473
Lin Z, Zhang Q, Zhou K. Development of Multi-Channel Seismic–Electrical Combined Rolling Coverage Measurement System. Applied Sciences. 2025; 15(10):5473. https://doi.org/10.3390/app15105473
Chicago/Turabian StyleLin, Zucan, Qisheng Zhang, and Keyu Zhou. 2025. "Development of Multi-Channel Seismic–Electrical Combined Rolling Coverage Measurement System" Applied Sciences 15, no. 10: 5473. https://doi.org/10.3390/app15105473
APA StyleLin, Z., Zhang, Q., & Zhou, K. (2025). Development of Multi-Channel Seismic–Electrical Combined Rolling Coverage Measurement System. Applied Sciences, 15(10), 5473. https://doi.org/10.3390/app15105473

