Which Are the Needs of People with Learning Disorders for Inclusive Museums? Design of OLOS®—An Innovative Audio-Visual Technology
Featured Application
Abstract
1. Introduction
2. OLOS®
- Human figures derived from human originals serve as interfaces;
- Ultra-high definition (UHD) resolution levels are used to display the interface;
- An event management system (OLOS® Event Manager—O®EM) facilitates the execution of changes in the state of the interface in response to the input from users.
- Analysis of interactions between user and virtual character;
- Special methodology for image acquisition;
- Reproduction via an optical system with vocal and gestural interaction capability.
- High and extended contrast (HDR): This is first achieved by preparing an appropriate light design for the subject. Then, a Dynamic Range value between 10 and 14 stops should be used;
- High definition: this parameter is influenced by several factors, including the resolution, the resolving power of the optics used, and the level of compression applied to the image itself. The resolution of the image must be at least 4 K (3840 × 2160 pixels), as the more details are captured, the better the visual rendering of the virtual character. The resolving power of the optics, which indicates the ability of the lens to distinguish two objects placed at extremely close distances, must at least ensure a value of modulation transfer function (MTF) of 2000 LW/PH. Finally, the compression used in this method was APPLE ProRes 422 HQ, which provides the right compromise among high color fidelity, low compression, and an affordable number of computational resources [35];
- Life size: in the reproduction of a virtual human subject, this parameter is very important, as it contributes to the increase of the user’s perception of the real presence of a virtual character [36]. This effect is achieved by a precise relationship between focal length, lens used, the distance between the subject and the shooting point, the height of the shooting viewpoint, and the format of the sensor generating the image, as can be seen in Figure 3.
- The Natural Language Processing Engine (NLPE), which converts speech signals sent by the MDS into text messages after analyzing them. It gets textual phrases ready for the O®EM processing. A questions and answers (Q&A) engine is assigned to evaluate the textual request against a Knowledge Base holding a collection of potential replies. It is based on Voice Recognition and Speech-To-Text services implemented in the present prototypal version leveraging the Speech Recognition Platform API;
- The questions and answers (Q&A) engine, which was assigned to evaluate the textual request against a Knowledge Base holding a set of potential replies. The engine is built as a collection of logical and semantic rules in the prototypical version, which extracts the most important phrases from the request and uses them as a key to identify the best response. Each response is evaluated in relation to the word list, and the one with the best match is selected as the answer;
- The Video Dispatcher—triggered when a video answer is chosen—uses it as a query key to find the appropriate video segment in a multimedia database. Such a component—implemented as a software service—allows the virtual character to respond to the user’s spoken request and explains any potential follow-up actions that may be prompted by the response itself.
3. Materials and Methods
3.1. Museum Questionnaire
- If he/she prefers to visit a museum in company or alone;
- If he/she prefers that information and contents be exposed through (multiple choice answers) guidebooks, totems next to the artworks, audio guides, giant screens next to the artworks, personal smartphones or tablets, and museum guides;
- What kind of experience he/she considers a museum tour. In this case, the interviewee could choose between three multiple-choice options: recreation, emotional, and learning;
- If it was easy to find the right information during the visit;
- If sometimes he/she is bored or tired throughout the experience, and if yes, he/she was asked to report the reasons;
- If he/she would like to be involved in activities during the tour.
- The usefulness of the explanation provided by a holographic character, with the possible answers being “yes”, “no”, or “not known”;
- The kind of character’s aspect that was preferred, with the following possible choices: (i) human, (ii) robot, (iii) animal, and (iv) typology depends on narration;
- The kind of position that should be assumed by the character during the presentation, with the following possible choices: (i) standing and far, (ii) standing and close, (iii) sitting and far, and (iv) sitting and close;
- Time willing to spend on multimedia storytelling, with the following possible choices: (i) less than one minute, (ii) less than five minutes, (iii) from five to ten minutes, and (iv) more than ten minutes;
- Interest in interacting with characters or objects, with the possible answers being “yes”, “no”, or “indifferent”;
- The preferred manners of interaction, with the following possible choices: (i) facial expression recognition, (ii) vocals, (iii) limb movements, and (iv) external devices, such as mouse and touch screen;
- How should an engaging background be, with the following possible choices: (i) realistic, (ii) virtual, (iii) monocolor, and (iv) the same environment of the museum attraction;
- Favorite device to enjoy the hologram, with the possible choices: (i) personal smartphone/tablet, (ii) shared tablet, (iii) shared totem, (iv) maxi-screen, and (iv) hologram in motion without any physical support;
3.2. VRAIlexia Questionnaire
- Which had been the main issues experienced during the last years of the learning path;
- Which had been the most useful supporting tools;
- Which had been the most useful supporting strategies.
4. Results
4.1. Museum Questionnaire
4.2. VRAIlexia Questionnaire
- Reading difficulties;
- Text comprehension difficulties;
- Concentration difficulty;
- Verbal short-term memory impairment;
- Verbal long-term memory impairment/
- Audiobook with a human voice;
- Words in different colors;
- Highlighted keywords;
- Clear layout of the study material;
- Use of images for the memorization and understanding of words;
- Use of images for the memorization of concepts;
- The integration of study materials using the internet.
5. Discussion
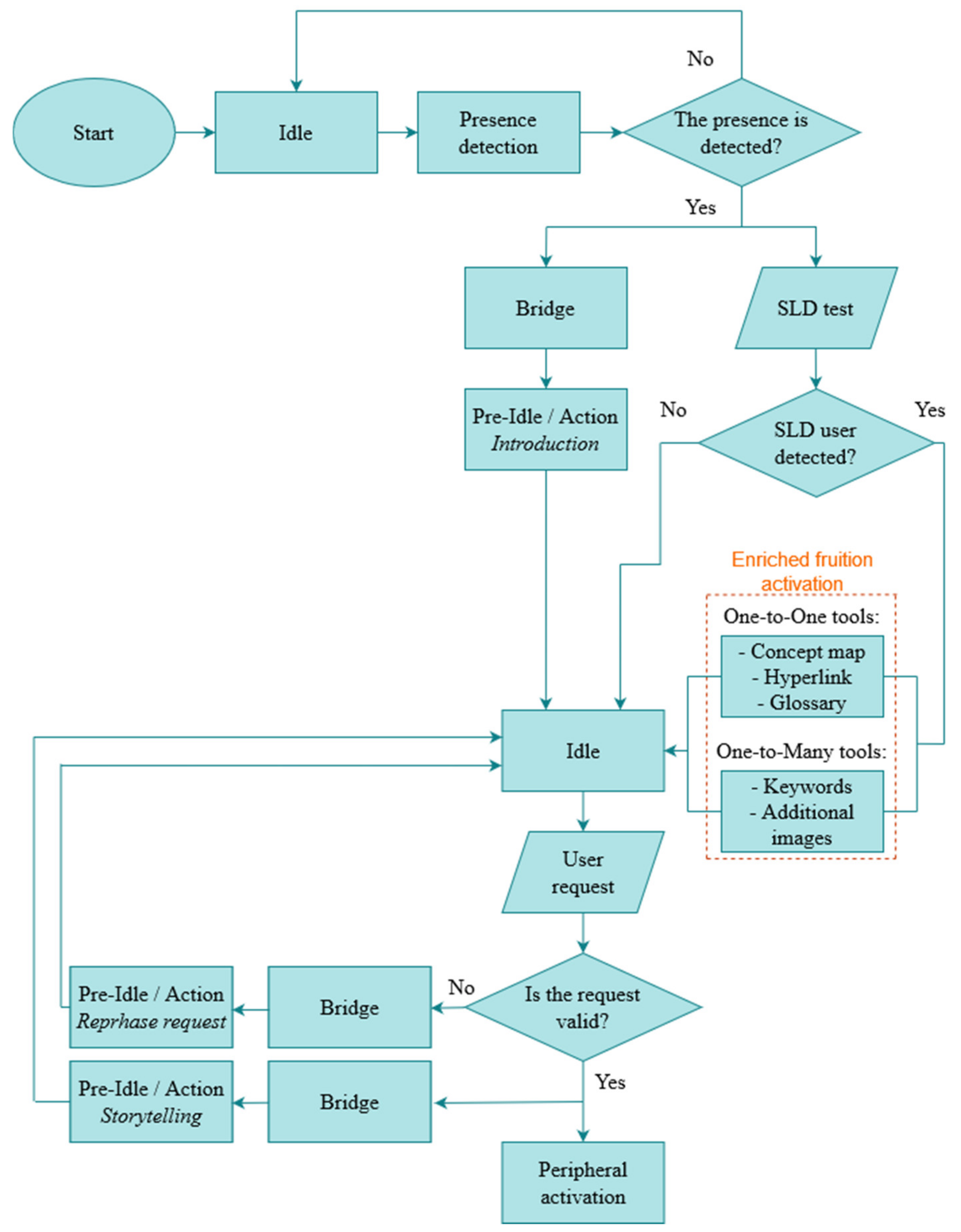
- Images and 3D Objects, realized by scanning the real artworks present inside the museum that will appear and disappear during the narration and with which the actor/actress will interact in order to focus the attention of the user on every single characteristic of the artwork and, therefore, to facilitate the comprehension of its history;
- Keywords, appearing in real-time next to the interactive character to highlight the most important aspects of the speech;
- Concept Maps, a simple but at the same time powerful tool as underlined by the VRAIlexia Questionnaire on the user’s personal device in order to ensure the right learning experience. Of course, knowing how reading is a sensitive issue for people with specific learning disorders, the following measures will be taken:
- -
- Use of a dyslexic-friendly font,
- -
- Bold and/or colored keywords;
- -
- Images or synonyms to substitute the most complex words;
- -
- Doubled letters and diphthongs highlighted;
- -
- Opportunity to listen to the entire text.
- Hyperlinks, referring to interviews and background material on the topics covered during the storytelling of the interactive character to allow users to obtain further details on the topic;
- Glossaries, to clarify the meaning of the most difficult words used during storytelling and, if needed, substitute them with synonyms;
- AI-based algorithms, algorithms to understand the presence of users with specific learning disorders. Among others, a test based on the questionnaire realized within VRAIlexia could be used to understand the main useful additional functions for each user. In addition, a second approach can cover the use of image-based algorithms to understand the engagement and attention level of the users by analyzing posture and gaze during storytelling. In this regard, it is possible to verify if visitors have reached an appropriate level of comprehension, eventually suggesting assisted fruition;
- End-of-storytelling questionnaire, a test realized with a gamification design to ensure that the visitors have reached full knowledge of the proposed content.
Limits of the Research
6. Conclusions
7. Patents
Author Contributions
Funding
Institutional Review Board Statement
Informed Consent Statement
Data Availability Statement
Conflicts of Interest
Appendix A
Appendix A.1

| SLDs | Not SLDs | |
|---|---|---|
| 0. Number of interviewees | ||
| 56 | 70 | |
| 1. Age | ||
| Average | 22.5 | 25.9 |
| 2. Gender | ||
| Male | 50.0% | 42.9% |
| Female | 50.0% | 57.1% |
| 3. Nationality | ||
| Italian | 96.4% | 94.3% |
| Other | 3.57% | 5.70% |
| 4. Are you a student? | ||
| No | 7.14% | 45.7% |
| Yes, from high school | 14.3% | 37.1% |
| Yes, from college | 78.6% | 17.1% |
| 5. Are you a worker? | ||
| No | 64.3% | 40.0% |
| Yes | 35.7% | 60.0% |
| 6. Do you have any specific learning disorders? | ||
| Dyslexia * | 96.4% | - |
| Dysgraphia * | 57.1% | - |
| Dyscalculia * | 64.3% | - |
| Dysorthography * | 35.7% | - |
Appendix A.2

| SLDs | Not SLDs | |
|---|---|---|
| 1.On a scale of 1 to 10, how much do you enjoy going to museums? Average 8.00 8.66 | ||
| 2. How many times do you visit a museum during the year? | ||
| Never | 17.9% | 0% |
| Once a year | 35.7% | 22.9% |
| Two to five times a year | 32.1% | 54.3% |
| More than five times a year | 14.3% | 22.9% |
| 3. Which kind of museums do you prefer? | ||
| Archaeological museums * | 35.7% | 37.1% |
| Art Museums * | 53.6% | 77.1% |
| Outdoor museums * | 25.7% | 37.1% |
| Science museums * | 46.4% | 65.7% |
| Natural history museums * | 39.3% | 37.1% |
| Natural science museums * | 35.7% | 42.9% |
| Historical museums * | 53.6% | 34.3% |
| 4. Do you generally visit a museum alone or in the company of others? | ||
| I visit them in the company of others | 85.7% | 100% |
| I am alone | 14.3% | 0% |
| 5. In which ways would you like the contents and information to be offered to you? | ||
| Paper guide * | 21.4% | 25.7% |
| Totem near the museum work * | 32.1% | 42.9% |
| Audio guide * | 46.4% | 45.7% |
| Maxi-screen near the museum work * | 39.3% | 20.0% |
| Personal smartphone/tablet * | 32.1% | 45.7% |
| Museum guide * | 0% | 2.90% |
| 6. Inside a museum, do you find it difficult to orient yourself among the information offered? | ||
| No, the information I can get is enough | 50.0% | 65.7% |
| Yes, I need to rely on a guide or my smartphone | 50.0% | 31.4% |
| 7. Have you ever felt tired or bored while visiting a museum? | ||
| No | 25.0% | 31.4% |
| Yes, for the length of the routes * | 53.6% | 31.4% |
| Yes, for the repeatability of stimuli * | 39.3% | 42.9% |
| Other * | 0% | 2.90% |
| 8. Which kind of experience is a museum visit for you? | ||
| Of Leisure * | 39.3% | 42.9% |
| Exciting * | 35.7% | 31.4% |
| Of Learning * | 75.0% | 88.6% |
| 9. Would you like to be involved in some activities while visiting a museum? | ||
| No. | 32.1% | 14.3% |
| Yes, with an educational workshop * | 57.1% | 57.1% |
| Yes, by playing games * | 17.9% | 54.3% |
| Other * | 0% | 5.71% |
| 10. Do you know the difference between VR and AR? | ||
| No | 46.4% | 28.6% |
| Yes | 53.6% | 71.4% |
| 11. Have you ever heard of immersive reality? | ||
| No | 25.0% | 5.71% |
| No, but I’d like to know more | 35.7% | 14.3% |
| Yes | 39.3% | 80.0% |
| 12. Have you already had experience with holograms? | ||
| No | 57.1% | 40.0% |
| Yes | 32.1% | 48.6% |
| Yes, but I’d like to know more | 10.7% | 11.4% |
| 13. Do you believe that these new technologies can be useful within a museum? | ||
| No | 3.57% | 0% |
| Yes | 75.0% | 88.6% |
| I do not know | 21.4% | 11.4% |
Appendix A.3

| SLDs | Not SLDs | |
|---|---|---|
| 1. Do you think it is useful to be able to witness holographic characters’ explanations? | ||
| No | 3.57% | 0% |
| Yes | 82.1% | 77.1% |
| I do not know | 14.3% | 22.9% |
| 2. How much time would you be willing to dedicate to a multimedia narration of a museum work? | ||
| No more than a minute | 7.14% | 11.4% |
| Maximum 5 min | 32.1% | 57.1% |
| Between 5 and 10 min | 50.0% | 25.7% |
| Even more than 10 min | 10.7% | 5.71% |
| 3. Do you think it would be interesting to interact with holographic objects/characters? | ||
| No, I prefer a static reproduction with only language | 3.57% | 2.86% |
| Yes, that would be much more interesting | 96.4% | 97.1% |
| 4. If the narration was made by a holographic character, what would you prefer it to look like? | ||
| Human Character | 50.0% | 40.0% |
| Animal Character | 3.57% | 0% |
| Robotic Character | 3.57% | 0% |
| Depends on the type of narration | 42.9% | 60.0% |
| 5. How would you like to interact? | ||
| Touch screen/keyboard/mouse | 25.0% | 28.6% |
| Requests made by voice | 28.6% | 54.3% |
| Limb movement (hand/arm/legs) | 21.4% | 14.3% |
| By facial expression recognition | 25.0% | 2.86% |
| 6. In what position would you like to have the character? | ||
| Standing and close | 71.4% | 62.9% |
| Standing and far away | 17.9% | 22.9% |
| Sitting and close | 7.14% | 14.3% |
| Sitting and far away | 3.57% | 0% |
| 7. What kind of background would you like behind the holographic character? | ||
| Monocolor | 0% | 2.86% |
| Virtual | 7.14% | 5.71% |
| Realistic | 32.1% | 28.6% |
| The same as the environment in which the museum works | 60.7% | 62.9% |
| 8. Where would you like the holographic character to be displayed? | ||
| Personal smartphone/tablet | 17.9% | 17.1% |
| Big screen near the museum artwork | 17.9% | 2.86% |
| Totem near the museum artwork | 7.1% | 20.0% |
| Moving around the room without physical supports | 42.9% | 48.6% |
| Tablet near the museum artwork | 14.3% | 11.4% |
References
- Taormina, F.; Baraldi, S.B. Museums and digital technology: A literature review on organizational issues. Eur. Plan. Stud. 2022, 30, 1676–1694. [Google Scholar] [CrossRef]
- Giannini, T.; Bowen, J.P. Rethinking museum exhibitions: Merging physical and digital culture—Past to present. In Museums and Digital Culture: New Perspectives and Research; Springer: Cham, Switzerland, 2019; pp. 163–193. [Google Scholar]
- Asakawa, S.; Guerreiro, J.; Sato, D.; Takagi, H.; Ahmetovic, D.; Gonzalez, D.; Kitani, K.M.; Asakawa, C. An independent and interactive museum experience for blind people. In Proceedings of the W4A’19: Web for All 2019 Personalization, San Francisco, CA, USA, 13–15 May 2019; Association for Computing Machinery, Inc.: New York, NY, USA, 2019. [Google Scholar] [CrossRef]
- Chee, K.M.; Tan, K.H. QR codes as a potential tool in teaching and learning pronunciation: A critical review. High. Educ. Orient. Stud. 2021, 1, 31–41. [Google Scholar]
- Bruno, I. Communication and cultural accessibility: Museo Facile and its experience|Comunicazione e accessibilità culturale. l’esperienza di museo facile. Capitale Cult. 2019, 2019, 297–325. [Google Scholar] [CrossRef] [PubMed]
- Han, L.; Cui, Y. The application of virtual reality technology in museum exhibition—Take the Han Dynasty Haihunhou Ruins Museum in Nanchang as an example. E3S Web Conf. 2021, 236, 04045. [Google Scholar] [CrossRef]
- Milosz, M.; Skulimowski, S.; Kęsik, J.; Montusiewicz, J. Virtual and interactive museum of archaeological artefacts from Afrasiyab—An ancient city on the silk road. Digit. Appl. Archaeol. Cult. Herit. 2020, 18, e00155. [Google Scholar] [CrossRef]
- Standen, P.J.; Brown, D.J. Virtual reality in the rehabilitation of people with intellectual disabilities. Cyberpsychol. Behav. 2005, 8, 272–282. [Google Scholar] [CrossRef]
- Sugiura, A.; Kitama, T.; Toyoura, M.; Mao, X. The Use of Augmented Reality Technology in Medical Specimen Museum Tours. Anat. Sci. Educ. 2019, 12, 561–571. [Google Scholar] [CrossRef]
- Jdaitawi, M.T.; Kan’an, A.F. A Decade of Research on the Effectiveness of Augmented Reality on Students with Special Disability in Higher Education. Contemp. Educ. Technol. 2022, 14, ep332. [Google Scholar] [CrossRef]
- Pagano, A.; Pietroni, E.; Ferdani, D.; d’Annibale, E. User experience (UX) evaluation for MR cultural applications: The CEMEC holographic showcases in European museums. Appl. Syst. Innov. 2021, 4, 92. [Google Scholar] [CrossRef]
- Carrizosa, H.G.; Sheehy, K.; Rix, J.; Seale, J.; Hayhoe, S. Designing technologies for museums: Accessibility and participation issues. J. Enabling Technol. 2020, 14, 31–39. [Google Scholar] [CrossRef]
- Lozano-Álvarez, M.; Rodríguez-Cano, S.; Delgado-Benito, V.; Mercado-Val, E. A Systematic Review of Literature on Emerging Technologies and Specific Learning Difficulties. Educ. Sci. 2023, 13, 298. [Google Scholar] [CrossRef]
- Mott, M.; Cutrell, E.; Franco, M.G.; Holz, C.; Ofek, E.; Stoakley, R.; Morris, M.R. Accessible by design: An opportunity for virtual reality. In Proceedings of the 2019 IEEE International Symposium on Mixed and Augmented Reality Adjunct (ISMAR-Adjunct), Beijing, China, 10–18 October 2019. [Google Scholar] [CrossRef]
- Garzotto, F.; Matarazzo, V.; Messina, N.; Gelsomini, M.; Riva, C. Improving museum accessibility through storytelling in wearable immersive virtual reality. In Proceedings of the 2018 3rd Digital Heritage International Congress (DigitalHERITAGE) Held Jointly with 2018 24th International Conference on Virtual Systems & Multimedia (VSMM 2018), San Francisco, CA, USA, 26–30 October 2018. [Google Scholar] [CrossRef]
- Partarakis, N.; Zabulis, X.; Foukarakis, M.; Moutsaki, M.; Zidianakis, E.; Patakos, A.; Adami, I.; Kaplanidi, D.; Ringas, C.; Tasiopoulou, E. Supporting sign language narrations in the museum. Heritage 2022, 5, 1–20. [Google Scholar] [CrossRef]
- Campitiello, L.; Lecce, A.; Caldarelli, A.; Todino, M.D.; Tore, P.A.D.; Tore, S.D. Maximising Accessibility in Museum Education through Virtual Reality: An Inclusive Perspective. G. Ital. Educ. Alla Salut. Sport E Didatt. Inclusiva 2022, 6, 1–12. [Google Scholar]
- Häfner, P. Categorisation of the benefits and limitations of immersive technologies for education. In Proceedings of the 19th International Conference on Modeling & Applied Simulation, Online, 16–18 September 2020; pp. 154–159. [Google Scholar]
- Zingoni, A.; Taborri, J.; Calabrò, G. A machine learning-based classification model to support university students with dyslexia with personalized tools and strategies. Sci. Rep. 2024, 14, 273. [Google Scholar] [CrossRef] [PubMed]
- Morciano, G.; Alcalde-Llergo, J.M.; Zingoni, A.; Yeguas-Bolivar, E.; Taborri, J.; Calabrò, G. Use of recommendation models to provide support to dyslexic students. arXiv 2024, arXiv:2403.14710. [Google Scholar] [CrossRef]
- Mortimore, T.; Crozier, W.R. Dyslexia and difficulties with study skills in higher education. Stud. High. Educ. 2006, 31, 235–251. [Google Scholar] [CrossRef]
- Haft, S.L.; Greiner de Magalhães, C.; Hoeft, F. A systematic review of the consequences of stigma and stereotype threat for individuals with specific learning disabilities. J. Learn. Disabil. 2023, 56, 193–209. [Google Scholar] [CrossRef] [PubMed]
- Alcalde-Llergo, J.M.; Yeguas-Bolívar, E.; Aparicio-Martínez, P.; Zingoni, A.; Taborri, J.; Pinzi, S. A VR Serious Game to Increase Empathy towards Students with Phonological Dyslexia. In Proceedings of the 2023 IEEE International Conference on Metrology for Extended Reality, Artificial Intelligence and Neural Engineering (MetroXRAINE), Milano, Italy, 25–27 October 2023; pp. 184–188. [Google Scholar]
- Koutsabasis, P.; Vosinakis, S. Kinesthetic interactions in museums: Conveying cultural heritage by making use of ancient tools and (re-)constructing artworks. Virtual Real. 2018, 22, 103–118. [Google Scholar] [CrossRef]
- Cho, H.; Jolley, A. Museum Education for Children with Disabilities: Development of the Nature Senses Traveling Trunk. J. Mus. Educ. 2016, 41, 220–229. [Google Scholar] [CrossRef]
- Messina, N.; Matarazzo, V.; Occhiuto, D.; Gelsomini, M.; Garzotto, F. Museum for All: Wearable Immersive Virtual Tours in Museums for People with Neurodevelopmental Disorders. In Proceedings of the IOP Conference Series: Materials Science and Engineering, Florence, Italy, 16–18 May 2018; IOP Publishing: Bristol, UK, 2018; Volume 364, p. 012047. [Google Scholar]
- Weiss, P.L.; Bialik, P.; Kizony, R. Virtual reality provides leisure time opportunities for young adults with physical and intellectual disabilities. CyberPsychol. Behav. 2003, 6, 335–342. [Google Scholar] [CrossRef]
- Bushra, A.; Mahmood, O.; Yousef, A. The learning disabled students and incorporating the virtual museum: Analysis study. Psychol. Educ. 2021, 58, 6171–6182. [Google Scholar]
- Kunjir, A.R.; Patil, K.R. Challenges of mobile augmented reality in museums and art galleries for visitors suffering from vision, speech, and learning disabilities. In Virtual and Augmented Reality in Education, Art, and Museums; IGI Global: Hershey, PA, USA, 2020; pp. 162–173. [Google Scholar]
- Münch, L.; Heuer, T.; Schiering, I.; Müller, S.V. Accessibility Criteria for an Inclusive Museum for People with Learning Disabilities: A Review. In Proceedings of the International Conference on Human-Computer Interaction, Virtual Event, 26 June–1 July 2022; Springer: Cham, Switzerland, 2022; pp. 371–385. [Google Scholar]
- Baldacci, D.; Pareschi, R. The OLOS® Way to Cultural Heritage User Interface with Anthropomorphic Characteristics. Int. J. Civ. Archit. Eng. 2020, 14, 331–335. [Google Scholar]
- Baldacci, D. Process for Making an Audio-Visual Interface. EP 2,965,172, 13 January 2016. [Google Scholar]
- Pencarelli, T.; Cerquetti, M.; Splendiani, S. The sustainable management of museums: An Italian perspective. Tour. Hosp. Manag. 2016, 22, 29–46. [Google Scholar] [CrossRef]
- Marulli, F.; Pareschi, R.; Baldacci, D. The Internet of Speaking Things and Its Applications to Cultural Heritage; SciTePress: Rome, Italy, 2016; pp. 107–117. [Google Scholar] [CrossRef]
- Apple. ProRes White Paper. 2020. Available online: https://www.apple.com/final-cut-pro/docs/Apple_ProRes_White_Paper.pdf (accessed on 17 January 2024).
- Ahn, D.; Seo, Y.; Kim, M.; Kwon, J.H.; Jung, Y.; Ahn, J.; Lee, D. The effects of actual human size display and stereoscopic presentation on users’ sense of being together with and of psychological immersion in a virtual character. Cyberpsychol. Behav. Soc. Netw. 2014, 17, 483–487. [Google Scholar] [CrossRef] [PubMed]
- VRAIlexia. Available online: https://vrailexia.eu/ (accessed on 17 January 2024).
- Zingoni, A.; Taborri, J.; Panetti, V.; Bonechi, S.; Aparicio-Martínez, P.; Pinzi, S.; Calabrò, G. Investigating issues and needs of dyslexic students at university: Proof of concept of an artificial intelligence and virtual reality-based supporting platform and preliminary results. Appl. Sci. 2021, 11, 4624. [Google Scholar] [CrossRef]
- Yeguas-Bolívar, E.; Alcalde-Llergo, J.M.; Aparicio-Martínez, P.; Taborri, J.; Zingoni, A.; Pinzi, S. Determining the difficulties of students with dyslexia via virtual reality and artificial intelligence: An exploratory analysis. In Proceedings of the 2022 IEEE International Conference on Metrology for Extended Reality, Artificial Intelligence and Neural Engineering (MetroXRAINE), Rome, Italy, 26–28 October 2022; pp. 585–590. [Google Scholar]
- Benedetti, I.; Barone, M.; Panetti, V.; Taborri, J.; Urbani, T.; Zingoni, A.; Calabrò, G. Clustering analysis of factors affecting academic career of university students with dyslexia in Italy. Sci. Rep. 2022, 12, 9010. [Google Scholar] [CrossRef]
- Rose, D. Universal design for learning. J. Spec. Educ. Technol. 2000, 15, 47–51. [Google Scholar] [CrossRef]





| SLDs Not SLDs | ||
|---|---|---|
| 2.5 In which ways would you like the contents and information to be offered to you? | ||
| Paper guide * | 21.4% | 25.7% |
| Totem near the museum work * | 32.1% | 42.9% |
| Audio guide * | 46.4% | 45.7% |
| Maxi-screen near the museum work * | 39.3% | 20.0% |
| Personal smartphone/tablet * | 32.1% | 45.7% |
| Museum guide * | 0% | 2.90% |
| 2.9 Would you like to be involved in some activities while visiting a museum? | ||
| No. | 32.1% | 14.3% |
| Yes, with an educational workshop * | 57.1% | 57.1% |
| Yes, by playing games * | 17.9% | 54.3% |
| Other * | 0% | 5.71% |
| 2.13 Do you believe that these new technologies (i.e., XR) can be useful within a museum? | ||
| No | 3.57% | 0% |
| Yes | 75.0% | 88.6% |
| I do not know | 21.4% | 11.4% |
| 3.3 Do you think it would be interesting to interact with holographic objects/characters? | ||
| No, I prefer a static reproduction with only language | 3.57% | 2.86% |
| Yes, that would be much more interesting | 96.4% | 97.1% |
| 3.5 How would you like to interact? | ||
| Touch screen/keyboard/mouse | 25.0% | 28.6% |
| Requests made by voice | 28.6% | 54.3% |
| Limb movement (hand/arm/legs) | 21.4% | 14.3% |
| By facial expression recognition | 25.0% | 2.86% |
| 3.7 What kind of background would you like behind the holographic character? | ||
| Monocolor | 0% | 2.86% |
| Virtual | 7.14% | 5.71% |
| Realistic | 32.1% | 28.6% |
| The same as the environment in which the museum works | 60.7% | 62.9% |
| 3.8 Where would you like the holographic character to be displayed? | ||
| Personal smartphone/tablet | 17.9% | 17.1% |
| Big screen near the museum artwork | 17.9% | 2.86% |
| Totem near the museum artwork | 7.1% | 20.0% |
| Moving around the room without physical supports | 42.9% | 48.6% |
| Tablet near the museum artwork | 14.3% | 11.4% |
Disclaimer/Publisher’s Note: The statements, opinions and data contained in all publications are solely those of the individual author(s) and contributor(s) and not of MDPI and/or the editor(s). MDPI and/or the editor(s) disclaim responsibility for any injury to people or property resulting from any ideas, methods, instructions or products referred to in the content. |
© 2024 by the authors. Licensee MDPI, Basel, Switzerland. This article is an open access article distributed under the terms and conditions of the Creative Commons Attribution (CC BY) license (https://creativecommons.org/licenses/by/4.0/).
Share and Cite
Materazzini, M.; Melis, A.; Zingoni, A.; Baldacci, D.; Calabrò, G.; Taborri, J. Which Are the Needs of People with Learning Disorders for Inclusive Museums? Design of OLOS®—An Innovative Audio-Visual Technology. Appl. Sci. 2024, 14, 3711. https://doi.org/10.3390/app14093711
Materazzini M, Melis A, Zingoni A, Baldacci D, Calabrò G, Taborri J. Which Are the Needs of People with Learning Disorders for Inclusive Museums? Design of OLOS®—An Innovative Audio-Visual Technology. Applied Sciences. 2024; 14(9):3711. https://doi.org/10.3390/app14093711
Chicago/Turabian StyleMaterazzini, Michele, Alessia Melis, Andrea Zingoni, Daniele Baldacci, Giuseppe Calabrò, and Juri Taborri. 2024. "Which Are the Needs of People with Learning Disorders for Inclusive Museums? Design of OLOS®—An Innovative Audio-Visual Technology" Applied Sciences 14, no. 9: 3711. https://doi.org/10.3390/app14093711
APA StyleMaterazzini, M., Melis, A., Zingoni, A., Baldacci, D., Calabrò, G., & Taborri, J. (2024). Which Are the Needs of People with Learning Disorders for Inclusive Museums? Design of OLOS®—An Innovative Audio-Visual Technology. Applied Sciences, 14(9), 3711. https://doi.org/10.3390/app14093711

